A Coordination Optimization Method for Load Shedding Considering Distribution Network Reconfiguration
Abstract
1. Introduction
- (1)
- A load shedding method coupled with topology reconfiguration strategy was proposed as well as a trailed solving strategy.
- (2)
- The influences of the most widely used optimization objectives and the shedding power on the topology of the distribution grid are studied to explore the change rules of the topology.
- (3)
- Two application scenarios of output power fluctuations of main grid and line failure of the distribution grid are studied to verify the effectiveness of the proposed method.
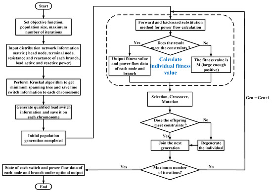
2. Distribution Network Reconfiguration Based on Kruskal Algorithm
2.1. Generation of Radial Distribution Network Based on Kruskal Algorithm
2.2. Mathematical Model of Distribution Network Reconfiguration
2.2.1. Objective Function
2.2.2. Constraints
3. Coordination Optimization Model of Distribution Network Reconfiguration and Load Shedding
3.1. Objective Function
- (1)
- Total shed power
- (2)
- Total economic loss
- (3)
- Total number of shedding users
- (4)
- Over-shed power,
3.2. Constraints
4. Solving Strategy of Reconfiguration-Load Shedding Model of Distribution Network
4.1. Determination of Variables
4.2. Generation of Initial Population
- (1)
- Input the information about nodes and branch connections that contain tie lines and generate weights of edges randomly.
- (2)
- Execute Kruskal algorithm to obtain spanning tree structures. The states of the reserved line switches are recorded as 1 and those of the disconnected line switches are recorded as 0 in the individual information, according to the obtained spanning tree structure.
- (3)
- Generate the states of load switches randomly and judge them according to the rule: if the retained load power is between the minimum retained power and the residual power, save the switches states of this group in the individual; otherwise, generate again.
4.3. Crossover and Mutation Operation
5. Case Study
5.1. Validation of Distribution Network Reconfiguration
5.2. Load Shedding Optimization Based on Distribution Network Reconfiguration
5.2.1. Scenario 1: Power Output Fluctuation of Main Grid
5.2.2. Scenario 2: Power Fluctuation of Main Grid Combined with Transmission Line Fault
- (1) Delete the fault line from the branch switch information matrix;
- (2) Generate an initial population by Kruskal algorithm;
- (3) Judge the individuals after crossover and mutation. If the switch of line 3–4 in the individual is closed, the individual is re-generated.
5.3. Effectiveness Analysis of the Improved GA
6. Conclusions
Author Contributions
Funding
Conflicts of Interest
Appendix A
| Node i | Node j | Branch Impedance | Load at Node j/kW | Load Type | Load Priority | Users’ Number |
|---|---|---|---|---|---|---|
| 0 | 1 | 0.0922 + 0.047 j | 100 + 60 j | Resident | 3 | 10 |
| 1 | 2 | 0.4930 + 0.2511 j | 90 + 40 j | Commercial | 2 | 9 |
| 2 | 3 | 0.3660 + 0.1864 j | 120 + 80 j | Industrial | 2 | 10 |
| 3 | 4 | 0.3811 + 0.1941 j | 60 + 30 j | Municipal | 1 | 7 |
| 4 | 5 | 0.8190 + 0.7070 j | 60 + 20 j | Resident | 3 | 5 |
| 5 | 6 | 0.1872 + 0.6188 j | 200 + 100 j | Industrial | 2 | 24 |
| 6 | 7 | 0.7114 + 0.2351 j | 200 + 100 j | Commercial | 2 | 28 |
| 7 | 8 | 1.0300 + 0.7400 j | 60 + 20 j | Resident | 3 | 3 |
| 8 | 9 | 1.0440 + 0.7400 j | 60 + 20 j | Resident | 3 | 7 |
| 9 | 10 | 0.1966 + 0.065 j | 45 + 30 j | Municipal | 1 | 4 |
| 10 | 11 | 0.3744 + 0.1238 j | 60 + 35 j | Resident | 3 | 6 |
| 11 | 12 | 1.4680 + 1.155 j | 60 + 35 j | Commercial | 2 | 7 |
| 12 | 13 | 0.5416 + 0.7129 j | 120 + 80 j | Municipal | 1 | 18 |
| 13 | 14 | 0.5910 + 0.526 j | 60 + 10 j | Municipal | 1 | 10 |
| 14 | 15 | 0.7463 + 0.545 j | 60 + 20 j | Resident | 3 | 4 |
| 15 | 16 | 1.2890 + 1.721 j | 60 + 20 j | Resident | 3 | 12 |
| 16 | 17 | 0.3720 + 0.574 j | 90 + 40 j | Resident | 3 | 18 |
| 1 | 18 | 0.164 + 0.1565 j | 90 + 40 j | Industrial | 2 | 16 |
| 18 | 19 | 1.5042 + 1.3554 j | 90 + 40 j | Municipal | 1 | 20 |
| 19 | 20 | 0.4095 + 0.4784 j | 90 + 40 j | Commercial | 2 | 10 |
| 20 | 21 | 0.7089 + 0.9373 j | 90 + 40 j | Industrial | 2 | 6 |
| 2 | 22 | 0.4512 + 0.3083 j | 90 + 50 j | Resident | 3 | 8 |
| 22 | 23 | 0.8980 + 0.7091 j | 420 + 200 j | Industrial | 2 | 60 |
| 23 | 24 | 0.8960 + 0.7011 j | 420 + 200 j | Industrial | 2 | 70 |
| 5 | 25 | 0.203 + 0.1034 j | 60 + 25 j | Municipal | 1 | 6 |
| 25 | 26 | 0.2842 + 0.1447 j | 60 + 25 j | Resident | 3 | 6 |
| 26 | 27 | 1.0590 + 0.9337 j | 60 + 20 j | Municipal | 1 | 6 |
| 27 | 28 | 0.8042 + 0.7006 j | 120 + 70 j | Municipal | 1 | 11 |
| 28 | 29 | 0.5075 + 0.2585 j | 200 + 600 j | Industrial | 2 | 19 |
| 29 | 30 | 0.9744 + 0.9630 j | 150 + 70 j | Industrial | 2 | 14 |
| 30 | 31 | 0.3105 + 0.3619 j | 210 + 100 j | Industrial | 2 | 20 |
| 31 | 32 | 0.3410 + 0.5362 j | 60 + 40 j | Commercial | 2 | 6 |
| 7 | 20 | 2 + 2 j | Tie line | |||
| 8 | 14 | 2 + 2 j | Tie line | |||
| 11 | 21 | 2 + 2 j | Tie line | |||
| 17 | 32 | 0.5 + 0.5 j | Tie line | |||
| 24 | 28 | 0.5 + 0.5 j | Tie line |
References
- Silva, M.; Morais, H.; Vale, Z. An integrated approach for distributed energy resource short-term scheduling in smart grids considering realistic power system simulation. Energy Convers. Manag. 2012, 64, 273–288. [Google Scholar] [CrossRef]
- Aghamohammadi, M.R.; Shahmohammadi, A. Intentional islanding using a new algorithm based on ant search mechanism. Int. J. Electr. Power Energy Syst. 2012, 35, 138–147. [Google Scholar] [CrossRef]
- Jallad, J.; Mekhilef, S.; Mokhlis, H.; Laghari, J.; Badran, O. Application of hybrid meta-heuristic techniques for optimal load shedding planning and operation in an islanded distribution network integrated with distributed generation. Energies 2018, 11, 1134. [Google Scholar] [CrossRef]
- Sapari, N.M.; Mokhlis, H.; Laghari, J.A.; Bakar, A.H.A.; Dahalan, M.R.M. Application of load shedding schemes for distribution network connected with distributed generation: A review. Renew. Sustain. Energy Rev. 2018, 82, 858–867. [Google Scholar] [CrossRef]
- Li, R.; Wang, W.; Wu, X.; Tang, F.; Chen, Z. Cooperative planning model of renewable energy sources and energy storage units in active distribution systems: A bi-level model and pareto analysis. Energy 2019, 168, 30–42. [Google Scholar] [CrossRef]
- Karimi, M.; Mohamad, H.; Mokhlis, H.; Bakar, A.H.A. Under-frequency load shedding scheme for islanded distribution network connected with mini hydro. Int. J. Electr. Power Energy Syst. 2012, 42, 127–138. [Google Scholar] [CrossRef]
- Ketabi, A.; Hajiakbari Fini, M. Adaptive underfrequency load shedding using particle swarm optimization algorithm. J. Appl. Res. Technol. 2017, 15, 54–60. [Google Scholar] [CrossRef]
- Razmi, H.; Shayanfar, H.A.; Teshnehlab, M. Steady state voltage stability with avr voltage constraints. Int. J. Electr. Power Energy Syst. 2012, 43, 650–659. [Google Scholar] [CrossRef]
- Hashiesh, F.; Mostafa, H.E.; Khatib, A.R.; Helal, I.; Mansour, M.M. An intelligent wide area synchrophasor based system for predicting and mitigating transient instabilities. IEEE Trans. Smart Grid 2012, 3, 645–652. [Google Scholar] [CrossRef]
- Xue, Y.; Xiao, S. Generalized congestion of power systems: Insights from the massive blackouts in India. J. Mod. Power Syst. Clean Energy 2013, 1, 91–100. [Google Scholar] [CrossRef]
- Fu, X.; Wang, X. Determination of load shedding to provide voltage stability. Int. J. Electr. Power Energy Syst. 2011, 33, 515–521. [Google Scholar] [CrossRef]
- Mostafa, M.A.; El-Hawary, M.E.; Mbamalu, G.A.N.; Mansour, M.M.; El-Nagar, K.M.; El-Arabaty, A.M. A computational comparison of steady state load shedding approaches in electric power systems. IEEE Trans. Power Syst. 1997, 12, 30–37. [Google Scholar] [CrossRef]
- Shimoda, A.; Sunada, T. Priority order determination method for extracting services stepwise from monolithic system. In Proceedings of the 2018 7th International Congress on Advanced Applied Informatics (Iiai-Aai), Yonago, Japan, 8–13 July 2018. [Google Scholar]
- Shekari, T.; Gholami, A.; Aminifar, F.; Sanaye-Pasand, M. An adaptive wide-area load shedding scheme incorporating power system real-time limitations. IEEE Syst. J. 2018, 12, 759–767. [Google Scholar] [CrossRef]
- Brown, W.E.; Moreno-Centeno, E. Transmission-line switching for load shed prevention via an accelerated linear programming approximation of ac power flows. IEEE Trans. Power Syst. 2020, 35, 2575–2585. [Google Scholar] [CrossRef]
- Hosseinnezhad, V.; Rafiee, M.; Ahmadian, M.; Siano, P. Optimal island partitioning of smart distribution systems to improve system restoration under emergency conditions. Int. J. Electr. Power Energy Syst. 2018, 97, 155–164. [Google Scholar] [CrossRef]
- Ding, Z.; Cartes, D.A.; Srivastava, S. New load shedding scheme for islanded power systems. In Proceedings of the 2006 Ieee/Smc International Conference on System of Systems Engineering, Los Angeles, CA, USA, 24–26 April 2006. [Google Scholar]
- Laghari, J.A.; Mokhlis, H.; Karimi, M.; Bakar, A.H.A.; Mohamad, H. A new under-frequency load shedding technique based on combination of fixed and random priority of loads for smart grid applications. IEEE Trans. Power Syst. 2015, 30, 2507–2515. [Google Scholar] [CrossRef]
- Choi, Y.; Lim, Y.; Kim, H.-M. Optimal load shedding for maximizing satisfaction in an islanded microgrid. Energies 2017, 10, 45. [Google Scholar] [CrossRef]
- Fitri, I.R.; Kim, J.-S. Economic dispatch problem using load shedding: Centralized solution. IFAC-PapersOnLine 2019, 52, 40–44. [Google Scholar] [CrossRef]
- Sadati, N.; Amraee, T.; Ranjbar, A.M. A global particle swarm-based-simulated annealing optimization technique for under-voltage load shedding problem. Appl. Soft Comput. 2009, 9, 652–657. [Google Scholar] [CrossRef]
- Hong, Y.; Chen, P. Genetic-based underfrequency load shedding in a stand-alone power system considering fuzzy loads. IEEE Trans. Power Deliv. 2012, 27, 87–95. [Google Scholar] [CrossRef]
- Hong, Y.Y.; Hsiao, C.Y. Under-frequency load shedding in a standalone power system with wind-turbine generators using fuzzy pso. IEEE Trans. Power Deliv. 2022, 37, 1140–1150. [Google Scholar] [CrossRef]
- Rao, R.S.; Narasimham, S.V.L.; Raju, M.R.; Rao, A.S. Optimal network reconfiguration of large-scale distribution system using harmony search algorithm. IEEE Trans. Power Syst. 2011, 26, 1080–1088. [Google Scholar]
- Dorostkar-Ghamsari, M.R.; Fotuhi-Firuzabad, M.; Lehtonen, M.; Safdarian, A. Value of distribution network reconfiguration in presence of renewable energy resources. IEEE Trans. Power Syst. 2016, 31, 1879–1888. [Google Scholar] [CrossRef]
- Lee, C.; Liu, C.; Mehrotra, S.; Bie, Z. Robust distribution network reconfiguration. IEEE Trans. Smart Grid 2015, 6, 836–842. [Google Scholar] [CrossRef]
- López, J.C.; Lavorato, M.; Rider, M.J. Optimal reconfiguration of electrical distribution systems considering reliability indices improvement. Int. J. Electr. Power Energy Syst. 2016, 78, 837–845. [Google Scholar] [CrossRef]
- Mahdavi, M.; Alhelou, H.H.; Bagheri, A.; Djokic, S.Z.; Ramos, R.A.V. A comprehensive review of metaheuristic methods for the reconfiguration of electric power distribution systems and comparison with a novel approach based on efficient genetic algorithm. IEEE Access 2021, 9, 122872–122906. [Google Scholar] [CrossRef]
- Lavorato, M.; Franco, J.F.; Rider, M.J.; Romero, R. Imposing radiality constraints in distribution system optimization problems. IEEE Trans. Power Syst. 2012, 27, 172–180. [Google Scholar] [CrossRef]
- Fan, Z.; Cheng, C.S. A modified newton method for radial distribution system power flow analysis. IEEE Trans. Power Syst. 1997, 12, 389–397. [Google Scholar]
- Kruskal, J.B. On the shortest spanning subtree of a graph and the traveling salesman problem. Proc. Am. Math. Soc. 1956, 7, 48–50. [Google Scholar] [CrossRef]
- Habib, H.U.R.; Subramaniam, U.; Waqar, A.; Farhan, B.S.; Kotb, K.M.; Wang, S. Energy cost optimization of hybrid renewables based v2g microgrid considering multi objective function by using artificial bee colony optimization. IEEE Access 2020, 8, 62076–62093. [Google Scholar] [CrossRef]
- Liu, H.; Ji, Y.; Zhuang, H.; Wu, H. Multi-objective dynamic economic dispatch of microgrid systems including vehicle-to-grid. Energies 2015, 8, 4476–4495. [Google Scholar] [CrossRef]
- Cheng, Y.-F.; Shao, W.; Zhang, S.-J.; Li, Y.-P. An improved multi-objective genetic algorithm for large planar array thinning. IEEE Trans. Magn. 2016, 52, 1–4. [Google Scholar] [CrossRef]
- Sen, O.; Shi, X. Improved catastrophic genetic algorithms and its application in reactive power optimization. In Proceedings of the 2010 Asia-Pacific Power and Energy Engineering Conference, Chengdu, China, 28–31 March 2010. [Google Scholar]













| Residual Power/kW | Topology Type | Disconnected Lines | Shedding Power/kW |
|---|---|---|---|
| 2100 | 1 | 6, 10, 14, 32, 37 | 1645 |
| 2200 | 2 | 7, 9, 14, 36, 37 | 1550 |
| 2700 | 3 | 7, 9, 14, 36, 37 | 1065 |
| 2400 | 3 | 7, 10, 12, 27, 36 | 1355 |
| 2600 | 4 | 7, 10, 14, 32, 37 | 1160 |
| 2800 | 5 | 7, 11, 12, 36, 37 | 965 |
| 3000 | 6 | 7, 8, 14, 17, 37 | 780 |
| 3300 | 7 | 7, 8, 32, 34, 37 | 500 |
| 3400 | 8 | 7, 9, 14, 17, 37 | 395 |
| 3600 | 8 | 7, 9, 14, 17, 37 | 240 |
| 3800 | 9 | 7, 10, 13, 32, 37 | 60 |
| others | 10 | 7, 9, 14, 32, 37 | - |
Publisher’s Note: MDPI stays neutral with regard to jurisdictional claims in published maps and institutional affiliations. |
© 2022 by the authors. Licensee MDPI, Basel, Switzerland. This article is an open access article distributed under the terms and conditions of the Creative Commons Attribution (CC BY) license (https://creativecommons.org/licenses/by/4.0/).
Share and Cite
Wang, K.; Kang, L.; Yang, S. A Coordination Optimization Method for Load Shedding Considering Distribution Network Reconfiguration. Energies 2022, 15, 8178. https://doi.org/10.3390/en15218178
Wang K, Kang L, Yang S. A Coordination Optimization Method for Load Shedding Considering Distribution Network Reconfiguration. Energies. 2022; 15(21):8178. https://doi.org/10.3390/en15218178
Chicago/Turabian StyleWang, Kai, Lixia Kang, and Songhao Yang. 2022. "A Coordination Optimization Method for Load Shedding Considering Distribution Network Reconfiguration" Energies 15, no. 21: 8178. https://doi.org/10.3390/en15218178
APA StyleWang, K., Kang, L., & Yang, S. (2022). A Coordination Optimization Method for Load Shedding Considering Distribution Network Reconfiguration. Energies, 15(21), 8178. https://doi.org/10.3390/en15218178

