Next Article in Journal
Experimental Thermodynamic Characterization of the Chalcopyrite-Based Compounds in the Ag–In–Te System for a Potential Thermoelectric Application
Next Article in Special Issue
Performance Analysis of Thermal Image Processing-Based Photovoltaic Fault Detection and PV Array Reconfiguration—A Detailed Experimentation
Previous Article in Journal
A Coordination Optimization Method for Load Shedding Considering Distribution Network Reconfiguration
Previous Article in Special Issue
SENERGY: A Novel Deep Learning-Based Auto-Selective Approach and Tool for Solar Energy Forecasting
 
 
Font Type:
Arial Georgia Verdana
Font Size:
Aa Aa Aa
Line Spacing:
Column Width:
Background:
Article

Re-Engineering of Marketing for SMEs in Energy Market through Modeling Customers’ Strategic Behavior

by
Despina S. Giakomidou
1,*,
Athanasios Kriemadis
1,
Dimitrios K. Nasiopoulos
2 and
Dimitrios Mastrakoulis
2
1
Department of Management Science and Technology, University of Peloponnese, Karaiskaki 70, 221 00 Tripoli, Greece
2
Bictevac Laboratory—Business Information and Communication Technologies in Value Chains Laboratory, Department of Agribusiness and Supply Chain Management, School of Applied Economics and Social Sciences, Agricultural University of Athens, 118 55 Athens, Greece
*
Author to whom correspondence should be addressed.
Energies 2022, 15(21), 8179; https://doi.org/10.3390/en15218179
Submission received: 22 September 2022 / Revised: 24 October 2022 / Accepted: 28 October 2022 / Published: 2 November 2022
(This article belongs to the Special Issue Big Data and Advanced Analytics in Energy Systems and Applications)

Abstract

In recent years, the energy market has seen an increase in small and medium enterprises (SMEs) participating in the sector and providing relevant services to customers. The energy sector SMEs need to acknowledge whether reengineering their marketing strategy by modeling customers’ website behavior could enhance their digital marketing efficiency. Web Analytics refers to the extracted data of customers’ behavior from firms’ websites, a subclass of big data (big masses of uncategorized data information). This study aims to provide insights regarding the impact that energy SMEs’ web analytics has on their digital marketing efficiency as a marketing reengineering process. The paper’s methodology begins with the retrieval of behavioral website data from SMEs in the energy sector, followed by regression and correlation analyses and the development of simulation models with Fuzzy Cognitive Mapping (FCM). Research results showed that customer behavioral data originating from SMEs’ websites can effectively impact key digital marketing performance indicators, such as increasing new visits and reducing organic costs and bounce rate (digital marketing analytics). SMEs in the energy sector can potentially increase their website visibility and customer base by re-engineering their marketing strategy and utilizing customers’ behavioral analytic data.

1. Introduction

The constantly changing context of the market nowadays often challenges businesses and leads many of them to adverse financial situations. From this status, small and medium enterprises (SMEs) are in more danger than bigger organizations. Especially in markets where a few big companies dominate, such as the energy sector, SMEs should focus on more innovative methods to attract customers. This can be achieved by offering more flexible electronic services (e-services) and by better understanding their customers’ behavior. For this to happen, a constant process of digitization and digital transformation is required.
Digitization refers to creating a digital representation of physical objects or attributes [1]. Digitalization refers to enabling or improving processes by leveraging digital technologies and digitized data. Therefore, digitalization presumes digitization. Digital transformation is business transformation enabled by digitalization [1]. Digital transformation tactics of a pre-digital entity are based on searching for an innovative digitization strategic plan and establishing a flexible framework in which installments between understanding and conducting with a service provider are entangled, according to Chanias et al. [2]. Skogland [3] investigated how a corporation with an institutional plan to enhance corporate digital transformation might create a new notion of customer engagement. Once the view that marketing is primarily a corporate strategy that places consumer happiness at the center of the decision-making system is accepted, the importance of marketing reengineering could be seen as a highly favorable option [4].
Businesses should seek to obtain an improved comprehension of the links among the digitalization and sustainability transformation and connected macroscale emerging advancements (e.g., blockchain technologies) and cultural patterns (e.g., personal data protection, electricity preference, and local government preferences) [5]. In this way, more possibilities would arise for firms to harvest and increase their digital marketing efficiency by re-engineering core marketing procedures. The surge of skeptical inquiry and consciousness about the institutional function of marketing has corresponded well with the birth of a revolutionary unique management strategy, the process of re-engineering [4]. The basic idea of re-engineering argues that the emerging economic perspective requires companies to embrace significant, if not transformational, different insights into their activities [6].
Several electronic-commerce (e-commerce) and e-service businesses, in addition to the economy’s largest competitors, function as small and medium-sized enterprises (SMEs). These are frequently developed by small parties of relatives, associates, families, or individuals, and are enlarged and refined throughout time [7]. They make the consumer feel at ease by using their particular e-service offering approach, which is very customizable. The bulk of service firms are in the SME market, which means they have reduced economic resources to implement expensive reforms. SMEs’ sustainability revolution is enabled and constrained by digital transformation.
Analysts predict a comeback in carbon levels and an upsurge in electricity consumption, aided by extremely cheap worldwide resource costs [8]. Given that the energy sector, both generation and consumption, accounts for 75% of the European Union’s (EU) carbon emissions, measures are needed to minimize such a recovery all over the market, notably in buildings/heat, industry, and transportation [9]. In this context, following energy efficiency policies, customers may search for alternative and innovative services provided by energy SMEs that could limit energy consumption and provide engaging services [10]. SMEs that have correctly created their web pages, arranged an e-commerce platform, and a good delivery network are among many that may expand and earn an appropriate income regardless of global energy issues. E-commerce has established a doorway into the market, a method to make even the most mundane transactions. Customers began to purchase increasingly more under the constraints of e-markets, with the context of e-commerce being altered remarkably [7].
During the time customers spend on SMEs’ websites, they create digital traits that sum up their behavior. That information originated from website usage data, belonging to the wider field of big data, and can either reflect single-user or aggregated data. Big data is described as a massive quantity of unordered data [11]. Marketers should construct and methodically process substantial quantities of information in an attempt to obtain awareness from them [11]. Web analytics is a category of big data that can be created by webpage visitors by performing online searches [12]. This process can be defined as collecting and analyzing customer behavior on a firm’s website so that firms can gain a better understanding of the interrelations between website visitors and company webpages [13]. Web analytics are critical success factors that are derived from commercial websites, converted, and filtered in a quantitative manner [14].
The paper’s structure is organized accordingly, with Section 1 including the literature review; Section 2 analyzing the extraction of customers’ behavioral data and settling research hypotheses; and Section 3 showing the outcomes of the regression and correlation analysis, as well as the Fuzzy Cognitive Mapping (FCM) model that was developed for supporting the study’s findings. FCM models represent a modeling process that provides fuzzy stationary variances to all included factors by applying factor relationships to the system. Lastly, Section 4 presents the discussion of the performed analyses’ results, as shown in the previous section, and Section 5 elaborates on the research’s conclusions.

1.1. Energy Markets, SMEs, and Digitalization

SMEs are critical to economic systems, especially those in emerging nations. SMEs support a large proportion of corporations worldwide and are critical for job establishment and worldwide financial advancement. SMEs account for approximately 90% of enterprises and hire over 50% of the global workforce [15]. SMEs do have high possibilities for energy savings, namely 37%, according to Richert [16], due to their versatility, direct engagement, and instant staff influence [17].
Concerning the energy markets, multiple innovations have been proposed to lower energy costs for customers through online approaches [15]. Other developments utilized scheduling methods to improve household electricity consumption and increase customers’ preferences and comfort [16]. Another notable fact is the advanced energy-saving method, which is plain and can be quickly embraced by SMEs all over the world, and was aided by the digitalization context, ultimately contributing to enhanced employee engagement and improved customer behavior while constructing areas [17].
The digitalization trend has exerted a significant beneficial influence on the growth of e-commerce [18]. E-commerce refers to completing commercial activities via the internet, and webpages serve as the platform for such operations [19]. Webpages are growing into essential platforms for merchants all over the globe, and via them, electronic shops give accurate data, as well as establish trustworthy and protected information tools to ensure a satisfying service-providing process and supply [20]. SMEs’ sustainability is being driven by flexible e-services and smart gadgets [21]. The same applies to SMEs in the energy sector.
Customers are increasingly aware of new services and innovations, as a result of technological advancements, and it is becoming increasingly challenging to engage them via conventional advertising [22]. Based on the energy market, service-oriented firms might utilize a variety of tools and services targeted at digitalizing operations. Digitalization of service procedures necessitates vast amounts of data processing, connectivity, and database server needs, as well as the prospect of digital isolation of some client segments [23]. Through the digitalization framework, energy SMEs could harvest any available customer behavior data at their disposal to efficiently segment their client base.

1.2. Customers’ Behavior in Energy Markets through Web Analytics

SMEs should pay more attention to activities that enable technological advances to boost organizational performance [24]. Consumers engage with e-services through websites, selecting personal characteristics of the arranged services they wish to purchase, and afterward, selecting the technique of payment and business operations [25]. The value of e-services is largely determined by how the e-service company’s webpage is organized, how it functions, how rapidly a provided service is offered, and what the outcome of the e-service requirement procedure is [26].
Due to the high demand of the energy market’s service sectors, regarding power supply and supplementary services, customers are searching the world wide web for sustainable and beneficial alternatives. Through these quests, websites carry a plethora of web data concerning customers’ behavioral information. As referred to above, web analytics reflects the behavior of website visitors, which can adequately indicate customers’ preferences for energy SMEs’ services. Hence, the analysis of such behavioral data is necessary for the sustainability of firms in highly competitive markets, such as the energy one. Utilization of customers’ behavior over firms’ websites has been proven capable of providing valuable information for enhancing their digital marketing campaigns and sustainability [27].
Moreover, customers’ behavior metrics have been strategically harvested by other sectors, such as the air forwarding and airline industry, leading to higher profitability and sustainability [28,29]. Most recently, the behavior of website customers of decentralized and centralized payment networks has been a key implication in improving their marketing strategies’ efficiency [30]. At this point, the authors tend to exploit customers’ website behavioral patterns to present a potential way for energy SMEs to enhance their digital marketing efficiency and corporate performance.

1.3. Benefits from Re-Engineering of Marketing for SMEs

Customers expect a progressively increasing quality of service that corresponds to their rising expectations. A portion of small businesses have started to recognize that greater quality of consumer service influences the performance of the offered services, allowing them to compete in the sector. Numerous consumers make purchasing decisions based on cost, although many of them value the standard and value of customer experience more [31]. According to Pires et al. [32], the massive portion of information produced as a consequence of activity digitalization necessitates the development of the latest experience and understanding and the ability to endorse decision-making, problem-solving, and procedure improvement.
Effective execution of digital transformation is heavily based on the capabilities of the firms’ employees [7]. Vital changes in organizations’ strategy, based on marketing and customer data, provide better corporate performance [33], underlining the strong bond between marketing activities and re-engineering decisions. The design and implementation of efficient business processes in an intensive marketing environment with high customer expectations, such as the energy sector, are extremely important in achieving the required business performance and sustainability [34].
Furthermore, re-engineering marketing strategies to adopt IT tools and implement strategic planning can increase firms’ effectiveness, sustainability, and adaptability [35]. A plethora of potential advantages arise from implementing and adopting customer behavioral data in improving businesses’ digital marketing efficiency as a novel marketing re-engineering process. The authors focus on identifying whether adjusting various customer behavioral web metrics could aid the improvement of key digital marketing efficiency metrics.

1.4. Related Literature and Research Motivations

Adaptable and innovative e-services, based on essential and efficient operations and procedures, are at the center of client engagement and successful preservation. The focus on specialty tasks (including the specialized marketing team) is key to re-engineering thinking, which is motivated by an inter-functional, interdisciplinary viewpoint. Re-engineering emphasizes the importance of flexible, inter-functional organizations that continually grow and restructure to deal with contextual unpredictability and rising market competition [4]. For SMEs, re-engineering and improving the efficacy of their digital marketing strategy is vital due to their competitive environment and declining market share.
Whilst digital innovations serve an essential role in allowing novelty in service supply operations, assessing their influence on service features and interactions between the service provider and consumer remains highly important [36]. Firms that have yet to position themselves in a digital world must digitalize their existing services as quickly as feasible. Multiple advantages for businesses’ marketing tool arsenals, particularly for SMEs, provide the capitalization of all types of big data [37] (such as web analytics), which may aid in trend re-engineering. Establishing techniques and approaches to enhance information systems for services that may aid in the administration and implementation of re-engineering activities connected to service development and operations management has been and will continue to be a continuous process [38].
Digitalization may assist in transforming a tangible organization into one that includes digital principles, greater interactions, and clients [39]. Company and construction planning are required to accomplish digital transformation because they augment one another, concealing constraints that could each be accomplished individually, which should be considered in other concepts which only fixate on the institution, facilities, or transformation monitoring [39].
Throughout the reviewed literature, a research gap can be discerned over the potential advantages of modeling website customers’ behavior in favor of SMEs’ performance. More specifically, more light should be shed on the usage of customers’ behavioral data to re-engineer the marketing activities for SMEs in the energy sector to accomplish the refinement of their digital marketing results. Through modeling the website behavior of their customers (web analytics), energy SMEs could obtain valuable information for adjusting their digital marketing plan and enhancing their efficiency. In this way, they will be able to attract more potential customers and reduce their marketing costs by re-engineering their marketing procedures. The overall theoretical framework is depicted in Figure 1.

2. Materials and Methods

2.1. Sample Selection and Data Availability

For the analysis to be performed, the authors should define the SMEs that will form the sample for the analysis. Some of the most innovative SMEs in the energy market consist of our study’s sample. Innovation in energy-related services is not common, leading to the projection of a small number of SMEs. So, we collected data from five innovative energy SMEs’ websites [40] during a period of 90 days of observation. This information, known as website analytics, is a representative factor of customers’ behavior on SMEs’ websites. For this reason, we examined the gathered website analytics as indicators of customers’ digital behavior and elaborated through Fuzzy Cognitive Mapping simulation. Hence, daily values of web analytic metrics form the study’s variables, such as websites’ new and total visits, organic traffic and keywords, bounce rates, traffic sources, average time on site, and pages per visit (Table 1). The referred website data were collected from online platform applications that collect and provide usage rates and behavioral data of website visitors through payment. For research reasons, the Semrush platform [41] was selected to collect these data due to its data variety and availability. This dataset will undergo extensive statistical and simulation analysis to produce efficient results to support energy SMEs’ need to re-engineer their core activities for the marketing orientation.

2.2. Research Hypotheses

In this phase of the paper, the main research hypotheses are presented, followed by extensive analysis. Re-engineering core business activities has been proven to be quite beneficial in various sectors. This raises the question of whether utilizing big data in enhancing digital marketing activities and thus re-engineering SMEs’ activities to marketing is beneficial. To assess the efficiency of the marketing re-engineering process, SMEs in the energy sector should capitalize on their customers’ behavior and how they affect important factors of digital marketing activities, such as organic traffic, organic costs, new visits, and website bounce rates. For this purpose, five key research hypotheses are gathered, aiming to point the direction of the study to highlight the marketing re-engineering process by analyzing customers’ website behavior. The research hypotheses are presented below:
The first research hypothesis is based on the concept of whether a marketing re-engineering process could enhance the website efficiency of energy SMEs. We aim to answer if SMEs in the energy sector could attract more visitors to their websites by improving their digital marketing activities via a neat marketing re-engineering process.
H1. 
Re-engineer SMEs’ digital marketing activities would impact positively the attraction of new potential customers”.
Next, the second hypothesis relies on the fact that by re-engineering the core processes of marketing, visitors to SMEs’ websites could tend to abandon them less. So, for SMEs in the energy market, knowing that the abandonment rate of their website is affected by the re-engineering of marketing processes could potentially benefit them.
H2. 
The tendency of customers to abandon an energy SMEs’ website depends on how well their digital marketing activities are re-engineered”.
The third hypothesis of this paper concerns the costs related to organic marketing campaigns for energy SMEs and how re-engineering their activities could assist. SMEs should acknowledge whether re-engineering their digital marketing activities could help them control and reduce the cost of organic marketing campaigns.
H3. 
The re-engineering of digital marketing activities influences the marketing campaign costs of energy SMEs”.
Having analyzed the SME’s website performance through the re-engineering of their digital marketing activities, our focus should be shifted to whether the use of big data represents the variation of re-engineering trends. If SMEs could collect and analyze big data from their websites with ease, their corporate performance could be boosted, given the fact that big data was enabling the promotion of re-engineering trends.
H4. 
Big Data can impact the promotion of re-engineering trends”.
In the final hypothesis (H5), the usage of data modeling is examined through its role as a useful Decision Support System (DSS) for re-engineering procedures. To examine this hypothesis, the authors performed the simulation analysis by utilizing a well-known Decision Support System (DSS) and examined the validity of its results, under the appropriate outcomes that would constitute in favor of re-engineering procedures.
H5. 
Data modeling could stand up as a Decision Support System (DSS) by aiding re-engineering procedures”.

3. Results

3.1. Regression Analysis

In the results section, the research hypotheses are confirmed or denied through statistical analysis. More specifically, the authors utilized correlation and regression analysis. In Table 2, the most important descriptive figures have been deducted to provide a first image for the paper’s main variables (mean, min, max, and std. deviation). Before the following statistical analyses, the authors validated the adequacy of the study’s variables by ensuring that data follow the normal distribution with Shapiro–Wilks’ statistics having p-values over the level of significance (0.05) [44]. Next, in Table 3, the correlation analysis can be seen, which was conducted based on Pearson’s correlation coefficient [45]. From the presented correlations below, it becomes obvious that there is a strong connection among the digital marketing efficiency variables of organic traffic, organic costs, paid traffic, and new visits.
Moving to Table 4, our first linear regression is deployed with organic traffic as the dependent variable. Each performed linear regression included all the referred digital marketing analytics as independent variables, with the ones that had the higher significance rate being depicted in the following tables. The regression is not verified overall, despite the high R2 = 0.870, since its p-value is 0.572 > a = 0.05. None of the independent variables affect the organic traffic dependent variable significantly (p-value < a = 0.05). On the contrary, in Table 5, the linear regression of new visits is verified overall with R2 = 1.00 and p-value = 0.001 < a = 0.01. Each of the independent variables significantly affects the new visits’ variable with p-values all below the levels of significance, a = 0.01 or 0.05. Energy SMEs’ new visit dependent variable variates up to 2.347 from direct traffic, −0.579 from referral traffic, −1.934 from paid traffic, 0.248 from social traffic, and −0.338 from search traffic. This means that for every 1% increase in direct, referral, paid, social, and search traffic, new visits increase by 234.7%, decrease by 57.9%, decrease by 193.4%, increase by 24.8%, and decrease by 33.8% accordingly. Through these regressions, we can verify our first research hypothesis, which means that energy companies could re-engineer their digital marketing activities to attract more new customers.
Moving to Table 6, we can see that the regression of SMEs’ website bounce rate is in total verified with p-value = 0.000 < a = 0.01 level of significance and R2 = 1.00. All of the independent variables of digital marketing analytics are significantly impacting the dependent variable of bounce rate with p-values below a = 0.01. Energy SMEs’ website bounce rate variates up to −0.893 from referral traffic, 0.612 from social traffic, −0.143 from average time on site, −0.587 from new visits, and 1.053 from total visits. For every 1% increase in the referral traffic, social traffic, average time on site, new visits, and total visits, the bounce rate decreases by 89.3%, increases by 61.2%, decreases by 14.3%, decreases by 58.7%, and increases by 105.3%, respectively. This means that the paper’s second hypothesis is verified, and it is proven that customers tend to abandon an energy SMEs’ website depending on the re-engineering development of their digital marketing activities.
At last, in Table 7, we can see the outputs of organic costs’ regression, where there is no overall verification since its p-Value is above a = 0.05 significance level (0.508). Moreover, none of the independent variables of the digital marketing analytics significantly affect organic costs, with p-values > a = 0.05. Energy SMEs’ organic costs vary up to −0.287 from referral traffic, −0.041 from social traffic, −0.218 from average time on site, 0.681 from new visits, and −0.042 from total visits. Every 1% increase in the referral traffic, social traffic, average time on site, new visits, and total visits, causes organic costs to decrease by 28.7%, decrease by 4.1%, decrease by 21.8%, increase by 68.1%, and decrease by 4.2%, accordingly. Hence, the third research hypothesis of the study is rejected, meaning that energy SMEs’ marketing campaign costs cannot be reduced by reengineering digital marketing activities.

3.2. Exploratory Model Deployment

In the paper’s next phase, the authors performed and examined three scenarios for enhancing the performance of energy companies’ marketing outcomes in various key metrics by adjusting the analytic factors of their websites. By performing the previous stage, the regression and correlation analysis, the authors discerned the factors that mostly affect key variables in estimating energy SMEs’ re-engineering efficacy, such as their website traffic, the abandonment rate, and the costs needed for supporting SEO campaigns. The FCM simulation analysis is based on the regression and correlation coefficients of variables and will be used to present the immediate impact and course of the digital marketing performance indicators.
Fuzzy Cognitive Mapping (FCM) is a conceptual analysis and a parametric method of mind mapping in which stationary frameworks portraying information can be established by specifying different parameters, both positive and negative relationships among factors, and the extent of connection that a factor has with others. For this purpose, we utilized the online platform application of MentalModeler [46], where the FCM modeling tool is available for use. FCM explanatory modes are built on the configuration of mind mapping and use graphical representations and diagram analyses to compare the factors in a system. Such concepts can be employed to simulate a framework with several factors and to map the relationships among the factors as well as the system [47].
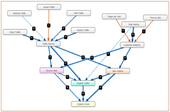
The FCM provides a holistic examination of the industry since it incorporates the statistical analysis of the sector. It can provide optimization scenarios in comparison to the whole industry. This aspect is very useful for startups since the implementation of such a method could provide useful insights for the acquisition of competitive advantage [48]. The referred examination of the sector can be seen in the deployed FCM model in Figure 2.
Much software deals with Fuzzy Cognitive Maps modeling, although the oversized funding of established value scientists resulted in the development of website-based editors. Such software is used not only for modeling but also for deploying multiple scenarios. The existence of such editors enables a multitude of researchers to contribute to the development of their scientific works. Each software has negatives and positives, FCM has the limitation of not being able to signal specific points. For this reason, it was deemed necessary, in order to understand the results of the research, to highlight them with a painting program (https://www.gimp.org/ (accessed on 23 October 2022)).

3.2.1. Increasing/Decreasing Customer and Traffic Analytics

During the scenarios of the Fuzzy Cognitive Mapping modeling, the hyperbolic tangent function [49] was used due to its effectiveness and robustness in simulating and estimating mapping processes and measurement of similarity [50]. To estimate the direct effect of SMEs’ web analytics on the digital marketing performance metrics of their websites, we created four scenarios. In the first scenario, all web analytic metrics were decreased by 10% and then increased by 10%, to observe the variation caused to key metrics such as energy SMEs’ websites’ new visitors, organic campaign costs, and traffic, and also their bounce rate. So, in Figure 3 and Table 8, we can see the overall course of these metrics is cathodic since all metrics appear to have reduced values. Organic costs are decreased the most with a decrease of 27% (point 1, Figure 3), which is a positive outcome in terms of digital marketing performance, organic traffic is reduced by 21% (point 2, Figure 3), new visits by 12% (point 3, Figure 3), and bounce rate by 10% (point 4, Figure 3), which is also a good sign of digital marketing efficiency.
On the other hand, by increasing all customer and traffic analytics by 10%, we get the exact opposite results, meaning increases in organic costs, traffic, new visits, and bounce rate by 27% (point 1, Figure 4), 21% (point 2, Figure 4), 12% (point 3, Figure 4), and 10% (point 4, Figure 4), accordingly (Figure 4 and Table 9). This time, an increase in all analytics leads to an enhancement of organic traffic and new visits to SMEs’ websites but to a deterioration of organic costs (increase) and bounce rate (increase), metrics that show improvement when kept at low values. To obtain further insights regarding the optimal strategy for energy SMEs’ digital marketing performance and provide reasons for re-engineering their marketing procedures, the authors deployed more FCM scenarios by adjusting both traffic and customer analytics in different volumes.

3.2.2. Reducing Consumer Analytics and Increasing Traffic Analytics

This time, by capitalizing on the hyperbolic tangent function’s utilities, the authors produced organic costs, traffic, new visitors, and bounce rates’ direct impacts by causing different variations to energy SME websites’ traffic analytics and customer analytics. The authors chose to examine these digital marketing performance indicators by increasing the traffic analytics by 10% and, at the same time, by decreasing the customer analytics by 10%. This aims to give varied results to the previous scenario and highlight the importance of each analytics category in the four examined digital marketing performance metrics. Figure 5 and Table 10 below show the direct results of the scenario’s varied variables. As can be discerned, organic costs and traffic saw a direct increase of 6% (point 1, Figure 5) and 11% (point 2, Figure 5), respectively, while new visitors and bounce rate were not affected at all (points 3 and 4, Figure 5). Hence, the increase of traffic analytics by 10% and the decrease of customer analytics by 10% increases organic campaign costs, which is not desired, and also raises the amount of organic traffic, which is the desired outcome. As a result, the re-engineering processes of marketing activities are triggered, since by adjusting analytic metrics, energy SMEs can alter the performance indicators of their digital marketing campaigns. Moreover, for higher clarity of results, another scenario is being performed that carries out the opposite variation of traffic and customer analytic metrics.

3.2.3. Reducing Traffic Analytics and Increasing Consumer Analytics

At the latter stage of the scenario simulation, we estimate the variation of organic costs, organic traffic, new visitors, and bounce rate when the opposite situation of the Section 3.2.1 occurs. More specifically, in Figure 6 and Table 11, we examine how an increase of 10% in customers’ analytics, average time on site, and the average pages per visit combined with a decrease of all traffic sources by 10% (direct, referral traffic, etc.) affects the above key digital marketing performance metrics. As a consequence, the direct effect of enhancing the web metrics of customers’ behavior and reducing the traffic metrics of the SMEs’ websites is the deterioration of their organic campaign costs and traffic by 6% (point 1, Figure 6) and 11% (point 2, Figure 6), respectively. At the same time, no further variation in the websites’ new visitor and bounce rate metrics is observed (points 3 and 4, Figure 6). The effect of reducing all traffic analytics and increasing customer analytics is a slight decrease in organic costs, which is seen as an improvement, with organic traffic being reduced to a wider extent. Since the flow of new potential customers and their rate of abandoning the website is not affected, SMEs in the energy sector should consider the benefits and losses of reduced organic traffic at the altar of reducing organic costs.

4. Discussion

At this point of the research, the authors aimed to comprehend whether the elaboration of energy SME customers’ behavior through their website analytic metrics could help indicate any variation in their digital marketing efficiency. The implication of customers’ behavioral data to SMEs has been found to enhance their digital marketing performance since it is capable of explaining the variation of key customer and traffic analytics [27,28,29,30] such as organic traffic, new visits, etc. For this purpose, the authors deployed regression and correlation analyses followed by the static simulation modeling of FCM, based on the big data collected from five innovative SMEs in the energy sector.
Depending on the results of the regression analyses and based on the significance and explainability the independent variables have with the dependent ones, we can see that customer behavioral analytics, part of big data, can create strong bonds with key performance indicators of websites. So, website analytic metrics (web analytics), as part of big data, are capable of depicting onsite consumers’ behavior due to the representative metrics of any individual website visitor. A successful re-engineering process needs real-time information on a firm’s performance to provide accurate insights for corporate decision-making. Since big data is capable of presenting the direct experience and characteristics of website customers, as shown by the regression results, we can assume that big data can significantly contribute to promoting and distinguishing re-engineering trends, thus verifying our fourth research hypothesis (H4).
Furthermore, from the FCM simulation analysis, a crucial outcome regarding the usage of Decision Support Systems is derived. From the overall process of the FCM scenarios’ simulation, it can be deduced that the contribution of Decision Support Systems (DSS), such as the MentalModeler [46] platform software, is very important in estimating the efficiency of re-engineering procedures. Re-engineering procedures such as the proposed one for improving the digital marketing efficiency of SMEs through customer website behavioral data. This is due to DSS’ capability of depicting the direct effects of various factors’ variations in key metrics that promote re-engineering assessment. Utilizing and modeling data through Decision Support Systems (DSS), such as the MentalModeler FCM simulation software [46] in this study, has proven to be a decisive factor in illustrating the direction of re-engineering procedures. Through this assumption, we can verify the paper’s last hypothesis (H5), which means that data modeling can aid in re-engineering procedures by using Decision Support Systems (DSS).

5. Conclusions

After settling the verification of the last hypotheses of the paper, the main results of the study are analyzed next. Throughout this research, the authors’ interest has been shifted to SMEs operating in the energy markets and their potential benefits from analyzing their website customers’ behavior. The competitiveness of the energy SME market makes the utilization of any efficient process that promotes businesses’ sustainability mandatory. Data that indicate website visitors’ and customers’ preferences consists of a valuable tool for enhancing SMEs’ digital marketing performance and, thus, sustainability.
Energy SMEs that capitalize on their website customers’ data and further re-engineer their marketing processes can effectively develop models and simulations that predict the course of their digital marketing performance. Strategic modeling of customers’ behavior optimizes offered services’ resonance and increases the engagement of customers. The results of the paper outline the need for energy SMEs to re-engineer current marketing strategies and focus more on improving digital marketing performance via analyzing website customers’ behavior.
The outcomes of this study highlight the fact that website behavioral data of energy SMEs’ customers covariate with important variables of their digital marketing performance, like organic costs. Moreover, consumer analytic data (average time on site, average pages per visit) and traffic analytic data (direct, social traffic, etc.) tend to affect digital marketing performance variables (organic costs, traffic, new visits, and bounce rate) differently. Since customer behavioral analytics can explain the variance of key digital marketing performance indicators, we discern these data as parameters capable of identifying re-engineering trends for improving SMEs’ digital marketing efficiency and sustainability.
Related studies and research align with our study’s findings in most of the analyzed areas while providing opportunities for further expansion of the topic’s literature. The digitalization of the service process provides a plethora of advantages for SMEs, according to Ingaldi & Klimecka-Tatara [7]. Based on Akbaba & Altındağ [51] findings, re-engineering processes on the SMEs’ performance has been found to positively affect the organizational climate of the firms, thus promoting enhanced customer engagement and loyalty. Adoption of Decision Support Systems from SMEs leads to increased business performance, combined with useful intel for corporate decision-making [52]. Various digital marketing strategies tend to increase website traffic and visibility, as supported by Madlenák et al. [53], highlighting potential ways for SMEs to enhance digital marketing performance. Moreover, our research comes in terms with Sakas et al. [54,55] studies, where businesses’ digital marketing strategies can be predicted by modeling website customers’ behavior. SMEs’ digital marketing strategies can be refined [56] and further insights regarding key marketing metrics (traffic sources, SEO and SEM strategies, etc.) [56] could be obtained. These benefits can lead to increased amounts of website traffic and higher customer engagement for energy SMEs [30,54,55], which improves the overall performance of SMEs’ digital marketing activities. Many researchers have utilized contiguous simulation methods (for example, FCM) for extracting the required results [57,58,59,60].
Apart from the referred results, valuable insights also arise that regard the process of re-engineering SMEs’ marketing procedures. It is highlighted that SMEs in the energy sector can benefit from focusing on their website customers’ behavior. Web analytics that reflect website customers’ behavior can efficiently impact and explain key digital marketing performance indicators, like organic costs, new visits, and bounce rate [30]. Re-engineering the digital marketing activities of energy SMEs through modeling their customers’ online behavior has been found critical for enhancing SMEs’ digital marketing results and, as a consequence, ensuring their sustainability. Thereby, this paper contributes to the re-engineering science by underlining the importance of focusing on exploiting SMEs’ customer behavioral data to improve digital marketing performance.
Because the paper’s results focused on SMEs in the energy market, some limitations arise regarding the generalization of the study’s conclusions. Energy SMEs can increase the engagement of their customers and their website visibility by modeling their website behavior, but more testing should be conducted in other sectors too. Moreover, apart from examining SMEs in other sectors, multiple types of web analytics could be tested for their impact on digital marketing efficiency, such as website technical factors. Through the implication of other web analytic metrics, additional insights for the re-engineering of SMEs’ marketing.

Author Contributions

Conceptualization, A.K. and D.S.G.; methodology, A.K. and D.S.G.; software, A.K. and D.S.G.; validation, A.K. and D.S.G.; formal analysis, A.K. and D.S.G.; investigation, A.K. and D.S.G.; resources, A.K. and D.S.G.; data curation, A.K. and D.S.G.; writing—original draft preparation, A.K. and D.S.G.; writing—review and editing, A.K., D.S.G., D.K.N. and D.M.; visualization, A.K. and D.S.G.; supervision, A.K. and D.S.G.; project administration, A.K. and D.S.G.; funding acquisition, A.K., D.S.G., D.K.N. and D.M. All authors have read and agreed to the published version of the manuscript.

Funding

This research received no external funding.

Institutional Review Board Statement

Not applicable.

Informed Consent Statement

Not applicable.

Data Availability Statement

Not applicable.

Conflicts of Interest

The authors declare no conflict of interest.

References

  1. Gupta, M.S. What is Digitization, Digitalization, and Digital Transformation? 2020. Available online: https://www.arcweb.com/blog/what-digitization-digitalization-digital-transformation (accessed on 16 October 2022).
  2. Chanias, S.; Myers, M.D.; Hess, T. Digital transformation strategy making in pre-digital organizations: The case of a financial services provider. J. Strateg. Inf. Syst. 2019, 28, 17–33. [Google Scholar] [CrossRef]
  3. Skogland, M.A.C. A spatial approach to transformational change: Strategic alignment of the spatial and cultural environment. J. Corp. Real Estate 2017, 19, 285–299. [Google Scholar] [CrossRef]
  4. Lynch, J.E. Marketing and business process re-engineering. J. Mark. Pract. Appl. Mark. Sci. 1995, 1, 45–53. [Google Scholar] [CrossRef]
  5. Trahan, R.T.; Hess, D.J. Who controls electricity transitions? Digitization, decarbonization, and local power organizations. Energy Res. Soc. Sci. 2021, 80, 102219. [Google Scholar] [CrossRef]
  6. Hammer, M. Re-engineering work: Don’t automate, obliterate. Harv. Bus. Rev. 1990, 68, 104–112. [Google Scholar]
  7. Ingaldi, M.; Klimecka-Tatara, D. Digitization of the service provision process—Requirements and readiness of the small and medium-sized enterprise sector. Procedia Comput. Sci. 2022, 200, 237–246. [Google Scholar] [CrossRef]
  8. IEA. Energy Policy Review Country Report—June 2020. 2020. Available online: https://www.iea.org/reports/european-union-2020 (accessed on 10 June 2022).
  9. Ingaldi, M.; Brožovà, S. Popularity of e-shops during the COVID-19 pandemic. Conf. Qual. Prod. Improv.—CQPI 2020, 2, 1–10. [Google Scholar]
  10. Meijer, L.L.J.; Huijben, J.C.C.M.; van Boxstael, A.; Romme, A.G.L. Barriers and drivers for technology commercialization by SMEs in the Dutch sustainable energy sector. Renew. Sustain. Energy Rev. 2019, 112, 114–126. [Google Scholar] [CrossRef]
  11. Weischedel, B.; Matear, S.; Deans, K.R. The Use of Emetrics in Strategic Marketing Decisions: A Preliminary Investigation. Int. J. Internet Mark. Advert. 2005, 2, 109. [Google Scholar] [CrossRef]
  12. Gour, A.; Aggarwal, S.; Erdem, M. Reading between the Lines: Analyzing Online Reviews by Using a Multi-Method Web-Analytics Approach. Int. J. Contemp. Hosp. Manag. 2021, 33, 490–512. [Google Scholar] [CrossRef]
  13. Saura, J.R.; Palos-Sánchez, P.; Cerdá Suárez, L.M. Understanding the Digital Marketing Environment with KPIs and Web Analytics. Future Internet 2017, 9, 76. [Google Scholar] [CrossRef]
  14. Chaffey, D.; Patron, M. From Web Analytics to Digital Marketing Optimization: Increasing the Commercial Value of Digital Analytics. J. Direct Data Digit. Mark. Pract. 2012, 14, 30–45. [Google Scholar] [CrossRef]
  15. The World Bank. Small and Medium Enterprises Finance—Improving SMEs’ Access to Finance and Finding Innovative Solutions to Unlock Sources of Capital. 2021. Available online: https://www.worldbank.org/en/topic/smefinance (accessed on 1 May 2021).
  16. Richert, M. An energy management framework tailor-made for SMEs: Case study of a German car company. J. Clean. Prod. 2017, 164, 221–229. [Google Scholar] [CrossRef]
  17. Xie, K.; Zhong, W.; Li, W.; Zhu, Y. Distributed Capacity Allocation of Shared Energy Storage Using Online Convex Optimization. Energies 2019, 12, 1642. [Google Scholar] [CrossRef]
  18. Gardenghi, J.L.; Pereira, L.G.; Alcantara, S.M.; Figueiredo, R.M.C.; Ramos, C.S.; Ribeiro, L.C.M., Jr. Digitalization by Means of a Prototyping Process: The Case of a Brazilian Public Service. Information 2020, 11, 413. [Google Scholar] [CrossRef]
  19. Zhou, W.; Wu, J.; Zhong, W.; Zou, S. Electricity Consumption Scheduling with Consumers’ Comfort and Preference in Smart Grid. Chin. J. Electron. 2016, 25, 1151–1158. [Google Scholar] [CrossRef]
  20. Fatima, Z.; Oksman, V.; Lahdelma, R. Enabling Small Medium Enterprises (SMEs) to Become Leaders in Energy Efficiency Using a Continuous Maturity Matrix. Sustainability 2021, 13, 10108. [Google Scholar] [CrossRef]
  21. Ghosh, M. Measuring electronic service quality in India using E-S-QUAL. Int. J. Qual. Reliab. Manag. 2018, 35, 430–445. [Google Scholar] [CrossRef]
  22. Kalia, P. Service quality scales in online retail: Methodological issues. Int. J. Oper. Prod. Manag. 2017, 37, 630–663. [Google Scholar] [CrossRef]
  23. Afonasova, M.A.; Panfilova, E.E.; Galichkina, M.A.; Beata, Ś. Digitalization in Economy and Innovation: The Effect on Social and Economic Processes. Pol. J. Manag. Stud. 2019, 19, 22–32. [Google Scholar] [CrossRef]
  24. Zak, S.; Hasprova, M. The role of influencers in the consumer decision-making process. SHS Web Conf. 2020, 74, 3014. [Google Scholar] [CrossRef]
  25. Ingaldi, M.; Ulewicz, R. How to Make E-Commerce More Successful by Use of Kano’s Model to Assess Customer Satisfaction in Terms of Sustainable Development. Sustainability 2019, 11, 4830. [Google Scholar] [CrossRef]
  26. Tortora, A.M.R.; Alfano, M.; Di Pasquale, V.; Iannone, R.; Cesare, P. A survey study on Industry 4.0 readiness level of Italian small and medium enterprises. Procedia Comput. Sci. 2021, 180, 744–753. [Google Scholar] [CrossRef]
  27. Sakas, D.P.; Kamperos, I.D.G.; Reklitis, D.P.; Giannakopoulos, N.T.; Nasiopoulos, D.K.; Terzi, M.C.; Kanellos, N. The Effectiveness of Centralized Payment Network Advertisements on Digital Branding during the COVID-19 Crisis. Sustainability 2022, 14, 3616. [Google Scholar] [CrossRef]
  28. Sakas, D.P.; Giannakopoulos, N.T. Harvesting Crowdsourcing Platforms’ Traffic in Favour of Air Forwarders’ Brand Name and Sustainability. Sustainability 2021, 13, 8222. [Google Scholar] [CrossRef]
  29. Sakas, D.P.; Giannakopoulos, N.T. Big Data Contribution in Desktop and Mobile Devices Comparison, Regarding Airlines’ Digital Brand Name Effect. Big Data Cogn. Comput. 2021, 5, 48. [Google Scholar] [CrossRef]
  30. Sakas, D.P.; Giannakopoulos, N.T.; Reklitis, D.P.; Dasaklis, T.K. The Effects of Cryptocurrency Trading Websites on Airlines’ Advertisement Campaigns. J. Theor. Appl. Electron. Commer. Res. 2021, 16, 3099–3119. [Google Scholar] [CrossRef]
  31. Pilarz, D.; Kot, S. Evaluation Of Customer Service Quality And Security In Retail Network. Syst. Saf. Hum.-Tech. Facil.—Environ. 2019, 1, 647–652. [Google Scholar] [CrossRef]
  32. Pires, F.; Barbosa, J.; Leitao, P. Data scientist under the Da.Re perspective: Analysis of training offers, skills and challenges. In Proceedings of the 2018 IEEE 16th International Conference On Industrial Informatics (INDIN), Porto, Portugal, 18–20 July 2018; pp. 523–528. [Google Scholar]
  33. Alas, R.; Zernand-Vilson, M.; Vadi, M. Management techniques in Estonian organizations: Learning organization and business process reengineering. Procedia—Soc. Behav. Sci. 2012, 62, 494–498. [Google Scholar] [CrossRef][Green Version]
  34. Altinkemer, K.; Ozcelik, Y.; Ozdemir, Z.D. Productivity and Performance Effects of Business Process Reengineering: A Firm-Level Analysis. J. Manag. Inf. Syst. Spring 2011, 27, 129–162. [Google Scholar] [CrossRef]
  35. Richard, N.; Agwor, T.C. Cost benefit analysis of re-engineering the business process in Nigerian banks. J. Bus. Retail Manag. Res. (JBRMR) 2015, 9, 44–53. Available online: https://www.jbrmr.com/cdn/article_file/i-21_c-192.pdf (accessed on 8 August 2022).
  36. Romero, D.; Gaiardelli, P.; Pezzotta, G.; Cavalieri, S. The Impact of Digital Technologies on Services Characteristics: Towards Digital Servitization. In Proceedings of the Advances in Production Management Systems: Production Management for the Factory of the Future IFIP WG 5.7 International Conference, APMS, Austin, TX, USA, 1–5 September 2019; pp. 493–501. [Google Scholar]
  37. Moro, S.; Pires, G.; Rita, P.; Cortez, P. A text mining and topic modelling perspective of ethnic marketing research. J. Bus. Res. 2019, 103, 275–285. [Google Scholar] [CrossRef]
  38. Benkenstein, M.; Bruhn, M.; Büttgen, M.; Hipp, C.; Matzner, M.; Friedemann, W.N. Topics for Service Management Research—A European Perspective. J. Serv. Manag. Res. 2017, 1, 4–21. [Google Scholar] [CrossRef]
  39. Castro-Nagatomy, E.; Castillo-Carmelinoa, J.; Raymundo-Ibañezb, C.; Perez-Paredesb, M.; Dominguez, F. Digitization model for costs and operating times reduction in Peruvian Banks. Energy Rep. 2022, 8, 639–652. [Google Scholar] [CrossRef]
  40. Peters, A. The 10 Most Innovative Energy Companies in 2022. 2022. Available online: https://www.fastcompany.com/90724394/most-innovative-companies-energy-2022 (accessed on 16 June 2022).
  41. Semrush. 2022. Available online: https://www.semrush.com/. (accessed on 16 June 2022).
  42. SEO Glossary|Semrush. 2022. Available online: https://www.semrush.com/kb/925-glossary (accessed on 14 October 2022).
  43. Clifton, B. Advanced Web Metrics with Google Analytics; John Wiley & Sons: Indianapolis, IN, USA, 2012; ISBN 9781118168448. [Google Scholar]
  44. Shapiro, S.S.; Wilk, M.B. An analysis of variance test for normality (complete samples). Biometrika 1965, 52, 591–611. [Google Scholar] [CrossRef]
  45. Havlicek, L.L.; Peterson, N.L. Robustness of the Pearson Correlation against Violations of Assumptions. Percept. Mot. Ski. 1976, 43, 1319–1334. [Google Scholar] [CrossRef]
  46. Mental Modeler. 2022. Available online: https://dev.mentalmodeler.com/. (accessed on 16 June 2022).
  47. Mkhitaryan, S.; Giabbanelli, P.J. How Modeling Methods for Fuzzy Cognitive Mapping Can Benefit From Psychology Research. In Proceedings of the 2021 Winter Simulation Conference (WSC), Phoenix, AZ, USA, 12–15 December 2021; pp. 1–12. [Google Scholar] [CrossRef]
  48. Abramowitz, M.; Stegun, I.A. Hyperbolic Functions. In Handbook of Mathematical Functions with Formulas, Graphs, and Mathematical Tables; Dover: New York, NY, USA, 1972; Volume 9, pp. 83–86. [Google Scholar]
  49. Migkos, S.P.; Sakas, D.P.; Giannakopoulos, N.T.; Konteos, G.; Metsiou, A. Analyzing Greece 2010 Memorandum’s Impact on Macroeconomic and Financial Figures through FCM. Economies 2022, 10, 178. [Google Scholar] [CrossRef]
  50. Liu, T.; Qiu, T.; Luan, S. Hyperbolic-tangent-function-based cyclic correlation: Definition and theory. Signal Process. 2019, 164, 206–216. [Google Scholar] [CrossRef]
  51. Akbaba, O.; Altındağ, E. The Effects Of Reengineering, Organizational Climate And Psychological Capital On The Firm Performance. Procedia—Soc. Behav. Sci. 2016, 235, 320–331. [Google Scholar] [CrossRef]
  52. Pattanayak, S.; Roy, S. Synergizing Business Process Reengineering with Enterprise Resource Planning System in Capital Goods Industry. Procedia—Soc. Behav. Sci. 2015, 189, 471–487. [Google Scholar] [CrossRef][Green Version]
  53. Madlenák, R.; Madlenáková, L.; Švadlenka, L.; Salava, D. Analysis of Website Traffic Dependence on Use of Selected Internet Marketing Tools. Procedia Econ. Financ. 2015, 23, 123–128. [Google Scholar] [CrossRef]
  54. Sakas, D.P.; Giannakopoulos, N.T.; Kanellos, N.; Tryfonopoulos, C. Digital Marketing Enhancement of Cryptocurrency Websites through Customer Innovative Data Process. Processes 2022, 10, 960. [Google Scholar] [CrossRef]
  55. Sakas, D.P.; Giannakopoulos, N.T.; Kanellos, N.; Migkos, S.P. Innovative Cryptocurrency Trade Websites’ Marketing Strategy Refinement, via Digital Behavior. IEEE Access 2022, 10, 63163–63176. [Google Scholar] [CrossRef]
  56. Sakas, D.P.; Giannakopoulos, N.T.; Terzi, M.C.; Kamperos, I.D.G.; Nasiopoulos, D.K.; Reklitis, D.P.; Kanellos, N. Social Media Strategy Processes for Centralized Payment Network Firms after a War Crisis Outset. Processes 2022, 10, 1995. [Google Scholar] [CrossRef]
  57. Terzi, M.C.; Sakas, D.P.; Seimenis, I. International Events: The Impact of the Conference Location. Procedia—Soc. Behav. Sci. 2013, 73, 363–372. [Google Scholar] [CrossRef][Green Version]
  58. Nasiopoulos, D.K.; Sakas, D.P.; Vlachos, D.S. The Contribution of Dynamic Simulation Model of Depiction of Knowledge, in the Leading Process of High Technology Companies. Key Eng. Mater. 2013, 543, 406–409. [Google Scholar] [CrossRef]
  59. Sakas, D.P.; Vlachos, D.S.; Nasiopoulos, D.K. Modeling the development of the online conference’s services. Libr. Rev. 2016, 65, 160–184. [Google Scholar] [CrossRef]
  60. Sakas, D.P.; Nasiopoulos, D.K.; Reklitis, P. Modeling and Simulation of the Strategic Use of the Internet Forum Aiming at Business Success of High-Technology Companies. In Strategic Innovative Marketing. IC-SIM 2017. Springer Proceedings in Business and Economics; Sakas, D., Nasiopoulos, D., Eds.; Springer: Berlin/Heidelberg, Germany, 2019. [Google Scholar] [CrossRef]
Figure 1. Theoretical Framework of Energy Companies’ Digital Marketing activities.
Figure 1. Theoretical Framework of Energy Companies’ Digital Marketing activities.
Energies 15 08179 g001
Figure 2. Deployment of Fuzzy Cognitive Mapping Model from extracted Web Analytic metrics [46]. Source: www.dev.mentalmodeler.com (accessed on 16 June 2022).
Figure 2. Deployment of Fuzzy Cognitive Mapping Model from extracted Web Analytic metrics [46]. Source: www.dev.mentalmodeler.com (accessed on 16 June 2022).
Energies 15 08179 g002
Figure 3. Impact of decreasing energy SMEs’ website analytics [46]. Source: www.dev.mentalmodeler.com (accessed on 16 June 2022).
Figure 3. Impact of decreasing energy SMEs’ website analytics [46]. Source: www.dev.mentalmodeler.com (accessed on 16 June 2022).
Energies 15 08179 g003
Figure 4. Impact of increasing energy SMEs’ website analytics [46]. Source: www.dev.mentalmodeler.com (accessed on 16 June 2022).
Figure 4. Impact of increasing energy SMEs’ website analytics [46]. Source: www.dev.mentalmodeler.com (accessed on 16 June 2022).
Energies 15 08179 g004
Figure 5. Impact of decreasing energy SMEs’ customer analytics and increasing traffic analytics [46]. Source: www.dev.mentalmodeler.com (accessed on 16 June 2022).
Figure 5. Impact of decreasing energy SMEs’ customer analytics and increasing traffic analytics [46]. Source: www.dev.mentalmodeler.com (accessed on 16 June 2022).
Energies 15 08179 g005
Figure 6. Impact of increasing energy SMEs’ customer analytics and decreasing traffic analytics [46]. Source: www.dev.mentalmodeler.com (accessed on 16 June 2022).
Figure 6. Impact of increasing energy SMEs’ customer analytics and decreasing traffic analytics [46]. Source: www.dev.mentalmodeler.com (accessed on 16 June 2022).
Energies 15 08179 g006
Table 1. Definition of selected digital marketing and customers behavioral analytic metrics.
Table 1. Definition of selected digital marketing and customers behavioral analytic metrics.
Web Analytic MetricsDescription
Organic TrafficOrganic traffic is the sum of visitors that land on a website from unpaid sources [42].
Organic CostsOrganic traffic costs are the monthly cost of total traffic from the keywords a site is paying [42].
Traffic AnalyticsTraffic analytics sum up the total traffic sources from which users could visit a specific website.
Direct SourcesDirect sources refer to visitors entering directly on a website without having clicked on a link on another site [42].
Referral SourcesReferral traffic sources are visitors that enter a website from links that appear on a different site [42].
Search SourcesSearch sources traffic that includes both organic and paid-generated traffic [42].
Paid SourcesThe sum of website traffic that is generated from paid advertisements [42].
Social SourcesSocial source traffic consists of a website, mobile site, or mobile app traffic that comes from social media platforms [42].
Customer AnalyticsCustomer analytics, also called customer analytic data, is the systematic examination of a company’s customer information and behavior to identify, attract, and retain the most profitable customers [39]. They consist of the following metrics.
New VisitsThe sum of visitors entering a website for the first time [43].
Returning VisitsThe sum of visitors that enter repeatedly a website [43].
Bounce RateExplains the tendency of visitors to exit a website immediately after they enter it [43].
Average Pages/VisitThe average number of pages a visitor opens (sees) during their stay on a website [43].
Average Time on SiteThe average amount of time visitors spend on a website [43].
Table 2. Descriptive Statistics of the five energy SMEs’ websites.
Table 2. Descriptive Statistics of the five energy SMEs’ websites.
VariablesMeanMinMaxStd. Deviation
Organic Costs76,098.2725,187.8111,126.228,771.37
Organic Traffic34,176.918,967.643,719.68822
Direct Traffic44,101.628,620.263,631.813,527.1
Referral Traffic6922.81234.614,522.84276.45
Paid Traffic708.54107.41562.6548.5
Social Traffic1829.6778.23077714.38
Search Traffic22,41114,806.633,246.66986.8
Bounce Rate0.72550.670.810.054
Average Pages/Visit1.491.401.570.0554
Average Time on Site289.114162530.6120.55
New Visits51,506.7735,53067,084.410,200
Total Visits75,973.9758,512.4107,03615,284.66
N = 90 observation days for five energy SMEs’ websites.
Table 3. Variables’ Correlation.
Table 3. Variables’ Correlation.
VariablesOrganic CostsOrganic TrafficDirect TrafficReferral TrafficPaid TrafficSocial TrafficSearch TrafficBounce RateAverage Pages/VisitAverage Time on SiteNew VisitsTotal Visits
Organic Costs10.5770.840 *−0.7490.801 *−0.291−0.2830.479−0.135−0.4300.878 **0.420
Organic Traffic0.57710.609−0.851 *0.756 *−0.325−0.6710.279−0.011−0.4710.6050.006
Direct Traffic0.840 *0.6091−0.5540.886 **−0.3820.0210.631−0.276−0.5360.851 *0.754
Referral Traffic−0.749−0.851 *−0.5541−0.793 *−0.0420.713−0.5130.3100.241−0.5970.085
Paid Traffic0.801 *0.756 *0.886 **−0.793 *1−0.234−0.3510.707−0.431−0.5870.6660.427
Social Traffic−0.291−0.325−0.382−0.042−0.23410.1250.424−0.6810.587−0.213−0.254
Search Traffic−0.283−0.6710.0210.713−0.3510.12510.106−0.1430.2280.0080.669
Bounce Rate0.4790.2790.631−0.5130.7070.4240.1061−0.916 **−0.1970.4800.509
Average Pages/Visit−0.135−0.011−0.2760.310−0.431−0.681−0.143−0.916 **10.031−0.114−0.270
Average Time on Site−0.430−0.471−0.5360.241−0.5870.5870.228−0.1970.0311−0.193−0.297
New
Visits
0.878 **0.6050.851 *−0.5970.666−0.2130.0080.480−0.114−0.19310.604
Total
Visits
0.4200.0060.7540.0850.427−0.2540.6690.509−0.270−0.2970.6041
* and ** indicate statistical significance at the 95% and 99% levels respectively.
Table 4. Impact of energy SMEs’ customers’ behavioral analytics on organic traffic.
Table 4. Impact of energy SMEs’ customers’ behavioral analytics on organic traffic.
VariablesStandardized CoefficientR2Fp-Value
Constant-0.8701.3430.572
Referral Traffic−0.6250.592
Social Traffic−0.2340.737
Average Time on Site−0.1960.798
New Visits0.2820.822
Total Visits−0.2290.821
Table 5. Impact of energy SMEs’ customers’ behavioral analytics on new visits.
Table 5. Impact of energy SMEs’ customers’ behavioral analytics on new visits.
VariablesStandardized CoefficientR2Fp-Value
Constant-1.001,233,548.80.001 **
Direct Traffic2.3470.003 **
Referral Traffic−0.5790.009 **
Paid Traffic−1.9340.002 **
Social Traffic0.2480.011 *
Search Traffic−0.3380.016 *
* and ** indicate statistical significance at the 95% level and 99% level accordingly.
Table 6. Impact of energy SMEs’ customers’ behavioral analytics on bounce rate.
Table 6. Impact of energy SMEs’ customers’ behavioral analytics on bounce rate.
VariablesStandardized CoefficientR2Fp-Value
Constant-1.0015,598,8550.000 **
Referral Traffic−0.8930.000 **
Social Traffic0.6120.000 **
Average Time on Site−0.1430.001 **
New Visits−0.5870.000 **
Total Visits1.0530.000 **
** indicate statistical significance at the 99% level.
Table 7. Impact of energy SMEs’ customers’ behavioral analytics on organic costs.
Table 7. Impact of energy SMEs’ customers’ behavioral analytics on organic costs.
VariablesStandardized CoefficientR2Fp-Value
Constant-0.9011.8250.508
Referral Traffic−0.2870.762
Social Traffic−0.0410.945
Average Time on Site−0.2180.749
New Visits0.6810.573
Total Visits−0.0420.961
Table 8. Outcomes of hyperbolic tangent function from decreasing SMEs website analytics.
Table 8. Outcomes of hyperbolic tangent function from decreasing SMEs website analytics.
ComponentsApplied VariationOrganic CostsOrganic TrafficNew VisitorsBounce Rate
Social Traffic−10%Decrease of 27%Decrease of 21%Decrease of 12%Decrease of 10%
Referral Traffic−10%
Direct Traffic−10%
Average Time on Site−10%
Pages per Visit−10%
Total Visitors−10%
Customer Analytics−10%
Traffic Source−10%
Paid Traffic−10%
Search Traffic−10%
Table 9. Outcomes of hyperbolic tangent function from increasing SMEs website analytics.
Table 9. Outcomes of hyperbolic tangent function from increasing SMEs website analytics.
ComponentsApplied VariationOrganic CostsOrganic TrafficNew VisitorsBounce Rate
Social Traffic10%Increase of 27%Increase of 21%Increase of 12%Increase of 10%
Referral Traffic10%
Direct Traffic10%
Average Time on Site10%
Average Pages per Visit10%
Total Visitors10%
Customer Analytics10%
Traffic Source10%
Paid Traffic10%
Search Traffic10%
Table 10. Outcomes of hyperbolic tangent function from decreasing energy SMEs’ customer analytics and increasing traffic analytics.
Table 10. Outcomes of hyperbolic tangent function from decreasing energy SMEs’ customer analytics and increasing traffic analytics.
ComponentsApplied VariationOrganic CostsOrganic TrafficNew VisitorsBounce Rate
Social Traffic10%Increase of 6%Increase of 11%No variationNo variation
Referral Traffic10%
Direct Traffic10%
Average Time on Site−10%
Average Pages per Visit−10%
Total Visitors10%
Customer Analytics−10%
Traffic Source10%
Paid Traffic10%
Search Traffic10%
Table 11. Outcomes of hyperbolic tangent function from increasing energy SMEs’ customer analytics and decreasing traffic analytics.
Table 11. Outcomes of hyperbolic tangent function from increasing energy SMEs’ customer analytics and decreasing traffic analytics.
ComponentsApplied VariationOrganic CostsOrganic TrafficNew VisitorsBounce Rate
Social Traffic−10%Decrease of 6%Decrease of 11%No variationNo variation
Referral Traffic−10%
Direct Traffic−10%
Average Time on Site10%
Average Pages per Visit10%
Total Visitors−10%
Customer Analytics10%
Traffic Source−10%
Paid Traffic−10%
Search Traffic−10%
Publisher’s Note: MDPI stays neutral with regard to jurisdictional claims in published maps and institutional affiliations.

Share and Cite

MDPI and ACS Style

Giakomidou, D.S.; Kriemadis, A.; Nasiopoulos, D.K.; Mastrakoulis, D. Re-Engineering of Marketing for SMEs in Energy Market through Modeling Customers’ Strategic Behavior. Energies 2022, 15, 8179. https://doi.org/10.3390/en15218179

AMA Style

Giakomidou DS, Kriemadis A, Nasiopoulos DK, Mastrakoulis D. Re-Engineering of Marketing for SMEs in Energy Market through Modeling Customers’ Strategic Behavior. Energies. 2022; 15(21):8179. https://doi.org/10.3390/en15218179

Chicago/Turabian Style

Giakomidou, Despina S., Athanasios Kriemadis, Dimitrios K. Nasiopoulos, and Dimitrios Mastrakoulis. 2022. "Re-Engineering of Marketing for SMEs in Energy Market through Modeling Customers’ Strategic Behavior" Energies 15, no. 21: 8179. https://doi.org/10.3390/en15218179

APA Style

Giakomidou, D. S., Kriemadis, A., Nasiopoulos, D. K., & Mastrakoulis, D. (2022). Re-Engineering of Marketing for SMEs in Energy Market through Modeling Customers’ Strategic Behavior. Energies, 15(21), 8179. https://doi.org/10.3390/en15218179

Note that from the first issue of 2016, this journal uses article numbers instead of page numbers. See further details here.

Article Metrics

Back to TopTop