Dynamic Quadrilateral Characteristic-Based Distance Relays for Transmission Lines Equipped with TCSC
Abstract
:1. Introduction
- ▪
- An adaptive dynamic quadrilateral distance relay is proposed to accurately detect the high resistive faults under TCSC-compensated TLs.
- ▪
- A new tilt angle estimation is investigated which uses TCSC reactance to compensate for the non-homogeneity effect due to the presence of TCSC in the faulted loop.
- ▪
- The proposed method applies the modified Takagi method to propose the fault zone identified, which is used to adapt the resistive reach.
- ▪
- The adaptation of the relay setting reaches for TCSC-compensated TLs is based on the local data estimated at the relay terminal and two values of RMS current and firing angle transmitted from the TCSC substation, upon a fault-starting recognition signal occurring.
- ▪
- Finally, the proposed approach is easily implemented as it can be applied by modifying the conventional relay algorithm without any high level of filtrations or excessive computational tools.
2. Thyristor-Controlled Series Compensator (TCSC)
- -
- For a simulated fault in zone-2 (at 85% of the protected line) and due to the TCSC impedance, the relay overreaches and detects the fault in zone-1 in both blocking mode (α = 90°) and capacitive mode (α = 75°).
- -
- On the other hand, for a simulated fault in zone-1 (at 75% of the protected line) and due to the TCSC impedance, the relay underreaches and detects the fault in zone-2 in both inductive mode (α = 25°) and bypass mode (α = 0°).
3. Proposed Dynamic Quadrilateral Distance Relay
3.1. Preliminary Basic Considerations
- A directional element;
- A reactance element;
- A right blinder resistance element;
- A left blinder resistance element.
3.2. Adaptive Reactive Reach
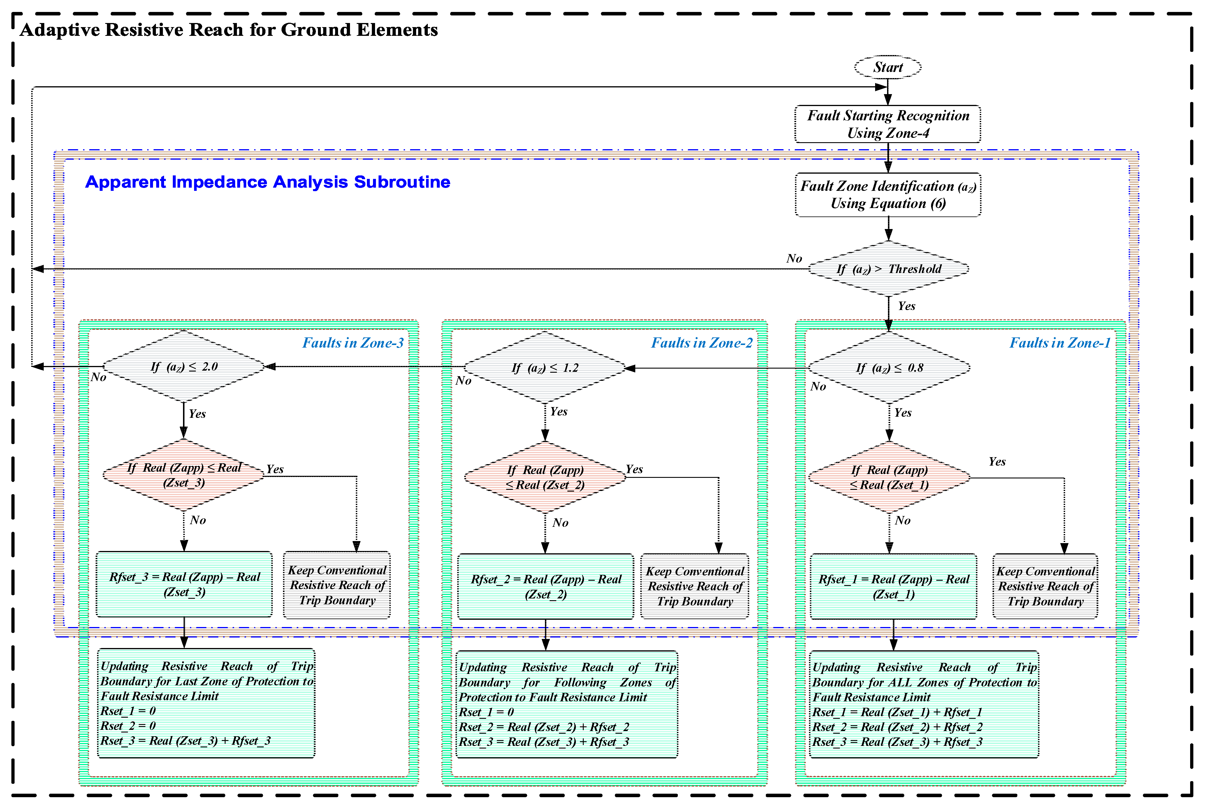
3.3. Adaptive Resistive Reach
- ▪
- It is inherently immune in terms of selectivity, in order to operate for faults in an appropriate desirable zone;
- ▪
- It is inherently immune in terms of security, in order to avoid mal-operation for external faults or load encroachment scenarios.
3.4. General Procedures of the Proposed Scheme
- ▪
- Two separate subroutines (based on Section 3.2 and Section 3.3) will be in progress to set both the reactive and resistive reaches of the quadrilateral distance relay independently as soon as a launching signal is initiated from the fault starting recognition stage.
- ▪
- TCSC zone identification stage is simply achieved as applied in [30], based on subtracting the TCSC terminal RMS current at the time of fault starting recognition from the corresponding RMS line current measured at the relay terminal.
4. Proposed Scheme Validation
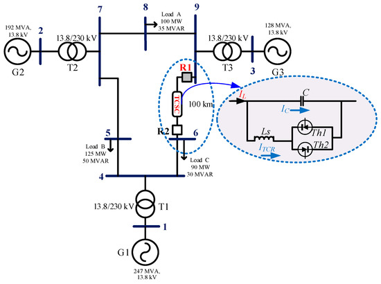
4.1. Tested Systems
4.2. Results of the IEEE-9 Bus System
- ▪
- Bolted faults without TCSC;
- ▪
- Adaptive reactive setting while TCSC is included and without fault resistance;
- ▪
- Adaptive resistive setting for faults before TCSC;
- ▪
- Adaptive resistive setting for faults after TCSC;
- ▪
- Evaluating the proposed scheme at the two ends of TL.
4.2.1. Bolted Faults without TCSC
4.2.2. Adaptive Reactive Setting While TCSC Is Included and without Fault Resistance
- ▪
- For capacitive and blocking TCSC operation, the apparent impedance trajectory for 2L-G bolted faults at 85% and 125% of the protected line from the tested relay ® is presented in Figure 8. As displayed, the conventional distance relay overreaches in both modes of operation and detects zone-2 faults (at 85%) and zone-3 faults (at 125%) incorrectly as zone-1 faults. Meanwhile, the proposed adaptive quadrilateral distance relay (the solid black characteristic) succeeded in detecting such faults in their corresponding zones of protection by reducing the reactive reach by the TCSC reactance value.
- ▪
- For the inductive and bypass modes, Figure 9 demonstrates the trajectory impedance for the bolted 3L-G fault performed at 75% and 110% of the protected line near the end edges of zone-1 and zone-2, respectively. As shown in the figure, the proposed scheme correctly detected the faults occurring in zone-1 (at 75%) and zone-2 (at 110%) for both modes of TCSC operation, while mal-operations occurred with the conventional settings that experience tricky underreaching in both cases.
4.2.3. Adaptive Resistive Setting for Faults before TCSC
4.2.4. Adaptive Resistive Setting for Faults after TCSC
4.2.5. Evaluating the Proposed Scheme at the Two Ends of TL
4.3. Further Evaluation on a Larger Test System—IEEE-39 Bus System
5. Features Assessment with Reference to Other Techniques
5.1. Fault Detection Time
5.2. Fault Resistance Coverage
5.3. Data Acquisition and Computation Technique
5.4. Comprehensive Comparative in Terms of Main Features
- Controllability: the reactive and resistive reach can be controlled separately and independently. The reactive reach is changed considering the TCSC reactance effect and the system homogeneity effect, while the resistance is changed considering the fault resistance effect.
- Reliability, as the selectivity feature is obtained by compensating the undesirable effect of TCSC and fault resistance. Furthermore, the security is obtained by avoiding mal-operation for any external faults.
- Economy, as there is no need for multi-filtration devices with high level of sampling time and no synchronized data or excessive communications are required to transmit the data from the remote end.
- Inclusivity, as the proposed method can be generalized and applied for any interconnected long or short TL.
- Ease of application, as the method can be applied on the conventional distance relays by modifying the existing algorithm.
6. Conclusions
Author Contributions
Funding
Conflicts of Interest
References
- Bakshi, U.A.; Bakshi, M.V. Protection and Switchgear; Technical Publications Pune: Maharashtra, India, 2008. [Google Scholar]
- Joe, M.; Jackie, P. Application Guidelines for Ground Fault Protection. In Proceedings of the 1998 International Conference Modern Trends in the Protection Schemes of Electric Power Apparatus and Systems, New Delhi, India, 28–30 October 1998. [Google Scholar]
- Sauvik, B.; Paresh, K.N. State-Of-The-Art on The Protection of FACTS Compensated High-Voltage Transmission Lines: A review. IET CEPRI 2018, 3, 21–30. [Google Scholar]
- Mathur, R.M.; Rajiv, K.V. Thyristor-Based FACTS Controllers for Electrical Transmission Systems; John Wiley & Sons: Hoboken, NJ, USA, 2011. [Google Scholar]
- Ahad, K.; Shahram, J.; Hossein, S. Distance Relay Over-Reaching in Presence of TCSC on Next Line Considering MOV Operation. In Proceedings of the 45th International Universities Power Engineering Conference UPEC2010, Cardiff, UK, 31 August–3 September 2010. [Google Scholar]
- Beleed, H.; Johnson, B.K.; Hess, H.L. An Examination of the Impact of D-FACTS on the Dynamic Behavior of Mho and Quadrilateral Ground Distance Elements. In Proceedings of the 2020 IEEE Power & Energy Society Innovative Smart Grid Technologies Conference (ISGT), Washington, DC, USA, 17–20 February 2020; pp. 1–5. [Google Scholar] [CrossRef]
- Holbach, J.; Vadlamani, V.; Lu, Y. Issues and Solutions in Setting a Quadrilateral Distance Characteristic. In Proceedings of the 2008 61st Annual Conference for Protective Relay Engineers, College Station, TX, USA, 1–3 April 2008; pp. 89–104. [Google Scholar] [CrossRef]
- Fernando, C.; Armando, G.; Gabriel, B. Adaptive Phase and Ground Quadrilateral Distance Elements; Schweitzer Engineering Laboratories, Inc.: Pullman, WA, USA, 2017. [Google Scholar]
- Bogdan, K. Settings Considerations for Distance Elements in Line Protection Applications. In Proceedings of the 2021 Texas A&M Conference for Protective Relay, Presented at the 74th Annual Georgia Tech Protective Relaying Conference, College Station, TX, USA, 28–30 April 2021. [Google Scholar]
- Shateri, H.; Jamali, S. Robustness of communication aided distance relay with Quadrilateral characteristic against inter phase fault resistance. In Proceedings of the 2010 International Conference on Power System Technology, Hangzhou, China, 24–28 October 2010; pp. 1–8. [Google Scholar] [CrossRef]
- Patel, U.J.; Chothani, N.G.; Bhatt, P. Adaptive quadrilateral distance relaying scheme for fault impedance compensation. Electr. Control. Commun. Eng. 2018, 14, 58–70. [Google Scholar] [CrossRef] [Green Version]
- Aneesh, S.; Angel, T.S. Quadrilateral Relay Based Distance Protection Scheme for Transmission Lines under Varying System Conditions. In Proceedings of the 2015 IEEE International Conference on Technological Advancements in Power & Energy, Kollam, India, 24–26 June 2015. [Google Scholar] [CrossRef]
- Venkatanagaraju, K.; Biswal, M.; Bansal, R. Adaptive distance relay algorithm to detect and discriminate third zone faults from system stressed conditions. Int. J. Electr. Power Energy Syst. 2021, 125, 106497. [Google Scholar] [CrossRef]
- Sorrentino, E.; De Andrade, V. Optimal-Probabilistic Method to Compute the Reach Settings of Distance Relays. IEEE Trans. Power Deliv. 2011, 26, 1522–1529. [Google Scholar] [CrossRef]
- Davydova, N.; Shchetinin, D.; Hug, G.; Davvdova, N. Optimization of First Zone Boundary of Adaptive Distance Protection for Flexible Transmission Lines. In Proceedings of the 2018 Power Systems Computation Conference (PSCC), Dublin, Ireland, 11–15 June 2018. [Google Scholar] [CrossRef]
- Shukla, S.K.; Koley, E.; Ghosh, S. A Novel Approach Based on Line Inequality Concept and Sine–Cosine Algorithm for Estimating Optimal Reach Setting of Quadrilateral Relays. Arab. J. Sci. Eng. 2020, 45, 1499–1511. [Google Scholar] [CrossRef]
- Serna, J.D.J.J.; López-Lezama, J.M. Calculation of Distance Protection Settings in Mutually Coupled Transmission Lines: A Comparative Analysis. Energies 2019, 12, 1290. [Google Scholar] [CrossRef] [Green Version]
- Orosz, T.; Rassõlkin, A.; Kallaste, A.; Arsénio, P.; Pánek, D.; Kaska, J.; Karban, P. Robust Design Optimization and Emerging Technologies for Electrical Machines: Challenges and Open Problems. Appl. Sci. 2020, 10, 6653. [Google Scholar] [CrossRef]
- Srivani, S.; Vittal, K.P. Adaptive distance relaying scheme in series compensated transmission lines. In Proceedings of the 2010 Joint International Conference on Power Electronics, Drives and Energy Systems & 2010 Power India, New Delhi, India, 20–23 December 2010; pp. 1–7. [Google Scholar]
- Biswal, M.; Pati, B.B.; Pradhan, A.K. Adaptive distance relay setting for series compensated line. Int. J. Electr. Power Energy Syst. 2013, 52, 198–206. [Google Scholar] [CrossRef]
- Achary, K.S.K.; Raja, P. Adaptive design of distance relay for series compensated transmission line. Energy Procedia 2017, 117, 527–534. [Google Scholar] [CrossRef]
- Magagula, X.G.; Nicolae, D.V.; Yusuff, A.A. The performance of distance protection relay on series compensated line under fault conditions. In Proceedings of the AFRICON 2015, Addis Ababa, Ethiopia, 14–17 September 2015; pp. 1–6. [Google Scholar] [CrossRef]
- Paladhi, S.; Pradhan, A.K. Adaptive Zone-1 Setting Following Structural and Operational Changes in Power System. IEEE Trans. Power Deliv. 2017, 33, 560–569. [Google Scholar] [CrossRef]
- Seo, W.-S.; Kang, S.-H.; Yoon, Y.-D.; Yoon, J.-S. A Conventional Distance Protection for Series-Compensated Lines Considering TCSC Protected by a Metal Oxide Varistor. In Proceedings of the 2019 IEEE 8th International Conference on Advanced Power System Automation and Protection (APAP), Xi’an, China, 21–24 October 2019. [Google Scholar]
- Woo, S.S.; Min, S.K.; Sang, H.K.; Jong, S.Y.; Chang, H.H. An Improved Setting Method of the Distance Protective LEDs for Series-Compensated Transmission Lines Based on A Case Study Approach. Electr. Power Syst. Res. 2020, 188, 106554. [Google Scholar]
- Vyas, B.; Maheshwari, R.P.; Das, B. Protection of series compensated transmission line: Issues and state of art. Electr. Power Syst. Res. 2014, 107, 93–108. [Google Scholar] [CrossRef]
- Ordóñez, C.; Gómez-Expósito, A.; Maza-Ortega, J. Series Compensation of Transmission Systems: A Literature Survey. Energies 2021, 14, 1717. [Google Scholar] [CrossRef]
- Ibrahim, D.K.; Abo-Hamad, G.M.; Zahab, E.E.-D.M.A.; Zobaa, A.F. Comprehensive Analysis of the Impact of the TCSC on Distance Relays in Interconnected Transmission Networks. IEEE Access 2020, 8, 228315–228325. [Google Scholar] [CrossRef]
- Das, S.; Santoso, S.; Gaikwad, A.; Patel, M. Impedance-based fault location in transmission networks: Theory and application. IEEE Access 2014, 2, 537–557. [Google Scholar] [CrossRef]
- Abo-Hamad, G.; Ibrahim, D.; Zahab, E.A.; Zobaa, A. Adaptive Mho Distance Protection for Interconnected Transmission Lines Compensated with Thyristor Controlled Series Capacitor. Energies 2021, 14, 2477. [Google Scholar] [CrossRef]
- Sahoo, B.; Samantaray, S.R. System Integrity Protection Scheme for Enhancing Backup Protection of Transmission Lines. IEEE Syst. J. 2021, 15, 4578–4588. [Google Scholar] [CrossRef]
- Eissa, M. Developing wide area phase plane primary protection scheme “WA4PS” for complex smart grid system. Int. J. Electr. Power Energy Syst. 2018, 99, 203–213. [Google Scholar] [CrossRef]
- Hovila, P.; Syväluoma, P.; Kokkoniemi-Tarkkanen, H.; Horsmanheimo, S.; Borenius, S.; Li, Z.; Uusitalo, M. 5G networks enabling new smart grid protection solutions. In Proceedings of the 25th International Conference on Electricity Distribution: CIRED 2019, Madrid, Spain, 3–6 June 2019; p. 341. [Google Scholar]





















| TCSC Mode | Fault Conditions | Distance Relay Behaviour |
|---|---|---|
| Bypass mode | Excessive high fault current | Underreach |
| Circuit breaker bypass | The fault is not cleared in the instantaneous tripping zone | Slight underreach in some cases |
| Capacitive mode without MOV | High impedance fault | Overreach |
| Capacitive mode with MOV | High fault current | Slight overreach |
| Blocking mode | Transient fault | Overreach |
| Reference | Fault Detection Time | Fault Resistance Coverage | Data Acquisition | Computation Technique |
|---|---|---|---|---|
| [10] | — | Up to 98 Ω in zone-1 | Two-terminal data | Communication added scheme |
| [10] | Within 0.67 cycles without compensation | Up to 50 Ω in zone-1 Up to 20 Ω in zone-2 | Local data | High level of filtration |
| [15] | Within 1.2 s | Up to 200 Ω in zone-1 | Local data | Optimization |
| [16] | Within 1.2 cycles | Up to 80 Ω in zone-1 | Two-terminal data | Optimization |
| [20] | — | Up to 150 Ω in zone-1 | Two-terminal data | Synchronized data scheme |
| [22] | Within 1 cycle | — | Local data | Reducing zone-1 setting |
| [23] | Within 3 cycles | Up to 95 Ω zone-1 | Local data | Reducing zone-1 setting |
| Proposed Scheme | Within 0.75 cycles and 0.963 cycles for the worst case | Up to 250 Ω in zone-1 Up to 200 Ω in zone-2 Up to 100 Ω in zone-3 | Local data | Apparent resistance and circuit theorem approach |
Publisher’s Note: MDPI stays neutral with regard to jurisdictional claims in published maps and institutional affiliations. |
© 2021 by the authors. Licensee MDPI, Basel, Switzerland. This article is an open access article distributed under the terms and conditions of the Creative Commons Attribution (CC BY) license (https://creativecommons.org/licenses/by/4.0/).
Share and Cite
Abo-Hamad, G.M.; Ibrahim, D.K.; Aboul Zahab, E.; Zobaa, A.F. Dynamic Quadrilateral Characteristic-Based Distance Relays for Transmission Lines Equipped with TCSC. Energies 2021, 14, 7074. https://doi.org/10.3390/en14217074
Abo-Hamad GM, Ibrahim DK, Aboul Zahab E, Zobaa AF. Dynamic Quadrilateral Characteristic-Based Distance Relays for Transmission Lines Equipped with TCSC. Energies. 2021; 14(21):7074. https://doi.org/10.3390/en14217074
Chicago/Turabian StyleAbo-Hamad, Ghada M., Doaa Khalil Ibrahim, Essam Aboul Zahab, and Ahmed F. Zobaa. 2021. "Dynamic Quadrilateral Characteristic-Based Distance Relays for Transmission Lines Equipped with TCSC" Energies 14, no. 21: 7074. https://doi.org/10.3390/en14217074
APA StyleAbo-Hamad, G. M., Ibrahim, D. K., Aboul Zahab, E., & Zobaa, A. F. (2021). Dynamic Quadrilateral Characteristic-Based Distance Relays for Transmission Lines Equipped with TCSC. Energies, 14(21), 7074. https://doi.org/10.3390/en14217074

