Adaptive Power Flow Prediction Based on Machine Learning
Abstract
:1. Introduction
2. Machine-Learning Based Power Flow Analysis
2.1. Machine-Learning Based Power Flow Solver Problem
2.2. High-Voltage Machine-Learning (HV-ML)
- We assumed that each terminal node on the distribution network is equipped with a smart meter to measure system parameters.
- We obtained the slack node voltage from the substation transformer.
- System operation data is acquired for active power () and reactive power () of the nodes on the smart meter’s distribution network.
- Our proposed scheme defines the HV-ML model to learn the mapping rules from the specified P, Q values to the acquired measurement data’s node voltage to predict each node’s voltage value.
2.3. Low-Voltage Machine-Learning (LV-ML)
- We assumed that each terminal time-dependent distribution network is equipped with a smart meter to measure system parameters.
- System operation data is acquired for the voltage, (), active power, (), reactive power, (), and change in apparent power, (), of the nodes on the distribution network by the smart meter.
- Our proposed scheme defines the LV-ML model to learn the mapping rules from the specified P, Q and change in apparent power values to the acquired measurement data’s node change in voltage to predict each node’s voltage value for a specified time.
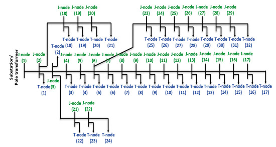
3. Case Study
- The HV-ML model learns a mapping relationship between the measured terminal node’s apparent power and slack node voltage as input parameters and terminal node voltage as an output parameter. The trained model is subsequently used to predict the terminal voltage with a given set of apparent power and slack node voltage. An error rate is predicted based on the measured and predicted voltage values to show the proposed model’s performance.
- However, in LV voltage prediction, the measured terminal nodes’ apparent power, voltage, and current are used to estimate the line impedances. With an assumed change in apparent power and the estimated line impedances, the power flow analysis is performed to predict the change in voltage. Similarly, with the assumed change in apparent power and other measurable parameters, the LV-ML model predicts the terminal voltage change for all nodes. An error rate is predicted for both the power flow analysis method and the LV-ML model. The error rate shows the performance of the proposed model against the benchmark. Contrary to the HV-ML performance evaluation, each node’s LV-ML voltage prediction is done for each hour. The minimum, maximum, and average daily error rate is predicted.
3.1. Case I: Effect of Data Sample Size on High-Voltage Prediction
3.2. Case II: Effect of Data Slack Node Voltage on Low-Voltage Prediction
4. Conclusions
Author Contributions
Funding
Institutional Review Board Statement
Informed Consent Statement
Data Availability Statement
Conflicts of Interest
Appendix A
References
- Rogers, K.M.; Klump, R.; Aquino-Lugo, H.K.A.A.; Overbye, T.J. An Authenticated Control Framework for Distributed Voltage Support on the Smart Grid. IEEE Trans. Smart Grid 2010, 1, 40–47. [Google Scholar] [CrossRef]
- Turitsyn, K.; Šulc, P.; Backhaus, S.; Chertkov, M. Distributed control of reactive power flow in a radial distribution circuit with high photovoltaic penetration. In IEEE PES General Meeting, Minneapolis, MN, USA, 25–29 July 2010; IEEE: New York, NY, USA, 2010; pp. 1–6. Available online: http://ieeexplore.ieee.org/document/5589663/ (accessed on 10 July 2020).
- Carvalho, P.M.S.; Correia, P.F.; Ferreira, L.A.F.M. Distributed Reactive Power Generation Control for Voltage Rise Mitigation in Distribution Networks. IEEE Trans. Power Syst. 2008, 23, 766–772. [Google Scholar] [CrossRef]
- Masters, C.L. Voltage rise: The big issue when connecting embedded generation to long 11 kV overhead lines. Power Eng. J. 2002, 16, 5–12. [Google Scholar] [CrossRef]
- Keane, A.; Ochoa, L.F.; Vittal, E.; Dent, C.J.; Harrison, G.P. Enhanced Utilization of Voltage Control Resources with Distributed Generation. IEEE Trans. Power Syst. 2011, 26, 252–260. [Google Scholar] [CrossRef] [Green Version]
- Miyamoto, Y.; Hayashi, Y. valuating improved generation efficiency: One year using residential PV voltage control with a clustered residential grid-interconnected PV. In Proceedings of the 2012 3rd IEEE PES Innovative Smart Grid Technologies Europe, Berlin, Germany, 14–17 October 2012; pp. 1–8. [Google Scholar]
- Hong, Y.; Luo, Y. optimal VAR Control Considering Wind Farms Using Probabilistic Load-Flow and Gray-Based Genetic Algorithms. IEEE Trans. Power Deliv. 2009, 24, 1441–1449. [Google Scholar] [CrossRef]
- Villacci, D.; Bontempi, G.; Vaccaro, A. An adaptive local learning-based methodology for voltage regulation in distribution networks with dispersed generation. IEEE Trans. Power Syst. 2006, 21, 1131–1140. [Google Scholar] [CrossRef]
- Hu, X.; Hu, H.; Verma, S.; Zhang, L.Z. Physics-Guided Deep Neural Networks for Power Flow Analysis. IEEE Trans. Power Syst. 2021, 36, 2082–2092. [Google Scholar] [CrossRef]
- Yu, J.; Weng, Y.; Rajagopal, R. aToPa: A Data-Driven Parameter and Topology Joint Estimation Framework in Distribution Grids. IEEE Trans. Power Syst. 2002, 17, 1148–1153. [Google Scholar]
- Guttromson, R.T. modeling distributed energy resource dynamics on the transmission system. IEEE Trans. Power Syst. 2018, 33, 4335–4347. [Google Scholar]
- Nainar, K.; Iov, F. Smart Meter Measurement-Based State Estimation for Monitoring of Low-Voltage Distribution Grids. Energies 2020, 13, 5367. [Google Scholar] [CrossRef]
- Manitsas, E.; Singh, R.; Pal, B.C.; Strbac, G. Distribution System State Estimation Using an Artificial Neural Network Approach for Pseudo Measurement Modeling. IEEE Trans. Power Syst. 2012, 27, 1888–1896. [Google Scholar] [CrossRef]
- Aravindhababu, P.; Balamurugan, G. ANN based online voltage estimation. Appl. Soft Comput. 2012, 12, 313–319. [Google Scholar] [CrossRef]
- Paucar, V.L.; Rider, M.J. Artificial neural networks for solving the power flow problem in electric power systems. Electr. Power Syst. Res. 2002, 62, 139–144. [Google Scholar] [CrossRef]
- Serhat Berat, E.F.E.; Cebeci, M. Power flow analysis by Artificial Neural Network. Int. J. Energy Power Eng. 2013, 2, 204–208. [Google Scholar]
- Menke, J.-H.; Bornhorst, N.; Braun, M. Distribution system monitoring for smart power grids with distributed generation using artificial neural networks. Int. J. Electr. Power Energy Syst. 2019, 113, 472–480. [Google Scholar] [CrossRef] [Green Version]
- Yang, Y.; Yang, Z.; Yu, J.; Zhang, B.; Zhang, Y.; Yu, H. Fast Calculation of Probabilistic Power Flow: A Model-Based Deep Learning Approach. IEEE Trans. Smart Grid 2020, 11, 2235–2244. [Google Scholar] [CrossRef] [Green Version]
- Sekyung, H.; Kodaira, D.; Soohee, H.; Hasegawa, Y.; Aki, H. Automated impedance estimation method in low-voltage distribution network for coordinated voltage regulation. IEEE Trans. Smart Grid 2015, 7, 1012–1020. [Google Scholar]















| ML Layer | No. of Neurons |
|---|---|
| Input | 3 |
| Hidden 1 | 15 |
| Hidden 2 | 10 |
| Hidden 3 | 8 |
| Output | 1 |
| ML Layer | No. of Neurons |
|---|---|
| Input | 5 |
| Hidden 1 | 20 |
| Hidden 2 | 15 |
| Hidden 3 | 10 |
| Output | 1 |
| # of the Samples | 10 | 50 | 100 | 300 | 500 | 1000 | 1440 |
|---|---|---|---|---|---|---|---|
| T-Node | |||||||
| 1 | 1.192 | 1.025 | 0.942 | 0.871 | 0.011 | 0.01 | 0.01 |
| 2 | 2.202 | 1.922 | 1.746 | 1.62 | 0.004 | 0.004 | 0.004 |
| 3 | 3.146 | 2.79 | 2.518 | 2.362 | 0.013 | 0.011 | 0.011 |
| 4 | 4.074 | 3.618 | 3.288 | 3.085 | 0.02 | 0.02 | 0.02 |
| 5 | 4.984 | 4.431 | 4.032 | 3.789 | 0.041 | 0.042 | 0.042 |
| 6 | 5.501 | 4.914 | 4.46 | 4.168 | 0.056 | 0.055 | 0.055 |
| 7 | 5.979 | 5.358 | 4.897 | 4.521 | 0.07 | 0.07 | 0.07 |
| 8 | 6.398 | 5.763 | 5.281 | 4.844 | 0.036 | 0.036 | 0.036 |
| 9 | 6.79 | 6.119 | 5.62 | 5.119 | 0.049 | 0.047 | 0.047 |
| 10 | 7.155 | 6.432 | 5.948 | 5.378 | 0.046 | 0.047 | 0.047 |
| 11 | 7.458 | 6.71 | 6.203 | 5.61 | 0.046 | 0.045 | 0.045 |
| 12 | 7.742 | 6.98 | 6.448 | 5.801 | 0.06 | 0.06 | 0.06 |
| 13 | 7.973 | 7.171 | 6.634 | 5.954 | 0.053 | 0.053 | 0.053 |
| 14 | 8.158 | 7.332 | 6.777 | 6.078 | 0.081 | 0.081 | 0.081 |
| 15 | 8.299 | 7.427 | 6.879 | 6.161 | 0.052 | 0.052 | 0.052 |
| 16 | 8.369 | 7.499 | 6.946 | 6.21 | 0.06 | 0.06 | 0.06 |
| 17 | 8.412 | 7.539 | 6.939 | 6.225 | 0.049 | 0.048 | 0.048 |
| 18 | 1.516 | 1.26 | 1.074 | 0.951 | 0.01 | 0.0099 | 0.0099 |
| 19 | 1.602 | 1.317 | 1.103 | 0.982 | 0.008 | 0.008 | 0.008 |
| 20 | 1.667 | 1.366 | 1.134 | 0.996 | 0.013 | 0.013 | 0.013 |
| 21 | 1.675 | 1.358 | 1.125 | 0.99 | 0.016 | 0.015 | 0.015 |
| 22 | 2.424 | 2.115 | 1.916 | 1.751 | 0.022 | 0.021 | 0.021 |
| 23 | 2.458 | 2.155 | 1.955 | 1.773 | 0.01 | 0.01 | 0.01 |
| 24 | 2.464 | 2.16 | 1.941 | 1.766 | 0.007 | 0.007 | 0.007 |
| 25 | 6.125 | 5.355 | 4.87 | 4.701 | 0.045 | 0.045 | 0.045 |
| 26 | 6.455 | 5.646 | 5.128 | 4.962 | 0.049 | 0.050 | 0.050 |
| 27 | 6.74 | 5.87 | 5.327 | 5.196 | 0.054 | 0.054 | 0.054 |
| 28 | 6.986 | 6.057 | 5.497 | 5.401 | 0.069 | 0.068 | 0.068 |
| 29 | 7.192 | 6.183 | 5.631 | 5.566 | 0.078 | 0.077 | 0.077 |
| 30 | 7.367 | 6.299 | 5.715 | 5.694 | 0.093 | 0.092 | 0.092 |
| 31 | 7.472 | 6.337 | 5.783 | 5.779 | 0.078 | 0.078 | 0.078 |
| 32 | 7.549 | 6.362 | 5.845 | 5.857 | 0.041 | 0.041 | 0.041 |
| Average | 5.422 | 4.777 | 4.362 | 4.067 | 0.0418 | 0.0415 | 0.0415 |
Publisher’s Note: MDPI stays neutral with regard to jurisdictional claims in published maps and institutional affiliations. |
© 2021 by the authors. Licensee MDPI, Basel, Switzerland. This article is an open access article distributed under the terms and conditions of the Creative Commons Attribution (CC BY) license (https://creativecommons.org/licenses/by/4.0/).
Share and Cite
Park, J.; Kodaira, D.; Agyeman, K.A.; Jyung, T.; Han, S. Adaptive Power Flow Prediction Based on Machine Learning. Energies 2021, 14, 3842. https://doi.org/10.3390/en14133842
Park J, Kodaira D, Agyeman KA, Jyung T, Han S. Adaptive Power Flow Prediction Based on Machine Learning. Energies. 2021; 14(13):3842. https://doi.org/10.3390/en14133842
Chicago/Turabian StylePark, Jingyeong, Daisuke Kodaira, Kofi Afrifa Agyeman, Taeyoung Jyung, and Sekyung Han. 2021. "Adaptive Power Flow Prediction Based on Machine Learning" Energies 14, no. 13: 3842. https://doi.org/10.3390/en14133842
APA StylePark, J., Kodaira, D., Agyeman, K. A., Jyung, T., & Han, S. (2021). Adaptive Power Flow Prediction Based on Machine Learning. Energies, 14(13), 3842. https://doi.org/10.3390/en14133842

