Analysis of the Use of Electric Drive Systems for Crew Transfer Vessels Servicing Offshore Wind Farms
Abstract
1. Introduction
- the current use of the sea area (shipping routes, fisheries, environmental protection areas, military areas, gravel and sand extraction areas, present and planned pipelines and cables, oil and gas extraction areas, other navigation restrictions),
- bottom bathymetry (costs of foundations),
- proximity to the coastline (power line costs, service and maintenance),
- wind conditions (expected annual energy yield from the farm [MWh/a], efficiency level [%], average annual wind power [W/m2], average annual wind energy potential [kWh/m2a], relative and absolute number of operating hours per year, depending on wind speed intervals and altitude above sea level [%], average annual turbine operation time and operation time at full power [h,%], capacity factor [%], power density [MW/km2],
- the possibility of connecting the offshore wind farm power system to the onshore power network (transmission network structure, and flexibility, current level of demand, energy storage capacity, structure of cross-border interconnections),
- projected level of recipient electricity demand,
- ensuring recipient energy security,
- energy market prices,
- legal and administrative conditions (compliance with regional policy),
- human resources (investors, designers, contractors, service technicians),
- development of the economy (new jobs) related to offshore wind farms,
- available logistics (ports, shipyards, warehouses, equipment and components, the ability to build foundations, delivery of turbine structures, supply of transformer stations and cables, vessels for construction of turbines, vessels for laying cables and service vessels),
- risks and barriers.
- Heavy Maintenance and Construction Vessels. This is the basic group of ships that are used to build wind tower structures. They include the most spectacular looking Jack-up vessels. Other vessels used in the construction of wind towers are: geotechnical vessels, stone dumping vessels, floating sheerleg cranes, barges, semi-submersible floating platforms, heavy lift vessels and diving support vessels.
- Wind Farm Service Vessels. They are usually another group of vessels, consisting of crew transfer vessels (CTVs) and offshore accommodation vessels (OAV). The most popular types of units of this type are: catamarans, support vessels (W2W), crew transfer vessels (CTV), surface effect ships (SES), service operational vessels (SOVs), daughter craft, SWATH and Semi-SWATH vessels, trimarans, monohulls and RIBs.
- Cable Installation Vessels. Special cable construction is used to transfer energy produced by wind turbines. Laying them necessitates special vessel types, of which the most popular are: cable laying vessels, cable laying barges, barges, ROV support vessels and multi-purpose vessels.
2. CTV Operations Characteristics
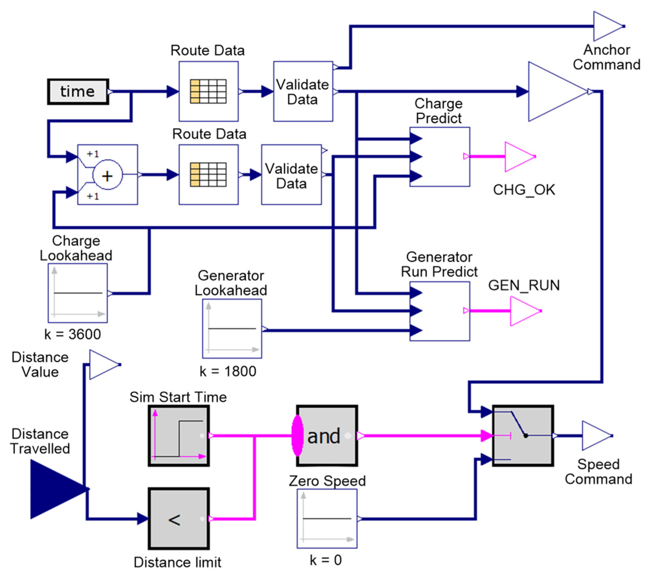
3. Modeling
3.1. Mathematical Description
3.2. Model of a Hybrid CTV Powertrain
4. Simulation Results
5. Discussion
6. Conclusions
Funding
Conflicts of Interest
References
- International Energy Agency (IEA). Offshore Wind Outlook 2019–Analysis. Available online: https://www.iea.org/reports/offshore-wind-outlook-2019 (accessed on 28 December 2019).
- U.S. Energy Information Administration (EIA). History of Wind Power. Available online: https://www.eia.gov/energyexplained/wind/history-of-wind-power.php (accessed on 12 December 2019).
- Renewable Energy World. History of Wind Turbines. Available online: https://www.renewableenergyworld.com/2014/11/21/history-of-wind-turbines/#gref (accessed on 12 December 2019).
- Global Wind Energy Council (GWEC). Wind Back to Growth from 2019. Available online: https://gwec.net/wind-back-to-growth-from-2019-gwec/ (accessed on 12 December 2019).
- Ragheb, M. History of Harnessing Wind Power. In Wind Energy Engineering: A Handbook for Onshore and Offshore Wind Turbines; Letcher, T.M., Ed.; Academic Press: London, UK; San Diego, CA, USA, 2017; pp. 127–143. ISBN 9780128094518. [Google Scholar]
- Global Offshore Renewable Map|4C Offshore. Available online: https://www.4coffshore.com/offshorewind/ (accessed on 17 December 2019).
- Baworski, A.; Garbala, K.; Czech, P.; Witaszek, K. Estimation of the ability to use a mass of air from a moving vehicle in wind turbine propulsion. Sjsutst 2015, 88, 5–17. [Google Scholar] [CrossRef]
- Stryjecki, M.; Bojanowska, B.; Karlikowska, M.; Makowska, J.; Piotrowicz, Ł.; Wójcik, M. Programme for the Development of Offshore Energy and Maritime Industry in Poland. Available online: https://www.beif.pl/wp-content/uploads/2018/02/PRMEPM_EN.pdf?x30829 (accessed on 18 December 2019).
- Offshore Wind Farms Plan for Deeper Waters|E&T Magazine. Available online: https://eandt.theiet.org/content/articles/2017/07/offshore-wind-farms-plan-for-deeper-waters/ (accessed on 13 December 2019).
- Peter, T. Offshore Wind Turbines: Reliability, Availability and Maintenance; Institution of Engineering and Technology: London, UK, 2012; ISBN 9781849192293. [Google Scholar]
- Bhattacharya, S. Design of Foundations for Offshore Wind Turbines; John Wiley & Sons, Inc.: Newark, NJ, USA, 2019; ISBN 1119128145. [Google Scholar]
- Walsh, C. Offshore Wind in Europe, Key Trends and Statistics 2019. WindEurope.org. Available online: https://windeurope.org/wp-content/uploads/files/about-wind/statistics/WindEurope-Annual-Offshore-Statistics-2019.pdf (accessed on 8 February 2020).
- Unwin, J. Wind Energy by Country: Top 10 in the World Ranked by Capacity. Available online: https://www.power-technology.com/features/wind-energy-by-country/ (accessed on 8 January 2020).
- Riviera Maritime Media—Offshore Wind Journal. Offshore Wind Journal 2th Quarter 2019. Available online: https://www.rivieramm.com/offshore-wind-journal (accessed on 25 November 2019).
- Andrew, L. Offshore Wind Power Price Plunges by a Third in a Year: BNEF. Available online: https://www.rechargenews.com/transition/offshore-wind-power-price-plunges-by-a-third-in-a-year-bnef/2-1-692944 (accessed on 25 November 2019).
- Simon, E. Analysis: Record-Low Price for UK Offshore Wind Cheaper than Existing Gas Plants by 2023. Available online: https://www.carbonbrief.org/analysis-record-low-uk-offshore-wind-cheaper-than- existing-gas-plants-by-2023 (accessed on 25 November 2019).
- Parastar, A.; Kang, Y.C.; Seok, J.-K. Multilevel Modular DC/DC Power Converter for High-Voltage DC-Connected Offshore Wind Energy Applications. IEEE Trans. Ind. Electron. 2015, 62, 2879–2890. [Google Scholar] [CrossRef]
- Robak, S.; Raczkowski, R.M. Substations for Offshore Wind Farms: A Review from the Perspective of the Needs of the Polish Wind Energy Sector; Bulletin of the Polish Academy of Sciences: Warszawa., Poland, 2018; Volume 66, pp. 517–528. [Google Scholar] [CrossRef]
- Sakamuri, J.N.; Rather, Z.H.; Rimez, J.; Altin, M.; Goksu, O.; Cutululis, N.A. Coordinated voltage control in offshore HVDC connected cluster of wind power plants. In Proceedings of the 2017 IEEE Power & Energy Society General Meeting (PESGM), Chicago, IL, USA, 16–20 July 2017; p. 1, ISBN 978-1-5386-2212-4. [Google Scholar]
- GE Renewable Energy. World’s Most Powerful Offshore Wind Turbine: Haliade-X 12 MW. Available online: https://www.ge.com/renewableenergy/wind-energy/offshore-wind/haliade-x-offshore-turbine (accessed on 20 December 2019).
- Snyder, J. Larger Wind Turbines Propel Demand for Big Installation Vessels. Available online: https://www.rivieramm.com/news-content-hub/larger-wind-turbines-propel-demand-for-big-installation-vessels-57052 (accessed on 28 December 2019).
- 4C Offshore. Offshore Market Intelligence Services. Available online: https://www.4coffshore.com/ (accessed on 18 December 2019).
- Fresh Breeze for Offshore Wind Farms—DNV GL. Available online: https://www.dnvgl.com/ expert-story/maritime-impact/Fresh-breeze-for-offshore-wind-farms.html (accessed on 19 December 2019).
- Gamesa, S. Servicing Complex Offshore Needs. Available online: https://www.siemensgamesa.com/products-and-services/service-wind/offshore-logistics (accessed on 19 December 2019).
- Labrut, M. Van Oord Awarded Cable Installation Contract for Taiwanese Offshore. Available online: https://www.seatrade-maritime.com/asia/van-oord-awarded-cable-installation-contract-taiwanese-offshore-wind-farms (accessed on 19 December 2019).
- Wind Farm Supply & Crewboats. Offshore Supply Vessels and Crew Boats for Wind Farms. Available online: https://www.mtu-solutions.com/eu/en/applications/commercial-marine/commercial-marine-solutions/wind-farm-supply-and-crewboats.html (accessed on 19 December 2019).
- Air-Cushion principle—Umoe WAVECRAFT ™. Available online: https://www.wavecraft.no/ technology/air-cushion-principle/ (accessed on 28 January 2020).
- Dawid, R.; McMillan, D.; Revie, M. Decision Support Tool for Offshore Wind Farm Vessel Routing under Uncertainty. Energies 2018, 11, 2190. [Google Scholar] [CrossRef]
- Stålhane, M.; Halvorsen-Weare, E.E.; Nonås, L.M.; Pantuso, G. Optimizing vessel fleet size and mix to support maintenance operations at offshore wind farms. Eur. J. Oper. Res. 2019, 276, 495–509. [Google Scholar] [CrossRef]
- Anaya-Lara, O.; Tande, J.O.; Uhlen, K.; Merz, K. Offshore Wind Energy Technology; John Wiley & Sons, Ltd: Chichester, UK, 2018; ISBN 9781119097808. [Google Scholar]
- Kula, S.K. Autopilot Using the Nonlinear Inverse Ship Model. In Activities in Navigation: Marine Navigation and Safety of Sea Transportation; CRC Press-Taylor & Francis Group: Cleveland, OH, USA, 2015. [Google Scholar]
- Lisowski, J. The Optimal and Safe Ship Trajectories for Different Forms of Neural State Constraints. Solid State Phenom. SSP 2011, 180, 64–69. [Google Scholar] [CrossRef]
- Lisowski, J. The Sensitivity of State Differential Game Vessel Traffic Model. Pol. Marit. Res. 2016, 23, 14–18. [Google Scholar] [CrossRef]
- Mohamed-Seghir, M. Methods based on fuzzy sets to solve problems of Safe Ship control. In Novel Algorithms and Techniques in Telecommunications and Networking; Sobh, T., Elleithy, K., Mahmood, A., Eds.; Springer: Dordrecht, The Netherlands, 2010; pp. 373–377. ISBN 978-90-481-3661-2. [Google Scholar]
- Gierusz, W.; Waszkiel, A. Determination of Suction Forces and Moment on Parallel Manoeuvring Vessels for a Future Control System. Solid State Phenom. SSP 2011, 180, 281–287. [Google Scholar] [CrossRef]
- Rybczak, M. Improvement of control precision for ship movement using a multidimensional controller. Automatika 2018, 59, 63–70. [Google Scholar] [CrossRef]
- Hansen, J.F.; Wendt, F. History and State of the Art in Commercial Electric Ship Propulsion, Integrated Power Systems, and Future Trends. Proc. IEEE 2015, 103, 2229–2242. [Google Scholar] [CrossRef]
- Yang, T.; Cox, T.; Degano, M.; Bozhko, S.; Gerada, C. History and Recent Advancements of Electric Propulsion and Integrated Electrical Power Systems for Commercial & Naval Vessels. In Proceedings of the International Naval & Maritime Exhibition and Congress for Latin America, Vina Del Mar, Chile, 29 November–2 December 2016. [Google Scholar]
- E-Ferry. Available online: http://e-ferryproject.eu/ (accessed on 10 March 2020).
- Electric & Hybrid Marine World Expo 2020. Available online: https://www.electricandhybridmarineworldexpo.com/en/ industry-news.php (accessed on 15 March 2020).
- Calcuttawala, Z. China Just Launched the World’s First Electric Cargo Ship. Available online: https://www.businessinsider.com/china-just-launched-the-worlds-first-electric-cargo-ship-2017-12?IR=T (accessed on 15 February 2020).
- Mobimar.com. Wind Farm Crew Transfer Vessel—Mobimar. Available online: http://www.mobimar.com/commercial-vessels/trimaran-concept/wind-farm-crew-transfer-vessel (accessed on 18 January 2020).
- AIS Marine Traffic. MarineTraffic: Global Ship Tracking Intelligence. Available online: https://www.marinetraffic.com/en/ais/home/centerx:-12.0/centery:25.0/zoom:4 (accessed on 19 December 2019).
- MHO-Co A/S. MHO—GRIMSBY. Available online: https://www.mho-co.dk/fleet/mho-grimsby/ (accessed on 19 December 2019).
- 4COffshore. An Introduction to Crew Transfer Vessels. Available online: https://www.4coffshore.com/support/an-introduction-to-crew-transfer-vessels-aid2.html (accessed on 18 January 2020).
- Offshore Wind. OOC Nerz|Offshore Wind. Available online: https://www.offshorewind.biz/ vessels/ooc-nerz/ (accessed on 19 December 2019).
- FREE!ship Plus. Available online: https://sourceforge.net/projects/freeship/ (accessed on 10 September 2019).
- Dubrovsky, W.A. Multi-Hull Vessels; M31805-037/048(01)-78/20-78; Shipbuilding Publishing House: Petersburg, Russia, 1978. (In Russian) [Google Scholar]
- Staliński, J. Ship Theory; Maritime Publishing House: Gdynia, Poland, 1961. (In Polish) [Google Scholar]
- Łebkowski, A. Reduction of Fuel Consumption and Pollution Emissions in Inland Water Transport by Application of Hybrid Powertrain. Energies 2018, 11, 1981. [Google Scholar] [CrossRef]
- Ronanki, D.; Williamson, S.S. A Simplified Space Vector Pulse Width Modulation Implementation in Modular Multilevel Converters for Electric Ship Propulsion Systems. IEEE Trans. Transp. Electrific. 2019, 5, 335–342. [Google Scholar] [CrossRef]
- Ito, M.; Zhang, F.; Sato, H.; Mita, S.; Narukawa, K. Development of inverter-less FPP electric propulsion system. In Proceedings of the 2011 IEEE/SICE International Symposium on System Integration (SII 2011), Kyoto, Japan, 20–22 December 2011; pp. 1037–1042, ISBN 978-1-4577-1524-2. [Google Scholar]
- Zheng, C.F.; Ming Xiao, L.; Li, R.; Zhang, B.; Qiu, D.Y.; Yang, C. Seamless Power Supply Strategies for A Ship-Controlled Inverter System. In Proceedings of the 2019 22nd International Conference on Electrical Machines and Systems (ICEMS), Harbin, China, 11–14 August 2019; pp. 1–4, ISBN 978-1-7281-3398-0. [Google Scholar]
- Behrendt, Z. Predictive regulation of the output voltage of a three-phase two-level voltage inverter with an LC filter. Sci. J. Marit. Univ. Szczec. 2019, 57, 79–87. [Google Scholar] [CrossRef]
- Iwaszkiewicz, J.; Mysiak, P. Supply System for Three-Level Inverters Using Multi-Pulse Rectifiers with Coupled Reactors. Energies 2019, 12, 3385. [Google Scholar] [CrossRef]
- Strzelecki, R.; Mysiak, P.; Sak, T. Solutions of inverter systems in Shore-to-Ship Power supply systems. In Proceedings of the 2015 9th International Conference on Compatibility and Power Electronics (CPE), Lisbon, Portugal, 24–26 June 2015; pp. 454–461, ISBN 978-1-4799-6301-0. [Google Scholar]
- Smolenski, R.; Benysek, G.; Malinowski, M.; Sedlak, M.; Stynski, S.; Jasinski, M. Ship-to-Shore versus Shore-to-Ship Synchronization Strategy. IEEE Trans. Energy Convers. 2018, 33, 1787–1796. [Google Scholar] [CrossRef]
- Shevchenko, V.; Husev, O.; Strzelecki, R.; Pakhaliuk, B.; Poliakov, N.; Strzelecka, N. Compensation Topologies in IPT Systems: Standards, Requirements, Classification, Analysis, Comparison and Application. IEEE Access 2019, 7, 120559–120580. [Google Scholar] [CrossRef]
- Xu, X.; Liu, N.; Wang, K.; Zheng, Z.; Li, Y. Modulation and Control of an ANPC/H-Bridge Hybrid Inverter for Ship Electric Propulsion Drives. In Proceedings of the 2019 22nd International Conference on Electrical Machines and Systems (ICEMS), Harbin, China, 11–14 August 2019; pp. 1–5, ISBN 978-1-7281-3398-0. [Google Scholar]
- Guzinski, J.; Abu-Rub, H. Speed sensorless induction motor drive with motor choke and predictive control. COMPEL Int. J. Comput. Math. Electr. Electron. Eng. 2011, 30, 686–705. [Google Scholar] [CrossRef]
- Mansouri, M.M.; Mohamed-Seghir, M.M.; Nounou, H.N.; Nounou, M.N.; Abu-Rub, H.A. Bayesian methods for time-varying state and parameter estimation in induction machines. Int. J. Adapt. Control Signal Process. 2015, 29, 905–924. [Google Scholar] [CrossRef]
- Volvo Penta. Marine Genset. Available online: https://www.volvopenta.com/marinecommercial/ en-en/products/info/ marine-genset.html (accessed on 9 February 2020).
- Cummins Inc. Available online: https://mart.cummins.com/imagelibrary/data/assetfiles/0059599.pdf (accessed on 10 February 2020).
- World Marine Offshore. CTV Fleet: SWATH, High Speed, Hybrid Crew Transfer Vessels. Available online: https://wm-offshore.com/fleet/crew-transfer-vessels (accessed on 14 March 2020).
- Dalgic, Y.; Dinwoodie, I.; Lazakis, I.; McMillan, D.; Revie, M. Optimum CTV fleet selection for offshore wind farm O&M activities. In Safety and Reliability: Methodology and Applications; Nowakowski, T., Młyńczak, M., Jodejko-Pietruczuk, A., Werbińska-Wojciechowska, S., Eds.; CRC Press: Boca Raton, FL, USA, 2014; pp. 1177–1185. ISBN 978-1-138-02681-0. [Google Scholar]
- Dunfoss. Data Sheet Electric Machine, Permanent Magnet Internal EM-PMI540-T4000. Available online: https://assets.danfoss.com/documents/DOC320845936101/DOC320845936101.pdf (accessed on 14 February 2020).
- Alehashemi, A.; Hajiyakhchali, S. Optimizing Fleet Composition and Routing Plan Scheduling for Offshore Supply Operations: Case Study of an Offshore Drilling Firm. Asian J. Shipp. Logist. 2018, 34, 218–226. [Google Scholar] [CrossRef]
- Norlund, E.K.; Gribkovskaia, I. Environmental performance of speed optimization strategies in offshore supply vessel planning under weather uncertainty. Transp. Res. Part D Transp. Environ. 2017, 57, 10–22. [Google Scholar] [CrossRef]
- Mrówczyńska, B.; Król, A.; Czech, P. Artificial immune system in planning deliveries in a short time. Bull. Polish Acad. Sci. 2019, 67, 969–980. [Google Scholar] [CrossRef]

















| Parameter | Description | Parameter | Description |
|---|---|---|---|
| Year built | 2016 | Engines | 4 × Volvo D13-700 High Speed Diesel |
| Type | Catamaran | Engine rating | 4 × 515 kW / 700HP |
| Hull & Superstruct. | Aluminium | Generator | 2 × Cummins Onan 27 ekW |
| IMO Number | 9766243 | Trim & Ride Control | 2 × Humphree HA 1000 |
| Gross Tonnage | 221 (NT 66) | Propulsion | Volvo Penta IPS 9000 Thrusters incl. |
| Length Overall | 26.20 m | Dynamic Positioning | |
| Breadth | 8.90 m | Service speed | 25 kn (45 km/h) |
| Depth | 3.95 m | Max. speed | 27 kn (48.6 km/h) |
| Max. Draught | 1.75 m | Fuel consumption | approx. 400 L/h |
| Air draught | 11.07 m | Fuel tank | 35,000 L |
| Fresh Water | 3000 L | Operating time | 24 h |
| Freshwater maker | 70 L/h | Power sockets fwd. | 1 × 415 V, 50 Hz, 32 A, 4 pin |
| Crew | 4 | Deck: | 1 × 220 V, 50 Hz, 15 A, 3 pin |
| IP | 12–36 | Power sockets aft. | 1 × 415 V, 50 Hz, 32 A, 4 pin |
| Crane | 6 t | Deck | 1 × 220 V, 50 Hz, 15 A, 3 pin |
© 2020 by the author. Licensee MDPI, Basel, Switzerland. This article is an open access article distributed under the terms and conditions of the Creative Commons Attribution (CC BY) license (http://creativecommons.org/licenses/by/4.0/).
Share and Cite
Łebkowski, A. Analysis of the Use of Electric Drive Systems for Crew Transfer Vessels Servicing Offshore Wind Farms. Energies 2020, 13, 1466. https://doi.org/10.3390/en13061466
Łebkowski A. Analysis of the Use of Electric Drive Systems for Crew Transfer Vessels Servicing Offshore Wind Farms. Energies. 2020; 13(6):1466. https://doi.org/10.3390/en13061466
Chicago/Turabian StyleŁebkowski, Andrzej. 2020. "Analysis of the Use of Electric Drive Systems for Crew Transfer Vessels Servicing Offshore Wind Farms" Energies 13, no. 6: 1466. https://doi.org/10.3390/en13061466
APA StyleŁebkowski, A. (2020). Analysis of the Use of Electric Drive Systems for Crew Transfer Vessels Servicing Offshore Wind Farms. Energies, 13(6), 1466. https://doi.org/10.3390/en13061466
