Abstract
Today, most countries in the world have mandatory regulations, more or less strict, regarding energy efficiency in buildings. However, a large percentage of the buildings already built were constructed under lax or non-existing regulations in this regard. Therefore, many countries are facing the energy refurbishment of their existing buildings to reduce their carbon footprint. Depending on ambient weather conditions where a building settles, its operation with respect to the achievement of maximum energy efficiency should usually be different. This happens in subtropical climates when, during the year and depending on the season, the building needs to conserve heat, evacuate it or even make an exchange with the outside to take advantage of favorable environmental conditions. This paper presents a complete methodology for conducting building energy efficiency refurbishments in subtropical climates in order to convert them into minimum energy buildings. The proposed methodology is illustrated by a case study in a dwelling that includes all the stages, from the analysis of the existing dwelling to the refurbishment works, showing the final results and the subsequent dwelling operation.
1. Introduction
The construction sector is responsible for 40% of greenhouse gas production in the European Union (EU) [1]. Governments, building associations and construction companies have been making significant efforts in reducing this impact, thus, improving the energy efficiency of the new buildings. EU mandatory building regulations have already incorporated, in recent years, some of the best research findings in this field. Examples of this are reflected by the directives on the energy performance of the buildings [2], and their subsequent updates [3,4,5]. Not only for legal reasons, but for corporative responsibility (and maybe for marketing proposes), most successful developers and building sector entrepreneurs want to offer the best product to their customers, both from the social point of view [6] and sale perspective [7], because the market demands increasingly efficient buildings.
EU, Directives [4] and [5] establish a specific mandatory requirement for member states to draw up national plans to increase the number of nearly zero energy buildings (nZEB). According to both directives, the member states’ national plans must include the detailed definition of the nZEB concept, as it is reflected in the EU Directive [7], in such a way that their national, regional, and local conditions are reflected, and a numerical indicator of the primary energy use must be included and expressed in kWh/m2 per year. However, leaving in the hands of each country the specific definition (this means numerical values of all the intervening parameters) of the nZEB, can lead to multiple norms in EU. In any case, taking into account the different climate zones in Europe, and within them, their specific sub-climate conditions (altitude, proximity to the sea, humidity, etc.), it seems logical to establish the nZEB concept for the entire EU, but not its specific development. For this reason or others, among which are the economic ones, of course, several green building rating systems (GBRs) have appeared during the last years [8]. Perhaps so many that, today, stakeholders are probably having difficulties to choose the most suitable for their projects. Although some GBRs are more used than others, none of the current ones is a European standard, i.e., reference for the entire EU. In Reference [9], the authors of this paper carried out a critical review of the most common GBRSs within the EU. The conclusion was that there is a confusion and heterogeneity within current GRBS, as well as the need to provide regional adaptations to cover the specificities of the different EU zones. Anticipating these conclusions, the authors of this article proposed a year earlier [10] a set of parameter values for new construction in subtropical climates, focused on the Spanish case, but easily applicable to EU Mediterranean countries, specifically to their temperate climate areas.
However, recently constructed buildings in the EU under energy efficiency criteria are only a small part of the current park of buildings, which consist mainly of buildings that are several decades old, long before the first EU energy efficiency directives.
In the EU, during the 1950s, 1960s and the early 1970s, the period, including the big reconstruction after the World War II and before the first petrol crisis in the mid 1970s, most of the new peripheries around big cities were built up with social neighborhoods without considering the minimal energy performance of the building. If required, the inhabitants of those social houses could use electrical systems for heating or cooling their houses, because electricity in that period used to be affordable and inexpensive. Those owners have found themselves with insufficient funds to retrofit and improve the quality of the materials used in the original construction, so most buildings have remained in the same state as they were built, becoming obsolete and converting their dwellings in energy sinks [11], causing significant energy waste and even energy poverty for those who cannot afford the cost of the electricity they need to maintain their homes in comfortable conditions. Examples of this are [12,13] for the cases of Spain and Greece, respectively, and [14] for a general study. This has led to the current situation: In the EU, depending on the country, between the 70 and 90% of the buildings are energy inefficient, i.e., consume more energy than necessary.
Specifically, in the case of Spain, which can be extrapolated to other EU countries, more than half of the housing stock was built before 1980. This means that around 13 million dwellings were built without any energy efficiency measure. So, this may be indicative of the huge amount of housing stock that needs energy refurbishment. However, Spain only represents around 9% of the EU population, while the need for energy refurbishment in the EU can exceed 100 million dwellings.
In Spain, buildings account for 31% of energy consumption, which is partly due to the fact that 84% of its buildings are energy inefficient. In fact, a very efficient building (class A in Spain, in a descending range from A to G) can consume 10 times less energy than a highly inefficient one (class G).
Spain has a subtropical climate, but with different and varied sub-climates, which complicates strategy options to face energy refurbishment, because, in large areas, such as the case study, it is necessary to deal with the twofold problem entailed by the fact that the same built solution must solve the heat loss in winter and the heat gain in summer. This problem was previously studied in References [15,16] for the Chinese case, Reference [17] for the Indian case and Reference [18] for a general case. Even more, it is highly recommended to take advantage of mild weather days during spring, autumn, winter mid-days and summer nights; a sample is [19]. Therefore, in practice, in large areas of a subtropical climate, the building, in order to achieve its maximum energy efficiency, should be adapted to 3 different climate conditions as follows:
- (1)
- In order to face the cold period successfully one must obtain the best insulated and hermetic outer envelope, without exchanging air with the outside, but with high efficiency heat recovery mechanical ventilation to keep the best indoor air quality. In that sense, Reference [20] carries out a review on integrations between energy performance and indoor environment quality, on the other hand, Reference [21] it is a good example of the influence of the building envelope in the best use of the energy.
- (2)
- The heat gains produced inside the building (such as solar radiation through windows and skylights, human metabolism, household appliances, etc.) favor the efficiency of the final result, as shown in Reference [22].
- (3)
- In order to face the hot period successfully one must undertake the same strategy related to insulation and air tightness of the external envelope, but with the difference that now, the internal heat gains act against the efficiency of the final result. In periods of heat, it can be interesting to open the windows in the night hours in order to take advantage of the natural and free cooling. This, apart from renovating overheated inner air, temper the dwelling to delay the advance of the thermal wave at daytime. This effect, commonly called the Mediterranean climate, is studied in Reference [23] for external walls of nZEB buildings, in Reference [24] with respect to the effect of high thermal insulation, and in Reference [25], regarding the effect of thermal transmittance.
- (4)
- In order to face the mild weather period successfully, it is necessary for the external envelope of the building to operate dynamically, i.e., enclosed or partially open, depending on the outside weather.
To give an optimal constructive and operative solution to achieve the best building response in terms of the three different climate strategies explained represents a great challenge for architectural and engineering designers. If this can be challenging in new construction, it is even more of a predicament in the building refurbishment field, where the degree of freedom to intervene in an existing building is considerably lower. So, except in very favorable conditions, the only way to approach the accomplishment of the three established strategies, is through a very well-studied building refurbishment. In fact, a good building refurbishment requires a proper mix (not always in the same proportion) between insulation (to prevent heat loss in the winter and gains in summer), facilities (to provide, with the most efficiency use of resources, the greatest degree of comfort to its inhabitants), renewable energy systems (RES, to make the building sustainable with the environment) and smart technologies that ensure the proper functioning of building systems and facilities, the comfort of its users and the energy exchange management of the building with its surroundings throughout the year.
In Reference [10], a new methodology (uhuMEB) for the design, construction and management of minimum energy buildings (MEB) in subtropical climate was proposed for the authors of this paper. An MEB was defined as a building concept in which energy waste is not allowed, even if it has been produced in a renewable way. Different MEB grades were defined, but all with the same energy efficiency; the difference between them is only the capacity of the MEB to produce its own energy, which must also be renewable. In this way, the lowest MEB degree was defined as an optimized nZEB, i.e., a building with very high energy optimization through passive construction criteria, but consuming, totally or partially, electrical energy from the grid. From here, depending on the renewable electrical energy production capability of the building, an MEB can grow up to zero energy building (ZEB, produces its whole energy demand) and even to +ZEB (the building is a net renewable electrical energy producer; so, it could sell energy to the grid). It is very important to highlight that according to the methodology proposed in Reference [10], the transition from nZEB to +ZEB has to be done exclusively through RES.
In this paper, the authors propose to complement the uhuMEB (of application to new construction) methodology to include the energy refurbishment of existing buildings (called uhuMEBr). The developed methodology presents step-by-step guidelines to convert an existing energy inefficient building or dwelling into a MEB. Different energy efficiency requirements must be met at each methodological step. However, the available degrees of freedom for the refurbishment of an existing building is not usually the desired ones; so, the practice implies that, usually, each building refurbishment project requires its own construction and facility-based solution. Notwithstanding, the construction and facility-based solution to the specific refurbishment problem of each building or even each dwelling is not the aim of this paper nor of the uhuMEBr methodology, i.e., this article is not intended to provide research in construction or facilities, although both fields are necessary to comply with the proposed methodology. Even more, the paper does not cover the solutions to get a MEB, which can be very varied, but focused on the accomplishment of its requirements.
As an application example of the proposed uhuMEBr methodology, a case study, will be shown in the paper. Among other building refurbishment projects carried out by the authors, this has been chosen because of its intrinsic difficulties and the social performance that they represent. In many Spanish cities, as in other EU countries, there was an important exodus from the countryside to the city in the decade of the 50s. People were looking for an improvement in their standard of living by working in factories, and taking advantage of the additional possibilities offered by cities as opposed to the countryside. This brought with it a huge need for low-cost housing, which gave away to the many suburbs that surround many European cities (obviously this situation can be found in other parts of the world). In those years, there were no laws legislating buildings’ energy efficiency, whereby these suburbs constitute today true energy sinks. Now and for obvious reasons, European governments are very interested in the refurbishment of, energetically speaking, these suburbs, and in general, existing buildings.
This paper is structured as follows. In Section 2, the set of materials and methods used in this research is introduced. Some of them are commercial, while others are specific, although they are not part of the topic of this paper. Section 3 explains the uhuMEBr methodology, focused on energy efficient refurbishment of existing buildings. The actual implementation of the methodology is presented through a case study carried out in Section 4. The results of this section are discussed in detail in Section 5. The paper ends with the main conclusions that are drawn from the research done.
2. Materials and Methods
In this section, all the materials and methods used in this research are described. Some of them are commercial, but others are specific developments by the research group to which the authors belong (Control y Robótica, TEP192, from the University of Huelva, Huelva, Spain, https://www.controlyrobotica.com/). These developments are not the subject of this research, so in this section, they will only be briefly described, referring the reader to the specific bibliography of the authors where these developments are explained in detail.
As indicated in the introduction, the case study has focused on the energy refurbishment of social housing. Specifically, a dwelling of 106.74 m2 built, located on the fifth floor of a six-story building (named Casa del Carmen); its exterior facade is oriented to the south and the interior one to a backyard. The building, built in the late 1960s, consists of a ground floor of commercial space and two dwellings per floor, amounting to a total number of twelve. This work was part of a pilot project (Code G-GI3000/IDI_TEP192) funded by the Andalusian regional government (Spain) whose goal was to get true data over real dwellings subjected to actual refurbishments.
The Casa del Carmen building is located in a social residential neighborhood in the city of Huelva, in the southwest corner of Spain, at 37° latitude in the northern hemisphere. The climate of the area is typical subtropical. Specifically, according to the Köppen-Geiger climate classification, it is included in the Csa climate zone: Temperate and rainy winters, dry and hot summers and variable springs and autumns, both in terms of temperature and rainfall. The annual average temperature is around 18 °C. In winter, the coldest months are December, January and February, with average low temperatures of 7.6, 5.9 and 7 °C, respectively (in spite of the average temperature in these months are 9.3, 10.3 and 10.8, respectively; which it means large temperature changes during the day). Regarding relative humidity, the same months, December, January and February, with average values of 78, 77 and 74%, respectively, are the wettest. An important aspect that increases the cold sensation in these months, is the dominant wind direction, which comes from the north and usually gusty. The rest of the year, the dominant wind direction is west-southwest. In the summer, the warmest months are June, July, August and September, with average high temperatures of 29, 32.7, 32.4, and 29.4 °C, respectively (in spite of the average temperature in these months are 22.8, 25.8, 25.7, and 23.3 °C, respectively; which again, means large temperature changes during the day). Regarding relative humidity, the same months are the least wet, with average values of 57, 51, 55, and 61%, respectively. Heating degree days (HDD) and cooling degree days (CDD), defined relative to 15.5 °C base temperature for the EU in Huelva station—AN, ES (6.91 W, 37.28 N) ID 08383-, are, respectively, 595 and 1550.
Then, from the above and following the stated in the introduction of the paper, it seems clear that over the year the building needs to work in three different climatic conditions, i.e., three months (December, January and February) as in cold climate, four months (June, July, August and September) as in warm climate, and the rest of the year (five months), as in mild climate, where, depending on the outside weather, the building must operate enclosed or partially open, exchanging heat with the outside to take advantage of favorable environmental conditions.
From the above, it is important to highlight that the energy efficient refurbishment of a building in this geographical zone is not an easy task.
The characteristics of the construction and facilities in the case study dwelling were: Concrete structure, 12 cm thick brick external walls with no insulation, sliding windows with iron frames and single glazing, no cooling or heating facilities and a single gas boiler (butane) for hot water supply.
Following with the materials and methods, the specialized software in environmental and energy simulation used for the case study was DesignBuilderTM (version 5.4.0) from DesignBuilderTM Software Ltd. This tool, probably one of the best in the world in its field, enables the evaluation of aspects, such as comfort levels, energy consumption and carbon emissions, among many others. The program has a modular structure around a core that is an advanced 3D modeler. Each of the modules allows a specific type of analysis; in this research, the following modules were used: Display (virtual models with photo-realistic textures), simulation (integrates the EnergyPlusTM, a whole building energy simulation program), natural lighting (allows to evaluate and optimize natural light in buildings), cost (allows to evaluate the cost of construction, energy and those associated with the building life cycle), optimization (evaluates the different solutions to help decision making in the construction—new or refurbished—process), heating ventilation and air conditioning (HVAC—allows simulating a wide range of heating, ventilating and air conditioning—HVAC—systems) and CFD (computational fluid dynamic; among other utilities, it allows to predict the movement of air and the distribution of temperature in architectural spaces).
The building information modelling (BIM) used for the case study has been ArchicadTM (version 20.0) from the GraphisoftTM Company. The project building information protocol used is based on the model of the American Institute of Architects (AIATM). BIM is a collaborative work methodology for the creation and management of a construction project. BIM incorporates geometric (3D), time (4D), cost (5D), environmental (6D) and maintenance (7D) information. This allows BIM to go beyond the design phases, covering the execution of the project and extending throughout the life cycle of the building, allowing its management and reducing operating costs.
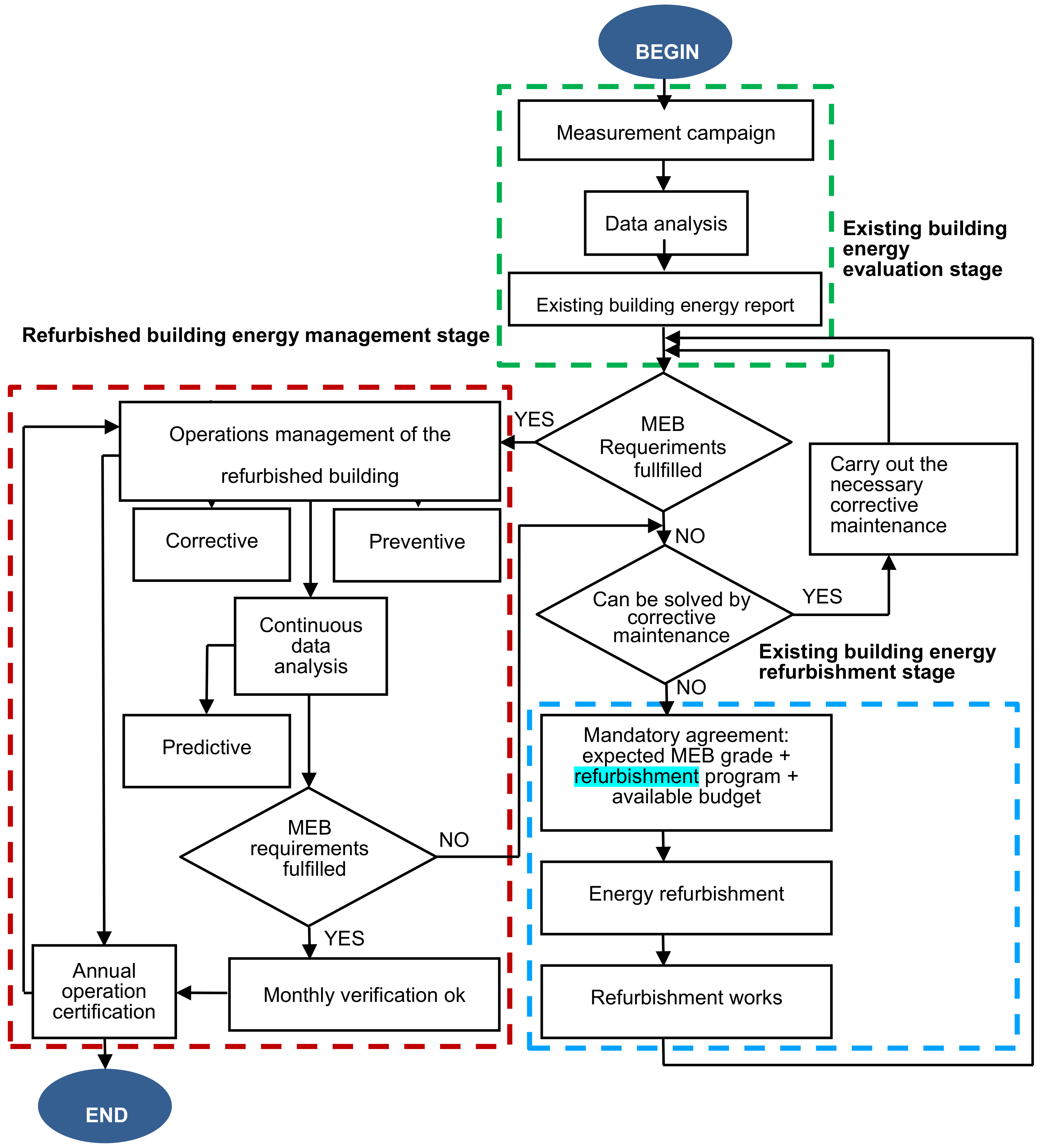
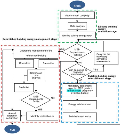
Following the developed methodology, the first step has been the data collection (which will be analyzed in Section 3.1 and schematized in Figure 1). The sensors and measurement systems used are briefly described below. Some of them ended up being part of the home automation system (HAS) of the refurbished dwelling.
Figure 1.
uhuMEBr algorithm.
The temperature and solar irradiance sensors used in this work are not commercial. Both have been developed and patented by our research group. Specifically, the temperature sensor is based on the DS 18B20 integrated circuit from Maxim IntegratedTM, which, together with the encapsulation used, constitute the PCT/ES2009/000543 patent. More information on its assembly, use and programming can be consulted and expanded in References [26,27]. As for the solar irradiance sensor or pyranometer used, it is based on a BPW 21 photodiode with digital output and thermostatting. This device is also patented under the number PCT/ES2008/000736. Further information can be found in Reference [28]. The CO2 environmental concentration is measured by the GAS SENSING SOLUTIONSTM sensor.
Thermographic measurements were carried out by the TESTOTM 875-1i camera and the dwelling envelope airtightness measurements by the Minneapolis Blower DoorTM System (with DG-700) from TECTM. The procedures followed for the cited measurements can be found in Reference [10]. Finally, thermal transmittance (u-value) measurements were carried out with their own development and procedure explained in References [29,30].
Data collected from actual measurements of the dwellings were used, in combination with DesignBuilderTM simulations, to make an optimized decision about the scope and type of refurbishment to be performed. In what follows, the chosen solutions for insulation, HVAC, RES and HAS are described.
For the improvement of the external envelope, an external thermal insulation composite system (ETICS) from IsoverTM (called Isofex) were used. It accomplishes with the EU standards UNE 13,500 y ETAG 004. The ETICS consist in a fastening layer of cement mortar applied to the existing external coating, 10 cm thick mineral wool disposed in two layers of 5 cm each screwed with polyamide fixings, and a final coating of acrylic mortar with a polyethylene grid inside. Among the different alternatives of insulation material on the market, a waterproof rockwool with 0.036 W/m2K was chosen.
New windows installed in the case study dwelling consists of seven chambers PVC window frames (thermal transmittance = 1.1 W/m2K), with a total thickness of 82 mm. Regarding the glass, a 6/15/6/15/6 (thermal transmittance = 0.6 W/m2K) with double insulation chamber were installed. They incorporate low emissive film, and they are filled with 90% argon gas.
In party walls, a self-supporting double plasterboard partition from PlacoTM with 8 cm (double layer 4 + 4 cm) thick glass wool inside has been installed.
Regarding the ceiling slab, it was improved by a single layer of 4 cm thick glass wool attached with profile aluminum for screwing single gypsum plasterboard.
The floor slab was improved by a single flexible panel of 8 mm thick composite carpet, consisting in three layers of extrude polyethylene, air bubbles and aluminum film. This carpet was installed over the existing cladding, serving as a base for the new floor, consisting in laminated wood.
For the improvement of the building envelope airtightness, a continuous layer of plastered gypsum mortar in the inner part of it was applied. The weak points in the joints between the windows and the masonry were solved with self-expanded bands and polyurethane foam from SoudalTM.
Regarding the dwelling ventilation, a double duct heat recovery facility from PaulTM has been installed. The efficiency of the heat recovery is 93%, and the maximum air volume exchange is 450 m3/h. Indoor pipes are made of polyethylene, 15 × 10 cm size. Intake and exhaust pipes are made of expanded polyethylene (EPS), Φ100 mm size.
For air conditioning and heat pump (ACHP), the 4MXM68N equipment from DaikinTM was installed. It consists of an exterior unit and four splits (indoor units for wall mounting). Its capacity is 6800 W/8600 W in cooling/heating with power consumption that only 1540 W/1790 W. It has inverter technology and uses R-32 gas.
Regarding RES, the ESCOSOL FMAX 300l 2.0/2 from Salvador EscodaTM was installed for domestic hot water (DHW). It is a compact thermosiphon unit with flat solar collectors and 300 L capacity. With respect to the photovoltaic facility, it consists of eight photovoltaic panels (PV) of 250 Wp each from SACLIMATM that make up a 2 kWp facility. The electronics of the PV facility is from AtersaTM.
The installed HAS is an own development whose instrumentation/control system (the only module used in this research) is explained in Reference [10].
3. uhuMEBr Methodology
The uhuMEBr methodology is based on the uhuMEB methodology presented in Reference [10], but specifically oriented to the energy efficient refurbishment of existing buildings. Really, uhuMEBr complements and completes uhuMEB, but is significantly different. In a new construction, the building project could theoretically be designed based on ideally free design criteria. However, in an existing building, this is not possible, even more, there are cases where the refurbishment scope shall be reduced, due to the imposed restrictions (historical, urban, normative, budgetary, and those related to space, use, etc.). On the other hand, before carrying out an energy refurbishment project, the following question must be answered: What energy efficiency does the existing building have? This can only be accurately assessed by taking measurements (envelope thermal transmittance, envelope airtightness, thermal bridges, etc.) and analyzing consumptions (electricity, gas, etc.). From the analysis of real data, accurate simulations can be performed to develop an optimized refurbishment project. Simulations will not only allow to make decisions about the best solutions for projected energy efficiency, but also on the consumption savings achieved. With this and the necessary investment, a good approach for the investment payback can be found. Of course, refurbishment works must have a permanent measurement program to ensure that the projected matches what is actually built.
A pivotal element in the uhuMEBr methodology is the MEB concept, whose requirements, proposed by the authors, are derived from the quantification of Directive in Reference [3] that sets the qualitative requirements for an nZEB building. In summary, the MEB mandatory requirements to be met are (see Table 1):
Table 1.
Minimum energy buildings (MEB) mandatory requirements.
- (1)
- The energy demand for HVAC of the building for comfort conditions must be less than 10 kWh/m2 year.
- (2)
- The total primary energy demand (HVAC + DHW + appliances + lighting + home automation (or domotics) system of the building must be less than 80 kWh/m2 year.
- (3)
- The CO2 concentration (indoor air quality level in the building; pivotal control in case of very high thermally insulated buildings) should be kept below 1.000 ppm.
- (4)
- The annual percentage of thermal discomfort time (heat or cold) inside the building, expressed in terms of equivalent temperature, must be less than 10%. uhuMEBr considers thermal comfort between 20 °C and 24 °C in winter (the inhabitants of the house will be more sheltered) and between 24 °C and 26 °C in summer (the inhabitants of the house will be more unsheltered). The gap is due to the fact that thermal sensation depends on the relative humidity. If it is of 50%, the thermal comfort in winter is 22 °C and in summer 25 °C.
- (5)
- The building envelope airtightness test (air changes rate per hour at a differential pressure of 50 Pa, n50-value) should be lower than 0.6 h−1.
- (6)
- The thermographic study of the complete building envelope must confirm that there are no significant thermal bridges.
- (7)
- At least 90% of the DHW needs must be covered by renewable energy.
If the building refurbishment is carried out following the MEB requirements, at the end of the process, the building must accomplish the above 7 mandatory quantitative values. From here, it must keep the MEB rating during its life cycle; for this, the following four additional requirements should be met after energy efficient refurbishment (see Table 1):
- (8)
- The average daily occupancy of the building should give true utility to it, which is, of course, highly dependent on its intended use. In any case, it must be greater than 10−2 people/m2.
- (9)
- The building must have a proper HAS, at least to measure the mandatory MEB values.
- (10)
- The HAS data analysis on electric consumption, RH, temperature and air quality in the operative phase of the building must validate points 1, 2, 3, and 4 annually.
- (11)
- The building must be operated and maintained by MEB qualified technicians.
The uhuMEBr methodology is summarized by an algorithm in Figure 1. Essentially it consists of three stages: one before building refurbishment called existing building energy evaluation stage; another, the refurbishment itself, called existing building energy refurbishment; and finally, after refurbishment and for the rest of the building life cycle, the so-called refurbished building energy management. These three stages are connected by a decision-making branch that allows to decide if the building really needs refurbishment or if the detected problems can be solved simply by means of corrective maintenance.
3.1. Existing Building Energy Evaluation Stage
Because uhuMEBr is applied to an existing building (it could be in use or not), before making decisions about the necessary energy efficiency refurbishment, it is mandatory to carry out the existing building energy evaluation (Figure 1). This stage allows assessing whether the building meets the MEB requirements. It consists of different steps that lead to the existing building energy report, which is the result of a measurement campaign (it is important to highlight that it is not based in software simulations, but in on-site instrumentation) and the obtained data analysis. If the building is already running under the uhuMEB methodology, it must have an annual operation certification that informs of its proper running. However, today this situation is practically impossible because uhuMEB is brand new. So, this paper is focused on the energy efficient refurbishment of any existing building, regardless of the methodology used in its construction and its use.
Ideally, the measurement campaign should last a year (in order to cover all the seasons), but if it is possible to extrapolate data, it could last less. After the measurement campaign (and partly also coinciding with its development), the obtained data must be analyzed in order to have a complete idea of the energy efficiency state of the existing building, in order to plan in the best way, the necessary refurbishment. This leads to the existing building energy report (see Figure 1) and completes the existing building energy evaluation stage.
In the case of the existing building, according to the results of the existing building energy report, it fully fits the MEB requirements; thus, it does not need to be refurbished. Nothing else has to be done in terms of improving the energy efficiency performance of the building. Obviously, this situation is really improbable in the case of an old existing building.
The existing building energy report will reveal the energy shortcomings of the building, and consequently, the required degree of refurbishment.
3.2. Existing Building Energy Refurbishment Stage
As has already been said, before executing this stage (see Figure 1), it is necessary to check if the existing energy efficiency defects can be resolved simply by means of corrective maintenance (it is under the criteria and decision of the technicians specialized in MEB), in which case the building does not need to be refurbished. If this is not the case, the existing building energy refurbishment stage needs to be implemented.
At this point and considering that one is dealing with an existing building, little can be done in terms of aesthetic issues (except exceptional cases that require exceptional treatment), except, perhaps, preserving the original appearance of the building. However, very important decisions need to be made at the beginning, even before starting the energy refurbishment project, regarding the expected MEB grade: nZEB, ZEB, or +ZEB; the refurbishment program (deadlines, architectural possibilities, geographical location of the building, application regulations, etc.), and obviously, the available budget. Of course, the three requirements above may be incompatible between them; for example, to obtain a ZEB or + ZEB MEB, a larger budget and a longer period of work together with favorable architectural conditions will normally be required; but it is even likely that, with all this solved, the applicable regulations do not allow such deep refurbishment, due to the aesthetic changes and other modifications they could cause. Another issue to consider is the geographical situation of the building itself with, perhaps, poor orientation regarding the sun, shadows of other buildings, etc. Obviously, the diversity in specific cases can be huge, making it is impossible to contemplate it in its entirety. Notwithstanding, the deal among the expected MEB grade, refurbishment program and the available budget is, together with the existing building energy report, the starting information to move to the energy refurbishment project.
Finally, before entering with the explanation of the different phases of the existing building energy refurbishment stage, it is necessary to remark that all of them are controlled and coordinated by means of the BIM methodology, with different levels of development (LOD) of each BIM module (one different for each phase).
3.2.1. Energy Refurbishment Project
Figure 2 shows the algorithm that implements the energy refurbishment project phase. It is important to keep in mind that, mentioned before, in building refurbishment the variety of cases can be significant; so, uhuMEBr cannot set all the paths to achieve MEB requirements, but only if they are reached or not. It should be noted that, even in the case of typical and apparently uniform residential buildings, it is possible that over time some dwellings may have undergone refurbishments and others may have not; a typical example is the carpentries. Therefore, when facing the complete refurbishment of a building, the actual situation of each dwelling must be taken into account. That is why the previous measurement campaign and data analysis is so important (Figure 1).
Figure 2.
Energy refurbishment project algorithm.
The algorithm begins with the necessary commitment that conjugates the extent of the refurbishment expected with the actual possibilities and the budget available. From here, and taking into account at all times the restrictions imposed, technicians can carry out their work. First, facing the architectural refurbishment design phase (see Figure 2) where, by following exclusively passive criteria (without facilities), they must achieve an HVAC total energy demand that does not exceed 10 kWh/m2year. The required LOD in this phase is LOD200, which means that it is graphically represented within the BIM as a generic system, object, or assembly with approximate quantities, size, shape, location, and orientation.
The MEB architectural refurbishment design parameter’s values are shown in Table 2. In a newly designed building, this can be conceived to accomplish each one of the parameter’s value of Table 2; however, in an existing building, the freedom degrees regarding these parameters are very limited (the form factor is a clear example), so the architectural refurbishment design must put effort in those parameters that can be significantly improved. Clear examples of this can be the carpentry (frames and glasses); the transmittance improvement of the building both from the inside, and if it is possible, from the outside; etc.
Table 2.
MEB architectural refurbishment design requirements.
The proper architectural refurbishment design must guarantee that the HVAC total energy demand is ≤10 kWh/m2year (see Table 2). At this point in the refurbishment project, this can only be guaranteed by simulation. The key to getting this small value is that due to the exterior envelope isolation to an air and heat exchange with the outside, the thermal gap that the ACHP must overcome to reach comfort temperature is that only a few degrees. Therefore, the ACHP to be installed does not need to have high power or operate for a long time.
The following phase is the facilities and systems engineering retrofitting design, for which mandatory parameter’s values for an MEB building are shown in Table 3. Now, the freedom degrees can grow, making it easier to reach the necessary values. The required LOD in this phase is LOD300, which means that it is graphically represented within the BIM as a specific system, object, or assembly in terms of quantity, size, shape, location, and orientation. The proper design of the facilities and systems must guarantee that the total primary energy demand of the building be ≤80 kWh/m2year (see Table 1). At this point in the refurbishment project, this can only be guaranteed by simulation, and perhaps, if a laboratory or test bench is available (including those of the manufacturers), by some experimental tests.
Table 3.
MEB facilities and systems engineering retrofitting design requirements.
The facilities and systems engineering retrofitting design phase must ensure that all parameters in Table 3 are within the allowed range. Thus, with respect to HVAC systems, there are many varied solutions: completely renewable, plugged into the grid or mixed. Obviously, the choice will depend on the possibilities of the site (for example, if it is possible to use geothermal energy [S]) or of the building itself (for example, if there is enough roof for solar collectors or if the building is not often under shadows, etc.), and of course, everything is subject to the available budget.
Regarding DHW, the most common solution is to use thermal solar panels. However, it is not the only one, since, in case of not having enough roof or when the building has many shadows or simply by aesthetics, there are other solutions as the use of aerothermal energy (according to the European Union directive 2009/28/EC of April 2009 is considered a renewable energy source) for example.
Following with the parameters in Table 3, appliances and lighting are included as facilities and systems; however, except in very special cases (aesthetic for example), they do not require any design. Today there are many commercial solutions for efficient appliances and lighting.
Then, when all the primary energy (this means that, for example, a charging point for an electric vehicle does not consume primary energy, it is extra energy) needs are computed, the total primary energy demand must be ≤80 kWh/m2year
As Figure 1 shows, in the refurbished building energy management stage, the success that it continues being MEB over time depends largely on the continuous data analysis of its pivotal energy efficiency variables. Specifically, and each room: indoor and outdoor temperature, indoor relative humidity, indoor air quality and electrical consumption of the building separated by circuits. Together with them and depending on the characteristics of MEB, other measurements may be necessary, such as solar irradiance or wind speed, for example. These measurements (obtained by their corresponding sensors) and the subsequent data analysis can be considered, and in fact, the authors do so, part of the building HAS.
Regarding RES, it deserves special attention. Strictly, in a MEB, RES are not mandatory because its lowest step (nZEB) must be reached only by means of passive or architectural embodiments.
However, it is increasingly common for different countries’ legislation to incorporate RES requirements depending on the surface of the buildings and their use. Therefore, either because of this or because the building under refurbishment expect to reach ZEB or +ZEB grade, the incorporation of RES to a greater or lesser degree is practically mandatory in today’s building, even in refurbishment as well.
There are many commercial RES solutions: two of them practically available worldwide (those based on solar energy, for ACHP, DW and/or producing electricity through photovoltaic panels (PV) and those based on aerothermal energy, for ACHP and DW), and depending on the geographical location, wind, geothermal energy (in different grades, from high to low enthalpy), etc., may be available.
In any case, either because the availability of renewable energy on-site or because the expected MEB grade or because the legislation to apply or because the building morphology or because all these factors together or part of them, each refurbishment project will require a specific RES study and the solutions of one project can hardly be extrapolated to another.
Finally, with respect to Figure 2, it may be surprising that from the facilities and systems engineering retrofitting design phase it is possible to return to the architectural refurbishment design phase (NO* in the decision branch); however, this freedom degree of the algorithm is necessary: think for example that the necessary RES facilities do not fit on the roof of the building or on its terraces.
Once the algorithm in Figure 2 is fully executed, the building project obtains the MEB project certification (nZEB, ZEB, or +ZEB), which guarantees the MEB rating of the existing building in the project phase.
3.2.2. Refurbishment Works Management
Figure 3 shows the algorithm that implements the refurbishment works management phase. The required LOD, in this case, is LOD400, which means that it is graphically represented within the BIM as a specific system, object, or assembly in terms of size, shape, location, quantity, and orientation with detailing, fabrication, assembly, and installation information. The MEB refurbishment works management parameter values are shown in Table 4.
Figure 3.
Refurbishment works management algorithm.
Table 4.
MEB refurbishment works management requirements.
The algorithm in Figure 3 is a conceptual framework proposed by the authors to carry out the refurbishment work management in an orderly manner. Of course, this phase of the refurbishment process can be done in a different way. Actually, it is truly important to obtain the required parameter values, and in general, the proper functioning of the installed facilities.
The algorithm in Figure 3 begins with the output of the previous phase: MEB project certification, i.e., the certified energy refurbishment project. From it begins the construction management. At this point, it is necessary to emphasize something already said in the introduction of the article: the refurbishment process itself or the way to carry out the necessary construction works, and facilities is not part of the uhuMEBr methodology. It only monitors that in each of its steps the energy efficiency requirements be met, in order to obtain the corresponding certifications. So, probably (the case study is an example of this), the refurbishment paths to reach an MEB can be different and all valid. Then, the construction manager, in charge of construction management (Figure 3), must ensure that, in terms of energy efficiency, the refurbishment works are carried out in accordance with the MEB Project certification.
Following the order, shown in Figure 3 (not mandatory), the first test to perform is the thermal transmittance. The envelope thermal transmittance (rate of heat transfer through the building envelope), i.e., the combined transmittance of the opaque and opening building envelope must be less than 0.3 Wm2/K. Of course, in the event that this requirement is not accomplished, it is mandatory to act on the building envelope until it is achieved. If not, the building could lose its MEB rating because it could have an energy demand above the established limit (see Table 1).
On the other hand, the envelope thermography test must confirm that the building has not significant thermal bridges. If present and significant, they must be corrected, as they can move the building away from accomplishing the MEB energy consumption requirements (see Table 1).
Regarding the envelope airtightness test, it must show the proper degree of airtightness of the building. Each air exhaust orifice causes a waste of energy, therefore, it is very important to avoid them, and if detected, cover them.
The construction manager must certify that MEB facilities and systems installed in the refurbished building have been executed in agreement with the project certification and functioning properly according to MEB parameters (see Table 3 and Table 4).
Finally, if during the construction phase important modifications of the original energy refurbishment project are carried out, they must be reflected in the project and a new MEB project certification must be obtained (see, in this order, Figure 2 and Figure 3).
Therefurbishment works management algorithm ends with the MEB as-refurbished certification, which guarantees the MEB level (nZEB, ZEB, or +ZEB) of the refurbished building.
3.3. Refurbished Building Energy Management Stage
The uhuMEBr (see Figure 1) is applicable throughout the life cycle of the building. The goal is clear: it is so important that a refurbished building can reach the MEB classification as long as it can be maintained over time. Therefore, the building needs continuous monitoring during its life cycle. That is why the information obtained through the HAS and the analysis of the collected data is so important.
This stage is also controlled and coordinated by means of the BIM methodology, specifically under the LOD500 (it is a field-verified representation in terms of size, shape, location, quantity, and orientation) under the operation manager’s direction. The operations management of the refurbished building, as well as the MEB life cycle management requirements, are shown in Table 5.
Table 5.
Operations management of the refurbished building. MEB life cycle management requirements.
Each refurbished building must have its own maintenance program. In this case, and as far as uhuMEBr is concerned, it is focused exclusively on the energy efficiency issue, i.e., not considering the maintenance of a lift, for example.
Regarding maintenance, see Table 5, the corrective maintenance is intended for the repair or replacement of devices, equipment, machinery or building infrastructure based on the damage detected. It is the oldest type of maintenance and only acts when the fault is already present.
Preventive maintenance is devoted to avoiding unexpected faults. The way to get it is by programming maintenance tasks (cleaning, greasing, eye inspection, measurements, etc.), while the devices, equipment, machinery or building infrastructure are still properly working. Well-programmed preventive maintenance decreases the corrective maintenance frequency.
Finally, the brand new and advanced maintenance is the predictive one. In order to carry it out, it is necessary to have data available. Indeed, this is one of the fundamental tasks of the HAS in the refurbished building: to deliver functioning data. Predictive maintenance acts in advance of the maintenance itself, i.e., it saves costs on preventive maintenance because maintenance tasks are not scheduled; they are only carried out when justified. To do this, it is necessary to have much information about the devices, machinery or infrastructure in maintenance, since it needs to estimate their degradation. Through data collection and processing (usually using artificial intelligence techniques), predictive maintenance allows early fault detection, time for failure prediction and resource optimization.
Finally, continuing with Figure 1 and Table 5, if the MEB requirements are fulfilled monthly, this leads to monthly verification ok; if not, the refurbished building energy management stage goes to the decision branch that leads to a corrective maintenance (the usual) or to a new refurbishment whose scope will depend on the magnitude of the problem detected. The correct monthly verification for one year leads to the annual operation certification of the refurbished building.
4. Results
Now, as has been introduced in Section 2 of this paper, the application of uhuMEBr to the energy efficient refurbishment of a dwelling in the Casas del Carmen building will be explained.
4.1. Existing Building Energy Evaluation stage
As depicted in Figure 1, the uhuMEBr methodology begins with the existing building energy evaluation stage, i.e., a measurement campaign devoted to get information from the first six parameters of Table 1: Total energy demand for HVAC, total primary energy demand, indoor air quality, annual percentage of thermal discomfort time, dwelling envelope airtightness (measured by an airtightness test) and thermal bridges (measured by thermographies). In addition to the above parameters, it is necessary to measure another aspect that has significant influence on energy demand: it is about thermal transmittance (see Table 2), measured by a specific test. Airtightness test, thermal bridges test and thermal transmittance test inform about the behavior of the outer building envelope.
To collect the data from the first four parameters of Table 1, a HAS (introduced in Section 2) was installed for a whole year (from January to December 2016) in the dwelling to control its energy efficiency behavior.
4.1.1. Total Energy Demand for HVAC
Figure 4 shows, for example, the dwelling energy consumption obtained along 24 h in a cold day (16 December 2016) and a hot day (10 August 2016). This analysis for a year yielded the data of 36 kWh/m2 as total energy demand for HVAC. This value is more than triple the MEB requirement (see Table 1).
Figure 4.
Examples of the dwelling energy consumption in a winter and summer day before refurbishment.
4.1.2. Total Primary Energy Demand
Figure 5 shows the annual dwelling primary energy demand. The obtained value was 526.29 kWh/m2year. This value is far away from the MEB of Table 1. The most demanded month was January with a total of 5800.47 kWh; the less demanded months were April and May with a total of 3510.04 and 3480.62 kWh, respectively.
Figure 5.
Monthly energy consumption in a whole year (2016) before refurbishment.
4.1.3. Indoor Air Quality
During the monitored year, the dwelling remained the parts per million (ppm) of CO2 in the air in an average of 600 ppm. At no time during the year, the percentage of CO2 exceeded the MEB limit of 1000 ppm. (Table 1).
4.1.4. Thermal Discomfort
During the monitored year, the dwelling remained at a thermal discomfort time of an average of 23%. The maximum thermal discomfort time percentage was recorded during winter (months of December, January and February) and summer (months of July, August and September) with average values of 32.5% and 35%, respectively.
4.1.5. Building Envelope Airtightness Test
The envelope airtightness test in the dwelling yielded a result of 2.85 h−1 for 50 Pa (620 m3/h for a total inner air volume of 217.70 m3). Figure 6 shows different dwelling leakage values according to each pressure difference (from 25 to 70 Pa) obtained from the test.
Figure 6.
Dwelling envelope airtightness test before refurbishment.
4.1.6. Envelope Thermography Test
Figure 7a shows the thermal behavior of the dwelling exterior façade (enclosed in red). Notice the weak points in windows and shutter boxes. Moreover, observe the behavior of a dwelling on the bottom right (enclosed in blue) in the same building. This dwelling (Figure 7b) has a very deteriorated façade (enclosed in blue), unlike the one that is enclosed in red that is freshly painted. Figure 8 shows the thermal behavior of the dwelling façade that overlooks the backyard. Notice, again, the weak points in windows and shutter boxes. Note also that the interior I (Figure 8a) is more deteriorated than the exterior (Figure 8b). Figure 7 and Figure 8 show the poor thermal behavior of the dwelling and its need to improve it.
Figure 7.
(a) Thermal behavior of the dwelling exterior façade; (b) Visual aspect.
Figure 8.
(a) Thermal behavior of the dwelling façade that overlooks the backyard; (b) Visual aspect.
4.1.7. Thermal Transmittance Test
The existing building energy evaluation stage finished with the thermal transmittance test (Figure 9). The measured u-value was 2.73 W/m2K; which is well above the 0.3 Wm2/K required for a MEB. Once the dwelling’s weak points were detected, an existing building energy report was drafted (Figure 1). Its study by the technicians led to the decision that it was impossible to solve the multiple dwelling failures (in the field of the energy efficiency only) through corrective maintenance, so the decision to carry out energy refurbishment was made (see Figure 1).
Figure 9.
Dwelling envelope thermal transmittance test before refurbishment.
4.2. Existing Building Energy Refurbishment Stage
Taking advantage of the energy refurbishment project (Figure 1 and Figure 2), the owners carried out rooms reforms in the dwelling but, from the point of view of uhuMEBr, the only interest is on energy efficiency reforms.
Figure 1 shows that the refurbishment works begin with a mandatory agreement: expected MEB grade + refurbishment program + available budget. In this case, due to the nature of the action, is a pilot project subsidized by the administration, the objective was to know the actual refurbishment cost of a dwelling and the obtained actual result, to extend it later, in a first phase, to the whole building, and in a second, to the whole neighborhood, since it was composed of similar buildings, such as the refurbished one.
With the above in mind, the starting hypothesis was, as uhuMEBr establish, to get a nZEB MEB dwelling only by architectural design (of course, keeping the continuity of the extIfacade since it was mandatory), and later, depending on the necessary commitment between the cost and the possibilities of the building (especially roof and balconies available), to try, by renewable facilities, an approach to ZEB. With this initial framework, the energy refurbishment project was faced.
4.2.1. Energy Refurbishment Project
The Casa del Carmen building responds to a type of massive construction (not prefabricated) with a mixed steel-reinforced concrete structure and external masonry envelope. This and their respective variants represent the predominant construction technology in subtropical countries, such as Spain, and in general, southern Europe.
In order to accomplish the MEB architectural refurbishment design requirements of Table 2, the algorithm presented in Figure 2 was implemented.
Architectural Refurbishment Design
Regarding this phase, the aim was to accomplish each one of the parameters of Table 2. Thereby, the concepts of sunshine and envelope thermal transmittance were faced together (this means that improving one of them would improve the other). The reason for proceeding in this way was that nothing could be done regarding the orientation of the building, nor on the exterior façade (the dwelling also has an interior façade that overlooks a backyard), which should be preserved in its current appearance; so, the only path to face sunshine and thermal transmittance was to improve carpentries (frame and glasses), as well as thermal insulation from outside (from the inside would significantly reduce the useful area in the dwelling) of the dwelling, in façade walls.
For a better understanding and monitoring of the explanations, the dwelling floor plan is shown in Figure 10.
Figure 10.
Dwelling floor plan.
At this point, it is necessary to point out that the dwelling exterior façade is oriented to the south, so the pivotal goal was to prevent the penetration of direct solar radiation most of the year. After simulations, new window glasses with solar factor (or g-value that measures the percentage of heat that passes through the glass) of 0.5 (the lower the solar factor, the higher the solar protection) were chosen. This combined with electric sliding shutters governed by the HAS would allow to take advantage of the sun in winter and avoid it in summer. The final solution implemented on façade windows and balcony door was practicable seven chambers PVC carpentry (transmittance = 1.1 W/m2K) housing glasses with double insulation chamber, incorporating low emissive film and both filled with 90% argon gas. The new glazing installed was 6/15/6/15/6 (transmittance = 0.6 W/m2K).
The windows solution needed to be combined with a solution for the rest of the façade (exterior walls) in order to obtain an envelope thermal combined transmittance <0.3 Wm2/K. To achieve it, considering the losses in windows and balcony door (booth transmittances were above 0.3 W/m2K), it was necessary to devise an outdoor isolation system with a transmittance lower than 0.3 Wm2/K. After simulations, the commitment between thickness, composition and cost were to design an external thermal insulation composite system (ETICS) with 10 cm (5 + 5) thick rockwool (transmittance = 0.036 W/m2K). Of course, the color and relief of the façade should be preserved. Why rockwool? Because of its fire resistance, thermal properties, acoustic performance, sturdiness, aesthetic, water behavior and circularity, since it can be obtained from waste from other industries. The simulations show that with this solution, the façade’s combined transmittance was quite less than 0.3 Wm2/K.
Once the façades were solved (the same solutions described above to the exterior façade were applied to the interior one), it was the turn of the party walls. In this case, obviously, the solution had to be carried out from inside the dwelling under refurbishment. Specifically, it was designed a self-supporting double plasterboard partition with 8 cm (double layer 4 + 4 cm) thick inner glass wool (an insulating material made from fibers of glass, with very good thermal and acoustic insulation properties, in addition to repelling water).
It was finally the turn of the floor and ceiling. For the improvement of the ceiling slab, a 4 cm thick glass wool attached with profile aluminum for screwing single gypsum plasterboard was designed. For the improvement of the floor slab, an 8 mm thick composite carpet, consisting in three layers of extrude polyethylene, air bubbles and the aluminum film was designed. This carpet should extend over the existing cladding, serving as the basis for the new floor, which it was going to be made of laminated wood.
Continuing with Figure 1 and Table 2, regarding dwelling form factor (F) it is very good because the outer envelope surface is 43.45 m2 and the inner volume enclosed is 217.70 m3, so F = 0.20 m2/m3, widely fulfilling the MEB requirement. However, it is not a merit of the refurbishment project, but one that is innate to the housing because of its location in the building.
With regard to airtightness, it is mainly a constructive issue because it is mandatory to seal any gap (carpentry joints, shutter boxes, wires, etc.) that can connect the exterior and interior of the dwelling. Avoiding this, the simulations showed that the airtightness MEB requirements might be reached. Nevertheless, in order to improve the sealing of the dwelling, the application of a continuous layer of gypsum-cement mortar on the inner side of the thermal envelope was prescribed.
As for natural ventilation, again, in an innate way and without the need for refurbishment, the dwelling can comfortably provide natural ventilation during temperate seasons. In fact, the existence of two opposite facades, street and courtyard, facilitates the cross ventilation when the windows and doors are opened. The dwelling meets the requirement of Sof > 0.05 (Table 2). The obtained exact value was 0.11 (11.75 m2 practicable opening surface in a constructed area of 106.74 m2). However, what happens in non-temperate seasons, as the coldest days of winter or, worse at this latitude, summer days? In this case, the necessary commitment between insulation and ventilation must be resolved by a specific facility that can solve the ventilation without losing the indoor/outdoor temperature isolation. The adopted solution (in the next section is explained) was a double duct ventilation facility with high efficiency heat recovery. This facility is completely independent of the ACHP.
With regard to avoid thermal bridges, the façade and party walls, isolation systems must be applied in two layers of 5 and 4 cm each. The first placed between the original wall and the steel frame, and the second inside it, perfectly filling the gaps between the steel frames.
Finally, and again in an innate way, the dwelling natural lighting accomplish the MEB requirements (Table 2) since Sgf > 0.1, specifically 0.13. This value corresponds to a 13.46 m2 glazed in a constructed area of 106.74 m2.
According to the software simulation carried out (under normal comfort condition, from 22 to 25 °C and RH around 50%), the total HVAC consumption was 8.87 kWh/m2 year, below the value of 10 demanded by the uhuMEB methodology (see Table 2).
Facilities and Systems Engineering Retrofitting Design
Once the passive design of Casas del Carmen was completed (architectural refurbishment design, see Figure 1 and Table 2) with all the MEB requirements satisfied, the Facilities and systems engineering retrofitting design phase followed.
The first challenge was how to resolve the ventilation system. It was necessary to find out the place for the heat recovery ventilation facility (fan box and pipes), something that is not easy in a 2.35-m-high dwelling.
Despite it, a double duct ventilation facility with high efficiency heat recovery (93%) was introduced in the dwelling. There are a general intake and exhaust for the air in inner yard facade, over de kitchen window and separated both a distance of 2 m. The renewed air is introduced inside the house through the ventilation facility using blinds located over the doors of the living room and bedrooms. The wasted air is exhausted from the kitchen and the bathrooms, but exchanging first its heat with the incoming air. This double flow ventilation system, plus the air filters (F8, fine filter—average particle retention efficiency of 0.4μm, between 90% and 95%—for the incoming air and G4—average dust retention better than 60%—for the exhaust air) located in the fan, creates a proper air circuit that improves the indoor air quality.
Following Table 3, regarding HVAC, but now focused on the ACHP, the key was to achieve a consumption under 10 kWh/m2year. Then, considering the proposed outer envelope insulation, this was not a problem because the small thermal gap that had to be overcome, both in winter and in summer, allowed using a low power system that, in addition, was expected to work for short periods of time. Specifically, a multisplit with a single exterior unit commercial system was prescribed. Since dwelling had three bedrooms and living room, four wall splits were required. Regarding the cooling/heating capacity, around 7000/9000 W. For this capacity and considering an A++ energy efficiency system, its power consumption should not exceed 2000 W.
With respect to DHW, the adopted renewable solution has been two conventional flat solar thermal collectors. This is probably the cheapest and easiest solution because the Casa del Carmen building has a large roof available and lacks shadows from adjoining buildings. The entire facility was sized to meet 100% of the DHW demand. On this site, with such high solar radiation (65 kWh/m2 in the worst month—December—and 240 kWh/m2 in the best month—July) it is easy to cover all the yearly DHW needs taking advantage of the sun; the only precaution is to connect an overheating valve to avoid overpressure in the hottest months, when solar radiation is higher.
Regarding appliances, a market solution was adopted following Table 3 guidelines. However, to improve the efficiency of the set of appliances working together, an ingenious solution was adopted: the refrigerator and induction cooker have been installed on opposite walls, thus, avoiding heat transfer between them. In addition, the washing machine and dishwasher have separate hot and cold water inlets, thus, avoiding the need for electric heating. Finally, in order to avoid the loss of dwelling airtightness, the extractor hood is not connected to the outdoor; instead, an activated carbon grid filter has been used.
As for the lighting, the house is fully equipped with LED lamps, fully complying with the requirements of Table 3.
At this point, according to the software simulation carried out (including DHW, appliances and lighting), the total primary energy demand was reduced by 88%, from 526.29 kWh/m2year (see Section 4.1.2) to 67.34 kWh/m2 year Now, it was completely within the MEB value of ≤80 kWh/m2year (see Table 3).
Following with Table 3, the used HAS was developed by the authors (the reason is that with the owner’s permission, the dwelling serves as a real-time laboratory (thorough an INTERNET connection, and of course, without cameras) on the actual behavior of the refurbished dwelling. MEB data is received in our research laboratory. The HAS allows for all the MEB requirements, i.e., consumption for each electrical circuit, RH and temperature in each room and outside the home, and indoor air quality. Based on these measurements, it runs the electrical sliding shutters, the double duct ventilation facility and warns the residents when it is convenient to open the windows. The HAS also monitors the RES facility.
Special mention deserves the RES. In addition to the HDW facility, the dwelling incorporates a photovoltaic panel (PV) facility on the roof of the building. Specifically, 8 PV of 250 Wp each that make up a 2 kWp facility. This power does not allow the dwelling to move from nZEB to ZEB, but brings it closer.
4.2.2. Refurbishment Works Management
As stated in Section 3.2.2, the construction manager must ensure that, in terms of energy efficiency, the works are carried out in accordance with the MEB Project certification (Figure 3). Then, following the energy refurbishment project (previous section), the work done will be shown.
Figure 11a,b shows the ETICS. In Figure 11a, the balcony façade, still under construction, is enclosed in blue line and the rest of the façade, already finished, is enclosed in red line. Notice the window openings still no frames or glass, and because it is mandatory, the color and relief of the façade have been preserved. Figure 11b shows the balcony façade detail with the thick rockwool that is part of the ETICS.
Figure 11.
(a) Exterior façade of the dwelling under refurbishment; (b) Balcony façade detail.
Figure 12 shows the internal thermal insulation composite system (applied in party walls): (a) under construction and (b) finished. Figure 13 shows an example of the new façade windows with double insulation chamber glasses and electric sliding shutter.
Figure 12.
(a) Internal thermal insulation composite system; (b) Finished.
Figure 13.
New façade windows.
To achieve the dwelling airtightness, a continuous layer of gypsum-cement mortar on the inner side of the thermal envelope has been applied. The facilities holes were sealed with the same mortar, applying silicone to the inside of the corrugated tubes and cable entries. Joints between carpentry and walls were filled with special joints and high-durability flexible self-expanding polyurethane foam (Figure 14). The shutters’ airtightness was improved with silicone (boxes) and brush gaskets, getting airtight the entire set.
Figure 14.
Special joints and high-durability flexible self-expanding polyurethane foam used.
Regarding the double duct ventilation facility, almost all its air pipes go through the corridor ceiling (Figure 15), which was raised down 20 cm to 2.15 high—just over the door flashings—to hide them. It was a big concern can do it in a social house without affecting its habitability. With respect to ACHP, the solution to be installed was simple: an exterior unit with four wall splits, one for each room, so nothing special is worth commenting on it after what was said.
Figure 15.
Double duct ventilation facility installed in the dwelling.
Taking advantage of the building roof availability, all the RES facilities were mounted there. Figure 16 depicts the installed RES facilities.
Figure 16.
(a) Flat solar thermal collectors; (b) Photovoltaic panel facility.
With respect to the HAS, it meets the MEB requirements and takes measurements from the RES as well. It uses sensors and data acquisition systems developed by the authors’ research group [26,27,28]. Figure 17 and Figure 18 show, for example, a couple of HAS screens with the ACHP off. The HAS can be consulted and monitored, with the appropriate access permission, from any device with an Internet connection.
Figure 17.
HAS screen. Left: Dwelling plan with measurements of temperature, relative humidity and air quality. Right: Measurements versus time for each room.
Figure 18.
HAS screen. Left: Photovoltaic facility and its production. Right: Electrical circuits of the dwelling.
Now, following Figure 3, the construction manager must carry out or supervise the different tests to ensure that the refurbishment works management runs as established by the energy refurbishment project.
Figure 19 shows the dwelling measured u-value after refurbishment. The result was 0.30 W/m2K, which met the corresponding MEB value (Table 2).
Figure 19.
Dwelling envelope thermal transmittance test after refurbishment.
Regarding thermal envelope behavior, Figure 20a shows the difference between the part of the envelope that has been retrofitted with ETICS and new windows (encircled in white color in Figure 20b) and the original building envelope. Thermal bridges caused by concrete columns and slab borders can be clearly seen in the façade below the refurbished dwelling. This part of the façade is radiating energy out, i.e., losing energy.
Figure 20.
(a) Dwelling thermography test after refurbishment; (b) Visual aspect.
Finally, the standard procedure EN 13829 BDT was followed to check the building envelope airtightness. Figure 21 shows the test results. The average value was 0.59 h−1, which is lesser than 0.60 h−1 that is the maximum allowed for an MEB (Table 2).
Figure 21.
Dwelling envelope airtightness test after refurbishment.
Once it was verified that all MEB facilities and systems were functioning properly and that it was not necessary to make any important modifications to the energy refurbishment project, the as-refurbished certification was approved by the project manager.
4.3. Refurbished Building Energy Management Stage
This last stage of the proposed methodology (see Figure 1) is currently underway. The recent completion of refurbishment works, about a year, means that the refurbished building energy management stage is in its beginnings; so, no maintenance works are in progress, but there are data availability from the HAS. Figure 22 and Figure 23 show the hourly evolution of the temperature and relative humidity in the dwelling (temperature and humidity average, i.e., taking into account all the measurements points (Figure 17) in two random days of summer and winter with the ACHP off. Figure 24 shows the amount of energy generated and sold (the surplus is sold to the grid) monthly (2018) by the PV facility. The production peak (May-September) happens during hotter months, coinciding with the more irradiance ones (Figure 25).
Figure 22.
Hourly evolution of temperature and relative humidity after refurbishment in a random summer day.
Figure 23.
Hourly evolution of temperature and relative humidity after refurbishment in a random winter day.
Figure 24.
Monthly energy generated (blue + orange) and surplus (orange) in a whole year (2018) after refurbishment.
Figure 25.
Monthly global solar irradiance during 2018 at Casa del Carmen location.
The maintenance of the building, see Figure 1, is being carried out since the end of the refurbishment works. As dwelling functions as a real laboratory for our research group, this task is being carried out by us. At the end of 2018, the dwelling obtained its first annual operation certification (Figure 1). As expected, the dwelling perfectly met the MEB requirements. This year will be the first full year after refurbishment, and up to now, the monthly verification has been satisfactory.
5. Discussion
Based on the results obtained in the previous section, the proposed uhuMEBr methodology summarized in Figure 1, Figure 2 and Figure 3 and Table 1, Table 2, Table 3, Table 4 and Table 5, is discussed below.
The existing building energy evaluation stage (Figure 1), compulsory because is the only way (at least effective) that the true efficiency of the building in its current state can be known, shows which energy efficiency parameters are out of range (following Table 1 and Table 2). From here and once the corresponding report has been delivered, the technicians must have enough information to make the best decision on whether the building can solve its energy efficiency problems thorough maintenance tasks or it needs a refurbishment.
Using their own HAS that the authors, together with their research group, have developed, as well as thorough different tests carried out on the site, the energy efficiency operation of the dwelling under study was analyzed. In that way, information about the following parameters was collected:
- Total energy demand for HVAC and total primary energy demand: Much higher than allowed for a MEB. This found a clear explanation later, when the tightness and thermal behavior of the outer envelope was checked. Figure 4 shows how in winter, the period of time with the highest consumption (heating mainly), corresponds with the normal operation according to the dwelling inhabitants’ habits. First thing in the morning until the inhabitants of the dwelling leave it and from late afternoon to the late evening, when the inhabitants are again at home. However, in summer (August is usually a holiday month for students and workers in Spain), consumption skyrockets (mainly due to air conditioning) because the inhabitants are at home at the hottest hours. Figure 5 shows that the months with less demand correspond to those with more pleasant weather because there is no need for HVAC nor artificial lighting.
- Indoor air quality: Very good, as a result of the house not being well sealed. Then, regardless of whether the windows and doors are closed, the exchange of air with the outside is maintained.
- Thermal discomfort: As one would expect, the months with the highest electricity consumption are those with the greatest thermal discomfort (see Table 1 and the parameter four explanation).
- Building envelope airtightness test and thermal bridges test. Both tests explain that due to the poor behavior of the outer envelope and its lack of airtightness (Figure 6, Figure 7 and Figure 8), the dwelling needs more electrical energy than that required in an MEB to achieve thermal comfort. In the dwelling, all original windows were sliding type, which is inconvenient to obtain airtightness. Even more, the main access door was made of wood and without sealing elements; in addition, the kitchen had two vents to evacuate the gases from the gas cooker and the DHW gas boiler.
- Thermal transmittance test: This test explains the heat transfer through the outer dwelling envelope. Obviously, to prevent heat escapes from the dwelling in winter and heat inputs in summer, the outer envelope thermal transmittance must be low enough. In this case, it was poor, about nine times greater what is allowed for an MEB (Figure 9). This also helps explain the dwellings high electricity consumption.
Since the existing building energy report (Figure 1) shown that virtually all parameters were outside the mandatory MEB values, the only way to convert the dwelling into an MEB was to perform a specific energy refurbishment.
The first step of the existing building energy refurbishment stage requires a mandatory agreement between the owners and the technicians in order to establish the refurbishment degree based on the expected MEB degree (nZEB, ZEB or +ZEB) that must comply with the applicable regulations, work planning, and of course, the available budget. It is important to point out that uhuMEBr does not deal with an architectural refurbishment, due to aesthetic or to new distribution or usage changes. The methodology is only interested in the aspects that influence energy efficiency.
From the above, the existing building energy refurbishment stage goes to the technicians exclusively. Then, following Figure 1 and Figure 2, the first phase was to carry out the energy refurbishment project, which involves architectural refurbishment, but also facilities and systems engineering retrofitting.
The energy refurbishment project must design all the works and procedures to carry out in the building (during the stage of refurbishment works) to comply with the parameter’s values of Table 2 and Table 3. In the case study shown in this paper, all the proposed solutions have been commercial, and they have been carefully explained in the manuscript. Of course, this is always advisable because they are generally cheaper solutions, and as important as the previous one, they are proven.
A very important aspect to consider when carrying out the energy refurbishment project is that technicians must have solid training in energy simulation tools. At this phase of the uhuMEBr, the only way to verify the designs and proposals (that lead to the MEB project certification) is by means of simulation, hence, the importance of their knowledge and domain. In the best case, perhaps it will be possible to complement simulations with some specific tests on a specialized laboratory.
Completed and certified the refurbishment project (Figure 2) the refurbishment works began (Figure 3). From the architectural point of view, following what was prescribed in the project, the main actions (explained by Figure 11, Figure 12, Figure 13 and Figure 14) consisted of:
- Installation of an ETICS on the façades.
- Insulation actions in the interior of the dwelling: party walls, floor and ceiling slabs.
- Works to install double duct ventilation.
- New carpentry (windows and balcony door) with electric sliding shutters.
Regarding airtightness, it is a constructive aspect that should be treated carefully, specifically the window and door fittings. In this regard, shutter boxes are a traditional source of problems. In fact, workers were trained on the site to best apply the products for joints and insulators.
From the facilities and systems point of view, following what was prescribed in the project, the main actions (explained by Figure 15, Figure 16, Figure 17 and Figure 18) have consisted of:
- Installation of a double duct ventilation with heat recovering.
- Installation of the rest of the HVAC system, i.e., the ACHP.
- Installation of a RES facility with two goals: to solve the HDW by flat solar collectors and generate renewable electricity by PV panels.
- Installation of a non-commercial HAS (a specific design by the research group of the authors). It is composed of sensors, hardware, software and communication capabilities via Wi-Fi and internet.
- Installation of electric sliding shutters governed by the HAS in all windows and balcony door.
- Ensuring that appliances and lighting meet at least the requirements of class A ++.
The double duct ventilation with heat recovery solves the necessary observance of air quality in a tightness dwelling, but without losing (winter) or gaining (summer) heat from the outside. As for ACHP, the adopted solution has been very simple and cheap; really with the airtightness degree achieved for dwelling, nothing superior and more expensive was needed.
With respect to the RES facility, the large solar radiation at this latitude makes it possible to cover all the yearly DHW by this energy, and if enough PV panels are installed (it was not the case), also the required electrical energy.
As the dwelling (its operation regarding energy efficiency), with the corresponding owner permission, is serving as a permanent laboratory for our research group, a specific HAS adapted to the needs is being used. It can measure all mandatory MEB variables, as well as those of RES; moreover, it can control the sliding shutters depending on whether the dwelling can take advantage of solar radiation and natural lighting. Additionally, measuring the gap between the external temperature and the internal comfort temperature can warn the dwelling inhabitants that is advisable to open the windows. Obviously, this avoids the use of double duct ventilation that the HAS disconnects in this situation. Figure 17 and Figure 18 show a couple of current HAS screens (15 October 2019) with the ACHP off. The first one presents the real-time environmental conditions of the dwelling with measurements of temperature, RH and air quality (ppm CO2). Note that, while the outside temperature ranges between 18.3 °C (backyard) and 19.09 °C (front facade), the indoor temperature ranges only between 22.13 °C and 23.53 °C, i.e., within the comfort temperature. This demonstrates the excellent behavior of the outer dwelling envelope.
Figure 17 shows the real-time behavior of the generation/consumption of electrical energy in the dwelling. FV panels are supplying 0.1200 kWh (by a power of 1440.71 W) of which the dwelling is consuming only 0.1117 kWh (by a power of 1340.9 W). The surplus after losses (0.0047 kWh by a power of 56.5846 W) is sold to the grid. Obviously, as the dwelling electrical facility registers an energy surplus, the external grid consumption is zero. As can be seen, the ACHP is off, and the only consumption is due to the electric kitchen.
The works checking finished with the following tests: thermal transmittance (measured on outer envelope walls), outer envelope thermal behavior (by thermographies) and outer envelope airtightness (varying the pressure between inside and outside the dwelling).
The transmittance test (Figure 19) showed the behavior of the outer envelope with respect to the heat exchange between the interior and exterior of the dwelling. The test implies that the measurement, to be valid, needs to reach steady-state conditions, which means that the average u-value remains substantially constant over time.
Attending Figure 19, it can be observed that practically in the last 13 h the average transmittance value remained constant, which means that the steady-state has been reached and the measured transmittance value was 0.30 W/m2K, which fulfilled the corresponding MEB value (Table 2). A comparison between Figure 9 and Figure 19 shows that the improvement of the envelope transmittance thanks to the ETICS and the carpentry was from 2.73 W/m2K to 0.3 W/m2K, i.e., about nine times smaller.
Figure 20 complements the results reflected in Figure 19 with respect to thermographies. This Figure shows the dwelling thermography test. It is easy to appreciate the drastic change of the outer envelope thermal behavior after the refurbishment. In fact, if a comparison between Figure 7, Figure 8 and Figure 20 is carried out, immediately it can be observed that, after the refurbishment, the dwelling practically does not lose energy thorough its outer envelope (façades).
Regarding the last test (envelope airtightness) showed in Figure 21, the improvement achieved with the refurbishment is notorious because in Figure 6, before refurbishment, was 2.85 h−1 and in Figure 21, after refurbishment, is nearly five times smaller, i.e., now the dwelling is considerably more hermetic. This immediately translates into a lower need for ACHP to reach the comfort temperature in the dwelling. The results are shown in Figure 19, Figure 20 and Figure 21 justify the suitability of the ETICS, window glasses and frames chosen.
The last stage of the proposed methodology is the refurbished building energy management stage (Figure 1), i.e., the monitoring and control of the dwelling behavior in operation, with its inhabitants inside carrying out their usual life. The goal is to extend the MEB requirements achieved by the refurbishment thorough the entire dwelling life cycle. Obviously, the refurbishment has been so recent that there are still no maintenance needs; however, the HAS is continuously delivering data for analysis. In that sense and as examples, Figure 22 and Figure 23 show the hourly evolution of the temperature and humidity (both average, taking into account all the measurements points, please see Figure 17) in two specifics days of summer and winter with the ACHP off. The first Figure demonstrates the optimal functioning of the dwelling regarding its outer envelope and airtightness. The outside temperatures in the summer day ranged around 21 °C at 7:00 to a peak of 36 °C from 10:30 to 13:00, and then fell gradually. However, in the face of an external thermal jump around 15 °C, the average temperature in the dwelling is around 26 °C throughout the day; with a thermal jump not greater than 2 °C. Figure 23 demonstrates the same, but in winter; in this case, the outdoor temperature ranged around 12 °C at 6:00 to a peak of 18 °C from 13:00 to 17:00. However, the indoor temperature remains constant at around 22 °C throughout the day. So, the excellent behavior of the outer dwelling envelope allows that, if necessary, with little ACHP power consumption, the dwelling can permanently maintain a comfortable temperature.
With respect to the PV facility, the analysis of Figure 24 shows that in summer, the production is maximized, due to the greater solar radiation (please see Figure 25). This, together with the fact that July and August are usually vacation months with less electricity consumption (in this year, 2018, the inhabitants were outside most of the time, on the beach and travelling), creates a considerable surplus that is sold to the external network. This does not mean that in the remaining months, the PV facility can meet the dwelling needs. The graph represents the total energy, but not per hour; so throughout the entire day (and night of course), since there is no energy storage (the facility has no batteries), sometimes there may be a surplus of energy, but other deficits, so the connection to the external grid is mandatory because it guarantees the consumption needs. In fact, the dwelling consumes from the external grid thorough the year, obviously much more in winter because the PV facility production is lower.
6. Conclusions
In this paper, a new methodology for building energy efficient refurbishment in subtropical climates has been proposed. It is called uhuMEBr because it complements the uhuMEB methodology already published by the authors that are dedicated to new buildings. In this case, the goal is to convert an existing building into a minimum energy building.
Regarding energy efficiency, the operation of a building in a subtropical climate must meet part of the year with the goal of cold climates (usually in winter and part of spring and autumn depending on latitude, height and proximity to the sea), i.e., to prevent heat from escaping from the building. However, the rest of the year must meet with the goal of tropical climates, i.e., to prevent heat from entering the building. Even, depending on the site, some days (or part of them) of the year (usually in spring, autumn and summer nights) it should take advantage of the comfort of the outside weather to exchange with it.
All the above conditions complicate the process of refurbishment and operation of a building in a subtropical climate. With this in mind, the proposed methodology develops all the necessary steps to convert an energy inefficient building in an efficient one. However, the methodology does not end when the refurbishment is carried out, since it continues the rest of the life cycle of the building, maintaining its efficiency.
The methodology comprises the following three stages: the existing building energy evaluation, where its energy efficient operation is measured and analyzed, which allows the knowledge of the refurbishment degree that the building needs; the existing building energy refurbishment which ranges from the architectural and engineering project to the refurbishment works themselves; and finally, the refurbished building energy management, which covers the entire operation of the refurbished building, including its maintenance, in order to maintain its condition as a minimum energy building for the rest of its life cycle.
The proposed methodology has been illustrated with an actual case study that shows step by step its practical application. The case study has been carefully chosen because it is social housing with very poor insulation, limited refurbishment capabilities and located in a low-income neighborhood, so it was a challenge in itself.
In terms of energy efficiency, from an initial (before refurbishment) HVAC energy demand of 36 kWh/m2year, the refurbishment carried out achieved a 75% reduction, up to 8.87 kWh/m2year, entirely within the uhuMEBr requirement of ≤10 kWh/m2year. In addition, from an initial (before refurbishment) primary energy demand of 526.29 kWh/m2year, the developed refurbishment achieved a 88% reduction, falling to 67.34 kWh/m2year; again, entirely within the uhuMEBr requirement of ≤80 kWh/m2year.
Author Contributions
S.G.M. wrote the article, M.Á.M.B. carried out the experimentation, and J.M.A.M. supervised and reviewed all work and the manuscript. All authors have read and agreed to the published version of the manuscript.
Funding
This work has been funded by the DPI2017-85540-R Project supported by the Spanish Ministry of Economy and Competitiveness and by the European Union Regional Development Fund. Some parts of the study have been funded by the resources of the research team “Control y Robótica (TEP192)” from the University of Huelva (Spain).
Acknowledgments
This work is a contribution of the DPI2017-85540-R Project supported by the Spanish Ministry of Economy and Competitiveness and by the European Union Regional Development Fund. It was also supported by the Project Code G-GI3000/IDI_TEP192, of the Andalusia regional government (Spain).
Conflicts of Interest
The authors declare no conflict of interest.
Abbreviations
| ACHP | Air Conditioning and Heat Pump |
| AIA | American Institute of Architects |
| BDT | Blower Door Test |
| BIM | Building Information Modeling |
| DHW | Domestic Hot Water |
| ETICS | External Thermal Insulation Composite System |
| EPS | Expanded Polyethylene |
| EU | European Union |
| HAS | Home Automation System |
| HVAC | Heating, Ventilating and Air Conditioning |
| LOD | Level of Development |
| LED | Light Emitting Diode |
| MEB | Minimun Energy Building |
| nZEB | Nearly Zero Energy Building |
| PPM | Parts Per Million |
| PV | Photovoltaic Panels |
| PVC | Poly Vinyl Chloride |
| RES | Renewable Energy Systems |
| RH | Relative Humidity |
| uhuMEB | University of Huelva Minimum Energy Building |
| uhuMEBr | University of Huelva Minimum Energy Building Refurbished |
| ZEB | Zero Energy Building |
| +ZEB | Net Energy Generator Building |
References
- Eurostat, & Union Européenne. Eurostat, Energy, Transport and Environment Indicators; Eurostat, Ed.; E. Pocketbooks: Luxembourg, 2014. [Google Scholar]
- European Parliament. Directive 2002/91/EU of the European Parliament and of the Council of 16 December 2002 on the Energy Performance of Buildings; European Parliament: Brussels, Belgium, 2002; pp. 65–71. [Google Scholar]
- European Parliament. Directive 2010/31/EU of the European Parliament and of the Council of 19 May 2010 on the Energy Performance of Buildings; European Parliament: Brussels, Belgium, 2010; pp. 13–35. [Google Scholar]
- European Parliament. Directive 2012/27/EU of the European Parliament and of the Council of 25 October 2012 on Energy Efficiency, Amending Directives 2009/125/EC and 2010/30/EU and Repealing Directives 2004/8/EC and 2006/32/EC; European Parliament: Brussels, Belgium, 2012; pp. 1–56. [Google Scholar]
- European Parliament. Directive 2018/844/EU of the European Parliament and of the Council of 30 May 2018 Amending Directive 2010/31/EU on the Energy Performance of Buildings and Directive 2012/27/EU on Energy Efficiency; European Parliament: Brussels, Belgium, 2018; pp. 75–91. [Google Scholar]
- Yang, X.; Zhang, J.; Zhao, X. Factors affecting green residential building development: Social network analysis. Sustainability 2018, 10, 1389. [Google Scholar] [CrossRef]
- Encinas, F.; Marmolejo-Duarte, C.; Wagemann, E.; Aguirre, C. Energy-efficient real estate or how it is perceived by potential homebuyers in four Latin American countries. Sustainability 2019, 11, 3531. [Google Scholar] [CrossRef]
- Mattoni, B.; Guattari, C.; Evangelisti, L.; Bisegna, F.; Gori, P.; Asdrubali, F. Critical review and methodological approach to evaluate the differences among international green building rating tools. Renew. Sustain. Energy Rev. 2018, 82, 950–960. [Google Scholar] [CrossRef]
- Cordero, A.S.; Melgar, S.G.; Márquez, J.M.A. Green Building Rating Systems and the New Framework Level(s): A Critical Review of Sustainability Certification within Europe. Energies 2019, 13, 66. [Google Scholar]
- Melgar, S.G.; Bohórquez, M.A.M.; Márquez, J.M.A. uhuMEB: Design, construction, and management methodology of minimum energy buildings in subtropical climates. Energies 2018, 11, 2745. [Google Scholar] [CrossRef]
- Hughes, S.; Yordi, S.; Bescoes, l. The Role of Pilot Projects in Urban Climate Change Policy Innovation. Policy Stud. J. 2020. [Google Scholar] [CrossRef]
- Aranda, J.; Zabalza, I.; Conserva, A.; Millán, G. Analysis of energy efficiency measures and retrofitting solutions for social housing buildings in Spain as a way to mitigate energy poverty. Sustainability 2017, 9, 1869. [Google Scholar] [CrossRef]
- Boemi, S.N.; Papadopoulos, A.M. Energy poverty and energy efficiency improvements: A longitudinal approach of the Hellenic households. Energy Build. 2019, 197, 242–250. [Google Scholar] [CrossRef]
- Mrówczyńska, M.; Skiba, M.; Bazan-Krzywoszańska, A.; Bazuń, D.; Kwiatkowski, M. Social and infrastructural conditioning of lowering energy costs and improving the energy efficiency of buildings in the context of the local energy policy. Energies 2018, 11, 2302. [Google Scholar]
- Fu, X.; Qian, X.; Wang, L. Energy efficiency for airtightness and exterior wall insulation of passive houses in hot summer and cold winter zone of China. Sustainability 2017, 9, 1097. [Google Scholar]
- Ge, J.; Wu, J.; Chen, S.; Wu, J. Energy efficiency optimization strategies for university research buildings with hot summer and cold winter climate of China based on the adaptive thermal comfort. J. Build. Eng. 2018, 18, 321–330. [Google Scholar] [CrossRef]
- Bing, X.; Jiaqi, W. A comparative research on energy efficiency of atrium morphological types in hot-summer and cold-winter zone. IPPTA Q. J. Indian Pulp Paper Tech. Assoc. 2018, 30, 165–178. [Google Scholar]
- Lu, M.Y.; Ge, J.; Shen, T.T. Strategies for energy efficiency renovation and evaluation system of Existing Residential Building in hot summer and cold winter zone. Lowl. Technol. Int. 2015, 17, 111–120. [Google Scholar] [CrossRef][Green Version]
- Zhang, Y.; Wang, X.; Hu, E. Optimization of night mechanical ventilation strategy in summer for cooling energy saving based on inverse problem method. Proc. Inst. Mech. Eng. Part A J. Power Energy 2018, 232, 1093–1102. [Google Scholar] [CrossRef]
- Wang, Y.; Kuckelkorn, J.; Zhao, F.Y.; Spliethoff, H.; Lang, W. A state of art of review on interactions between energy performance and indoor environment quality in Passive House buildings. Renew. Sustain. Energy Rev. 2017, 72, 1303–1319. [Google Scholar] [CrossRef]
- Anderson, J.S. Energy use excellence and the building envelope. J. Green Build. 2019, 14, 179–204. [Google Scholar] [CrossRef]
- Schnieders, J.; Eian, T.D.; Filippi, M.; Florez, J.; Kaufmann, B.; Pallantzas, S.; Paulsen, M.; Reyes, E.; Wassouf, M.; Yeh, S.C. Design and realisation of the Passive House concept in different climate zones. Energy Effic. 2019. [Google Scholar] [CrossRef]
- Baglivo, C.; Congedo, P.M.; Fazio, A.; Laforgia, D. Multi-objective optimization analysis for high efficiency external walls of zero energy buildings (ZEB) in the Mediterranean climate. Energy Build. 2014, 84, 483–492. [Google Scholar] [CrossRef]
- Stazi, F.; Bonfigli, C.; Tomassoni, E.; Di Perna, C.; Munafò, P. The effect of high thermal insulation on high thermal mass: Is the dynamic behaviour of traditional envelopes in Mediterranean climates still possible? Energy Build. 2015, 88, 367–383. [Google Scholar] [CrossRef]
- Rodrigues, E.; Fernandes, M.S.; Gaspar, A.R.; Gomes, Á.; Costa, J.J. Thermal transmittance effect on energy consumption of Mediterranean buildings with different thermal mass. Appl. Energy 2019, 252, 113437. [Google Scholar] [CrossRef]
- Bohórquez, M.A.M.; Gómez, J.M.E.; Márquez, J.M.A. A new and inexpensive temperature-measuring system: Application to photovoltaic solar facilities. Sol. Energy 2009, 83, 883–890. [Google Scholar] [CrossRef]
- Martínez, M.A.; Andújar, J.M.; Enrique, J.M. Temperature measurement in PV facilities on a per-panel scale. Sensors 2014, 14, 13308–13323. [Google Scholar] [CrossRef] [PubMed]
- Martínez, M.A.; Andújar, J.M.; Enrique, J.M. A new and inexpensive pyranometer for the visible spectral range. Sensors 2009, 9, 4615–4634. [Google Scholar] [CrossRef] [PubMed]
- Andújar Márquez, J.M.; Martínez Bohórquez, M.Á.; Gómez Melgar, S. Ground thermal diffusivity calculation by direct soil temperature measurement. Application to very low enthalpy geothermal energy systems. Sensors 2016, 16, 306. [Google Scholar]
- Andújar Márquez, J.M.; Martínez Bohórquez, M.Á.; Gómez Melgar, S. A New Metre for Cheap, Quick, Reliable and Simple Thermal Transmittance (U-Value) Measurements in Buildings. Sensors 2017, 17, 2017. [Google Scholar]
© 2020 by the authors. Licensee MDPI, Basel, Switzerland. This article is an open access article distributed under the terms and conditions of the Creative Commons Attribution (CC BY) license (http://creativecommons.org/licenses/by/4.0/).
























