Humidity-Sensitive, Demand-Controlled Ventilation Applied to Multiunit Residential Building—Performance and Energy Consumption in Dfb Continental Climate
Abstract
1. Introduction
- carbon dioxide (as an indicator of human bioeffluents)
- humidity (as an indicator of human respiration and activities like cooking, bathing, etc.)
- particles (e.g., as an indicator of smoking)
- Total Volatile Organic Compounds (TVOC, as an indicator of emissions from building materials and different processes).
- How does the system operate in continental climates (subtype Dfb)?
- What are the potential energy savings?
- Does the system improve air quality?
- Is the system able to reduce differences in ventilation intensity on different floors?
- Is the system able to eliminate reverse flows in ventilation ducts?
2. Modeling of Humidity-Based, Demand-Controlled Natural and Hybrid Ventilation
- generating input time series with data that is stochastic in nature,
- describing disturbances as Gaussian distributions and applying Stochastic Differential Equation (SDE) theory,
- and generating multiple sets of input data and applying a Monte Carlo simulation.
3. Materials and Methods
3.1. NAPE Recommendation Scheme for Ventilation Systems
3.2. The NAPE Eight-Floor Virtual Reference Building
- an eight-floor building with a basement,
- three small apartments, M1, M2, and M3, on each floor (and assumptions regarding the use of the apartments),
- a flat roof,
- thermal parameters of building partitions (minimum requirements according to Polish building codes and related ministerial ordinance [55] for newly erected buildings), central hydronic heating with convection heaters,
- heat source—district heating network.
- kitchens (70 m3/h when equipped with gas cooker),
- bathrooms with or without a toilet (50 m3/h), and
- separate toilets (30 m3/h).
3.3. Investigated Ventilation Options
3.4. Climatic Data
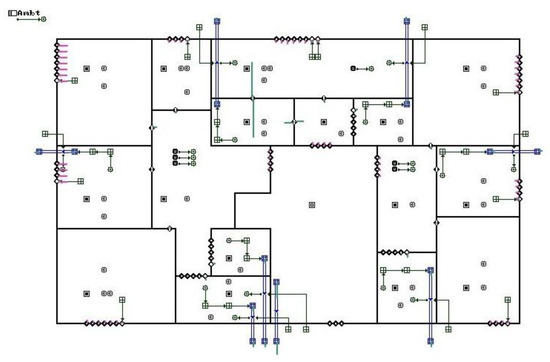
3.5. CONTAM Model of the Analyzed Building
4. Results and Discussion
4.1. Airflow Simulations
4.2. Indoor Air Quality Analysis
4.3. Energy Consumption Related to Ventilation
5. Conclusions
Author Contributions
Funding
Conflicts of Interest
References
- EU Buildings Factsheets. Available online: https://ec.europa.eu/energy/eu-buildings-factsheets_en (accessed on 30 November 2020).
- Housing in Singapore. Available online: https://www.teoalida.com/world/singapore/ (accessed on 30 November 2020).
- Evolution of Housing in Canada, 1957 to 2014. Available online: https://www150.statcan.gc.ca/n1/pub/11-630-x/11-630-x2015007-eng.htm (accessed on 30 November 2020).
- Andargie, M.S.; Touchie, M.; O’Brien, W. A review of factors affecting occupant comfort in multi-unit residential buildings. Build. Environ. 2019, 160, 106182. [Google Scholar] [CrossRef]
- Allard, F.; Ghiaus, C. Natural ventilation in the urban environment. In Building Ventilation: The State of the Art; Santamouris, M., Wouters, P., Eds.; Earthscan: London, UK; Sterling, VA, USA, 2006; pp. 1–35. [Google Scholar]
- Borsboom, W.; De Gids, W.; Logue, J.; Sherman, M.; Wargocki, P. Residential Ventilation and Health; AIVC Technical Note 68; INIVE EEIG: Brussels, Belgium, 2016. [Google Scholar]
- Guyot, G.; Sherman, M.H.; Walker, I.S. Smart ventilation energy and indoor air quality performance in residential buildings: A review. Energy Build. 2018, 165, 416–430. [Google Scholar] [CrossRef]
- Dorer, V.; Pfeiffer, A.; Weber, A. Parameters for the Design of Demand Controlled Hybrid Ventilation Systems for Residential Buildings; AIVC Technical Note 59; INIVE EEIG: Brussels, Belgium, 2005. [Google Scholar]
- Biler, A.; Unlu Tavil, A.; Su, Y.; Khan, N. A review of performance specifications and studies of trickle vents. Buildings 2018, 8, 152. [Google Scholar] [CrossRef]
- Mijakowski, M.; Sowa, J. An attempt to improve indoor environment by installing humidity-sensitive air inlets in a naturally ventilated kindergarten building. Build. Environ. 2017, 111, 180–191. [Google Scholar] [CrossRef]
- Fisk, W.J.; De Almeida, A.T. Sensor-based demand-controlled ventilation: A review. Energy Build. 1998, 29, 35–45. [Google Scholar] [CrossRef]
- Ouf, M.M.; O’Brien, W.; Gunay, B. On quantifying building performance adaptability to variable occupancy. Build. Environ. 2019, 155, 257–267. [Google Scholar] [CrossRef]
- WHO. WHO Guidelines for Indoor Air Quality: Dampness and Mould; Heseltine, E., Rosen, J., Eds.; WHO Regional Office Europe: Copenhagen, Denmark, 2009. [Google Scholar]
- Awbi, H. Energy efficient ventilation for retrofit buildings. In Proceedings of the 48th AiCARR International Conference on Energy Performance of Existing Buildings, Baveno-Lago Maggiore, Italy, 22–23 September 2011. [Google Scholar]
- Woloszyn, M.; Kalamees, T.; Abadie, M.O.; Steeman, M.; Kalagasidis, A.S. The effect of combining a relative-humidity-sensitive ventilation system with the moisture-buffering capacity of materials on indoor climate and energy efficiency of buildings. Build. Environ. 2009, 44, 515–524. [Google Scholar] [CrossRef]
- Savin, J.L.; Berthin, S.; Jardinier, M. Assessment of improvements brought by humidity sensitive and hybrid ventilation/HR-Vent project. In Proceedings of the 26th AIVC Conference, Ventilation in Relation to the Energy Performance of Buildings, Brussels, Belgium, 21–23 September 2005; pp. 157–167. [Google Scholar]
- Savin, J.L.; Berthin, S.; Jardinier, M. Demand-controlled ventilation. 20 years of in-situ monitoring in the residential field. In Proceedings of the 35th AIVC Conference “Ventilation and airtightness in transforming the building stock to high performance”, Poznań, Poland, 24–25 September 2014. [Google Scholar]
- Guyot, G. Lessons learned from a ten-year monitoring in residential buildings equipped with humidity based demand controlled ventilation in France. In Proceedings of the 40th AIVC—8th TightVent—6th venticool Conference: “From Energy Crisis to Sustainable Indoor Climate—40 Years of AIVC”, Ghent, Belgium, 15–16 October 2019. [Google Scholar]
- Berthin, S.; Savin, J.L.; Jardinier, M. Measurements on humidity controlled ventilation systems in 55 occupied apartments. In Proceedings of the IEA ANNEX 41 Meeting, Florianópolis, Brazil, 2–4 April 2007. [Google Scholar]
- Guyot, G.; Melois, A.; Bernard, A.M.; Coeudevez, C.S.; Déoux, S.; Berlin, S.; Parent, E.; Huet, A.; Berthault, S.; Jobert, R.; et al. Ventilation performance and indoor air pollutants diagnosis in 21 French low energy homes. Int. J. Vent. 2018, 17, 187–195. [Google Scholar] [CrossRef]
- Kwiatkowski, J.; Woloszyn, M.; Roux, J.J. Modelling of hysteresis influence on mass transfer in building materials. Build. Environ. 2009, 44, 633–642. [Google Scholar] [CrossRef]
- Mijakowski, M.; Kwiatkowski, J. Moisture flow between indoor air and porous materials—simplified two parameters method and detailed TRNSYS simulation. In Proceedings of the 1st Central European Symposium on Building Physics, Cracow, Poland, 13–15 September 2010; Gawin, D., Kisilewicz, T., Eds.; Technical University of Lodz, Faculty of Civil Engineering, Architecture and Environmental Engineering: Lodz, Poland, 2010; pp. 395–400. [Google Scholar]
- Sowa, J. Man as a stochastic factor in indoor air quality predictions. Indoor Environ. 1994, 3, 119–122. [Google Scholar]
- Sowa, J. Comparison of methods of including stochastic factors into deterministic models of indoor air quality. Energy Build. 1998, 27, 301–308. [Google Scholar] [CrossRef]
- Van Den Bossche, N.; Janssens, A.; Heymans, N.; Wouters, P. Performance Evaluation of Humidity Controlled Ventilation Strategies in Residential Buildings. 2007; ISBN 978-1-933742-28-1. Available online: https://webcache.googleusercontent.com/search?q=cache:RrzNMMkvZ58J:https://web.ornl.gov/sci/buildings/conf-archive/2007%2520B10%2520papers/195_Bossche.pdf+&cd=1&hl=en&ct=clnk&gl=hk (accessed on 10 December 2020).
- Laverge, J.; Van Den Bossche, N.; Heijmans, N.; Janssens, A. Energy saving potential and repercussions on indoor air quality of demand controlled residential ventilation strategies. Build. Environ. 2011, 46, 1497–1503. [Google Scholar] [CrossRef]
- Heiselberg, P. Natural ventilation design. International journal of ventilation. Int. J. Vent. 2004, 2, 295–312. [Google Scholar]
- Op’t Veld, P. Introduction to EC RESHYVENT–EU cluster project on demand controlled hybrid ventilation for residential buildings. Build. Environ. 2008, 43, 1342–1349. [Google Scholar] [CrossRef]
- Antvorskov, S. Introduction to integration of renewable energy in demand controlled hybrid ventilation systems for residential buildings. Build. Environ. 2008, 43, 1350–1353. [Google Scholar] [CrossRef]
- Yang, D.; Li, P. Dimensionless design approach, applicability and energy performance of stack-based hybrid ventilation for multi-story buildings. Energy 2015, 93, 128–140. [Google Scholar] [CrossRef]
- Jeong, Y.; Haghighat, F. Modelling of a Hybrid-Ventilated Building–Using ESP-r. Int. J. Vent. 2002, 1, 127–139. [Google Scholar] [CrossRef]
- Zhai, Z.J.; Johnson, M.H.; Krarti, M. Assessment of natural and hybrid ventilation models in whole-building energy simulations. Energy Build. 2011, 43, 2251–2261. [Google Scholar] [CrossRef]
- Chenari, B.; Lamas, F.; Gaspar, A.; da Silva, M. Simulation of occupancy and CO2-based demand-controlled mechanical ventilation strategies in an office room using EnergyPlus. Energy Procedia 2017, 113, 51–57. [Google Scholar] [CrossRef]
- O’Neill, Z.; Li, Y.; Cheng, H.; Zhou, X.; Taylor, S. Energy savings and ventilation performance from CO2-based demand controlled ventilation: Simulation results from ASHRAE RP-1747 (ASHRAE RP-1747). Sci. Technol. Built Environ. 2020, 26, 257–281. [Google Scholar] [CrossRef]
- Hesaraki, A.; Holmberg, S. Demand-controlled ventilation in new residential buildings: Consequences on indoor air quality and energy savings. Indoor Built Environ. 2015, 24, 162–173. [Google Scholar] [CrossRef]
- Woloszyn, M.; Shen, J.; Mordelet, A.; Brau, J. Numerical simulations of energy performance of a ventilation system controlled by relative humidity. In Proceedings of the 26th AIVC Conference, Ventilation in Relation to the Energy Performance of Buildings, Brussels, Belgium, 21–23 September 2005; pp. 295–300. [Google Scholar]
- Savin, J.L.; Laverge, J. Demand-controlled Ventilation: An outline of assessment methods and simulations tools. In Proceedings of the 32nd AIVC Conference “Towards Optimal Airtightness Performance”, Brussels, Belgium, 12–13 October 2011. [Google Scholar]
- Walton, G.; Dols, W.S. CONTAM 2.4 User Guide and Program Documentation (No. NIST Interagency/Internal Report (NISTIR)-7251); US Department of Commerce, National Institute of Standards and Technology: Gaithersburg, MD, USA, 2005. [Google Scholar]
- Dols, W.S.; Polidoro, B.J. CONTAM User Guide and Program Documentation Version 3.4. NIST Technical Note 1887; Revision 1; US Department of Commerce, National Institute of Standards and Technology: Gaithersburg, MD, USA, 2020. [Google Scholar]
- Haghighat, F.; Megri, A.C. A comprehensive validation of two airflow models—COMIS and CONTAM. Indoor Air 1996, 6, 278–288. [Google Scholar] [CrossRef]
- Emmerich, S.J. Validation of multi-zone IAQ modeling of residential-scale buildings: A review. ASHRAE Trans. 2001, 107, 619–628. [Google Scholar]
- Emmerich, S.J.; Nabinger, S.J.; Gupte, A.; Howard-Reed, C. Validation of CONTAMW predictions for tracer gas in a townhouse. Building Simulation 2003. In Proceedings of the Eighth International IBPSA Conference, Eindhoven, The Netherlands, 11–14 August 2003; pp. 299–306. [Google Scholar]
- Persily, A.; Musser, A.; Emmerich, S.; Taylor, M. Simulations of Indoor Air Quality and Ventilation Impacts of Demand Controlled Ventilation in Commercial and Institutional Buildings; NISTIR 7042; US Department of Commerce, National Institute of Standards and Technology: Gaithersburg, MD, USA, 2003. [Google Scholar]
- Emmerich, S.J.; Persily, A.; Nabinger, S. Modeling moisture in residential buildings with a multi-zone IAQ program. In Proceedings of the 9th International Conference on Indoor Air Quality and Climate, Monterey, CA, USA, 30 June–5 July 2002. [Google Scholar]
- Lorenzetti, D.M.; Dols, W.S.; Persily, A.K.; Sohn, M.D. A stiff, variable time step transport solver for CONTAM. Build. Environ. 2013, 67, 260–264. [Google Scholar] [CrossRef][Green Version]
- Dols, W.S.; Emmerich, S.J.; Polidoro, B.J. Coupling the multi-zone airflow and contaminant transport software CONTAM with EnergyPlus using co-simulation. In Building Simulation; Tsinghua University Press: Beijing, China, 2016; Volume 9, No. 4; pp. 469–479. [Google Scholar]
- Dols, W.S.; Emmerich, S.J.; Polidoro, B.J. Using coupled energy, airflow and indoor air quality software (TRNSYS/CONTAM) to evaluate building ventilation strategies. Build. Serv. Eng. Res. Technol. 2016, 37, 163–175. [Google Scholar] [CrossRef]
- Sowa, J.; Mijakowski, M. Whole year simulation of humidity based demand controlled hybrid ventilation in multiapartment building. In Proceedings of the 32nd AIVC Conference “Towards Optimal Airtightness Performance”, Brussels, Belgium, 12–13 October 2011; pp. 12–13. [Google Scholar]
- Mijakowski, M.; Narowski, P.; Sowa, J. Integrated calculations of thermal behaviour of buildings and processes in AHU—The tool for assessment of energy performance of complex buildings. Building Simulation 2009. In Proceedings of the Eleventh International IBPSA Conference, Glasgow, UK, 27–30 July 2009; pp. 875–882. [Google Scholar]
- ISO-FDIS 13790:2008 Energy Performance of Buildings—Calculation of Energy Use for Space Heating and Cooling; International Organization for Standardization: Geneva, Switzerland, 2008.
- Narowski, P.; Mijakowski, M.; Panek, A.; Rucińska, J.; Sowa, J. Proposal of simplified calculation 6R1C method of buildings energy performance adopted to Polish conditions. In Proceedings of the Conference Central Europe Towards Sustainable Building 2010—CESB10, Prague, Czech Republic, 30 June–2 July 2010; Hájek, P., Tywoniak, J., Lupíšek, A., Růžička, J., Sojková, K., Eds.; Department of Building Structures and CIDEAS Research Centre, Faculty of Civil Engineering, Czech Technical University in Prague: Prague, Czech Republic, 2010. [Google Scholar]
- Emmerich, S.J. Simulated performance of natural and hybrid ventilation systems in an office building. HVAC&R Res. 2006, 12, 975–1004. [Google Scholar]
- Pinto, M.; Viegas, J.; Freitas, V. Performance sensitivity study of mixed ventilation systems in multifamily residential buildings in Portugal. Energy Build. 2017, 152, 534–546. [Google Scholar] [CrossRef]
- Sowa, J.; Panek, A.; Mijakowski, M. A method to analyse the performance of residential ventilation systems. REHVA J. 2013, 50, 23–26. [Google Scholar]
- Polish Ministry of Infrastructure. Regulation of the Minister of Infrastructure of 12 April 2002 on the Technical Conditions That Should Be Met by Buildings and Their Location; Journal of Laws of the Republic of Poland No 75, Item. 690, (with Recast); Polish Ministry of Infrastructure: Warsaw, Poland, 2002. (In Polish) [Google Scholar]
- PKN. Ventilation in Dwellings and Public Utility Buildings; PN-83/B-03430/Az:3 2000; Specifications Polish Committee for Standardization: Warsaw, Poland, 2000. [Google Scholar]
- Narowski, P.; Janicki, M.; Heim, D. Comparison of Untypical Meteorological Years (UMY) and their influence on building energy performance simulations. In Proceedings of the BS2013: 13th Conference of International Building Performance Simulation Association, Chambéry, France, 26–28 August 2013; Wurt, E., Ed.; International Building Performance Simulation Association International Building Performance Simulation Association, 2013; pp. 1414–1421. Available online: http://www.ibpsa.org/ (accessed on 10 December 2014).
- EN ISO 15927–4:2005—Hygrothermal Performance of Buildings—Calculation and Presentation of Climatic Data—Part 4: Hourly Data for Assessing the Annual Energy Use for Heating and Cooling; International Organization for Standardization: Geneva, Switzerland, 2005.
- Persily, A.; de Jonge, L. Carbon dioxide generation rates for building occupants. Indoor Air 2017, 27, 868–879. [Google Scholar] [CrossRef]











| Flow Element | C | n |
|---|---|---|
| m3/(s∙Pa^n) | – | |
| Window gap (1m) | 1.80 × 10−5 | 0.67 |
| Trickle vent (passive stack ventilation) | 1.25 × 10−5 | 0.50 |
| Exhaust grill (passive stack ventilation) | (Added as loss coefficient in the duct) | |
| Humidity-sensitive trickle vent (<35% RH) | 5.83 × 10−4 | 0.50 |
| Humidity-sensitive trickle vent (>65% RH) | 2.50 × 10−3 | 0.50 |
| Humidity-sensitive exhaust grill (<30% RH) | 3.30 × 10−4 | 0.50 |
| Humidity-sensitive exhaust grill (>75% RH) | 2.20 × 10−5 | 0.50 |
| Exposure | Unit M3 Second Floor | Unit M3 Eighth Floor | All Units in the Building | ||
|---|---|---|---|---|---|
| Option 1 | Average | ppm | 974 | 1540 | 1146 |
| Min (16.7%) | ppm | 450 | 450 | 450 | |
| Max (83.3%) | ppm | 1351 | 2305 | 2803 | |
| Option 2 | Average | ppm | 1127 | 1623 | 1289 |
| Min (16.7%) | ppm | 450 | 450 | 450 | |
| Max (83.3%) | ppm | 1638 | 2480 | 3029 | |
| Option 3 | Average | ppm | 1050 | 1194 | 1053 |
| Min (16.7%) | ppm | 450 | 450 | 450 | |
| Max (83.3%) | ppm | 1517 | 1744 | 2116 | |
| Energy | Unit M3 Second Floor | Unit M3 Eighth Floor | All Units in the Building | ||
|---|---|---|---|---|---|
| Option 1 | Ventilation heat loss | kWh/year | 3361 | 1529 | 50,992 |
| kWh/(m2 year) | 37.98 | 17.28 | 31.21 | ||
| Electricity used by supplementary fans | kWh/year | 0 | 0 | 0 | |
| kWh/(m2 year) | 0 | 0 | 0 | ||
| Sum of the above, converted to primary energy | kWh/year | 2689 | 1224 | 40,793 | |
| kWh/(m2 year) | 30.39 | 13.83 | 24.97 | ||
| Option 2 | Ventilation heat loss | kWh/year | 1878 | 1144 | 27,231 |
| kWh/(m2 year) | 21.23 | 12.92 | 16.67 | ||
| Electricity used by supplementary fans | kWh/year | 0 | 0 | 0 | |
| kWh/(m2 year) | 0 | 0 | 0 | ||
| Sum of the above, converted to primary energy | kWh/year | 1503 | 915 | 21,785 | |
| kWh/(m2 year) | 16.98 | 10.34 | 13.33 | ||
| Option 3 | Ventilation heat loss | kWh/year | 2357 | 2117 | 40,404 |
| kWh/(m2 year) | 26.63 | 23.92 | 24.73 | ||
| Electricity used by supplementary fans | kWh/year | 122 | 158 | 2245 | |
| kWh/(m2 year) | 1.38 | 1.78 | 1.37 | ||
| Sum of the above, converted to primary energy | kWh/year | 2252 | 2166 | 39,057 | |
| kWh/(m2 year) | 25.45 | 24.48 | 23.90 | ||
Publisher’s Note: MDPI stays neutral with regard to jurisdictional claims in published maps and institutional affiliations. |
© 2020 by the authors. Licensee MDPI, Basel, Switzerland. This article is an open access article distributed under the terms and conditions of the Creative Commons Attribution (CC BY) license (http://creativecommons.org/licenses/by/4.0/).
Share and Cite
Sowa, J.; Mijakowski, M. Humidity-Sensitive, Demand-Controlled Ventilation Applied to Multiunit Residential Building—Performance and Energy Consumption in Dfb Continental Climate. Energies 2020, 13, 6669. https://doi.org/10.3390/en13246669
Sowa J, Mijakowski M. Humidity-Sensitive, Demand-Controlled Ventilation Applied to Multiunit Residential Building—Performance and Energy Consumption in Dfb Continental Climate. Energies. 2020; 13(24):6669. https://doi.org/10.3390/en13246669
Chicago/Turabian StyleSowa, Jerzy, and Maciej Mijakowski. 2020. "Humidity-Sensitive, Demand-Controlled Ventilation Applied to Multiunit Residential Building—Performance and Energy Consumption in Dfb Continental Climate" Energies 13, no. 24: 6669. https://doi.org/10.3390/en13246669
APA StyleSowa, J., & Mijakowski, M. (2020). Humidity-Sensitive, Demand-Controlled Ventilation Applied to Multiunit Residential Building—Performance and Energy Consumption in Dfb Continental Climate. Energies, 13(24), 6669. https://doi.org/10.3390/en13246669
