Abstract
Reactive power compensation with Capacitor Banks (CBs) is one of the most successful approaches used in distribution systems, mainly due to their versatility, long-term acceptance in the power industry, and reduced costs. Most allocation methods, however, lack specific strategies to handle the limited discrete nature of CBs sizes seeking to improve the overall optimization and computational performance. We present an algorithm for the Optimal Placement of Capacitor Banks (OPCB) in distribution systems by means of a hybrid Flower Pollination Algorithm (FPA)–Exhaustive Search (ES) approach. The pollination process itself determines the sets of buses for placement, while CBs sizes and the final fitness values of each pollen are selected after a full-search is conducted in the sizing space. As the sizing phase works on the limited search space of predetermined discrete bank values, the computational effort to find the optimum CB capacity is greatly reduced. Tests were performed on distribution systems of 10, 34, and 85 buses with respect to the objective function, final losses, and voltage profile. The algorithm offers an excellent compromise between solution quality and computational effort, when compared to similar approaches.
1. Introduction
Technical losses can account for up to 13% of the power delivered in distribution systems [1], which, besides representing a challenging management problem, have profound social and economic impacts. Losses can be efficiently minimized with the adequate placement of compensation devices, such as shunt CBs. The CBs capacities in kVAr are normally chosen from commercially available discrete values.
The Optimal Placement of Capacitor Banks (OPCB) problem is a well-researched topic usually addressed through Mixed-integer Nonlinear Programming (MINLP). Solution approaches include analytical or “exact” methods [2], numerical programming (NP) [3,4], heuristics [5,6], or meta-heuristics [7,8]. In general, the computational complexity increases with the network size or the inclusion of discrete variables [9]. Analytical methods have been widely used in the past, when computing power was scarce [10]. In [11], an analytical procedure to define the optimal placement strategy and reactive compensation level with load variation is proposed. In [12], a method based on Dynamic Programming (DP) with different formulations for CBs costs is presented. In [13], the optimal placement of fixed and switched shunt capacitors is analyzed considering load growth, aiming at reducing losses and maximizing energy savings. An analytical technique based on algebraic expressions is also proposed in [14]. The OPCB problem can be efficiently addressed with heuristics, yet final solutions may not be optimal [15]. In [16], it is applied to discrete variables while CBs installation costs and losses are minimized. In [17], candidate buses for placement are provided by a Fuzzy expert system, and CBs sizes are chosen employing Differential Evolution (DE) and a multi-agent optimization approach. A similar process is carried out in [18] using Fuzzy membership functions for voltage sensitivity and power losses. In [19], a method for allocating multi-period switchable CBs is proposed. Methods based on Computational Intelligence (CI) such as as Genetic Algorithm (GAs) and Particle Swarm Optimization (PSO) are advocated in [20,21,22,23,24,25,26,27]. Among meta-heuristics, the Flower Pollination Algorithm (FPA) has been a popular choice, especially due to its robustness and formulation simplicity. In [28], FPA is used to obtain both the sizes and locations of CBs based on a set of buses chosen according to a loss sensitivity index. In [29], a modified FPA with dynamic switching probability is used to perform network reconfiguration and CBs placement. A comprehensive review of the problem is provided in [30].
Recently, some studies have focused on combining different approaches to OPCB with the purpose of improving convergence and optimality performance. In [31], the solutions generated by GA are evaluated through Sensitivity Analysis (SA) in order to reduce computing time. In [32], the authors proposed a modified Black-Hole (BH)-PSO algorithm seeking to overcome the premature convergence of a classical PSO. A mixed Gravitational Search–PSO algorithm is used in [33] to enhance accuracy and performance, while, in [34], an Electromagnetic-like (EM) algorithm is merged with PSO to address local optimal and convergence problems. Other CI-based methods have also been proposed, such as PSO [23] and Cuckoo Search Algorithm (CSA) [35]. The search for solutions in large-scale problems can be difficult due to the multi-modal nature of OPCB, leading to intermediate solutions [34].
Distributed methods have been proven effective in solving the resource allocation in distribution systems. The authors of [36] proposed an optimization technique for Economic Dispatch that uses parallel processing for boosting computing performance in large power systems. In [37], a distributed dynamic event-triggered Newton–Raphson method provides a double-mode energy management model for the multi-energy system. In [38], a distributed optimization algorithm is applied for the real-time energy management problem. Many of these algorithms use an initial set of individuals (random candidate solutions) who travel through the solution region and move into promising areas by sharing information with each other about the objective function evaluation, i.e., their aptitudes. As with any probabilistic method, in general, it is not possible to guarantee the achievement of the global optimal solution when using a computational intelligence technique on an optimization problem. However, with an appropriate strategy, considering the particularities of the problem, the probability of finding the global optimum or a sub-optimal solution increases.
We propose in this work a hybrid algorithm mixing FPA and a limited Exhaustive Search (ES), namely FPAES, to solve OPCB with an improved strategy for CBs sizing. The proposal leverages the fact that a limited range of discrete CBs sizes is normally available for placement. Hence, a full-search algorithm can be used with no extra computational burden for the purpose of improving the overall optimal performance. The CBs placement is carried out using FPA, and then the limited search determines the optimal CBs capacities, working in a reduced set of buses defined in the first stage. As FPA is built under a single strategic parameter p, it can provide excellent convergence properties with a small population and few iterations [39,40]. By combining both techniques, the prohibitive computing time of ES becomes viable, allowing the method to yield feasible and high-quality solutions in a robust and effective way.
The organization of this article is as follows. The mathematical formulation of the problem is presented in Section 2. In Section 3, the proposed hybrid FPAES approach is stated. Numerical simulations demonstrating the effectiveness of the methodology are shown in Section 4. The concluding remarks are presented in Section 5.
2. Problem Formulation
The OPCB problem consists in determining the the places and sizes of CBs with the purpose of reducing network losses and improve voltage profile and power factor, satisfying technical and operational constraints. The objective function is commonly designed to minimize the net energy cost and maximize the network cost-saving, also taking into account the CBs installation investment. In this paper, we adopt the following compound cost function [41]:
where
- is the yearly cost per unit of power loss ($/kw-year);
- is the total CB investment cost ($/kVAr);
- represents the active losses in lines i;
- is the total number of lines;
- number of CBs allocated; and
- is the net reactive power injected at bus j.
The objective function (1) is subjected to the following constraints.
2.1. Load Flow Constraints
Equations (2) and (3) represent the active and reactive power balance, respectively.
where
- and are the active and reactive power injections, respectively, at bus k;
- and denotes the voltage magnitudes at buses k and m, respectively;
- and represent the real and imaginary parts of the network admittance matrix ; and
- is the angular difference between buses k and m.
2.2. Bus Voltage Constraints
Inequality (4) represents the minimum and maximum limits imposed on voltage .
2.3. Reactive Compensation Constraints
Inequality (5) represents the minimum and maximum limits of reactive power injected at location j.
2.4. Total Reactive Compensation Constraints
It is also required that the net reactive injection be lower than the net load reactive power , as (6):
3. Solution Approach
Usually, the optimization process for OPCB consists in simultaneously obtaining the node and size of CBs. The most methods, e.g. the Hybrid Local Search Algorithm [41], the Ant Colony Optimization Algorithm [42], or the Shark Smell Optimization [43], consider the optimization process as a unique phase to allocate and define the size of CBs. As a MINLP problem, however, the search space in OPCB can be very large even for medium-size radial distribution systems [9]. If there are CBs ready to be allocated to a network of nodes, the total CBs of placement possibilities () is given by:
On the other hand, the number of sizing possibilities () for each allocation strategy is:
where is the number of CBs’ discrete sizes available.
If both placement and sizing are required, the total search space size is therefore . Table 1 shows numerical values for , , and for networks of , 33, and 84 buses, considering and . Clearly, we observe that a huge computational gain can be achieved by splitting the OPCB problem into placement and sizing phases. Moreover, while grows with the network size, remains fixed for a given choice of and , which favors the use of distinct solution approaches.
Table 1.
Search space.
The outline of the proposed hybrid algorithm to solve the OPCB problem is shown in Figure 1. Unlike in conventional methods, the solution vector is split into (candidate buses for CB placement) and (the optimal discrete sizes). The FPA phase is responsible for providing the locations (buses) for the placement of CBs. In the ES phase, a limited ES is performed considering all available sizing possibilities for each CB. The main concepts underlying the algorithm are discussed as follows.
Figure 1.
Placement and sizing strategies for FPAES.
3.1. The Flower Pollination Algorithm
Flower Pollination Algorithm (FPA) is a meta-heuristic method originally proposed in [44] that mimics the reproductive process in flowering plants. It is a powerful optimization tool applied with good results to non-linear, non-convex, and MINLP problems [29,39,40]. The distinguishing features of FPA are the reduced number of parameters and the strategy of alternating between local and global search. Pollen transfer can be connected to pollinators agents, such as insects, bats, birds, and other animals, and assume abiotic or biotic forms. About 90% of plants follow the biotic pollination form, carried out by active agents such as insects and animals. In the abiotic form, the pollination process is based on nonliving agents such as wind and water. The reproductive process can be achieved through cross-pollination, which occurs in the same flower or plant, or self-pollination, among flowers from distinct plants [45].
In the flower pollination process, the survival and reproduction of the most suitable plants are sought, which can be considered as a process for optimizing plant species. Biotic cross-pollination can be viewed as a kind of global pollination, where pollinators move long distances by performing Levy flight [45]. Abiotic and self-pollination are a form of local pollination. Pollination activities can occur at both global and local scales.
In FPA, the optimization is performed locally and globally, controlled by a switch probability parameter updated after each generation. The global pollination process is describe by (9):
where
- is the ith pollen grain (or solution vector ) at iteration t;
- is the prevailing best solution among all grains at generation/iteration t; and
- L is the pollination strength, representing a step size related to the Lévy flight.
The Lévy flight parameter is represented by (10):
where is the gamma function valid for large steps ().
Local pollination and flower constancy (the tendency of pollination agents to visit certain types of flowers) can be represented as:
where
- and are pollen grains from same plant species; and
- is a random number from a uniform distribution in [0,1].
Parameter p provides an efficient mechanism to alternate between intensive local pollination and common global pollination, resulting in enhanced search capabilities.
3.2. The Proposed FPAES Algorithm
FPA is applied in this work to find the best places for CBs placement, where each pollen is a candidate solution in the search space. To reach a compromise between the computational effort and solution quality, once candidate buses are found by FPA, a Limited ES remains in charge of determining the optimal CBs size for the selected set of nodes, thus improving the overall optimality performance.
An outline of the proposed hybrid algorithm proposed hybrid algorithm is presented in Figure 2. The inputs are the network data, the predetermined CBs’ discrete values, and the configuration parameters of FPA (p, population size, and maximum iteration). An initial topology preprocessing for radial networks is recommended to improve Load Flow (LF) efficiency. The solution process consists in first optimizing vector (the candidate buses for CBs placement) and then (optimal discrete sizes). The former are handled by FPA and the latter by ES.
Figure 2.
Flowchart of the proposed approach.
The iterative steps are as follows. For each iteration, a random number () is initially created to decide whether FPA will follow global or local pollination to optimize . If , global pollination via Levy flight is employed using (9); otherwise, local pollination is applied, using (11). Once the solution vectors are computed, the actual evaluation of the cost function is delayed until a limited ES is carried out. At this point, a LF solution is obtained for all combinations of discrete CBs values to find the optimal in order to find the optimal size for each grain. The fitness values are then computed, and FPA resumes its execution by updating the current best grain . The best sizing strategy () of the best grain is also stored. The iterative process ends when a a predefined number of iteration is achieved. The final solution is then presented.
4. Test Results and Discussion
In this section, the performance of the method in solving the OPCB problem is tested on distribution systems of 10 [46], 34 [46], and 85 [47] buses. The systems are balanced three-phase networks, so they can be represented as single-line networks. The algorithm was implemented in MATLAB®Rand tested on a Windows 10 Home 64-Bits system with 16 GB of memory RAM and a workstation core I7-8700 3.20 GHz processor. The results are compared against a regular “full” FPA algorithm, ES, and other OPCB techniques. The best solutions of 50 trials are taken.
The following parameters were considered in the simulations: number of flowers = 35; maximum iterations = 100; p = 0.25; and [45]. The constants and were fixed at 168 kW/year and 5$/kVAr, respectively [42]. Maintenance and operation costs are not considered in the model. Only fixed-type CB units were considered, with discrete values varying in steps of 100 kVAr, as presented in Table 2. In all tests, the allocation of 4 CBs was considered, as in [9,23,24,46,48]. The voltage limits in all buses were set as 0.8 and 1.0 p.u. A Backward-Forward-Sweep (BFS) [49] method was used to obtain the LF solutions. A topological preprocessing of the tests systems was previously done to improve the algorithm efficiency.
Table 2.
KVAr ratings of the CBs units.
4.1. Ten-Bus System
The 10-bus system is a one-feeder radial distribution system with rated voltage of 23 kV [46]. According to Table 1, assuming there are nine positions available for CBs placement, the search space encloses 2612.736 candidate solutions. If 35 particles and 100 iterations are used in FPA, there will be a maximum of 3500 agents exploring the search space, which is a low value comparing to the total number of combinatorial possibilities (less than 1% of the total evaluations).
An outline of the optimization process performed by FPAES is shown in Table 3. In each iteration, FPA initially identifies buses for placement among the nodes. Global or local pollination can be employed, depending on the current value of . In sequence, the Limited ES finds the optimal CB size from discrete values (as listed in Table 2), for all candidate nodes. The process ends after Iteration 50 is completed. In this case, it is found that the method provides an adequate level of losses and reactive compensation after the seventh iteration. Additional results for FPAES, as well as PSO [24], PGSA [9], FPA, and ES (optimal values), are reported in Table 4. The optimal CB sizes and buses determined by ES are 1200, 1100, 500, and 200 kVAr, at Buses 5, 6, 9 and 10 respectively. It can be observed that only the proposed method finds a similar CBs placement strategy. The total active power losses are lower than the other methods, with a total reactive power installed of 3000 kVAr. The annual costs are improved significantly.
Table 3.
Ten-bus system: outline of the optimization process.
Table 4.
Simulation results of the 10-bus system.
Figure 3 presents a statistical analysis of ES, FPA, and FPAES with regard to dispersion, median, maximum, and minimum values along the 50 simulation runs. The top and bottom edges of the box indicate the 75th and 25th percentiles, respectively, and the median is represented in the central mark. Outliers are indicated by the ’+’ symbol. The results highlight the FPAES capability to achieve better solutions more frequently than FPA. This behavior is mainly due to the division of the OPCB among FPA and ES, which enhance search optimality. Finally, Figure 4 illustrates how the voltage profile is improved after the CBs placement, with the voltage magnitude at bus 10 increasing from 0.83 to 0.86 p.u.
Figure 3.
Box plot of 50 simulations, 10-bus system (the median is represented in the central mark, and the ’+’ symbol denotes the outliers).
Figure 4.
Voltage profile: 10-bus system.
4.2. Thirty-Four-Bus System
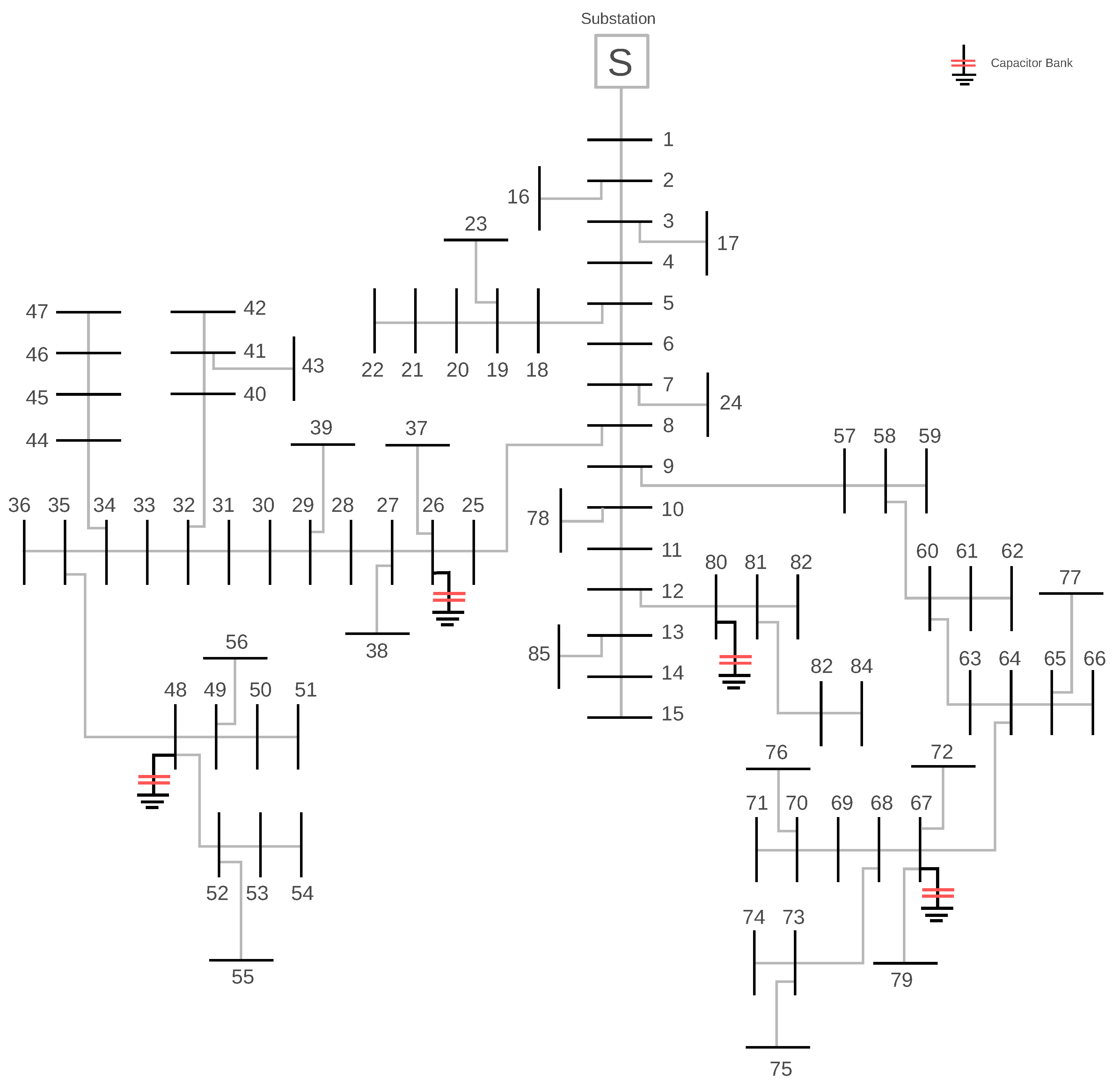
The 34-bus system [46] comprises a feeder and four laterals, according to the diagram in Figure 5. The voltage at the substation is 11 kV (1.0 p.u.), and the lowest voltage level is 0.94 p.u (Bus 27). The total size of the search space is 848,517.120, which is reduced to about 40,920 when only the placement possibilities are considered. Before CB placement, the total losses amounts to 222.2 kW, with an operation cost of $37,329 (year).
Figure 5.
Thirty-four-bus radial distribution test system (Source: Authors, based on [46]).
The best results of FPAES, FPA and three other methods based on Fuzzy Logic [46], Ant Colony (ACO) [42], and Bacterial Foraging Optimization (BFOA) [50] are listed in Table 5. FPA and FPAES data refer to the best outcome in 50 runs. It is shown that FPAES achieves a loss reduction of 27.8 %, a little lower than the “full” FPA. The CBs are positioned in the same buses, yet different sizes are chosen.
Table 5.
Simulation results of 34-bus system.
A statistical analysis of FPA and FPAES in terms of real losses is presented in Figure 6. The graph demonstrates the efficiency of FPAES in finding good solutions with less dispersion, when comparing to the regular FPA. The voltage profile in the network after reactive compensation is improved, as shown in Figure 7, with the voltage of Bus 27 increasing to 0.95 p.u.
Figure 6.
Box plot of 50 simulations, 34-bus system (the median is represented in the central mark, and the ’+’ symbol denotes the outliers)
Figure 7.
Voltage profile: 34-bus system.
4.3. Eighty-Five-Bus System
In this last experiment, FPAES was tested on an 85-bus feeder [47], represented in Figure 8. The system’s original losses are 315.7 kW, with an annual cost of $53,037 (year). As previously shown in Table 1, the search space of the placement problem in this case constitutes only 0.05% of the total size, thus favoring the use of a split strategy, as proposed in this paper.
Figure 8.
Eighty-five-bus radial distribution test system (Source: Authors, based on [47]).
Table 6 shows the results obtained by FPAES, PSO [23], PGSA [9], MINLP [48], MBA [26], and FPA. Although MBA reported losses of MW for the allocation of five CBs, a more economical solution was obtained by the proposed method, allocating four units to Buses 26, 48, 67, and 80, with sizes 700, 300, 600, and 300 kVAr, respectively. The total losses decrease by 52.7% after reactive compensation. Although the results of FPA and FPAES are in many cases comparable, FPAES provides an excellent compromise between the former and ES (optimal solution), with the advantage of exploring only a negligible portion of the search space.
Table 6.
Simulation results for the 85-bus system.
Figure 9 highlights the method’s capability in providing solutions with low dispersion. It should be noted that both FPA and FPAES methods were tested with the same initial conditions. The placement strategy found by FPAES results in a significant improvement of the voltage profile, as shown in Figure 10, especially at critical load buses. Table 7 presents the optimal CBs locations and sizes for various load levels.
Figure 9.
Box plot of 50 runs, 85-bus system (the median is represented in the central mark, and the ’+’ symbol denotes the outliers).
Figure 10.
Voltage profile: 85-bus system.
Table 7.
Simulation results for the 85-bus system with load variation.
The convergence characteristics in terms of average iterations are presented in Table 8, for all tested systems. It is shown that FPAES converges more quickly than FPA in all cases.
Table 8.
Convergence characteristics for the 10-, 34-, and 85-bus systems.
5. Conclusions
In this work, a hybrid method for solving the OPCB problem is presented. The meta-heuristic FPA is employed in the first phase in order to find the candidate buses for CBs allocation, and a limited ES is then employed to determine the best CBs sizes based on predefined discrete values. The method was tested in several distribution systems, showing excellent performance in solving the OPCB problem when compared to other meta-heuristics. The optimal performance of the algorithm is mainly due to the division of the search space into placement and sizing phases, thus greatly reducing the computational effort required. The solutions obtained are a good compromise between stochastic search and the full combinatorial strategy. Finally, the method can be applied to allocate switchable CBs, under varying demand conditions, and also to other MINLP problems.
Author Contributions
Conceptualization, D.J.d.S., E.A.B. and E.W.S.d.A.; Funding acquisition, E.A.B.; Investigation, D.J.d.S., E.A.B. and E.W.S.d.A.; Supervision, E.W.S.d.A.; Writing—original draft, D.J.d.S.; Writing—review and editing, E.W.S.d.A. All authors have read and agreed to the published version of the manuscript.
Funding
This research work was supported by projects (FAPESP - 018 / 03015-2, CNPq - 432423 / 2016-8 and 422044 / 2018-0, ENEL - PD-23006.002665 / 2017-50). The authors would also like to thank CAPES-Brazil and INERGE.
Conflicts of Interest
The authors declare no conflict of interest.
Abbreviations
The following abbreviations are used in this manuscript:
| ACA | Ant Colony Algorithm |
| BH | Black Hole |
| CB | Capacitor Bank |
| CI | Computational Intelligence |
| CSA | Cuckoo Search Algorithm |
| DP | Dynamic Programming |
| ES | Exhaustive Search |
| FPA | Flower Pollination Algorithm |
| GA | Genetic Algorithm |
| GSA | Gravitational Search Algorithm |
| HSA | Harmony Search Algorithm |
| LF | Load Flow |
| OPCB | Optimal Placement of Capacitor Banks |
| MGABC | Modified Gbest-guided Artificial Bee Colony |
| MINLP | Mixed-integer Nonlinear Programming |
| PGSA | Plant Growth Simulation Algorithm |
| PSO | Particle Swarm Optimization |
| SA | Sensitivity Analysis |
References
- Swarup, S. Genetic algorithm for optimal capacitor allocation in radial distribution systems. In Proceedings of the 2005 Annual IEEE India Conference—Indicon, Chennai, India, 11–13 December 2005; pp. 152–159. [Google Scholar]
- Lee, S.H.; Grainger, J.J. Optimum Placement of Fixed and Switched Capacitors on Primary Distribution Feeders. IEEE Trans. Power Appar. Syst. 1981, PAS-100, 345–352. [Google Scholar] [CrossRef]
- Baran, M.E.; Wu, F.F. Optimal capacitor placement on radial distribution systems. IEEE Trans. Power Deliv. 1989, 4, 725–734. [Google Scholar] [CrossRef]
- Baldick, R.; Wu, F.F. Efficient integer optimization algorithms for optimal coordination of capacitors and regulators. IEEE Trans. Power Syst. 1990, 5, 805–812. [Google Scholar] [CrossRef]
- Chis, M.; Salama, M.M.A.; Jayaram, S. Capacitor placement in distribution systems using heuristic search strategies. IEEE Proc. Gener. Transm. Distrib. 1997, 144, 225–230. [Google Scholar] [CrossRef]
- Ng, H.N.; Salama, M.M.A.; Chikhani, A.Y. Classification of capacitor allocation techniques. IEEE Trans. Power Deliv. 2000, 15, 387–392. [Google Scholar] [CrossRef]
- Chin, H.C. Optimal shunt capacitor allocation by fuzzy dynamic programming. Electr. Power Syst. Res. 1995, 35, 133–139. [Google Scholar] [CrossRef]
- Huang, S.-J. An immune-based optimization method to capacitor placement in a radial distribution system. IEEE Trans. Power Deliv. 2000, 15, 744–749. [Google Scholar] [CrossRef]
- Rao, R.S.; Narasimham, S.; Ramalingaraju, M. Optimal capacitor placement in a radial distribution system using Plant Growth Simulation Algorithm. Int. J. Electr. Power Energy Syst. 2011, 33, 1133–1139. [Google Scholar] [CrossRef]
- Cook, R.F. Analysis of Capacitor Application as Affected by Load Cycle. Trans. Am. Inst. Electr. Eng. Part Iii Power Appar. Syst. 1959, 78, 950–956. [Google Scholar] [CrossRef]
- Bae, Y.G. Analytical Method of Capacitor Allocation on Distribution Primary Feeders. IEEE Trans. Power Appar. Syst. 1978, PAS-97, 1232–1238. [Google Scholar] [CrossRef]
- Duran, H. Optimum Number, Location, and Size of Shunt Capacitors in Radial Distribution Feeders A Dynamic Programming Approach. IEEE Trans. Power Appar. Syst. 1968, PAS-87, 1769–1774. [Google Scholar] [CrossRef]
- Ponnavsikko, M.; Rao, K.S.P. Optimal Choice of Fixed and Switched Shunt Capacitors on Radial Distributors by the Method of Local Variations. IEEE Trans. Power Appar. Syst. 1983, PAS-102, 1607–1615. [Google Scholar] [CrossRef]
- Ihsan, M.; Shahzad, M.; Ullah, N. Analytical Method for Optimal Reactive Power Support in Power Network. In Proceedings of the 2019 2nd International Conference on Computing, Mathematics and Engineering Technologies (iCoMET), Sukkur, Pakistan, 30–31 January 2019; pp. 1–6. [Google Scholar]
- Bayat, A.; Bagheri, A. Optimal active and reactive power allocation in distribution networks using a novel heuristic approach. Appl. Energy 2019, 233-234, 71–85. [Google Scholar] [CrossRef]
- Segura, S.; Romero, R.; Rider, M.J. Efficient heuristic algorithm used for optimal capacitor placement in distribution systems. Int. J. Electr. Power Energy Syst. 2010, 32, 71–78. [Google Scholar] [CrossRef]
- Kannan, S.; Renuga, P.; Kalyani, S.; Muthukumaran, E. Optimal capacitor placement and sizing using Fuzzy-DE and Fuzzy-MAPSO methods. Appl. Soft Comput. 2011, 11, 4997–5005. [Google Scholar] [CrossRef]
- Ramadan, H.A.; Wahab, M.A.; El-Sayed, A.H.M.; Hamada, M.M. A fuzzy-based approach for optimal allocation and sizing of capacitor banks. Electr. Power Syst. Res. 2014, 106, 232–240. [Google Scholar] [CrossRef]
- Sadeghian, O.; Oshnoei, A.; Kheradmandi, M.; Mohammadi-Ivatloo, B. Optimal placement of multi-period-based switched capacitor in radial distribution systems. Comput. Electr. Eng. 2020, 82, 106549. [Google Scholar] [CrossRef]
- Ajjarapu, V.; Albanna, Z. Application of genetic based algorithms to optimal capacitor placement. In Proceedings of the First International Forum on Applications of Neural Networks to Power Systems, Seattle, WA, USA, 23–26 July 1991; pp. 251–255. [Google Scholar] [CrossRef]
- Delfanti, M.; Granelli, G.P.; Marannino, P.; Montagna, M. Optimal capacitor placement using deterministic and genetic algorithms. IEEE Trans. Power Syst. 2000, 15, 1041–1046. [Google Scholar] [CrossRef]
- Shwehdi, M.; Mohamed, S.R.; Devaraj, D. Optimal capacitor placement on West–East inter-tie in Saudi Arabia using genetic algorithm. Comput. Electr. Eng. 2018, 68, 156–169. [Google Scholar] [CrossRef]
- Yu, X.M.; Xiong, X.Y.; Wu, Y.W. A PSO-based approach to optimal capacitor placement with harmonic distortion consideration. Electr. Power Syst. Res. 2004, 71, 27–33. [Google Scholar] [CrossRef]
- Prakash, K.; Sydulu, M. Particle Swarm Optimization Based Capacitor Placement on Radial Distribution Systems. In Proceedings of the 2007 IEEE Power Engineering Society General Meeting, Tampa, FL, USA, 24–28 June 2007; pp. 1–5. [Google Scholar] [CrossRef]
- Lee, C.S.; Ayala, H.V.H.; dos Santos Coelho, L. Capacitor placement of distribution systems using particle swarm optimization approaches. Int. J. Electr. Power Energy Syst. 2015, 64, 839–851. [Google Scholar] [CrossRef]
- Elazim, S.M.; Ali, E.S. Optimal locations and sizing of capacitors in radial distribution systems using mine blast algorithm. Electr. Eng. 2016, 100. [Google Scholar] [CrossRef]
- Dixit, M.; Kundu, P.; Jariwala, H.R. Optimal integration of shunt capacitor banks in distribution networks for assessment of techno-economic asset. Comput. Electr. Eng. 2018, 71, 331–345. [Google Scholar] [CrossRef]
- Abdelaziz, A.; Ali, E.; Elazim, S.A. Optimal sizing and locations of capacitors in radial distribution systems via flower pollination optimization algorithm and power loss index. Eng. Sci. Technol. Int. J. 2016, 19, 610–618. [Google Scholar] [CrossRef]
- Namachivayam, G.; Sankaralingam, C.; Perumal, S.K.; Devanathan, S.T. Reconfiguration and Capacitor Placement of Radial Distribution Systems by Modified Flower Pollination Algorithm. Electr. Power Components Syst. 2016, 44, 1492–1502. [Google Scholar] [CrossRef]
- Aman, M.; Jasmon, G.; Bakar, A.; Mokhlis, H.; Karimi, M. Optimum shunt capacitor placement in distribution system—A review and comparative study. Renew. Sustain. Energy Rev. 2014, 30, 429–439. [Google Scholar] [CrossRef]
- Moreti da Rosa, W.; Rossoni, P.; Teixeira, J.C.; Belati, E.A.; Teixeira Leite Asano, P. Optimal Allocation of Capacitor Banks using Genetic Algorithm and Sensitivity Analysis. IEEE Lat. Am. Trans. 2016, 14, 3702–3707. [Google Scholar] [CrossRef]
- Mandal, S.; Mandal, K.K.; Tudu, B. A new hybrid particle swarm optimization technique for optimal capacitor placement in radial distribution systems. In Proceedings of the 2016 2nd International Conference on Control, Instrumentation, Energy Communication (CIEC), Kolkata, India, 28–30 January 2016; pp. 536–540. [Google Scholar]
- Diab, A.; Tolba, M.; Tulsky, V. A new hybrid PSOGSA algorithm for optimal allocation and sizing of capacitor banks in RDS. In Proceedings of the 2017 IEEE Conference of Russian Young Researchers in Electrical and Electronic Engineering (EIConRus), Moscow and St. Petersburg, Russia, 1–3 February 2017. [Google Scholar] [CrossRef]
- Shefaei, A.; Vahid-Pakdel, M.; Mohammadi-ivatloo, B. Application of a hybrid evolutionary algorithm on reactive power compensation problem of distribution network. Comput. Electr. Eng. 2018, 72, 125–136. [Google Scholar] [CrossRef]
- El-fergany, A.A.; Abdelaziz, A.Y. Capacitor allocations in radial distribution networks using cuckoo search algorithm. IET Gener. Transm. Distrib. 2014, 8, 223–232. [Google Scholar] [CrossRef]
- Yi, Z.; Xu, Y.; Hu, J.; Chow, M.; Sun, H. Distributed, Neurodynamic-Based Approach for Economic Dispatch in an Integrated Energy System. IEEE Trans. Ind. Informatics 2020, 16, 2245–2257. [Google Scholar] [CrossRef]
- Li, Y.; Gao, D.W.; Gao, W.; Zhang, H.; Zhou, J. Double-Mode Energy Management for Multi-Energy System via Distributed Dynamic Event-Triggered Newton-Raphson Algorithm. IEEE Trans. Smart Grid 2020, 11, 5339–5356. [Google Scholar] [CrossRef]
- Li, Y.; Zhang, H.; Liang, X.; Huang, B. Event-Triggered-Based Distributed Cooperative Energy Management for Multienergy Systems. IEEE Trans. Ind. Inform. 2019, 15, 2008–2022. [Google Scholar] [CrossRef]
- Puangdownreong, D.; Hlungnamtip, S.; Thammarat, C.; Nawikavatan, A. Application of flower pollination algorithm to parameter identification of DC motor model. In Proceedings of the 2017 International Electrical Engineering Congress (iEECON), Pattaya, Thailand, 8–10 March 2017; pp. 1–4. [Google Scholar] [CrossRef]
- Nguyen, T.; Shieh, C.; Horng, M.; Dao, T.; Ngo, T. Parallelized Flower Pollination Algorithm with a Communication Strategy. In Proceedings of the 2015 Seventh International Conference on Knowledge and Systems Engineering (KSE), HoChiMinh City, Vietnam, 8–10 October 2015; pp. 103–107. [Google Scholar] [CrossRef]
- Almabsout, E.A.; El-Sehiemy, R.A.; An, O.N.U.; Bayat, O. A Hybrid Local Search-Genetic Algorithm for Simultaneous Placement of DG Units and Shunt Capacitors in Radial Distribution Systems. IEEE Access 2020, 8, 54465–54481. [Google Scholar] [CrossRef]
- Abou El-Ela, A.A.; El-Sehiemy, R.A.; Kinawy, A.; Mouwafi, M.T. Optimal capacitor placement in distribution systems for power loss reduction and voltage profile improvement. IET Gener. Transm. Distrib. 2016, 10, 1209–1221. [Google Scholar] [CrossRef]
- Gnanasekaran, N.; Chandramohan, S.; Kumar, P.S.; Mohamed Imran, A. Optimal placement of capacitors in radial distribution system using shark smell optimization algorithm. Ain Shams Eng. J. 2016, 7, 907–916. [Google Scholar] [CrossRef]
- Yang, X.S. Flower Pollination Algorithm for Global Optimization. In Unconventional Computation and Natural Computation; Durand-Lose, J., Jonoska, N., Eds.; Springer: Berlin/Heidelberg, Germany, 2012; pp. 240–249. [Google Scholar]
- Yang, X.S. Firefly Algorithms for Multimodal Optimization. In Stochastic Algorithms: Foundations and Applications; Watanabe, O., Zeugmann, T., Eds.; Springer: Berlin/Heidelberg, Germany, 2009; pp. 169–178. [Google Scholar]
- Su, C.-T.; Tsai, C.-C. A new fuzzy-reasoning approach to optimum capacitor allocation for primary distribution systems. In Proceedings of the IEEE International Conference on Industrial Technology (ICIT’96), Shanghai, China, 2–6 December 1996; pp. 237–241. [Google Scholar] [CrossRef]
- Das, D.; Kothari, D.; Kalam, A. Simple and efficient method for load flow solution of radial distribution networks. Int. J. Electr. Power Energy Syst. 1995, 17, 335–346. [Google Scholar] [CrossRef]
- Nojavan, S.; Jalali, M.; Zare, K. Optimal allocation of capacitors in radial/mesh distribution systems using mixed integer nonlinear programming approach. Electr. Power Syst. Res. 2014, 107, 119–124. [Google Scholar] [CrossRef]
- Rupa, J.A.M.; Ganesh, S. Power Flow Analysis for Radial Distribution System Using Backward/Forward Sweep Method. Int. J. Electr. Comput. Eng. 2014, 8, 1628–1632. [Google Scholar]
- Devabalaji, K.; Ravi, K.; Kothari, D. Optimal location and sizing of capacitor placement in radial distribution system using Bacterial Foraging Optimization Algorithm. Int. J. Electr. Power Energy Syst. 2015, 71, 383–390. [Google Scholar] [CrossRef]
- Devabalaji, K.; Ravi, K.; Abbas, A.S. Optimal Placement and Sizing of Distributed Generation and Capacitor Banks in Distribution Systems Using Water Cycle Algorithm. IEEE. Syst. J. 2018, 4, 3629–3636. [Google Scholar] [CrossRef]
Publisher’s Note: MDPI stays neutral with regard to jurisdictional claims in published maps and institutional affiliations. |
© 2020 by the authors. Licensee MDPI, Basel, Switzerland. This article is an open access article distributed under the terms and conditions of the Creative Commons Attribution (CC BY) license (http://creativecommons.org/licenses/by/4.0/).









