Optimization of Energy Storage Operation Chart of Cascade Reservoirs with Multi-Year Regulating Reservoir
Abstract
1. Introduction
2. Methodology
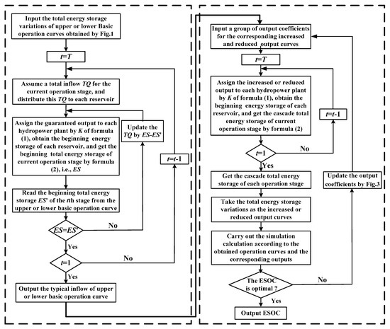
2.1. Drawing and Simulation of ESOC
- (1)
- If TLt,inflow > TLt,chart, then the cascade system is going to store water, the reservoir that has maximum Kit begins to store water first, until the calculated total output is equal to TLt,chart. If this reservoir is filled up and the output has not yet reached TLt,chart, then the reservoir that has the second largest Kit begins to store water.
- (2)
- If TLt,chart > TLt,inflow, then the cascade system is going to supply water, the reservoir that has minimum Kit begins to supply water first, until the calculated total output is equal to TLt,chart. If this reservoir is emptied and the output has not yet reached TLt,chart, then the reservoir that has the second smallest Kit begins to supply water.
- (3)
- If TLt,chart = TLt,inflow, then there is no water supply or water storage, thus the system produces hydropower by natural inflow only.
2.2. Selection of Typical Dry Years Considering the Inflow Frequency Inconsistency
- Step1:
- Discretize the possible range of inflow frequency into S discretized values, and get P1, P2, …, PS.
- Step2:
- Obtain the corresponding Piy (I = 1, 2, …, n) of each station according to the actual inflow in the y year of the basin.
- Step3:
- For each Ps (s = 1, 2, …, S), calculate the esy (s = 1, 2, …, S) by formula (4).
- Step4:
- Obtain the actual inflow frequency Ps* of the whole basin in y year by finding the s that corresponds to the minimum esy.
2.3. Optimization of Output Coefficients for Energy Storage Operation Chart
- (1)
- In the output coefficients, there are two points equal to 1, which correspond to the basic operation curves, i.e., guaranteed output zone. This is a fixed value.
- (2)
- In order to avoid the intersection of output curves, the output coefficient decreases in turn (or increases in turn), i.e., two adjacent output values are separated by at least one discrete interval.
- Step 1:
- For the first point, randomly generate a value within the upper and lower boundary of the output coefficient to form the first point N(1).
- Step 2:
- For the second point of the output coefficient, randomly generate a value in the interval [Lower, N(1)] to form the second point N(2).
- Step 3:
- Similarly, for the lth point, randomly generate a value in the interval [N(l-1), Lower] to form the lth point N(l).
- Step 4:
- Repeat step 3 to get an initial solution N(1), N(2), …, N(l), …, N(L).
2.4. Optimization of Drawdown Level for Multi-Year Regulating Reservoir
3. Case Study
3.1. Basin Introduction and Basic Data
3.2. Results and Discussion
3.2.1. Typical Dry Years Selection
3.2.2. Output Coefficients Optimization
- (1)
- Provide the initial solution of output coefficients, such as (2.0, 1.8, 1.5, 1.2, 1, 1, 0.9, 0.8, 0.7, 0), draw the ESOC, and carry out the simulation. At this time, the corresponding average annual power generation is 1057.149 × 108 kWh, and the guaranteed rate is 0.999.
- (2)
- After the first round of optimization, the optimal output coefficients are (2.2, 1.8, 1.2, 1, 1, 1, 1, 0.8, 0.7, 0, 0, 0), and the corresponding average annual power generation is 1060.0047 × 108 kWh, the guaranteed rate is 0.991. Remove the repetition of 1 and 0, and change the number of curves to 8, then obtain the updated output coefficients, which are (2.2, 1.8, 1.2, 1, 1, 0.8, 0.7, 0).
- (3)
- After re-optimization, get the output coefficients (2.2, 1.8, 1, 1, 1, 1, 0.7, 0, 0, 0), and the average annual power generation is 1067.2245 × 108 kWh, the guaranteed rate is 0.9858 at this moment. Remove the repetition of 1 and 0, and change the number of curves to 6, then, obtain the updated output coefficients, which is (2.2, 1.8, 1, 1, 0.7, 0).
- (4)
- Re-optimization again, the optimization results are (2.1, 1.8, 1, 1, 0, 0). At this time, the average annual power generation is 1067.482 × 108 kWh, and the guaranteed rate is 0.9883. After removing the duplicate items, the results are (2.1, 1.8, 1, 1, 0).
- (5)
- Re-optimization again, the results are (2.1, 1.8, 1, 1, 0). At this time, the results of the adjacent two optimizations are no longer changed, so the final output coefficients, i.e., (2.1, 1.8, 1, 1, 0), are the optimal.
3.3.3. Optimization of Drawdown Level
4. Summary and Conclusions
- (1)
- The proposed selection method of typical dry years based on the minimum square sum of frequency difference can effectively consider the inflow frequency inconsistency of upstream and downstream and make the typical runoff processes representing the whole basin more reasonable. In the case study, we selected 10 dry years with the lowest frequencies by this method, and the ESOC is drawn based on this.
- (2)
- The optimization method of output coefficients and the method of generating an initial solution proposed in this paper can quickly and accurately find out the best output coefficients, and effectively solve the influence of output coefficients on the results of ESOC. In the case study, under the optimal output coefficients, the annual average power generation of the seven reservoirs in Yalong River can reach 1067.76 × 108 kWh, and compared with previous research results the total power generation of cascade system increased by 9%.
- (3)
- Aiming at the end-of-year drawdown level problem of multi-year regulating reservoirs, through the case study, it is found that when a multi-year regulating reservoir participates in the joint operation of cascade system and the sum of downstream reservoirs is large, the optimum of end-of-year drawdown level is the lower limit of the allowable operating water level range, and this conclusion is different from that of a multi-year regulating reservoir operated alone.
Author Contributions
Funding
Acknowledgments
Conflicts of Interest
References
- Yüksel, I. Hydropower for sustainable water and energy development. Renew. Sustain. Energy Rev. 2010, 14, 462–469. [Google Scholar] [CrossRef]
- Platero, C.A.; Sanchez, J.A.; Nicolet, C.; Allenbach, P. Hydropower Plants Frequency Regulation Depending on Upper Reservoir Water Level. Energies 2019, 12, 1637. [Google Scholar] [CrossRef]
- Lakshminarasimman, L.; Subramanian, S. A modified hybrid differential evolution for short-term scheduling of hydrothermal power systems with cascaded reservoirs. Energy Convers. Manag. 2008, 49, 2513–2521. [Google Scholar] [CrossRef]
- Yeh, W.W.G. Reservoir management and operations models: A state-of-the-art review. Water Resour. Res. 1985, 21, 1797–1818. [Google Scholar] [CrossRef]
- Ji, C.; Jiang, Z.; Sun, P.; Zhang, Y.; Wang, L. Research and Application of Multidimensional Dynamic Programming in Cascade Reservoirs Based on Multilayer Nested Structure. J. Water Resour. Plan. Manag. 2015, 141, 04014090. [Google Scholar] [CrossRef]
- Connaughton, J.; King, N.; Dong, L.; Ji, P.; Lund, J. Comparing simple flood reservoir operation rules. Water 2014, 6, 2717–2731. [Google Scholar] [CrossRef]
- Adeloye, A.J.; Soundharajan, B.S.; Ojha, C.S.P.; Remesan, R. Effect of hedging-integrated rule curves on the performance of the pong reservoir (India) during scenario-neutral climate change perturbations. Water Resour. Manag. 2016, 30, 445–470. [Google Scholar] [CrossRef]
- Hojjati, A.; Monadi, M.; Faridhosseini, A.; Mohammadi, M. Application and comparison of NSGA-II and MOPSO in multi-objectives optimization of water resources systems. J. Hydrol. Hydromech. 2018, 66, 323–329. [Google Scholar] [CrossRef]
- Ming, B.; Liu, P.; Guo, S.; Cheng, L.; Zhou, Y.; Gao, S.; Li, H. Robust Hydroelectric Unit Commitment Considering Integration of Large-scale Photovoltaic Power: A Case Study in China. Appl. Energy 2018, 228, 1341–1352. [Google Scholar] [CrossRef]
- Yuan, X.; Wang, P.; Yuan, Y. A new quantum inspired chaotic artificial bee colony algorithm for optimal power flow problem. Energy Convers. Manag. 2015, 100, 1–9. [Google Scholar] [CrossRef]
- Jabr, R.A.; Coonick, A.H.; Cory, B.J. A homogeneous linear programming algorithm for the security constrained economic dispatch problem. IEEE Trans. Power Syst. 2000, 15, 930–936. [Google Scholar] [CrossRef]
- Vincenzo, M.; Gianfranco, R.; Francesco, A.T. Application of dynamic programming to the optimal management of a hybrid power plant with wind turbines, photovoltaic panels and compressed air energy storage. Appl. Energy 2012, 97, 849–859. [Google Scholar]
- Jiang, Z.; Qiao, Y.; Chen, Y.; Ji, C. A New Reservoir Operation Chart Drawing Method Based on Dynamic Programming. Energies 2018, 11, 3355. [Google Scholar] [CrossRef]
- Feng, Z.; Niu, W.; Cheng, C. Optimizing electrical power production of hydropower system by uniform progressive optimality algorithm based on two-stage search mechanism and uniform design. J. Clean. Prod. 2018, 190, 432–442. [Google Scholar] [CrossRef]
- Baskar, S.; Subbaraj, P.; Rao, M.V.C. Hybrid real coded genetic algorithm solution to economic dispatch problem. Comput. Electr. Eng. 2003, 29, 407–419. [Google Scholar] [CrossRef]
- Xu, B.; Zhong, P.; Wan, X.; Zhang, W.; Chen, X. Dynamic Feasible Region Genetic Algorithm for Optimal Operation of a Multi-Reservoir System. Energies 2012, 5, 2894–2910. [Google Scholar] [CrossRef]
- Ahmadi, M.; Haddad, O.B.; Loáiciga, H.A. Adaptive Reservoir Operation Rules Under Climatic Change. Water Resour. Manag. 2014, 29, 1247–1266. [Google Scholar] [CrossRef]
- Zhang, R.; Zhou, J.; Zhang, H.; Liao, X.; Wang, X. Optimal Operation of Large-Scale Cascaded Hydropower Systems in the Upper Reaches of the Yangtze River, China. J. Water Resour. Plan. Manag. 2014, 140, 480–495. [Google Scholar] [CrossRef]
- Yu, X.; Sun, H.; Wang, H.; Liu, Z.; Zhao, J.; Zhou, T.; Qin, H. Multi-Objective Sustainable Operation of the Three Gorges Cascaded Hydropower System Using Multi-Swarm Comprehensive Learning Particle Swarm Optimization. Energies 2016, 9, 438. [Google Scholar] [CrossRef]
- Nabinejad, S.; Jamshid Mousavi, S.; Kim, J.H. Sustainable Basin-Scale Water Allocation with Hydrologic State-Dependent Multi-Reservoir Operation Rules. Water Resour. Manag. 2017, 31, 3507–3526. [Google Scholar] [CrossRef]
- Dehghani, M.; Riahi-Madvar, H.; Hooshyaripor, F.; Mosavi, A.; Shamshirband, S.; Zavadskas, E.K.; Chau, K. Prediction of Hydropower Generation Using Grey Wolf Optimization Adaptive Neuro-Fuzzy Inference System. Energies 2019, 12, 289. [Google Scholar] [CrossRef]
- Ding, Z.; Fang, G.; Wen, X.; Tan, Q.; Huang, X.; Lei, X.; Tian, Y.; Quan, J. A novel operation chart for cascade hydropower system to alleviate ecological degradation in hydrological extremes. Ecol. Model. 2018, 384, 10–22. [Google Scholar] [CrossRef]
- Tayebiyan, A.; Mohammad, T.A.; Al-Ansari, N.; Malakootian, M. Comparison of optimal hedging policies for hydropower reservoir system operation. Water 2019, 11, 121. [Google Scholar] [CrossRef]
- Liu, P.; Guo, S.; Xu, X.; Chen, J. Derivation of Aggregation-Based Joint Operating Rule Curves for Cascade Hydropower Reservoirs. Water Resour. Manag. 2011, 25, 3177–3200. [Google Scholar] [CrossRef]
- Ostadrahimi, L.; Mariño, M.A.; Afshar, A. Multi-reservoir Operation Rules: Multi-swarm PSO-based Optimization Approach. Water Resour. Manag. 2012, 26, 407–427. [Google Scholar] [CrossRef]
- Taghian, M.; Rosbjerg, D.; Haghighi, A.; Madsen, H. Optimization of conventional rule curves coupled with hedging rules for reservoir operation. J. Water Resour. Plan. Manag. 2014, 140, 693–698. [Google Scholar] [CrossRef]
- Bolouri-Yazdeli, Y.; Bozorg Haddad, O.; Fallah-Mehdipour, E.; Mariño, M.A. Evaluation of real-time operation rules in reservoir systems operation. Water Resour. Manag. 2014, 28, 715–729. [Google Scholar] [CrossRef]
- Li, L.; Liu, P.; Rheinheimer, D.; Deng, C.; Zhou, Y. Identifying Explicit Formulation of Operating Rules for Multi-Reservoir Systems Using Genetic Programming. Water Resour. Manag. 2014, 28, 1545–1565. [Google Scholar] [CrossRef]
- Aboutalebi, M.; Bozorg Haddad, O.; Loáiciga, H.A. Optimal monthly reservoir operation rules for hydropower generation derived with SVRNSGAII. J. Water Resour. Plan. Manag. 2015, 141, 04015029. [Google Scholar] [CrossRef]
- Jiang, Z.; Li, A.; Ji, C.; Qin, H.; Yu, S.; Li, Y. Research and application of key technologies in drawing energy storage operation chart by discriminant coefficient method. Energy 2016, 114, 774–786. [Google Scholar] [CrossRef]
- Ashrafi, S.M.; Dariane, A.B. Coupled Operating Rules for Optimal Operation of Multi-Reservoir Systems. Water Resour. Manag. 2017, 31, 4505–4520. [Google Scholar] [CrossRef]
- Jiang, Z.; Ji, C.; Qin, H.; Feng, Z. Multi-stage Progressive Optimality Algorithm and its application in energy storage operation chart optimization of cascade reservoirs. Energy 2018, 148, 309–323. [Google Scholar] [CrossRef]
- Jiang, Z.; Qin, H.; Hu, D.; Ji, C.; Zhou, J. Effect Analysis of Operation Stage Difference on Energy Storage Operation Chart of Cascade Reservoirs. Water Resour. Manag. 2019, 33, 1349–1365. [Google Scholar] [CrossRef]
- Jiang, Z.; Liu, P.; Ji, C.; Zhang, H.; Chen, Y. Ecological Flow Considered Multi-Objective Storage Energy Operation Chart Optimization of Large-Scale Mixed Reservoirs. J. Hydrol. 2019, 577, 123949. [Google Scholar] [CrossRef]
- Wang, L.; Sun, P.; Jiang, Z.; Wang, B.; Zhang, Y. Study on cascade energy storage operation chart optimization of Li Xianjiang basin Based on Progressive Optimal Algorithm. Adv. Mater. Res. 2015, 1073–1076, 1641–1650. [Google Scholar] [CrossRef]
- Zhao, T.; Cai, X.; Lei, X.; Wang, H. Improved Dynamic Programming for Reservoir Operation Optimization with a Concave Objective Function. J. Water Resour. Plan. Manag. 2012, 138, 590–596. [Google Scholar] [CrossRef]
- Feng, Z.; Niu, W.; Cheng, C.; Wu, X. Optimization of large-scale hydropower system peak operation with hybrid dynamic programming and domain knowledge. J. Clean. Prod. 2018, 171, 390–402. [Google Scholar] [CrossRef]











| Item | Unit | Lianghekou | Yangfanggou | Jinxi | Jindong | Guandi | Ertan | Tongzilin |
|---|---|---|---|---|---|---|---|---|
| Normal level | m | 2865 | 2088 | 1880 | 1646 | 1330 | 1200 | 1015 |
| Dead level | m | 2785 | 2094 | 1800 | 1640 | 1321 | 1155 | 1010 |
| Flood control level | m | 2845.9 | none | 1859 | none | none | 1190 | none |
| Regulation performance | --- | Multi-year | Daily | Annual | Daily | Daily | Seasonal | Daily |
| Installed capacity | MW | 3000 | 1500 | 3600 | 4800 | 2400 | 3300 | 600 |
| Guaranteed output | MW | 1130 | 253 | 1086 | 1443 | 709.8 | 1028 | 227 |
| Range of operating water level | m | [2845.9, 2865] or [2785, 2865] | 2092 | [1859, 1880] or [1800, 1880] | 1644 | 1328 | [1155, 1200] or [1190, 1200] | 1013.5 |
| Year | Lianghekou | Jingxi | Ertan | Year | Lianghekou | Jingxi | Ertan |
|---|---|---|---|---|---|---|---|
| 1957–1958 | 25.4% | 17.5% | 6.3% | 1988–1989 | 66.7% | 58.7% | 58.7% |
| 1958–1959 | 85.7% | 69.8% | 57.1% | 1989–1990 | 14.3% | 20.6% | 23.8% |
| 1959–1960 | 92.1% | 90.5% | 88.9% | 1990–1991 | 31.7% | 22.2% | 20.6% |
| 1960–1961 | 19.0% | 23.8% | 27.0% | 1991–1992 | 47.6% | 28.6% | 11.1% |
| 1961–1962 | 71.4% | 79.4% | 81.0% | 1992–1993 | 76.2% | 77.8% | 76.2% |
| 1962–1963 | 27.0% | 19.0% | 15.9% | 1993–1994 | 7.9% | 4.8% | 9.5% |
| 1963–1964 | 15.9% | 33.3% | 39.7% | 1994–1995 | 93.7% | 95.2% | 93.7% |
| 1964–1965 | 46.0% | 34.9% | 34.9% | 1995–1996 | 73.0% | 55.6% | 54.0% |
| 1965–1966 | 1.6% | 1.6% | 1.6% | 1996–1997 | 55.6% | 41.3% | 49.2% |
| 1966–1967 | 38.1% | 30.2% | 14.3% | 1997–1998 | 82.5% | 66.7% | 69.8% |
| 1967–1968 | 74.6% | 82.5% | 90.5% | 1998–1999 | 23.8% | 3.2% | 3.2% |
| 1968–1969 | 61.9% | 42.9% | 31.7% | 1999–2000 | 20.6% | 15.9% | 7.9% |
| 1969–1970 | 77.8% | 74.6% | 74.6% | 2000–2001 | 12.7% | 14.3% | 30.2% |
| 1970–1971 | 52.4% | 50.8% | 44.4% | 2001–2002 | 49.2% | 31.7% | 28.6% |
| 1971–1972 | 81.0% | 84.1% | 71.4% | 2002–2003 | 96.8% | 73.0% | 82.5% |
| 1972–1973 | 69.8% | 92.1% | 85.7% | 2003–2004 | 11.1% | 7.9% | 19.0% |
| 1973–1974 | 98.4% | 98.4% | 92.1% | 2004–2005 | 28.6% | 25.4% | 36.5% |
| 1974–1975 | 36.5% | 12.7% | 4.8% | 2005–2006 | 6.3% | 9.5% | 33.3% |
| 1975–1976 | 58.7% | 81.0% | 77.8% | 2006–2007 | 90.5% | 93.7% | 96.8% |
| 1976–1977 | 44.4% | 65.1% | 66.7% | 2007–2008 | 87.3% | 76.2% | 87.3% |
| 1977–1978 | 63.5% | 63.5% | 65.1% | 2008–2009 | 54.0% | 39.7% | 42.9% |
| 1978–1979 | 79.4% | 60.3% | 47.6% | 2009–2010 | 30.2% | 44.4% | 52.4% |
| 1979–1980 | 42.9% | 71.4% | 55.6% | 2010–2011 | 68.3% | 57.1% | 68.3% |
| 1980–1981 | 17.5% | 38.1% | 25.4% | 2011–2012 | 65.1% | 88.9% | 98.4% |
| 1981–1982 | 60.3% | 61.9% | 50.8% | 2012–2013 | 3.2% | 6.3% | 12.7% |
| 1982–1983 | 33.3% | 47.6% | 46.0% | 2013–2014 | 50.8% | 68.3% | 73.0% |
| 1983–1984 | 88.9% | 96.8% | 95.2% | 2014–2015 | 9.5% | 36.5% | 41.3% |
| 1984–1985 | 84.1% | 87.3% | 84.1% | 2015–2016 | 39.7% | 49.2% | 60.3% |
| 1985–1986 | 22.2% | 46.0% | 38.1% | 2016–2017 | 57.1% | 54.0% | 61.9% |
| 1986–1987 | 95.2% | 85.7% | 79.4% | 2017–2018 | 34.9% | 52.4% | 63.5% |
| 1987–1988 | 41.3% | 27.0% | 17.5% | 2018–2019 | 4.8% | 11.1% | 22.2% |
| Year | Liang-hekou | Jingxi | Ertan | Whole Basin | Year | Liang-hekou | Jingxi | Ertan | Whole Basin |
|---|---|---|---|---|---|---|---|---|---|
| 1965–1966 | 1.6% | 1.6% | 1.6% | 1.6% | 2015–2016 | 39.7% | 49.2% | 60.3% | 49.7% |
| 1993–1994 | 7.9% | 4.8% | 9.5% | 7.4% | 2017–2018 | 34.9% | 52.4% | 63.5% | 50.3% |
| 2012–2013 | 3.2% | 6.3% | 12.7% | 7.4% | 1979–1980 | 42.9% | 71.4% | 55.6% | 56.6% |
| 1998–1999 | 23.8% | 3.2% | 3.2% | 10.0% | 1981–1982 | 60.3% | 61.9% | 50.8% | 57.7% |
| 2003–2004 | 11.1% | 7.9% | 19.0% | 12.7% | 2016–2017 | 57.1% | 54.0% | 61.9% | 57.7% |
| 2018–2019 | 4.8% | 11.1% | 22.2% | 12.7% | 1976–1977 | 44.4% | 65.1% | 66.7% | 58.7% |
| 1999–2000 | 20.6% | 15.9% | 7.9% | 14.8% | 1995–1996 | 73.0% | 55.6% | 54.0% | 60.9% |
| 1957–1958 | 25.4% | 17.5% | 6.3% | 16.4% | 1988–1989 | 66.7% | 58.7% | 58.7% | 61.4% |
| 2005–2006 | 6.3% | 9.5% | 33.3% | 16.4% | 1978–1979 | 79.4% | 60.3% | 47.6% | 62.4% |
| 1974–1975 | 36.5% | 12.7% | 4.8% | 18.0% | 1977–1978 | 63.5% | 63.5% | 65.1% | 64.0% |
| 2000–2001 | 12.7% | 14.3% | 30.2% | 19.0% | 2013–2014 | 50.8% | 68.3% | 73.0% | 64.0% |
| 1989–1990 | 14.3% | 20.6% | 23.8% | 19.6% | 2010–2011 | 68.3% | 57.1% | 68.3% | 64.5% |
| 1962–1963 | 27.0% | 19.0% | 15.9% | 20.6% | 1958–1959 | 85.7% | 69.8% | 57.1% | 70.9% |
| 1960–1961 | 19.0% | 23.8% | 27.0% | 23.3% | 1975–1976 | 58.7% | 81.0% | 77.8% | 72.5% |
| 1990–1991 | 31.7% | 22.2% | 20.6% | 24.9% | 1997–1998 | 82.5% | 66.7% | 69.8% | 73.0% |
| 1980–1981 | 17.5% | 38.1% | 25.4% | 27.0% | 1969–1970 | 77.8% | 74.6% | 74.6% | 75.7% |
| 1966–1967 | 38.1% | 30.2% | 14.3% | 27.5% | 1992–1993 | 76.2% | 77.8% | 76.2% | 76.7% |
| 1987–1988 | 41.3% | 27.0% | 17.5% | 28.6% | 1961–1962 | 71.4% | 79.4% | 81.0% | 77.2% |
| 1991–1992 | 47.6% | 28.6% | 11.1% | 29.1% | 1971–1972 | 81.0% | 84.1% | 71.4% | 78.8% |
| 2014–2015 | 9.5% | 36.5% | 41.3% | 29.1% | 1967–1968 | 74.6% | 82.5% | 90.5% | 82.5% |
| 1963–1964 | 15.9% | 33.3% | 39.7% | 29.6% | 1972–1973 | 69.8% | 92.1% | 85.7% | 82.5% |
| 2004–2005 | 28.6% | 25.4% | 36.5% | 30.2% | 2007–2008 | 87.3% | 76.2% | 87.3% | 83.6% |
| 1985–1986 | 22.2% | 46.0% | 38.1% | 35.4% | 2002–2003 | 96.8% | 73.0% | 82.5% | 84.1% |
| 2001–2002 | 49.2% | 31.7% | 28.6% | 36.5% | 2011–2012 | 65.1% | 88.9% | 98.4% | 84.1% |
| 1964–1965 | 46.0% | 34.9% | 34.9% | 38.6% | 1984–1985 | 84.1% | 87.3% | 84.1% | 85.2% |
| 1982–1983 | 33.3% | 47.6% | 46.0% | 42.3% | 1986–1987 | 95.2% | 85.7% | 79.4% | 86.8% |
| 2009–2010 | 30.2% | 44.4% | 52.4% | 42.3% | 1959–1960 | 92.1% | 90.5% | 88.9% | 90.5% |
| 1968–1969 | 61.9% | 42.9% | 31.7% | 45.5% | 1983–1984 | 88.9% | 96.8% | 95.2% | 93.7% |
| 2008–2009 | 54.0% | 39.7% | 42.9% | 45.5% | 2006–2007 | 90.5% | 93.7% | 96.8% | 93.7% |
| 1996–1997 | 55.6% | 41.3% | 49.2% | 48.7% | 1994–1995 | 93.7% | 95.2% | 93.7% | 94.2% |
| 1970–1971 | 52.4% | 50.8% | 44.4% | 49.2% | 1973–1974 | 98.4% | 98.4% | 92.1% | 96.3% |
| Drawdown Level/m | 2785 | 2790 | 2795 | 2800 | 2805 | 2810 | 2815 | 2820 | 2825 | 2830 | 2835 | 2840 | 2845 |
|---|---|---|---|---|---|---|---|---|---|---|---|---|---|
| Power generation/108 kWh | 103.8 | 104.7 | 105.7 | 106.6 | 107.6 | 108.5 | 109.2 | 109.9 | 110.7 | 111.4 | 112.0 | 112.3 | 112.1 |
| Drawdown Level/m | Power Generation/108 kWh | Guaranteed Rate |
|---|---|---|
| 2785 | 1067.8 | 98.80% |
| 2790 | 1064.1 | 98.80% |
| 2795 | 1060.5 | 98.60% |
| 2800 | 1056.1 | 98.50% |
| 2805 | 1051.6 | 98.30% |
| 2810 | 1046.5 | 97.90% |
| 2815 | 1041 | 97.10% |
| 2820 | 1035.1 | 96.10% |
| 2825 | 1028 | 94.20% |
| 2830 | 1020 | 92.30% |
| 2835 | 1012.6 | 89.90% |
| 2840 | 1004.9 | 87.00% |
| 2845 | 996.9 | 84.10% |
© 2019 by the authors. Licensee MDPI, Basel, Switzerland. This article is an open access article distributed under the terms and conditions of the Creative Commons Attribution (CC BY) license (http://creativecommons.org/licenses/by/4.0/).
Share and Cite
Liu, Y.; Jiang, Z.; Feng, Z.; Chen, Y.; Zhang, H.; Chen, P. Optimization of Energy Storage Operation Chart of Cascade Reservoirs with Multi-Year Regulating Reservoir. Energies 2019, 12, 3814. https://doi.org/10.3390/en12203814
Liu Y, Jiang Z, Feng Z, Chen Y, Zhang H, Chen P. Optimization of Energy Storage Operation Chart of Cascade Reservoirs with Multi-Year Regulating Reservoir. Energies. 2019; 12(20):3814. https://doi.org/10.3390/en12203814
Chicago/Turabian StyleLiu, Yi, Zhiqiang Jiang, Zhongkai Feng, Yuyun Chen, Hairong Zhang, and Ping Chen. 2019. "Optimization of Energy Storage Operation Chart of Cascade Reservoirs with Multi-Year Regulating Reservoir" Energies 12, no. 20: 3814. https://doi.org/10.3390/en12203814
APA StyleLiu, Y., Jiang, Z., Feng, Z., Chen, Y., Zhang, H., & Chen, P. (2019). Optimization of Energy Storage Operation Chart of Cascade Reservoirs with Multi-Year Regulating Reservoir. Energies, 12(20), 3814. https://doi.org/10.3390/en12203814

