A Fuzzy Logical-Based Variable Step Size P&O MPPT Algorithm for Photovoltaic System
Abstract
:1. Introduction
2. Maximum Power Point Tracking Techniques
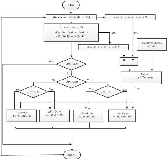
3. Proposed Fuzzy Logical Based Variable Step Size P&O MPPT Algorithm
3.1. Simulation Results of the Proposed Variable Step Size P&O MPPT Algorithm
4. Experiment System Setup for Testing the MPPT Algorithm
4.1. Boost DC-DC Converter
4.2. dSPACE-Based MPPT Controller Implementation
4.3. The Emulated PV Source
4.4. Experimental Results
5. Conclusions
Author Contributions
Conflicts of Interest
References
- Owusu, P.A.; Asumadu-Sarkodie, S. A review of renewable energy sources, sustainability issues and climate change mitigation. Cogent Eng. 2016, 3, 1167990. [Google Scholar] [CrossRef]
- Panwar, N.L.; Kaushik, S.C.; Kothari, S. Role of renewable energy sources in environmental protection: A review. Renew. Sustain. Energy Rev. 2011, 15, 1513–1524. [Google Scholar] [CrossRef]
- Munawwar, S.; Ghedira, H. A review of renewable energy and solar industry growth in the GCC region. Energy Procedia 2014, 57, 3191–3202. [Google Scholar] [CrossRef]
- Saridakis, S.; Koutroulis, E.; Blaabjerg, F. Optimal design of modern transformerless PV inverter topologiesd. IEEE Trans. Energy Convers. 2013, 28, 394–404. [Google Scholar] [CrossRef]
- Serban, E.; Paz, F.; Ordonez, M. Improved PV Inverter Operating Range Using a Miniboost. IEEE Trans. Power Electron. 2017, 32, 8470–8485. [Google Scholar] [CrossRef]
- Chakraborty, S.; Razzak, M.A.; Chowdhury, M.S.U.; Dey, S. Design of a transformer-less grid connected hybrid photovoltaic and wind energy system. In Proceedings of the 2014 9th International Forum on Strategic Technology (IFOST 2014), Cox’s Bazar, Bangladesh, 21–24 October 2014; pp. 400–403. [Google Scholar]
- Femia, N.; Petrone, G.; Spagnuolo, G.; Vitelli, M. Optimization of perturb and observe maximum power point tracking method. IEEE Trans. Power Electron. 2005, 20, 963–973. [Google Scholar] [CrossRef]
- Ahmed, J.; Ahmed, J.; Member, S.; Salam, Z. A Modified P&O Maximum Power Point Tracking Method with Reduced Steady State Oscillation and Improved Tracking Efficiency. IEEE Trans. Sustain. Energy 2016, 3029, 1–10. [Google Scholar]
- Kumar, N.; Hussain, I.; Singh, B.; Panigrahi, B.K. Framework of Maximum Power Extraction From Solar PV Panel Using Self Predictive Perturb and Observe Algorithm. IEEE Trans. Sustain. Energy 2018, 9, 895–903. [Google Scholar] [CrossRef]
- Lian, K.L.; Jhang, J.H.; Tian, I.S. A maximum power point tracking method based on perturb-and-observe combined with particle swarm optimization. IEEE J. Photovolt. 2014, 4, 626–633. [Google Scholar] [CrossRef]
- Menniti, D.; Pinnarelli, A.; Brusco, G. Implementation of a novel fuzzy-logic based MPPT for grid-connected photovoltaic generation system. In Proceedings of the 2011 IEEE PES Trondheim PowerTech: The Power of Technology for a Sustainable Society (POWERTECH 2011), Trondheim, Norway, 9–23 June 2011. [Google Scholar]
- Tey, K.S.; Mekhilef, S. Modified incremental conductance MPPT algorithm to mitigate inaccurate responses under fast-changing solar irradiation level. Sol. Energy 2014, 101, 333–342. [Google Scholar] [CrossRef]
- Schofield, D.M.K.; Foster, M.P.; Stone, D.A. Low-cost solar emulator for evaluation of maximum power point tracking methods. Electron. Lett. 2011, 47, 208. [Google Scholar] [CrossRef]
- Punitha, K.; Devaraj, D.; Sakthivel, S. Artificial neural network based modified incremental conductance algorithm for maximum power point tracking in photovoltaic system under partial shading conditions. Energy 2013, 62, 330–340. [Google Scholar] [CrossRef]
- Daraban, S.; Petreus, D.; Morel, C. A novel MPPT (maximum power point tracking) algorithm based on a modified genetic algorithm specialized on tracking the global maximum power point in photovoltaic systems affected by partial shading. Energy 2014, 74, 374–388. [Google Scholar] [CrossRef]
- Manickam, C.; Raman, G.P.; Raman, G.R.; Ganesan, S.I.; Chilakapati, N. Fireworks enriched P&O algorithm for GMPPT and detection of partial shading in PV systems. IEEE Trans. Power Electron. 2017, 32, 4432–4443. [Google Scholar]
- Zhao, J.; Zhou, X.; Gao, Z.; Ma, Y.; Qin, Z. A novel global maximum power point tracking strategy (GMPPT) based on optimal current control for photovoltaic systems adaptive to variable environmental and partial shading conditions. Sol. Energy 2017, 144, 767–779. [Google Scholar] [CrossRef]
- Esram, T.; Chapman, P.L. Comparison of Photovoltaic Array Maximum Power Point Tracking Techniques. IEEE Trans. Energy Convers. 2007, 22, 439–449. [Google Scholar] [CrossRef]
- Sahu, T.P.; Dixit, T.V. Modelling and analysis of perturb and observe and incremental conductance MPPT algorithm for PV array using Ċuk converter. In Proceedings of the 2014 IEEE Students’ Conference on Electrical, Electronics and Computer Science (SCEECS 2014), Bhopal, India, 1–2 March 2014. [Google Scholar]
- Ahmed, J.; Salam, Z. An improved perturb and observe (P&O) maximum power point tracking (MPPT) algorithm for higher efficiency. Appl. Energy 2015, 150, 97–108. [Google Scholar]
- Femia, N.; Petrone, G.; Spagnuolo, G. Optimizing Sampling Rate of P & O MPPT Technique. In Proceedings of the 35th Annual IEEE Power Electronics Specialists Conference, Aachen, Germany, 20–25 June 2004; pp. 1945–1949. [Google Scholar]
- Baraskar, S.; Jain, S.K.; Padhy, P.K. Fuzzy logic assisted P and O based improved MPPT for photovoltaic systems. In Proceedings of the International Conference on Emerging Trends in Electrical, Electronics and Sustainable Energy Systems (ICETEESES 2016), Majhitar, India, 17–18 December 2016; pp. 250–255. [Google Scholar]
- Yüksek, G.; Mete, A.N. A hybrid variable step size MPPT method based on P&O and INC methods. In Proceedings of the 2017 10th International Conference on Electrical and Electronics Engineering (ELECO), Bursa, Turkey, 30 November–2 December 2017; pp. 949–953. [Google Scholar]
- Harrag, A.; Messalti, S. Variable step size modified P&O MPPT algorithm using GA-based hybrid offline/online PID controller. Renew. Sustain. Energy Rev. 2015, 49, 1247–1260. [Google Scholar]
- Kollimalla, S.K.; Member, S.; Mishra, M.K.; Member, S. Variable Perturbation Size Adaptive P&O MPPT Algorithm for Sudden Changes in Irradiance. IEEE Trans. Sustain. Energy 2014, 5, 718–728. [Google Scholar]
- Jusoh, A.; Alik, R.; Guan, T.K.; Sutikno, T. MPPT for PV System Based on Variable Step Size P&O Algorithm. Telkomnika 2017, 15, 79–92. [Google Scholar]
- Hohm, D.P.; Ropp, M.E. Comparative study of maximum power point tracking algorithms. Prog. Photovolt. Res. Appl. 2003, 11, 47–62. [Google Scholar] [CrossRef]
- Hohm, D.P.; Ropp, M.E. Comparative study of maximum power point tracking algorithms using an experimental, programmable, maximum power point tracking test bed. In Proceedings of the 28th IEEE Photovoltaic Specialists Conference, Anchorage, AK, USA, 15–22 September 2000; pp. 1699–1702. [Google Scholar]
- Elibol, E.; Özmen, Ö.T.; Tutkun, N.; Köysal, O. Outdoor performance analysis of different PV panel types. Renew. Sustain. Energy Rev. 2017, 67, 651–661. [Google Scholar] [CrossRef]















| Δe = S(k) | PVS | PS | PM | PH | PVH | |
|---|---|---|---|---|---|---|
| E = Voltage Step | ||||||
| PVS | PVH | PVS | PVS | PS | PS | |
| PS | PVH | PVS | PVS | PS | PS | |
| MP | PS | PS | PS | PVH | PVH | |
| HP | PS | PVH | PS | PVS | PVH | |
| PVH | PVS | PVS | PVH | PH | PVH | |
| Boost DC-DC Converter Parameter | |
|---|---|
| Switching frequency | 20 kHz |
| Input capacitor | 220 µF |
| Output capacitor | 440 µF |
| Inductor | 100 µH |
| Rated Maximum power | 175 Watts |
| Voltage at the maximum power point (Vmpp) | 35.2 Volts |
| Current at the maximum power point (Impp) | 4.95 Amp |
| Short circuit current (Isc) | 5.2 Amp |
| Open circuit voltage (Voc) | 44.2 Volts |
| Normal operating cell temperature | 50 °C |
© 2018 by the authors. Licensee MDPI, Basel, Switzerland. This article is an open access article distributed under the terms and conditions of the Creative Commons Attribution (CC BY) license (http://creativecommons.org/licenses/by/4.0/).
Share and Cite
Macaulay, J.; Zhou, Z. A Fuzzy Logical-Based Variable Step Size P&O MPPT Algorithm for Photovoltaic System. Energies 2018, 11, 1340. https://doi.org/10.3390/en11061340
Macaulay J, Zhou Z. A Fuzzy Logical-Based Variable Step Size P&O MPPT Algorithm for Photovoltaic System. Energies. 2018; 11(6):1340. https://doi.org/10.3390/en11061340
Chicago/Turabian StyleMacaulay, John, and Zhongfu Zhou. 2018. "A Fuzzy Logical-Based Variable Step Size P&O MPPT Algorithm for Photovoltaic System" Energies 11, no. 6: 1340. https://doi.org/10.3390/en11061340
APA StyleMacaulay, J., & Zhou, Z. (2018). A Fuzzy Logical-Based Variable Step Size P&O MPPT Algorithm for Photovoltaic System. Energies, 11(6), 1340. https://doi.org/10.3390/en11061340

