Framework for Microgrid Design Using Social, Economic, and Technical Analysis
Abstract
1. Introduction
- Analysis concerns mostly technical and operational issues. Little focus has been done with socio-economic analysis.
- No consideration of the inhabitants’ cost of living
- Limited consideration of inter-cultural aspects
2. Theoretical Background
- Provide enough and continuous energy
- Internal control and optimization strategy
- Can connect and reconnect to the grid
- Used as a flexible entity to provide services to the grid or energy market
- Applicable to various voltage levels
- Includes an energy storage.
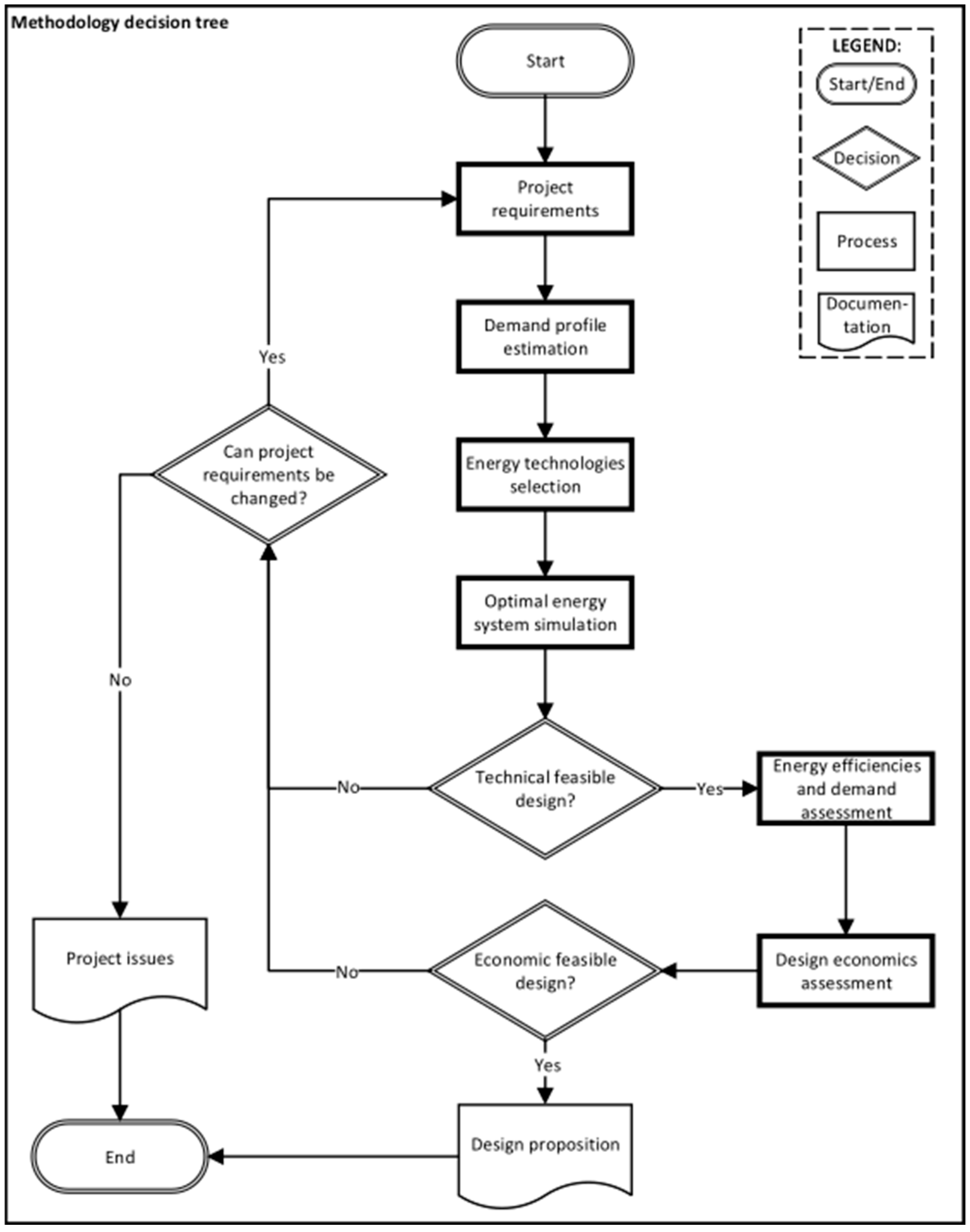
3. Framework for Small Islands’ Microgrid Optimization
3.1. Project Requirement
- Fixed constraints: the determination of fixed constraints process comprises non-flexible requisites, such as physical constraints such as geographic data or a case-specific requirement for the projected reliability.
- Variable constraints: the determination of variable constraints process comprises all constraints that are flexible and can be changed under given conditions, such as renewable generation penetration and project cost.
3.2. Demand Profile Estimation
3.3. Energy Technologies Selection
3.4. Criteria Analysis
3.5. Calculation for Microgrid Optimization
3.6. Economics Assessment Design
3.7. Design Proposition and Project Issues
4. Case Study
- Previous existing microgrid implementation;
- Plan for energy system transition;
- Data before the transition; and
- Data or plans for the new design.
4.1. Selection Criteria
4.1.1. Rottnest Island: The Existing Project
4.1.2. Rottnest Island: Planning for the Future
4.2. Project Requirements
4.3. Demand Profile Estimation
4.4. Energy Technologies Selection
4.5. Optimal Energy System Simulation
4.6. Results
4.6.1. Energy Efficiency and Demand Assessment
4.6.2. Design Economics Assessment
4.6.3. Design Proposition
5. Conclusions
- A framework for microgrid optimization;
- Multi-objective optimization analysis through different aspects, taking socio-economic and technical criteria; and
- Taking the inhabitants’ cost of living and inter-cultural aspects into consideration.
Author Contributions
Conflicts of Interest
References
- Ou, T.-C. Design of a novel voltage controller for conversion of carbon dioxide into clean fuels using the integration of a vanadium redox battery with solar energy. Energies 2018, 11, 524. [Google Scholar] [CrossRef]
- Ou, T.-C.; Hong, C.-M. Dynamic operation and control of microgrid hybrid power systems. Energy 2014, 66, 314–323. [Google Scholar] [CrossRef]
- World Energy Investment 2016. Available online: https://www.iea.org/newsroom/news/2016/september/world-energy-investment-2016.html (accessed on 15 July 2018).
- Herington, M.J.; van de Fliert, E.; Smart, S.; Greig, C.; Lant, P.A. Rural energy planning remains out-of-step with contemporary paradigms of energy access and development. Renew. Sustain. Energy Rev. 2017, 67, 1412–1419. [Google Scholar] [CrossRef]
- Wang, H.; Huang, J. Joint investment and operation of microgrid. IEEE Trans. Smart Grid 2017, 8, 833–845. [Google Scholar] [CrossRef]
- Kumar, A.; Singh, A.R.; Deng, Y.; He, X.; Kumar, P.; Bansal, R.C. A novel methodological framework for the design of sustainable rural microgrid for developing nations. IEEE Access 2018, 6, 24925–24951. [Google Scholar] [CrossRef]
- Jung, J.; Villaran, M. Optimal planning and design of hybrid renewable energy systems for microgrids. Renew. Sustain. Energy Rev. 2017, 75, 180–191. [Google Scholar] [CrossRef]
- Cao, T.; Hwang, Y.; Radermacher, R. Development of an optimization based design framework for microgrid energy systems. Energy 2017, 140, 340–351. [Google Scholar] [CrossRef]
- Wouters, C. Towards a regulatory framework for microgrids—The Singapore experience. Sustain. Cities Soc. 2015, 15, 22–32. [Google Scholar] [CrossRef]
- Diddigi, R.B.; Danda, S.K.R.; Narayanam, K.; Bhatnagar, S. A Unified Decision Making Framework for Supply and Demand Management in Microgrid Networks. Available online: https://arxiv.org/pdf/1711.05078.pdf (accessed on 15 July 2018).
- Young-Morris, G.; Abbey, C.; Joos, G.; Marnay, C. A framework for the evaluation of the cost and benefits of microgrids. In Proceedings of the CIGRÉ International Symposium, The electric power system of the future—Integrating supergrids and microgrids, Bologna, Italy, 13–15 September 2011. [Google Scholar]
- Johnson, B.; Davoudi, A.; Chapman, P.; Sauer, P. A Unified Dynamic Characterization Framework for Microgrid Systems. Electr. Power Compon. Syst. 2011, 40, 93–111. [Google Scholar] [CrossRef]
- Ton, D.T.; Smith, M.A. The U.S. Department of energy’s microgrid initiative. Electr. J. 2012, 25, 84–94. [Google Scholar] [CrossRef]
- Borlase, S. Smart Grids: Infrastructure, Technology, and Solutions; CRC Press: Boca Raton, FL, USA, 2016. [Google Scholar]
- Hatziargyriou, N. Microgrid: Architectures and Control; Wiley: Hoboken, NJ, USA, 2014. [Google Scholar]
- Schwaegerl, C.; Tao, L. Quantification of Technical, Economic, Environmental and Social Benefits of Microgrid Operation; Wiley: Hoboken, NJ, USA, 2013. [Google Scholar]
- Beard, L.M.; Cardell, J.B.; Dobson, I.; Galvan, F.; Hawkin, D.; Jewell, W.; Kezunovic, M.; Overbye, T.J.; Sen, P.K.; Tylavsky, D.J. Key Technical Challenges for the Electric Power Industry and Climate Change. IEEE Trans. Energy Convers. 2010, 25, 465–473. [Google Scholar] [CrossRef]
- Akinyele, D.O.; Nair, N.K.C.; Rayudu, R.K.; Chakrabarti, B. Decentralized energy generation for end-use applications: Economic, social and environmental benefits assessment. In Proceedings of the IEEE Innovative Smart Grid Technologies–Asia (ISGT ASIA), Kuala Lumpur, Malaysia, 20–23 May 2014. [Google Scholar]
- Microgrids: An assessment of the Value, Opportunities and Barriers to Deployment in New York. Available online: http://www.ourenergypolicy.org/wp-content/uploads/2013/08/10-35-microgrids.pdf (accessed on 15 July 2018).
- Baek, S.; Kim, H.; Chang, H.J. Optimal hybrid renewable power system for an emerging island of South Korea: The case of Yeongjong Island. Sustainability 2015, 7, 13985–14001. [Google Scholar] [CrossRef]
- Koroneos, C.; Michailidis, M.; Moussiopoulos, N. Multi-objective optimization in energy systems: The case study of Lesvos Island, Greece. Renew. Sustain. Energy Rev. 2004, 8, 91–100. [Google Scholar] [CrossRef]
- El-Leathey, L.-A.; Nicolaie, S.; Chihaia, R.-A.; Oprina, G. Technical economic analysis of a small-scale microgrid for a specific location. Electroteh. Electron. Autom. 2015, 63, 134–140. [Google Scholar]
- Nayar, C.; Tang, M.; Suponthana, W. A case study of a pv/wind/diesel hybrid energy system for remote islands in the republic of maldives. In Proceedings of the 2007 Australasian Universities Power Engineering Conference, Perth, Australia, 9–12 October 2007. [Google Scholar]
- Sachs, J.; Sawodny, O. Multi-objective three stage design optimization for island microgrids. Appl. Energy 2016, 165, 789–800. [Google Scholar] [CrossRef]
- Nasser, A.; Reji, D.P. Optimal Planning Approach for a cost effective and reliable microgrid. In Proceedings of the 2016 International Conference on Cogeneration, Small Power Plants and District Energy, Bangkok, Thailand, 14–16 September 2016. [Google Scholar]
- Zachar, M.; Trifkovic, M.; Daoutidis, P. Policy effects on microgrid economics, technology selection, and environmental impact. Comput. Chem. Eng. 2015, 81, 364–375. [Google Scholar] [CrossRef]
- Zachar, M.; Daoutidis, P. Understanding and predicting the impact of location and load on microgrid design. Energy 2015, 90, 1005–1023. [Google Scholar] [CrossRef]
- Neves, D.; Silva, C.A.; Connors, S. Design and implementation of hybrid renewable energy systems on micro-communities: Areviewoncasestudies. Renew. Sustain. Energy Rev. 2014, 31, 935–946. [Google Scholar] [CrossRef]
- Ma, Z.; Billanes, J.D.; ⊘rgensen, B.N.J. The island smart energy system and market. In Proceedings of the IEEE International Conference on Power and Energy (PECon), Melaka, Malaysia, 28–29 November 2016; pp. 369–400. [Google Scholar]
- Renewable Energies for Remote Areas and Islands (Remote). Available online: http://iea-retd.org/documents/2014/02/iea-retd-remote-project-sheet.pdf (accessed on 15 July 2018).
- Bui, V.-H.; Hussain, A.; Kim, H.-M. Optimal operation of microgrids considering auto-configuration function using multiagent system. Energies 2017, 10, 1484. [Google Scholar] [CrossRef]
- Hong, C.-M.; Ou, T.-C.; Lu, K.-H. Development of intelligent MPPT (maximum power point tracking) control for a grid-connected hybrid power generation system. Energy 2013, 50, 270–279. [Google Scholar] [CrossRef]
- Ou, T.-C.; Lu, K.-H.; Huang, C.-J. Improvement of Transient Stability in a Hybrid Power Multi-System Using a Designed NIDC (Novel Intelligent Damping Controller). Energies 2017, 10, 488. [Google Scholar] [CrossRef]
- Ou, T.-C. Ground fault current analysis with a direct building algorithm for microgrid distribution. Int. J. Electr. Power Energy Syst. 2013, 53, 867–875. [Google Scholar] [CrossRef]
- Rey-López, J.M.; Vergara-Barrios, P.P.; Osma-Pinto, G.A.; Ordóñez-Plata, G. Generalities about design and operation of microgrids. DYNA 2015, 82, 109–119. [Google Scholar] [CrossRef]
- Domenech, B.; Ferrer-Martí, L.; Lillo, P.; Pastor, R.; Chiroque, J. A community electrification project: Combination of microgrids and household systems fed by wind, PV or micro-hydro energies according to micro-scale resource evaluation and social constraints. Energy Sustain. Dev. 2014, 23, 275–285. [Google Scholar] [CrossRef]
- Hirsch, A.; Parag, Y.; Guerrero, J. Microgrids: A review of technologies, key drivers, and outstanding issues. Renew. Sustain. Energy Rev. 2018, 90, 402–411. [Google Scholar] [CrossRef]
- HOMER-Hybrid Renewable and Distributed Generation System Design Software. Available online: https://www.homerenergy.com/ (accessed on 15 July 2018).
- Rottnest Island Water and Renewable Energy Nexus project. Available online: https://www.hydro.com.au/docs/default-source/clean-energy/hybrid-energy-solutions/rottnest_island.pdf?sfvrsn=f2ad4828_2 (accessed on 15 July 2018).
- Rottnest Island. Available online: http://rottnestisland.com/ (accessed on 15 July 2018).
- Andaman Island—Indian Coast Guard Microgrid. Available online: http://goo.gl/JPLJmb (accessed on 15 July 2018).
- From Alcatraz to Africa—Operating a Solar Microgrid to Deliver 100% Island’s Energy. Available online: https://goo.gl/dkFuT2 (accessed on 15 July 2018).
- Could Richard Branson’s Microgrid Save Catalina Island? Available online: https://www.aiche.org/chenected/2015/09/could-richard-bransons-microgrid-save-catalina-island (accessed on 15 July 2018).
- Atlantic Island Deploys Technology to Green its Microgrid. Available online: http://www.abb.com/cawp/seitp202/c9bf245e74325758c1257c360055552f.aspx (accessed on 15 July 2018).
- Microgrids—Bringing Electricity to Rural Communities: Fair Isle. Available online: http://www2.ee.ic.ac.uk/daniel.mewton09/yr2proj/fairisle.htm (accessed on 15 July 2018).
- Global Sustainable Energy Starts on Korea’s Islands. Available online: http://koreajoongangdaily.joins.com/news/article/article.aspx?aid=3004894 (accessed on 15 July 2018).
- Gasado’s Microgrid Projects Future of Electricity. Available online: http://www.koreaherald.com/view.php?ud=20150603000860 (accessed on 15 July 2018).
- Leclanche, Graciosa Island Microgrid System. Available online: www.leclanche.com/markets-solutions/graciosa-project/ (accessed on 15 July 2018).
- Lord Howe Island Hybrid Renewable Energy System. Available online: https://arena.gov.au/projects/lord-howe-island-hybrid-renewable-energy-system/ (accessed on 15 July 2018).
- Northern Reliability. Available online: https://www.nothernreliability.com/project-profiles (accessed on 15 July 2018).
- Kort over vedvarende energi på Samsø. Available online: http://energiakademiet.dk/vedvarende-energi-o/ (accessed on 15 July 2018).
- Dockrill, P. This Island in American Samoa Is Almost 100% Powered by Tesla Solar Panels. Available online: https://www.sciencealert.com/this-island-in-american-samoa-is-almost-100-powered-by-tesla-solar-panels (accessed on 15 July 2018).
- Solar Microgrids For Fiji. Available online: https://www.engerati.com/article/solar-microgrids-fiji (accessed on 15 July 2018).
- Japanese Agency Gives Tonga Islands Solar Power Grid. Available online: http://borgenproject.org/japanese-agency-gives-tonga-islands-solar-power-grid/ (accessed on 15 July 2018).
- Rottnest Island-Google Maps. Available online: goo.gl/XebxNJ (accessed on 15 July 2018).
- Beere, N.; McPhail, D.; Sharma, R. A general methodology for utility microgrid planning: A Cairns case study. In Proceedings of the IEEE PES Asia-Pacific Power and Energy Engineering Conference (APPEEC), Brisbane, Australia, 15–18 November 2015; pp. 1–5. [Google Scholar]
- Regional Australias Renewables-Community and Regional Renewable Energy Program. Available online: https://arena.gov.au/assets/2017/05/RAR-CARRE-Information-Manual-1.pdf (accessed on 15 July 2018).
- Shahnia, F.; Moghbel, M.; Arefi, A.; Shafiullah, G.M.; Anda, M.; Vahidnia, A. Levelized cost of energy and cash flow for a hybrid solar-wind-diesel microgrid on Rottnest island. In Proceedings of the Australasian Universities Power Engineering Conference (AUPEC), Melbourne, VIC, Australia, 19–22 November 2017; pp. 1–6. [Google Scholar]
- Australia Diesel Prices, Liter. Available online: http://www.globalpetrolprices.com/Australia/diesel_prices/ (accessed on 24 April 2017).
- 20% Wind Energy by 2030—Increasing Wind Energy’s Contribution to US Electricity Supply. Available online: https://www.nrel.gov/docs/fy08osti/41869.pdf (accessed on 15 July 2018).
- Technology Roadmap—Solar Photovoltaic Energy. Available online: https://www.iea.org/publications/freepublications/publication/TechnologyRoadmapSolarPhotovoltaicEnergy_2014edition.pdf (accessed on 15 July 2018).
- Rottnest Island Western Australia 6161, Australien. Available online: https://goo.gl/EiAFu8 (accessed on 24 April 2017).
- NUMBEO, Cost of Living in Perth. Available online: https://www.expatistan.com/cost-of-living/perth-australia (accessed on 15 July 2018).
- XE Currency Charts: AUD to USD. Available online: goo.gl/nV3QsU (accessed on 15 July 2018).
- Rottnest Society Unhappy Despite Island’s Record Visitor Numbers. Available online: https://goo.gl/Akkt9K (accessed on 15 July 2018).
- 2011 Census QuickStats. Available online: http://quickstats.censusdata.abs.gov.au/census_services/getproduct/census/2011/quickstat/0 (accessed on 15 July 2018).











| Fixed Constraints | Variable Constraints | |
|---|---|---|
| Min. reliability | 100% | |
| Min. RE share | 50% | |
| Emissions limit(s) | ||
| CO2 | Max 100 t/year | |
| Geographic constraint(s) | ||
| Area limit | Max 100 m2 for PV |
| Criteria | Description | |
|---|---|---|
| Social | Management | Ease of managing the electrification system inside the families and among them. |
| Equity | Equality in the amount of electricity supplied to each family. | |
| Household benefits | Improvements in the quality of life of the families and their incomes. | |
| Community services | Electrification of the community services (school, health center, church) | |
| Productive activities | Generation of local jobs thanks to the development of productive activities. | |
| Impact on local resources | Land covered by the installed equipment | |
| Clean energy | Renewables with the variable generation or hybrid | |
| Economic | Investment | The initial investment, operation, and maintenance costs. |
| Tariff | The effort of consumers to pay the tariff for the electricity. | |
| Subsidies | Financial aid or support granted by the state or public/private authorities. | |
| Fuel savings | Reduced losses, combined heat, cooling, and power, etc. | |
| Ancillary services | Congestion relief, frequency regulation, reactive power, and voltage control, etc. | |
| Technical | Application | Campus/Institutional, Military, Residential, Remote, and/or Rural areas |
| Supplied energy | Amount of energy and power supplied to each family. | |
| Continuity of the resources | Reliability of the used energy resources and autonomy of the batteries. | |
| Flexibility | Expandability of users and increase in consumption | |
| Local replacement | Assistance to repair equipment failures. | |
| Local manufacturing | The proximity to the places where the equipment is manufactured. | |
| Energy Security | System reliability in the event of failures: equipment, severe weather, cascading outages, cyber and physical attacks. | |
| Legal & Regulatory | Regulatory issues | State or private regulation |
| Interconnection | Deregulation of small power producers, Load aggregator | |
| Utility regulation | Regulation by public or private authorities |
| Name of Island | Characteristic |
|---|---|
| Andaman & Nicobar Islands [41] | Insufficient data |
| Annobon Island [42] | <10 MW, Off-grid |
| Catalina Island [43] | <10 MW, Off-grid |
| Faial Island [44] | >10 MW |
| Fair Isle [45] | Insufficient data |
| Gasa Island [46] | <10 MW, Off-grid |
| Gasado Island [47] | <10 MW, Off-grid |
| Graciosa Island [48] | <10 MW, Off-grid |
| Lord Howe Island [49] | <10 MW, Off-grid |
| Naushon Island [50] | <10 MW, Off-grid |
| Rottnest Island [40] | <10 MW, Off-grid |
| Samsø Island [51] | >10 MW |
| Ta’u Island [52] | <10 MW, Off-grid |
| Three Fijian islands [53] | <10 MW, off-grid. However, a lot of assumptions |
| Tonga Island [54] | Insufficient data |
| Parameter | Description |
|---|---|
| Annual Demand | 5 GWh |
| Low-Load Diesel Generators | 2 × 320 kW |
| Diesel generators | 5 × 300 kW |
| Wind Turbine | 600 kW, covering 30% of annual demand |
| Project Value In 2016 | $6,510,000 |
| Parameter | Description |
|---|---|
| Solar Power Plant | Planned installation of a 600 kW |
| Reduce diesel fuel consumption | 45% |
| Desalination Plant | Run on RE technologies |
| Constraint Type | Fixed Constraints | Variable Constraints |
|---|---|---|
| Min reliability | – | 100% |
| Min RE share | – | 55% |
| Demand Management Initiatives | Manageable Demand [Kwh/Day] | Peak Load [Kw] | Lifetime |
|---|---|---|---|
| Desalination plant and water storage | 5000 | 1000 | 25% |
| Generation Type | Max. |
|---|---|
| Fuel Generator | peak demand |
| Wind Turbine | 5 MW/km2 |
| Solar Panels | 0.16 kW/km2 |
| Batteries | average daily consumption |
| Category | Components | Capacity [kW] | Quantity | Investment [$] | O&M |
|---|---|---|---|---|---|
| Diesel generator | Danvest–Low-load hybrid | 131 | 2 | 45,850 | 2.62 $/h |
| Diesel generator | Kohler–Standby | 360 | 3 | 48,000 | 2.00 $/h |
| Diesel generator | Fixed Capacity | 300 | 2 | 40,000 | 2.00 $/h |
| Solar PV | Generic flat plate | 386 | 1 | 2493 | 19 $/year |
| Storage | Generic Li-Ion Battery | 507 | 2 | 300 | 9 $/year |
| Converter | Generic Converter | 258 | 2 | 300 | 0 $/year |
| Wind Turbine | Vestas V47 | 600 | 2 | 2,250,600 | 18,600 $/year |
| Total | – | 2542 | 14 | 2,347,583 | – |
| Diesel Gen | PV [kW] | Wind Turbine [unit] | Battery [kWh] | Converter [kW] | COE [$] | NPC [M$] | Initial Capital [M$] | O&M [$] | Ren Frac [%] |
|---|---|---|---|---|---|---|---|---|---|
| 7 (1945 kW) | 386 | 1 | 507 | 258 | 0.161 | 10.4 | 3.44 | 536,152 | 71 |
| 7 (1945 kW) | 1113 | 808 | 682 | 0.163 | 10.5 | 3.22 | 563,641 | 68 | |
| 7 (1945 kW) | 366 | 1 | 293 | 0.163 | 10.5 | 3.25 | 562,471 | 69 | |
| 7 (1945 kW) | 1 | 197 | 73.8 | 0.164 | 10.6 | 2.33 | 637,291 | 63 | |
| 7 (1945 kW) | 1 | 0.164 | 10.6 | 2.25 | 646,820 | 63 | |||
| 7 (1945 kW) | 1031 | 769 | 0.165 | 10.6 | 2.80 | 607,163 | 64 |
| Diesel Gen | PV [kW] | Wind Turbine [unit] | Battery [kWh] | Converter [kW] | COE [$] | NPC [M$] | Initial Capital [M$] | O&M [$] | Ren Frac [%] |
|---|---|---|---|---|---|---|---|---|---|
| 7 (1945 kW) | 1023 | 673 | 657 | 0.158 | 9.54 | 2.95 | 509,903 | 69 | |
| 7 (1945 kW) | 378 | 1 | 523 | 427 | 0.160 | 9.66 | 3.48 | 478,068 | 73 |
| 7 (1945 kW) | 962 | 762 | 0.160 | 9.68 | 2.63 | 545,597 | 66 | ||
| 7 (1945 kW) | 1 | 210 | 77.5 | 0.161 | 9.72 | 2.34 | 571,224 | 66 | |
| 7 (1945 kW) | 1 | 0.161 | 9.77 | 2.25 | 581,651 | 65 | |||
| 7 (1945 kW) | 441 | 1 | 461 | 0.162 | 9.81 | 3.49 | 489,333 | 72 |
| Diesel Gen | PV [kW] | Wind Turbine [unit] | Battery [kWh] | Converter [kW] | COE [$] | NPC [M$] | Initial Capital [M$] | O&M [$] | Ren Frac [%] |
|---|---|---|---|---|---|---|---|---|---|
| 7 (1945 kW) | 933 | 575 | 611 | 0.152 | 8.59 | 2.68 | 457,386 | 70 | |
| 7 (1945 kW) | 838 | 660 | 0.155 | 8.74 | 2.29 | 499,414 | 67 | ||
| 7 (1945 kW) | 466 | 1 | 651 | 325 | 0.158 | 8.91 | 3.71 | 402,566 | 77 |
| 7 (1945 kW) | 1 | 218 | 97.5 | 0.158 | 8.91 | 2.35 | 507,877 | 68 | |
| 7 (1945 kW) | 1 | 0.159 | 8.96 | 2.25 | 518,721 | 67 | |||
| 7 (1945 kW) | 291 | 1 | 229 | 0.159 | 8.96 | 3.04 | 457,952 | 72 |
| COE [USD/kWh] | NPC [M USD] | Max. EE Cost [M USD] | ||
|---|---|---|---|---|
| Energy Efficiency | 0% | 0.161 | 10.40 | |
| Energy Efficiency | 10% | 0.158 | 9.54 | 0.86 |
| Energy Efficiency | 20% | 0.152 | 8.59 | 1.81 |
| Diesel Gen | PV [kW] | Wind Turbine [unit] | Battery [kWh] | Converter [kW] | COE [$] | NPC [M$] | Initial Capital [M$] | O&M [$] | Ren Frac [%] |
|---|---|---|---|---|---|---|---|---|---|
| 7 (1945 kW) | 427 | 1 | 526 | 300 | 0.159 | 10.3 | 3.56 | 521,447 | 72 |
| 7 (1945 kW) | 269 | 1 | 199 | 0.162 | 10.4 | 2.98 | 576,712 | 68 | |
| 7 (1945 kW) | 1079 | 858 | 659 | 0.162 | 10.5 | 3.15 | 565,635 | 67 | |
| 7 (1945 kW) | 1 | 180 | 70.1 | 0.162 | 10.5 | 2.33 | 632,022 | 64 | |
| 7 (1945 kW) | 1 | 0.163 | 10.5 | 2.25 | 640,777 | 63 | |||
| 7 (1945 kW) | 957 | 696 | 0.164 | 10.6 | 2.59 | 619,218 | 63 |
| Diesel Gen | PV [kW] | Wind Turbine [unit] | Battery [kWh] | Converter [kW] | COE [$] | NPC [M$] | Initial Capital [M$] | O&M [$] | Ren Frac [%] |
|---|---|---|---|---|---|---|---|---|---|
| 7 (1945 kW) | 302 | 1 | 356 | 212 | 0.159 | 10.3 | 3.17 | 547,403 | 70 |
| 7 (1945 kW) | 363 | 1 | 275 | 0.160 | 10.4 | 3.24 | 551,100 | 69 | |
| 7 (1945 kW) | 1057 | 442 | 730 | 0.161 | 10.4 | 2.99 | 572,013 | 66 | |
| 7 (1945 kW) | 1 | 176 | 71.4 | 0.161 | 10.4 | 2.32 | 625,254 | 64 | |
| 7 (1945 kW) | 1 | 0.162 | 10.5 | 2.25 | 634,557 | 63 | |||
| 7 (1945 kW) | 946 | 677 | 0.163 | 10.5 | 2.56 | 616,250 | 63 |
| COE [USD/kWh] | NPC [M USD] | Max. DM Cost [M USD] | ||
|---|---|---|---|---|
| Demand management | 0 % | 0.161 | 10.40 | |
| Demand management | +10% | 0.159 | 10.30 | 0.10 |
| Demand management | +20% | 0.159 | 10.25 | 0.15 |
| COE [USD/kWh] | NPC [M USD] | CO2-Emissions [t/year] | Wind Turbine [600 kW] | PV Capacity [kW] | Battery Storage [kWh] | |
|---|---|---|---|---|---|---|
| Existing energy system | 0.207 | 13.356 | 2469 | 1 | 0 | 0 |
| Planned energy system | 0.170 | 10.986 | 1665 | 1 | 600 | 0 |
| New energy system | 0.161 | 10.372 | 1086 | 2 | 386 | 507 |
| New energy system EE 10% | 0.158 | 9.539 | 1087 | 1 | 1023 | 673 |
| New energy system EE 20% | 0.152 | 8.594 | 965 | 1 | 933 | 575 |
| New energy system DM +10% | 0.159 | 10.30 | 1052 | 2 | 427 | 526 |
| New energy system DM +20% | 0.159 | 10.25 | 1135 | 2 | 302 | 356 |
| COE/Capita/Month [USD] | Percentage of Cost of Living [%] | |
|---|---|---|
| Existing energy system | 8.87 | 0.96 |
| Planned energy system | 7.28 | 0.79 |
| New energy system | 6.90 | 0.75 |
| New energy system EE 10% | 6.77 | 0.73 |
| New energy system EE 20% | 6.51 | 0.70 |
| New energy system DM 10% | 6.81 | 0.74 |
| New energy system DM 20% | 6.81 | 0.74 |
© 2018 by the authors. Licensee MDPI, Basel, Switzerland. This article is an open access article distributed under the terms and conditions of the Creative Commons Attribution (CC BY) license (http://creativecommons.org/licenses/by/4.0/).
Share and Cite
Santos, A.Q.; Ma, Z.; Olsen, C.G.; Jørgensen, B.N. Framework for Microgrid Design Using Social, Economic, and Technical Analysis. Energies 2018, 11, 2832. https://doi.org/10.3390/en11102832
Santos AQ, Ma Z, Olsen CG, Jørgensen BN. Framework for Microgrid Design Using Social, Economic, and Technical Analysis. Energies. 2018; 11(10):2832. https://doi.org/10.3390/en11102832
Chicago/Turabian StyleSantos, Athila Quaresma, Zheng Ma, Casper Gellert Olsen, and Bo Nørregaard Jørgensen. 2018. "Framework for Microgrid Design Using Social, Economic, and Technical Analysis" Energies 11, no. 10: 2832. https://doi.org/10.3390/en11102832
APA StyleSantos, A. Q., Ma, Z., Olsen, C. G., & Jørgensen, B. N. (2018). Framework for Microgrid Design Using Social, Economic, and Technical Analysis. Energies, 11(10), 2832. https://doi.org/10.3390/en11102832

