Abstract
This study explores the interplay between tax incentives, creative compliance, and innovation in enhancing business resilience and sustainability among micro, small, and medium enterprises (MSMEs) in Indonesia, addressing gaps in the existing literature regarding their interrelationships during crises. A cross-sectional survey of 360 MSMEs was conducted, utilizing the Partial Least Squares Structural Equation Modeling (PLS-SEM) approach to analyze complex relationships among variables. The findings reveal that creative compliance, including tax planning and avoidance, does not directly impact resilience or sustainability. While tax incentives did not significantly enhance resilience during crises, they contributed to long-term sustainability. Innovation emerged as a critical factor linking creative compliance to business success and fully mediating the effects of tax incentives on resilience. This study emphasizes the necessity for MSMEs to prioritize innovation in their strategies, particularly in conjunction with effective tax practices, and highlights the need for government support through simplified regulatory frameworks to foster an innovative business environment. Limitations include the challenges of incorporating control variables in SEM and the need for further research into the long-term effects of these factors on sustainable performance.
1. Introduction
Micro, small, and medium enterprises (MSMEs) have formed around 90% of businesses worldwide, showcasing their ability to navigate economic and social intricacies while attaining organizational objectives (Lutfi et al. 2022). Researchers have identified the pivotal role of MSMEs in supporting the national economy and mitigating unemployment levels with job opportunities (Wolff et al. 2015; Jansson et al. 2017; Pu et al. 2021; Sayal and Banerjee 2022; Khan et al. 2023). In Indonesia, there are over 64 million MSMEs, constituting about 57% of the gross domestic product and absorbing 97% of the total workforce (Ministry of Cooperatives and SMEs 2019). Meanwhile, large companies only employ around 3% of the workforce and contribute around 43% to Indonesia’s GDP. Apart from their important role in generating economic prosperity, the presence of MSMEs has been identified as being able to foster innovation and technological progress (Oakey 1991; Kobe 2012).
Nevertheless, compared to larger businesses, MSMEs are more susceptible to a range of unforeseen circumstances, including the COVID-19 pandemic, mainly due to their weaker financial reserves, fewer assets, more restricted access to resources, and more underdeveloped managerial skills (OECD 2020; Tambunan 2021). It was exacerbated by the adoption of control measures such as lockdowns, quarantine, and social distancing to limit the spread of the virus, which affected the production factors’ mobility and stopped most MSMEs’ activities (Lonergan and Chalmers 2020). Consequently, the impact of this crisis on the performance of MSMEs is far worse than that of the 2008 global financial crisis (Fairlie et al. 2023). These adversities were soon compounded by the Ukraine–Russia conflict, which caused global raw material prices to soar (Ben Hassen and Bilali 2022). Despite the Indonesian economy seeing a rebound since the end of 2022, especially after the reopening of the economy post-COVID-19 (World Bank 2022), several MSMEs continue to face challenges in resuming their operations, placing them at risk of permanent closure.
Accordingly, innovation is needed to protect MSMEs from waves of bankruptcy. Ebersberger and Kuckertz’s (2021) study demonstrates that MSMEs in Asia, Oceania, North America, and Europe have successfully addressed these challenges via innovation. Furthermore, Xie et al. (2022) prove that innovation is one of the crucial steps that MSMEs need to take to remain viable and sustainable during the global outbreak. However, frequently, companies carrying out innovative activities experience deadlocks (Niu et al. 2023). According to the 2021 Global Innovation Index (GII) statistics published by the World Intellectual Property Organization, Indonesia’s innovation rating is very low, standing at 87th place. Furthermore, while examining the GII pillar, Indonesia’s performance remains below the average. The Central Bureau of Statistics (2021) corroborates these statistics, indicating that the innovation rate among enterprises in Indonesia stands at about 30%. Specifically, 23.41% of companies innovated in products, while 23.90% focused on process innovation. This low level of innovation is most likely due to funding constraints (e.g., Kelley 2009), which has been a major problem for MSMEs during the pandemic (Baldwin and Mauro 2020; Cao and Leung 2020) and will probably continue to be felt in the future, long after the pandemic ended (Gourinchas 2020; Khan 2022).
To overcome the obstacle of financial limitations that hinder the ability of MSMEs to innovate and contribute to development objectives, policymakers globally are offering financial assistance to MSMEs. This assistance includes facilitating access to new credit, providing cash transfers, deferring payments, granting fiscal exemptions, and offering wage subsidies (e.g., Dell’Ariccia et al. 2020; Garicano 2020). Indonesia, as one of the most affected countries during the pandemic, is also taking similar proactive steps, which are reflected in the National Economic Recovery (PEN) program in 2021 (Coordinating Ministry for Economic Affairs of the Republic of Indonesia 2021). A notable allocation of IDR 162.4 trillion (about USD 10.4 billion) out of the total IDR 744.5 trillion budget for national economic recovery has been earmarked specifically for the MSMEs. These funds have been disbursed in the form of supplementary business capital for 12.71 million business units, interest subsidies for 4.96 million business units, the deployment of guarantee funds, and credit restructuring for numerous business entities. Additionally, the government has not only reduced the tax rate from 1% to 0.5% but also waived taxes for businesses with a turnover of less than IDR 500 million. These financial aid and government policies have proven beneficial for MSME innovation in Indonesia during the pandemic (Najib et al. 2021). In addition, in the Indonesian context, the positive relationship between government support and MSME innovation is not only proven in crises but also in normal situations (Najib and Kiminami 2011), such as the period after the pandemic.
Apart from relying on support and cooperation with external parties (i.e., the government) as mentioned above, any company, including MSMEs experiencing financial constraints, usually adopts alternative strategies to increase internally generated funds, such as, for example, tax planning (Edwards et al. 2016; Seidu et al. 2023) and tax avoidance (Elbannan and Farooq 2020; Falavigna and Ippoliti 2023). It should be remembered that tax planning and avoidance do not always mean that the company is carrying out inappropriate actions, and many provisions in tax regulations allow and encourage companies to reduce their tax burden (Dyreng et al. 2008). On this matter, companies comply with the “letter of the law” with the aim of lowering certain levels of taxable income below those intended by the legislators (Gribnau 2015). This behavior has been labeled “creative compliance” (McBarnet and Whelan 1999). Furthermore, the increase in internal cash flow resulting from such behavior has been shown to be a major source of financing innovation activities among MSMEs (Himmelberg and Petersen 1994).
Building upon the points mentioned above, we come up with the following proposition: financial assistance and government policies provided to MSMEs and alternative strategies to increase internal funding sources through tax planning and tax avoidance are able to promote innovation among MSMEs. As previously mentioned, this innovation is the key to the success of MSMEs in surviving the waves of the outbreak. Furthermore, the resilience of MSMEs will enable them to maintain their sustainability in the long run by implementing effective strategies to withstand any future shocks (Beech et al. 2020; Agarwal et al. 2023). Most importantly, as Winnard et al. (2014) stated, managing both resilience and sustainability is crucial to reducing vulnerabilities and maintaining high-quality performance, which ultimately leads MSMEs to flourish rather than just survive.
This study, therefore, is intended to examine whether government financial assistance in the form of tax incentives, tax planning, and tax avoidance strategies can increase the resilience and sustainability of MSMEs by stimulating innovation. Using primary data from 360 MSMEs in Indonesia, we found that creative compliance, including tax planning and avoidance, does not directly enhance resilience or sustainability. While tax incentives did not significantly boost resilience during crises, they support long-term sustainability. Innovation plays a crucial role, significantly influencing both resilience and sustainability, and mediates the relationship between tax-related factors and our endogenous variables. Our analysis reveals a U-shaped relationship between innovation and sustainability, indicating that initial high costs of innovation may reduce performance but eventually enhance sustainability. We also confirm that innovation is not exogenous, reinforcing its central role in our model.
The results of this study contribute to the literature in several important ways. First, it integrates two concepts that are usually studied as separate issues (Winnard et al. 2014), but basically, both are needed to achieve a flourishing business, namely resilience and sustainability. Second, theoretically, this study highlights the importance for organizations to develop alternative financial plans, which are essential to ensure the availability of critical resources during an emerging crisis. This insight is in line with the contingency theory popularized by Fiedler (1964), where organizational decisions are not one-size-fits-all—they must be tailored to the specific circumstances at hand. In this regard, companies can implement creative compliance that reflects entrepreneurial self-efficacy and utilize tax incentives that are in line with institutional theory to promote innovation and thereby the resilience and sustainability of MSMEs. Although there is much evidence regarding the importance of entrepreneurial strategies for the flourishing of MSMEs (e.g., Schmitt et al. 2018; Khanam and Sakib 2020; Khan et al. 2021; Pulka et al. 2021; González-López et al. 2021; Kisubi et al. 2022; Ibidunni et al. 2024), little research has investigated whether managerial strategies from the tax aspect, such as creative compliance, are an integral part of the resilience and sustainability of MSMEs in a country. Lastly, it is expected that the findings of this study can help MSMEs in Indonesia outline their strategic roadmap towards achieving sustainable development goals. Moreover, these outcomes can serve as valuable insights for MSMEs in other regions, as well as guide policymakers in implementing effective policies for these business units.
The subsequent sections of this work are structured as follows. Section 2 offers a concise yet comprehensive overview of the literature dealing with the conceptualization of resilience and sustainability of business and explores how they might be integrated into decisions to lead to flourishing rather than surviving businesses. Additionally, this section details the conceptual frameworks for the explanatory variables under investigation, including tax planning, tax avoidance, tax incentives, and innovation. Section 3 outlines the theoretical background and several hypotheses that serve as the backdrop for empirical testing in this current study. Moving forward, Section 4 meticulously details the data utilized in the estimation process, the development of the questionnaire, and the data analysis methods designed to produce rigorous empirical results. Section 5 dissects the empirical findings. Section 6 presents an in-depth discussion. Section 7 concludes the findings and presents cogent theoretical and policy implications, drawing the curtains on this comprehensive academic endeavor.
2. Literature Review: A Conceptual Definition
In this section, we define the variables conceptually by referring to both the theoretical and empirical literature, which is very useful in building a common understanding of the terms and constructs under investigation and crucial to ensuring the consistency and validity of the research (Wacker 2004). By delineating these definitions, we can precisely frame our hypotheses, select appropriate methodologies, and compare our findings with previous studies. This clarity not only enhances the credibility of the research but also facilitates the replication of studies and contributes to the cumulative knowledge in the field. Without well-defined concepts, the interpretations of results may be invalid, leading to potential ambiguities and undermining the overall integrity of the research (Konlechner and Ambrosini 2019).
2.1. Business Sustainability
Ecology, regarded as the foremost scientific framework for comprehending sustainability, emphasizes a growing awareness of human activities’ environmental impacts (Quental et al. 2011). It underscores the imperative to manage natural resources in a manner that fulfills current societal needs without compromising those of future generations. This approach seeks to address negative externalities—the adverse effects on parties not directly involved in economic transactions (Pearce 2002). The implementation of this concept in the business world has experienced a notable rise (Klettner et al. 2014). Numerous enterprises are presently embracing environmentally sustainable strategies, including the reduction of carbon emissions, the utilization of eco-friendly products, and active involvement with local communities (Menozzi et al. 2015; Buffa et al. 2018). In addition, an increasing customer desire for goods that exhibit both environmental consciousness and social accountability has resulted in the heightened significance of companies that promote sustainability (Liu et al. 2018; Wu et al. 2021). Also, a meticulous analysis of the functions fulfilled by governments and regulatory bodies underscores the significance of sustainability as a paramount policy objective, suggesting that it will continue to be the prevailing trend in the business environment (Bryant et al. 2018; Peñarroya-Farell et al. 2023).
The sustainable performance of a business reflects its accomplishments across economic, environmental, and social dimensions (Khan et al. 2023). This level of performance results from the collective efforts put forth by employees, relationship networks, and a steadfast dedication to socially responsible practices (Spillan and Parnell 2006). Social performance encompasses actions that contribute to the betterment of society, while environmental performance involves initiatives aimed at reducing emissions and pollution to enhance the environment (Testa et al. 2015). On the other hand, economic performance pertains to the growth in sales and profits (Le 2022). Our research focuses on sustainable performance in a broader sense, extending beyond just green or financial metrics. It aligns with sustainability goals, encompassing the triple bottom line, which encompasses environmental, societal, and economic aspects. For MSMEs, this approach may involve assessing profit growth, resource efficiency, and both environmental and social performance (Le 2022; Khan et al. 2023).
Numerous empirical studies suggest that those indicators, especially profit growth and resource efficiency, are well-suited essential components of sustainability for MSMEs. For instance, Soytas et al. (2019) recognize a reciprocal relationship between sustainability and financial performance. On the one hand, sustainability efforts can enhance a company’s reputation, drawing in customers and investors who prioritize environmental and social responsibility, which in turn boosts revenue and investment potential. Conversely, firms with higher financial returns possess greater resources and motivation to invest in sustainability initiatives. Chatzistamoulou and Tyllianakis (2022) explore how European SMEs’ dedication to resource efficiency can drive a shift towards sustainability. They demonstrate that such commitment, facilitated through the adoption of innovative technologies, collaborative efforts, and business consulting, will support these enterprises in making a successful transition to more sustainable practices. Meanwhile, as noted earlier, social and environmental performance is fundamentally intertwined with the process of sustainability transformation (Belu 2009).
In conclusion, the literature highlights that sustainable performance encompasses economic, environmental, and social dimensions, where a balanced approach to profit growth, resource efficiency, and social responsibility is essential. Empirical studies further corroborate that sustainability efforts positively influence financial performance and that resource efficiency and innovation are pivotal for MSMEs transitioning to sustainable practices. Collectively, these insights affirm that a comprehensive approach to sustainability, integrating ecological, economic, and social considerations, is not only a key driver of business success but also a necessary strategy for long-term viability and responsibility.
2.2. Business Resilience
Resilience is defined as the capacity of both individuals and organizations to endure, adapt, and progress in the face of challenges, changes, or disruptions (Barasa et al. 2018). The roots of resilience lie in ecology, where it originally described the interaction between human activities and natural systems (Limnios et al. 2014). Conceptually, it reflects the ability of complex systems to restore equilibrium following disturbances (Bhamra et al. 2011). Resilience is indispensable for systems and their components to navigate turbulent external environments, encompassing events of varying impact (Wright et al. 2012). In the current era of globalization and rapid technological advancements, business worlds encounter diverse risks (Lahiri et al. 2008), including economic downturns, climate instability, and swift regulatory transformations. Resilience within the context of businesses refers to the capability of a company to endure, adjust, and advance amidst such situations (Ismail et al. 2011). Another critical facet is their capability to swiftly recover from a negative exogenous shock, including the COVID-19 pandemic, which suddenly hit ongoing business operations.
According to Adobor and McMullen (2018), business resilience surrounds the fundamental processes that foster and utilize organizational adaptive capacity. These processes include readiness, which involves ensuring that businesses are adequately equipped to minimize the likelihood and impact of disruptive events (Ponomarov and Holcomb 2009). Ivanov and Sokolov (2012) argued that in the event of widespread disruptions, managers need to adopt a proactive approach by preparing for the incident and minimizing susceptibility to such disturbances. Organizations that invest significantly in preparedness are better equipped to develop alternative strategies, thereby enhancing their resilience and reducing vulnerabilities (Pettit et al. 2013). Additionally, businesses must have effective response and recovery mechanisms to mitigate the effects of disruptions and rebound from adverse circumstances (Christopher and Peck 2004; Burnard and Bhamra 2011; Hufschmidt 2011). Without developing these capabilities, businesses remain susceptible to significant impacts on their revenues and costs (Ponomarov and Holcomb 2009). In line with the two fundamental phases of managing a crisis suggested by Mitroff et al. (1988), preparedness falls under the proactive category, involving efforts to anticipate and identify potential crises before they emerge. On the other hand, response and recovery are considered reactive measures aimed at mitigating the consequences and managing the aftermath of a crisis. It is important to recognize that readiness, response, and recovery within the business organization are interconnected, as effective preparedness can accelerate both response and recovery (Knemeyer et al. 2009; Grötsch et al. 2013). Therefore, adopting the dimensions of business resilience, encompassing readiness, response, and recovery, is crucial for conducting empirical analysis, both those using quantitative and qualitative approaches.
In line with that notion, Chowdhury and Quaddus (2016) conducted a study on the supply chain resilience within Bangladesh’s apparel sector. Their research, based on survey data from 272 firms, demonstrated that the dimensions of supply chain resilience—such as readiness, response, and recovery—exhibit both reliability and validity. Additionally, their findings highlighted that factors such as supply chain orientation, learning and development, and the culture of supply chain risk management have a significant impact on enhancing supply chain resilience. In the same industry, Oxborrow and Brindley (2012) investigated the challenges faced by SMEs in maintaining supply chain resilience amid fluctuating economic conditions caused by recessionary ripples and structural transformations. By employing a longitudinal-focused interview, they revealed that the apparel supply chain has adapted to market fluctuations by either engaging directly with retailers or relocating production to international facilities as a strategy to address market uncertainties. Shifting the focus to other sectors but still within the realm of small enterprises, Hadjielias et al. (2022) investigated the psychological resilience of individual owner–managers during the global COVID-19 crisis. Their study, which included interviews with 35 small business owner-managers conducted between April and December 2020, found that preparedness serves as a crucial protective factor enabling these managers to navigate and potentially excel despite the pandemic’s challenges. Lastly, Rodrigues et al. (2021) conducted a descriptive analysis of 254 SMEs in Portugal and found that 28.35% of these companies required up to three months to recover from pandemic-induced losses. It suggests a focus on directing their efforts toward recovery amidst ongoing uncertainty, consistent with the principles of organizational resilience.
In summary, resilience—originating from ecological concepts—is crucial for organizations, including MSMEs, to navigate and thrive amidst disruptions. It involves three key dimensions: readiness, response, and recovery. As MSMEs face increasing risks from economic shifts and environmental changes, effective preparedness and adaptable response mechanisms become vital. Empirical research highlights that these business sectors with strong resilience practices, such as proactive planning and efficient recovery strategies, can better manage disruptions and recover from challenges like the COVID-19 pandemic. Thus, integrating resilience strategies is essential for MSMEs to maintain operational stability and ensure long-term success in a volatile environment.
2.3. Flourishing Business: Linking Sustainability and Resilience
While sustainability and resilience are often examined as two separate and independent topics (Derissen et al. 2011), recent discussions highlight their interconnected nature and mutual reinforcement (Redman 2014; Marchese et al. 2018; Balugani et al. 2020; Weber 2023). This linkage might be attributed to the fact that both concepts are deeply rooted in ecological principles, emphasizing the critical importance of maintaining the functionality and adaptability of dynamic systems (Xu et al. 2015; Marchese et al. 2018). In business contexts, this interrelation becomes particularly salient. Fiksel (2003) argues that resilient businesses inherently possess characteristics that enhance sustainability. As noted by Saad et al. (2021), this perspective posits that businesses that demonstrate high resilience—through effective response and adaptation to challenges—are better positioned to achieve sustainable outcomes. In practical terms, they are likely to produce higher-quality outputs, optimize resource utilization, and uphold the principles of the triple bottom line: economic, social, and environmental performance (Aguiñaga et al. 2018). For instance, Pettit et al. (2010) suggest that with a resilient supply chain, a company can adapt to disruptions and continue delivering value, thereby reducing waste and supporting sustainable practices. In addition, resilient businesses that effectively manage environmental and social stresses are more capable of sustaining their performance growth over time (Fiksel and Bakshi 2023). Eventually, businesses that can integrate resilience into their operational and strategic frameworks are better equipped to anticipate and mitigate potential risks, thereby enhancing their sustainability performance.
Conversely, sustainable businesses adopt a long-term outlook that holistically integrates environmental, social, and economic dimensions, positioning them to better withstand sudden adverse external shocks due to their intrinsic capacity to absorb and adapt to disruptions (Elkington and Rowlands 1999; Schaltegger et al. 2013). This capacity is grounded in their robust systems and practices designed to mitigate the impacts of unexpected challenges and foster resilience (Trabucco and De Giovanni 2021). For example, firms that prioritize sustainable resource management and corporate social responsibility are generally better equipped to endure environmental or economic crises, as their operations are inherently designed to be adaptable and resource-efficient (Ortiz-de-Mandojana and Bansal 2016). Furthermore, the adoption of sustainable practices contributes to the development of strong stakeholder relationships (Chen and Miller 2011) and enhances risk management capabilities (Nobanee et al. 2021). Simeone (2015), in his analysis, emphasized that risk management capabilities bolster an organization’s resilience by providing a supportive network and effective strategies for managing and mitigating risks. Liu and Yin (2020) note that sustainable businesses often benefit from improved reputational capital and stakeholder trust, which are critical during times of crisis and recovery. Simeone (2015), in his analysis, emphasized that risk management capabilities bolster an organization’s resilience by providing a supportive network and effective strategies for managing and mitigating risks. Accordingly, a strong commitment to sustainability not only secures long-term operational success but also enhances resilience, enabling organizations to effectively manage and rebound from unexpected challenges.
At this point, we can argue that if sustainability represents the overarching objective of a business, then resilience signifies the capability to remain aligned with and adjust to the evolving challenges encountered while pursuing this goal. Consequently, as suggested by Winnard et al. (2014), for businesses to truly flourish, they must embody both high levels of resilience and sustainability. This dual focus is particularly crucial in an uncertain and rapidly changing environment, where it serves as the most effective strategy in minimizing vulnerability and ensuring sustained high-quality performance over time. On the one hand, sustainability ensures that a business operates in a manner that is resource-efficient, socially responsible, and economically viable, creating a strong foundation for long-term success. On the other hand, without resilience, even the most sustainable practices can falter in the face of unexpected disruptions, such as economic crises, natural disasters, or shifts in market dynamics. Organizations with insufficient resilience and sustainability are at a significant disadvantage. Their inflexible structures and inadequate adaptation mechanisms make them highly susceptible to failure in the face of adversity. Such businesses are likely to experience operational disruptions, diminished performance, and, ultimately, an inability to compete effectively. In addition, businesses that possess only one of these attributes—whether resilience or sustainability—may continue to operate, but they do so with a persistent risk of instability.
2.4. Innovation
It is widely acknowledged that for organizations to achieve success and ensure their survival, embracing innovation is essential (Heunks 1998). Innovation enables companies to stand out from their competitors by swiftly adapting to shifts in the market and new trends (Ireland and Webb 2007). This forward-thinking strategy not only allows businesses to seize emerging opportunities but also enhances their brand image and operational efficiency, thereby significantly bolstering their competitive advantage (Anning-Dorson and Nyamekye 2020). Conversely, firms that neglect innovation face considerable risks, including potential bankruptcy, as demonstrated by the case of Nokia (Abetti 2000; Doz and Kosonen 2010). Given its critical role, it is unsurprising that innovation has currently become one of the most prominent topics in discussions about economic advancement and prosperity (Nasierowski and Arcelus 2012; García-Sánchez et al. 2020).
The etymological roots of innovation come from the Latin word innovare, which means to make a modification or something completely new (Clapham 2003). Most definitions of innovation in the literature focus on similar concepts but offer different perspectives. For instance, according to Schumpeter (1934), innovation refers to the introduction of new products or processes that create new markets or significantly improve existing ones. Tidd and Bessant (2018) provide a slightly broader definition, including changes in processes or systems that enhance efficiency and effectiveness within organizations. A more expansive definition includes not only organizational changes but also social impacts. For example, Rogers (2004) defines innovation as an idea, practice, or object perceived as new by an individual or other unit of adoption, which influences both the organization and the broader environment by altering practices, behaviors, or social norms. The most comprehensive definition is offered by the OECD (2005), which encompasses the successful implementation of new or significantly improved products, processes, marketing methods, or organizational methods in business practices, workplace organization, or external relations, with potential impacts on various aspects of society and the economy. Despite the variations in these definitions, they all emphasize the key elements of change and renewal involving people, processes, and products aimed at improving situations (Kamaruddeen et al. 2010).
Building on the definitions provided, Wang and Ahmed (2004) formulated a comprehensive framework for understanding corporate innovation, which encompasses five key dimensions: product innovation, market innovation, process innovation, behavioral innovation, and strategic innovation. Product innovation involves creating new or significantly improved goods or services to meet consumer preferences and capture new market segments (Henard and Szymanski 2001; Danneels and Kleinschmidtb 2001). Market innovation focuses on strategies for entering new markets or targeting different customer demographics, which can include launching cutting-edge technology products or updating marketing strategies for existing products (Kjellberg et al. 2015). Process innovation aims to improve production or delivery methods to enhance efficiency and reduce costs (Jin et al. 2019; Goni and Van Looy 2022). Behavioral innovation entails changes in organizational culture, employee behaviors, or managerial practices to foster creativity and improve performance (Naranjo-Valencia et al. 2017; Tian et al. 2018). Strategic innovation refers to the development of new strategies or business models that significantly alter an organization’s direction or competitive stance (Markides 1997; Varadarajan 2018). Several studies on small businesses also explore these dimensions to understand how they drive innovation. For instance, Ramirez-Portilla et al. (2017) investigated how varying levels of openness in open innovation practices and models impact innovation and various aspects of performance within small and medium-sized supercar manufacturers across Europe. Similarly, Kurniawati et al. (2022) devised a sustainability-focused open innovation model tailored to SMEs involved in the production of traditional Indonesian textiles.
Accordingly, we identify five important dimensions of the concept of innovation—product innovation, market innovation, process innovation, behavioral innovation, and strategic innovation. Each of these dimensions plays a crucial role in driving the success of organizations at all levels, with particular significance for MSMEs. Embracing innovation in this business segment is not merely a strategic choice but a necessity for survival and growth. These enterprises often operate with limited resources and face intense competition, making it essential to continuously adapt and evolve. Product and process innovations can help MSMEs improve their offerings and operational efficiencies, while market and strategic innovations enable them to explore new opportunities and adapt to changing market conditions. Furthermore, behavioral innovation fosters a culture of creativity and agility, empowering MSMEs to respond effectively to challenges and capitalize on emerging trends. Thus, for MSMEs, innovation is integral in maintaining competitiveness and driving economic advancement.
2.5. Creative Compliance
The formulation of laws is influenced by the lobbying efforts of diverse community groups and by contemporary social practices. In the meantime, understanding and complying with laws is a subjective endeavor that includes numerous social inferences (i.e., a person’s social class, ethnicity, or ostensibly defiant/apologetic attitude). Tax laws are not an exception, as key players can influence them in their area of expertise (Mulligan and Oats 2016), and their implementation can be impacted by numerous social practices (Gracia and Oats 2012). An intriguing issue of the implementation of tax law as a social practice is the situation in which individuals or businesses appear to comply with tax law but with the intention of disregarding its underlying principles. This behavior is referred to as “creative compliance” (McBarnet and Whelan 1999), which stands between the two extremes of tax compliance decisions: compliance and non-compliance.
Conceptually, creative compliance includes tax planning and tax avoidance (Sikka and Willmott 2013). This concept is still under-investigated in the tax compliance literature. One of the barriers may be the fact that there is no clear definition of tax planning and tax avoidance (McBarnet 2004; Picciotto 2007; Christians 2014). However, in Inland Revenue Commissioners vs. Brebner, [1967] 1 All E.R. 779, Lord Upjohn enunciated the basic premise of most appropriate tax planning: “no commercial man in his senses is going to carry out commercial transactions except on the footing of paying the smallest amount of tax involved”. In this matter, individuals or businesses seek to regulate financial activities and transactions in such a way that, in accordance with legal restrictions, the amount of tax they must pay can be minimized (Hoffman 1961; Woellner et al. 1997). To achieve this purpose, taxpayers typically take advantage of available deductions, credits, exemptions, and tax incentives provided by tax laws (Fallan et al. 1995). Therefore, it is reasonable that tax planning is considered a legitimate activity—encouraged by tax authorities—as it allows taxpayers to use the tax code to their advantage while remaining in compliance with the law (Murphy 2004). Nevertheless, several companies appear to design tax planning activities more aggressively by exploiting loopholes or making profitable interpretations of ambiguities in tax laws (Rego 2003). This aggressive tax planning is better known as tax avoidance (Cachia 2017). Although this type of tax planning is still considered legal, it can be a controversial topic, as many analysts argue that it is not in line with the spirit of the law. Therefore, it can be assumed that tax avoidance contains elements of tax planning and tax evasion and, therefore, lies between these practices (Alm 2012).
In some cases, tax avoidance is often seen as creative business innovation and a sign of entrepreneurship rather than as an act of fraud (European Commission 2017); for example, by diverting funds to other places with more favorable tax systems, even though it involves monetary transactions that do not make commercial sense (McLaren 2008). The Spotless case reported in the Australian High Court decision in 1996 is an example of such a tax avoidance scheme. The company deposited funds into a bank in the Cook Islands. A reasonable person would find it strange that an Australian company would deposit funds in an Australian bank with a branch in a remote South Pacific country unless they were aware that the Cook Islands were considered a “tax haven” at the time. In other cases, tax avoidance can also be equated with fraud. For example, inserted entities are used to disguise transactions to gain unintended benefits from tax relief provisions (Freedman 2005). It means that there is a binary distinction regarding tax avoidance practices: acceptable and unacceptable practices. These definitions are, in principle, dependent on social conditions and will change in different historical periods or social groups (Picciotto 2007). Ultimately, it is important to think about the boundaries of acceptable and unacceptable practices that are negotiated among the various actors in the tax field at a given time (Gracia and Oats 2012).
Minimizing tax liabilities while adhering to the law, as demonstrated by creative compliance practices, poses a significant challenge for the average taxpayer. Consequently, such practices might appear relevant primarily to a select group of taxpayers who can afford to engage tax advisors to navigate complex tax regulations (Murphy 2004). Tax advisors are generally considered to possess superior technical expertise, extensive knowledge of taxation, and practical experience in tax administration compared to typical taxpayers (Erard 1993). These professionals assist clients in selecting between various strategies to manage their affairs and minimize future tax burdens. Thus, creative compliance—encompassing tax planning and avoidance—represents a proactive approach taken prior to the crystallization of tax obligations. In contrast, tax evasion involves non-compliance with tax requirements after they become due, such as failing to report income to tax authorities, which is unequivocally a criminal offense (Elffers et al. 1987). Supporting this notion, an empirical study conducted by Onu et al. (2019) investigated individual compliance among 330 small business owners and measured creative compliance as instances of individual non-compliance where rules are selectively followed to avoid legal principles. This finding is further supported by Vincent (2021), who developed a scale to measure tax compliance among small enterprises in Nigeria. In summary, tax planning and tax avoidance are key indicators of MSMEs’ creative compliance, which is distinct from tax evasion.
2.6. Tax Incentives
Tax incentives are a prevalent strategy across the globe, particularly in developing nations. Governments frequently cite intense international competition as a justification for implementing such incentives (Kazbekova et al. 2024). By offering more favorable tax treatments, these incentives are designed to attract both domestic and foreign capital (Van Parys and James 2010). Examples of these practices include reductions in corporate income tax rates, temporary exemptions known as tax holidays, and various tax reductions through credits or investment allowances (Klemm 2010). Regardless of their specific aims or forms, tax incentives in developing countries are instrumental in easing the operational challenges faced by businesses (Bräutigam and Knack 2004). This facilitation allows firms to allocate resources more effectively across diverse sectors (Smallbone and Welter 2001), thereby supporting broader economic development (Jorgenson 1963).
As mentioned in the introduction section, MSMEs play a pivotal role in achieving such economic development objectives. However, the economic contribution of MSMEs is contingent upon their competitiveness and sustainability, which can be hindered by their inherent weaknesses, including limited access to capital, insufficient economies of scale, and reduced bargaining power compared to larger enterprises. In this regard, governments must provide robust support—like the tax incentives mentioned above—to these businesses, particularly during periods of economic hardship (Deyganto 2022). This support not only assists MSMEs in overcoming immediate difficulties but also strengthens their capacity to drive long-term economic progress (Atawodi and Ojeka 2012; Ahmedova 2015; Twesige and Gasheja 2019). While tax incentives have the potential to lower costs and boost a company’s competitive edge, their effectiveness hinges on their awareness and effective utilization of these benefits (Jolley and Lane 2010). Without sufficient knowledge of available tax incentives and the ability to integrate them into financial and strategic planning, businesses may fail to leverage these supports effectively, potentially resulting in wasted resources and increased fiscal burdens on the government (Bartik 2005). Proper awareness and utilization are essential for MSMEs to maximize the benefits of tax incentives and make informed decisions, enabling them to engage in activities such as relocation, expansion, investment, and job creation (Garsous et al. 2017; Slattery and Zidar 2020).
Building on the previously mentioned points, Jolley et al. (2015) surveyed executives from companies in North Carolina that had received statutory tax credits. The survey revealed that many executives were unaware of these credits. Specifically, among executives from companies that had previously benefited from Lee Act tax credits, 29.3% were aware of the incentives, 61.8% did not believe their companies had received them, and 8.9% were uncertain. This significant lack of awareness among executives suggests that such tax credits may not effectively determine corporate strategic decisions. Correspondingly, Pandya (2017), who investigated the awareness and utilization of various incentives among 216 MSME units in India through surveys and interviews, concluded that increasing awareness and simplifying the utilization process for incentives are crucial. The study also indicated a preference among MSMEs for direct fiscal incentives, such as investment and interest rate subsidies, over indirect incentives, like energy assessment and water consumption subsidies. Accordingly, empirical research aiming to assess the effectiveness of tax incentives on MSMEs’ performance should focus on both awareness and utilization of these policies. Alkahtani et al. (2020) and Pu et al. (2021), who studied the sustainability of SMEs in Pakistan and Bangladesh, respectively, are examples of studies that adopted the notion. Their research instrument includes several constructs that assess whether respondents agree with the statement that their company receives various incentives from formal institutions, particularly the government.
Hence, it is crucial to emphasize two fundamental aspects concerning tax incentives: MSMEs’ awareness of these incentives and their effective utilization. For tax incentives to achieve their intended impact and enhance MSME performance, businesses must not only be informed about the available incentives but also be equipped to utilize them effectively. Awareness ensures that MSMEs can identify and access the benefits designed to alleviate their financial constraints, while effective utilization involves integrating these incentives into strategic planning to maximize their benefits.
3. Theoretical Background and Hypothesis Development
In this section, we provide a comprehensive theoretical framework and develop hypotheses that explore the intricate relationship between creative compliance, tax incentives, innovation, and their impacts on the sustainability and resilience of MSMEs during crises. By integrating insights from contingency theory, entrepreneurial self-efficacy, and institutional theory, this section seeks to elucidate how MSMEs can leverage financial strategies and external support mechanisms to enhance their performance and adaptability. Through a detailed examination of these theories and their application to the challenges faced by MSMEs, we formulate hypotheses that highlight the mediating role of innovation in maximizing the effectiveness of tax planning and incentives. The ultimate goal is to build a robust model that explains how these factors contribute to MSMEs’ long-term success and recovery in adverse conditions.
3.1. Contingency, Entrepreneurial Self-Efficacy, and Institutional Theories
When a crisis strikes, leading to reduced demand and declining sales, company liquidity suffers. Financial disturbances can impact both individual organizations and entire industries, creating significant threats to financial stability (Navaretti et al. 2010; Dietrich and Vollmer 2012; Degl’Innocenti et al. 2018; Kim et al. 2020). Conventional financial frameworks often fall short during these times, necessitating more complex financial decision-making processes (Belás et al. 2017). Research into emergency risk management underscores the importance for organizations to develop financial alternative plans, which are crucial to ensuring the resilience and sustainability of essential resources during emerging crises (Carmeli and Markman 2011; Obrenovic et al. 2020). This approach aligns with Fiedler’s (1964) contingency theory, which suggests that organizational decisions and actions must be adaptable to the specific circumstances that arise. In this regard, business effectiveness is contingent upon contextual factors, and thus, there is no universal management style that fits all scenarios (Ayman et al. 1995). Companies that follow a contingency approach aim to develop a rational comprehension of evolving situations and adjust their behavior accordingly. They then select the management style that most effectively addresses the specific circumstances at hand (Reeves and Haanaes 2015). In the case of small businesses, an empirical study conducted by Sarkar and Clegg (2021) using a qualitative approach provides evidence that owners responded to the emergence of the COVID-19 pandemic by implementing contingency leadership qualities. These owners adapted to the pandemic’s contextual challenges by effectively managing both internal and external factors amid considerable uncertainty. They continuously balanced internal factors, such as resources and expertise, with external factors, including stakeholder expectations, to sustain their businesses.
An in-depth analysis of how these owners adjusted to both internal and external factors influencing their business was documented by Childs et al. (2022). They carried out comprehensive interviews with small retail business owners to investigate how they maintained their operations throughout the pandemic. Internally, these owners focused on stabilizing their strained financial structures by implementing measures such as rigorous cash flow management and cost reduction strategies, including renegotiation of lease terms and supplier contracts. Externally, they fortified their relationships with key stakeholders, including suppliers, investors, and customers. To manage financial pressures, some retailers negotiated revised payment terms with vendors and made early payments when possible. In response to shifting consumer behavior, they implemented curbside delivery and adjusted services to meet new demands. Additionally, they emphasized community support, leveraging local connections to bolster their businesses. This holistic approach allowed these businesses to navigate the severe disruptions caused by the pandemic while maintaining their operations.
The core principle of contingency theory, as discussed earlier, highlights that from an internal standpoint, a company’s resilience and sustainability are predominantly shaped by its capability to manage resources effectively. A key strategy for achieving this efficiency is minimizing operational expenses, including reducing tax liabilities. This approach aligns with the concept of entrepreneurial self-efficacy, as articulated by Boyd and Vozikis (1994), which involves a company’s confidence in its ability to handle tasks and surmount business challenges effectively. Chen et al. (1998) further elaborates on entrepreneurial self-efficacy, noting that it encompasses self-efficacy in various domains, such as implementing internal controls through financial analysis. These internal controls extend beyond financial reporting to include operational and compliance aspects. For instance, Chen et al. (2020) examined the role of internal controls in tax planning and avoidance, evaluating the efficacy of the Committee of Sponsoring Organizations (COSO) (1992, 2013) framework in managing tax risks within non-financial firms listed on the Shanghai and Shenzhen Stock Exchanges. Their findings reveal that while high-quality internal controls can foster creative compliance in less protected firms, they may restrict it to more protected ones. This body of theoretical and empirical work underscores that creative compliance strategies, including tax planning and avoidance, are vital components of internal control mechanisms that reflect a company’s entrepreneurial self-efficacy. Chang et al. (2020) further assert that companies employing intelligent tax avoidance strategies through legal means (creative compliance) can leverage effective internal controls to minimize tax liabilities, thereby advancing shareholder interests and promoting long-term financial security.
From an external standpoint, companies can adapt to the financial challenges posed by the pandemic by aligning business strategies with available government incentives (Bhattacharyya and Thakre 2021). In this context, building strong relationships with stakeholders, especially policymakers and regulatory bodies, is essential (Albareda et al. 2007), as this will keep businesses informed about potential incentives and frequent regulatory changes in difficult times, thereby enabling them to influence and respond effectively to policy developments. This idea is in line with institutional theory, which emphasizes the importance of organizational adaptation and legitimacy within a shifting regulatory environment (Scott 2008). According to institutional theory, organizations must navigate and respond to the pressures and expectations of their institutional environments to maintain legitimacy and ensure survival (DiMaggio and Powell 1983). By fostering these relationships, businesses can better understand and leverage policy changes, thus enhancing their strategic positioning and resilience (Meyer and Rowan 1977; Pfeffer and Salancik 1978). Moreover, proactive engagement with stakeholders helps organizations align their strategies with regulatory expectations, which can lead to competitive advantages and improved performance during uncertainty. This has been empirically demonstrated by Chu et al. (2018, 2019), who utilized survey data from 165 third-party logistics providers in China. Their findings indicate that regulatory changes positively influenced financial performance.
The notion of entrepreneurial self-efficacy and institutional theories, manifested through strategic tax avoidance and the utilization of tax incentives, respectively, can provide significant boosts to a company’s internal funding by reducing tax liabilities and enhancing financial flexibility (Fang et al. 2022; Kobbi-Fakhfakh and Bougacha 2023). However, increased internal funding does not automatically guarantee business sustainability and resilience because the role of business innovation heavily contributes to an organization’s ability to flourish (Schaltegger and Wagner 2011; Bradley et al. 2012). Innovation is crucial because it translates financial advantages into tangible improvements in products, services, and processes, which are essential for maintaining a competitive edge and adapting to market changes (Rogers 2004). In other words, without a strong emphasis on innovation, the benefits of tax savings and incentives may be short-lived, as businesses might fail to effectively capitalize on their financial resources. For instance, while reduced tax liabilities can provide immediate financial relief, it is the innovative strategies that enable companies to differentiate themselves in a crowded marketplace, respond to evolving consumer demands, and adapt to disruptions (Hughes et al. 2020). Thus, business innovation serves as a critical link between increased internal funding from various management strategies and achieving sustainable growth or operational resilience (Hall and Wagner 2012).
Based on the theories discussed above, the next sub-sections will propose hypotheses that explore the intricate relationship between creative compliance, tax incentives, innovation, business sustainability and resilience among MSMEs during a crisis. Such hypotheses will argue that while creative compliance strategies and tax incentives provide immediate financial relief and operational flexibility, their effectiveness in ensuring long-term business sustainability and resilience is significantly facilitated by a strong focus on innovation. To substantiate our hypotheses, we will integrate findings from empirical research that specifically examine small businesses. By reviewing studies that investigate how these businesses manage financial challenges and implement innovative strategies, we aim to build a comprehensive argument that underscores the critical role of innovation in transforming financial benefits into sustained competitive advantages and operational resilience.
3.2. Creative Compliance, Business Sustainability, and Business Resilience
To ensure success in overcoming a crisis, owners must be encouraged to focus more on financial planning that can increase business resilience and sustainability (Sharma and Rai 2023). Creative compliance, represented by tax planning and tax avoidance, is an integral step in financial planning strategies that business owners must consider (Onu et al. 2019). Specifically related to tax planning, as described earlier, it involves the strategic organization of a taxpayer’s financial affairs to minimize tax liabilities while remaining compliant with tax laws and regulations. As pointed out by Ma and Park (2021), this strategy, if focused on sustainability goals, must be implemented by maintaining consistent tax performance in the long term rather than simply reducing the absolute level of tax liabilities. Therefore, Lee and Yoon (2020) emphasize that for corporate sustainability, it is crucial to balance tax planning and financial reporting costs effectively, seeking an optimal cost equilibrium between these two aspects. From the standpoint of business ethics, sustainable corporate tax strategies should incorporate the moral aspects of taxation (Jallai 2020). The literature review by Araújo et al. (2024) highlights that corporate tax policy plays a key role in corporate social responsibility, serving as an important contributor to sustainability efforts. Companies have a responsibility to be both accountable and transparent, ensuring that their tax planning practices are open to public scrutiny and reflect the responsible exercise of corporate power (Gribnau and Jallai 2019). Several empirical studies have identified that tax planning directly affects the sustainable aspects of a company. For instance, De Vito (2024) shows that small companies implement tax planning to generate internal funds to deepen capital in response to external funds that are more difficult or more expensive to access, thus boosting the company’s financial performance. Furthermore, Jayanthi and Selvam (2024) have demonstrated that well-structured tax planning plays a crucial role in fostering the social and environmental performance of MSMEs. Based on their findings, the following hypotheses are advanced.
H1a.
Tax planning is positively associated with the sustainable performance of MSMEs.
H1b.
Tax planning is positively associated with the business resilience of MSMEs.
With respect to tax avoidance, extensive research has examined the role of this financial strategy in bolstering company performance and, by extension, the sustainability and resilience of businesses. As discussed previously, tax avoidance occurs when taxpayers strictly adhere to the literal interpretation of tax laws but deviate from their intended purpose. The empirical study carried out by Fuadah et al. (2022) involving 211 SMEs in Indonesia revealed that tax avoidance enables managers to reallocate resources more effectively, which enhances company performance. This improvement encompasses various metrics, such as accounting performance, company value, and market value. Similar findings are reported by Khuong et al. (2020), who analyzed listed companies in Vietnam and observed that tax avoidance positively affects economic performance. It suggests that the financial benefits from tax avoidance can lead to increased future dividend flows, which in turn are likely to boost market value as investors respond favorably to enhanced profitability. The relevance of this strategy is particularly pronounced during challenging economic periods, where tax avoidance is often deemed a socially acceptable tactic to alleviate financial strain and sustain competitiveness (Zhu et al. 2023). For SMEs, tax-related financial pressures are a significant source of stress; thus, employing tax concession strategies can play a crucial role in revitalizing their operations (Gautam and Gautam 2024). Furthermore, such strategies did not solely benefit financial outcomes. However, they can positively influence other aspects of a company’s sustainability, such as its environmental and social performance during crises, as demonstrated by Khan et al. (2023) through a survey of 375 textile SMEs in Pakistan. Accordingly, the following hypotheses are proposed.
H1c.
Tax avoidance is positively associated with the sustainable performance of MSMEs.
H1d.
Tax avoidance is positively associated with the business resilience of MSMEs.
3.3. Tax Incentive, Business Sustainability, and Business Resilience
As highlighted earlier, MSMEs represent the majority of businesses across various countries and play a crucial role in driving economic development. For MSMEs to thrive and contribute to employment and wealth creation, their market performance, including firm survival and sustainable growth, is essential, underscoring the need for government-supported interventions (Chunyun 2003). In this context, the government can enhance MSME development by integrating financial support, such as loans, with non-monetary services, including business management, technical consulting, and mentorship. Research by Park et al. (2019) on small businesses in Korea demonstrated that combining these support types can significantly boost annual asset and sales growth. However, despite their value, non-monetary services are often less effective than financial support because they do not address the core issue of capital access, which is critical for MSME operations and growth (Rosyadi et al. 2020). This challenge is particularly relevant during crises, such as the pandemic, which leads to reduced capital, higher operational costs, and lower turnover (Engidaw 2022; Saptono et al. 2024b). Consequently, financial assistance is paramount for governments aiming to help MSMEs recover from the pandemic’s effects. A survey conducted in Indonesia reveals that the perceived worth of COVID-19-related expenditures affects respondents’ willingness to pay taxes (Khozen and Setyowati 2023). According to Deyganto (2022), tax incentives—such as reducing tax obligations or offering exemptions for a certain period—are the best financial support provided by the government in supporting MSMEs and maintaining their business continuity during economic downturns. Empirical evidence presented by Picas et al. (2021) justifies this view by concluding that tax incentives positively impact SME profitability, whereas other forms of financial support, like government spending on public goods and direct assistance, have shown limited impact. Beebeejaun (2022) further supports this, emphasizing that MSMEs leveraging tax incentives are better positioned to mitigate the adverse effects of COVID-19. Based on this evidence, we propose the following hypotheses.
H2a.
The tax incentive is positively associated with the sustainable performance of MSMEs.
H2b.
The tax incentive is positively associated with the business resilience of MSMEs.
3.4. Innovation, Business Sustainability, and Business Resilience
Due to the competitive nature of their environment, MSMEs need to continually assess their competitive position through sustained innovation efforts (Audretsch and Belitski 2023). Previous studies indicate that the innovativeness of SMEs enhances their performance (Boateng et al. 2020; Valdez-Juárez et al. 2022). In their paper, Chan and Liu (2012) presented evidence to substantiate the idea that business innovation significantly influences organizational productivity, profitability, and competitiveness. They also underscored the vital role of innovation in promoting the integration of sustainable practices within organizations. According to research conducted by Krishnan et al. (2021), collaboration among supply chain partners encouraged numerous innovative practices that yielded economic, social, and environmental benefits in supply chains, ultimately enhancing the sustainability of food supply chains. Similar findings were observed in Saudi Arabia, wherein the innovation capabilities of SMEs facilitated business sustainability and enhanced their competitiveness (Hanaysha et al. 2022). Notably, innovations often arise during crises, providing SMEs with a means to navigate uncertain times (Thukral 2021). Empirical studies have supported this notion throughout various crisis periods. For instance, during the global financial crisis starting in 2007, Pal et al. (2012) explored how Swedish textile SMEs managed the crisis by analyzing qualitative and quantitative data collected from interviews and company annual reports. Their findings revealed that resilient firms exhibited superior short-term crisis management through increased operational innovation, whereas less resilient firms lacked such strategic agility. Ghi et al. (2022) focused on the resilience of Vietnamese SMEs in the pandemic context, noting that innovations such as digital transformation and improved information technology capabilities positively impacted firm performance by enhancing business operations, generating potential value, and providing access to intangible assets. Similarly, Putritamara et al. (2023) studied 388 beekeeping MSMEs in Indonesia, finding that digital transformation played a significant role in strengthening the dynamic capabilities of MSMEs, thereby enhancing their resilience during the COVID-19 pandemic. Based on these findings, the following hypotheses are proposed.
H3a.
Innovation is positively associated with the sustainable performance of MSMEs.
H3b.
Innovation is positively associated with the business resilience of MSMEs.
3.5. The Mediating Effect of Innovation
Recent empirical research has demonstrated that innovation serves as a crucial mediating factor in several key variables affecting corporate sustainability performance or resilience in facing economic pressures. Specifically, these variables include the decision-making style of chief executive officers (Kruse et al. 2023), organizational support structures (Okręglicka et al. 2023), corporate social responsibility initiatives (Bonsu et al. 2023), knowledge management practices (Delshab et al. 2022), data analysis capabilities (Tipu and Fantazy 2023), and total quality management systems (Dash 2024). Nevertheless, there is a paucity of research exploring how innovation mediates the relationship between creative tax compliance and the use of tax incentives on businesses flourishing. This gap is quite surprising, considering that there is a literature review providing an overview of studies on the impact of taxation on social innovation and the corresponding implications for achieving sustainable development goals (SDGs). Such a study was conducted by Kouam and Asongu (2022), who examined cases in developing countries and combined methodological, thematic, and chronological approaches to write their literature review. They concluded that most studies agree that high taxes on businesses undermine social innovation and, thus, the achievement of the SDGs. This conclusion is predominantly supported by insights from two distinct sets of empirical studies: one examining the impact of corporate taxation on social innovation and the other exploring how social innovation contributes to achieving SDGs. It indicates that the scarcity of empirical research simultaneously linking taxation, innovation, and sustainability presents a compelling opportunity for further investigation.
There has yet to be an empirical study explicitly examining how innovation mediates the impact of creative compliance on business sustainability and resilience. To explore this mediating role, we build on the framework proposed by Kouam and Asongu (2022), which incorporates insights from two distinct bodies of empirical research. The first body of research investigates the positive influence of tax planning or tax avoidance on business innovation. For instance, Wu (2022) analyzed panel data from publicly listed firms in China between 2015 and 2020 and found that companies engaging in payroll tax planning demonstrated higher levels of innovation. Similarly, Li et al. (2021a) examined US public firms and discovered that firms utilizing intangible assets to transfer taxable income from high-tax to low-tax jurisdictions were more likely to foster corporate innovation. In addition, Sharma and Mitra (2015) presented controversial findings using World Bank survey data on Indian companies, revealing that firms engaging in tax avoidance often paid larger bribes to officials, which, paradoxically, was associated with increased exports and product innovation. The second body of research explores the positive effects of innovation on corporate sustainability and resilience, as detailed in the preceding subsection. Notable studies include those by Hanaysha et al. (2022) in Saudi Arabia and Pal et al. (2012) in Sweden, which focus on small-scale enterprises. Based on these insights, this current study proposes the following hypotheses.
H4a.
Innovation mediates the relationship between tax planning and the sustainable performance of MSMEs.
H4b.
Innovation mediates the relationship between tax planning and the business resilience of MSMEs.
H4c.
Innovation mediates the relationship between tax avoidance and the sustainable performance of MSMEs.
H4d.
Innovation mediates the relationship between tax avoidance and the business resilience of MSMEs.
In contrast, numerous empirical studies have thoroughly documented how innovation amplifies the beneficial effects of tax incentives on corporate sustainability performance. For example, Zhang and Song (2022) employed an unbalanced panel dataset of Chinese mining firms from 2008 to 2011 to assess the impact of tax incentives for energy conservation and environmental protection. Their findings revealed that such incentives substantially enhanced both economic and environmental performance by driving technological innovation and improving production efficiency. Similarly, Li et al. (2023) analyzed a sample of high-tech companies listed on the China Stock Exchange between 2016 and 2019, discovering that the degree of tax incentives positively influenced firms’ sustainable innovation, which in turn promoted sustainable economic growth. Song et al. (2020) examined cross-provincial enterprise-level panel data in China from 2009 to 2017 to explore the effects of environmental regulations and research and development (R&D) tax incentives on green production innovation. Their study uncovered a U-shaped relationship between environmental regulations and green product innovation, indicating that as the intensity of environmental regulations rises, their impact shifts from inhibitory to supportive. These findings not only highlight the factors driving green product innovation but also offer a theoretical framework and practical insights for advancing sustainable industrial development. From the small business sector, Beebeejaun (2022) used survey data from 45 MSMEs in Mauritius and concluded that while tax credits have been provided to large Mauritian companies to purchase products from MSMEs as a form of encouragement, it is also important to implement tax credits for R&D and staff training set by the Indian government, as well as to reduce income tax rates for patent inventors to boost innovation and creativity. Such measures are believed to have helped small businesses on the path to recovery and consolidation during the pandemic. Based on these empirical findings, we propose the following hypotheses.
H5a.
Innovation mediates the relationship between tax incentives and the sustainable performance of MSMEs.
H5b.
Innovation mediates the relationship between tax incentives and the business resilience of MSMEs.
3.6. Research Model
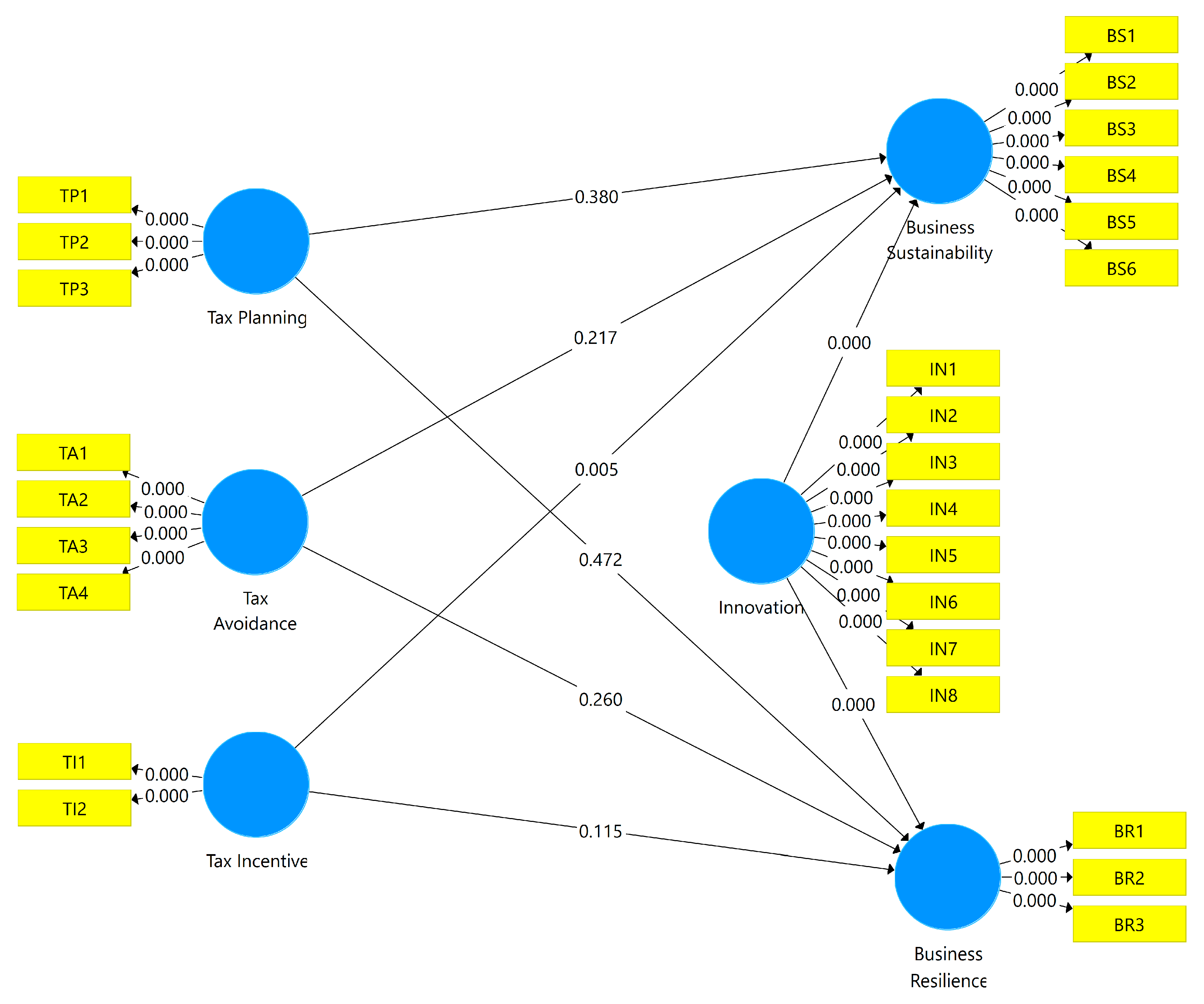
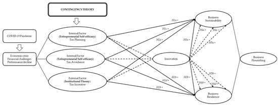
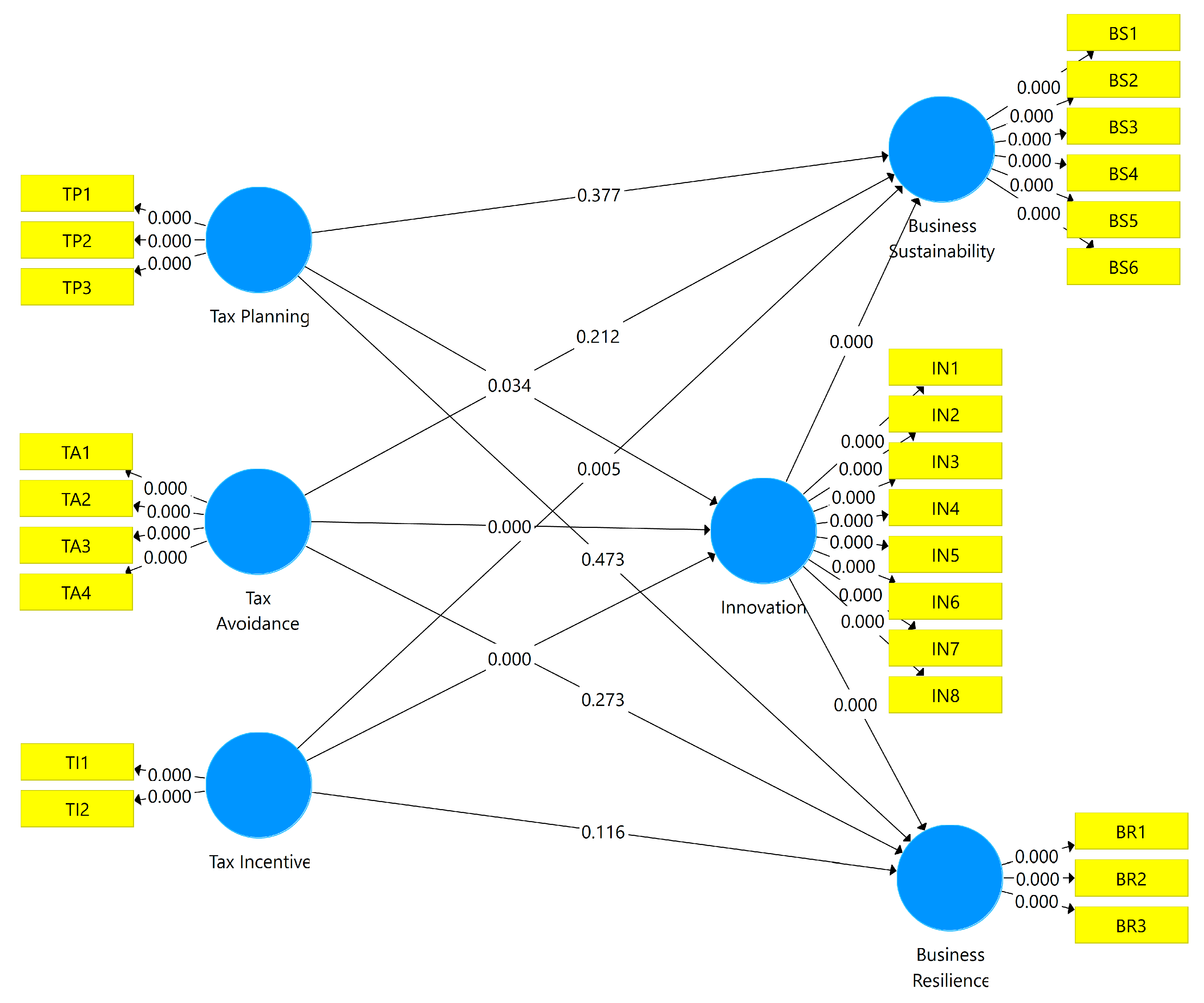
Based on the theoretical background and hypothesis development above, several key points are important to note. First, within the context of contingency theory, creative compliance, and tax incentives are identified as internal and external factors, respectively, that guide companies in adapting to the financial challenges posed by the COVID-19 pandemic. Creative compliance, encompassing strategic tax planning and avoidance, reflects the company’s internal adaptability, while tax incentives represent external support mechanisms provided by the government. Second, such creative compliance aligns with entrepreneurial self-efficacy, emphasizing the importance of internal confidence and strategic capability in managing business challenges. In contrast, tax incentives are consistent with institutional theory, highlighting the role of external regulatory frameworks in promoting organizational sustainability and resilience. Third, innovation is crucial in amplifying the effectiveness of both creative compliance and tax incentives, enhancing their impact on corporate sustainability and resilience. As innovation transforms financial strategies into operational improvements, it strengthens the link between these factors and overall business performance. Lastly, given that both sustainability and resilience are essential components of business flourishing, it is posited that if creative compliance, tax incentives, and innovation are evidenced to positively affect both concepts, i.e., resilience and sustainability, they are constituted as critical determinants of MSMEs flourishing. Our research model, therefore, is based on these propositions and is visualized in Figure 1.
Figure 1.
Research model. Notes: H4a, H4b, H4c, H4d, H5a, and H5b depict the role of innovation in mediating the relationship between tax planning, tax avoidance, and tax incentives on business sustainability and resilience, as illustrated by the dashed gray lines.
4. Methods
This section aims to provide a comprehensive overview of the study’s methodology, outlining key elements essential for understanding the research framework. It begins by detailing the sample and procedure, including the participant selection process and the steps taken to ensure data integrity. Next, it explains the measurement of variables, highlighting the specific constructs assessed and the rationale behind the chosen instruments. Following this, the section discusses the data analysis techniques employed, emphasizing the appropriateness of using PLS-SEM for this study.
4.1. Sample and Procedure
This study focuses on a population of approximately 3048 MSMEs listed in the Bank Indonesia database. Such a resource provides access to their contact details, including phone numbers and email addresses, which served as the sample frame for our study. Before launching the survey, we conducted preliminary outreach through various digital platforms to assess interest in participation. This initial phase involved distributing tasks among researchers. After a 30-day invitation period, we obtained consent from 1204 MSMEs to participate in the study. The main survey was then conducted with those who agreed to participate. An online questionnaire was distributed via a SurveyMonkey link to the top management, either the owner or a manager, of each participating MSME. In other words, we anticipated receiving only one response per business unit within the sample to preserve the cross-sectional comparability of the data. This survey process spanned about two months, from 10 May 2023 to 28 July 2023. In total, we obtained responses from 386 MSMEs, resulting in a response rate of 32%. It is worth noting that surveys targeting business owners face challenges in achieving high response rates. According to previous research conducted by Watson et al. (2023), response rates typically range from 6% to 50%. Therefore, the attained response rate of 32% in this paper is considered adequate to facilitate robust statistical analysis and derive meaningful insights.
Out of the 386 responses collected, we excluded five responses from the analysis because they were redundant submissions from some MSMEs. As noted earlier, our study only required one response per MSME to ensure each participating business was represented only once. This approach helps maintain the integrity of the data, avoids duplication bias, and ensures that the analysis reflects unique perspectives from each MSME. Moreover, we identified 21 other responses demonstrating a static pattern, suggesting a lack of thorough engagement with the provided statements. A closer inspection revealed that all these responses were completed in under five minutes, significantly shorter than the standard average response time of 10 min. We contend that such responses are not suitable to analyze further, as they are unlikely to accurately reflect the participants’ true opinions or understanding of the questions. By doing so, our analysis is less likely to be skewed by data that may result from hasty or disengaged completions, thereby improving the overall quality of the insights drawn from the study. Eventually, a total of 360 responses were considered appropriate for further consideration. This final sample size surpasses the recommended sample size of 200, as suggested by Hair et al. (2017), which is deemed sufficient for conducting robust and reliable structural equation modeling (SEM). Furthermore, in accordance with Su et al. (2017), we conducted a comparison between the 360 usable MSME responses and the 26 deleted MSME responses, revealing no statistically significant differences. Hence, it can be concluded that respondents do not significantly differ from non-respondents. The demographic profile of the 360 respondents is outlined in Table 1.
Table 1.
Respondents’ profile.
4.2. Measurement of Variables
We employed a closed-response questionnaire to assess the variables under investigation. This questionnaire format was chosen as it allows us to effectively derive average scores for each item, which is a standard approach for statistically analyzing multi-item constructs. Two distinct parts are structured for the questionnaire. The former gathers demographic and business profile information from the respondents: gender, age, educational background, business location, annual revenue, employee count, business age, and product category (see Table 1). The latter measures our variables: tax planning, tax avoidance, tax incentives, innovation, business resilience, and business sustainability. These variables are gauged by multiple items, as presented in Table 2. A Likert scale ranging from 1 (strongly disagree) to 7 (strongly agree) was used to rate the items. Basically, this odd-numbered Likert scale has sparked debate among researchers, as the midpoint existence may lead to longer response times and increase item ambiguity (Kulas and Stachowski 2009). Hence, some of them argue that such an arrangement is suboptimal and does not provide clear benefits (Dalal et al. 2014; Simms et al. 2019). However, Wong et al. (2011) challenged this perspective by showing no significant differences between odd- and even-numbered scales across various measures within organizational behavior research. For this current study, the odd-numbered scale facilitates respondents to convey ambivalence without being coerced into a binary decision (Emerson 2017). This approach is particularly fair, given that we examine the organizational behavior of MSMEs during an uncertain period. Additionally, some simulations consistently show that 5- or 7-point scales offer the highest levels of reliability and validity (Dillman 2007; Dawes 2008; Nadler et al. 2015), corroborating the choice of the questionnaire format of this study.
Table 2.
Operationalization of variables.
Building on the extensive literature review detailed in Section 2, this study defines business sustainability as the firm’s performance in achieving triple-bottom-line outcomes, covering environmental, social, and economic aspects. This variable is evaluated using six items adapted from Le (2022) and Khan et al. (2023), which focus on sustainable performance in small firms within Vietnam and Pakistan, respectively. Our other primary dependent variable, business resilience, pertains to the MSMEs’ ability to prepare for, respond to, and recover from adverse events, such as the COVID-19 pandemic. This variable is therefore assessed using three items adapted from Chowdhury and Quaddus (2016) and Adobor and McMullen (2018). Innovation, as our independent and mediating variable, is gauged through five dimensions: product, market, process, behavioral, and strategic innovations. We developed eight items for this construct, drawing from Ramirez-Portilla et al. (2017) and Kurniawati et al. (2022). For creative compliance variables—tax planning and tax avoidance—we adapted measurements from Onu et al. (2019) and Vincent (2021), with adjustments made to fit the Indonesian context and the addition of one extra item for each variable. Lastly, tax incentives were measured with two items focusing on MSMEs’ awareness and utilization of these government supports, based on prior research (Pandya 2017; Alkahtani et al. 2020; Pu et al. 2021).
4.3. Data Analysis
In this study, SEM was chosen as the data analysis technique due to its ability to address complex relationships among variables. SEM’s growing popularity in social science research is well documented, as it provides a more nuanced and sophisticated framework compared to traditional multiple regression approaches (Nunkoo and Ramkissoon 2012). One of the key advantages of SEM over multiple regression is its consideration of measurement errors associated with observed variables, while multiple regression analysis often assumes that the variables are measured without error. Given that this study relies on indicators to represent the variables of interest—acknowledging that these indicators are only approximations of reality—multiple regression would likely lead to statistical inaccuracies and biased results (Nunkoo and Ramkissoon 2012). Furthermore, SEM offers notable potential for advancing theoretical development (Dash and Paul 2021). Cheng (2001) highlights that while multiple regression is effective in predicting the relationships between predictor variables and outcomes, it falls short in proposing and validating new theoretical relationships within the model based on empirical data. SEM’s ability to integrate and update estimates, reassess the model, and propose new theoretically sound relationships is particularly valuable for our research. It is especially pertinent given our focus on exploring the theoretical links between creative compliance, tax incentives, and innovation in the context of MSMEs’ business success—an area not yet thoroughly investigated in the existing literature. Our study aims to introduce a novel estimation of these relationships, providing new empirical insights where previous research is lacking.
In the realm of SEM, two predominant approaches are frequently employed: Partial Least Squares (PLS-SEM) and Covariance-Based (CB-SEM) methods (Dash and Paul 2021). Both of these approaches offer distinct advantages depending on the research context and objectives. To determine which statistical method is more suitable, several key criteria must be carefully assessed. In this paper, we have chosen to utilize PLS-SEM for several compelling reasons. First, the data distribution of the variables under examination shows skewness values ranging from −1.210 to 3.236 and kurtosis values ranging from −1.218 to 8.517. According to Hair et al. (2017), data exhibiting skewness and kurtosis values beyond the absolute thresholds of +1 and −1 are considered non-normally distributed. PLS-SEM is especially effective in such scenarios, as it is designed to handle latent constructs robustly even when data deviates from normality, as noted by Chin and Newsted (1999). Second, our study involves a relatively modest sample size of 360 respondents, which is small compared to the larger population of 6 million MSMEs. PLS-SEM has demonstrated a higher degree of consistency and reliability in studies with limited sample sizes, as evidenced by Chin and Newsted (1999). It makes PLS-SEM particularly well suited to our research context, ensuring that the analysis remains robust and dependable despite the smaller sample size. Given these factors, we are confident that PLS-SEM will offer the most accurate and insightful analysis of the relationships between the latent constructs in our model. We utilize SmartPLS software to implement the PLS-SEM technique in our analysis.
5. Results
SmartPLS provides a comprehensive assessment of our research model through three distinct stages. The first stage, known as the outer model evaluation, involves a thorough assessment of the model’s reliability and validity, ensuring that the indicators accurately reflect the latent constructs. The subsequent stage is descriptive statistics, where we examine the data distributions, central tendencies, and variances to understand the overall patterns and characteristics of questionnaire items. The final stage is the evaluation of the inner model, which is conducted to test the hypotheses and assess the relationships between latent variables. This stage involves analyzing path coefficients, R-squared values, and effect sizes to determine the strength and significance of the proposed relationships, thereby providing insights into the validity of the research model.
5.1. Outer Model Evaluation
To assess the validity and reliability of the indicators used for our latent variables, we conducted a series of assessments for the outer model, as summarized in Table 3. The results presented a comprehensive picture of its psychometric robustness. First, all factor loadings exceed the 0.7 threshold, indicating that each indicator has a strong correlation with its respective latent variable, which underscores the indicators’ effectiveness in representing the latent constructs (Hair et al. 2017). Additionally, the Average Variance Extracted (AVE) values exceed the critical threshold of 0.5. This supports the construct’s convergent validity, demonstrating that the indicators collectively and adequately reflect the underlying latent variables (Fornell and Larcker 1981). The internal consistency of the model is further validated by Cronbach’s Alpha (CA) and composite reliability (CR) values, both of which surpass the recommended threshold of 0.7. These metrics indicate a high degree of reliability and consistency across the measurement scales, reinforcing the stability and accuracy of the constructs being measured (Hair et al. 2017). Furthermore, the Variance Inflation Factor (VIF) values remain well below the threshold of 3.3 (Kock 2015), which addresses concerns about multicollinearity within the model and suggests that the predictor variables are not excessively correlated. It is crucial to maintain the integrity of structural relationships under investigation and ensure that the results are not distorted by redundant information (Kline 2023). Collectively, these findings affirm that the model exhibits strong reliability and validity, providing a robust foundation for further analysis and interpretation.
Table 3.
Validity and reliability of questionnaire items.
In addition to the assessments above, we also verify that our model adheres to the standards of discriminant validity. Assessing the discriminant validity of a model is essential to confirm that each latent variable uniquely captures distinct aspects of the construct and is not excessively correlated with other variables in the model (Hair et al. 2017). It ensures that each construct contributes uniquely to the model, thus validating the theoretical framework and preventing overlap between constructs. To evaluate discriminant validity, we employed both the Fornell–Larcker criterion and the Heterotrait–Monotrait (HTMT) ratios, as these methods provide comprehensive insights into the uniqueness of each construct. The results are presented in Table 4. The Fornell–Larcker criterion requires that the square root of the AVE for each latent variable must be greater than its correlations with other latent variables, demonstrating that the construct explains more variance in its indicators than in those of other constructs (Fornell and Larcker 1981). Our results indicate that the top values in each column of the Fornell–Larcker criterion (square root of the AVE) are higher than the other values in the same column, meeting the required standard and affirming the discriminant validity of our constructs. Additionally, the HTMT ratio, which should ideally be less than 0.85, was used to further verify discriminant validity by assessing the extent to which constructs are distinct from each other. Our findings show that all HTMT ratios are below this threshold, reinforcing that the constructs are sufficiently separate from one another (Henseler et al. 2015). Together, these results confirm that our model exhibits strong discriminant validity, ensuring that each construct is accurately and uniquely represented.
Table 4.
Discriminant validity.
5.2. Descriptive Statistics
Table 5 presents the means and standard deviations for the Likert scale responses across all questionnaire items. The means offer a concise summary of the central tendency of the responses, while the standard deviations reflect the degree to which the average response represents the variability in the data (Field 2009). As previously discussed, an odd-point scale was selected for this questionnaire to address potential respondent confusion and uncertainty, which was particularly pertinent given the context of the pandemic crisis. The inclusion of a midpoint in the scale is intended to reflect and accommodate the respondents’ hesitations or indecision when evaluating the statements presented, allowing them to express a neutral or uncertain stance. Nonetheless, this decision introduces specific challenges in the process of dichotomizing responses into binary categories such as positive or negative (Johns 2005). To address this, we use a threshold of 5 out of 7 to classify responses as indicative of a high positive sentiment towards the questionnaire items. This threshold is strategically chosen to account for the tendency of negative or less favorable responses to gravitate toward the midpoint in an odd-point scale (Garland 1991). Accordingly, applying this threshold allows us to provide a clearer picture of respondents’ overall attitudes and perceptions.
Table 5.
Summary statistics of questionnaire items.
The findings presented in Table 5 reveal that MSMEs’ performance during the crisis, from both economic and environmental perspectives, generally received negative feedback. Conversely, the social dimension (BS5) was associated with a more positive response. This observation aligns with the empirical research by Moneva-Abadía et al. (2019), which indicates that social responsibility is frequently leveraged by small businesses to enhance their competitiveness amid economic downturns. Among the various dimensions assessed, only business resilience in terms of readiness (BR1) showed a positive response. All forms of innovation were viewed positively, except for process innovation, particularly concerning the methods of delivering production results (IN5). It is consistent with the constraints imposed by physical restrictions during the pandemic, which affected certain production and logistics processes (Ambrogio et al. 2022; Sugianto et al. 2023). Consequently, advancing innovation in this area may present significant challenges. In contrast, the responses to questions related to tax planning and tax incentives were universally positive, reflecting the integral role of tax incentives in tax planning strategies (Onu et al. 2019). Lastly, while some items on tax avoidance (TA1 and TA2) received negative feedback, others were met with positive responses. Since the standard deviations for all questionnaire items were notably lower than the means, we can argue that most responses clustered around the average value (Field 2009). Accordingly, the summarized data provides a representative overview of the entire dataset.
5.3. Hypothesis Testing: Direct Effects
In this study, the assessment of the inner model and the hypothesis testing regarding the relationship between latent variables was conducted using a bootstrapping procedure with 5000 subsamples in accordance with the guidelines set by Hair et al. (2017). The results, detailed in Table 6 and Figure 2, illustrate the SmartPLS outputs for the direct effects of independent variables—namely, tax planning, tax avoidance, tax incentives, and innovation—on the dependent variables of business sustainability and business resilience. The analysis reveals that innovation ( 0.755, p-value < 1%; 0.438, p-value < 1%) is the only independent variable with a significant impact on both business sustainability and business resilience, highlighting its crucial role in flourishing MSMEs. This finding supports hypotheses H3a and H3b. Conversely, the independent variables related to corporate compliance, such as tax planning ( 0.013, p-value > 5%; −0.004, p-value > 5%) and tax avoidance ( −0.031, p-value > 5%; 0.039, p-value > 5%), do not show significant direct effects on either business sustainability or resilience, providing limited support for hypotheses H1a, H1b, H1c, and H1d. Lastly, tax incentives ( 0.080, p-value > 5%) do not seem to necessarily help Indonesian MSMEs in facing difficult times, given their insignificant direct impact on business resilience. Thus, H2b is rejected. However, such government support ( 0.117, p-value < 1%) is evidenced to be effective in boosting the sustainability performance of MSMEs in Indonesia. In other words, H2a is accepted.
Table 6.
Hypothesis testing of direct effects.
Figure 2.
Path model of direct effects. Note(s): this figure reports the p-values of the inner and outer models.
5.4. Hypothesis Testing: Mediation Effects
As previously discussed, we propose that innovation amplifies the impact of creative compliance and tax incentives on the sustainability and resilience of MSMEs in Indonesia. To explore this hypothesis, we conduct a thorough analysis of the mediation effect of innovation, with the results detailed in Table 7 and Figure 3. We report both the path coefficients for the direct effects and the total indirect effects in Table 7 to elucidate the nature of the mediation. As recommended by Hair et al. (2021), if the significant relationship between the variables is observed exclusively through the indirect path, it suggests that innovation serves as a full mediator in the relationship between the exogenous and endogenous variables. This scenario aligns perfectly with the proposed theoretical background. In cases where both direct and indirect effects are significant, it implies that innovation has a partial mediation role. Nitzl et al. (2016) further classify partial mediation into two distinct types: complementary and competitive. In complementary partial mediation, both direct and indirect effects move in the same direction, whether positive or negative. In contrast, competitive partial mediation occurs when the indirect effect opposes the direction of the direct effect. Lastly, if the analysis reveals that only the direct effect is significant or if neither direct nor indirect effects are significant, this would indicate that innovation does not serve as a mediator. This detailed examination helps clarify the precise role of innovation and its influence on the overall model.
Table 7.
Hypothesis testing of mediation effects.
Figure 3.
Path model of mediation effects. Note(s): this figure reports the p-values of the inner and outer models.
Our findings indicate that, in the absence of innovation as a mediator, there is no significant direct effect of tax planning on the sustainable performance or resilience of MSME businesses. However, the indirect effects of tax planning through innovation are significant ( 0.019, p-value < 5%; 0.053, p-value < 5%). It suggests that innovation fully mediates the relationship between tax planning and MSME business flourishing, thereby supporting H4a and H4b. Similarly, the mediating role of innovation in the relationship between tax avoidance and the two endogenous variables reveals that while tax avoidance does not significantly impact sustainable performance or resilience directly, its indirect effects through innovation are both significant and positive ( 0.170, p-value < 1%; 0.099, p-value < 1%). This finding confirms the full mediation effect of innovation, supporting H4c and H4d. On the other hand, the direct effects of tax incentives on innovation ( 0.227, p-value < 1%), innovation on sustainable performance ( 0.755, p-value < 1%), and tax incentives on sustainable performance ( 0.118, p-value < 1%) are all positive and significant. Similar to the direct effect, the indirect effect of tax incentives on sustainable performance through innovation is significant ( 0.172, p-value < 1%), which indicates partial mediation in the model. The consistent direction of these direct and indirect effects suggests a complementary partial mediation effect, thereby validating H5a. Finally, the indirect effect of tax incentives on business resilience, mediated by innovation, shows a full mediation role, as evidenced by the insignificant direct effect and significant indirect effect ( 0.100, p-value < 1%). Consequently, H5b is supported.
5.5. Structural Model Analysis
In addition to evaluating the statistical significance of the relationship between variables, it is crucial to assess the magnitude of the impact by calculating the effect size (). Cohen (1988) categorizes values of 0.02, 0.15, and 0.35 as indicative of small, medium, and large effects, respectively, of an exogenous latent variable on an endogenous latent variable. An value below 0.02 suggests a negligible effect. According to Table 8, the direct impact of creative compliance variables and tax incentives on MSME business resilience and sustainability is trivial, as the values are well below the 0.02 threshold. However, when innovation is incorporated as a mediator, the relationship between tax avoidance and tax incentives with the endogenous constructs becomes more pronounced, though the effect size remains small (with values ranging from 0.02 to 0.15). The notable enhancement in the impact of tax avoidance and tax incentives on our endogenous variables through innovation may be attributed to innovation’s notable direct effects on business sustainability and resilience. Table 8 reveals that innovation has a large effect on business resilience ( 1.245) and a medium effect on business sustainability ( 0.200). On the other hand, tax planning still shows no effect, even with innovation as a mediator. Furthermore, in our evaluation of the R-square, we find that the determinants of business sustainability and business resilience are 0.633 and 0.230, respectively. It indicates that the exogenous constructs account for 63% of the variance in sustainability and 23% in resilience. After accounting for innovation’s mediating role, the coefficient of determination for the exogenous variables is 0.201. Lastly, the model’s predictive relevance was also assessed using the blindfolding technique, and the positive values confirm that the model demonstrates adequate predictive relevance (Hair et al. 2017).
Table 8.
Coefficient of determination, predictive relevance, and relative effect size.
6. Robustness Checks: Nonlinear Effects and Endogeneity
Robustness checking has become a fundamental practice in empirical studies that utilize regression-based methodologies, where researchers examine how the coefficients of baseline regressions respond to modifications in the regression model, typically by adding or removing variables (Lu and White 2014; Saptono et al. 2024a). Despite its prevalence in traditional regression analysis, this approach is not commonly applied in PLS-SEM studies (Sharma et al. 2019). Additionally, the use of specification checks, such as those involving ant colony optimization (Marcoulides and Drezner 2003), remains underdeveloped in the PLS-SEM context (Callaghan et al. 2007). Nevertheless, there have been some efforts within PLS-SEM research to assess the robustness of structural models in evaluating relationships among latent variables. For instance, Rasoolimanesh et al. (2018) highlight the importance of accounting for potential nonlinearities in model relationships, arguing that failing to recognize nonlinear effects can lead to underestimations of the true relationships and potentially misrepresent the strength or significance of these effects. Similarly, Hult et al. (2018) propose methods to detect and address endogeneity issues, which, if left unaddressed, can severely compromise the validity of the findings. Latan (2018) underscores the necessity of promptly addressing these issues and incorporating them into PLS-SEM reports. In this section, we present the results of our tests for nonlinear effects and endogeneity within our structural model, following the steps recently outlined by Sarstedt et al. (2020). Detailed discussions of each of these tests are provided in the subsequent subsections.
6.1. Nonlinear Effects
In estimating path models, researchers often assume that the relationships between constructs are linear. Although linear approximations generally align well with real-world relationships, this assumption does not always hold true (Ahrholdt et al. 2019). When relationships between constructs exhibit nonlinearity, the impact of changes in an exogenous construct on a latent variable depends not only on the magnitude of the change but also on the value of the exogenous construct itself (Hair et al. 2019). To identify potential nonlinearities, researchers can evaluate whether including nonlinear effects yields significant results. It involves creating quadratic terms for the exogenous variables to incorporate polynomial modeling (Hair et al. 2023). These quadratic terms, which represent self-interactions of the exogenous constructs, help in examining the nature of the relationship. If the interaction term is significant and positive (or negative), it indicates that the effect of the exogenous variable increases (or decreases) at higher values of the construct. Conversely, a non-significant interaction term suggests that the linear effect remains robust. The quadratic effect functionality in SmartPLS facilitates this testing process. Additionally, researchers can utilize the Regression Equation Specification Error Test (RESET) proposed by Ramsey (1969), which defaults to considering quadratic effects, and sometimes cubic effects, to detect misspecifications (Sarstedt et al. 2020). In PLS-SEM, this test is conducted using latent variable scores obtained after the linear effects model converges. Software like Stata can be employed for this purpose (Mooi et al. 2018). Following the approach used by Svensson et al. (2018) in their study of sustainability aspects, we applied both tests, and the results are detailed in Table 9.
Table 9.
Assessment of nonlinear effects.
Initially, our analysis revealed that the partial regressions of business sustainability on its independent variables (F (3, 352) = 1.54, p-value = 0.204), business resilience on its determinants (F (3, 352) = 0.49, p-value = 0.687), and innovation on its drivers (F (3, 353) = 2.26, p-value = 0.081) did not exhibit nonlinear effects. However, these findings may be less reliable as they are based solely on construct scores derived from a linear effects model. To gain a more accurate understanding, we introduced an interaction term to capture potential quadratic effects between exogenous and endogenous variables. Employing bootstrapping with 5000 samples and excluding sign changes, we found that, while most nonlinear effects were insignificant, the quadratic effect of innovation on business sustainability was significant ( 0.064, p-value < 1%) but had a small effect size ( 0.021). Consequently, we determine that, apart from the innovation–sustainability relationship, the linear effect model remains robust. This result suggests that the relationship between innovation and business sustainability is not purely linear. Instead, it indicates a more intricate dynamic characterized by a U-shaped relationship. Specifically, while the initial impact of innovation on sustainability may decrease, it eventually increases as the level of innovation continues to rise.
6.2. Endogeneity
Endogeneity arises when a predictor variable correlates with the error terms of the estimation model (Bascle 2008). Various factors can contribute to endogeneity (Papies et al. 2017; Ebbes et al. 2021), but it primarily stems from excluding relevant explanatory variables from the model (Wooldridge 2010). These omitted variables become part of the error terms, potentially correlating with the independent variables being analyzed, which violates the exogeneity assumption in regression analysis (Kennedy 2008). Consequently, standard regression estimates may be biased, rendering them difficult to interpret and potentially leading to flawed statistical inferences (Papies et al. 2017). Although endogeneity is a crucial concern in regression studies (e.g., Ebbes et al. 2011; Park and Gupta 2012; Rossi 2014), discussions surrounding it in the context of PLS-SEM remain scarce (Hult et al. 2018). Some researchers argue that PLS-SEM cannot adequately address endogeneity (e.g., Antonakis et al. 2010; McIntosh et al. 2014; Rönkkö and Evermann 2013), which is surprising and misleading, given that PLS-SEM employs regression techniques to estimate its structural parametric model where endogeneity is indeed pertinent (Sarstedt et al. 2020). Moreover, numerous statistical methods are available for addressing endogeneity, with some using instrumental variables (IVs) and others not (Papies et al. 2017). The IV approach can be particularly challenging due to the difficulty of identifying appropriate instruments (Wintoki et al. 2012; Rossi 2014). As a result, researchers often recommend using IV-free methods, among which the Gaussian copula method is the most widely utilized. Introduced by Park and Gupta (2012), this technique controls for endogeneity by directly modeling the correlation between endogenous variables and the error term through a copula of independent variables. Essentially, the coefficient of the copula term represents the estimated correlation between the explanatory variables and the error term, adjusted for the variance of the error. The outcomes of this method are summarized in Table 10.
Table 10.
Assessment of endogeneity problem using the Gaussian copula approach.
Our evaluation of potential endogeneity, utilizing the Gaussian copula method proposed by Park and Gupta (2012), adheres to the systematic approach outlined by Hult et al. (2018). The process begins by generating latent variable scores from the estimates of the original model (see Table 6). We evaluate the distribution of potential endogenous independent variables—tax planning, tax avoidance, tax incentives, and innovation—using the Kolmogorov–Smirnov test with Lilliefors correction (Sarstedt and Mooi 2019) to check if they deviate from normality. Using SPSS, we found that none of these constructs show normally distributed scores, thus permitting us to proceed with the Gaussian copula analysis in SmartPLS. We construct several model variations that incorporate one, two, three, or all copula terms for each independent variable concurrently, resulting in a total of 14 distinct models (see Table 10). The findings reveal that only one Gaussian copula (i.e., CIN) is significant (p-value < 5%) across all models, indicating a potential endogeneity issue related to innovation. The presence of this significant Gaussian copula in the model that considers one endogenous explanatory variable (see model 4) alters the impact of innovation on business sustainability and resilience by 0.251 and 0.056 units, respectively (from 0.755 to 0.504 and from 0.438 to 0.382, respectively). This trend persists in other models that combine the innovation copula term with the copula terms of the remaining exogenous variables. On the other hand, we found that tax planning, tax avoidance, and tax incentives can be treated as exogenous variables, as evidenced by the insignificance (p-value > 5%) of their respective copula coefficients (i.e., CTP, CTA, and CTI) across all models. Thus, we conclude that, aside from innovation, endogeneity is not a concern in this study, reinforcing the robustness of the original findings.
7. Discussion
The pandemic has posed significant hurdles for MSMEs. As outlined by contingency theory, businesses must adjust by seeking out alternative financial strategies by exploring alternative financial strategies—carefully considering both internal and external factors. On the internal front, organizations can reduce operational challenges by managing tax obligations, which is in line with the notion of entrepreneurial self-efficacy through a thorough financial assessment. Externally, building robust relationships with stakeholders, especially policymakers, is vital for remaining aware of potential governmental incentives that may emerge during hardships. This perspective resonates with institutional theory, indicating that strong stakeholder ties can assist organizations in aligning their strategies with regulatory changes, ultimately fostering competitive advantages and improved performance amid uncertainty. Nonetheless, it is important to recognize that while such endeavors can enhance financial flexibility for MSMEs, they do not guarantee business resilience or long-term sustainability. The literature highlights the necessity of innovation in linking those financial strategies to the flourishing business of MSMEs. This theoretical foundation has prompted us to undertake an empirical investigation, utilizing cross-sectional data from a survey of MSMEs in Indonesia and applying the PLS-SEM approach for our primary data analysis method. This section therefore provides a more comprehensive discussion related to the results of this current study.
Our research indicates that the direct impact of creative tax compliance—encompassing both tax planning and tax avoidance—on the resilience and sustainability of MSMEs in Indonesia is not evident. This result is inconsistent with the findings of earlier studies (Khuong et al. 2020; Fuadah et al. 2022; Khan et al. 2023; De Vito 2024; Jayanthi and Selvam 2024). A plausible explanation for our observation is that effectively minimizing tax liabilities while remaining compliant with legal requirements is not an easy job for many taxpayers (McBarnet 2001). Successfully navigating the intricate tax regulation landscape is crucial before it can be integrated into an appropriate corporate financial strategy, thereby mitigating the risk of engaging in illegal tax practices (Saptono et al. 2024a). However, achieving this requires personnel within the company to have a strong understanding of tax regulations (Kirchler et al. 2003). In fact, many MSMEs in Indonesia face a shortage of highly skilled workers (Tambunan 2021), a situation further compounded by the low levels of financial literacy and managerial knowledge among their managers (Iramani et al. 2018; Susan 2020). Consequently, only MSMEs capable of engaging tax advisors—who bring exceptional technical proficiency, comprehensive knowledge of tax regulations, and practical experience in tax compliance—are likely to employ creative compliance strategies (Erard 1993; Murphy 2004). Thus, both tax planning and avoidance represent costly strategic alternatives. While creative compliance has the potential to enhance the financial capabilities of MSMEs (Sánchez-Ballesta and Yagüe 2023), in the Indonesian context, the expenses associated with hiring such experts may overshadow the potential benefits. This justification may elucidate why creative tax compliance does not directly influence the resilience and sustainable performance of MSMEs in the country under study.
In addition, our study found that tax incentives did not have a significant direct impact on the resilience of MSMEs during the pandemic crisis in Indonesia. This outcome contrasts with previous research, which suggests that government support, such as grants and technology-related tax incentives, typically enhances the ability of both large firms (Feng and Xue 2023) and MSMEs (Lestari et al. 2024) to respond to uncertainties. Beebeejaun (2022) also indicated that small businesses leveraging tax incentives were better equipped to mitigate COVID-19’s negative effects. However, our findings align with Nakandala et al. (2024), who reported that government support did not improve the resilience of MSME supply chains, even among those with strong digital capabilities. It suggests that proactive and reactive investments are critical for supply chain resilience (Mackay et al. 2020). While tax incentives may not directly enhance resilience, they significantly contribute to the sustainability performance of MSMEs in Indonesia, consistent with the views of Picas et al. (2021) and Deyganto (2022). This discrepancy in the results can be explained by the different ways these incentives function. For instance, MSMEs faced immediate challenges, such as cash flow issues and operational inefficiencies during the crisis, which may have diminished the effectiveness of tax relief. Over time, however, these incentives enabled businesses to reinvest and strengthen their market positions, enhancing long-term sustainability. This gradual accumulation of benefits underscores the importance of prioritizing long-term strategies over mere immediate resilience during a crisis. Nevertheless, the lack of a direct impact on resilience remains a concern, particularly given the weak institutional environment in developing countries (Demetriades and Hook Law 2006; Saptono and Mahmud 2022), which likely undermines the economic benefits of any financial support (Marcelin et al. 2022). Complex regulatory frameworks and bureaucratic hurdles can impose additional costs without increasing output, creating barriers for MSMEs (Dabla-Norris et al. 2020; Nakandala et al. 2024). Consequently, entrepreneurs may find themselves reallocating resources to address these regulatory challenges, which is particularly burdensome during hardship periods (Saifurrahman and Kassim 2024).
As expected, this paper confirms the direct nexus between innovation and the resilience and sustainability of MSMEs in Indonesia, demonstrating that innovation is a key determinant in ensuring business flourishing. It aligns with previous studies from both developing (Chan and Liu 2012; Boateng et al. 2020; Valdez-Juárez et al. 2022; Hanaysha et al. 2022; Putritamara et al. 2023) and developed countries (Pal et al. 2012; Ghisetti and Rennings 2014; Wang et al. 2021; Kyrdoda et al. 2023), as well as cross-national research (Filippetti et al. 2020; Ebersberger and Kuckertz 2021). Therefore, when the MSME environment encourages the generation of fresh ideas for innovative products, services, or technology, it increases the likelihood of achieving sustainable performance. By promoting an innovative culture that encourages employee participation in innovation, nurtures individual creativity, and fosters a learning-oriented environment, organizations can survive their performance in a challenging business environment (Rumanti et al. 2023). However, it is crucial to recognize that innovation is not a cost-effective endeavor (Kelley 2009), and many companies often feel pressured to innovate (Niu et al. 2023). This concern is especially pertinent in Indonesia, where approximately one-third of businesses engage in innovative activities (The Central Bureau of Statistics 2021), predominantly large enterprises (Hartono and Rafik 2022). The limited innovation among smaller firms is likely attributed to funding limitations, which have significantly impacted MSMEs during the pandemic (Baldwin and Mauro 2020; Cao and Leung 2020). Accordingly, businesses should develop financial strategies to stimulate innovation, such as reducing production costs and potentially lowering tax burdens (Brophy and Shulman 1993). Furthermore, governmental initiatives are crucial for overcoming MSMEs’ innovation stagnation, such as implementing tax reductions that lower R&D costs, thereby facilitating more effective resource allocation aligned with potential returns (Tassey 2007).
The insights drawn from the results above closely correspond with the role of innovation as a mediator between creative compliance and tax incentives on business resilience and sustainability—an area that has been largely overlooked in the literature. We observed that innovation connects creative compliance with the resilience and sustainability of MSMEs in Indonesia, supporting the conclusions of Kouam and Asongu (2022). Given that the direct impact of creative compliance on the dependent variables is insignificant, we propose that innovation is a key element in entrepreneurial self-efficacy, demonstrated through how creative compliance is channeled to enhance MSME success. By strategically leveraging tax loopholes, MSMEs can ease financial constraints and increase investments in innovation (Okręglicka et al. 2023), ultimately aiding their survival during economic downturns (Pal et al. 2012) and promoting sustainable practices (Hanaysha et al. 2022). Additionally, innovation is found to fully mediate the impact of tax incentives on resilience and partially mediate it for sustainability, consistent with prevailing views in the literature (Song et al. 2020; Beebeejaun 2022; Zhang and Song 2022; Li et al. 2023). For business resilience, it is insufficient for MSMEs to simply exploit available tax incentives; they must prioritize producing more advanced innovations (Najib et al. 2021). While tax reductions can promote sustainability, innovative practices facilitated by such flexible regulations enhance their impact (Ramanathan et al. 2017). Our result supports Gande et al. (2020) framework, which builds on key aspects of institutional theory highlighted by Henisz and Swaminathan (2008), emphasizing how legal systems establish the “rules of the game” that influence firms’ innovation policies aimed at achieving their objectives. Eventually, we contend that innovation is central to applying contingency theory in helping MSMEs navigate managerial challenges in uncertain environments (Childs et al. 2022).
To adhere to the rigorous PLS-SEM estimation procedures, we perform robustness tests that concentrate on nonlinear effects and endogeneity. Our results reveal that the linear relationships among the latent variables are generally robust, except for the association between innovation and sustainability performance, which establishes a nonlinear U-shaped effect. It suggests that initial investments in innovation may involve trade-off costs that offer limited immediate benefits. However, once a certain threshold is crossed, firms can mitigate these costs, resulting in a significantly enhanced positive impact on business sustainability. Such a mechanism reflects the complex dynamics inherent in innovation processes. Similar outcomes have been observed by Li et al. (2021b) in China and Lee and Kim (2017) in the US. These results underscore the importance of firms planning innovation in stages across various domains, such as product, market, and process, while carefully considering their resources and business model (Boons et al. 2013). Consequently, MSMEs must adopt efficient innovation strategies to effectively achieve their sustainability objectives (Klewitz and Hansen 2014). In addition, we observe that endogeneity is largely absent, except for the variable of innovation, which is expected since it functions as a mediator in our structural model. As Antonakis et al. (2010) discuss, a variable is considered endogenous—rather than exogenous—when researchers aim to correlate predictors with it to forecast the outcome of interest. Therefore, our analysis demonstrates that in this empirical setting, taking endogeneity into account, does not alter the conclusions drawn from our estimation results from a theory-testing standpoint.
8. Conclusions
This study investigates how tax incentives, creative compliance, and innovation contribute to enhancing business resilience and sustainability. The analysis utilizes cross-sectional data from a survey of 360 MSMEs in Indonesia. Based on the results of hypothesis testing using the PLS-SEM approach, we found that creative compliance—encompassing tax planning and tax avoidance—does not directly influence resilience or sustainability. Additionally, we observed that while tax incentives did not significantly enhance resilience during the crisis, they contributed directly to long-term sustainability. Furthermore, our analysis demonstrates the central role of innovation in driving the flourishing of MSMEs in Indonesia, as it has a significant direct impact on both resilience and sustainability. Innovation also emerged as an important factor linking creative compliance to the success of MSMEs. It underscores that entrepreneurial self-efficacy through internal funding must be paired with an innovative agenda for companies to survive and thrive. Moreover, we found that innovation fully mediates the effects of tax incentives on resilience, indicating that government support can improve financial flexibility but may not help MSMEs withstand negative shocks without fostering innovation. At this point, we can conclude that innovation should be prioritized by MSMEs applying the contingency theory to navigate economic challenges. To ensure the robustness of our results, we examined nonlinear effects and endogeneity. It was observed that innovation and sustainability demonstrate a U-shaped relationship. Initially, innovation may decrease a company’s performance due to high costs, but at a certain level, it ultimately enhances sustainability. Our endogeneity analysis shows that innovation cannot be treated as an exogenous variable, reinforcing its pivot position in our structural model, while other independent variables do not present endogeneity issues. In summary, our empirical conclusions remain intact after robustness checks.
This study makes a significant contribution to the literature by integrating two often-separate concepts—resilience and sustainability—that are essential for achieving a thriving business. By situating these concepts within the context of a crisis, we explore the specific roles of taxation and innovation as antecedents to resilience and sustainability, addressing a gap in the literature where the relationship between these variables remains underexplored. We emphasize the necessity for organizations to develop alternative financial strategies that align with contingency theory, ensuring access to vital resources amid emerging crises. This approach encompasses both internal and external considerations. Internally, businesses can implement creative compliance strategies to optimize tax savings and boost internal funding, reflecting entrepreneurial self-efficacy. Externally, companies must adapt to changes in regulatory frameworks, in line with institutional theory, such as tax reductions, which can significantly impact their financial landscape. Our findings enrich those theories by demonstrating that MSMEs’ efforts to enhance resilience and sustainability are most effective when coupled with consistent innovation processes. From a methodological standpoint, our study employs rigorous techniques to examine nonlinear effects and endogeneity within our structural model. This attention to detail serves as a valuable guide for PLS-SEM practitioners, who often overlook the robustness of their analyses (Sharma et al. 2019). Overall, this multifaceted approach provides a valuable contribution to the business literature, particularly that which is focused on resilience and sustainability in the MSME business segment.
The results of this study also lead to several policy implications. First, MSMEs looking to implement creative compliance strategies should hire qualified professionals with strong tax knowledge who can accurately interpret complex tax regulations. To ensure the effectiveness of these financial strategies, there needs to be a systematic integration of tax regulations with the company’s business processes. It could involve developing specific tax standard operating procedures. MSMEs should prioritize these long-term steps rather than relying on costly external personnel, such as tax consultants. However, MSMEs with excess capital should seek advice from tax practitioners on potential tax-saving options. Second, MSMEs must actively pursue innovative approaches to achieve their business goals, especially in the face of external challenges that create market uncertainty. This includes adopting cost-effective and environmentally friendly methods, as well as introducing new products or services that promote innovation among the workforce and within local communities, thereby strengthening their competitive advantage. Third, based on our findings regarding the mediating role of innovation capability, managers and business owners should focus on ensuring that their tax practices encourage creativity and innovation to support sustainable growth. MSMEs should efficiently utilize tax incentives while fostering a culture of innovation in their operations, as innovation is the primary channel through which the benefits of tax incentives translate into significant positive impacts on resilience. Finally, to cultivate an innovative business environment, the government should provide various incentives related to innovation implementation. However, this should be paired with simplified regulatory requirements and streamlined administrative processes to ensure that these incentives can be utilized more effectively.
Despite its significant contributions, this study has several limitations that warrant acknowledgment. First, we have opted for SEM analysis because it offers advantages over multiple regression analysis when dealing with complex relationships between variables. However, there is an ongoing debate among researchers in the social sciences about SEM analysis. One of the limitations is the difficulty of including control variables such as gender, age, education, annual income, and firm age, which are commonly used in SME research. These variables are rarely modeled in SEM studies because SEM requires the variables to be measured on interval or ratio scales, which limits the use of ordinal or nominal data. If these variables are neglected in SEM analysis, their importance in explaining respondent profiles may be overlooked. Consequently, future research should investigate alternative approaches that allow for the inclusion of control variables in the analysis. Second, a cross-sectional approach was adopted in this current study so that the long-term effects of creative tax compliance, incentives, and innovativeness on sustainable performance remain unclear. Replication of the framework in subsequent studies could reveal different results. Third, the sample size in this study is relatively small compared to the total population of MSMEs, which could result in distorted conclusions, even if some hypotheses are rejected with high t-statistic values. Given the possibilities of data collection, future research should utilize larger, more representative samples. Fourth, future research should investigate various domains of innovation and other forms of financial support, such as subsidies and interest rate discounts, and their effects on business resilience and sustainability. It could lead to more comprehensive empirical findings. Lastly, researchers should investigate additional variables that mediate or moderate the relationship between exogenous variables and sustainable performance. To achieve this goal, the integration of qualitative and quantitative methods could provide insights into the relationship between sustained performance and its antecedents, particularly those associated with internal funding strategy and government support.
Author Contributions
Conceptualization, P.B.S., I.K. and G.M.; methodology, G.M.; software, I.K., G.M. and I.P.; validation, P.B.S., I.K. and G.M.; formal analysis, P.B.S., I.K., G.M., S.H., I.P., D.P. and L.W.I.; investigation, I.K. and G.M.; resources, P.B.S., I.K., G.M., S.H., I.P., D.P. and L.W.I.; data curation, I.K. and G.M.; writing—original draft preparation, P.B.S., I.K., G.M., S.H., I.P., D.P. and L.W.I.; writing—review and editing, I.K. and G.M.; visualization, G.M.; supervision, P.B.S., G.M. and S.H.; project administration, G.M. and I.P.; funding acquisition, P.B.S. All authors have read and agreed to the published version of the manuscript.
Funding
This research was funded by Universitas Indonesia with the following grant number: NKB-614/UN2.RST/HKP.05.00/2023. The APC was funded by Universitas Indonesia.
Institutional Review Board Statement
Ethical review and approval were waived for this study due to the analysis of anonymous data collected through a survey method that does not reveal participant identities, focuses on non-sensitive issues, and poses no risk of physical or psychological harm to the individuals involved.
Informed Consent Statement
Informed consent was obtained from all subjects involved in the study.
Data Availability Statement
The data presented in this study are available on request from the corresponding author due to ethical reasons.
Conflicts of Interest
The authors declare no conflicts of interest.
Correction Statement
Due to an error by the Editorial Office, the Institutional Review Board Statement and Informed Consent Statement were not included in the originally published version of this article. These have now been added accordingly.
References
- Abetti, Pier A. 2000. Critical success factors for radical technological innovation: A five case study. Creativity and Innovation Management 9: 208–21. [Google Scholar] [CrossRef]
- Adobor, Henry, and Ronald S. McMullen. 2018. Supply chain resilience: A dynamic and multidimensional approach. The International Journal of Logistics Management 29: 1451–71. [Google Scholar] [CrossRef]
- Agarwal, Vernika, K. Mathiyazhagan, Snigdha Malhotra, and Busayamas Pimpunchat. 2023. Building resilience for sustainability of MSMEs post COVID-19 outbreak: An Indian handicraft industry outlook. Socio-Economic Planning Sciences 85: 101443. [Google Scholar] [CrossRef] [PubMed]
- Aguiñaga, Eduardo, Irene Henriques, Carlos Scheel, and Andrea Scheel. 2018. Building resilience: A self-sustainable community approach to the triple bottom line. Journal of Cleaner Production 173: 186–96. [Google Scholar] [CrossRef]
- Ahmedova, Sibel. 2015. Factors for increasing the competitiveness of small and medium-sized enterprises (SMEs) in Bulgaria. Procedia-Social and Behavioral Sciences 195: 1104–12. [Google Scholar] [CrossRef]
- Ahrholdt, Dennis C., Siegfried P. Gudergan, and Christian M. Ringle. 2019. Enhancing loyalty: When improving consumer satisfaction and delight matters. Journal of Business Research 94: 18–27. [Google Scholar] [CrossRef]
- Albareda, Laura, Josep M. Lozano, and Tamyko Ysa. 2007. Public policies on corporate social responsibility: The role of governments in Europe. Journal of Business Ethics 74: 391–407. [Google Scholar] [CrossRef]
- Alkahtani, Asem, Norfarah Nordin, and Rizwan Ullah Khan. 2020. Does government support enhance the relation between networking structure and sustainable competitive performance among SMEs? Journal of Innovation and Entrepreneurship 9: 1–16. [Google Scholar] [CrossRef]
- Alm, James. 2012. Measuring, explaining, and controlling tax evasion: Lessons from theory, experiments, and field studies. International Tax and Public Finance 19: 54–77. [Google Scholar] [CrossRef]
- Ambrogio, Giuseppina, Luigino Filice, Francesco Longo, and Antonio Padovano. 2022. Workforce and supply chain disruption as a digital and technological innovation opportunity for resilient manufacturing systems in the COVID-19 pandemic. Computers & Industrial Engineering 169: 108158. [Google Scholar]
- Anning-Dorson, Thomas, and Michael Boadi Nyamekye. 2020. Engagement capability, innovation intensity and firm performance: The role of competitive intensity. Journal of African Business 21: 493–508. [Google Scholar] [CrossRef]
- Antonakis, John, Samuel Bendahan, Philippe Jacquart, and Rafael Lalive. 2010. On making causal claims: A review and recommenda tions. The Leadership Quarterly 21: 1086–120. [Google Scholar] [CrossRef]
- Araújo, Lurdes, Sérgio Ravara Cruz, Luís Lima Santos, and Lucília Cardoso. 2024. Mapping Corporate Tax Planning and Corporate Social Responsibility: A Hybrid Method of Category Analysis. Journal of Risk and Financial Management 17: 333. [Google Scholar] [CrossRef]
- Atawodi, Ojochogwu Winnie, and Stephen Aanu Ojeka. 2012. Relationship between tax policy, growth of SMEs and the Nigerian economy. International Journal of Business and Management 7: 125. [Google Scholar] [CrossRef]
- Audretsch, B. David, and Maksim Belitski. 2023. The limits to open innovation and its impact on innovation performance. Technovation 119: 102519. [Google Scholar] [CrossRef]
- Ayman, Roya, Martin M. Chemers, and Fred Fiedler. 1995. The contingency model of leadership effectiveness: Its levels of analysis. The Leadership Quarterly 6: 147–67. [Google Scholar] [CrossRef]
- Baldwin, Richard, and B. Weder Di Mauro. 2020. Economics in the time of COVID-19: A new eBook. Vox CEPR Policy Portal 2: 105–9. [Google Scholar]
- Balugani, Elia, Maria Angela Butturi, Delroy Chevers, David Parker, and Bianca Rimini. 2020. Empirical evaluation of the impact of resilience and sustainability on firms’ performance. Sustainability 12: 1742. [Google Scholar] [CrossRef]
- Barasa, Edwine, Rahab Mbau, and Lucy Gilson. 2018. What is resilience and how can it be nurtured? A systematic review of empirical literature on organizational resilience. International journal of health policy and management 7: 491. [Google Scholar] [CrossRef]
- Bartik, Timothy J. 2005. Solving the problems of economic development incentives. Growth and Change 36: 139–66. [Google Scholar] [CrossRef]
- Bascle, Guilhem. 2008. Controlling for endogeneity with instrumental variables in strategic management research. Strategic Organization 6: 285–327. [Google Scholar] [CrossRef]
- Beebeejaun, Ambareen. 2022. Ensuring resilience through fiscal responses to COVID-19; an empirical study of Mauritian micro small medium enterprises (MSMEs). Journal of Entrepreneurship and Public Policy 11: 292–308. [Google Scholar] [CrossRef]
- Beech, Nick, David Devins, Jeff Gold, and Susan Beech. 2020. In the family way: An exploration of family business resilience. International Journal of Organizational Analysis 28: 160–82. [Google Scholar] [CrossRef]
- Belás, Jaroslav, Mária Mišanková, Jaroslav Schönfeld, and Beáta Gavurová. 2017. Credit risk management: Financial safety and sustainability aspects. Journal of Security and Sustainability Issues 7: 79–94. [Google Scholar] [CrossRef]
- Belu, Constantin. 2009. Ranking corporations based on sustainable and socially responsible practices. A data envelopment analysis (DEA) approach. Sustainable Development 17: 257–68. [Google Scholar] [CrossRef]
- Ben Hassen, Tarek, and Hamid El Bilali. 2022. Impacts of the Russia-Ukraine war on global food security: Towards more sustainable and resilient food systems? Foods 11: 2301. [Google Scholar] [CrossRef]
- Bhamra, Ran, Samir Dani, and Kevin Burnard. 2011. Resilience: The concept, a literature review and future directions. International Journal of Production Research 49: 5375–93. [Google Scholar] [CrossRef]
- Bhattacharyya, Som Sekhar, and Shreyash Thakre. 2021. Coronavirus pandemic and economic lockdown; study of strategic initiatives and tactical responses of firms. International Journal of Organizational Analysis 29: 1240–68. [Google Scholar] [CrossRef]
- Boateng, Henry, Ramanah Visnupriyan, Kwame Simpe Ofori, and Robert Ebo Hinson. 2020. Examining the link between social capital, knowledge quality, SMEs innovativeness and performance. Business Information Review 37: 167–75. [Google Scholar] [CrossRef]
- Bonsu, Mandella Osei-Assibey, Yongsheng Guo, and Xiaoxian Zhu. 2023. Does green innovation mediate corporate social responsibility and environmental performance? Empirical evidence from emerging markets. Journal of Applied Accounting Research 25: 221–39. [Google Scholar] [CrossRef]
- Boons, Frank, Carlos Montalvo, Jaco Quist, and Marcus Wagner. 2013. Sustainable innovation, business models and economic performance: An overview. Journal of Cleaner Production 45: 1–8. [Google Scholar] [CrossRef]
- Boyd, Nancy G., and George S. Vozikis. 1994. The influence of self-efficacy on the development of entrepreneurial intentions and actions. Entrepreneurship Theory and Practice 18: 63–77. [Google Scholar] [CrossRef]
- Bradley, Steven W., Jeffery S. McMullen, Kendall Artz, and Edward M. Simiyu. 2012. Capital is not enough: Innovation in developing economies. Journal of Management Studies 49: 684–717. [Google Scholar] [CrossRef]
- Bräutigam, Deborah A., and Stephen Knack. 2004. Foreign aid, institutions, and governance in sub-Saharan Africa. Economic Development and Cultural Change 52: 255–85. [Google Scholar] [CrossRef]
- Brophy, David, and Joel Shulman. 1993. Financial factors which stimulate innovation. Entrepreneurship Theory and Practice 17: 61–75. [Google Scholar] [CrossRef]
- Bryant, Scott T., Karla Straker, and Cara Wrigley. 2018. The typologies of power: Energy utility business models in an increasingly renewable sector. Journal of Cleaner Production 195: 1032–46. [Google Scholar] [CrossRef]
- Buffa, Federica, Mariangela Franch, and Dina Rizio. 2018. Environmental management practices for sustainable business models in small and medium sized hotel enterprises. Journal of Cleaner Production 194: 656–64. [Google Scholar] [CrossRef]
- Burnard, Kevin, and Ran Bhamra. 2011. Organisational resilience: Development of a conceptual framework for organisational responses. International Journal of Production Research 49: 5581–99. [Google Scholar] [CrossRef]
- Cachia, Franklin. 2017. Aggressive tax planning: An analysis from an EU perspective. EC Tax Review 26: 257–73. [Google Scholar] [CrossRef]
- Callaghan, William, Bradley Wilson, Christian M. Ringle, and Jörg Henseler. 2007. Exploring causal path directionality for a marketing model: Using Cohen’s path method. Paper presented at the 5th International Symposium on PLS and Related Methods, Ås, Norway, September 5–7. [Google Scholar]
- Cao, Shutao, and Danny Leung. 2020. Credit constraints and productivity of SMEs: Evidence from Canada. Economic Modelling 88: 163–80. [Google Scholar] [CrossRef]
- Carmeli, Abraham, and Gideon D. Markman. 2011. Capture, governance, and resilience: Strategy implications from the history of Rome. Strategic Management Journal 32: 322–41. [Google Scholar] [CrossRef]
- Chan, Isabelle Y. S., and Anita M. M. Liu. 2012. Antecedents of innovation climate in construction firms in Hong Kong. International Journal of Construction Management 12: 37–46. [Google Scholar] [CrossRef]
- Chang, Hsihui, Xin Dai, Yurun He, and Maolin Wang. 2020. How internal control protects shareholders’ welfare: Evidence from tax avoidance in China. Journal of International Accounting Research 19: 19–39. [Google Scholar] [CrossRef]
- Chatzistamoulou, Nikos, and Emmanouil Tyllianakis. 2022. Commitment of European SMEs to resource efficiency actions to achieve sustainability transition. A feasible reality or an elusive goal? Journal of Environmental Management 321: 115937. [Google Scholar] [CrossRef]
- Chen, Chao C., Patricia Gene Greene, and Ann Crick. 1998. Does entrepreneurial self-efficacy distinguish entrepreneurs from managers? Journal of Business Venturing 13: 295–316. [Google Scholar] [CrossRef]
- Chen, Hanwen, Daoguang Yang, Xinmin Zhang, and Nan Zhou. 2020. The moderating role of internal control in tax avoidance: Evidence from a COSO-based internal control index in China. The Journal of the American Taxation Association 42: 23–55. [Google Scholar] [CrossRef]
- Chen, Ming-Jer, and Danny Miller. 2011. The relational perspective as a business mindset: Managerial implications for East and West. Academy of Management Perspectives 25: 6–18. [Google Scholar][Green Version]
- Cheng, Eddie W. L. 2001. SEM being more effective than multiple regression in parsimonious model testing for management development research. Journal of Management Development 20: 650–67. [Google Scholar] [CrossRef]
- Childs, Michelle, Tom Turner, Christopher Sneed, and Ann Berry. 2022. A contingency theory approach to understanding small retail business continuity during COVID-19. Family and Consumer Sciences Research Journal 50: 216–30. [Google Scholar] [CrossRef]
- Chin, Wynne W, and Peter R Newsted. 1999. Structural equation modeling analysis with small samples using partial least squares. In Statistical Strategies for Small Sample Research. Edited by Rick Hoyle. Thousand Oaks: Sage Publications Ltd., pp. 307–41. [Google Scholar]
- Chowdhury, Md Maruf Hossan, and Mohammed Quaddus. 2016. Supply chain readiness, response and recovery for resilience. Supply Chain Management: An International Journal 21: 709–31. [Google Scholar] [CrossRef]
- Christians, Allison. 2014. Avoidance, evasion, and taxpayer morality. Wash. UJL & Pol’y 44: 39. [Google Scholar]
- Christopher, Martin, and Helen Peck. 2004. Building the resilient supply chain. International Journal of Logistics Management 15: 1–14. [Google Scholar] [CrossRef]
- Chu, Zhaofang, Bo Feng, and Fujun Lai. 2018. Logistics service innovation by third party logistics providers in China: Aligning guanxi and organizational structure. Transportation Research Part E: Logistics and Transportation Review 118: 291–307. [Google Scholar] [CrossRef]
- Chu, Zhaofang, Linlin Wang, and Fujun Lai. 2019. Customer pressure and green innovations at third party logistics providers in China: The moderation effect of organizational culture. The International Journal of Logistics Management 30: 57–75. [Google Scholar] [CrossRef]
- Chunyun, Fan. 2003. Government support for small and medium-sized enterprises in China. Problems of Economic transition 45: 51–58. [Google Scholar]
- Clapham, Maria M. 2003. The development of innovative ideas through creativity training. In The international Handbook on Innovation. Edited by Larisa V Shavinina. Oxford: Elsevier Science Ltd., pp. 366–76. [Google Scholar]
- Cohen, Jacob. 1988. Statistical Power Analysis for the Behavioral Sciences, 2nd ed. Hillsdale: Erlbaum. [Google Scholar]
- Committee of Sponsoring Organizations by the Treadway Commission (COSO). 2013. The Internal Control–Integrated Framework. Available online: http://www.coso.org/ (accessed on 7 August 2024).
- Committee of Sponsoring Organizations of the Treadway Commission (COSO). 1992. Internal Control–Integrated Framework. Available online: http://www.coso.org/ (accessed on 7 August 2024).
- Coordinating Ministry for Economic Affairs of the Republic of Indonesia. 2021. Dukungan Pemerintah Kepada Masyarakat dan Usaha Kecil melalui Program PEN 2021. Available online: https://ekon.go.id/publikasi/detail/3163/dukungan-pemerintah-kepada-masyarakat-dan-usaha-kecil-melalui-program-pen-2021 (accessed on 15 June 2024).
- Dabla-Norris, Era, Florian Misch, Duncan Cleary, and Munawer Khwaja. 2020. The quality of tax administration and firm performance: Evidence from developing countries. International Tax and Public Finance 27: 514–51. [Google Scholar] [CrossRef]
- Dalal, Dev K., Nathan T. Carter, and Christopher J. Lake. 2014. Middle response scale options are inappropriate for ideal point scales. Journal of Business and Psychology 29: 463–78. [Google Scholar] [CrossRef]
- Danneels, Erwin, and Elko J. Kleinschmidtb. 2001. Product innovativeness from the firm’s perspective: Its dimensions and their relation with project selection and performance. Journal of Product Innovation Management: An International Publication of the Product Development & Management Association 18: 357–73. [Google Scholar]
- Dash, Ajitabh. 2024. Do customer centricity and innovativeness mediate the relationship between total quality management and the corporate success of SaaS companies? Benchmarking: An International Journal 31: 903–19. [Google Scholar] [CrossRef]
- Dash, Ganesh, and Justin Paul. 2021. CB-SEM vs. PLS-SEM methods for research in social sciences and technology forecasting. Technological Forecasting and Social Change 173: 121092. [Google Scholar] [CrossRef]
- Dawes, John. 2008. Do data characteristics change according to the number of scale points used? An experiment using 5-point, 7-point and 10-point scales. International journal of market research 50: 61–104. [Google Scholar] [CrossRef]
- De Vito, Antonio. 2024. Minority shareholders and tax avoidance. Journal of Accounting and Public Policy 44: 107179. [Google Scholar] [CrossRef]
- Degl’Innocenti, Marta, Kevin Grant, Aleksandar Šević, and Nickolaos G. Tzeremes. 2018. Financial stability, competitiveness and banks’ innovation capacity: Evidence from the Global Financial Crisis. International Review of Financial Analysis 59: 35–46. [Google Scholar] [CrossRef]
- Dell’Ariccia, Giovanni, Paolo Mauro, Antonio Spilimbergo, and Jeronim Zettelmeyer. 2020. Economic Policies for the COVID-19 War. IMF Blog. Available online: https://www.imf.org/en/Blogs/Articles/2020/04/01/blog040120-economic-policies-for-the-covid19-war (accessed on 19 September 2024).
- Delshab, Vahid, Mathieu Winand, Saeed Sadeghi Boroujerdi, Larena Hoeber, and Abed Mahmoudian. 2022. The impact of knowledge management on performance in nonprofit sports clubs: The mediating role of attitude toward innovation, open innovation, and innovativeness. European Sport Management Quarterly 22: 139–60. [Google Scholar] [CrossRef]
- Demetriades, Panicos, and Siong Hook Law. 2006. Finance, institutions and economic development. International journal of finance & economics 11: 245–60. [Google Scholar]
- Derissen, Sandra, Martin F. Quaas, and Stefan Baumgärtner. 2011. The relationship between resilience and sustainability of ecological-economic systems. Ecological Economics 70: 1121–28. [Google Scholar] [CrossRef]
- Deyganto, Kanbiro Orkaido. 2022. The effect of tax incentives practices on the sustainability of micro, small and medium enterprises in Ethiopia during the outbreak of corona virus pandemic. Journal of Innovation and Entrepreneurship 11: 8. [Google Scholar] [CrossRef]
- Dietrich, Diemo, and Uwe Vollmer. 2012. Are universal banks bad for financial stability? Germany during the world financial crisis. The Quarterly Review of Economics and Finance 52: 123–34. [Google Scholar] [CrossRef]
- Dillman, Don A. 2007. Mail and Internet Surveys: The Tailored Design Method, 2nd ed. Hoboken: John Wiley & Sons, Inc. [Google Scholar]
- DiMaggio, Paul J., and Walter W. Powell. 1983. The iron cage revisited: Institutional isomorphism and collective rationality in organizational fields. American Sociological Review 48: 147–60. [Google Scholar] [CrossRef]
- Doz, Yves L., and Mikko Kosonen. 2010. Embedding strategic agility: A leadership agenda for accelerating business model renewal. Long Range Planning 43: 370–82. [Google Scholar] [CrossRef]
- Dyreng, Scott D., Michelle Hanlon, and Edward L. Maydew. 2008. Long-run corporate tax avoidance. The accounting review 83: 61–82. [Google Scholar] [CrossRef]
- Ebbes, Peter, Dominik Papies, and Harald J. Van Heerde. 2011. The sense and non-sense of holdout sample validation in the presence of endogeneity. Marketing Science 30: 1115–22. [Google Scholar] [CrossRef]
- Ebbes, Peter, Dominik Papies, and Harald J. van Heerde. 2021. Dealing with endogeneity: A nontechnical guide for marketing researchers. In Handbook of Market Research. Edited by Christian Homburg, Martin Klarmann and Arnd Vomberg. Cham: Springer International Publishing, pp. 181–217. [Google Scholar]
- Ebersberger, Bernd, and Andreas Kuckertz. 2021. Hop to it! The impact of organization type on innovation response time to the COVID-19 crisis. Journal of Business Research 124: 126–35. [Google Scholar] [CrossRef]
- Edwards, Alexander, Casey Schwab, and Terry Shevlin. 2016. Financial constraints and cash tax savings. The Accounting Review 91: 859–81. [Google Scholar] [CrossRef]
- Elbannan, Mohamed A., and Omar Farooq. 2020. Do more financing obstacles trigger tax avoidance behavior? Evidence from Indian SMEs. Journal of Economics and Finance 44: 161–78. [Google Scholar] [CrossRef]
- Elffers, Henk, Russell H. Weigel, and Dick J. Hessing. 1987. The consequences of different strategies for measuring tax evasion behavior. Journal of Economic Psychology 8: 311–37. [Google Scholar] [CrossRef]
- Elkington, John, and Ian H. Rowlands. 1999. Cannibals with forks: The triple bottom line of 21st century business. Alternatives Journal 25: 42. [Google Scholar] [CrossRef]
- Emerson, Robert Wall. 2017. Likert scales. Journal of Visual Impairment & Blindness 111: 488–88. [Google Scholar]
- Engidaw, Abriham Ebabu. 2022. Small businesses and their challenges during COVID-19 pandemic in developing countries: In the case of Ethiopia. Journal of Innovation and Entrepreneurship 11: 1. [Google Scholar] [CrossRef]
- Erard, Brian. 1993. Taxation with representation: An analysis of the role of tax practitioners in tax compliance. Journal of Public Economics 52: 163–97. [Google Scholar] [CrossRef]
- European Commission. 2017. Aggressive Tax Planning Indicators: Final Report. Office of the European Union Working Paper No 71. Luxembourg: Publications Office of the European Union. [Google Scholar]
- Fairlie, Robert, Frank M. Fossen, Reid Johnsen, and Gentian Droboniku. 2023. Were small businesses more likely to permanently close in the pandemic? Small Business Economics 60: 1613–29. [Google Scholar] [CrossRef] [PubMed]
- Falavigna, Greta, and Roberto Ippoliti. 2023. SMEs’ behavior under financial constraints: An empirical investigation on the legal environment and the substitution effect with tax arrears. The North American Journal of Economics and Finance 66: 101903. [Google Scholar] [CrossRef]
- Fallan, Lars, Randi Hammervold, and Kjell Grønhaug. 1995. Adoption of tax planning instruments in business organizations: A structural equation modelling approach. Scandinavian Journal of Management 11: 177–90. [Google Scholar] [CrossRef]
- Fang, Hongsheng, Yunqing Su, and Weijun Lu. 2022. Tax incentive and corporate financial performance: Evidence from income tax revenue sharing reform in China. Journal of Asian Economics 81: 101505. [Google Scholar] [CrossRef]
- Feng, Ting, and Zhongyi Xue. 2023. The impact of government subsidies on corporate resilience: Evidence from the COVID-19 shock. Economic Change and Restructuring 56: 4199–221. [Google Scholar] [CrossRef]
- Fiedler, Fred Edward. 1964. Contingency Model of leadership effectiveness. In Advances in Experimental Social Psychology, 1st ed. Edited by Leonard Berkowitz. New York: Academic Press. [Google Scholar]
- Field, Andy. 2009. Discovering Statistics Using SPSS, 3rd ed. London: Sage Publications Ltd. [Google Scholar]
- Fiksel, Joseph. 2003. Designing resilient, sustainable systems. Environmental Science & Technology 37: 5330–39. [Google Scholar]
- Fiksel, Joseph, and Bhavik R. Bakshi. 2023. Designing for resilience and sustainability: An integrated systems approach. In Engineering and Ecosystems: Seeking Synergies Toward a Nature-Positive World. Edited by Bhavik R. Bakshi. Cham: Springer International Publishing, pp. 469–500. [Google Scholar]
- Filippetti, Andrea, Petros Gkotsis, Antonio Vezzani, and Antonio Zinilli. 2020. Are innovative regions more resilient? Evidence from Europe in 2008–16. Economia Politica 37: 807–32. [Google Scholar] [CrossRef]
- Fornell, Claes, and David F. Larcker. 1981. Evaluating structural equation models with unobservable variables and measurement error. Journal of Marketing Research 18: 39–50. [Google Scholar] [CrossRef]
- Freedman, Judith. 2005. Defining taxpayer responsibility: In support of a general anti-avoidance principle. British Tax Review 4: 332. [Google Scholar]
- Fuadah, Luk Luk, Kencana Dewi, Mukhtaruddin Mukhtaruddin, Umi Kalsum, and Anton Arisman. 2022. The relationship between sustainability reporting, E-commerce, firm performance and tax avoidance with organizational culture as moderating variable in small and medium enterprises in palembang. Sustainability 14: 3738. [Google Scholar] [CrossRef]
- Gande, Amar, Kose John, Vinay B. Nair, and Lemma W. Senbet. 2020. Taxes, institutions, and innovation: Theory and international evidence. Journal of International Business Studies 51: 1413. [Google Scholar] [CrossRef] [PubMed]
- García-Sánchez, Isabel-María, Isabel Gallego-Álvarez, and José-Luis Zafra-Gómez. 2020. Do the ecoinnovation and ecodesign strategies generate value added in munificent environments? Business Strategy and the Environment 29: 1021–33. [Google Scholar] [CrossRef]
- Garicano, Luis. 2020. The COVID-19 bazooka for jobs in Europe. VOXEU CEPR Working Paper. Available online: https://cepr.org/voxeu/columns/covid-19-bazooka-jobs-europe (accessed on 20 July 2024).
- Garland, Ron. 1991. The mid-point on a rating scale: Is it desirable. Marketing Bulletin 2: 66–70. [Google Scholar]
- Garsous, Grégoire, David Corderi, Mercedes Velasco, and Andrea Colombo. 2017. Tax incentives and job creation in the tourism sector of Brazil’s SUDENE area. World Development 96: 87–101. [Google Scholar] [CrossRef]
- Gautam, Dhruba Kumar, and Prakash Kumar Gautam. 2024. Stress and resilience to migrant entrepreneur-managers of small and medium enterprises during COVID-19 pandemic. Benchmarking: An International Journal 31: 2129–50. [Google Scholar] [CrossRef]
- Ghi, Tran Nha, Nguyen Quang Thu, Ngo Quang Huan, and Nguyen Tan Trung. 2022. Human capital, digital transformation, and firm performance of startups in Vietnam. Management 26: 1–18. [Google Scholar] [CrossRef]
- Ghisetti, Claudia, and Klaus Rennings. 2014. Environmental innovations and profitability: How does it pay to be green? An empirical analysis on the German innovation survey. Journal of Cleaner Production 75: 106–17. [Google Scholar] [CrossRef]
- Goni, Joklan Imelda Camelia, and Amy Van Looy. 2022. Process innovation capability in less-structured business processes: A systematic literature review. Business Process Management Journal 28: 557–84. [Google Scholar] [CrossRef]
- González-López, María José, María Carmen Pérez-López, and Lázaro Rodríguez-Ariza. 2021. From potential to early nascent entrepreneurship: The role of entrepreneurial competencies. International Entrepreneurship and Management Journal 17: 1387–417. [Google Scholar] [CrossRef]
- Gourinchas, Pierre-Olivier. 2020. Flattening the Pandemic and Recession Curves. VOXEU CEPR Working Paper. Available online: https://cepr.org/voxeu/columns/flattening-pandemic-and-recession-curves (accessed on 20 July 2024).
- Gracia, Louise, and Laynee Oats. 2012. Boundary Work and Tax Regulation: A Bourdieusian View. Accounting, Organizations and Society 37: 304–21. [Google Scholar] [CrossRef]
- Gribnau, Hans. 2015. Corporate social responsibility and tax planning: Not by rules alone. Social & Legal Studies 24: 225–50. [Google Scholar]
- Gribnau, Hans, and Ave-Geidi Jallai. 2019. Sustainable tax governance and transparency. In Challenges in Managing Sustainable Business: Reporting, Taxation, Ethics and Governance. Berlin and Heidelberg: Springer, pp. 337–69. [Google Scholar]
- Grötsch, Volker M., Constantin Blome, and Martin C. Schleper. 2013. Antecedents of proactive supply chain risk management–a contingency theory perspective. International Journal of Production Research 51: 2842–67. [Google Scholar] [CrossRef]
- Hadjielias, Elias, Michael Christofi, and Shlomo Tarba. 2022. Contextualizing small business resilience during the COVID-19 pandemic: Evidence from small business owner-managers. Small Business Economics 59: 1351–80. [Google Scholar] [CrossRef] [PubMed]
- Hair, Joseph F., Christian M. Ringle, Siegfried P. Gudergan, Andreas Fischer, Christian Nitzl, and Con Menictas. 2019. Partial least squares structural equation modeling-based discrete choice modeling: An illustration in modeling retailer choice. Business Research 12: 115–42. [Google Scholar] [CrossRef]
- Hair, Joseph F., G. Tomas M. Hult, Christian M. Ringle, and Marko Sarstedt. 2017. A Primer on Partial Least Squares Structural Equation Modeling (PLS-SEM), 2nd ed. Thousand Oaks: Sage Publications Ltd. [Google Scholar]
- Hair, Joseph F., G. Tomas M. Hult, Christian M. Ringle, Marko Sarstedt, Nicholas P. Danks, and Soumya Ray. 2021. Partial Least Squares Structural Equation Modeling (PLS-SEM) Using R. Cham: Springer. [Google Scholar]
- Hair, Joseph F., Marko Sarstedt, Christian M. Ringle, and Siegfried P. Gudergan. 2023. Advanced Issues in Partial Least Squares Structural Equation Modeling. Thousand Oaks: Sage Publications Ltd. [Google Scholar]
- Hall, Jeremy, and Marcus Wagner. 2012. Integrating sustainability into firms’ processes: Performance effects and the moderating role of business models and innovation. Business Strategy and the Environment 21: 183–96. [Google Scholar] [CrossRef]
- Hanaysha, Jalal Rajeh, Mohammed Emad Al-Shaikh, Shanmugan Joghee, and Haitham M. Alzoubi. 2022. Impact of innovation capabilities on business sustainability in small and medium enterprises. FIIB Business Review 11: 67–78. [Google Scholar] [CrossRef]
- Hartono, Arif, and Abdur Rafik. 2022. Linking open innovation, innovation barriers and performance of Indonesian firms. International Journal of Innovation Science 14: 713–32. [Google Scholar] [CrossRef]
- Henard, David H., and David M. Szymanski. 2001. Why some new products are more successful than others. Journal of Marketing Research 38: 362–75. [Google Scholar] [CrossRef]
- Henisz, Witold, and Anand Swaminathan. 2008. Institutions and international business. Journal of International Business Studies 39: 537–39. [Google Scholar] [CrossRef]
- Henseler, Jörg, Christian M. Ringle, and Marko Sarstedt. 2015. A new criterion for assessing discriminant validity in variance-based structural equation modeling. Journal of the Academy of Marketing Science 43: 115–35. [Google Scholar] [CrossRef]
- Heunks, Felix J. 1998. Innovation, creativity and success. Small Business Economics 10: 263–72. [Google Scholar] [CrossRef]
- Himmelberg, Charles P., and Bruce C. Petersen. 1994. R & D and internal finance: A panel study of small firms in high-tech industries. The Review of Economics and Statistics 76: 38–51. [Google Scholar]
- Hoffman, William H., Jr. 1961. The Theory of Tax Planning. Accounting Review 36: 274. [Google Scholar]
- Hufschmidt, Gabi. 2011. A comparative analysis of several vulnerability concepts. Natural Hazards 58: 621–43. [Google Scholar] [CrossRef]
- Hughes, Paul, Robert E. Morgan, Ian R. Hodgkinson, Yiannis Kouropalatis, and Adam Lindgreen. 2020. A diagnostic tool to determine a strategic improvisation Readiness Index Score (IRIS) to survive, adapt, and thrive in a crisis. Industrial Marketing Management 88: 485–99. [Google Scholar] [CrossRef]
- Hult, G. Tomas M., Joseph F. Hair, Jr., Dorian Proksch, Marko Sarstedt, Andreas Pinkwart, and Christian M. Ringle. 2018. Addressing endogeneity in international marketing applications of partial least squares structural equation modeling. Journal of International Marketing 26: 1–21. [Google Scholar] [CrossRef]
- Ibidunni, Ayodotun Stephen, Oyebisi Mary Ibidunni, Obaloluwa Obed Oyewo, and Henry Iloka. 2024. External Versus Internal Funding: Entrepreneurial Competencies as a Mediator of Financing Strategies for Informal Economy SMEs. In Exploring Entrepreneurship: Unpacking the Mosaic of Entrepreneurship Across Africa. Edited by Hakeem Adeniyi Ajonbadi, Susan Sisay and Seun Oladele. Cham: Springer Nature Switzerland, pp. 73–98. [Google Scholar]
- Iramani, Abu Amar Fauzi, Dewi Ayu Wulandari, and Lutfi. 2018. Financial literacy and business performances improvement of micro, small, medium-sized enterprises in East Java Province, Indonesia. International Journal of Education Economics and Development 9: 303–23. [Google Scholar] [CrossRef]
- Ireland, R. Duane, and Justin W. Webb. 2007. Strategic entrepreneurship: Creating competitive advantage through streams of innovation. Business Horizons 50: 49–59. [Google Scholar] [CrossRef]
- Ismail, Hossam S., Jenny Poolton, and Hossein Sharifi. 2011. The role of agile strategic capabilities in achieving resilience in manufacturing-based small companies. International Journal of Production Research 49: 5469–87. [Google Scholar] [CrossRef]
- Ivanov, Dmitry, and Boris Sokolov. 2012. Dynamic supply chain scheduling. Journal of Scheduling 15: 201–16. [Google Scholar] [CrossRef]
- Jallai, Ave-Geidi. 2020. Ethical standards for tax planning by corporations. Ethics and Taxation, 207–31. [Google Scholar]
- Jansson, Johan, Jonas Nilsson, Frida Modig, and Gabriella Hed Vall. 2017. Commitment to sustainability in small and medium-sized enterprises: The influence of strategic orientations and management values. Business Strategy and the Environment 26: 69–83. [Google Scholar] [CrossRef]
- Jayanthi, G, and V. Selvam. 2024. Sustainable Development of MSMEs through a Well-Structured Tax Plan-Special reference to Goods and Service Tax. International Management Review 20: 49–58. [Google Scholar]
- Jin, Byoungho Ellie, Elena Cedrola, and Naeun Kim. 2019. Process innovation: Hidden secret to success and efficiency. In Process Innovation in the Global Fashion Industry. Edited by Byoungho Ellie Jin and Elena Cedrola. London: Palgrave Macmillan, pp. 1–23. [Google Scholar]
- Johns, Robert. 2005. One size doesn’t fit all: Selecting response scales for attitude items. Journal of Elections, Public Opinion & Parties 15: 237–64. [Google Scholar]
- Jolley, G. J., and E. B. Lane. 2010. The limitations of state economic development tax credits. International Journal of Business Research 10: 181–86. [Google Scholar]
- Jolley, G. Jason, Mandee Foushee Lancaster, and Jiang Gao. 2015. Tax incentives and business climate: Executive perceptions from incented and nonincented firms. Economic Development Quarterly 29: 180–86. [Google Scholar] [CrossRef]
- Jorgenson, Dale W. 1963. Capital theory and investment behavior. The American Economic Review 53: 247–59. [Google Scholar]
- Kamaruddeen, Ahmed Mohammed, Noor Aini Yusof, and I. Said. 2010. Innovation and Innovativeness: Difference and Antecedent Relationship. The Icfai University Journal of Architecture 2: 66–78. [Google Scholar]
- Kazbekova, Damira, Mariana Petrova, Olena Sushchenko, Anargul Belgibayeva, and Milen Mitkov. 2024. Mechanisms of stimulation of small- and medium-sized entrepreneurship: The experience of Kazakhstan. Journal of Risk and Financial Management 17: 257. [Google Scholar] [CrossRef]
- Kelley, Donna. 2009. Adaptation and organizational connectedness in corporate radical innovation programs. Journal of Product Innovation Management 26: 487–501. [Google Scholar] [CrossRef]
- Kennedy, Peter. 2008. A Guide to Econometrics. Malden: John Wiley & Sons, Inc. [Google Scholar]
- Khan, Mukaram Ali, Syed Sohaib Zubair, Kashif Rathore, Maryam Ijaz, Sumreen Khalil, and Muhammad Khalil. 2021. Impact of entrepreneurial orientation dimensions on performance of small enterprises: Do entrepreneurial competencies matter? Cogent Business & Management 8: 1943241. [Google Scholar]
- Khan, Safi Ullah. 2022. Financing constraints and firm-level responses to the COVID-19 pandemic: International evidence. Research in International Business and Finance 59: 101545. [Google Scholar] [CrossRef] [PubMed]
- Khan, Syed Abdul Rehman, Adnan Ahmed Sheikh, and Zeeshan Ahmad. 2023. Developing the interconnection between green employee behavior, tax avoidance, green capability, and sustainable performance of SMEs through corporate social responsibility. Journal of Cleaner Production 419: 138236. [Google Scholar] [CrossRef]
- Khanam, Tahmina, and Md Nazmus Sakib. 2020. A conceptual research model for studying the relationship between entrepreneurial competences and the performances of small and medium size enterprises in Bangladesh. Jahangirnagar University Journal of Management Research 3: 75–88. [Google Scholar]
- Khozen, Ismail, and Milla Sepliana Setyowati. 2023. Managing taxpayer compliance: Reflections on the drivers of willingness to pay taxes in times of crisis. Cogent Business & Management 10: 2218176. [Google Scholar]
- Khuong, Nguyen Vinh, Nguyen Thanh Liem, Phung Anh Thu, and Thai Hong Thuy Khanh. 2020. Does corporate tax avoidance explain firm performance? Evidence from an emerging economy. Cogent Business & Management 7: 1780101. [Google Scholar]
- Kim, Hakkon, Jonathan A. Batten, and Doojin Ryu. 2020. Financial crisis, bank diversification, and financial stability: OECD countries. International Review of Economics & Finance 65: 94–104. [Google Scholar]
- Kirchler, Erich, Boris Maciejovsky, and Friedrich Schneider. 2003. Everyday representations of tax avoidance, tax evasion, and tax flight: Do legal differences matter? Journal of Economic Psychology 24: 535–53. [Google Scholar] [CrossRef]
- Kisubi, Moses Kisame, Francis Aruo, Aziz Wakibi, Veronica Mukyala, and Kassim Ssenyange. 2022. Entrepreneurial competencies and performance of Ugandan SMEs: The mediating role of firm capabilities. Cogent Business & Management 9: 2115622. [Google Scholar]
- Kjellberg, Hans, Frank Azimont, and Emma Reid. 2015. Market Innovation Processes: Balancing Stability and Change. Industrial Marketing Management 44: 4–12. [Google Scholar] [CrossRef]
- Klemm, Alexander. 2010. Causes, benefits, and risks of business tax incentives. International Tax and Public Finance 17: 315–36. [Google Scholar] [CrossRef]
- Klettner, Alice, Thomas Clarke, and Martijn Boersma. 2014. The governance of corporate sustainability: Empirical insights into the development, leadership and implementation of responsible business strategy. Journal of Business Ethics 122: 145–65. [Google Scholar] [CrossRef]
- Klewitz, Johanna, and Erik G. Hansen. 2014. Sustainability-oriented innovation of SMEs: A systematic review. Journal of Cleaner Production 65: 57–75. [Google Scholar] [CrossRef]
- Kline, Rex B. 2023. Principles and Practice of Structural Equation Modeling, 5th ed. New York: Guilford Publications, Inc. [Google Scholar]
- Knemeyer, A. Michael, Walter Zinn, and Cuneyt Eroglu. 2009. Proactive planning for catastrophic events in supply chains. Journal of Operations Management 27: 141–53. [Google Scholar] [CrossRef]
- Kobbi-Fakhfakh, Sameh, and Fatma Bougacha. 2023. The impact of the COVID-19 pandemic on corporate tax avoidance: Evidence from S&P 500 firms. Journal of Financial Reporting and Accounting 21: 847–66. [Google Scholar]
- Kobe, K. 2012. Small Business GDP: Update 2002–10. Washington, DC: Economic Consulting Services, LLC. [Google Scholar]
- Kock, Ned. 2015. Common method bias in PLS-SEM: A full collinearity assessment approach. International Journal of e-Collaboration 11: 1–10. [Google Scholar] [CrossRef]
- Konlechner, Stefan, and Véronique Ambrosini. 2019. Issues and trends in causal ambiguity research: A review and assessment. Journal of Management 45: 2352–86. [Google Scholar] [CrossRef]
- Kouam, Jean C., and Simplice A. Asongu. 2022. Effects of taxation on social innovation and implications for achieving sustainable development goals in developing countries: A literature review. International Journal of Innovation Studies 6: 259–75. [Google Scholar] [CrossRef]
- Krishnan, Ramesh, Phi Yen, Renu Agarwal, K. Arshinder, and Christopher Bajada. 2021. Collaborative innovation and sustainability in the food supply chain-evidence from farmer producer organisations. Resources, Conservation and Recycling 168: 105253. [Google Scholar] [CrossRef]
- Kruse, Sebastian, David Bendig, and Malte Brettel. 2023. How does CEO decision style influence firm performance? The mediating role of speed and innovativeness in new product development. Journal of Management Studies 60: 1205–35. [Google Scholar] [CrossRef]
- Kulas, John T., and Alicia A. Stachowski. 2009. Middle category endorsement in odd-numbered Likert response scales: Associated item characteristics, cognitive demands, and preferred meanings. Journal of Research in Personality 43: 489–93. [Google Scholar] [CrossRef]
- Kurniawati, Amelia, Indryati Sunaryo, Iwan Inrawan Wiratmadja, and Dradjad Irianto. 2022. Sustainability-oriented open innovation: A small and medium-sized enterprises perspective. Journal of Open Innovation: Technology, Market, and Complexity 8: 69. [Google Scholar] [CrossRef]
- Kyrdoda, Yuliia, Marco Balzano, and Giacomo Marzi. 2023. Learn to survive crises: The role of firm resilience, innovation capabilities and environmental dynamism. Technology in Society 74: 102285. [Google Scholar] [CrossRef]
- Lahiri, Somnath, Liliana Pérez-Nordtvedt, and Robert W. Renn. 2008. Will the new competitive landscape cause your firm’s decline? It depends on your mindset. Business Horizons 51: 311–20. [Google Scholar] [CrossRef]
- Latan, Hengky. 2018. PLS path modeling in hospitality and tourism research: The golden age and days of future past. In Applying Partial Least Squares in Tourism and Hospitality Research. Edited by Faizan S. Ali, Mostafa Rasoolimanesh and Cihan Cobanoglu. Bingley: Emerald, pp. 53–84. [Google Scholar]
- Le, Thanh Tiep. 2022. How do corporate social responsibility and green innovation transform corporate green strategy into sustainable firm performance? Journal of Cleaner Production 362: 132228. [Google Scholar] [CrossRef]
- Lee, Jegoo, and Sang-Joon Kim. 2017. Curvilinear relationship between corporate innovation and environmental sustainability. Sustainability 9: 1267. [Google Scholar] [CrossRef]
- Lee, KangYoung, and SungMan Yoon. 2020. Managerial ability and tax planning: Trade-off between tax and nontax costs. Sustainability 12: 370. [Google Scholar] [CrossRef]
- Lestari, Elissa Dwi, Nadiah Abd Hamid, Roszilah Shamsuddin, Florentina Kurniasari, and Zalilawati Yaacob. 2024. Investigating the factors of SMEs’ business resilience in the post-pandemic crisis of COVID-19 with technology adoption as a quasi-moderator: A multigroup analysis of Indonesian and Malaysian SMEs. Cogent Business & Management 11: 2301135. [Google Scholar]
- Li, Ning, Junwen Feng, and Ce Zhang. 2023. Macro tax incentives and corporate sustainable innovation: Evidence from Chinese Enterprises. Environmental Science and Pollution Research 30: 101546–64. [Google Scholar] [CrossRef]
- Li, Qin, Mark Ma, and Terry Shevlin. 2021a. The effect of tax avoidance crackdown on corporate innovation. Journal of Accounting and Economics 71: 101382. [Google Scholar] [CrossRef]
- Li, Wei, Mohammed Elheddad, and Nadia Doytch. 2021b. The impact of innovation on environmental quality: Evidence for the non-linear relationship of patents and CO2 emissions in China. Journal of Environmental Management 292: 112781. [Google Scholar] [CrossRef]
- Limnios, Elena Alexandra Mamouni, Tim Mazzarol, Anas Ghadouani, and Steven GM Schilizzi. 2014. The resilience architecture framework: Four organizational archetypes. European Management Journal 32: 104–16. [Google Scholar] [CrossRef]
- Liu, Ting, Shenglang Jin, Hongbing Zhu, and Xinzheng Qi. 2018. Construction of revised TPB model of customer green behavior: Environmental protection purpose and ecological values perspectives. IOP Conference Series: Earth and Environmental Science 167: 012021. [Google Scholar]
- Liu, Yuhuan, and Juelin Yin. 2020. Stakeholder relationships and organizational resilience. Management and Organization Review 16: 986–90. [Google Scholar] [CrossRef]
- Lonergan, Mike, and James D. Chalmers. 2020. Estimates of the ongoing need for social distancing and control measures post-“lockdown” from trajectories of COVID-19 cases and mortality. European Respiratory Journal 56: 1. [Google Scholar] [CrossRef]
- Lu, Xun, and Halbert White. 2014. Robustness checks and robustness tests in applied economics. Journal of econometrics 178: 194–206. [Google Scholar] [CrossRef]
- Lutfi, Abdalwali, Adi Alsyouf, Mohammed Amin Almaiah, Mahmaod Alrawad, Ahmed Abdullah Khalil Abdo, Akif Lutfi Al-Khasawneh, Nahla Ibrahim, and Mohamed Saad. 2022. Factors influencing the adoption of big data analytics in the digital transformation era: Case study of Jordanian SMEs. Sustainability 14: 1802. [Google Scholar] [CrossRef]
- Ma, Hee Young, and Sung Jong Park. 2021. Relationship between Corporate Sustainability Management and Sustainable Tax Strategies. Sustainability 13: 7429. [Google Scholar] [CrossRef]
- Mackay, Jonathon, Albert Munoz, and Matthew Pepper. 2020. Conceptualising redundancy and flexibility towards supply chain robustness and resilience. Journal of Risk Research 23: 1541–61. [Google Scholar] [CrossRef]
- Marcelin, I., W. Sun, M. Teclezion, and E. Junarsin. 2022. Financial inclusion and bank risk-taking: The effect of information sharing. Finance Research Letters 50: 103182. [Google Scholar] [CrossRef]
- Marchese, Dayton, Erin Reynolds, Matthew E. Bates, Heather Morgan, Susan Spierre Clark, and Igor Linkov. 2018. Resilience and sustainability: Similarities and differences in environmental management applications. Science of the Total Environment 613: 1275–83. [Google Scholar] [CrossRef]
- Marcoulides, George A., and Zvi Drezner. 2003. Model specification searches using ant colony optimization algorithms. Structural Equation Modeling 10: 154–64. [Google Scholar] [CrossRef]
- Markides, Constantinos. 1997. Strategic innovation. Sloan Management Review 38. [Google Scholar]
- McBarnet, Doreen. 2001. When Compliance Is Not the Solution but the Problem: From Changes in Law to Changes in Attitude. Working Paper 18. Canberra: Centre for Tax System Integrity Research School of Social Sciences Australian National University. [Google Scholar]
- McBarnet, Doreen. 2004. Human rights, corporate responsibility and the new accountability. In Human Rights and the Moral Responsibilities of Corporate and Public Sector Organisations. Edited by Tom Campbell and Seumas Miller. Dordrecht: Springer Netherlands, vol. 20, pp. 63–80. [Google Scholar]
- McBarnet, Doreen, and Chris Whelan. 1999. Creative Accounting and the Cross-Eyed Javelin Thrower. Chichester, NY: John Wiley & Sons Inc. [Google Scholar]
- McIntosh, Cameron N., Jeffrey R. Edwards, and John Antonakis. 2014. Reflections on partial least squares path modeling. Organizational Research Methods 17: 210–51. [Google Scholar] [CrossRef]
- McLaren, John. 2008. The distinction between tax avoidance and tax evasion has become blurred in Australia: Why has it happened? J. Australasian Tax Tchrs. Ass’n 3: 141. [Google Scholar]
- Menozzi, Davide, Martina Fioravanzi, and Michele Donati. 2015. Farmer’s motivation to adopt sustainable agricultural practices. Bio-based and Applied Economics 4: 125–47. [Google Scholar]
- Meyer, John W., and Brian Rowan. 1977. Institutionalized organizations: Formal structure as myth and ceremony. American journal of Sociology 83: 340–63. [Google Scholar] [CrossRef]
- Ministry of Cooperatives and SMEs. 2019. Data UMKM Tahun 2019. Available online: https://www.kemenkopukm.go.id/ (accessed on 1 June 2024).
- Mitroff, Ian I., Terry C. Pauchant, and Paul Shrivastava. 1988. The structure of man-made organizational crises: Conceptual and empirical issues in the development of a general theory of crisis management. Technological Forecasting and Social Change 33: 83–107. [Google Scholar] [CrossRef]
- Moneva-Abadía, José M., Dolores Gallardo-Vázquez, and M. Isabel Sánchez-Hernández. 2019. Corporate social responsibility as a strategic opportunity for small firms during economic crises. Journal of Small Business Management 57: 172–99. [Google Scholar] [CrossRef]
- Mooi, Erik, Marko Sarstedt, and Irma Mooi-Reci. 2018. Market research: The Process, Data, and Methods Using Stata. Singapore: Springer. [Google Scholar]
- Mulligan, Emer, and Lynne Oats. 2016. Tax Professionals at Work in Silicon Valley. Accounting, Organizations and Society 52: 63–76. [Google Scholar] [CrossRef]
- Murphy, Kristina. 2004. Aggressive tax planning: Differentiating those playing the game from those who don’t. Journal of Economic Psychology 25: 307–29. [Google Scholar] [CrossRef]
- Nadler, Joel T., Rebecca Weston, and Elora C. Voyles. 2015. Stuck in the middle: The use and interpretation of mid-points in items on questionnaires. The Journal of General Psychology 142: 71–9. [Google Scholar] [CrossRef]
- Najib, Mukhamad, Abdul Aziz Abdul Rahman, and Farah Fahma. 2021. Business survival of small and medium-sized restaurants through a crisis: The role of government support and innovation. Sustainability 13: 10535. [Google Scholar] [CrossRef]
- Najib, Mukhamad, and Akira Kiminami. 2011. Innovation, cooperation and business performance: Some evidence from Indonesian small food processing cluster. Journal of Agribusiness in Developing and Emerging Economies 1: 75–96. [Google Scholar] [CrossRef]
- Nakandala, Dilupa, Jiahe Chen, and Tendai Chikweche. 2024. SME supply chain resilience in disruptive times: The effects of supply chain robustness, access to government assistance and disruption intensity. Business Process Management Journal. ahead-of-print. [Google Scholar] [CrossRef]
- Naranjo-Valencia, Julia C., Daniel Jimenez-Jimenez, and Raquel Sanz-Valle. 2017. Organizational Culture and Radical Innovation: Does Innovative Behavior Mediate This Relationship? Creativity and Innovation Management 26: 407–17. [Google Scholar] [CrossRef]
- Nasierowski, W., and F. J. Arcelus. 2012. About efficiency of innovations: What can be learned from the innovation union scoreboard index. Procedia-Social and Behavioral Sciences 58: 792–801. [Google Scholar] [CrossRef]
- Navaretti, Giorgio Barba, Giacomo Calzolari, Alberto Franco Pozzolo, and Micol Levi. 2010. Multinational banking in Europe–financial stability and regulatory implications: Lessons from the financial crisis. Economic Policy 25: 703–53. [Google Scholar] [CrossRef][Green Version]
- Nitzl, Christian, Jose L. Roldan, and Gabriel Cepeda. 2016. Mediation analysis in partial least squares path modeling: Helping researchers discuss more sophisticated models. Industrial Management & Data Systems 116: 1849–64. [Google Scholar]
- Niu, Yuhao, Wen Wen, Sai Wang, and Sifei Li. 2023. Breaking barriers to innovation: The power of digital transformation. Finance Research Letters 51: 103457. [Google Scholar] [CrossRef]
- Nobanee, Haitham, Fatima Youssef Al Hamadi, Fatma Ali Abdulaziz, Lina Subhi Abukarsh, Aysha Falah Alqahtani, Shayma Khalifa AlSubaey, Sara Mohamed Alqahtani, and Hamama Abdulla Almansoori. 2021. A bibliometric analysis of sustainability and risk management. Sustainability 13: 3277. [Google Scholar] [CrossRef]
- Nunkoo, Robin, and Haywantee Ramkissoon. 2012. Structural equation modelling and regression analysis in tourism research. Current Issues in Tourism 15: 777–802. [Google Scholar] [CrossRef]
- Oakey, Ray. 1991. High technology small firms: Their potential for rapid industrial growth. International Small Business Journal 9: 30–42. [Google Scholar] [CrossRef]
- Obrenovic, Bojan, Jianguo Du, Danijela Godinic, Diana Tsoy, Muhammad Aamir Shafique Khan, and Ilimdorjon Jakhongirov. 2020. Sustaining enterprise operations and productivity during the COVID-19 pandemic: Enterprise Effectiveness and Sustainability Model. Sustainability 12: 5981. [Google Scholar] [CrossRef]
- OECD. 2005. Oslo Manual, 3rd ed. Paris: OECD Publishing. [Google Scholar]
- OECD. 2020. Evaluating the impact of COVID-19 containment measures on activity and spending. In OECD Economic Outlook. Paris: OECD Publishing, vol. 2020. [Google Scholar]
- Okręglicka, Małgorzata, Prabhat Mittal, and Valentinas Navickas. 2023. Exploring the mechanisms linking perceived organizational support, autonomy, risk taking, competitive aggressiveness and corporate sustainability: The mediating role of innovativeness. Sustainability 15: 5648. [Google Scholar] [CrossRef]
- Onu, Diana, Lynne Oats, Erich Kirchler, and Andre J. Hartmann. 2019. Gaming the System: An Investigation of Small Business Owners’ Attitudes to Tax Avoidance, Tax Planning, and Tax Evasion. Games 10: 46. [Google Scholar] [CrossRef]
- Ortiz-de-Mandojana, Natalia, and Pratima Bansal. 2016. The long-term benefits of organizational resilience through sustainable business practices. Strategic Management Journal 37: 1615–31. [Google Scholar] [CrossRef]
- Oxborrow, Lynn, and Clare Brindley. 2012. Regional resilience in recessionary times: A case study of the East Midlands. International Journal of Retail & Distribution Management 40: 882–99. [Google Scholar]
- Pal, Rudrajeet, Roy Andersson, and Håkan Torstensson. 2012. Organisational resilience through crisis strategic planning: A study of Swedish textile SMEs in financial crises of 2007–11. International Journal of Decision Sciences, Risk and Management 4: 314–41. [Google Scholar] [CrossRef]
- Pandya, Falguni H. 2017. Study about awareness and availing of various direct and indirect fiscal incentives and its impact on financial and strategic decisions of MSMEs. Business Perspectives and Research 5: 36–68. [Google Scholar] [CrossRef]
- Papies, Dominik, Peter Ebbes, and Harald J. Van Heerde. 2017. Addressing endogeneity in marketing models. In Advanced Methods for Modeling Markets. Edited by Peter S.H. Leeflang, Jaap E. Wieringa, Tammo HA Bijmolt and Koen H. Pauwels. Cham: Springer International Publishing, pp. 581–627. [Google Scholar]
- Park, Sungho, and Sachin Gupta. 2012. Handling endogenous regressors by joint estimation using copulas. Marketing Science 31: 567–86. [Google Scholar] [CrossRef]
- Park, Won, Chang Soo Sung, and Chung Gyu Byun. 2019. Impact of unlisted small and medium-sized enterprises’ business strategies on future performance and growth sustainability. Journal of Open Innovation: Technology, Market, and Complexity 5: 60. [Google Scholar] [CrossRef]
- Pearce, David. 2002. An intellectual history of environmental economics. Annual Review of Energy and the Environment 27: 57–81. [Google Scholar] [CrossRef]
- Peñarroya-Farell, Montserrat, Francesc Miralles, and Maryam Vaziri. 2023. Open and sustainable business model innovation: An intention-based perspective from the Spanish cultural firms. Journal of Open Innovation: Technology, Market, and Complexity 9: 100036. [Google Scholar] [CrossRef]
- Pettit, Timothy J., Joseph Fiksel, and Keely L. Croxton. 2010. Ensuring supply chain resilience: Development of a conceptual framework. Journal of Business Logistics 31: 1–21. [Google Scholar] [CrossRef]
- Pettit, Timothy J., Keely L. Croxton, and Joseph Fiksel. 2013. Ensuring supply chain resilience: Development and implementation of an assessment tool. Journal of Business Logistics 34: 46–76. [Google Scholar] [CrossRef]
- Pfeffer, Jeffrey, and Gerald Salancik. 1978. The External Control of Organizations. New York: Harper and Row. [Google Scholar]
- Picas, Sara, Pedro Reis, António Pinto, and José Luís Abrantes. 2021. Does tax, financial, and government incentives impact long-term portuguese smes’ sustainable company performance? Sustainability 13: 11866. [Google Scholar] [CrossRef]
- Picciotto, Sol. 2007. Constructing Compliance: Game Playing, Tax Law, and the Regulatory State. Law & Policy 29: 11–30. [Google Scholar]
- Ponomarov, Serhiy Y., and Mary C. Holcomb. 2009. Understanding the concept of supply chain resilience”. The International Journal of Logistics Management 20: 124–43. [Google Scholar] [CrossRef]
- Pu, Ganlin, Md. Qamruzzaman, Ahmed Muneeb Mehta, Farah Naz Naqvi, and Salma Karim. 2021. Innovative finance, technological adaptation and smes sustainability: The mediating role of government support during COVID-19 pandemic. Sustainability 13: 16. [Google Scholar] [CrossRef]
- Pulka, Buba Musa, Azahari Ramli, and Armanurah Mohamad. 2021. Entrepreneurial competencies, entrepreneurial orientation, entrepreneurial network, government business support and SMEs performance. The moderating role of the external environment. Journal of Small Business and Enterprise Development 28: 586–618. [Google Scholar] [CrossRef]
- Putritamara, Jaisy Aghniarahim, Budi Hartono, Hery Toiba, Hamidah Nayati Utami, Moh Shadiqur Rahman, and Dewi Masyithoh. 2023. Do dynamic capabilities and digital transformation improve business resilience during the COVID-19 pandemic? Insights from beekeeping MSMEs in Indonesia. Sustainability 15: 1760. [Google Scholar] [CrossRef]
- Quental, Nuno, Júlia M. Lourenço, and Fernando Nunes Da Silva. 2011. Sustainability: Characteristics and scientific roots. Environment, Development and Sustainability 13: 257–76. [Google Scholar] [CrossRef]
- Ramanathan, Ramakrishnan, Qile He, Andrew Black, Abby Ghobadian, and David Gallear. 2017. Environmental regulations, innovation and firm performance: A revisit of the Porter hypothesis. Journal of Cleaner Production 155: 79–92. [Google Scholar] [CrossRef]
- Ramirez-Portilla, Andres, Enrico Cagno, and Terrence E. Brown. 2017. Open Innovation in Specialized SMEs: The Case of Supercars. Business Process Management Journal 23: 1167–95. [Google Scholar] [CrossRef]
- Ramsey, James Bernard. 1969. Tests for specification errors in classical linear least-squares regression analysis. Journal of the Royal Statistical Society Series B: Statistical Methodology 31: 350–71. [Google Scholar] [CrossRef]
- Rasoolimanesh, S. Mostafa, Faizan Ali, and Mastura Jaafar. 2018. Modeling residents’ perceptions of tourism development: Linear versus non-linear models. Journal of Destination Marketing & Management 10: 1–9. [Google Scholar]
- Redman, Charles L. 2014. Should sustainability and resilience be combined or remain distinct pursuits? Ecology and Society 19: 37. [Google Scholar] [CrossRef]
- Reeves, Martin, and Knut Haanaes. 2015. Your Strategy Needs a Strategy: How to Choose and Execute the Right Approach. Harvard: Harvard Business Review Press. [Google Scholar]
- Rego, Sonja Olhoft. 2003. Tax-Avoidance Activities of US Multinational Corporations. Contemporary Accounting Research 20: 805–33. [Google Scholar] [CrossRef]
- Rodrigues, Margarida, Mário Franco, Nuno Sousa, and Rui Silva. 2021. COVID 19 and the business management crisis: An empirical study in SMEs. Sustainability 13: 5912. [Google Scholar] [CrossRef]
- Rogers, Mark. 2004. Networks, firm size and innovation. Small Business Economics 22: 141–53. [Google Scholar] [CrossRef]
- Rossi, Peter E. 2014. Even the rich can make themselves poor: A critical examination of IV methods in marketing applications. Marketing Science 33: 655–72. [Google Scholar] [CrossRef]
- Rosyadi, Slamet, Ayusia Sabhita Kusuma, Elpeni Fitrah, Agus Haryanto, and Wiwiek Adawiyah. 2020. The multi-stakeholder’s role in an integrated mentoring model for SMEs in the creative economy sector. SAGE Open 10: 2158244020963604. [Google Scholar] [CrossRef]
- Rönkkö, Mikko, and Joerg Evermann. 2013. A critical examination of common beliefs about partial least squares path modeling. Organizational Research Methods 16: 425–48. [Google Scholar] [CrossRef]
- Rumanti, Augustina Asih, Afrin Fauzya Rizana, and Fandi Achmad. 2023. Exploring the role of organizational creativity and open innovation in enhancing SMEs performance. Journal of Open Innovation: Technology, Market, and Complexity 9: 100045. [Google Scholar] [CrossRef]
- Saad, Muhammedamin Hussen, Geoffrey Hagelaar, Gerben Van Der Velde, and S. W. F. Omta. 2021. Conceptualization of SMEs’ business resilience: A systematic literature review. Cogent Business & Management 8: 1938347. [Google Scholar]
- Saifurrahman, Adi, and Salina Hj Kassim. 2024. Regulatory issues inhibiting the financial inclusion: A case study among Islamic banks and MSMEs in Indonesia. Qualitative Research in Financial Markets 16: 589–617. [Google Scholar] [CrossRef]
- Saptono, Prianto Budi, and Gustofan Mahmud. 2022. Institutional environment and tax performance: Empirical evidence from developing economies. Public Sector Economics 46: 207–37. [Google Scholar] [CrossRef]
- Saptono, Prianto Budi, Gustofan Mahmud, Fauzilah Salleh, Intan Pratiwi, Dwi Purwanto, and Ismail Khozen. 2024a. Tax Complexity and Firm Tax Evasion: A Cross-Country Investigation. Economies 12: 97. [Google Scholar] [CrossRef]
- Saptono, Prianto Budi, Gustofan Mahmud, Intan Pratiwi, Dwi Purwanto, Ismail Khozen, Lambang Wiji Imantoro, and Maria Eurelia Wayan. 2024b. Book-Tax Differences during the Crisis: Does Corporate Social Responsibility Matter? Sustainability 16: 7271. [Google Scholar] [CrossRef]
- Sarkar, Soumodip, and Stewart R. Clegg. 2021. Resilience in a time of contagion: Lessons from small businesses during the COVID-19 pandemic. Journal of Change Management 21: 242–67. [Google Scholar] [CrossRef]
- Sarstedt, Marko, and Erik Mooi. 2019. A Concise Guide to Market Research the Process, Data, and Methods Using IBM SPSS Statistics. Heidelberg: Springer. [Google Scholar]
- Sarstedt, Marko, Christian M. Ringle, Jun-Hwa Cheah, Hiram Ting, Ovidiu I. Moisescu, and Lacramioara Radomir. 2020. Structural model robustness checks in PLS-SEM. Tourism Economics 26: 531–54. [Google Scholar] [CrossRef]
- Sayal, Amber, and Saikat Banerjee. 2022. Factors influence performance of B2B SMEs of emerging economies: View of owner-manager. Journal of Research in Marketing and Entrepreneurship 24: 112–40. [Google Scholar] [CrossRef]
- Sánchez-Ballesta, Juan Pedro, and José Yagüe. 2023. Tax avoidance and the cost of debt for SMEs: Evidence from Spain. Journal of Contemporary Accounting & Economics 19: 100362. [Google Scholar]
- Schaltegger, Stefan, and Marcus Wagner. 2011. Sustainable entrepreneurship and sustainability innovation: Categories and interactions. Business Strategy and the Environment 20: 222–37. [Google Scholar] [CrossRef]
- Schaltegger, Stefan, Markus Beckmann, and Erik G. Hansen. 2013. Transdisciplinarity in corporate sustainability: Mapping the field. Business Strategy and the Environment 22: 219–29. [Google Scholar] [CrossRef]
- Schmitt, Antje, Kathrin Rosing, Stephen X. Zhang, and Michael Leatherbee. 2018. A dynamic model of entrepreneurial uncertainty and business opportunity identification: Exploration as a mediator and entrepreneurial self-efficacy as a moderator. Entrepreneurship Theory and Practice 42: 835–59. [Google Scholar] [CrossRef]
- Schumpeter, Joseph Alois. 1934. The Theory of Economic Development: An Inquiry into Profits, Capital, Credit, Interest, and the Business Cycle. Cambridge: Harvard University Press. [Google Scholar]
- Scott, W. Richard. 2008. Institutions and Organizations: Ideas and Interests. Thousand Oaks: Sage Publications Ltd. [Google Scholar]
- Seidu, Baba Adibura, Yaw Ndori Queku, and Emmanuel Carsamer. 2023. Financial constraints and tax planning activity: Empirical evidence from Ghanaian banking sector. Journal of Economic and Administrative Sciences 39: 1063–87. [Google Scholar] [CrossRef]
- Sharma, Akhilesh Kumar, and Sushil Kumar Rai. 2023. Understanding the Impact of COVID-19 on MSMEs in India: Lessons for Resilient and Sustained Growth of Small Firms. Journal of Small Business Strategy 33: 70–83. [Google Scholar] [CrossRef]
- Sharma, Chandan, and Arup Mitra. 2015. Corruption, governance and firm performance: Evidence from Indian enterprises. Journal of Policy Modeling 37: 835–51. [Google Scholar] [CrossRef]
- Sharma, Pratyush, Marko Sarstedt, Galit Shmueli, Kevin H. Kim, and Kai Oliver Thiele. 2019. PLS-based model selection: The role of alternative explanations in information systems research. Journal of the Association for Information Systems 20: 4. [Google Scholar] [CrossRef]
- Sikka, Prem, and Hugh Willmott. 2013. The Tax Avoidance Industry: Accountancy Firms on the Make. Critical Perspectives on International Business 9: 415–43. [Google Scholar] [CrossRef]
- Simeone, Cynthia L. 2015. Business resilience: Reframing healthcare risk management. Journal of Healthcare Risk Management 35: 31–37. [Google Scholar] [CrossRef] [PubMed]
- Simms, Leonard J., Kerry Zelazny, Trevor F. Williams, and Lee Bernstein. 2019. Does the number of response options matter? Psychometric perspectives using personality questionnaire data. Psychological Assessment 31: 557. [Google Scholar] [CrossRef] [PubMed]
- Slattery, Cailin, and Owen Zidar. 2020. Evaluating state and local business incentives. Journal of Economic Perspectives 34: 90–118. [Google Scholar] [CrossRef]
- Smallbone, David, and Friederike Welter. 2001. The distinctiveness of entrepreneurship in transition economies. Small Business Economics 16: 249–62. [Google Scholar] [CrossRef]
- Song, Malin, Shuhong Wang, and Hongyan Zhang. 2020. Could environmental regulation and R&D tax incentives affect green product innovation? Journal of Cleaner Production 258: 120849. [Google Scholar]
- Soytas, Mehmet Ali, Meltem Denizel, and Damla Durak Usar. 2019. Addressing endogeneity in the causal relationship between sustainability and financial performance. International Journal of Production Economics 210: 56–71. [Google Scholar] [CrossRef]
- Spillan, John, and John Parnell. 2006. Marketing resources and firm performance among SMEs. European Management Journal 24: 236–45. [Google Scholar] [CrossRef]
- Su, Zhongfeng, Hai Guo, and Wei Sun. 2017. Exploration and firm performance: The moderating impact of competitive strategy. British Journal of Management 28: 357–71. [Google Scholar] [CrossRef]
- Sugianto, Ira Margaritha, I. Nyoman Pujawan, and Jerry Dwi Trijoyo Purnomo. 2023. A study of the Indonesian trucking business: Survival framework for land transport during the COVID-19 pandemic. International Journal of Disaster Risk Reduction 84: 103451. [Google Scholar] [CrossRef]
- Susan, Marcellia. 2020. Financial literacy and growth of micro, small, and medium enterprises in west java, indonesia. In Advanced Issues in the Economics of Emerging Markets. Edited by William A. Barnett and Bruno S. Sergi. Bingley: Emerald Publishing Limited, pp. 39–48. [Google Scholar]
- Svensson, Göran, Carlos Ferro, Nils Høgevold, Carmen Padin, Juan Carlos Sosa Varela, and Marko Sarstedt. 2018. Framing the triple bottom line approach: Direct and mediation effects between economic, social and environmental elements. Journal of Cleaner Production 197: 972–91. [Google Scholar] [CrossRef]
- Tambunan, Tulus. 2021. Micro, small and medium enterprises in times of crisis: Evidence from Indonesia. Journal of the International Council for Small Business 2: 278–302. [Google Scholar] [CrossRef]
- Tassey, Gregory. 2007. Tax incentives for innovation: Time to restructure the R&E tax credit. The Journal of Technology Transfer 32: 605–15. [Google Scholar]
- Testa, F., F. Iraldo, A Vaccari, and E. Ferrari. 2015. Why eco-labels can be effective marketing tools: Evidence from a study on Italian consumers. Business Strategy and the Environment 24: 252–65. [Google Scholar] [CrossRef]
- The Central Bureau of Statistics. 2021. Statistics on Business Characteristics for 2021. Jakarta: Central Bureau of Statistics. [Google Scholar]
- Thukral, Esha. 2021. COVID-19: Small and medium enterprises challenges and responses with creativity, innovation, and entrepreneurship. Strategic Change 30: 153–58. [Google Scholar] [CrossRef]
- Tian, Mu, Ping Deng, Yingying Zhang, and Maria Paz Salmador. 2018. How does culture influence innovation? A systematic literature review. Management Decision 56: 1088–107. [Google Scholar] [CrossRef]
- Tidd, Joe, and John Bessant. 2018. Innovation management challenges: From fads to fundamentals. International Journal of Innovation Management 22: 1840007. [Google Scholar] [CrossRef]
- Tipu, Syed Awais Ahmad, and Kamel Fantazy. 2023. Linking big data analytics capability and sustainable supply chain performance: Mediating role of innovativeness, proactiveness and risk taking. International Journal of Productivity and Performance Management 73: 1587–608. [Google Scholar] [CrossRef]
- Trabucco, Matteo, and Pietro De Giovanni. 2021. Achieving resilience and business sustainability during COVID-19: The role of lean supply chain practices and digitalization. Sustainability 13: 12369. [Google Scholar] [CrossRef]
- Twesige, Daniel, and Faustin Gasheja. 2019. Effect of tax incentives on the growth of small and medium-sized enterprises (SMEs) in Rwanda: A case study of SMEs in Nyarugenge district. Journal of Accounting and Taxation 11: 89–98. [Google Scholar]
- Valdez-Juárez, Luis Enrique, Mauricio Castillo-Vergara, and Elva Alicia Ramos-Escobar. 2022. Innovative business strategies in the face of COVID-19: An approach to open innovation of SMEs in the sonora region of Mexico. Journal of Open Innovation: Technology, Market, and Complexity 8: 47. [Google Scholar] [CrossRef]
- Van Parys, Stefan, and Sebastian James. 2010. The effectiveness of tax incentives in attracting investment: Panel data evidence from the CFA Franc zone. International Tax and Public Finance 17: 400–29. [Google Scholar] [CrossRef]
- Varadarajan, Rajan. 2018. Innovation, innovation strategy, and strategic innovation. In Innovation and strategy. Edited by Rajan Varadarajan and Satish Jayachandran. Bingley: Emerald Publishing Limited, vol. 15, pp. 143–66. [Google Scholar]
- Vincent, Olusegun. 2021. The development of a scale to measure SMEs tax compliance in Nigeria: An adaptation of Fischers model. Journal of Accounting and Taxation 13: 132–43. [Google Scholar]
- Wacker, John G. 2004. A theory of formal conceptual definitions: Developing theory-building measurement instruments. Journal of Operations Management 22: 629–50. [Google Scholar] [CrossRef]
- Wang, Catherine L., and Pervaiz K. Ahmed. 2004. The development and validation of the organisational innovativeness construct using confirmatory factor analysis. European Journal of Innovation Management 7: 303–13. [Google Scholar] [CrossRef]
- Wang, Mingyue, Yingming Li, Junqiang Li, and Zitong Wang. 2021. Green process innovation, green product innovation and its economic performance improvement paths: A survey and structural model. Journal of Environmental Management 297: 113282. [Google Scholar] [CrossRef]
- Watson, Maria, Charlotte Brown, John Handmer, Cynthia Kroll, Anne Wein, Jennifer Helgeson, Adam Rose, Noah Dormady, and Juri Kim. 2023. Methods and lessons for business resilience and recovery surveys. International Journal of Disaster Risk Reduction 93: 103743. [Google Scholar] [CrossRef]
- Weber, Max M. 2023. The Relationship between Resilience and Sustainability in the Organizational Context—A Systematic Review. Sustainability 15: 15970. [Google Scholar] [CrossRef]
- Winnard, Julie, Andy Adcroft, Jacquetta Lee, and David Skipp. 2014. Surviving or flourishing? Integrating business resilience and sustainability. Journal of Strategy and Management 7: 303–15. [Google Scholar] [CrossRef]
- Wintoki, M. Babajide, James S. Linck, and Jeffry M. Netter. 2012. Endogeneity and the dynamics of internal corporate governance. Journal of Financial Economics 105: 581–606. [Google Scholar] [CrossRef]
- Woellner, Richard C., Samuel Hall, Ian Greaves, and William F. Schoenwetter. 1997. Epidemic of asthma in a wood products plant using methylene diphenyl diisocyanate. American Journal of Industrial Medicine 31: 56–63. [Google Scholar] [CrossRef]
- Wolff, James A., Timothy L. Pett, and J. Kirk Ring. 2015. Small firm growth as a function of both learning orientation and entrepreneurial orientation: An empirical analysis. International Journal of Entrepreneurial Behavior & Research 21: 709–30. [Google Scholar]
- Wong, Chi-Sum, Kelly Z. Peng, Junqi Shi, and Yina Mao. 2011. Differences between odd number and even number response formats: Evidence from mainland Chinese respondents. Asia Pacific Journal of Management 28: 379–99. [Google Scholar] [CrossRef]
- Wooldridge, Jeffrey M. 2010. Econometric Analysis of Cross Section and Panel Data. Cambridge: MIT Press. [Google Scholar]
- World Bank. 2022. Indonesia’s Economy Sees Rebound in 2022 following Post-Covid Reopening. World Bank Press Release. Available online: https://www.worldbank.org/en/news/press-release/2022/12/15/indonesia-s-economy-sees-rebound-in-2022-following-post-covid-reopening (accessed on 20 July 2024).
- Wright, Margaret O’Dougherty, Ann S. Masten, and Angela J. Narayan. 2012. Resilience processes in development: Four waves of research on positive adaptation in the context of adversity. In Handbook of Resilience in Children, 2nd ed. Edited by Sam Gold and Robert B. Brooks. Boston: Springer US, pp. 15–37. [Google Scholar]
- Wu, Chao, Shuling Liang, Weijiong Wu, and Yuxiang Hong. 2021. Practicing green residence business model based on TPB perspective. Sustainability 13: 7379. [Google Scholar] [CrossRef]
- Wu, Jie. 2022. The Impact of Payroll Tax Planning on Corporate Innovation–Panel Data Analysis with Stata. Paper presented at 2022 3rd International Conference on Education, Knowledge and Information Management (ICEKIM), Harbin, China, January 21–23. [Google Scholar]
- Xie, Xuemei, Yuhang Han, Alistair Anderson, and Samuel Ribeiro-Navarrete. 2022. Digital platforms and SMEs’ business model innovation: Exploring the mediating mechanisms of capability reconfiguration. International Journal of Information Management 65: 102513. [Google Scholar] [CrossRef]
- Xu, Li, Dora Marinova, and Xiumei Guo. 2015. Resilience thinking: A renewed system approach for sustainability science. Sustainability Science 10: 123–38. [Google Scholar] [CrossRef]
- Zhang, Yijun, and Yi Song. 2022. Tax rebates, technological innovation and sustainable development: Evidence from Chinese micro-level data. Technological Forecasting and Social Change 176: 121481. [Google Scholar] [CrossRef]
- Zhu, Jun, Kung-Cheng Ho, Sijia Luo, and Langchuan Peng. 2023. Pandemic and tax avoidance: Cross-country evidence. Economic Modelling 124: 106300. [Google Scholar] [CrossRef]
Disclaimer/Publisher’s Note: The statements, opinions and data contained in all publications are solely those of the individual author(s) and contributor(s) and not of MDPI and/or the editor(s). MDPI and/or the editor(s) disclaim responsibility for any injury to people or property resulting from any ideas, methods, instructions or products referred to in the content. |
© 2024 by the authors. Licensee MDPI, Basel, Switzerland. This article is an open access article distributed under the terms and conditions of the Creative Commons Attribution (CC BY) license (https://creativecommons.org/licenses/by/4.0/).


