Viable, Multi-Drug-Resistant Bacteria Recovered from E-Liquids Used with Commercial Electronic Cigarettes
Abstract
1. Introduction
2. Methods
2.1. Sample Procurement
2.2. Bacterial Detection and Sanger Sequencing
2.3. Antimicrobial Susceptibility Testing
2.4. Antibacterial Assays of E-Liquids Using the Agar Disk-Diffusion Technique
3. Results
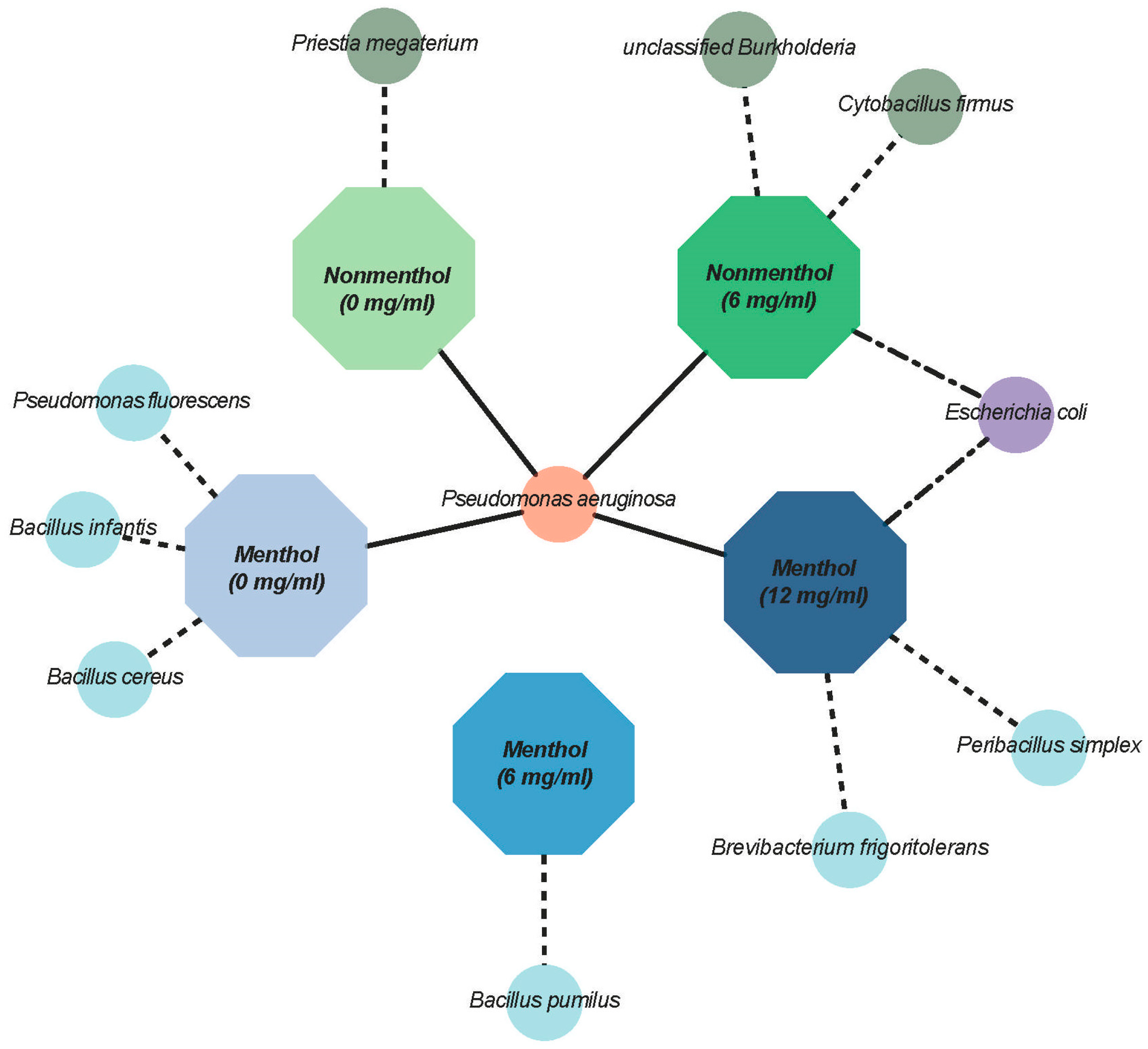
3.1. Isolate Identification
3.2. Antibiotic Resistance Profiles of Identified Isolates
3.3. Antibacterial Properties of the E-Liquids
4. Discussion
Author Contributions
Funding
Institutional Review Board Statement
Informed Consent Statement
Data Availability Statement
Conflicts of Interest
References
- Centers for Disease Control and Prevention (CDC). Tobacco use among adults—United States, 2005. MMWR Morb. Mortal. Wkly. Rep. 2006, 55, 1145–1148. [Google Scholar]
- Cornelius, M.E.; Loretan, C.G.; Wang, T.W.; Jamal, A.; Homa, D.M. Tobacco Product Use Among Adults—United States, 2020. MMWR Morb. Mortal. Wkly. Rep. 2022, 71, 397–405. [Google Scholar] [CrossRef]
- Ali, F.R.M.; Seidenberg, A.B.; Crane, E.; Seaman, E.; Tynan, M.A.; Marynak, K. E-cigarette Unit Sales by Product and Flavor Type, and Top-Selling Brands, United States, 2020–2022. MMWR Morb. Mortal. Wkly. Rep. 2023, 72, 672–677. [Google Scholar] [CrossRef]
- Diaz, M.C.; Silver, N.A.; Bertrand, A.; Schillo, B.A. Bigger, stronger and cheaper: Growth in e-cigarette market driven by disposable devices with more e-liquid, higher nicotine concentration and declining prices. Tob. Control 2025, 34, 65–70. [Google Scholar] [CrossRef] [PubMed]
- Lee, M.-S.; Allen, J.G.; Christiani, D.C. Endotoxin and (1→3)-β-D-Glucan Contamination in Electronic Cigarette Products Sold in the United States. Environ. Health Perspect. 2019, 127, 047008. [Google Scholar] [CrossRef]
- Sapkota, A.R.; Berger, S.; Vogel, T.M. Human Pathogens Abundant in the Bacterial Metagenome of Cigarettes. Environ. Health Perspect. 2010, 118, 351–356. [Google Scholar] [CrossRef] [PubMed]
- Mehra, R.; Mohanty, V.; Balappanavar, A.Y.; Kapoor, S. Bacterial contamination of packaged smokeless tobacco sold in India. Tob. Prev. Cessat. 2020, 6, 11. [Google Scholar] [CrossRef] [PubMed]
- Hani, J.; Abdel Nour, G.; Matta, J.; Jazzar, B.; Pfaffl, M.W.; Hanna-Wakim, L.; Nour, A.M.A. Shisha microbiota: The good, the bad and the not so ugly. BMC Res. Notes 2018, 11, 446. [Google Scholar] [CrossRef][Green Version]
- Smyth, E.M.; Kulkarni, P.; Claye, E.; Stanfill, S.; Tyx, R.; Maddox, C.; Mongodin, E.F.; Sapkota, A.R. Smokeless tobacco products harbor diverse bacterial microbiota that differ across products and brands. Appl. Microbiol. Biotechnol. 2017, 101, 5391–5403. [Google Scholar] [CrossRef]
- Pauly, J.L.; Paszkiewicz, G. Cigarette Smoke, Bacteria, Mold, Microbial Toxins, and Chronic Lung Inflammation. J. Oncol. 2011, 2011, e819129. [Google Scholar] [CrossRef]
- Rivera, A.J.; Tyx, R.E.; Keong, L.M.; Stanfill, S.B.; Watson, C.H. Microbial communities and gene contributions in smokeless tobacco products. Appl. Microbiol. Biotechnol. 2020, 104, 10613–10629. [Google Scholar] [CrossRef]
- Rubinstein, I.; Pedersen, G.W. Bacillus species are present in chewing tobacco sold in the United States and evoke plasma exudation from the oral mucosa. Clin. Diagn. Lab. Immunol. 2002, 9, 1057–1060. [Google Scholar] [CrossRef]
- Rooney, A.P.; Swezey, J.L.; Wicklow, D.T.; McAtee, M.J. Bacterial species diversity in cigarettes linked to an investigation of severe pneumonitis in U.S. Military personnel deployed in operation iraqi freedom. Curr. Microbiol. 2005, 51, 46–52. [Google Scholar] [CrossRef]
- Tyx, R.E.; Stanfill, S.B.; Keong, L.M.; Rivera, A.J.; Satten, G.A.; Watson, C.H. Characterization of Bacterial Communities in Selected Smokeless Tobacco Products Using 16S rDNA Analysis. PLoS ONE 2016, 11, e0146939. [Google Scholar] [CrossRef]
- Han, J.; Sanad, Y.M.; Deck, J.; Sutherland, J.B.; Li, Z.; Walters, M.J.; Duran, N.; Holman, M.R.; Foley, S.L. Bacterial Populations Associated with Smokeless Tobacco Products. Appl. Environ. Microbiol. 2016, 82, 6273–6283. [Google Scholar] [CrossRef]
- Rivera, A.J.; Tyx, R.E. Microbiology of the American Smokeless Tobacco. Appl. Microbiol. Biotechnol. 2021, 105, 4843–4853. [Google Scholar] [CrossRef]
- Chopyk, J.; Chattopadhyay, S.; Kulkarni, P.; Claye, E.; Babik, K.R.; Reid, M.C.; Smyth, E.M.; Hittle, L.E.; Paulson, J.N.; Cruz-Cano, R.; et al. Mentholation affects the cigarette microbiota by selecting for bacteria resistant to harsh environmental conditions and selecting against potential bacterial pathogens. Microbiome 2017, 5, 22. [Google Scholar] [CrossRef]
- Chattopadhyay, S.; Smyth, E.M.; Kulkarni, P.; Babik, K.R.; Reid, M.; Hittle, L.E.; Clark, P.I.; Mongodin, E.F.; Sapkota, A.R. Little cigars and cigarillos harbor diverse bacterial communities that differ between the tobacco and the wrapper. PLoS ONE 2019, 14, e0211705. [Google Scholar] [CrossRef]
- Malayil, L.; Chattopadhyay, S.; Mongodin, E.F.; Sapkota, A.R. Bacterial communities of hookah tobacco products are diverse and differ across brands and flavors. Appl. Microbiol. Biotechnol. 2022, 106, 5785–5795. [Google Scholar] [CrossRef]
- Malayil, L.; Chattopadhyay, S.; Kulkarni, P.; Hittle, L.; Clark, P.I.; Mongodin, E.F.; Sapkota, A.R. Mentholation triggers brand-specific shifts in the bacterial microbiota of commercial cigarette products. Appl. Microbiol. Biotechnol. 2020, 104, 6287–6297. [Google Scholar] [CrossRef]
- Chattopadhyay, S.; Malayil, L.; Mongodin, E.F.; Sapkota, A.R. Nicotine concentration and mentholation affect bacterial community diversity in SPECTRUM research cigarettes. Appl. Microbiol. Biotechnol. 2021, 105, 4241–4253. [Google Scholar] [CrossRef]
- Chattopadhyay, S.; Ramachandran, P.; Malayil, L.; Mongodin, E.F.; Sapkota, A.R. Conventional Tobacco Products Harbor Unique and Heterogenous Microbiomes. Environ. Res. 2022, 220, 115205. [Google Scholar] [CrossRef]
- Kurup, V.P.; Resnick, A.; Kagen, S.L.; Cohen, S.H.; Fink, J.N. Allergenic fungi and actinomycetes in smoking materials and their health implications. Mycopathologia 1983, 82, 61–64. [Google Scholar] [CrossRef]
- Eaton, T.; Falkinham, J.O.; von Reyn, C.F. Recovery of Mycobacterium avium from cigarettes. J. Clin. Microbiol. 1995, 33, 2757–2758. [Google Scholar] [CrossRef]
- Larsson, L.; Szponar, B.; Ridha, B.; Pehrson, C.; Dutkiewicz, J.; Krysińska-Traczyk, E.; Sitkowska, J. Identification of bacterial and fungal components in tobacco and tobacco smoke. Tob. Induc. Dis. 2008, 4, 4. [Google Scholar] [CrossRef]
- Malayil, L.; Chattopadhyay, S.; Bui, A.; Panse, M.; Cagle, R.; Mongodin, E.F.; Sapkota, A.R. Viable bacteria abundant in cigarettes are aerosolized in mainstream smoke. Environ. Res. 2022, 212, 113462. [Google Scholar] [CrossRef]
- Fang, P.; Konyali, D.; Fischer, E.; Mayer, R.P.; Huang, J.; Elena, A.X.; Orzechowski, G.H.; Tony-Odigie, A.; Kneis, D.; Dalpke, A.; et al. Effects of Cigarette-Derived Compounds on the Spread of Antimicrobial Resistance in Artificial Human Lung Sputum Medium, Simulated Environmental Media and Wastewater. Environ. Health Perspect. 2025, 133, 047003. [Google Scholar] [CrossRef]
- CLSI M02; Performance Standards for Antimicrobial Disk Susceptibility Tests. Clinical and Laboratory Standards Institute (CLSI): Wayne, PA, USA, 2024. Available online: https://clsi.org/shop/standards/m02/ (accessed on 2 June 2025).
- Magiorakos, A.-P.; Srinivasan, A.; Carey, R.B.; Carmeli, Y.; Falagas, M.E.; Giske, C.G.; Harbarth, S.; Hindler, J.F.; Kahlmeter, G.; Olsson-Liljequist, B.; et al. Multidrug-resistant, extensively drug-resistant and pandrug-resistant bacteria: An international expert proposal for interim standard definitions for acquired resistance. Clin. Microbiol. Infect. 2012, 18, 268–281. [Google Scholar] [CrossRef]
- Cátala-Valentín, A.R.; Almeda, J.; Bernard, J.N.; Cole, A.M.; Cole, A.L.; Moore, S.D.; Andl, C.D. E-Cigarette Aerosols Promote Oral S. aureus Colonization by Delaying an Immune Response and Bacterial Clearing. Cells 2022, 11, 773. [Google Scholar] [CrossRef]
- Catala-Valentin, A.; Bernard, J.N.; Caldwell, M.; Maxson, J.; Moore, S.D.; Andl, C.D. E-Cigarette Aerosol Exposure Favors the Growth and Colonization of Oral Streptococcus mutans Compared to Commensal Streptococci. Microbiol. Spectr. 2022, 10, e0242121. [Google Scholar] [CrossRef]
- Kilian, M.; Chapple, I.L.C.; Hannig, M.; Marsh, P.D.; Meuric, V.; Pedersen, A.M.L.; Tonetti, M.S.; Wade, W.G.; Zaura, E. The oral microbiome—An update for oral healthcare professionals. Br. Dent. J. 2016, 221, 657–666. [Google Scholar] [CrossRef]
- Han, Y.W.; Wang, X. Mobile Microbiome. J. Dent. Res. 2013, 92, 485–491. [Google Scholar] [CrossRef]
- Scannapieco, F.A.; Shay, K. Oral health disparities in older adults: Oral bacteria, inflammation, and aspiration pneumonia. Dent. Clin. N. Am. 2014, 58, 771–782. [Google Scholar] [CrossRef]
- von Wintersdorff, C.J.H.; Penders, J.; van Niekerk, J.M.; Mills, N.D.; Majumder, S.; van Alphen, L.B.; Savelkoul, P.H.M.; Wolffs, P.F.G. Dissemination of Antimicrobial Resistance in Microbial Ecosystems through Horizontal Gene Transfer. Front. Microbiol. 2016, 7, 173. [Google Scholar] [CrossRef]
- Pushalkar, S.; Paul, B.; Li, Q.; Yang, J.; Vasconcelos, R.; Makwana, S.; González, J.M.; Shah, S.; Xie, C.; Janal, M.N.; et al. Electronic Cigarette Aerosol Modulates the Oral Microbiome and Increases Risk of Infection. iScience 2020, 23, 100884. [Google Scholar] [CrossRef]
- Xavier, B.B.; Lammens, C.; Ruhal, R.; Kumar-Singh, S.; Butaye, P.; Goossens, H.; Malhotra-Kumar, S. Identification of a novel plasmid-mediated colistin-resistance gene, mcr-2, in Escherichia coli, Belgium, June 2016. Eurosurveillance 2016, 21, 30280. [Google Scholar] [CrossRef]
- Botelho, J.; Grosso, F.; Peixe, L. Antibiotic resistance in Pseudomonas aeruginosa—Mechanisms, epidemiology and evolution. Drug Resist. Updates 2019, 44, 100640. [Google Scholar] [CrossRef]
- Qin, S.; Xiao, W.; Zhou, C.; Pu, Q.; Deng, X.; Lan, L.; Liang, H.; Song, X.; Wu, M. Pseudomonas aeruginosa: Pathogenesis, virulence factors, antibiotic resistance, interaction with host, technology advances and emerging therapeutics. Signal Transduct. Target. Ther. 2022, 7, 199. [Google Scholar] [CrossRef]
- Santajit, S.; Indrawattana, N. Mechanisms of Antimicrobial Resistance in ESKAPE Pathogens. BioMed Res. Int. 2016, 2016, 2475067. [Google Scholar] [CrossRef]
- Al-hebshi, N.N.; Alharbi, F.A.; Mahri, M.; Chen, T. Differences in the Bacteriome of Smokeless Tobacco Products with Different Oral Carcinogenicity: Compositional and Predicted Functional Analysis. Genes 2017, 8, 106. [Google Scholar] [CrossRef]
- Smyth, E.M.; Chattopadhyay, S.; Babik, K.; Reid, M.; Chopyk, J.; Malayil, L.; Kulkarni, P.; Hittle, L.E.; Clark, P.I.; Sapkota, A.R.; et al. The bacterial communities of little cigars and cigarillos are dynamic over time and varying storage conditions. Front. Microbiol. 2019, 10, 2371. [Google Scholar] [CrossRef]
- Dygert, H.P. Snuff—A source of pathogenic bacteria in chronic bronchitis. N. Engl. J. Med. 1957, 257, 311–313. [Google Scholar] [CrossRef]
- Chopyk, J.; Chattopadhyay, S.; Kulkarni, P.; Smyth, E.M.; Hittle, L.E.; Paulson, J.N.; Pop, M.; Buehler, S.S.; Clark, P.I.; Mongodin, E.F.; et al. Temporal variations in cigarette tobacco bacterial community composition and tobacco-specific nitrosamine content are influenced by brand and storage conditions. Front. Microbiol. 2017, 8, 358. [Google Scholar] [CrossRef]
- Ulrich, N.; Nagler, K.; Laue, M.; Cockell, C.S.; Setlow, P.; Moeller, R. Experimental studies addressing the longevity of Bacillus subtilis spores—The first data from a 500-year experiment. PLoS ONE 2018, 13, e0208425. [Google Scholar] [CrossRef]
- Bottone, E.J. Bacillus cereus, a Volatile Human Pathogen. Clin. Microbiol. Rev. 2010, 23, 382–398. [Google Scholar] [CrossRef]
- Ehling-Schulz, M.; Lereclus, D.; Koehler, T.M. The Bacillus cereus Group: Bacillus Species with Pathogenic Potential. Microbiol. Spectr. 2019, 7, 10–1128. [Google Scholar] [CrossRef]
- Bocchi, M.B.; Perna, A.; Cianni, L.; Vitiello, R.; Greco, T.; Maccauro, G.; Perisano, C. A rare case of Bacillus megaterium soft tissues infection. Acta Bio Med. Atenei Parm. 2020, 91, e2020013. [Google Scholar] [CrossRef]
- Madison, M.C.; Landers, C.T.; Gu, B.-H.; Chang, C.-Y.; Tung, H.-Y.; You, R.; Hong, M.J.; Baghaei, N.; Song, L.-Z.; Porter, P.; et al. Electronic cigarettes disrupt lung lipid homeostasis and innate immunity independent of nicotine. J. Clin. Investig. 2019, 129, 4290–4304. [Google Scholar] [CrossRef]
- Reidel, B.; Radicioni, G.; Clapp, P.W.; Ford, A.A.; Abdelwahab, S.; Rebuli, M.E.; Haridass, P.; Alexis, N.E.; Jaspers, I.; Kesimer, M. E-Cigarette use causes a unique innate immune response in the lung, involving increased neutrophilic activation and altered mucin secretion. Am. J. Respir. Crit. Care Med. 2018, 197, 492–501. [Google Scholar] [CrossRef]
- Rowell, T.R.; Tarran, R. Will chronic e-cigarette use cause lung disease? Am. J. Physiol. Lung Cell. Mol. Physiol. 2015, 309, L1398–L1409. [Google Scholar] [CrossRef]
- Grana, R.; Benowitz, N.; Glantz, S.A. E-Cigarettes. Circulation 2014, 129, 1972–1986. [Google Scholar] [CrossRef]
- World Health Organisation (WHO). WHO Report on the Global Tobacco Epidemic 2021; WHO: Geneva, Switzerland, 2021. [Google Scholar]
- Fuochi, V.; Caruso, M.; Emma, R.; Stivala, A.; Polosa, R.; Distefano, A.; Furneri, P.M. Investigation on the Antibacterial Activity of Electronic Cigarette Liquids (ECLs): A Proof of Concept Study. Curr. Pharm. Biotechnol. 2021, 22, 983–994. [Google Scholar] [CrossRef]
- Corriden, R.; Moshensky, A.; Bojanowski, C.M.; Meier, A.; Chien, J.; Nelson, R.K.; Alexander, L.E.C. E-cigarette use increases susceptibility to bacterial infection by impairment of human neutrophil chemotaxis, phagocytosis, and NET formation. Am. J. Physiol.—Cell. Physiol. 2020, 318, C205–C214. [Google Scholar] [CrossRef]
- Xu, J.-Y.; Yu, Y.-T.; Du, S.; Shen, L.-Q.; Zhang, Q.; Qian, H.; Cai, T.-G.; Wang, Y.-F.; Zhao, J.; Li, H.-Z.; et al. Discarded cigarette butts as overlooked reservoirs and amplifiers of antibiotic resistance genes and pathogens in urban green spaces. Proc. Natl. Acad. Sci. USA 2025, 122, e2525377122. [Google Scholar] [CrossRef]
- Wang, T.-H.; Hsia, S.-M.; Wu, C.-H.; Ko, S.-Y.; Chen, M.Y.; Shih, Y.-H.; Shieh, T.-M.; Chuang, L.-C.; Wu, C.-Y. Evaluation of the antibacterial potential of liquid and vapor phase phenolic essential oil compounds against oral microorganisms. PLoS ONE 2016, 11, e0163147. [Google Scholar] [CrossRef]
- Kinnunen, T.; Koskela, M. Antibacterial and antifungal properties of propylene glycol, hexylene glycol, and 1,3-butylene glycol in vitro. Acta Derm. Venereol. 1991, 71, 148–150. [Google Scholar] [CrossRef]
- Nalawade, T.M.; Bhat, K.; Sogi, S.H.P. Bactericidal activity of propylene glycol, glycerine, polyethylene glycol 400, and polyethylene glycol 1000 against selected microorganisms. J. Int. Soc. Prev. Community Dent. 2015, 5, 114–119. [Google Scholar] [CrossRef]
- Shi, L.; Wu, Y.; Yang, C.; Ma, Y.; Zhang, Q.; Huang, W.; Zhu, X.-Y.; Yan, Y.-J.; Wang, J.-X.; Zhu, T.; et al. Effect of nicotine on Staphylococcus aureus biofilm formation and virulence factors. Sci. Rep. 2019, 9, 20243. [Google Scholar] [CrossRef]
- Pavia, C.S.; Plummer, M.M. Clinical implications of nicotine as an antimicrobial agent and immune modulator. Biomed. Pharmacother. 2020, 129, 110404. [Google Scholar] [CrossRef]
- Wade, W. Unculturable bacteria--The uncharacterized organisms that cause oral infections. J. R. Soc. Med. 2002, 95, 81–83. [Google Scholar] [CrossRef]
- Kaur, G.; Pinkston, R.; Mclemore, B.; Dorsey, W.C.; Batra, S. Immunological and toxicological risk assessment of e-cigarettes. Eur. Respir. Rev. 2018, 27, 170119. [Google Scholar] [CrossRef] [PubMed]


| E-Liquid | Bacteria | Ampicillin | Tetracycline | Streptomycin | Penicillin | Chloramphenicol |
|---|---|---|---|---|---|---|
| Menthol (0 mg/mL) | Pseudomonas aeruginosa | I | S | S | R | S |
| Bacillus cereus | I | S | S | R | S | |
| Pseudomonas fluorescens | R | I | S | R | I | |
| Bacillus infantis | S | S | S | R | S | |
| Menthol (6 mg/mL) | Bacillus pumilus | S | S | S | R | S |
| Menthol (12 mg/mL) | Peribacillus simplex | S | S | S | R | S |
| Pseudomonas aeruginosa | S | S | S | R | S | |
| Escherichia coli | S | S | S | R | S | |
| [Brevibacterium] frigoritolerans | S | S | S | R | S | |
| Non-menthol (0 mg/mL) | Pseudomonas aeruginosa | R | R | S | R | R |
| Priestia megaterium | S | S | S | R | S | |
| Pseudomonas aeruginosa | R | I | S | R | I | |
| Non-menthol (6 mg/mL) | Pseudomonas aeruginosa | S | S | S | R | S |
| Escherichia coli | S | S | S | R | S | |
| Cytobacillus firmus | R | S | S | R | S | |
| Pseudomonas aeruginosa | R | S | S | R | S | |
| unclassified Burkholderia | S | S | S | R | S | |
| Pseudomonas aeruginosa | R | R | S | R | R | |
| Pseudomonas aeruginosa | R | I | S | R | R |
Disclaimer/Publisher’s Note: The statements, opinions and data contained in all publications are solely those of the individual author(s) and contributor(s) and not of MDPI and/or the editor(s). MDPI and/or the editor(s) disclaim responsibility for any injury to people or property resulting from any ideas, methods, instructions or products referred to in the content. |
© 2025 by the authors. Licensee MDPI, Basel, Switzerland. This article is an open access article distributed under the terms and conditions of the Creative Commons Attribution (CC BY) license (https://creativecommons.org/licenses/by/4.0/).
Share and Cite
Chattopadhyay, S.; Malayil, L.; Sapkota, A.R. Viable, Multi-Drug-Resistant Bacteria Recovered from E-Liquids Used with Commercial Electronic Cigarettes. Int. J. Environ. Res. Public Health 2025, 22, 1725. https://doi.org/10.3390/ijerph22111725
Chattopadhyay S, Malayil L, Sapkota AR. Viable, Multi-Drug-Resistant Bacteria Recovered from E-Liquids Used with Commercial Electronic Cigarettes. International Journal of Environmental Research and Public Health. 2025; 22(11):1725. https://doi.org/10.3390/ijerph22111725
Chicago/Turabian StyleChattopadhyay, Suhana, Leena Malayil, and Amy R. Sapkota. 2025. "Viable, Multi-Drug-Resistant Bacteria Recovered from E-Liquids Used with Commercial Electronic Cigarettes" International Journal of Environmental Research and Public Health 22, no. 11: 1725. https://doi.org/10.3390/ijerph22111725
APA StyleChattopadhyay, S., Malayil, L., & Sapkota, A. R. (2025). Viable, Multi-Drug-Resistant Bacteria Recovered from E-Liquids Used with Commercial Electronic Cigarettes. International Journal of Environmental Research and Public Health, 22(11), 1725. https://doi.org/10.3390/ijerph22111725

