The Translated and Adapted Brazilian Version of the Behavioral Enabling Scale for Family Members of Psychoactive Substance Users: An Analysis of the Factorial Structure and Internal Consistency
Abstract
1. Introduction
2. Methods
2.1. Design
2.2. Participants
2.3. Instruments
2.3.1. Sociodemographic Questionnaire
2.3.2. Family Care Protocol
2.3.3. Behavioral Enabling Scale—BES (Brazilian Version)
3. Statistical Analysis
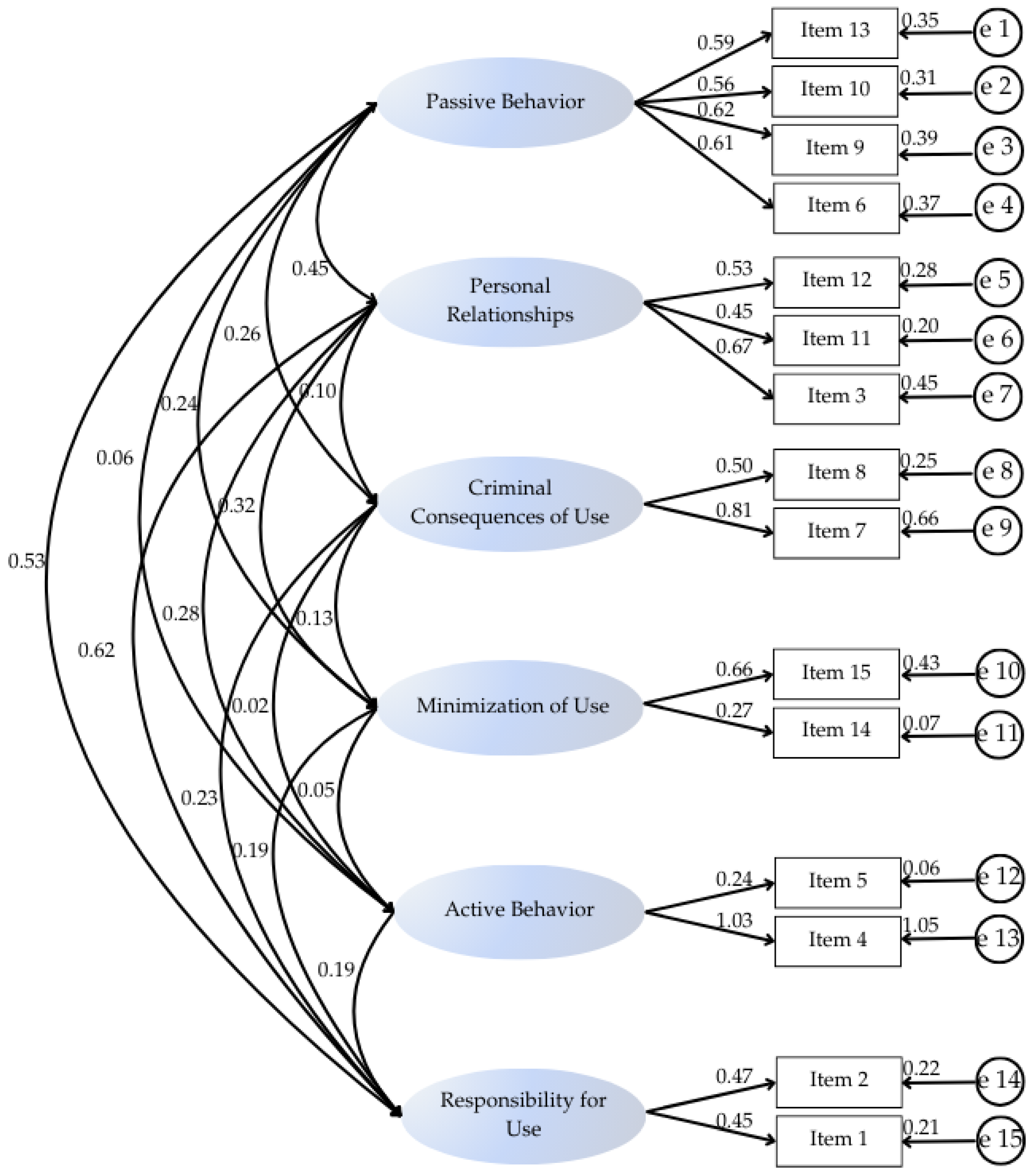
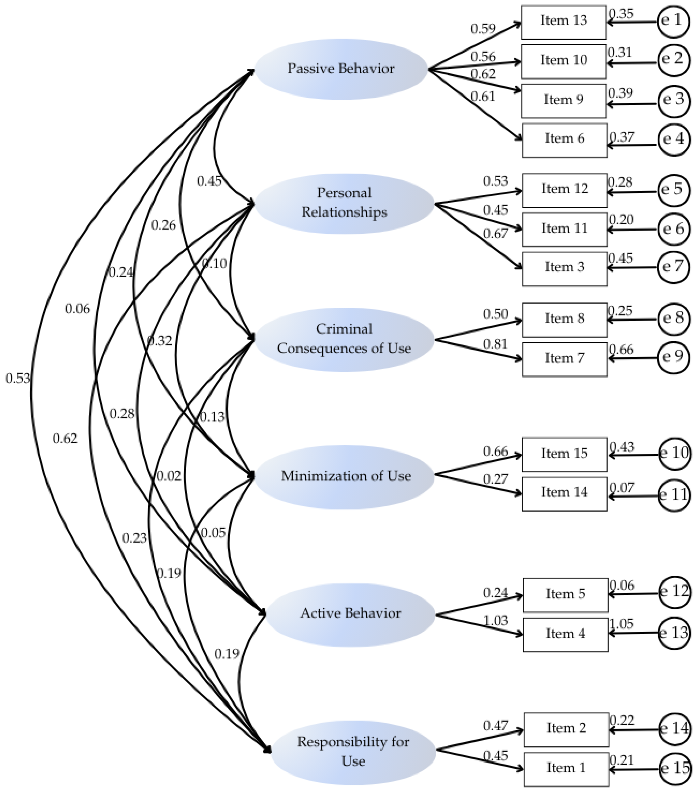
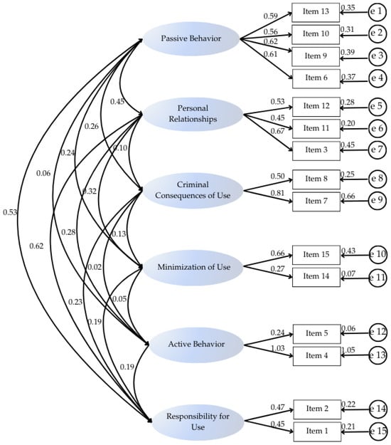
4. Results
5. Discussion
6. Conclusions
Author Contributions
Funding
Institutional Review Board Statement
Informed Consent Statement
Data Availability Statement
Conflicts of Interest
References
- Orford, J. How does the common core to the harm experienced by affected family members vary by relationship, social and cultural factors? DrugsEduc. Prev. Policy 2017, 24, 9–16. [Google Scholar] [CrossRef]
- Baptista, H.P.; Bortolon, C.B.; Moreira, T.C.; Barros, H.M.T. Investigation of factors associated with low adherence to treatment of codependency in family members of psychoactive substance users. Estud. Psicol. 2021, 38, e200023. [Google Scholar] [CrossRef]
- Benchaya, M.C.; Moreira, T.d.C.; Constant HM, R.M.; Pereira, N.M.; Freese, L.; Ferigolo, M.; Barros HM, T. Role of Parenting Styles in Adolescent Substance Use Cessation: Results from a Brazilian Prospective Study. Int. J. Environ. Res. Public Health 2019, 16, 3432. [Google Scholar] [CrossRef] [PubMed]
- Bortolon, C.B. Mudanças de Comportamentos Codependentes dos Familiares de Usuários de Drogas Após Teleintervenção Motivacional. Ph.D. Thesis, Universidade Federal de Ciências da Saúde de Porto Alegre, Porto Alegre, RS, Brasil, 2015. [Google Scholar]
- Orford, J.; Natera, G.; Davies, J.; Nava Adriana Mora, J.; Rigby, K.; Bradbury, C.; Bowie, N.; Copello, A.; Velleman, R. Tolerate, engage or withdraw: A study of the structure of families coping with alcohol and drug problems in South West England and Mexico City. Addiction 1998, 93, 1799–1813. [Google Scholar] [CrossRef] [PubMed]
- Orford, J.; Velleman, R.; Natera, G.; Templeton, L.; Copello, A. Addiction in the family is a major but neglected contributor to the global burden of adult ill-health. Soc. Sci. Med. 2013, 70, e77. [Google Scholar] [CrossRef] [PubMed]
- Horváth, Z.; Orford, J.; Velleman, R.; Urbán, R. Measuring Coping Among Family Members with Substance-Misusing Relatives: Testing Competing Factor Structures of the Coping Questionnaire (CQ) in England and Italy. Subst. Use Misuse 2019, 55, 469–480. [Google Scholar] [CrossRef] [PubMed]
- Takahara, A.H.; Furino, V.; Marques, A.C.; Zerbetto, S.; Furino, F. Relações familiares, álcool e outras drogas: Uma revisão integrativa. Rev. APS 2017, 20, 434–443. [Google Scholar] [CrossRef]
- Rotunda, R.J.; Doman, K. Partner Enabling of Substance Use Disorders: Critical Review and Future Directions. Am. J. Fam. Ther. 2001, 29, 257–270. [Google Scholar] [CrossRef]
- Applewhite, S.R.; Mendez-Luck, C.A.; Kao, D.; Torres, L.R.; Scinta, A.; Villarreal, Y.R.; Ali Haider, A.; Bordnick, P.S. The Perceived Role of Family in Heroin Use Behaviors of Mexican–American Men. J. Immigr. Minor. Health 2016, 19, 1207–1215. [Google Scholar] [CrossRef] [PubMed]
- Rotunda, R.J.; West, L.; O’Farrell, T.J. Enabling behavior in a clinical sample of alcohol-dependent clients and their partners. Ournal of Subst. Abus. Treat. 2004, 26, 269–276. [Google Scholar] [CrossRef] [PubMed]
- Orford, J.; Natera, G.; Velleman, R.; Copello, A.; Bowie, N.; Bradbury, C.; Davies, J.; Mora, J.; Nava, A.; Rigby, K.; et al. Ways of coping and the health of relatives facing drug and alcohol problems in Mexico and England. Addiction 2001, 96, 761–774. [Google Scholar] [CrossRef] [PubMed]
- McCann, T.V.; Lubman, D.I. Adaptive coping strategies of affected family members of a relative with substance misuse: A qualitative study. J. Adv. Nurs. 2017, 74, 100–109. [Google Scholar] [CrossRef] [PubMed]
- McDonald, R.P. Test Theory: A Unified Treatment; Lawrence ErlbaumAssociates, Inc.: Mahwah, NJ, USA, 1999. [Google Scholar]
- Constant, H.M.; Figueiró, L.R.; Signor, L.; Bisch, N.K.; Barros, H.M.; Ferigolo, M. Translation, cross-cultural adaptation, and content validation of the Portuguese version of the Coping Behaviours Inventory (CBI) for the Brazilian population. Cad. Saúde Pública 2014, 30, 2049–2056. [Google Scholar] [CrossRef] [PubMed][Green Version]
- IBM Corp. IBM SPSS Statistics for Windows, Version 25.0; IBM Corp: Armonk, NY, USA, 2017. [Google Scholar]
- Pasquali, L. Instrumentação Psicológica: Fundamentos e Prática; Editora Artmed: Porto Alegre, Brazil, 2010. [Google Scholar]
- Schmitt, T.A.; Sass, D.A. Rotation criteria and hypothesis testing for exploratory factor analysis: Implications for factor pattern loadings and interfactor correlations. Educ. Psychol. Meas. 2011, 71, 95–113. [Google Scholar] [CrossRef]
- Esteban, J.; Relinque, C.S.; Jiménez, T.I. Effects of family therapy for substance abuse: A systematic review of recent research. Fam. Process 2023, 62, 49–73. [Google Scholar] [CrossRef] [PubMed]
- Kaiser, H.F. An index of factorial simplicity. Psychometrika 1974, 39, 31–36. [Google Scholar] [CrossRef]
- McCann, T.V.; Lubman, D.I. Stigma experience of families supporting an adult member with substance misuse. Int. J. Ment. Health Nurs. 2017, 27, 693–701. [Google Scholar] [CrossRef] [PubMed]
- Tamutiene, I.; Laslett, A.-M. Associative stigma and other harms in a sample of families of heavy drinkers in Lithuania. J. Subst. Use 2016, 22, 425–433. [Google Scholar] [CrossRef]
- Holmila, M. Excessive drinking and significant others. Drug Alcohol Rev. 1994, 13, 431–436. [Google Scholar] [CrossRef] [PubMed]
- Rane, A.; Church, S.; Bhatia, U.; Orford, J.; Velleman, R.; Nadkarni, A. Psychosocial interventions for addiction-affected families in Low and Middle Income Countries: A systematic review. Addict. Behav. 2017, 74, 1–8. [Google Scholar] [CrossRef] [PubMed]


| Characteristics of Samples | EFA (n = 200) n | % | CFA (n = 200) n | % | p |
|---|---|---|---|---|---|
| Degree of relatedness | 0.016 ξ | ||||
| Mother | 104 | 52.0 | 130 | 65.0 | |
| Father | 16 | 8.0 | 6 | 3.0 | |
| Spouse | 41 | 20.5 | 44 | 22.0 | |
| Sibling | 21 | 10.5 | 12 | 6.0 | |
| Son/daughter | 8 | 4.0 | 3 | 1.5 | |
| Other | 10 | 5.0 | 5 | 2.5 | |
| Sex of family member | <0.001 § | ||||
| Female | 174 | 87.0 | 192 | 96.0 | |
| Male | 26 | 13.0 | 8 | 4.0 | |
| Family member age ¶ | 0.731 § | ||||
| ≥45 years old | 115 | 59.6 | 114 | 57.9 | |
| <45 years old | 78 | 40.4 | 83 | 42.1 | |
| Marital status | 0.328 ξ | ||||
| Married | 118 | 60.2 | 112 | 56.3 | |
| Separated/divorced | 19 | 9.7 | 31 | 15.6 | |
| Single | 45 | 23.0 | 40 | 20.1 | |
| Widowed | 14 | 7.1 | 16 | 8.0 | |
| Family income | 0.741 ξ | ||||
| From 1 to 4 minimum wages | 110 | 58.5 | 119 | 60.4 | |
| From 5 to 10 minimum wages | 56 | 29.8 | 57 | 28.9 | |
| More than 10 minimum wages | 22 | 11.7 | 21 | 10.7 | |
| User age | 0.266 § | ||||
| ≥25 years old | 107 | 55.7 | 117 | 59.7 | |
| <25 years old | 85 | 44.3 | 79 | 40.3 | |
| Sex of Substance User | 0.758 § | ||||
| Male | 175 | 87.5 | 177 | 88.5 | |
| Female | 25 | 12.5 | 23 | 11.5 |
| Commonalities | Factor Loadings | |
|---|---|---|
| Factor 1 (Passive Behavior), eigenvalue = 2.91%, variance = 15.73%, accumulated variance = 15.73%, ω = 0.70, mean (SD) = 2.2 (1.0). | ||
| 6—You have postponed or canceled family meetings or social activities because your (family member) was using (drugs) or had a “hangover”. | 0.620 | 0.666 |
| 9—You have helped to take care of your (family member) during a “hangover”. | 0.607 | 0.690 |
| 10—You have cleaned up (vomit, urine, etc.) after your (family member) felt sick. | 0.622 | 0.696 |
| 13—You have apologized to others for the inappropriate behavior of your (family member) when he/she was under the influence of (drugs). | 0.485 | 0.567 |
| Factor 2 (Personal Relationships), eigenvalue = 1.76%, variance = 11.88%, accumulated variance = 27.61%, ω = 0.65, mean (SD) = 1.7 (0.9). | ||
| 3—You have lied or made excuses to family or friends to hide your (family member’s) drug use. | 0.572 | 0.648 |
| 11—You have asked or encouraged your family members to ignore or not comment on your (family member’s) use of (drugs). | 0.525 | 0.592 |
| 12—You have helped to hide the use of (drugs) by your (family member) from your managers and coworkers. | 0.604 | 0.679 |
| Factor 3 (Criminal Consequences of Use), eigenvalue = 1.61%, variance = 9.84%, accumulated variance = 37.45%, ω = 0.71, mean (SD) = 1.4 (0.7). | ||
| 7—You have turned to the police, judge, attorney, or any other professionals, to take your (family member) out of any problem caused by using (drugs). | 0.732 | 0.769 |
| 8—You have paid an attorney or bailed your (family member) out due to (drug) problems. | 0.721 | 0.775 |
| Factor 4 (Minimization of Use), eigenvalue = 1.48%, variance = 8.62%, accumulated variance = 46.07%, ω = 0.70, mean (SD) = 1.1 (0.4). | ||
| 14—You have reaffirmed to your (family member) that his/her use of (drugs) was not that bad. | 0.719 | 0.749 |
| 15—You have lied or told half-truths to a doctor, judge, attorney, counselor, or police officer about your family member’s use of (drugs) or his/her participation in rehab programs. | 0.134 | 0.713 |
| Factor 5 (Active Behavior), eigenvalue = 1.31%, variance = 7.46%, accumulated variance = 53.54%, ω = 0.698, mean (SD) = 1.3 (0.6). | ||
| 4—You have used (drugs) together with your (family member) or in his/her presence. | 0.542 | 0.565 |
| 5—You have told your (family member) that it is okay to use (drugs) on a few days, on special family occasions, or at social events. | 0.720 | 0.729 |
| Factor 6 (Responsibility for Use), eigenvalue = 1.10%, variance = 6.77%, accumulated variance = 60.31%, ω = 0.627, mean (SD) = 2.0 (1.1). | ||
| 1—You have given money to your (family member) to buy (drugs). | 0.564 | 0.551 |
| 2—You have taken over tasks from your (family member) because he/she was using (drugs). | 0.658 | 0.711 |
| Suitability Parameters | Confirmatory Factorial Model—6 Factors |
|---|---|
| Global adjustment | |
| χ2/g.l. (<5.0) | 2.655 |
| Absolute fit index | |
| RMR (SRMR) | 0.63 (0.038) |
| RMSEA | 0.063 (IC95%: 0.046–0.083) |
| GFI | 0.917 |
| Incremental fit index | |
| TLI | 0.987 |
| NFI | 0.916 |
| AGFI | 0.961 |
| CFI | 0.975 |
Disclaimer/Publisher’s Note: The statements, opinions and data contained in all publications are solely those of the individual author(s) and contributor(s) and not of MDPI and/or the editor(s). MDPI and/or the editor(s) disclaim responsibility for any injury to people or property resulting from any ideas, methods, instructions or products referred to in the content. |
© 2024 by the authors. Licensee MDPI, Basel, Switzerland. This article is an open access article distributed under the terms and conditions of the Creative Commons Attribution (CC BY) license (https://creativecommons.org/licenses/by/4.0/).
Share and Cite
Baptista, H.P.; Constant, H.M.R.M.; Bortolon, C.B.; Barros, H.M.T. The Translated and Adapted Brazilian Version of the Behavioral Enabling Scale for Family Members of Psychoactive Substance Users: An Analysis of the Factorial Structure and Internal Consistency. Int. J. Environ. Res. Public Health 2024, 21, 1230. https://doi.org/10.3390/ijerph21091230
Baptista HP, Constant HMRM, Bortolon CB, Barros HMT. The Translated and Adapted Brazilian Version of the Behavioral Enabling Scale for Family Members of Psychoactive Substance Users: An Analysis of the Factorial Structure and Internal Consistency. International Journal of Environmental Research and Public Health. 2024; 21(9):1230. https://doi.org/10.3390/ijerph21091230
Chicago/Turabian StyleBaptista, Heloisa Praça, Hilda Maria Rodrigues Moleda Constant, Cassandra Borges Bortolon, and Helena Maria Tannhauser Barros. 2024. "The Translated and Adapted Brazilian Version of the Behavioral Enabling Scale for Family Members of Psychoactive Substance Users: An Analysis of the Factorial Structure and Internal Consistency" International Journal of Environmental Research and Public Health 21, no. 9: 1230. https://doi.org/10.3390/ijerph21091230
APA StyleBaptista, H. P., Constant, H. M. R. M., Bortolon, C. B., & Barros, H. M. T. (2024). The Translated and Adapted Brazilian Version of the Behavioral Enabling Scale for Family Members of Psychoactive Substance Users: An Analysis of the Factorial Structure and Internal Consistency. International Journal of Environmental Research and Public Health, 21(9), 1230. https://doi.org/10.3390/ijerph21091230

