Examining the Role of Self-Reliance, Social Domination, Perceived Surveillance, and Customer Support with Respect to the Adoption of Mobile Banking
Abstract
1. Introduction
2. Theoretical Background
3. Review of the Literature
Research Objectives
- To study if self-reliance has an effect or influence on customers’ mobile banking adoption.
 - To analyze if social domination has an effect on customers’ mobile banking adoption.
 - To study if perceived surveillance has an effect on customers’ mobile banking adoption.
 - To analyze if customer support has an influence on customers’ mobile banking adoption.
 
4. Hypotheses Development
4.1. Self-Reliance
4.2. Social Domination
4.3. Perceived Surveillance
4.4. Customer Support
5. Research Methodology
6. Background Information of the Respondents
6.1. Measurement Model Evaluation
6.2. Discriminant Validity Result
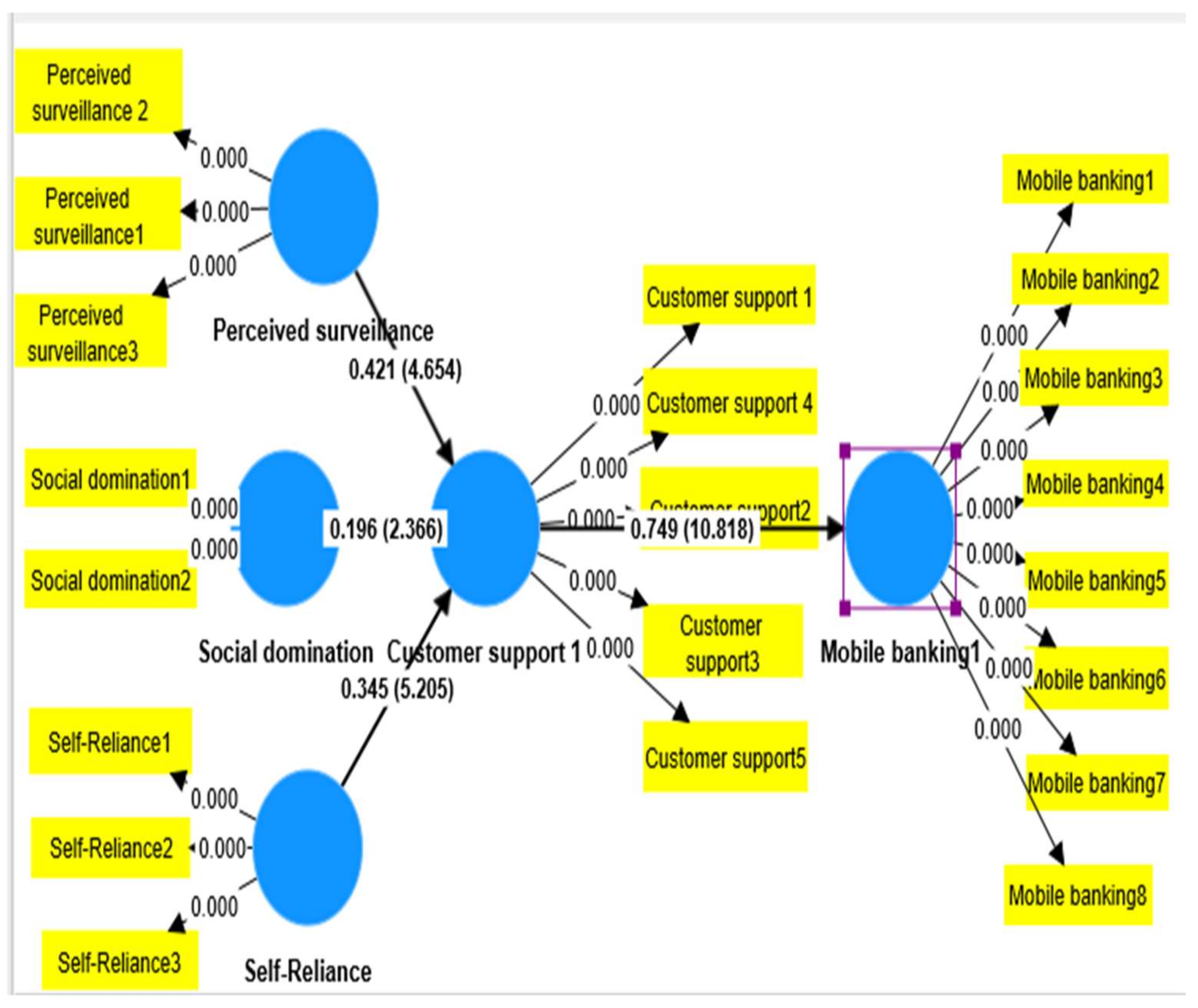
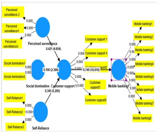
6.3. Structural Model Evaluation
7. Implications
8. Conclusions
9. Limitation and Future Research
Author Contributions
Funding
Institutional Review Board Statement
Informed Consent Statement
Data Availability Statement
Conflicts of Interest
Appendix A
- 1.
 - Gender
- □
 - Male
 - □
 - Female
 
 - 2.
 - Age Group
- □
 - Up to 20 years
 - □
 - 21–30
 - □
 - 31–40
 - □
 - 40 and above
 
 - 3.
 - Educational Qualification
- □
 - Undergraduate
 - □
 - Graduate
 - □
 - Post Graduate
 - □
 - Doctorate
 - □
 - Professional Degree
 
 - 4.
 - Occupational Status
- □
 - Govt. Employee
 - □
 - Private Employee
 - □
 - Business/Self employed
 - □
 - Student
 
 - 5.
 - Monthly income
- □
 - ≤INR 10,000
 - □
 - INR 10,000–INR 25,000
 - □
 - INR 25,000–INR 50,000
 - □
 - >INR 50,000
 
 - 6.
 - You have an account in Delhi□
- □
 - Yes
 - □
 - No
 
 - 7.
 - You using mobile banking services□
- □
 - Yes
 - □
 - No
 
 
| S. No.  | Statements | Strongly Disagree (1)  | Disagree (2)  | Neutral (3)  | Agree (4)  | Strongly Agree (5)  | 
| Factor 1. Perceived surveillance, | ||||||
| 9.1 | E-banking accessible 24 × 7 | |||||
| 9.2 | E-banking provides a level of security and privacy that is unmatched. | |||||
| 9.3 | I am confident that the electronic banking system will act in my best interests. | |||||
| Factor-2 Self-reliance | ||||||
| 9.4 | The e-banking website’s security measures safeguard the data I submit. | |||||
| 9.5 | I have no difficulty learning how to operate the e-banking system. | |||||
| Factor-3 Social domination | ||||||
| 9.7 | I intend to utilize electronic banking on a regular basis in the future. | |||||
| 9.8 | I am pleased with the current e-banking maintenance fees. | |||||
| 9.9 | My overall experience with this website has been positive. | |||||
| S. No.  | Statements | Strongly Disagree (1)  | Disagree (2)  | Neutral (3)  | Agree (4)  | Strongly Agree (5)  | 
| Factor 4. Customer support | ||||||
| 9.1 | The bank’s reputation and size demonstrate its commitment to e-banking integrity. | |||||
| 9.2 | The e-banking website is simple to explore. | |||||
| 9.3 | The e-banking website features a simple inquiry process. | |||||
| 9.4 | I have no difficulty comprehending the information contained in this e-banking system. | |||||
| 9.5 | I have access to e-banking at any time and from any location in the world. | |||||
| Factor 5. Mobile banking | ||||||
| 9.6 | I am pleased with the e-banking website’s transaction processing. | |||||
| 9.7 | I am comfortable with the e-banking website’s security features. | |||||
| 9.8 | I am satisfied with the e-banking service’s quality. | |||||
| 9.9 | I find the e-banking system to be quite adaptable in terms of interaction. | |||||
| 9.10 | The e-banking website features a simple inquiry process. | |||||
| 9,11 | I am pleased with the current e-banking maintenance fees. | |||||
References
- Alkhowaiter, W.A. Digital payment and banking adoption research in Gulf countries: A systematic literature review. Int. J. Inf. Manage. 2020, 53, 102102. [Google Scholar] [CrossRef]
 - Anouze, A.L.M.; Alamro, A.S. Factors affecting intention to use e-banking in Jordan. Int. J. Bank Mark. 2020, 38, 86–112. [Google Scholar] [CrossRef]
 - Dharmavaram, V.; Nittala, R. Service Quality and Customer Satisfaction in Online Banking. Int. J. Online Mark. 2018, 8, 45–56. [Google Scholar] [CrossRef]
 - Ling, G.M.; Fern, Y.S.; Boon, L.K.; Huat, T.S. Understanding Customer Satisfaction of Internet Banking: A Case Study In Malacca. Procedia Econ. Financ. 2016, 37, 80–85. [Google Scholar] [CrossRef]
 - Banu, A.M.; Mohamed, N.S.; Parayitam, S. Online Banking and Customer Satisfaction: Evidence from India. Asia-Pacific J. Manag. Res. Innov. 2019, 15, 68–80. [Google Scholar] [CrossRef]
 - Mujinga, M. Online Banking Service Quality: A South African E-S-QUAL Analysis; Springer International Publishing: New York, NY, USA, 2020; Volume 12066, LNCS. [Google Scholar]
 - Fojt, M. Internet banking service quality and its implication on e-customer satisfaction and e-customer loyalty. Int. J. Bank Mark. 2016, 34, 280–306. [Google Scholar]
 - MUHAMMAD, A.; RANA, A.H. Impact of Online Customer Relationship Management (OCRM) Upon Customers Satisfaction in Post Covid-19 Scenario. A Case Analysis of Standard Chartered Bank Pakistan. Int. Rev. Manag. Bus. Res. 2020, 9, 180–195. [Google Scholar] [CrossRef]
 - Usman, O.; Monoarfa, T.A. Marsofiyati, E-banking and mobile banking effects on customer satisfaction. Accounting 2020, 6, 1117–1128. [Google Scholar] [CrossRef]
 - Mahmoud, M.A. Gender, E-Banking, and Customer Retention. J. Glob. Mark. 2019, 32, 269–287. [Google Scholar] [CrossRef]
 - Yaseen, S.G.; El Qirem, I.A. Intention to use e-banking services in the Jordanian commercial banks. Int. J. Bank Mark. 2018, 36, 557–571. [Google Scholar] [CrossRef]
 - Cohen, D.; Gan, C. Customer Satisfaction: A Study of Bank Customer Retention in New Zealand. Int. J. Appl. Econ. Econom. 2006, 14, 87–112. [Google Scholar]
 - Al-Hattami, H.M.; Abdullah, A.A.H.; Khamis, A.A.A. Determinants of intention to continue using internet banking: Indian context. Innov. Mark. 2021, 17, 40–52. [Google Scholar] [CrossRef]
 - Santouridis, I.; Kyritsi, M. Investigating the Determinants of Internet Banking Adoption in Greece. Procedia Econ. Financ. 2014, 9, 501–510. [Google Scholar] [CrossRef]
 - Goyal, V.M.; Goyal, G. Customer perception towards Internet banking w.r.f to private and foreign banks in India. Int. J. Comput. Bus. Res.volume-3 2012, 3, 2229–6166. [Google Scholar]
 - Mital, M.; Chang, V.; Choudhary, P.; Papa, A.; Pani, A.K. Adoption of Internet of Things in India: A test of competing models using a structured equation modeling approach. Technol. Forecast. Soc. Chang. 2018, 136, 339–346. [Google Scholar] [CrossRef]
 - Agha, S.; Saeed, M. Factors Influencing Customer Acceptance of Online Banking in Pakistan and the Moderating Effect of Technophobia. J. Mark. Consum. Res. 2015, 12, 55–67. [Google Scholar]
 - Ezechirinum, A.; Anucha, V.C.; Leslie, U.O. Internet Banking Service Quality and Customer Retention in Deposit Money Banks in Rivers State- Nigeria. Br. J. Mark. Stud. 2020, 8, 29–53. [Google Scholar] [CrossRef]
 - Khan, M.A. Netizens’ Perspective towards Electronic Money and Its Essence in the Virtual Economy: An Empirical Analysis with Special Reference to Delhi-NCR, India. Complexity 2021, 2021, 7772929. [Google Scholar] [CrossRef]
 - Nagar, N.; Ghai, E. A Study of Bank Customer’s Reliability towards Electronic Banking (E-Banking) Channel’s! Int. J. Manag. Stud. 2019, 6, 34. [Google Scholar] [CrossRef]
 - Tetteh, J.E. Electronic Banking Service Quality: Perception of Customers in the Greater Accra Region of Ghana. J. Internet Commer. 2020, 21, 104–131. [Google Scholar] [CrossRef]
 - Balakrishnan, L.; Sudha, V. Factors affecting Mobile Banking services—An Empirical Study. ISBR Manag. J. 2016, 1, 53–70. [Google Scholar]
 - Wang, J.; Pho, T. Drivers of customer intention to use online banking: An empirical study in Vietnam. African J. Bus. Manag. 2009, 3, 669–677. [Google Scholar] [CrossRef]
 - Cleveland, E. A Study on How Mobile Banking Has Affected the Banking Industry: Has Mobile Banking Improved Bank Performance? Financ. Financ. Manag. Commons 2016, 3, 1–47. [Google Scholar]
 - Raza, S.A.; Umer, A.; Qureshi, M.A.; Dahri, A.S. Internet banking service quality, e-customer satisfaction and loyalty: The modified e-SERVQUAL model. TQM J. 2020, 32, 1443–1466. [Google Scholar] [CrossRef]
 - Prof, A.; Shukla, J. A Study of Mobile Banking & Its Impact on Consumer Satisfaction with Reference to Nagpur Area. JETIR 2020, 7, 648–652. [Google Scholar]
 - Al-harthi, A.S.; Hejmadi, M. A Study of Mobile Banking with reference to Customer Satisfaction in Bank Nizwa, Oman. J. Student Res. 2020, 1–10. [Google Scholar] [CrossRef]
 - Khatoon, S.; Zhengliang, X.; Hussain, H. The Mediating Effect of Customer Satisfaction on the Relationship Between Electronic Banking Service Quality and Customer Purchase Intention: Evidence from the Qatar Banking Sector. SAGE Open 2020, 10, 2158244020935887. [Google Scholar] [CrossRef]
 - Li, F.; Lu, H.; Hou, M.; Cui, K.; Darbandi, M. Customer satisfaction with bank services: The role of cloud services, security, e-learning and service quality. Technol. Soc. 2021, 64, 101487. [Google Scholar] [CrossRef]
 - Singh, S.; Srivastava, R.K. Understanding the intention to use mobile banking by existing online banking customers: An empirical study. J. Financ. Serv. Mark. 2020, 25, 86–96. [Google Scholar] [CrossRef]
 - Deshwal, P. Origination of M-Banking in India. Int. J. Adv. Res. IT Eng. ISSN 2015, 4, 1–12. [Google Scholar]
 - Ishmuhametov, I. Customer satisfaction with banking services and its estimation. Lect. Notes Netw. Syst. 2018, 36, 585–596. [Google Scholar] [CrossRef]
 - Toor, A.; Hunain, M.; Hussain, T.; Ali, S.; Shahid, A. The Impact of E-Banking on Customer Satisfaction: Evidence from Banking Sector of Pakistan. J. Bus. Adm. Res. 2016, 5, 27–40. [Google Scholar] [CrossRef]
 - Gupta, M.; Bhatt, K. A multidimensional measure of system quality—An empirical study in context of mobile banking apps in India. Int. J. Bus. Inf. Syst. 2021, 38, 1. [Google Scholar] [CrossRef]
 - Singh, N.; Sinha, N. A Study on Mobile Banking and its Impact on Customer’s Banking Transactions: A Comparative Analysis of Public and Private Sector Banks in India. FIIB Bus. Rev. 2016, 5, 57–70. [Google Scholar] [CrossRef]
 - Gupta, K.P.; Manrai, R.; Goel, U. Analysing the factors that affect the adoption of payments bank services in India: An analytic hierarchy process approach. Int. J. Bus. Inf. Syst. 2021, 37, 522. [Google Scholar] [CrossRef]
 - Nisar, T.M.; Prabhakar, G. Exploring the key drivers behind the adoption of mobile banking services. J. Mark. Anal. 2017, 5, 153–162. [Google Scholar] [CrossRef]
 - Ali, M.A.; Pervez, A.; Bansal, R.; Khan, M.A. Analyzing Performance of Banks in India: A Robust Regression Analysis Approach. Discret. Dyn. Nat. Soc. vol. 2022, 2022, 8103510. [Google Scholar] [CrossRef]
 - Aljaafreh, A.; Al-Hujran, O.; Al-Ani, A.; Al-Debei, M.M.; Al-Dmour, N. Investigating the role of online initial trust in explaining the adoption intention of internet banking services. Int. J. Bus. Inf. Syst. 2021, 36, 474–505. [Google Scholar] [CrossRef]
 - Safeena, R.; Kammani, A.; Date, H. Assessment of Internet Banking Adoption: An Empirical Analysis. Arab. J. Sci. Eng. 2014, 39, 837–849. [Google Scholar] [CrossRef]
 - Khan, M.A.; Alhumoudi, H.A. Performance of E-Banking and the Mediating Effect of Customer Satisfaction: A Structural Equation Model Approach. Sustainability 2022, 14, 7224. [Google Scholar] [CrossRef]
 - Shetu, S.F.; Jahan, I.; Islam, M.M.; Hossain, R.A.; Moon, N.N.; Nur, F.N. Predicting Satisfaction of Online Banking System in Bangladesh by Machine Learning. In Proceedings of the 2021 International Conference on Artificial Intelligence and Computer Science Technology (ICAICST), Yogyakarta, Indonesia, 29–30 June 2021; pp. 223–228. [Google Scholar] [CrossRef]
 - Wirani, Y.; Hidayanto, A.N.; Shihab, M.R. Factors affecting acceptance of internet banking with technology-organisation-environment framework: A perspective of corporate customer in Indonesia. Int. J. Bus. Inf. Syst. 2020, 34, 560–593. [Google Scholar] [CrossRef]
 - Hammoud, J.; Bizri, R.M.; El Baba, I. The Impact of E-Banking Service Quality on Customer Satisfaction: Evidence From the Lebanese Banking Sector. Sage Open 2018, 8, 2158244018790633. [Google Scholar] [CrossRef]
 - Sardana, V.; Singhania, S. Digital Technology in the Realm of Banking: A Review of Literature. Int. J. Res. Financ. Manag. 2018, 1, 28–32. [Google Scholar]
 - Haripersad, R.; Sookdeo, D.B. Customer Retention: Key towards Sustaining Competitiveness in Commercial Banking in South Africa. J. Bus. Econ. Policy 2018, 5, 81–90. [Google Scholar] [CrossRef]
 - Jairus, M.N. Effect of Electronic Banking on Customer Retention in Commercial Banks in Nakuru Town. Int. J. Sci. Res. 2018, 7, 1354–1358. [Google Scholar] [CrossRef]
 - Ma, Z. Assessing serviceability and reliability to affect customer satisfaction of internet banking. J. Softw. 2012, 7, 1601–1608. [Google Scholar] [CrossRef]
 - Ogedengbe, F.A.; Abdul-Talib, Y.Y. Factors influencing electronic banking continuance usage intention in developing economies: A study of Nigeria. Int. J. Bus. Inf. Syst. 2020, 35, 63–87. [Google Scholar] [CrossRef]
 - Khan, M.A.; MINHAJ, S.M. Performance of online banking and direct effect of service quality on consumer retention and credibility of consumer and mediation effect of consumer satisfaction. Int. J. Bus. Inf. Syst. 2021, 1, 1. [Google Scholar] [CrossRef]
 - Khan, M.A.; Roy, P.; Siddiqui, S.; Alakkas, A.A. Systemic Risk Assessment: Aggregated and Disaggregated Analysis on Selected Indian Banks. Complexity 2021, 2021, 8360778. [Google Scholar] [CrossRef]
 - Sarstedt, M.; Ringle, C.M.; Hair, J.F. Handbook of Market Research; John Wiley & Sons: Hoboken, NJ, USA, 2020. [Google Scholar]
 - Adepoju, A.; Adeniji, A. Technology Acceptance of E-Banking Services in an Unnatural Environment. SEISENSE J. Manag. 2020, 3, 34–50. [Google Scholar] [CrossRef]
 - Khanifar, H.; Molavi, Z.; Jandaghi, G.R.; Niya, M.J.M. Factors influencing the intendancy of e-banking: An integration of TAM & TPB with eservice quality. J. Appl. Sci. Res. 2012, 8, 1842–1852. [Google Scholar]
 - Ab Hamid, M.R.; Sami, W.; Sidek, M.M. Discriminant Validity Assessment: Use of Fornell & Larcker criterion versus HTMT Criterion Discriminant Validity Assessment: Use of Fornell & Larcker criterion versus HTMT Criterion. J. Phys. Conf. Ser. Pap. 1981, 890, 012163. [Google Scholar]
 - Henseler, J.; Ringle, C.M.; Sarstedt, M. A new criterion for assessing discriminant validity in variance-based structural equation modeling. J. Acad. Mark. Sci. 2015, 43, 115–135. [Google Scholar] [CrossRef]
 - Akinwande, M.O.; Dikko, H.G.; Samson, A. Variance Inflation Factor: As a Condition for the Inclusion of Suppressor Variable(s) in Regression Analysis. Open J. Stat. 2015, 05, 754–767. [Google Scholar] [CrossRef]
 - Khan, M.A.; Minhaj, S.M. Dimensions of E-Banking and the mediating role of customer satisfaction: A structural equation model approach. Int. J. Bus. Innov. Res. 2022, 1, 1. [Google Scholar] [CrossRef]
 


| Basis | Categories | F | C.F | % | 
|---|---|---|---|---|
| Gender | M | 204 | 204 | 54.25 | 
| F | 172 | 376 | 45.74 | |
| Age Group  | Up to 20 years | 64 | 64 | 17.02 | 
| 21–30 years | 155 | 219 | 41.22 | |
| 31–40 years | 94 | 313 | 25 | |
| 41 and above | 63 | 376 | 16.75 | |
| Educational Qualification | U. G | 67 | 67 | 17.8 | 
| G | 107 | 174 | 28.45 | |
| P. G | 59 | 233 | 15.69 | |
| Dr | 36 | 269 | 9.57 | |
| P.D.H | 107 | 376 | 28.45 | |
| Occupational Status  | Govt. Employees | 51 | 51 | 13.56 | 
| Private Employees | 163 | 214 | 43.35 | |
| Business and Self Employed | 108 | 322 | 28.72 | |
| Students | 54 | 376 | 14.36 | |
| Monthly Income  | ≤INR 10,000 | 72 | 72 | 19.14 | 
| INR 10,000–INR 25,000 | 137 | 209 | 36.43 | |
| INR 25,001–INR 50,000 | 93 | 302 | 24.73 | |
| >INR 50,000 | 74 | 376 | 19.68 | 
| Construct | Item | Mean | SD | Loading | 
|---|---|---|---|---|
| Perceived surveillance | Perceived surveillance1 | 4.14 | 0.846 | 0.801 | 
| Perceived surveillance2 | 4.13 | 0.866 | 0.757 | |
| Perceived surveillance3 | 4.26 | 0.885 | 0.811 | |
| Self-reliance | Self-reliance1 | 4 | 0.795 | 0.764 | 
| Self-reliance2 | 4.2 | 0.841 | 0.826 | |
| Self-reliance3 | 4.095 | 0.847 | 0.863 | |
| Social domination | Social domination1 | 3.89 | 0.71 | 0.76 | 
| Social domination2 | 3.54 | 0.68 | 0.74 | |
| Customer support | Customer support1 | 4.089 | 0.854 | 0.825 | 
| Customer support2 | 4.137 | 0.841 | 0.822 | |
| Customer support3 | 4.179 | 0.808 | 0.838 | |
| Customer support4 | 4.253 | 0.858 | 0.839 | |
| Customer support5 | 3.90 | 0.71 | 0.81 | |
| Mobile banking | Mobile banking1 | 4.126 | 0.798 | 0.797 | 
| Mobile banking2 | 4.076 | 0.761 | 0.874 | |
| Mobile banking3 | 4.189 | 0.858 | 0.819 | |
| Mobile banking4 | 3.14 | 0.746 | 0.821 | |
| Mobile banking5 | 4.43 | 0.766 | 0.777 | |
| Mobile banking6 | 4.16 | 0.815 | 0.821 | |
| Mobile banking7 | 4.01 | 0.715 | 0.864 | |
| Mobile banking8 | 3.21 | 0.821 | 0.846 | 
| Factor | Cronbach’s Alpha | Rho-A | C.R | A. V. E | 
|---|---|---|---|---|
| Perceived surveillance | 0.850 | 0.852 | 0.893 | 0.625 | 
| Self-reliance | 0.834 | 0.839 | 0.890 | 0.669 | 
| Social domination | 0.792 | 0.796 | 0.878 | 0.707 | 
| Customer support | 0.856 | 0.821 | 0.899 | 0.691 | 
| Mobile banking | 0.861 | 0.850 | 0.801 | 0.611 | 
| Factors | Perceived Surveillance | Self-Reliance | Social Domination | Customer Support | Mobile Banking | 
|---|---|---|---|---|---|
| Perceived surveillance | 0.791 | 0 | 0 | 0 | 0 | 
| Self-reliance | 0.754 | 0.818 | 0 | 0 | 0 | 
| Social domination | 0.759 | 0.789 | 0.841 | 0 | 0 | 
| Customer support | 0.773 | 0.734 | 0.749 | 0.831 | 0 | 
| Mobile banking | 0.711 | 0.720 | 0.703 | 0.619 | 0.819 | 
| Factor | Perceived Surveillance | Self-Reliance | Social Domination | Customer Support | Mobile Banking | 
|---|---|---|---|---|---|
| Perceived surveillance1 | 0.801 | 0.593 | 0.647 | 0.610 | 0.593 | 
| Perceived surveillance2 | 0.757 | 0.561 | 0.549 | 0.592 | 0.561 | 
| Perceived surveillance3 | 0.811 | 0.649 | 0.631 | 0.665 | 0.649 | 
| Self-reliance1 | 0.589 | 0.764 | 0.505 | 0.693 | 0.579 | 
| Self-reliance2 | 0.582 | 0.801 | 0.667 | 0.488 | 0.661 | 
| Self-reliance3 | 0.596 | 0.720 | 0.568 | 0.569 | 0.633 | 
| Social domination1 | 0.627 | 0.626 | 0.826 | 0.675 | 0.682 | 
| Social domination2 | 0.632 | 0.510 | 0.863 | 0.639 | 0.600 | 
| Customer support1 | 0.610 | 0.620 | 0.509 | 0.814 | 0.509 | 
| Customer support2 | 0.716 | 0.681 | 0.641 | 0.825 | 0.688 | 
| Customer support3 | 0.598 | 0.602 | 0.592 | 0.822 | 0.590 | 
| Customer support4 | 0.579 | 0.611 | 0.635 | 0.838 | 0.568 | 
| Customer support5 | 0.661 | 0.535 | 0.589 | 0.839 | 0.630 | 
| Mobile banking1 | 0.633 | 0.603 | 0.638 | 0.598 | 0.797 | 
| Mobile banking2 | 0.682 | 0.701 | 0.712 | 0.579 | 0.874 | 
| Mobile banking3 | 0.600 | 0.681 | 0.535 | 0.661 | 0.849 | 
| Mobile banking4 | 0.693 | 0.542 | 0.596 | 0.619 | 0.797 | 
| Mobile banking5 | 0.488 | 0.610 | 0.627 | 0.709 | 0.874 | 
| Mobile banking6 | 0.569 | 0.678 | 0.632 | 0.654 | 0.849 | 
| Mobile banking7 | 0.675 | 0.605 | 0.610 | 0.530 | 0.791 | 
| Mobile banking8 | 0.639 | 0.523 | 0.716 | 0.590 | 0.810 | 
| Hypothesis | Path | Β | t-Value | p-Value | Result | 
|---|---|---|---|---|---|
| H1 | Self-reliance → mobile banking adoption | 0.597 | 4.361 | p ≤ 0.001 | Supported | 
| H3 | Social domination → mobile banking adoption | −0.008 | 0.068 | p ≥ 0.001 | Not Supported | 
| H5 | Perceived surveillance → mobile banking adoption | 0.351 | 2.641 | p ≤ 0.001 | Supported | 
| H7 | Customer support → mobile banking adoption | 0.066 | 0.311 | p ≥ 0.001 | Not Supported | 
| Hypothesis | Path | Β | t-Value | p-Value | Result | 
|---|---|---|---|---|---|
| H2 | Self-reliance → Customer support → mobile banking adoption | 0.282 | 3.613 | p ≤ 0.001 | Supported | 
| H4 | Social domination → Customer support → mobile banking adoption | 0.229 | 2.134 | p ≤ 0.001 | Supported | 
| H6 | Perceived surveillance → Customer support → mobile banking adoption | 0.465 | 4.257 | p ≤ 0.001 | Supported | 
| Demographic Profile | Mean | p-Value | |||||||
|---|---|---|---|---|---|---|---|---|---|
| Self-Reliance | Social Domination | Perceived Surveillance | Customer Support | Self-Reliance | Social Domination | Perceived Surveillance | Customer Support | ||
| Gender | Male | 88.77 | 95.08 | 85.87 | 89.31 | 0.811 | 0.32 | 0.507 | p ≤ 0.001 | 
| Female | 86.90 | 77.88 | 91.04 | 86.13 | |||||
| Age Group | Up to 20 years | 90.21 | 94.64 | 107.29 | 83.86 | p ≤ 0.001 | 0.236 | 0.467 | 0.18 | 
| 21–30 years | 82.55 | 77.36 | 84.73 | 92.33 | |||||
| 31–40 years | 87.48 | 95.40 | 88.84 | 86.41 | |||||
| 41 and above | 97.30 | 86.55 | 83.42 | 86.06 | |||||
| Educational Qualification | Undergraduate | 93.09 | 87.82 | 102.64 | 102.64 | 0.158 | 0.727 | 0.678 | 0.22 | 
| Graduate | 71.57 | 94.70 | 92.43 | 85.19 | |||||
| Post Graduate | 98.58 | 80.88 | 88.69 | 88.02 | |||||
| Doctor | 87.84 | 92.52 | 77.96 | 83.08 | |||||
| Professional Degree | 86.42 | 89.42 | 85.33 | 89.51 | |||||
| Monthly Income | ≤INR 10,000 | 90.57 | 78.38 | 90.76 | 83.00 | 0.297 | 0.595 | p ≤ 0.001 | 0.20 | 
| INR 10,000-INR 25,000 | 80.98 | 91.37 | 94.78 | 84.73 | |||||
| INR 25,001–INR 50,000 | 84.21 | 92.06 | 85.01 | 93.82 | |||||
| >INR 50,000 | 100.37 | 82.44 | 85.05 | 83.61 | |||||
| Occupational Status | Govt. Employees | 89.97 | 79.03 | 85.00 | 82.47 | 0.770 | 0.343 | 0.21 | p ≤ 0.001 | 
| Private Employees | 83.70 | 83.26 | 86.72 | 93.81 | |||||
| Business and Self Employed | 94.60 | 98.49 | 87.40 | 89.76 | |||||
| Students | 81.86 | 83.75 | 97.75 | 86.18 | |||||
Disclaimer/Publisher’s Note: The statements, opinions and data contained in all publications are solely those of the individual author(s) and contributor(s) and not of MDPI and/or the editor(s). MDPI and/or the editor(s) disclaim responsibility for any injury to people or property resulting from any ideas, methods, instructions or products referred to in the content.  | 
© 2023 by the authors. Licensee MDPI, Basel, Switzerland. This article is an open access article distributed under the terms and conditions of the Creative Commons Attribution (CC BY) license (https://creativecommons.org/licenses/by/4.0/).
Share and Cite
Asif, M.; Khan, M.A.; Alhumoudi, H.; Wasiq, M. Examining the Role of Self-Reliance, Social Domination, Perceived Surveillance, and Customer Support with Respect to the Adoption of Mobile Banking. Int. J. Environ. Res. Public Health 2023, 20, 3854. https://doi.org/10.3390/ijerph20053854
Asif M, Khan MA, Alhumoudi H, Wasiq M. Examining the Role of Self-Reliance, Social Domination, Perceived Surveillance, and Customer Support with Respect to the Adoption of Mobile Banking. International Journal of Environmental Research and Public Health. 2023; 20(5):3854. https://doi.org/10.3390/ijerph20053854
Chicago/Turabian StyleAsif, Mohammad, Mohammed Arshad Khan, Hamad Alhumoudi, and Mohammad Wasiq. 2023. "Examining the Role of Self-Reliance, Social Domination, Perceived Surveillance, and Customer Support with Respect to the Adoption of Mobile Banking" International Journal of Environmental Research and Public Health 20, no. 5: 3854. https://doi.org/10.3390/ijerph20053854
APA StyleAsif, M., Khan, M. A., Alhumoudi, H., & Wasiq, M. (2023). Examining the Role of Self-Reliance, Social Domination, Perceived Surveillance, and Customer Support with Respect to the Adoption of Mobile Banking. International Journal of Environmental Research and Public Health, 20(5), 3854. https://doi.org/10.3390/ijerph20053854
        
