Evolution of Gestational Diabetes Mellitus across Continents in 21st Century
Abstract
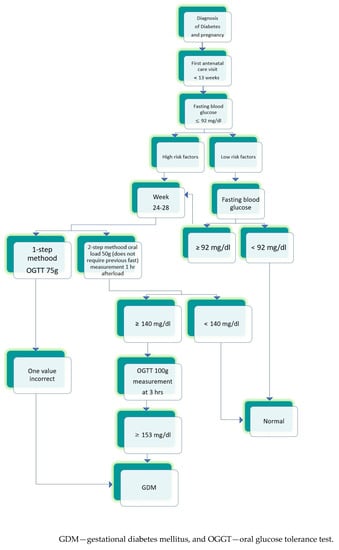
1. Introduction
2. Australia and New Zealand
2.1. Australia
2.2. New Zealand
3. Africa
3.1. Attempts at Assessing the Prevalence, Screening Methods and Risk Factors of GDM throughout the Entire African Continent
3.2. The Prevalence, Screening Methods and Risk Factors of GDM in Selected Countries or Parts of Africa
4. North America
4.1. The United States of America
4.2. Mexico
4.3. Canada
5. South America
5.1. Brazil
5.2. Argentina
5.3. Chile
5.4. Ecuador
5.5. Colombia
5.6. Peru
5.7. Guyana
5.8. Uruguay
5.9. Trinidad and Tobago
5.10. Paraguay, Suriname, Bolivia, Venezuela
6. Europe
6.1. Poland
6.2. Spain
6.3. Portugal
6.4. France
6.5. Italy
6.6. Germany
6.7. Greece
6.8. Switzerland
6.9. Austria
6.10. Czech Republic/Czechia
6.11. Belgium
6.12. Netherlands
6.13. United Kingdom
6.14. Ireland
6.15. Hungary
6.16. Romania
6.17. Iceland
6.18. Denmark
6.19. Norway
6.20. Sweden
6.21. Finland
6.22. Slovenia
6.23. Croatia
6.24. Serbia
6.25. Macedonia/Northern Macedonia
6.26. Bosnia and Herzegovina
6.27. Albania
6.28. Estonia
6.29. Lithuania
6.30. Cyprus
6.31. Malta
6.32. Bulgaria
6.33. Slovakia, Ukraine, Belarus, Latvia, San Marino, Liechtenstein, Monaco, Luxembourg, Moldova, Andorra, Georgia, Armenia, and Azerbaijan
7. Asia
7.1. Central Asia
7.1.1. Turkmenistan
7.1.2. Tajikistan
7.1.3. Kyrgyzstan
7.1.4. Uzbekistan
7.1.5. Kazakhstan
7.2. North Asia
Siberia
7.3. South Asia
7.3.1. Nepal
7.3.2. Bangladesh
7.3.3. Sri Lanka
7.3.4. Pakistan
7.3.5. India
7.4. East Asia
7.4.1. South Korea
7.4.2. Japan
7.4.3. China
7.5. Southeast Asia
7.6. West Asia
7.6.1. Saudi Arabia
7.6.2. Oman
7.6.3. Kuwait
7.6.4. Qatar
7.6.5. Iran
7.6.6. Iraq
7.6.7. Bahrain
7.6.8. Palestine
7.6.9. Jordan
7.6.10. Yeman
7.6.11. United Arab Emirates (UAE)
7.6.12. Lebanon
7.6.13. Syria
8. Conclusions
Supplementary Materials
Author Contributions
Funding
Conflicts of Interest
References
- Eknoyan, G.; Nagy, J. A history of diabetes mellitus or how a disease of the kidneys evolved into a kidney disease. Adv. Chronic Kidney Dis. 2005, 12, 223–229. [Google Scholar] [CrossRef]
- McIntyre, H.D.; Sacks, D.A.; Barbour, L.A.; Feig, D.S.; Catalano, P.M.; Damm, P.; McElduff, A. Issues with the Diagnosis and Classification of Hyperglycemia in Early Pregnancy. Diabetes Care 2016, 39, 53–54. [Google Scholar] [CrossRef] [PubMed]
- Ahmed, A.M. History of diabetes mellitus. Saudi. Med. J. 2002, 23, 373–378. [Google Scholar]
- Lende, M.; Rijhsinghani, A. Gestational Diabetes: Overview with Emphasis on Medical Management. Int. J. Environ. Res. Public Health 2020, 17, 9573. [Google Scholar] [CrossRef]
- Mayo, K.; Melamed, N.; Vandenberghe, H.; Berger, H. The impact of adoption of the International Association of Diabetes in Pregnancy Study Group criteria for the screening and diagnosis of gestational diabetes. Am. J. Obstet. Gynecol. 2015, 212, 224.e1–224.e9. [Google Scholar] [CrossRef]
- Lewandowski, K.; Głuchowska, M.; Garnysz, K.; Horzelski, W.; Grzesiak, M. High prevalence of early (1st trimester) gestational diabetes mellitus in Polish women is accompanied by marked insulin resistance—Comparison to PCOS model. Endokrynol. Pol. 2022, 73, 1–7. [Google Scholar]
- Corrado, F.; D’Anna, R.; Cannata, M.L.; Interdonato, M.L.; Pintaudi, B. Correspondence between first-trimester fasting glycaemia, and oral glucose tolerance test in gestational diabetes diagnosis. Diabetes Metab. 2012, 38, 458–461. [Google Scholar] [CrossRef]
- Tong, J.N.; Chen, Y.X.; Guan, X.N. Association between the cut-off value of the first trimester fasting plasma glucose level and gestational diabetes mellitus: A retrospective study from southern China. BMC Pregnancy Childbirth 2022, 22, 540. [Google Scholar] [CrossRef] [PubMed]
- Sesmilo, G.; Prats, P.; Garcia, S.; Rodríguez, I.; Rodríguez-Melcón, A. First-trimester fasting glycemia as a predictor of gestational diabetes (GDM) and adverse pregnancy outcomes. Acta Diabetol. 2020, 57, 697–703. [Google Scholar] [CrossRef]
- Valadan, M.; Bahramnezhad, Z.; Golshahi, F. The role of first-trimester HbA1c in the early detection of gestational diabetes. BMC Pregnancy Childbirth 2022, 22, 71. [Google Scholar] [CrossRef]
- Kattini, R.; Hummelen, R.; Kelly, L. Early Gestational Diabetes Mellitus Screening with Glycated Hemoglobin: A Systematic Review. J. Obstet. Gynaecol. Can. 2020, 42, 1379–1384. [Google Scholar] [CrossRef]
- Berghella, V.; Saccone, G. The One Step test: The better diagnostic approach for gestational diabetes mellitus. OBG Manag. 2019, 31, 22–24. [Google Scholar]
- Metcalf, P.A.; Scragg, R.K.; Willoughby, P.; Finau, S.; Tipene-Leach, D. Ethnic differences in perceptions of body size in middle-aged European, Maori and Pacific people living in New Zealand. Int. J. Obes. Relat. Metab. Disord. 2000, 24, 593–599. [Google Scholar] [CrossRef] [PubMed]
- Martin, F.I. The diagnosis of gestational diabetes. Ad Hoc Working Party. Med. J. Aust. 1991, 155, 112. [Google Scholar] [CrossRef]
- Hoffman, L.; Nolan, C.; Wilson, J.D.; Oats, J.J.N.; Simmons, D. Gestational diabetes mellitus- management guidelines: The Australasian Diabetes in Pregnancy Society. Med. J. Aust. 1998, 169, 93–97. [Google Scholar] [CrossRef] [PubMed]
- Nankervis, A.; McIntyre, H.D.; Moses, R.; Ross, G.P.; Callaway, L.; Porter, C.; Jeffries, W.; Boorman, C.; De Vries, B.; McElduff, A. ADIPS Consensus Guidelines for the Testing and Diagnosis of Hyperglycaemia in Pregnancy in Australia. Australasian Diabetes in Pregnancy 2014. Available online: http://adips.org/downloads/ADIPSConsensusGuidelineGDM-03.05.VersionACCePTEDFINAL.pdf (accessed on 21 June 2022).
- Saeedi, M.; Cao, Y.; Fadl, H.; Gustafson, H.; Simmons, D. Increasing prevalence of gestational diabetes mellitus when implementing the IADPSG criteria: A systematic review and meta-analysis. Diabetes Res. Clin. Pract. 2021, 172, 108642. [Google Scholar] [CrossRef]
- Laafira, A.; White, S.W.; Griffin, C.J.; Graham, D. Impact of the new IADPSG gestational diabetes diagnostic criteria on pregnancy outcomes in Western Australia. Aust. N. Z. J. Obstet. Gynaecol. 2016, 56, 36–41. [Google Scholar] [CrossRef] [PubMed]
- Brown, F.M.; Wyckoff, J. Application of One-Step IADPSG Versus Two-Step Diagnostic Criteria for Gestational Diabetes in the Real World: Impact on Health Services, Clinical Care, and Outcomes. Curr. Diab. Rep. 2017, 17, 85. [Google Scholar] [CrossRef]
- Laurie, J.G.; McIntyre, H.D. A Review of the Current Status of Gestational Diabetes Mellitus in Australia-The Clinical Impact of Changing Population Demographics and Diagnostic Criteria on Prevalence. Int. J. Environ. Res. Public Health 2020, 17, 9387. [Google Scholar] [CrossRef]
- Australian Institute of Health and Welfare, Australia’s Mothers and Babies Data Visualisations. Available online: https://www.aihw.gov.au/reports/mothers-babies/australias-mothers-babies-visualisations/data (accessed on 22 July 2022).
- Ministry of Health. Diabetes in Pregnancy: Quick Reference Guide for Health Professionals on the Screening, Diagnosis and Treatment of Gestational Diabetes New Zealand; Ministry of Health: Wellington, New Zealand, 2014.
- Ekeroma, A.J.; Chandran, G.S.; McCowan, L.; Ansel, D.; Eagleton, C.; Kenealy, T. Impact of using the International Association of Diabetes and Pregnancy Study Groups criteria in South Auckland: Prevalence, interventions and outcomes. Aust. N. Z. J. Obstet. Gynaecol. 2015, 55, 34–41. [Google Scholar] [CrossRef]
- Daly, B.; Raiman, I.; Goodson, J. Screening for diabetes in pregnancy in a regional area with a high Māori population. N. Z. Med. J. 2017, 130, 25–31. [Google Scholar] [PubMed]
- McGrath, N.M.; Baker, C.; Simkins, A. Increased detection of gestational diabetes mellitus by using HbA1c screening in the first antenatal blood tests. Diabet. Med. 2014, 31, 1277. [Google Scholar] [CrossRef]
- National Women’s Health. National Women’s Annual Clinical Report 2017; Auckland District Health Board: Auckland, New Zealand, 2018. Available online: http://nationalwomenshealth.adhb.govt.nz (accessed on 21 June 2022).
- Winnard Anderson, P.; MacLennan, L.; Okesene-Gafa, K.D. Diabetes in Pregnancy in CMDHB: Trends over Time, a 2011 Snapshot and Service Implications; Counties Manuakau District Health Board: Auckland, New Zealand, 2013; Available online: https://countiesmanukau.health.nz./assets/About-CMH/Reports-and-planning/Diabetes/2011-Diabetes-in-PRegnanacy-Trends-2011-snapshot.pdf (accessed on 21 June 2022).
- Chepulis, L.; Morison, B.; Lawrenson, R.; Paul, R. Prevalence of gestational diabetes in the Waikato region of New Zealand. Intern. Med. J. 2022; ahead of print. [Google Scholar] [CrossRef]
- Lawrence, R.L.; Wall, C.R.; Bloomfield, F.H. Prevalence of gestational diabetes according to commonly used data sources: An observational study. BMC Pregnancy Childbirth 2019, 19, 349. [Google Scholar] [CrossRef]
- Natamba, B.K.; Namara, A.A.; Nyirenda, M.J. Burden, risk factors and maternal and offspring outcomes of gestational diabetes mellitus (GDM) in sub-Saharan Africa (SSA): A systematic review and meta-analysis. BMC Pregnancy Childbirth 2019, 19, 450. [Google Scholar] [CrossRef]
- Macaulay, S.; Dunger, D.B.; Norris, S.A. Gestational diabetes mellitus in Africa: A systematic review. PLoS ONE 2014, 9, e97871. [Google Scholar] [CrossRef] [PubMed]
- Mwanri, A.W.; Kinabo, J.; Ramaiya, K.; Feskens, E.J. Gestational diabetes mellitus in sub-Saharan Africa: Systematic review and metaregression on prevalence and risk factors. Trop. Med. Int. Health 2015, 20, 983–1002. [Google Scholar] [CrossRef]
- Olumodeji, A.M.; Okere, R.A.; Adebara, I.O.; Ajani, G.O.; Adewara, O.E.; Ghazali, S.M.; Olumodeji, U.O. Implementing the 2013 WHO diagnostic criteria for gestational diabetes mellitus in a Rural Nigerian Population. Pan Afr. Med. J. 2020, 36, 208. [Google Scholar] [CrossRef] [PubMed]
- Muche, A.A.; Olayemi, O.O.; Gete, Y.K. Prevalence and determinants of gestational diabetes mellitus in Africa based on the updated international diagnostic criteria: A systematic review and meta-analysis. Arch. Public Health 2019, 77, 36. [Google Scholar] [CrossRef]
- Lee, K.W.; Ching, S.M.; Ramachandran, V.; Yee, A.; Hoo, F.K.; Chia, Y.C.; Wan Sulaiman, W.A.; Suppiah, S.; Mohamed, M.H.; Veettil, S.K. Prevalence and risk factors of gestational diabetes mellitus in Asia: A systematic review and meta-analysis. BMC. Pregnancy Childbirth 2018, 18, 494. [Google Scholar] [CrossRef]
- Nyirenda, M.J. Non-communicable diseases in sub-Saharan Africa: Understanding the drivers of the epidemic to inform intervention strategies. Int. Health 2016, 8, 157–158. [Google Scholar] [CrossRef]
- Egbe, T.O.; Tsaku, E.S.; Tchounzou, R.; Ngowe, M.N. Prevalence and risk factors of gestational diabetes mellitus in a population of pregnant women attending three health facilities in Limbe, Cameroon: A cross-sectional study. Pan Afr. Med. J. 2018, 31, 195. [Google Scholar] [CrossRef]
- Mghanga, F.P.; Maduhu, E.A.; Nyawale, H.A. Prevalence and associated factors of gestational diabetes mellitus among rural pregnant women in southern Tanzania. Ghana Med. J. 2020, 54, 82–87. [Google Scholar] [CrossRef]
- Nwali, S.A.; Onoh, R.C.; Dimejesi, I.B.; Obi, V.O.; Jombo, S.E.; Edenya, O.O. Universal versus selective screening for gestational diabetes mellitus among antenatal clinic attendees in Abakaliki: Using the one-step 75 gram oral glucose tolerance test. BMC Pregnancy Childbirth 2021, 21, 735. [Google Scholar] [CrossRef] [PubMed]
- Al-Rifai, R.H.; Abdo, N.M.; Paulo, M.S.; Saha, S.; Ahmed, L.A. Prevalence of Gestational Diabetes Mellitus in the Middle East and North Africa, 2000–2019: A Systematic Review, Meta-Analysis, and Meta-Regression. Front. Endocrinol. 2021, 12, 668447. [Google Scholar] [CrossRef]
- Lendoye, E.; Ngoungou, E.B.; Komba, O.M.; Ollomo, B.; N’negue-Mezui, M.A.; Bekale, S.; Yacka-Mouele, L.; Obounoum, B.W.O.; Ntyonga-Pono, M.P.; Ngou-Milama, E. Prevalence and factors associated to gestational diabetes mellitus among pregnant women in Libreville: A cross-sectional study. Pan Afr. Med. J. 2022, 41, 129. [Google Scholar] [CrossRef] [PubMed]
- Wang, H.; Li, N.; Chivese, T.; Werfalli, M.; Sun, H.; Yuen, L.; Hoegfeldt, C.A.; Elise Powe, C.; Immanuel, J.; Karuranga, S.; et al. IDF Diabetes Atlas Committee Hyperglycaemia in Pregnancy Special Interest Group. IDF Diabetes Atlas: Estimation of Global and Regional Gestational Diabetes Mellitus Prevalence for 2021 by International Association of Diabetes in Pregnancy Study Group’s Criteria. Diabetes Res. Clin. Pract. 2022, 183, 109050. [Google Scholar] [CrossRef] [PubMed]
- American Diabetes Association Professional Practice Committee 6. Glycemic Targets: Standards of Medical Care in Diabetes—2022. Diabetes Care 2022, 45, S83–S96. [Google Scholar] [CrossRef]
- Hillier, T.A.; Pedula, K.L.; Ogasawara, K.K.; Vesco, K.K.; Oshiro, C.E.S.; Lubarsky, S.L.; Marter, J.V. A Pragmatic Randomized Clinical Trial of Gestational Diabetes Screening. N. Engl. J. Med. 2021, 384, 895. [Google Scholar] [CrossRef]
- Sacks, D.A.; Hadden, D.R.; Maresh, M.; Deerochanawong, C.; Dyer, A.R.; Metzger, B.E.; Lowe, L.P.; Coustan, D.R.; Hod, M.; Oats, J.J.N.; et al. Frequency of Gestational Diabetes Mellitus at Collaborating Centers Based on IADPSG Consensus Panel-Recommended Criteria: The Hyperglycemia and Adverse Pregnancy Outcome (HAPO) Study. Diabetes Care 2012, 35, 526–528. [Google Scholar] [CrossRef]
- Vandorsten, J.P.; Dodson, W.C.; Espeland, M.A.; Grobman, W.A.; Guise, J.M.; Mercer, B.M.; Minkoff, H.L.; Poindexter, B.; Prosser, L.A.; Sawaya, G.F.; et al. NIH Consensus Development Conference: Diagnosing Gestational Diabetes Mellitus. NIH Consens. State Sci. Statements 2013, 29, 1–31. [Google Scholar] [PubMed]
- Committee on Practice Bulletins-Obstetrics. ACOG Practice Bulletin No. 190: Gestational Diabetes Mellitus. Obstet. Gynecol. 2018, 131, e49–e64. [Google Scholar] [CrossRef]
- American Diabetes Association Professional Practice Committee 2. Classification and Diagnosis of Diabetes: Standards of Medical Care in Diabetes—2022. Diabetes Care 2021, 45, S17–S38. [Google Scholar] [CrossRef]
- O’Sullivan, J.B. Gestational Diabetes. Unsuspected, Asymptomatic Diabetes in Pregnancy. N. Engl. J. Med. 1961, 264, 1082–1085. [Google Scholar] [CrossRef]
- O’Sullivan, J.B.; Gellis, S.S.; Tenney, B.O.; Mahan, C.M. Gestational Blood Glucose Levels in Normal and Potentially Diabetic Women Related to the Birth Weight of Their Infants. Diabetes 1966, 15, 466–470. [Google Scholar] [CrossRef]
- Lavery, J.; Friedman, A.; Keyes, K.; Wright, J.; Ananth, C. Gestational Diabetes in the United States: Temporal Changes in Prevalence Rates between 1979 and 2010. BJOG Int. J. Obstet. Gynaecol. 2017, 124, 804–813. [Google Scholar] [CrossRef]
- Tsai, P.J.; Roberson, E.; Dye, T. Gestational diabetes and macrosomia by race/ethnicity in Hawaii. BMC Res. Notes 2013, 6, 395. [Google Scholar] [CrossRef] [PubMed]
- Guia de Practica Clinica Diagnostico y Tratamiento de Diabetes en el Embarazo, CENETEC 2016. Available online: http://www.cenetecdifusion.com/CMGPC/IMSS-320-10/ER.pdf (accessed on 22 June 2022).
- Dainelli, L.; Prieto Patron, A.; Silva-Zolezzi, I.; Sosa Rubi, S.G.; Espino y Sosa, S.; Reyes Muñoz, E.; Lopez-Ridaura, R.; Detzel, P. Screening and Management of Gestational Diabetes in Mexico: Results from a Survey of Multilocation, Multi-Health Care Institution Practitioners. Diabetes Metab. Syndr. Obes. 2018, 11, 105–116. [Google Scholar] [CrossRef] [PubMed]
- Forsbach, G.; Contreras-Soto, J.J.; Fong, G.; Flores, G.; Moreno, O. Prevalence of Gestational Diabetes and Macrosomic Newborns in a Mexican Population. Diabetes Care 1988, 11, 235–238. [Google Scholar] [CrossRef]
- Tamez Pérez, H.E.; Rodríguez Ayala, M.; Treviño Hernández, M.; Espinosa Campos, J.; Salas Galindo, L.R.; Barquet Barquet, J.; Páez Jiménez, F.J. Experiencia con un programa de escrutinio de diabetes gestacional. Rev. Investig. Clin. 1993, 45, 453–456. (In Spanish) [Google Scholar]
- López-de la Peña, X.A.; Cájero Avelar, J.J.; De León Romo, L.F. Incidence of gestational diabetes in a group of women receiving treatment at the Mexican Institute of Social Security in Aguascalientes, Mexico. Arch. Med. Res. 1997, 28, 281–284. [Google Scholar]
- Ramírez-Torres, M.A. Gestational diabetes mellitus. Experience at a third level hospital [Diabetes mellitus gestacional. Experiencia en una institución de tercer nivel de atención]. Ginecol. Obstet. Mex. 2005, 73, 484–491. (In Spanish) [Google Scholar]
- López Caudana, A.E.; López Ridaura, R.; González Villalpando, C.; Lazcano Ponce, E.C.; Casanueva y López, E.M.; Hernández Ávila, M.; Téllez-Rojo Solís, M.M. Prediction of alterations in glucose metabolism by glucose and insulin measurements in early pregnancy. Arch. Med. Res. 2011, 42, 70–76. [Google Scholar] [CrossRef] [PubMed]
- Reyes-Muñoz, E.; Castellanos-Barroso, G.; Ramírez-Eugenio, B.Y.; Ortega-González, C.; Parra, A.; Castillo-Mora, A.; De la Jara-Díaz, J.F. The risk of gestational diabetes mellitus among Mexican women with a history of infertility and polycystic ovary syndrome. Fertil. Steril. 2012, 97, 1467–1471. [Google Scholar] [CrossRef] [PubMed]
- Huerta-Chagoya, A.; Vázquez-Cárdenas, P.; Moreno-Macías, H.; Tapia-Maruri, L.; Rodríguez-Guillén, R.; López-Vite, E.; García-Escalante, G.; Escobedo-Aguirre, F.; Parra-Covarrubias, A.; Cordero-Brieño, R.; et al. Genetic determinants for gestational diabetes mellitus and related metabolic traits in Mexican women. PLoS ONE 2015, 10, e0126408. [Google Scholar] [CrossRef] [PubMed]
- Hernández-Higareda, S.; Pérez-Pérez, O.-A.; Balderas-Peña, L.-M.-A.; Martínez-Herrera, B.-E.; Salcedo-Rocha, A.-L.; Ramírez-Conchas, R.-E. Enfermedades metabólicas maternas asociadas a sobrepeso y obesidad pregestacional en mujeres mexicanas que cursan con embarazo de alto riesgo. Cirugia. y Cirujanos. 2017, 85, 292–298. (In Spanish) [Google Scholar] [CrossRef]
- Behboudi-Gandevani, S.; Amiri, M.; Bidhendi Yarandi, R.; Ramezani Tehrani, F. The impact of diagnostic criteria for gestational diabetes on its prevalence: A systematic review and meta-analysis. Diabetol. Metab. Syndr. 2019, 11, 11. [Google Scholar] [CrossRef]
- SOGC Expert Panel Committee. Diabetes in Pregnancy: Routine screening for gestational diabetes mellitus in pregnancy. J. Obstet. Gynaecol. Can. 1992, 1, 1–3. [Google Scholar]
- SOGC Expert Panel Committee. Screening for gestational diabetes mellitus. J. Obstet. Gynaecol. Can. 2002, 24, 894–912. [Google Scholar] [CrossRef] [PubMed]
- RETIRED: Diabetes in Pregnancy. J. Obstet. Gynaecol. Can. 2016, 38, 667–679. [CrossRef]
- Guideline No. 393-Diabetes in Pregnancy. J. Obstet. Gynaecol. Can. 2019, 41, 1814–1825. [CrossRef]
- Canadian Diabetes Association Expert Panel Committee. 1998 clinical practice guidelines for the management of diabetes in Canada. Canadian Diabetes Association. Can. Med. Assoc. J. 1998, 159, S1–S29. [Google Scholar]
- Canadian Diabetes Association Expert Panel Committee. Canadian Diabetes Association 2003 Clinical Practice Guidelines for the Prevention and Management of Diabetes in Canada. Can. J. Diabetes 2003, 27, S1–S3. [Google Scholar]
- Canadian Diabetes Association Expert Panel Committee. Canadian Diabetes Association 2008 Clinical Practice Guidelines for the Prevention and Management of Diabetes in Canada. Can. J. Diabetes 2008, 32, S168–S180. [Google Scholar]
- Canadian Diabetes Association Expert Panel Committee. Diabetes Canada 2013 Clinical Practice Guidelines for the Prevention and Management of Diabetes in Canada. Can. J. Diabetes 2013, 37, S168–S183. [Google Scholar]
- Canadian Diabetes Association Expert Panel Committee. Diabetes Canada 2018 Clinical Practice Guidelines for the Prevention and Management of Diabetes in Canada. Can. J. Diabetes 2018, 42, S255–S282. [Google Scholar]
- Agarwal, M.M. Gestational diabetes mellitus: An update on the current international diagnostic criteria. World J. Diabetes 2015, 6, 782–791. [Google Scholar] [CrossRef]
- Feig, D.S.; Hwee, J.; Shah, B.R.; Booth, G.L.; Bierman, A.S.; Lipscombe, L.L. Trends in Incidence of Diabetes in Pregnancy and Serious Perinatal Outcomes: A Large, Population-Based Study in Ontario, Canada, 1996–2010. Diabetes Care 2014, 37, 1590–1596. [Google Scholar] [CrossRef]
- Dyck, R.F.; Karunanayake, C.; Pahwa, P.; Stang, M.; Osgood, N.D. Epidemiology of Diabetes in Pregnancy Among First Nations and Non-First Nations Women in Saskatchewan, 1980–2013. Part 1: Populations, Methodology and Frequencies (1980–2009); Results From the DIP: ORRIIGENSS Project. Can. J. Diabetes 2020, 44, 597–604. [Google Scholar] [CrossRef] [PubMed]
- Yeung, R.O.; Savu, A.; Kinniburgh, B.; Lee, L.; Dzakpasu, S.; Nelson, C.; Johnson, J.A.; Donovan, L.E.; Ryan, E.A.; Kaul, P. Prevalence of gestational diabetes among Chinese and South Asians: A Canadian population-based analysis. J. Diabetes Complicat. 2017, 31, 529–536. [Google Scholar] [CrossRef]
- Poirier, J.; Kattini, R.; Kelly, L.; Madden, S.; Voth, B.; Dooley, J.; Marazan, B.; Hummelen, R. Screening for gestational diabetes in pregnancy in Northwestern Ontario. Can. J. Rural Med. 2020, 25, 61–66. [Google Scholar] [CrossRef]
- Bhavadharini, B.; Uma, R.; Saravanan, P.; Mohan, V. Screening and diagnosis of gestational diabetes mellitus—Relevance to low and middle income countries. Clin. Diabetes Endocrinol. 2016, 2, 13. [Google Scholar] [CrossRef] [PubMed]
- Leonco, L.; Kallel, H.; Nacher, M.; Thelusme, L.; Dueymes, M.; Mhiri, R.; Lalanne-Mistrih, M.L.; Sabbah, N. Does Universal Screening for Gestational Diabetes Mellitus Improve Neonatal Outcomes in a Socially Vulnerable Population: A Prospective Study in French Guiana. Front. Endocrinol. 2021, 12, 644770. [Google Scholar] [CrossRef] [PubMed]
- Dos Santos, P.A.; Madi, J.M.; da Silva, E.R.; Vergani, D.O.P.; de Araújo, B.F.; Garcia, R.M.R. Gestational Diabetes in the Population Served by Brazilian Public Health Care. Prevalence and Risk Factors. Rev. Bras. Ginecol. Obstet. 2020, 42, 12–18. (In English) [Google Scholar] [CrossRef]
- Sampaio, Y.; Porto, L.B.; Lauand, T.C.G.; Marcon, L.P.; Pedrosa, H.C. Gestational diabetes and overt diabetes first diagnosed in pregnancy: Characteristics, therapeutic approach and perinatal outcomes in a public healthcare referral center in Brazil. Arch. Endocrinol. Metab. 2021, 65, 79–84. [Google Scholar] [CrossRef]
- Salzberg, S.; Alvariñas, J.; López, G.; Gorbán de Lapertosa, S.; Linari, M.A.; Falcón, E.; Juárez, X.E.; Valinotti, E.; Marmol, M.; Rodríguez, J.; et al. Guías de diagnóstico y tratamiento de diabetes gestacional. ALAD 2016. Rev. ALAD 2016, 6, 155–169. [Google Scholar] [CrossRef]
- Gorban de Lapertosa, S.; Sucani, S.; Salzberg, S.; Alvariñas, J.; Faingold, C.; Jawerbaum, A.; Rovira, G.; DPSG-SAD Group. Prevalence of gestational diabetes mellitus in Argentina according to the Latin American Diabetes Association (ALAD) and International Association of Diabetes and Pregnancy Study Groups (IADPSG) diagnostic criteria and the associated maternal-neonatal complications. Health Care Women Int. 2021, 42, 636–656. [Google Scholar] [CrossRef]
- Salzberg, S.; Alvariñas, J. Recomendationes para gestantes con diabetes. Rev. SAD 1995, 29, 49–56. (In Spanish) [Google Scholar]
- McCarthy, A.D.; Curciarello, R.; Castiglione, N.; Tayeldín, M.F.; Costa, D.; Arnol, V.; Prospitti, A.; Aliano, A.; Archuby, D.; Graieb, A.; et al. Universal versus selective screening for the detection, control and prognosis of gestational diabetes mellitus in Argentina. Acta Diabetol. 2010, 47, 97–103. [Google Scholar] [CrossRef]
- Lagos, N.; Hott, K.; Castillo, F.; Garcia, C.; Ilabac, J. Diabetes gestacional en el Hospital de Carabineros de Chile. Rev. Obstet. Gynecol. 2015, 10, 81–84. (In Spanish) [Google Scholar]
- Garmendia, M.L.; Mondschein, S.; Montiel, B.; Kusanovic, J.P. Trends and predictors of gestational diabetes mellitus in Chile. Int. J. Gynaecol. Obstet. 2020, 148, 210–218. [Google Scholar] [CrossRef] [PubMed]
- Huidobro, M.; Torres, C.; Paredes, F. Association of ABO blood groups with gestational diabetes mellitus. Rev. Med. Chile 2017, 145, 431–435. [Google Scholar]
- Andrade, J.F.C.; Muñoz, A.E.C.; Correa, E.W.T.; Rivera, C.H.L. Diabetes gestacional: Incidencias, complicaciones y manejo a nivel mundial y en Ecuador. RECIMUNDO 2019, 3, 815–831. (In Spanish) [Google Scholar] [CrossRef]
- Tuesca Molina, R.; Acosta Vergara, T.; Domínguez Lozano, B.; Ricaurte, C.; Mendoza Charris, H.; Flórez-Lozano, K.; Florez-García, V. Diabetes gestacional: Implementación de una guía para su detección en la atención primaria de salud [Implementation of a clinical guideline for detection of gestational diabetes in primary care]. Rev. Med. Chil. 2019, 147, 190–198. (In Spanish) [Google Scholar] [CrossRef] [PubMed]
- Vergara Camargo, J.L. Prevalencia de diabetes gestacional en el Hospital Gestionar Bienestar, Zapatoca, Santander 2013–2017. Med. UIS 2018, 31, 17–23. [Google Scholar] [CrossRef]
- España-Dorado, S.A.; González-Dagua, Y.C.; Riascos-Melo, J.J.; Ortiz-Martínez, R.A.; Chagüendo-García, J.E. Prevalence of gestational diabetes and identification of associated factors and maternal-perinatal outcomes in Colombia following the implementation of the IADPSG criteria. Rev. Fac. Med. 2021, 69, e200. [Google Scholar] [CrossRef]
- Villena, J.E. Diabetes Mellitus in Peru. Ann. Glob. Health 2015, 81, 765–775. [Google Scholar] [CrossRef]
- Larrabure-Torrealva, G.T.; Martinez, S.; Luque-Fernandez, M.A.; Sanchez, S.E.; Mascaro, P.A.; Ingar, H.; Castillo, W.; Zumaeta, R.; Grande, M.; Motta, V.; et al. Prevalence and risk factors of gestational diabetes mellitus: Findings from a universal screening feasibility program in Lima, Peru. BMC Pregnancy Childbirth 2018, 18, 303. [Google Scholar] [CrossRef] [PubMed]
- Lowe, J.; Ostrow, B.; Derkenne, R.; France, N.; Nandalall, L.; Pak, J.; Ricardo, T.; Moses, S. Adaptation of the IDF WINGS programme for Hyperglycaemia in Pregnancy in Guyana, South America. Authorea Prepr. 2020. Available online: https://www.authorea.com/users/321583/articles/450808-adaptation-of-the-idf-wings-programme-for-hyperglycaemia-in-pregnancy-in-guyana-south-america (accessed on 17 June 2022).
- Pereda, J.; Bove, I.; Pineyro, M.M. Excessive Maternal Weight and Diabetes Are Risk Factors for Macrosomia: A Cross-Sectional Study of 42,663 Pregnancies in Uruguay. Front. Endocrinol. 2020, 11, 588443. [Google Scholar] [CrossRef] [PubMed]
- Khan, R.; Bisnath, J.; Blackmann, J.; Bissessar, R.; Bidhesi, S.; Boodoo, N.; Bobb, T.; Benjamin, J.; Mohammed, A.; Mahabir, A. Prevalence rates of impaired glucose tolerance and gestational diabetes mellitus amongst expectant mothers and undiagnosed diabetes mellitus in walk-in patients at health centres in North Central Trinidad. J. Fam. Med. Prim. Care 2020, 9, 3112–3118. [Google Scholar] [CrossRef]
- Clapperton, M.; Jarvis, J.; Mungrue, K. Is gestational diabetes mellitus an important contributor to metabolic disorders in Trinidad and Tobago? Obstet. Gynecol. Int. 2009, 2009, 289329. [Google Scholar] [CrossRef]
- Paulo, M.S.; Abdo, N.M.; Bettencourt-Silva, R.; Al-Rifai, R.H. Gestational Diabetes Mellitus in Europe: A Systematic Review and Meta-Analysis of Prevalence Studies. Front. Endocrinol. 2021, 12, 691033. [Google Scholar] [CrossRef]
- Bomba-Opoń, D.A.; Godek, B.; Czekaj, L.; Huras, H.; Jakubiec-Wiśniewska, K.; Janowiec, K.; Leszczyńska-Gorzelak, B.; Słodzińska, M.; Zimmer, M.; Bek, W.; et al. Hyperglycemia in pregnancy—Prevalence and perinatal outcomes. A retrospective multicenter cohort study in Poland. Ginekol. Pol. 2022; ahead of print. [Google Scholar] [CrossRef]
- Wojtyla, C.; Stanirowski, P.; Gutaj, P.; Ciebiera, M.; Wojtyla, A. Perinatal outcomes in a population of Diabetic and obese pregant women- the results of the Polish National Survey. Int. J. Environ. Res. Public Health 2021, 18, 560. [Google Scholar] [CrossRef]
- Cichocka, E.; Gumprecht, J. Does the Change in the Diagnostic Criteria for Gestational Diabetes in Poland Affect Maternal and Fetal Complications? A Prospective Study. Medicina 2022, 58, 398. [Google Scholar] [CrossRef]
- Lara-Barea, A.; Sánchez-Lechuga, B.; Campos-Caro, A.; Córdoba-Doña, J.A.; de la Varga-Martínez, R.; Arroba, A.I.; Bugatto, F.; Aguilar-Diosdado, M.; López-Tinoco, C. Angiogenic Imbalance and Inflammatory Biomarkers in the Prediction of Hypertension as Well as Obstetric and Perinatal Complications in Women with Gestational Diabetes Mellitus. J. Clin. Med. 2022, 11, 1514. [Google Scholar] [CrossRef]
- Diabetes mellitus y embarazo. Guía de práctica clínica actualizada 2021. Sociedad Española de Ginecología y Obstetricia y Grupo Español de Diabetes y Embarazo. Prog. Obstet. Ginecol. 2022, 65, 35–41. Available online: https://sego.es/documentos/progresos/v652022/n1/05%20Diabetes%20mellitus%20y%20embarazo__gpca__2021.pdf (accessed on 17 June 2022). (In Spanish).
- Duran, A.; Sáenz, S.; Torrejón, M.J.; Bordiú, E.; Del Valle, L.; Galindo, M.; Perez, N.; Herraiz, M.A.; Izquierdo, N.; Rubio, M.A.; et al. Introduction of IADPSG criteria for the screening and diagnosis of gestational diabetes mellitus results in improved pregnancy outcomes at a lower cost in a large cohort of pregnant women: The St. Carlos Gestational Diabetes Study. Diabetes Care 2014, 37, 2442–2450. [Google Scholar] [CrossRef]
- López-de-Andrés, A.; Perez-Farinos, N.; Hernández-Barrera, V.; Palomar-Gallego, M.A.; Carabantes-Alarcón, D.; Zamorano-León, J.J.; de Miguel-Diez, J.; Jimenez-Garcia, R. A Population-Based Study of Diabetes During Pregnancy in Spain (2009-2015): Trends in Incidence, Obstetric Interventions, and Pregnancy Outcomes. J. Clin. Med. 2020, 9, 582. [Google Scholar] [CrossRef]
- Gortazar, L.; Flores-Le Roux, J.A.; Benaiges, D.; Sarsanedas, E.; Payà, A.; Mañé, L.; Pedro-Botet, J.; Goday, A. Trends in prevalence of gestational diabetes and perinatal outcomes in Catalonia, Spain, 2006 to 2015: The Diagestcat Study. Diabetes Metab. Res. Rev. 2019, 35, e3151. [Google Scholar] [CrossRef]
- Melero, V.; García de la Torre, N.; Assaf-Balut, C.; Jiménez, I.; Del Valle, L.; Durán, A.; Bordiú, E.; Valerio, J.J.; Herraiz, M.A.; Izquierdo, N.; et al. Effect of a Mediterranean Diet-Based Nutritional Intervention on the Risk of Developing Gestational Diabetes Mellitus and Other Maternal-Fetal Adverse Events in Hispanic Women Residents in Spain. Nutrients 2020, 12, 3505. [Google Scholar] [CrossRef]
- Chaves, C.; Cunha, F.; Martinho, M.; Garrido, S.; Silva-Vieira, M.; Estevinho, C.; Melo, A.; Figueiredo, O.; Morgado, A.; Almeida, M.C.; et al. Metformin combined with insulin in women with gestational diabetes mellitus: A propensity score-matched study. Acta Diabetol. 2021, 58, 615–621. [Google Scholar] [CrossRef]
- Available online: https://apdp.pt/wp-content/uploads/2019/08/ond_2015.pdf (accessed on 20 July 2022). (In Portuguese).
- Available online: https://www.spd.pt/images/uploads/20210304-200808/DF&N-2019_Final.pdf (accessed on 20 July 2022). (In Portuguese).
- Vendittelli, F.; Rivière, O.; Crenn-Hébert, C.; Claris, O.; Tessier, V.; Pinquier, D.; Teurnier, F.; Lansac, J.; Maria, B.; pour les membres du réseau sentinelle Audipog. Réseau sentinelle Audipog 2004-2005. Partie 1: Résultats des principaux indicateurs périnatals. Gynecol. Obstet. Fertil. 2008, 36, 1091–1100. (In French) [Google Scholar] [CrossRef] [PubMed]
- Available online: http://santepubliquefrance.fr/les-actualites/2021/le-diabete-en-france-les-chiffres-2020 (accessed on 24 July 2022). (In French).
- Cosson, E.; Bentounes, S.A.; Nachtergaele, C.; Berkane, N.; Pinto, S.; Sal, M.; Bihan, H.; Tatulashvili, S.; Portal, J.J.; Carbillon, L.; et al. Prognosis Associated with Sub-Types of Hyperglycaemia in Pregnancy. J. Clin. Med. 2021, 10, 3904. [Google Scholar] [CrossRef] [PubMed]
- Miailhe, G.; Kayem, G.; Girard, G.; Legardeur, H.; Mandelbrot, L. Selective rather than universal screening for gestational diabetes mellitus? Eur. J. Obstet. Gynecol. Reprod. Biol. 2015, 191, 95–100. [Google Scholar] [CrossRef]
- Lautredou, M.; Pan-Petesch, B.; Dupré, P.F.; Drugmanne, G.; Nowak, E.; Anouilh, F.; Briend, D.; Salomon, C.; Gourhant, L.; Le Moigne, E.; et al. Excessive gestational weight gain is an independent risk factor for gestational diabetes mellitus in singleton pregnancies: Results from a French cohort study. Eur. J. Obstet. Gynecol. Reprod. Biol. 2022, 275, 31–36. [Google Scholar] [CrossRef]
- Di Cianni, G.; Gualdani, E.; Berni, C.; Meucci, A.; Roti, L.; Lencioni, C.; Lacaria, E.; Seghieri, G.; Francesconi, P. Screening for gestational diabetes in Tuscany, Italy. A population study. Diabetes Res. Clin. Pract. 2017, 132, 149–156. [Google Scholar] [CrossRef]
- Lacaria, E.; Lencioni, C.; Russo, L.; Romano, M.; Lemmi, P.; Battini, L.; Del Prato, S.; Bertolotto, A.; Di Cianni, G. Selective screening for GDM in Italy: Application and effectiveness of National Guidelines. J. Matern. Fetal. Neonatal. Med. 2015, 28, 1842–1844. [Google Scholar] [CrossRef]
- Zanardo, V.; Tortora, D.; Sandri, A.; Severino, L.; Mesirca, P.; Straface, G. COVID-19 pandemic: Impact on gestational diabetes mellitus prevalence. Diabetes Res. Clin. Pract. 2022, 183, 109149. [Google Scholar] [CrossRef]
- Melchior, H.; Kurch-Bek, D.; Mund, M. The Prevalence of Gestational Diabetes. Dtsch. Arztebl. Int. 2017, 114, 412–418. [Google Scholar] [CrossRef]
- Beyerlein, A.; Koller, D.; Ziegler, A.G.; Lack, N.; Maier, W. Does charge-free screening improve detection of gestational diabetes in women from deprived areas: A cross-sectional study. BMC Pregnancy Childbirth 2016, 16, 266. [Google Scholar] [CrossRef]
- Huy, C.; Loerbroks, A.; Hornemann, A.; Rohrig, S.; Schneider, S. Prävalenz, Trend und Determinanten des Gestationsdiabetes in Deutschland. Geburtsh Frauenheilkd 2012, 72, 311–315. (In German) [Google Scholar]
- Reeske, A.; Zeeb, H.; Razum, O.; Spallek, J. Unterschiede in der Gestationsdiabetes inzidenz im Vergleich zwischen türkischstämmigen und deutschen Frauen: Eine Analyse von Abrechnungsdaten der AOK Berlin, 2005–2007. Geburtsh Frauenheilkd 2012, 72, 305–310. (In German) [Google Scholar]
- Institut für Qualitätssicherung und Transparenz im Gesundheits—Wesen (IQTIG): Beschreibung der Qualitätsindikatoren für das Erfassungsjahr 2015—Geburtshilfe. Available online: https://iqtig.org/downloads/ergebnisse/qidb/2015/2016-05-25/QIDB_2015_INDIREKT_PDF/QIDB_2015_indirekte_Leistungsbereiche/QIDB_mit_Rechenregeln/16n1_QIDB2015_Rechenregeln.pdf (accessed on 20 July 2022). (In German).
- Tamayo, T.; Tamayo, M.; Rathmann, W.; Potthoff, P. Prevalence of gestational diabetes and risk of complications before and after initiation of a general systematic two-step screening strategy in Germany (2012-2014). Diabetes Res. Clin. Pract. 2016, 115, 1–8. [Google Scholar] [CrossRef] [PubMed]
- Reitzle, L.; Schmidt, C.; Heidemann, C.; Icks, A.; Kaltheuner, M.; Ziese, T.; Scheidt-Nave, C. Gestational diabetes in Germany: Development of screening participation and prevalence. J. Health Monit. 2021, 6, 3–18. [Google Scholar] [CrossRef]
- Varela, P.; Spyropoulou, A.C.; Kalogerakis, Z.; Vousoura, E.; Moraitou, M.; Zervas, I.M. Association between gestational diabetes and perinatal depressive symptoms: Evidence from a Greek cohort study. Prim. Health Care Res. Dev. 2017, 18, 441–447. [Google Scholar] [CrossRef]
- Papachatzopoulou, E.; Chatzakis, C.; Lambrinoudaki, I.; Panoulis, K.; Dinas, K.; Vlahos, N.; Sotiriadis, A.; Eleftheriades, M. Abnormal fasting, post-load or combined glucose values on oral glucose tolerance test and pregnancy outcomes in women with gestational diabetes mellitus. Diabetes Res Clin. Pract. 2020, 161, 108048. [Google Scholar] [CrossRef]
- Vasileiou, V.; Kyratzoglou, E.; Paschou, S.A.; Kyprianou, M.; Anastasiou, E. The impact of environmental temperature on the diagnosis of gestational diabetes mellitus. Eur. J. Endocrinol. 2018, 178, 209–214. [Google Scholar] [CrossRef] [PubMed]
- Thomakos, P.; Kepaptsoglou, O.; Korantzis, A.; Trouva, A.; Sklavounos, I.; Trouvas, D.; Taraoune, N.; Barreto, C.; Zoupas, C.S. The diagnosis of Gestational Diabetes Mellitus and its impact on In Vitro Fertilization pregnancies. A pilot study. J. Diabetes Complicat. 2021, 35, 107914. [Google Scholar] [CrossRef] [PubMed]
- Orecchio, A.; Periard, D.; Kashef, A.; Magnin, J.L.; Hayoz, D.; Fontana, E. Incidence of gestational diabetes and birth complications in Switzerland: Screening in 1042 pregnancies. Gynecol. Endocrinol. 2014, 30, 561–564. [Google Scholar] [CrossRef]
- Huhn, E.A.; Massaro, N.; Streckeisen, S.; Manegold-Brauer, G.; Schoetzau, A.; Schulzke, S.M.; Winzeler, B.; Hoesli, I.; Lapaire, O. Fourfold increase in prevalence of gestational diabetes mellitus after adoption of the new International Association of Diabetes and Pregnancy Study Groups (IADPSG) criteria. J. Perinat. Med. 2017, 45, 359–366. [Google Scholar] [CrossRef]
- Aubry, E.M.; Raio, L.; Oelhafen, S. Effect of the IADPSG screening strategy for gestational diabetes on perinatal outcomes in Switzerland. Diabetes. Res. Clin. Pract. 2021, 175, 108830. [Google Scholar] [CrossRef]
- Weiss, C.; Oppelt, P.; Mayer, R.B. The participation rate of migrant women in gestational diabetes screening in Austria: A retrospective analysis of 3293 births. Arch. Gynecol. Obstet. 2019, 299, 345–351. [Google Scholar] [CrossRef]
- Kautzky-Willer, A.; Handisurya, A. Gestationsdiabetes. J. Klin. Endokrinol. Stoffw. 2009, 2, 7–13. [Google Scholar]
- Kotzaeridi, G.; Blätter, J.; Eppel, D.; Rosicky, I.; Linder, T.; Geissler, F.; Huhn, E.A.; Hösli, I.; Tura, A.; Göbl, C.S. Characteristics of gestational diabetes subtypes classified by oral glucose tolerance test values. Eur. J. Clin. Investig. 2021, 51, e13628. [Google Scholar] [CrossRef]
- Muin, D.A.; Pfeifer, B.; Helmer, H.; Oberaigner, W.; Leitner, H.; Kiss, H.; Neururer, S. Universal gestational diabetes screening and antepartum stillbirth rates in Austria-A population-based study. Acta. Obstet. Gynecol. Scand. 2022, 101, 396–404. [Google Scholar] [CrossRef]
- Hager, M.; Ott, J.; Castillo, D.M.; Springer, S.; Seemann, R.; Pils, S. Prevalence of Gestational Diabetes in Triplet Pregnancies: A Retrospective Cohort Study and Meta-Analysis. J. Clin. Med. 2020, 9, 1523. [Google Scholar] [CrossRef]
- Anderlová, K.; Krejčí, H.; Klusáčková, P.; Moravcová, M.; Benáková, H.; Krejčí, V.; Pažízek, A.; Haluzík, M. Alarmující výskyt gestačního diabetes mellitus při použití stávajících i nových mezinárodních diagnostických kritérií. Ceska Gynekol. 2014, 79, 213–218. (In Czech) [Google Scholar]
- Krejčí, H.; Šimják, P.; Anderlová, K.; Benáková, H.; Pařízek, A.; Krejčí, V.; Škrha, J. The incidence of gestational diabetes mellitus before and after the introduction of HAPO diagnostic criteria. Ceska Gynekol. 2019, 84, 404–411. (In English) [Google Scholar]
- Benhalima, K.; Robyns, K.; Van Crombrugge, P.; Deprez, N.; Seynhave, B.; Devlieger, R.; Verhaeghe, J.; Mathieu, C.; Nobels, F. Differences in pregnancy outcomes and characteristics between insulin- and diet-treated women with gestational diabetes. BMC Pregnancy Childbirth 2015, 15, 271. [Google Scholar] [CrossRef]
- Benhalima, K.; Hanssens, M.; Devlieger, R.; Verhaeghe, J.; Mathieu, C. Analysis of Pregnancy Outcomes Using the New IADPSG Recommendation Compared with the Carpenter and Coustan Criteria in an Area with a Low Prevalence of Gestational. Diabetes Int. J. Endocrinol. 2013, 2013, 248121. [Google Scholar] [CrossRef]
- Costa, E.; Kirckpartick, C.; Gerday, C.; De Kempeneer, A.; Derisbourg, S.; Vercoutere, A.; Haumont, S.; Pintiaux, A.; Daelemans, C. Change in prevalence of gestational diabetes and obstetric complications when applying IADPSG screening criteria in a Belgian French speaking University Hospital. A retrospective cohort study. BMC Pregnancy Childbirth 2019, 19, 249. [Google Scholar] [CrossRef]
- Benhalima, K.; Van Crombrugge, P.; Moyson, C.; Verhaeghe, J.; Vandeginste, S.; Verlaenen, H.; Vercammen, C.; Maes, T.; Dufraimont, E.; De Block, C.; et al. Risk factor screening for gestational diabetes mellitus based on the 2013 WHO criteria. Eur. J. Endocrinol. 2019, 180, 353–363. [Google Scholar] [CrossRef] [PubMed]
- Lamain-de Ruiter, M.; Kwee, A.; Naaktgeboren, C.A.; de Groot, I.; Evers, I.M.; Groenendaal, F.; Hering, Y.R.; Huisjes, A.J.; Kirpestein, C.; Monincx, W.M.; et al. External validation of prognostic models to predict risk of gestational diabetes mellitus in one Dutch cohort: Prospective multicentre cohort study. BMJ 2016, 354, i4338. [Google Scholar] [CrossRef] [PubMed]
- Koning, S.H.; van Zanden, J.J.; Hoogenberg, K.; Lutgers, H.L.; Klomp, A.W.; Korteweg, F.J.; van Loon, A.J.; Wolffenbuttel, B.H.R.; van den Berg, P.P. New diagnostic criteria for gestational diabetes mellitus and their impact on the number of diagnoses and pregnancy outcomes. Diabetologia 2018, 61, 800–809. [Google Scholar] [CrossRef]
- Goedegebure, E.A.R.; Koning, S.H.; Hoogenberg, K.; Korteweg, F.J.; Lutgers, H.L.; Diekman, M.J.M.; Stekkinger, E.; van den Berg, P.P.; Zwart, J.J. Pregnancy outcomes in women with gestational diabetes mellitus diagnosed according to the WHO-2013 and WHO-1999 diagnostic criteria: A multicentre retrospective cohort study. BMC Pregnancy Childbirth 2018, 18, 152. [Google Scholar] [CrossRef]
- van Montfort, P.; Scheepers, H.C.J.; van Dooren, I.M.A.; Meertens, L.J.E.; Wynants, L.; Zelis, M.; Zwaan, I.M.; Spaanderman, M.E.A.; Smits, L.J.M. Adherence rates to a prediction tool identifying women with an increased gestational diabetes risk: An implementation study. Int. J. Gynaecol. Obstet. 2021, 154, 85–91. [Google Scholar] [CrossRef]
- de Wit, L.; Zijlmans, A.B.; Rademaker, D.; Naaktgeboren, C.A.; DeVries, J.H.; Franx, A.; Painter, R.C.; van Rijn, B.B. Estimated impact of introduction of new diagnostic criteria for gestational diabetes mellitus. World J. Diabetes 2021, 12, 868–882. [Google Scholar] [CrossRef]
- Rademaker, D.; van Schaijik, C.I.; Oostvogels, A.J.J.M.; van Rijn, B.B.; Evers, I.; DeVries, J.H.; Agyemang, C.; Vrijkotte, T.G.M.; Painter, R.C. Gestational diabetes mellitus among Sub-Saharan African and Surinamese women in the Netherlands. Diabetes Res. Clin. Pract. 2020, 168, 108367. [Google Scholar] [CrossRef]
- Available online: https://www.nice.org.uk/guidance/ng3/resources/diabetes-in-pregnancy-management-of-diabetes-and-its-complications-from-preconception-to-the-postnatal-period-51038446021 (accessed on 30 June 2022).
- Available online: https://www.rcog.org.uk/for-the-public/browse-all-patient-information-leaflets/gestational-diabetes (accessed on 30 June 2022).
- Diabetes, UK. US, Diabetes and a Lot of Facts and STATs. London. 2019. Available online: www.diabetes.org.uk (accessed on 30 June 2022).
- Garcia, R.; Ali, N.; Guppy, A.; Griffiths, M.; Randhawa, G. Analysis of routinely collected data: Determining associations of maternal risk factors and infant outcomes with gestational diabetes, in Pakistani, Indian, Bangladeshi and white British pregnant women in Luton, England. Midwifery 2021, 94, 102899. [Google Scholar] [CrossRef]
- Plant, N.; Šumilo, D.; Chapman, R.; Webber, J.; Saravanan, P.; Nirantharakumar, K. Unmet needs of women with GDM: A health needs assessment in Sandwell, West Midlands. J. Public Health 2020, 42, e516–e524. [Google Scholar] [CrossRef]
- Martine-Edith, G.; Johnson, W.; Hunsicker, E.; Hamer, M.; Petherick, E.S. Associations between maternal characteristics and pharmaceutical treatment of gestational diabetes: An analysis of the UK Born in Bradford (BiB) cohort study. BMJ Open 2021, 11, e053753. [Google Scholar] [CrossRef]
- Stirrat, L.I.; Denison, F.C.; Love, C.D.; Lindsay, R.S.; Reynolds, R.M. Screening and management of gestational diabetes mellitus in Scottish obstetric units: A national survey. Scott. Med. J. 2015, 60, 37–43. [Google Scholar] [CrossRef]
- Available online: https://www.sign.ac.uk/assets/sign116.pdf (accessed on 30 June 2022).
- Collier, A.; Abraham, E.C.; Armstrong, J.; Godwin, J.; Monteath, K.; Lindsay, R. Reported prevalence of gestational diabetes in Scotland: The relationship with obesity, age, socioeconomic status, smoking and macrosomia, and how many are we missin? J. Diabetes Investig. 2017, 8, 161–167. [Google Scholar] [CrossRef] [PubMed]
- O’Sullivan, E.P.; Avalos, G.; O’Reilly, M.; Dennedy, M.C.; Gaffney, G.; Dunne, F.P.; Atlantic DIP collaborators. Atlantic DIP: The prevalence and consequences of gestational diabetes in Ireland. Ir. Med. J. 2012, 105, 13–15. [Google Scholar]
- Bogdanet, D.; Toth Castillo, M.; Doheny, H.; Dervan, L.; Angel Luque-Fernandez, M.; Halperin, J.; O’Shea, P.M.; Dunne, F.P. The utility of first trimester plasma glycated CD59 (pGCD59) in predicting gestational diabetes mellitus: A prospective study of non-diabetic pregnant women in Ireland. Diabetes Res. Clin. Pract. 2022, 190, 110023. [Google Scholar] [CrossRef]
- Cullinan, J.; Gillespie, P.; Owens, L.; Avalos, G.; Dunne, F.P.; ATLANTIC DIP collaborators. Is there a socioeconomic gradient in the prevalence of gestational diabetes mellitus? Ir. Med. J. 2012, 105, 21–23. [Google Scholar]
- McMahon, L.E.; O’Malley, E.G.; Reynolds, C.M.E.; Turner, M.J. The impact of revised diagnostic criteria on hospital trends in gestational diabetes mellitus rates in a high income country. BMC Health Serv. Res. 2020, 20, 795. [Google Scholar] [CrossRef]
- Kun, A.; Tornóczky, J.; Tabák, A.G. The prevalence and predictors of gestational diabetes mellitus in Hungary. Horm. Metab. Res. 2011, 43, 7887–7893. [Google Scholar] [CrossRef]
- Kun, A.; Szabó, E.; Tornoczky, J.; Kerenyi, Z.; Tabák, Á.G. Increasing Prevalence of Gestational Diabetes According to the Results of a Population-Based Screening Programme in Hungary Between 2009–2017. 2018. Available online: https://www.easd.org/virtualmeeting/home.html%20#!resources/increasing-prevalence-of-gestational-diabetes-according-to-the-results-of-a-population-based-screening-programme-in-hungary-between-2009-2017 (accessed on 10 July 2022).
- Preda, A.; Stefan, A.G.; Vladu, I.M.; Fortofoiu, M.C.; Clenciu, D.; Fortofoiu, M.; Gheorghe, I.O.; Comanescu, A.C.; Mota, M. Analysis of Risk Factors for the Development of Gestational Diabetes Mellitus in a Group of Romanian Patients. J. Diabetes Res. 2022, 2022, 2367213. [Google Scholar] [CrossRef]
- Chelu, S.; Bernad, E.; Craina, M.; Neamtu, R.; Mocanu, A.G.; Vernic, C.; Chiriac, V.D.; Tomescu, L.; Borza, C. Prevalence of Gestational Diabetes in preCOVID-19 and COVID-19 Years and Its Impact on Pregnancy: A 5-Year Retrospective Study. Diagnostics 2022, 12, 1241. [Google Scholar] [CrossRef]
- Available online: https://throunarmidstod.is/library/Files/GDM%20mataræði%20leiðbeiningar.pdf (accessed on 15 July 2022).
- Juliusdottir, T.J.; Hrafnkelsson, H.; Bjarnadottir, R.I.; Guðmundsdottir, S.; Bachmann, R.; Ivarsdottir, K.; Jonsson, J.S. Prescribing physical activity after labour, for women diagnosed with gestational diabetes mellitus. Laeknabladid 2019, 105, 555–560. (In Icelandic) [Google Scholar] [CrossRef]
- Tryggvadottir, E.A.; Gunnarsdottir, I.; Birgisdottir, B.E.; Hrolfsdottir, L.; Landberg, R.; Hreidarsdottir, I.T.; Hardardottir, H.; Halldorsson, T.I. Early pregnancy plasma fatty acid profiles of women later diagnosed with gestational diabetes. BMJ Open Diabetes Res. Care 2021, 9, e002326. [Google Scholar] [CrossRef]
- Tryggvadottir, E.A.; Medek, H.; Birgisdottir, B.E.; Geirsson, R.T.; Gunnarsdottir, I. Association between healthy maternal dietary pattern and risk for gestational diabetes mellitus. Eur. J. Clin. Nutr. 2016, 70, 237–242. [Google Scholar] [CrossRef]
- Jeppesen, C.; Maindal, H.T.; Kristensen, J.K.; Ovesen, P.G.; Witte, D.R. National study of the prevalence of gestational diabetes mellitus among Danish women from 2004 to 2012. Scand. J. Public Health 2017, 45, 811–817. [Google Scholar] [CrossRef]
- Thacher, J.D.; Roswall, N.; Damm, P.; Hvidtfeldt, U.A.; Poulsen, A.H.; Raaschou-Nielsen, O.; Ketzel, M.; Jensen, S.S.; Frohn, L.M.; Valencia, V.H.; et al. Transportation noise and gestational diabetes mellitus: A nationwide cohort study from Denmark. Int. J. Hyg. Environ. Health 2021, 231, 113652. [Google Scholar] [CrossRef]
- Kragelund Nielsen, K.; Andersen, G.S.; Damm, P.; Andersen, A.N. Gestational Diabetes Risk in Migrants. A Nationwide, Register-Based Study of all Births in Denmark 2004 to 2015. J. Clin. Endocrinol. Metab. 2020, 105, dgaa024. [Google Scholar] [CrossRef]
- Behboudi-Gandevani, S.; Parajuli, R.; Vaismoradi, M. A Systematic Review of the Prevalence of Gestational Diabetes in Norway. Int. J. Environ. Res. Public Health 2021, 18, 1423. [Google Scholar] [CrossRef]
- Rai, A.S.; Sletner, L.; Jenum, A.K.; Øverby, N.C.; Stafne, S.N.; Lekva, T.; Pripp, A.H.; Sagedal, L.R. Identifying women with gestational diabetes based on maternal characteristics: An analysis of four Norwegian prospective studies. BMC Pregnancy Childbirth 2021, 21, 615. [Google Scholar] [CrossRef]
- Strandberg, R.B.; Iversen, M.M.; Jenum, A.K.; Sørbye, L.M.; Vik, E.S.; Schytt, E.; Aasheim, V.; Nilsen, R.M. Gestational diabetes mellitus by maternal country of birth and length of residence in immigrant women in Norway. Diabet. Med. 2021, 38, e14493. [Google Scholar] [CrossRef]
- Fougner, S.L.; Vanky, E.; Løvvik, T.S.; Carlsen, S.M. No impact of gestational diabetes mellitus on pregnancy complications in women with PCOS, regardless of GDM criteria used. PLoS ONE 2021, 16, e0254895. [Google Scholar] [CrossRef]
- Hildén, K.; Hanson, U.; Persson, M.; Magnuson, A.; Simmons, D.; Fadl, H. Gestational diabetes and adiposity are independent risk factors for perinatal outcomes: A population based cohort study in Sweden. Diabet. Med. 2019, 36, 151–157. [Google Scholar] [CrossRef]
- Nilsson, C.; Andersson, C.; Ursing, D.; Strevens, H.; Landin-Olsson, M. Outcomes of women with gestational diabetes mellitus in Sweden. Eur. J. Obstet. Gynecol. Reprod. Biol. 2015, 193, 132–135. [Google Scholar] [CrossRef]
- Fadl, H.; Saeedi, M.; Montgomery, S.; Magnuson, A.; Schwarcz, E.; Berntorp, K.; Sengpiel, V.; Storck-Lindholm, E.; Strevens, H.; Wikström, A.K.; et al. Changing diagnostic criteria for gestational diabetes in Sweden—A stepped wedge national cluster randomised controlled trial—The CDC4G study protocol. BMC Pregnancy Childbirth 2019, 19, 398. [Google Scholar] [CrossRef]
- Laine, M.K.; Kautiainen, H.; Gissler, M.; Raina, M.; Aahos, I.; Järvinen, K.; Pennanen, P.; Eriksson, J.G. Gestational diabetes in primiparous women-impact of age and adiposity: A register-based cohort study. Acta. Obstet. Gynecol. Scand. 2018, 97, 187–194. [Google Scholar] [CrossRef]
- Koivunen, S.; Viljakainen, M.; Männistö, T.; Gissler, M.; Pouta, A.; Kaaja, R.; Eriksson, J.; Laivuori, H.; Kajantie, E.; Vääräsmäki, M. Pregnancy outcomes according to the definition of gestational diabetes. PLoS ONE 2020, 15, e0229496. [Google Scholar] [CrossRef]
- Rönö, K.; Masalin, S.; Kautiainen, H.; Gissler, M.; Eriksson, J.G.; Laine, M.K. The impact of educational attainment on the occurrence of gestational diabetes mellitus in two successive pregnancies of Finnish primiparous women: A population-based cohort study. Acta Diabetol. 2020, 57, 1035–1042. [Google Scholar] [CrossRef]
- Ellenberg, A.; Sarvilinna, N.; Gissler, M.; Ulander, V.M. New guidelines for screening, diagnosing, and treating gestational diabetes—Evaluation of maternal and neonatal outcomes in Finland from 2006 to 2012. Acta Obstet. Gynecol. Scand. 2017, 96, 372–381. [Google Scholar] [CrossRef]
- Lucovnik, M.; Steblovnik, L.; Verdenik, I.; Premru-Srsen, T.; Tomazic, M.; Tul, N. Changes in perinatal outcomes after implementation of IADPSG criteria for screening and diagnosis of gestational diabetes mellitus: A national survey. Int. J. Gynaecol. Obstet. 2020, 149, 88–92. [Google Scholar] [CrossRef]
- Lovrencić, M.V.; Honović, L.; Kralik, S.; Matica, J.; Prasek, M.; Pape-Medvidović, E.; Ivanisević, M.; Delmis, J. Redefinition of gestational diabetes mellitus: Implications for laboratory practice in Croatia. Biochem. Med. 2013, 23, 7–11. [Google Scholar] [CrossRef]
- Djelmis, J.; Pavić, M.; Mulliqi Kotori, V.; Pavlić Renar, I.; Ivanisevic, M.; Oreskovic, S. Prevalence of gestational diabetes mellitus according to IADPSG and NICE criteria. Int. J. Gynaecol. Obstet. 2016, 135, 250–254. [Google Scholar] [CrossRef]
- Perovic, M.; Gojnic, M.; Arsic, B.; Pantic, I.; Stefanovic, T.; Kovacevic, G.; Kovacevic, M.; Garalejic, E.; Dugalic, S.; Radakovic, J. Relationship between mid-trimester ultrasound fetal liver length measurements and gestational diabetes mellitus. J. Diabetes 2015, 7, 497–505. [Google Scholar] [CrossRef]
- Lackovic, M.; Milicic, B.; Mihajlovic, S.; Filimonovic, D.; Jurisic, A.; Filipovic, I.; Rovcanin, M.; Prodanovic, M.; Nikolic, D. Gestational Diabetes and Risk Assessment of Adverse Perinatal Outcomes and Newborns Early Motoric Development. Medicina 2021, 57, 741. [Google Scholar] [CrossRef]
- Milovanović, Z.; Filimonović, D.; Soldatović, I.; Karadžov Orlić, N. Can Thyroid Screening in the First Trimester Improve the Prediction of Gestational Diabetes Mellitus? J. Clin. Med. 2022, 11, 3916. [Google Scholar] [CrossRef]
- Simeonova-Krstevska, S.; Krstevska, B.; Velkoska-Nakova, V.; Hadji Lega, M.; Samardjiski, I.; Serafimoski, V.; Livrinova, V.; Todorovska, I.; Sima, A. Effect of lipid parameters on foetal growth in gestational diabetes mellitus pregnancies. Prilozi 2014, 35, 131–136. [Google Scholar] [CrossRef]
- Brankica, K.; Valentina, V.N.; Slagjana, S.K.; Sasha, J.M. Maternal 75-g OGTT glucose levels as predictive factors for large-for-gestational age newborns in women with gestational diabetes mellitus. Arch. Endocrinol. Metab. 2016, 60, 36–41. [Google Scholar] [CrossRef]
- Tomic, V.; Misic, M.; Simic, A.D.; Boskovic, A.; Kresic, T.; Peric, O.; Orlovic, M.; Blagojevic, I.C. Prevalence of gestational diabetes in the southern part of Bosnia and Herzegovina. Mater. Sociomed. 2016, 28, 329–332. [Google Scholar] [CrossRef]
- Ajazi, R.; Maci, O.; Bejtja, G. Gestational diabetes as a risk factor for preeclampsia. Alban. Med. J. 2015, 2, 47–52. [Google Scholar]
- Kirss, A.; Lauren, L.; Rovejärv, M.; Rull, K. Gestational diabetes: Risk factors and prevalence at the Women’s Clinic of Tartu University Hospital 2012–2013. Est. Physician 2015, 94, 75–82. (In Estonian) [Google Scholar]
- Tagoma, A.; Haller-Kikkatalo, K.; Oras, A.; Roos, K.; Kirss, A.; Uibo, R. Plasma cytokines during pregnancy provide insight into the risk of diabetes in the gestational diabetes risk group. J. Diabetes Investig. 2022, 13, 1596–1606. [Google Scholar] [CrossRef]
- Drąsutienė, G.S.; Drazdienė, N.; Arlauskienė, A.; Ramašauskaitė, D.; Zakarevičienė, J.; Kazėnaitė, E.; Basys, V.; Drąsutis, J.; Sakalauskaitė, I.; Sniečkuvienė, V. Trends in maternal health in Lithuania 1995–2014. Acta Med. Litu. 2016, 23, 117–125. [Google Scholar] [CrossRef]
- Available online: https://hdl.handle.net/20.500.12512/96184 (accessed on 20 July 2022).
- Soytac Inancli, I.; Yayci, E.; Atacag, T.; Uncu, M. Is maternal Vitamin D associated with gestational diabetes mellitus in pregnant women in Cyprus? Clin. Exp. Obstet. Gynecol. 2016, 43, 840–843. [Google Scholar] [CrossRef]
- Cuschieri, S.; Craus, J.; Savona-Ventura, C. The Role of Untimed Blood Glucose in Screening for Gestational Diabetes Mellitus in a High Prevalent Diabetic Population. Scientifica 2016, 2016, 3984024. [Google Scholar] [CrossRef] [PubMed][Green Version]
- Xuereb, S.; Magri, C.J.; Xuereb, R.A.; Xuereb, R.G.; Galea, J.; Fava, S. Gestational Glycemic Parameters and Future Cardiometabolic Risk at Medium-Term Follow Up. Can. J. Diabetes 2019, 43, 621–626. [Google Scholar] [CrossRef] [PubMed]
- Bojadzhieva, M.; Atanassova, I.; Dimitrova, V.; Zacharieva, S.; Tankova Ts Grozeva, G.; Todorova, K.; Stoikova, V.; Kedikova, S. Screening for gestational diabetes in Bulgaria--preliminary results. Akush. Ginekol. 2010, 49, 3–9. (In Bulgarian) [Google Scholar]
- Borissov, A.-M.; Trifonova, B.; Dakovska, L.; Michaylova, E.; Vukov, M. Age, Obesity, Family History, Previous Gestational Diabetes Are Major Risk Factors for Hyperglycemia in Pregnant Bulgarian Women. Eur. J. Prev. Med. 2021, 9, 39–45. [Google Scholar] [CrossRef]
- Amani, O.A.; Mahfouz, M.; Mona Ali Manssor, G.; Yousra, J. Gestational diabetes prevalence and risk factors among pregnant women—Jazan Region, Saudi Arabia. Diabetol. Prakt. 2017, 3, 172–177. [Google Scholar]
- Parhofer, K.G.; Hasbargen, U.; Ulugberdiyewa, A.; Abdullayewa, M.; Melebayewa, B.; Annamuhammedov, A.; Gaipow, M.; Atabayeva, O.; Flemmer, A.W. Gestational diabetes in Turkmenistan: Implementation of a screening program and first results. Arch. Gynecol. Obstet. 2014, 289, 293–298. [Google Scholar] [CrossRef]
- Pirmatova, D.; Dodkhoeva, M.; Hasbargen, U.; Flemmer, A.W. Screening for Gestational Diabetes Mellitus and Pregnancy Outcomes: Results from a Multicentric Study in Tajikistan. Exp. Clin. Endocrinol. Diabetes 2022, 26. [Google Scholar] [CrossRef]
- Beran, D.; Abdraimova, A.; Akkazieva, B.; McKee, M.; Balabanova, D. Diabetes in Kyrgyzstan: Changes between 2002 and 2009. Int. J. Health Plann. Mgmt. 2013, 28, e121–e137. [Google Scholar] [CrossRef]
- Nilufar, I.; Iroda, T.; Muborak, A.; Sherzod, D. The Frequency of Occurrence of GDM in Pregnant Women of the Uzbek Population in the Fergana Valley of Uzbekistan; International Diabetes Federation Congress: Brussels, Belgium, 2019. [Google Scholar]
- Meiramova, A.; Ainabekova, B.; Sadybekova, G.; Akhmetova, Z. Peculiarities of the course of gestation and pregnancy outcomes in women with gestational diabetes mellitus. Acta Endocrinol. 2018, 14, 213–218. [Google Scholar]
- Nikitin, I.; Voevoda, M.; Simonova, G. Diabetes mellitus and metabolic syndrome in Siberia and in the Far East. Vestn. Ross. Akad. Med. Nauk. 2012, 1, 66–74. [Google Scholar] [CrossRef]
- GDM: Safes Recommendations and Action Plan—2017. J. Pak. Med. Assoc. 2018, 68, S1–S23.
- Thapa, P.; Shrestha, S.; Flora, M.S.; Bhattarai, M.D.; Thapa, N. Gestational Diabetes Mellitus—A Public Health Concern in Rural Communities of Nepal. J. Nepal. Health Res. Counc. 2015, 13, 175–181. [Google Scholar]
- Pokharel, P.; Pokhrel, K.M.; Lamichhane, P.; Khanal, K.; Rawal, S. Prevalence of Gestational Diabetes Mellitus in Nepal: A Systematic Review and Meta-analysis. J. Nepal. Health Res. Counc. 2022, 20, 12–20. [Google Scholar]
- Jesmin, S.; Akter, S.; Akashi, H.; Al-Mamun, A. Screening for gestational diabetes mellitus and its prevalence in Bangladesh. Diabetes Res. Clin. Pract. 2014, 103, 57–62. [Google Scholar] [CrossRef]
- Mazumder, T.; Akter, E.; Rahman, S.M.; Islam, M.T. Prevalence and Risk Factors of Gestational Diabetes Mellitus in Bangladesh: Findings from Demographic Health Survey 2017-2018. Int. J. Environ. Res. Public Health 2022, 23, 2583. [Google Scholar] [CrossRef]
- Sudasinghe, B.H.; Ginige, P.S.; Wijeyaratne, C.N. Prevalence of gestational diabetes mellitus in a Suburban District in Sri Lanka: A population-based study. Ceylon Med. J. 2016, 61, 149–153. [Google Scholar] [CrossRef] [PubMed]
- Dias, T.; Siraj, S.; Aris, I.M.; Li, L.J.; Tan, K.H. Comparing Different Diagnostic Guidelines for Gestational Diabetes Mellitus in Relation to Birthweight in Sri Lankan Women. Front. Endocrinol. 2018, 15, 682. [Google Scholar] [CrossRef] [PubMed]
- Wali, A.S.; Rafique, R.; Iftikhar, S.; Ambreen, R.; Yakoob, M.Y. High proportion of overt diabetes mellitus in pregnancy and missed opportunity for early detection of diabetes at a tertiary care centre in Pakistan. Pak. J. Med. Sci. 2020, 36, S38–S43. [Google Scholar] [CrossRef]
- Li, K.T.; Naik, S.; Alexander, M.; Mathad, J.S. Screening and diagnosis of gestational diabetes in India: A systematic review and meta-analysis. Acta Diabetol. 2018, 55, 613–625. [Google Scholar] [CrossRef] [PubMed]
- Koo, B.K.; Lee, J.H.; Kim, J.; Jang, E.J.; Lee, C.H. Prevalence of Gestational Diabetes Mellitus in Korea: A National Health Insurance Database Study. PLoS ONE 2016, 5, e0153107. [Google Scholar] [CrossRef] [PubMed]
- Jung, C.H.; Jung, S.H.; Choi, D.; Kim, B.Y.; Kim, C.H. Gestational diabetes in Korea: Temporal trends in prevalence, treatment, and short-term consequences from a national health insurance claims database between 2012 and 2016. Diabetes Res. Clin. Pract. 2021, 171, 108586. [Google Scholar] [CrossRef]
- Cha, H.H.; Lee, W.K.; Kim, S.; Kim, H.M.; Kim, M.J. Diagnosis of gestational diabetes: Are five rounds of blood sampling necessary? Medicine 2022, 101, e29025. [Google Scholar] [CrossRef]
- Shindo, R.; Aoki, S.; Kasai, J.; Nakanishi, S.; Saigusa, Y.; Miyagi, E. Effect of interventions in pregnant women with mildly impaired glucose tolerance. J. Obstet. Gynaecol. Res. 2021, 47, 2059–2065. [Google Scholar] [CrossRef] [PubMed]
- Mizuno, S.; Nishigori, H.; Sugiyama, T.; Takahashi, F.; Iwama, N. Japan Environment & Children’s Study Group. Association between social capital and the prevalence of gestational diabetes mellitus: An interim report of the Japan Environment and Children’s Study. Diabetes Res. Clin. Pract. 2016, 120, 132–141. [Google Scholar] [PubMed]
- Morikawa, M.; Sugiyama, T.; Hiramatsu, Y.; Sagawa, N. Screening methods for gestational diabetes mellitus in Japan in 2018: A retrospective cohort study using a national surveillance questionnaire. Endocr. J. 2022, EJ22-0072. [Google Scholar] [CrossRef] [PubMed]
- He, Z.; Xie, H.; Liang, S.; Tang, Y.; Ding, W.; Wu, Y.; Ming, W.K. Influence of different diagnostic criteria on gestational diabetes mellitus incidence and medical expenditures in China. J. Diabetes Investig. 2019, 10, 1347–1357. [Google Scholar] [CrossRef]
- Kunasegaran, T.; Balasubramaniam, V.R.M.T.; Arasoo, V.J.T.; Palanisamy, U.D.; Ramadas, A. Gestational Diabetes Mellitus in Southeast Asia: A Scoping Review. Int. J. Environ. Res. Public Health 2021, 18, 1272. [Google Scholar] [CrossRef] [PubMed]
- Luewan, S.; Bootchaingam, P.; Tongsong, T. Comparison of the Screening Tests for Gestational Diabetes Mellitus between “one-Step” and “two-Step” Methods among Thai Pregnant Women. Obstet. Gynecol. Int. 2018, 2018, 1521794. [Google Scholar] [CrossRef]
- Hirst, J.E.; Tran, T.S.; Do, M.A.T.; Morris, J.M.; Jeffery, H.E. Consequences of gestational diabetes in an urban hospital in Viet Nam: A prospective cohort study. PLoS. Med. Public. Libr. Sci. 2012, 9, e1001272. [Google Scholar] [CrossRef]
- Yew, T.W.; Khoo, C.M.; Thai, A.C.; Kale, A.S.; Yong, E.L.; Tai, E.S. The prevalence of gestational diabetes mellitus among asian females is lower using the new 2013 world health organization diagnostic criteria. Endocr. Pract. 2014, 20, 1064–1069. [Google Scholar] [CrossRef]
- Subhi, S.K.; Al Kindi, R.M.; Al Rawahi, A.; Al Seyabi, I.S. Prevalence of Gestational Diabetes Mellitus Using the Latest World Health Organization Diagnostic Criteria among Omani Women in Muscat, Oman. Oman. Med. J. 2021, 10, e215. [Google Scholar] [CrossRef] [PubMed]
- Chitme, H.R.; Al Shibli, S.A.; Al-Shamiry, R.M. Risk Factors and Plasma Glucose Profile of Gestational Diabetes in Omani Women. Oman. Med. J. 2016, 31, 370–377. [Google Scholar] [CrossRef]
- Groof, Z.; Garashi, G.; Husain, H.; Owayed, S.; AlBader, S. Prevalence, Risk Factors, and Fetomaternal Outcomes of Gestational Diabetes Mellitus in Kuwait: A Cross-Sectional Study. J. Diabetes Res. 2019, 3, 9136250. [Google Scholar] [CrossRef]
- Bayoumi, M.; Masri, R.M.; Matani, N.; Hendaus, M.A.; Masri, M.M. Maternal and neonatal outcomes in mothers with diabetes mellitus in qatari population. BMC Pregnancy Childbirth 2021, 24, 651. [Google Scholar]
- Hashemi-Nazari, S.S.; Najafi, F.; Rahimi, M.A.; Izadi, N.; Heydarpour, F. Estimation of gestational diabetes mellitus and dose-response association of BMI with the occurrence of diabetes mellitus in pregnant women of the west of Iran. Health Care Women Int. 2020, 41, 121–130. [Google Scholar] [CrossRef] [PubMed]
- Aziz, R.; Fattah, C. Maternal and fetal outcome in gestational diabetic women. Zanco J. Med. Sci. 2018, 22, 401–410. [Google Scholar] [CrossRef]
- Mohammed, M.K. Estimating the difference of glucose levels during 1st and 3rd trimester of pregnancy in Tikrit city in Iraq. Ann. Trop. Med. Public Health 2020, 23, 106–111. [Google Scholar] [CrossRef]
- Al Mahroos, S.; Nagalla, D.S.; Yousif, W.; Sanad, H. A population-based screening for gestational diabetes mellitus in non-diabetic women in Bahrain. Ann. Saudi Med. 2005, 25, 129–133. [Google Scholar] [CrossRef]
- Abu-Rmeileh, N.M.E.; Husseini, A.; Capewell, S.; O’Flaherty, M.; Project, O.B.O.M. Preventing type 2 diabetes among Palestinians: Comparing five future policy scenarios. BMJ Open 2013, 3, e003558. [Google Scholar] [CrossRef]
- Basha, A.S.; Fram, K.M.; Thekrallah, F.M.; Irshaid, Z.A.; Ala’a, M.M.; Obeidat, Z.N. Prevalence of gestational diabetes and contributing factors among pregnant Jordanian women attending Jordan University hospital. Int. J. Diabetes Dev. Ctries. 2018, 39, 132–138. [Google Scholar] [CrossRef]
- Agarwal, M.M. Gestational Diabetes in the Arab Gulf Countries: Sitting on a Land-Mine. Int. J. Environ. Res. Public Health 2020, 17, 9270. [Google Scholar] [CrossRef] [PubMed]
- Agarwal, M.M.; Dhatt, G.S.; Shah, S.M. Gestational diabetes mellitus: Simplifying the international association of diabetes and pregnancy diagnostic algorithm using fasting plasma glucose. Diabetes Care 2010, 33, 2018–2020. [Google Scholar] [CrossRef] [PubMed]


| Society | Test | Number of Abnormal Values Required for Diagnosis | Fasting Glucose (mg/dL)/(mmol/L) | 1 h after Loading (mg/dL)/ (mmol/L) | 2 h after Loading (mg/dL)/ (mmol/L) | 3 h after Loading (mg/dL)/(mmol/L) |
|---|---|---|---|---|---|---|
| ACOG 2017/C-C | Two step 3 h 100 g | ≥2 | 95/5.3 | 180/10.0 | 155/8.6 | 140/7.8 |
| ACOG 2017/NDDG | Two step 3 h 100 g | ≥2 | 105/5.8 | 190/10.5 | 165/9.2 | 145/8.1 |
| ADA 2017 75 g | One step 2 h 75 g | ≥2 | 95/5.3 | 180/10.0 | 155/8.6 | - |
| ADA 2017 100 g | Two step 3 h 100 g | ≥2 | 95/5.3 | 180/10.0 | 155/8.6 | 140/7.8 |
| CDA 2013 | One step 2 h 75 g | ≥2 | 95/5.3 | 191/10.6 | 160/8.9 | - |
| FIGO 2013/ WHO 2013/ IADSPG 2013 | One step 2 h 75 g | ≥1 | 92/5.1 | 180/10.0 | 153/8.5 | - |
| NICE/RCOG 2015 | One step 2 h 75 g | ≥1 | 101/5.6 | - | 140/7.8 | - |
| WHO 1999 | Fasting OGTT with 75 g | 1 | - | - | ≥140/≥7.8 | - |
| DIPSI | Nonfasting OGTT with 75 g | 1 | - | - | ≥140/≥7.8 | - |
Publisher’s Note: MDPI stays neutral with regard to jurisdictional claims in published maps and institutional affiliations. |
© 2022 by the authors. Licensee MDPI, Basel, Switzerland. This article is an open access article distributed under the terms and conditions of the Creative Commons Attribution (CC BY) license (https://creativecommons.org/licenses/by/4.0/).
Share and Cite
Dłuski, D.F.; Ruszała, M.; Rudziński, G.; Pożarowska, K.; Brzuszkiewicz, K.; Leszczyńska-Gorzelak, B. Evolution of Gestational Diabetes Mellitus across Continents in 21st Century. Int. J. Environ. Res. Public Health 2022, 19, 15804. https://doi.org/10.3390/ijerph192315804
Dłuski DF, Ruszała M, Rudziński G, Pożarowska K, Brzuszkiewicz K, Leszczyńska-Gorzelak B. Evolution of Gestational Diabetes Mellitus across Continents in 21st Century. International Journal of Environmental Research and Public Health. 2022; 19(23):15804. https://doi.org/10.3390/ijerph192315804
Chicago/Turabian StyleDłuski, Dominik Franciszek, Monika Ruszała, Gracjan Rudziński, Kinga Pożarowska, Kinga Brzuszkiewicz, and Bożena Leszczyńska-Gorzelak. 2022. "Evolution of Gestational Diabetes Mellitus across Continents in 21st Century" International Journal of Environmental Research and Public Health 19, no. 23: 15804. https://doi.org/10.3390/ijerph192315804
APA StyleDłuski, D. F., Ruszała, M., Rudziński, G., Pożarowska, K., Brzuszkiewicz, K., & Leszczyńska-Gorzelak, B. (2022). Evolution of Gestational Diabetes Mellitus across Continents in 21st Century. International Journal of Environmental Research and Public Health, 19(23), 15804. https://doi.org/10.3390/ijerph192315804

