Beyond the Pale: Dark Traits and Close Relations Influence Attitudes toward COVID-19 and the Rejection of Quarantine Rules
Abstract
1. Introduction
1.1. Dark Personality Traits
1.2. Rule Breaking and Close Others
1.3. Objectives and Hypotheses
2. Materials and Methods
2.1. Sample
2.2. Instruments
2.3. Procedure
2.4. Data Analysis
3. Results
3.1. Descriptive Analysis and Gender Differences
3.2. COVID-19 Questionnaire Factor Analysis
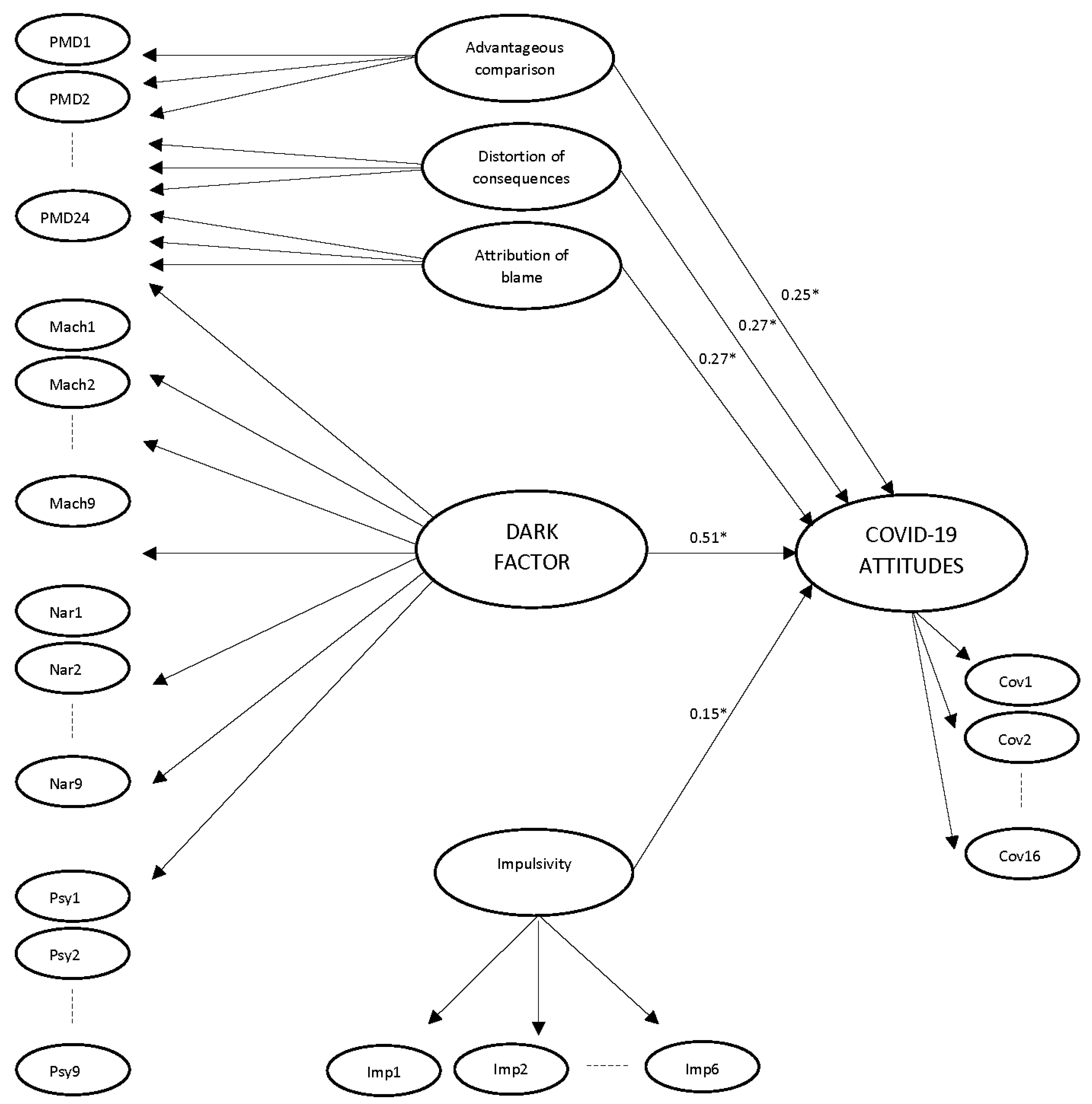
3.3. Bifactor Model
3.4. Correlations
3.5. Likelihood of Breaching the Quarantine
4. Discussion
- -
- “I do not break COVID-19 rules as much as others” (advantageous comparison).
- -
- “Other people break COVID-19 rules too, so I am not the only one” (advantageous comparison).
- -
- “The risk of getting sick is very small” (distortion of consequences).
- -
- “My behavior only affects me” (distortion of consequences).
- -
- “In most cases COVID-19 has no serious consequences” (distortion of consequences).
- -
- “If someone gets COVID-19 it is because they have done something to get infected” (attribution of blame).
- -
- “It’s up to everyone to be protected from COVID-19 if they want, and I don’t have to worry about others” (attribution of blame).
5. Limitations and Future Directions
6. Conclusions
Author Contributions
Funding
Institutional Review Board Statement
Informed Consent Statement
Data Availability Statement
Conflicts of Interest
References
- Adam, D.C.; Wu, P.; Wong, J.Y.; Lau, E.H.Y.; Tsang, T.K.; Cauchemez, S.; Leung, G.M.; Cowling, B.J. Clustering and superspreading potential of SARS-CoV-2 infections in Hong Kong. Nat. Med. 2020, 26, 1714–1719. [Google Scholar] [CrossRef] [PubMed]
- Woolhouse, M.E.J.; Dye, C.; Etard, J.F.; Smith, T.; Charlwood, J.D.; Garnett, G.P.; Hagan, P.; Hii, J.L.K.; Ndhlovu, P.D.; Quinnell, R.J.; et al. Heterogeneities in the transmission of infectious agents: Implications for the design of control pro-grams. Proc. Natl. Acad. Sci. USA 1997, 94, 338–342. [Google Scholar] [CrossRef] [PubMed]
- Blagov, P.S. Adaptive and Dark Personality in the COVID-19 Pandemic: Predicting Health-Behavior Endorsement and the Appeal of Public-Health Messages. Soc. Psychol. Pers. Sci. 2020, 1–11. [Google Scholar] [CrossRef]
- Modersitzki, N.; Phan, L.V.; Kuper, N.; Rauthmann, J.F. Who Is Impacted? Personality Predicts Individual Differences in Psychological Consequences of the COVID-19 Pandemic in Germany. Soc. Psychol. Pers. Sci. 2020. [Google Scholar] [CrossRef]
- Zajenkowski, M.; Jonason, P.K.; Leniarska, M.; Kozakiewicz, Z. Who complies with the restrictions to reduce the spread of COVID-19?: Personality and perceptions of the COVID-19 situation. Pers. Individ. Differ. 2020, 166, 110199. [Google Scholar] [CrossRef] [PubMed]
- Miguel, F.K.; Machado, G.M.; Pianowski, G.; Carvalho, L.D.F. Compliance with containment measures to the COVID-19 pandemic over time: Do antisocial traits matter? Pers. Individ. Differ. 2021, 168, 110346. [Google Scholar] [CrossRef]
- Nowak, B.; Brzóska, P.; Piotrowski, J.; Sedikides, C.; Żemojtel-Piotrowska, M.; Jonason, P.K. Adaptive and maladaptive behavior during the COVID-19 pandemic: The roles of Dark Triad traits, collective narcissism, and health beliefs. Pers. Individ. Differ. 2020, 167, 110232. [Google Scholar] [CrossRef] [PubMed]
- Triberti, S.; Durosini, I.; Pravettoni, G. Social distancing is the right thing to do: Dark Triad behavioral correlates in the COVID-19 quarantine. Pers. Individ. Differ. 2021, 170, 110453. [Google Scholar] [CrossRef]
- Moshagen, M.; Hilbig, B.E.; Zettler, I. The dark core of personality. Psychol. Rev. 2018, 125, 656–688. [Google Scholar] [CrossRef]
- Crysel, L.C.; Crosier, B.S.; Webster, G.D. The Dark Triad and risk behavior. Pers. Individ. Differ. 2013, 54, 35–40. [Google Scholar] [CrossRef]
- Paulhus, D.L.; Williams, K.M. The Dark Triad of personality: Narcissism, Machiavellianism, and psychopathy. J. Res. Pers. 2002, 36, 556–563. [Google Scholar] [CrossRef]
- Jones, D.N.; Paulhus, D.L. Introducing the Short Dark Triad (SD3). Assessment 2014, 21, 28–41. [Google Scholar] [CrossRef] [PubMed]
- Paulhus, D.L. Toward a Taxonomy of Dark Personalities. Curr. Dir. Psychol. Sci. 2014, 23, 421–426. [Google Scholar] [CrossRef]
- Bandura, A. Selective Moral Disengagement in the Exercise of Moral Agency. J. Moral Educ. 2002, 31, 101–119. [Google Scholar] [CrossRef]
- Bandura, A.; Barbaranelli, C.; Caprara, G.V.; Pastorelli, C. Mechanisms of moral disengagement in the exercise of moral agency. J. Pers. Soc. Psychol. 1996, 71, 364–374. [Google Scholar] [CrossRef]
- Bersoff, D.M. Why Good People Sometimes Do Bad Things: Motivated Reasoning and Unethical Behavior. Pers. Soc. Psychol. Bull. 1999, 25, 28–39. [Google Scholar] [CrossRef]
- Van Prooijen, J.-W. Retributive Reactions to Suspected Offenders: The Importance of Social Categorizations and Guilt Probability. Pers. Soc. Psychol. Bull. 2006, 32, 715–726. [Google Scholar] [CrossRef]
- Linke, L.H. Social Closeness and Decision Making: Moral, Attributive and Emotional Reactions to Third Party Transgressions. Curr. Psychol. 2012, 31, 291–312. [Google Scholar] [CrossRef]
- Cadsby, C.B.; Du, N.; Song, F.; Cadsby, B. In-group favoritism and moral decision-making. J. Econ. Behav. Organ. 2016, 128, 59–71. [Google Scholar] [CrossRef]
- Van Kleef, G.A.; Homan, A.C.; Finkenauer, C.; Blaker, N.M.; Heerdink, M.W. Prosocial norm violations fuel power affordance. J. Exp. Soc. Psychol. 2012, 48, 937–942. [Google Scholar] [CrossRef]
- Bandura, A.; Caprara, G.V.; Barbaranelli, C.; Pastorelli, C.; Regalia, C. Sociocognitive self-regulatory mechanisms governing transgressive behavior. J. Pers. Soc. Psychol. 2001, 80, 125–135. [Google Scholar] [CrossRef] [PubMed]
- Moore, C.; Detert, J.R.; Klebe Treviño, L.; Baker, V.L.; Mayer, D.M. Why employees do bad things: Moral disengagement and unethical organizational behavior. Pers. Psychol. 2012, 65, 1–48. [Google Scholar] [CrossRef]
- Pineda, D.; Sandín, B.; Muris, P. Psychometrics properties of the Spanish version of two Dark Triad scales: The Dirty Dozen and the Short Dark Triad. Curr. Psychol. 2018, 39, 1–9. [Google Scholar] [CrossRef]
- Stephenson, M.T.; Hoyle, R.H.; Palmgreen, P.; Slater, M.D. Brief measures of sensation seeking for screening and large-scale surveys. Drug Alcohol Depend. 2003, 72, 279–286. [Google Scholar] [CrossRef] [PubMed]
- Maniaci, M.R.; Rogge, R.D. Caring about carelessness: Participant inattention and its effects on research. J. Res. Pers. 2014, 48, 61–83. [Google Scholar] [CrossRef]
- Assoc Med, M. Declaration of Helsinki Ethical Principles for medical research that involves human subjects. Assist. Inferm. E Ric. 2014, 33, 36–41. [Google Scholar]
- Anonymous. World Medical Association Declaration of Helsinki: Ethical principles for medical research involving human subjects. JAMA 2013, 310, 2191–2194. [Google Scholar] [CrossRef] [PubMed]
- Pituch, K.A.; Stevens, J.P. Applied Multivariate Statistics for the Social Sciences, 6th ed.; Routledge: New York, NY, USA, 2016; pp. 339–390. [Google Scholar]
- Gignac, G.E.; Watkins, M.W. Bifactor Modeling and the Estimation of Model-Based Reliability in the WAIS-IV. Multivar. Behav. Res. 2013, 48, 639–662. [Google Scholar] [CrossRef]
- Reise, S.P. The Rediscovery of Bifactor Measurement Models. Multivar. Behav. Res. 2012, 47, 667–696. [Google Scholar] [CrossRef] [PubMed]
- Shi, D.; Lee, T.; Maydeu-Olivares, A. Understanding the Model Size Effect on SEM Fit Indices. Educ. Psychol. Meas. 2019, 79, 310–334. [Google Scholar] [CrossRef]
- Bentler, P.M.; Bonett, D.G. Significance tests and goodness of fit in the analysis of covariance structures. Psychol. Bull. 1980, 88, 588–606. [Google Scholar] [CrossRef]


| VI Protagonist | Close Relation | Participant | ||
|---|---|---|---|---|
| VI Risk | General Risk | Personal Risk | General Risk | Personal Risk |
| Staying in the island | 31.5% | 29..1% | 56.2% | 61.2% |
| Leaving the island, but being careful | 57.3% | 56.8% | 41.4% | 35.3% |
| Leaving the island | 11.2% | 14.1% | 2.4% | 3.5% |
| t | Males | Females | |||
|---|---|---|---|---|---|
| M | SD | M | SD | ||
| Probability of leaving | 3.64 * | 3.53 | 2.14 | 4.09 | 2.06 |
| Leaving is understandable | 0.13 | 4.60 | 1.86 | 4.58 | 1.76 |
| COVID-19 | 4.81 * | 2.39 | 0.91 | 2.09 | 0.80 |
| Impulsivity | 5.01 * | 2.98 | 0.86 | 2.66 | 0.85 |
| Moral disengagement | 5.01 * | 2.51 | 0.87 | 2.22 | 0.76 |
| Machiavellianism | 5.47 * | 2.91 | 0.71 | 2.64 | 0.67 |
| Narcissism | 4.17 * | 2.63 | 0.65 | 2.44 | 0.59 |
| Psychopathy | 8.64 * | 2.08 | 0.67 | 1.70 | 0.54 |
| M | SD | Factor Loading | |
|---|---|---|---|
| 1. Current measures for the prevention of COVID-19 are excessive. | 2.31 | 1.66 | 0.694 |
| 2. Rules for COVID-19 are so strict that I am not surprised that people do not follow them. | 2.06 | 1.62 | 0.714 |
| 3. There is no point in worrying much about COVID-19. | 1.58 | 1.15 | 0.715 |
| 4. If I were quarantined but I needed to leave the house, nothing would happen if I went out and came back quickly. | 2.00 | 1.56 | 0.567 |
| 5. If I were infected with COVID-19, I would avoid reporting close contacts if doing so could cause any inconvenience to them. | 1.63 | 1.36 | 0.549 |
| 6. COVID-19 is not as contagious or serious to take so many measures to prevent it. | 1.60 | 1.38 | 0.703 |
| 7. I do not believe that I am personally at risk of contracting COVID-19. | 2.00 | 1.55 | 0.594 |
| 8. If I got COVID-19, it would most likely be asymptomatic. | 3.20 | 1.89 | 0.457 |
| 9. If someone infected me with COVID-19 and then I infected someone else, the blame would be on the person who infected me in the first place. | 1.90 | 1.51 | 0.491 |
| 10. When unfortunately, someone dies from COVID-19 it is probably because they would have died soon anyway because of their underlying conditions. | 1.98 | 1.46 | 0.660 |
| 11. If I started having symptoms of COVID-19, I would wait a few days to see if it is some other illness, to avoid having to quarantine. | 2.14 | 1.63 | 0.615 |
| 12. In the street and public places, I wait and give other people priority to keep social distancing (reversed). | 5.56 | 1.60 | 0.427 |
| 13. When I wear a face mask, I place it under my nose or chin so I can breathe better. | 1.58 | 1.15 | 0.553 |
| 14. I have attended meetings or events where I did not follow the existing norms at that time for the prevention of COVID-19. | 2.35 | 1.57 | 0.484 |
| 15. When I am with friends or family and they remove their mask, even if it is against the rules, I take it off too. | 3.82 | 2.10 | 0.511 |
| Probability of Leaving | Leaving Understandable | COVID-19 | Impulsivity | Disengagement | Machiavellianism | Narcissism | |
|---|---|---|---|---|---|---|---|
| Leaving understandable | −0.28 ** | ||||||
| COVID-19 | 0.17 ** | −0.07 * | |||||
| Impulsivity | 0.06 | 0.05 | 0.34 ** | ||||
| Disengagement | 0.10 ** | −0.11 ** | 0.55 ** | 0.30 ** | |||
| Machiavellianism | 0.12 ** | −0.10 ** | 0.36 ** | 0.21 ** | 0.61 ** | ||
| Narcissism | 0.10 ** | 0.03 | 0.30 ** | 0.34 ** | 0.30 ** | 0.39 ** | |
| Psychopathy | −0.02 | −0.04 | 0.47 ** | 0.52 ** | 0.54 ** | 0.47 ** | 0.38 ** |
| F | η2 | |
|---|---|---|
| Protagonist IV | 28.410 ** | 0.034 |
| Sex | 20.023 ** | 0.024 |
| Psychopathy | 15.469 ** | 0.019 |
| Machiavellianism | 9.657 * | 0.012 |
| Narcissism | 3.611 + | 0.004 |
| Psychopathy | 15.469 ** | 0.019 |
| Moral disengagement | 6.010 * | 0.007 |
| Impulsivity | 5.942 * | 0.007 |
| Moral disengagement X Protagonist IV | 4.136 * | 0.005 |
Publisher’s Note: MDPI stays neutral with regard to jurisdictional claims in published maps and institutional affiliations. |
© 2021 by the authors. Licensee MDPI, Basel, Switzerland. This article is an open access article distributed under the terms and conditions of the Creative Commons Attribution (CC BY) license (https://creativecommons.org/licenses/by/4.0/).
Share and Cite
Espinosa, P.; Clemente, M. Beyond the Pale: Dark Traits and Close Relations Influence Attitudes toward COVID-19 and the Rejection of Quarantine Rules. Int. J. Environ. Res. Public Health 2021, 18, 4838. https://doi.org/10.3390/ijerph18094838
Espinosa P, Clemente M. Beyond the Pale: Dark Traits and Close Relations Influence Attitudes toward COVID-19 and the Rejection of Quarantine Rules. International Journal of Environmental Research and Public Health. 2021; 18(9):4838. https://doi.org/10.3390/ijerph18094838
Chicago/Turabian StyleEspinosa, Pablo, and Miguel Clemente. 2021. "Beyond the Pale: Dark Traits and Close Relations Influence Attitudes toward COVID-19 and the Rejection of Quarantine Rules" International Journal of Environmental Research and Public Health 18, no. 9: 4838. https://doi.org/10.3390/ijerph18094838
APA StyleEspinosa, P., & Clemente, M. (2021). Beyond the Pale: Dark Traits and Close Relations Influence Attitudes toward COVID-19 and the Rejection of Quarantine Rules. International Journal of Environmental Research and Public Health, 18(9), 4838. https://doi.org/10.3390/ijerph18094838

