The Mediator Role of Routines on the Relationship between General Procrastination, Academic Procrastination and Perceived Importance of Sleep and Bedtime Procrastination
Abstract
:1. Introduction
1.1. Total Mediation Model
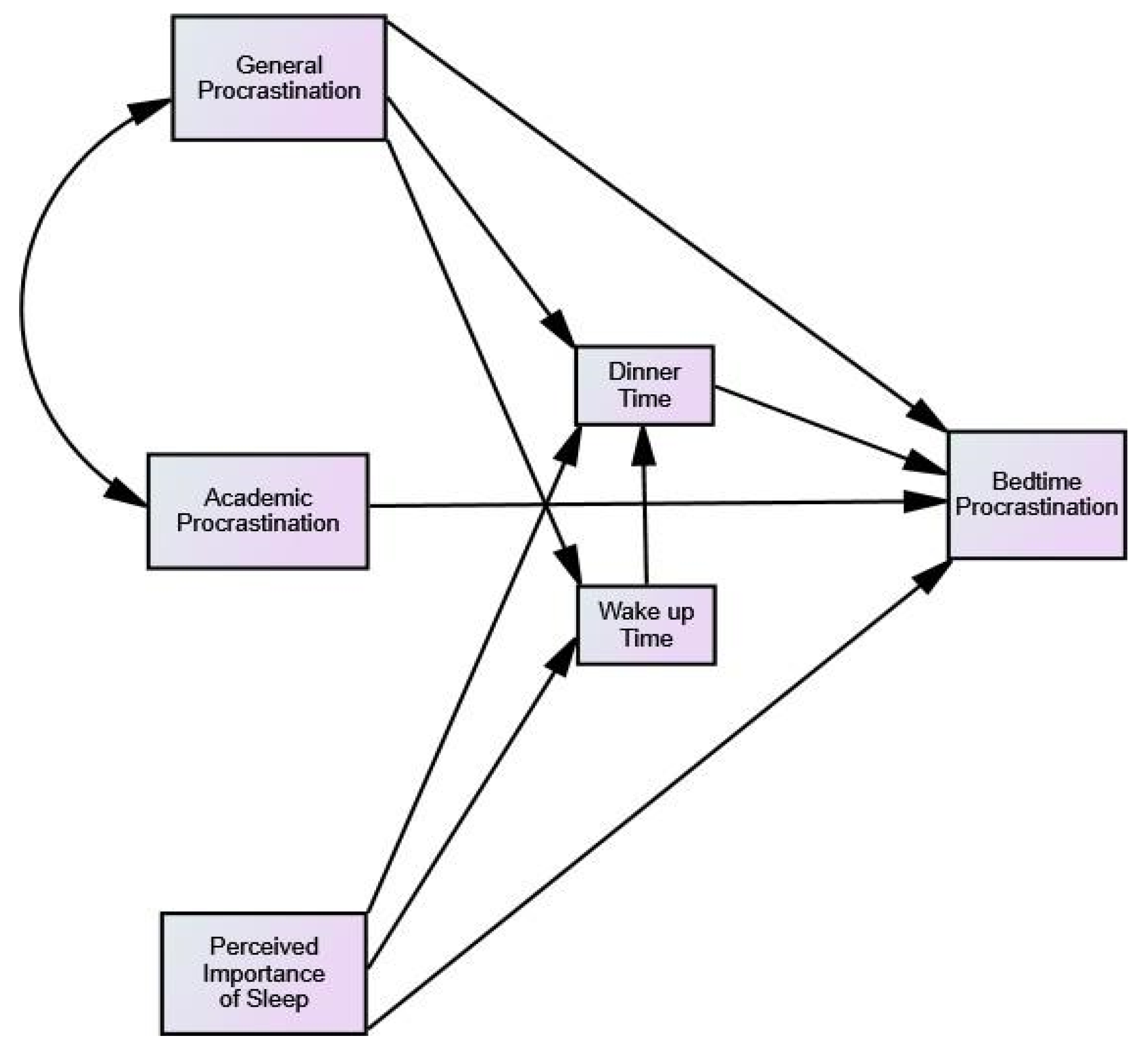
1.2. Partial Mediation Model
1.3. No Mediation Model
2. Materials and Methods
2.1. Participants
2.2. Instruments
2.2.1. Socio-Demographic Questionnaire
2.2.2. Routine-Related Variables
2.2.3. General Procrastination Scale (GPS-9)
2.2.4. Academic Procrastination Scale
2.2.5. Perceived Importance of Sleep Scale
2.2.6. Bedtime Procrastination Scale
2.3. Procedure
2.4. Data Analysis
3. Results
3.1. Descriptive Statistics
3.2. Selection of the Best Model
3.3. Direct, Indirect, and Total Effects in the Bedtime Procrastination Model (Model 3-R)
4. Discussion
5. Conclusions
Author Contributions
Funding
Institutional Review Board Statement
Informed Consent Statement
Data Availability Statement
Acknowledgments
Conflicts of Interest
References
- Robles, T.F.; Carroll, J. Restorative Biological Processes and Health. Soc. Pers. Psychol. Compass 2011, 5, 518–537. [Google Scholar] [CrossRef] [Green Version]
- Baglioni, C.; Spiegelhalder, K.; Lombardo, C.; Riemann, D. Sleep and emotions: A focus on insomnia. Sleep Med. Rev. 2010, 14, 227–238. [Google Scholar] [CrossRef]
- Becker, S.P.; Dvorsky, M.R.; Holdaway, A.S.; Luebbe, A.M. Sleep problems and suicidal behaviors in college students. J. Psychiatr. Res. 2018, 99, 122–128. [Google Scholar] [CrossRef] [PubMed]
- Bouwmans, M.E.; Bos, E.H.; Hoenders, R.; Oldehinkel, A.J.; de Jonge, P. Sleep quality predicts positive and negative affect but not vice versa. An electronic diary study in depressed and healthy individuals. J. Affect. Disord. 2017, 207, 260–267. [Google Scholar] [CrossRef] [PubMed]
- Holdaway, A.S.; Luebbe, A.M.; Becker, S.P. Rumination in relation to suicide risk, ideation, and attempts: Exacerbation by poor sleep quality? J. Affect. Disord. 2018, 236, 6–13. [Google Scholar] [CrossRef]
- Andersen, M.L.; Poyares, D.; Tufik, S. Insomnia and cardiovascular outcomes. Sleep Sci. 2021, 14, 1–2. [Google Scholar] [PubMed]
- Chattu, V.K.; Chattu, S.K.; Burman, D.; Spence, D.W.; Pandi-Perumal, S.R. The Interlinked Rising Epidemic of Insufficient Sleep and Diabetes Mellitus. Healthcare 2019, 7, 37. [Google Scholar] [CrossRef] [PubMed] [Green Version]
- Grandner, M.; Mullington, J.M.; Hashmi, S.D.; Redeker, N.S.; Watson, N.F.; Morgenthaler, T.I. Sleep Duration and Hypertension: Analysis of >700,000 Adults by Age and Sex. J. Clin. Sleep Med. 2018, 14, 1031–1039. [Google Scholar] [CrossRef]
- Patel, S.R.; Hu, F.B. Short Sleep Duration and Weight Gain: A Systematic Review. Obesity 2008, 16, 643–653. [Google Scholar] [CrossRef] [Green Version]
- Kroese, F.M.; Evers, C.; Adriaanse, M.A.; de Ridder, D.T. Bedtime procrastination: A self-regulation perspective on sleep insufficiency in the general population. J. Health Psychol. 2016, 21, 853–862. [Google Scholar] [CrossRef] [Green Version]
- Sheehan, C.M.; Frochen, S.E.; Walsemann, K.; Ailshire, J.A. Are U.S. adults reporting less sleep? Findings from sleep duration trends in the National Health Interview Survey, 2004–2017. Sleep 2019, 42. [Google Scholar] [CrossRef]
- Kroese, F.M.; Nauts, S.; Kamphorst, B.A.; Anderson, J.H.; de Ridder, D.T.D. Chapter 5—Bedtime Procrastination: A Behavioral Perspective on Sleep Insufficiency. In Procrastination, Health, and Well-Being; Sirois, F.M., Pychyl, T.A., Eds.; Academic Press: San Diego, CA, USA, 2016; pp. 93–119. ISBN 978-0-12-802862-9. [Google Scholar]
- Herzog-Krzywoszanska, R.; Krzywoszański, Ł. Bedtime Procrastination, Sleep-Related Behaviors, and Demographic Factors in an Online Survey on a Polish Sample. Front. Neurosci. 2019, 13, 963. [Google Scholar] [CrossRef]
- Magalhães, P.; Cruz, V.; Teixeira, S.; Fuentes, S.; Rosário, P. An Exploratory Study on Sleep Procrastination: Bedtime vs. While-in-Bed Procrastination. Int. J. Environ. Res. Public Health 2020, 17, 5892. [Google Scholar] [CrossRef]
- Nauts, S.; Kamphorst, B.A.; Stut, W.; De Ridder, D.T.D.; Anderson, J.H. The Explanations People Give for Going to Bed Late: A Qualitative Study of the Varieties of Bedtime Procrastination. Behav. Sleep Med. 2019, 17, 753–762. [Google Scholar] [CrossRef]
- Kadzikowska-Wrzosek, R. Self-regulation and bedtime procrastination: The role of self-regulation skills and chronotype. Pers. Individ. Differ. 2018, 128, 10–15. [Google Scholar] [CrossRef]
- Przepiórka, A.; Błachnio, A.; Siu, N.Y.-F. The relationships between self-efficacy, self-control, chronotype, procrastination and sleep problems in young adults. Chrono Int. 2019, 36, 1025–1035. [Google Scholar] [CrossRef]
- Chung, S.J.; An, H.; Suh, S. What do people do before going to bed? A study of bedtime procrastination using time use surveys. Sleep 2019, 43, 43. [Google Scholar] [CrossRef] [PubMed]
- Guo, J.; Meng, D.; Ma, X.; Zhu, L.; Yang, L.; Mu, L. The impact of bedtime procrastination on depression symptoms in Chinese medical students. Sleep Breath. 2020, 24, 1247–1255. [Google Scholar] [CrossRef] [PubMed]
- Kühnel, J.; Syrek, C.; Dreher, A. Why Don’t You Go to Bed on Time? A Daily Diary Study on the Relationships between Chronotype, Self-Control Resources and the Phenomenon of Bedtime Procrastination. Front. Psychol. 2018, 9, 77. [Google Scholar] [CrossRef] [PubMed] [Green Version]
- Gershuny, J. National Utility: Measuring the Enjoyment of Activities. Eur. Sociol. Rev. 2012, 29, 996–1009. [Google Scholar] [CrossRef]
- Kroese, F.M.; De Ridder, D.T.D.; Eevers, C.; Adriaanse, M.A. Bedtime procrastination: Introducing a new area of procrastination. Front. Psychol. 2014, 5, 611. [Google Scholar] [CrossRef] [PubMed]
- Nauts, S.; Kamphorst, B.A.; Sutu, A.E.; Poortvliet, R.; Anderson, J.H. Aversive Bedtime Routines as a Precursor to Bed-time Procrastination. Eur. Health Psychol. 2016, 18, 80–85. [Google Scholar]
- Klingsieck, K.B. Procrastination in Different Life-Domains: Is Procrastination Domain Specific? Curr. Psychol. 2013, 32, 175–185. [Google Scholar] [CrossRef]
- Arvey, R.D.; Rotundo, M.; Johnson, W.; Zhang, Z.; McGue, M. The determinants of leadership role occupancy: Genetic and personality factors. Leadersh. Q. 2006, 17, 1–20. [Google Scholar] [CrossRef]
- Gustavson, D.E.; Miyake, A.; Hewitt, J.K.; Friedman, N.P. Genetic relations among procrastination, impulsivity, and goal-management ability: Implications for the evolutionary origin of procrastination. Psychol. Sci. 2014, 25, 1178–1188. [Google Scholar] [CrossRef] [PubMed] [Green Version]
- Steel, P. The nature of procrastination: A meta-analytic and theoretical review of quintessential self-regulatory failure. Psychol. Bull. 2007, 133, 65–94. [Google Scholar] [CrossRef]
- Van Eerde, W.W. Procrastination: Self-regulation in Initiating Aversive Goals. Appl. Psychol. 2000, 49, 372–389. [Google Scholar] [CrossRef]
- Li, X.; Buxton, O.M.; Kim, Y.; Haneuse, S.; Kawachi, I. Do procrastinators get worse sleep? Cross-sectional study of US adolescents and young adults. SSM Popul. Health 2020, 10, 100518. [Google Scholar] [CrossRef]
- Mann, L. Procrastination Revisited: A Commentary. Aust. Psychol. 2016, 51, 47–51. [Google Scholar] [CrossRef]
- O’Brien, W.K. Applying the Transtheoretical Model to Academic Procrastination; ProQuest Information & Learning: Ann Arbor, MI, USA, 2002; Volume 62, p. 5359. [Google Scholar]
- Argiropoulou, M.I.; Κalantzi, A.; Ferrari, J.R. Academic Procrastination in Greek Higher Education: Shedding Light on a Darkened yet Critical Issue. Psychol. J. Hell. Psychol. Soc. 2020, 21, 149–160. [Google Scholar] [CrossRef]
- Clariana, M. Procrastinació Acadèmica; Universitat Autònoma de Barcelona: Barcelona, Spain, 2009; ISBN 978-84-490-2600-3. [Google Scholar]
- Kim, K.R.; Seo, E.H. The relationship between procrastination and academic performance: A meta-analysis. Pers. Individ. Differ. 2015, 82, 26–33. [Google Scholar] [CrossRef]
- van Eerde, W. A meta-analytically derived nomological network of procrastination. Pers. Individ. Differ. 2003, 35, 1401–1418. [Google Scholar] [CrossRef]
- Pychyl, T.A.; Sirois, F.M. Procrastination, Emotion Regulation, and Well-Being. In Procrastination, Health, and Well-Being; Sirois, F.M., Pychyl, T.A., Eds.; Academic Press: San Diego, CA, USA, 2016; pp. 163–188. ISBN 978-0-12-802862-9. [Google Scholar]
- Steel, P.; Ferrari, J.R. Sex, Education and Procrastination: An Epidemiological Study of Procrastinators’ Characteristics from A Global Sample. Eur. J. Pers. 2013, 27, 51–58. [Google Scholar] [CrossRef]
- Gaultney, J.F. The Prevalence of Sleep Disorders in College Students: Impact on Academic Performance. J. Am. Coll. Health 2010, 59, 91–97. [Google Scholar] [CrossRef] [Green Version]
- Ma, X.; Meng, D.; Zhu, L.; Xu, H.; Guo, J.; Yang, L.; Yu, L.; Fu, Y.; Mu, L. Bedtime procrastination predicts the prevalence and severity of poor sleep quality of Chinese undergraduate students. J. Am. Coll. Health 2020, 1–8. [Google Scholar] [CrossRef]
- Kljajic, K.; Gaudreau, P. Does it matter if students procrastinate more in some courses than in others? A multilevel perspective on procrastination and academic achievement. Learn. Instr. 2018, 58, 193–200. [Google Scholar] [CrossRef]
- Lay, C.H. At last, my research article on procrastination. J. Res. Pers. 1986, 20, 474–495. [Google Scholar] [CrossRef]
- Sirois, F.M.; Yang, S.; van Eerde, W. Development and validation of the General Procrastination Scale (GPS-9): A short and reliable measure of trait procrastination. Pers. Individ. Differ. 2019, 146, 26–33. [Google Scholar] [CrossRef]
- Arbuckle, J.L. Amos (Version 22.0) [Computer Program]; IBM SPSS: Chicago, IL, USA, 2013. [Google Scholar]
- Cohen, J. Statistical Power Analysis for the Behavioral Sciences, 2nd ed.; Routledge Academic: New York, NY, USA, 1988. [Google Scholar]
- Gravetter, F.; Wallnau, L. Introduction to the t statistic. In Essentials of Statistics for the Behavioral Sciences; Hague, J., Matray, T., Williams, T., Sarkisian, L., Eds.; Cengaged Learning: Wadsworth, OH, USA, 2013; pp. 3–36. [Google Scholar]
- Lund, H.G.; Reider, B.D.; Whiting, A.B.; Prichard, J.R. Sleep Patterns and Predictors of Disturbed Sleep in a Large Population of College Students. J. Adolesc. Health 2010, 46, 124–132. [Google Scholar] [CrossRef] [PubMed]
- Kirov, R.; Uebel, H.; Albrecht, B.; Banaschewski, T.; Rothenberger, A.; Disorders, S.I.C.P. Two faces of rem sleep in normal and psychopathological development. Eur. Psychiatry 2011, 26, 422–423. [Google Scholar] [CrossRef]
- Krueger, J.M.; Rector, D.M.; Roy, S.; Van Dongen, H.P.A.; Belenky, G.; Panksepp, J. Sleep as a fundamental property of neuronal assemblies. Nat. Rev. Neurosci. 2008, 9, 910–919. [Google Scholar] [CrossRef] [PubMed]
- Diekelmann, S.; Born, J. The memory function of sleep. Nat. Rev. Neurosci. 2010, 11, 114–126. [Google Scholar] [CrossRef]
- Schouwenburg, H.C.; Lay, C.H. Trait procrastination and the Big-five factors of personality. Pers. Individ. Differ. 1995, 18, 481–490. [Google Scholar] [CrossRef]
- Sirois, F.M. Procrastination and Stress: Exploring the Role of Self-compassion. Self Ident. 2014, 13, 128–145. [Google Scholar] [CrossRef]
- Rosário, P.; Pereira, B.; Magalhães, P.; Moreira, T.; Mesquita, S.; Fuentes, S.; Núñez, J.C.; Vallejo, G. A brief school-based intervention on Gypsy culture: A longitudinal cluster randomized trial. J. Educ. Res. 2020, 113, 462–474. [Google Scholar] [CrossRef]
- Pereira, B.; Magalhães, P.; Núñez, J.C.; Vallejo, G.; Pereira, A.; Lopes, S.; Rosário, P. Elementary school students’ attitudes towards cerebral palsy: A raising awareness brief intervention. Int. J. Incl. Educ. 2021, 1–16. [Google Scholar] [CrossRef]
- Gaspard, H.; Parrisius, C.; Piesch, H.; Kleinhansl, M.; Wille, E.; Nagengast, B.; Trautwein, U.; Hulleman, C.S. The Potential of Relevance Interventions for Scaling Up: A Cluster-Randomized Trial Testing the Effectiveness of a Relevance Intervention in Math Classrooms; University of Tübingen: Tübingen, Germany, 2020. [Google Scholar]
- Kroese, F.M.; Adriaanse, M.A.; Evers, C.; Anderson, J.; De Ridder, D. Commentary: Why Don’t You Go to Bed on Time? A Daily Diary Study on the Relationships Between Chronotype, Self-Control Resources and the Phenomenon of Bedtime Procrastination. Front. Psychol. 2018, 9, 915. [Google Scholar] [CrossRef] [PubMed] [Green Version]
- Tekieh, T.; Lockley, S.W.; Robinson, P.A.; McCloskey, S.; Zobaer, M.S.; Postnova, S. Modeling melanopsin-mediated effects of light on circadian phase, melatonin suppression, and subjective sleepiness. J. Pineal Res. 2020, 69, e12681. [Google Scholar] [CrossRef]


| − | GP | AP | PIS | BP | DT | WU | FC | GE |
|---|---|---|---|---|---|---|---|---|
| GP | − | |||||||
| AP | 0.714 ** | − | ||||||
| PIS | −0.060 | 0.021 | − | |||||
| BP | 0.429 ** | 0.388 ** | −0.242 ** | − | ||||
| DT | 0.161 ** | 0.119 * | −0.171 ** | 0.195 ** | − | |||
| WU | 0.178 ** | 0.145 ** | −0.113 * | 0.161 ** | 0.202 ** | − | ||
| FC | 0.150 ** | 0.159 ** | −0.043 | 0.036 | 0.049 | 0.124 ** | − | |
| GE | −0.073 | −0.055 | 0.149 ** | −0.050 | −0.013 | −0.222 ** | −0.094 * | − |
| M | 3.122 | 3.314 | 4.624 | 3.234 | 2.560 | 2.520 | 0.314 | 1.700 |
| SD | 0.818 | 0.883 | 0.602 | 0.885 | 0.610 | 0.865 | 0.465 | 0.459 |
| SK | −0.114 | −0.130 | −1.813 | −0.341 | 0.176 | 0.261 | 0.805 | −0.873 |
| KU | −0.417 | −0.436 | 3.467 | −0.756 | −0.401 | −0.682 | −1.359 | −1.234 |
| Direct Effects Model (No Mediation) Model 1 | Indirect Effects Model (Total Mediation) Model 2 | Direct and Indirect Effects Model (Partial Mediation-R) Model 3-R | Partial Mediation Model-R (with Gender and Failed Courses as Covariables) Model 3-R’ | |
|---|---|---|---|---|
| χ2 | 37.248 | 109.313 | 1.929 | 33.403 |
| df | 6 | 3 | 3 | 14 |
| p | <0.001 | <0.001 | 0.587 | 0.003 |
| RMR | 0.051 | 0.087 | 0.009 | 0.021 |
| GFI | 0.974 | 0.932 | 0.999 | 0.981 |
| AGFI | 0.909 | 0.526 | 0.990 | 0.952 |
| TLI | 0.843 | 0.070 | 0.968 | 0.928 |
| CFI | 0.937 | 0.786 | 0.987 | 0.964 |
| RMSEA | 0.108 | 0.282 | 0.032 | 0.056 |
| AIC | 67.248 | 145.313 | 37.929 | 77.403 |
| BIC | 128.753 | 219.119 | 111.735 | 167.610 |
| ECVI | ||||
| Default model | 0.151 | 0.327 | 0.085 | 0.174 |
| Saturated model | 0.094 | 0.094 | 0.094 | 0.162 |
| Estimate | LO90 | UP90 | SE | p | d | |
|---|---|---|---|---|---|---|
| Direct Effects | ||||||
| AP → BP | 0.195 | 0.079 | 0.316 | 0.071 | <0.001 | 0.319 |
| GP → WU | 0.172 | 0.097 | 0.240 | 0.045 | <0.001 | 0.355 |
| GP → DT | 0.151 | 0.049 | 0.200 | 0.046 | 0.006 | 0.253 |
| GP → BP | 0.276 | 0.165 | 0.387 | 0.066 | <0.001 | 0.429 |
| PIS → WU | −0.102 | −0.187 | −0.025 | 0.049 | 0.026 | 0.209 |
| PIS → DT | −0.162 | −0.221 | −0.055 | 0.050 | 0.018 | 0.303 |
| PIS → BP | −0.229 | −0.278 | −0.152 | 0.038 | <0.001 | 0.502 |
| WU → DT | 0.164 | 0.084 | 0.236 | 0.047 | <0.001 | 0.338 |
| DT → BP | 0.093 | 0.020 | 0.163 | 0.043 | 0.030 | 0.212 |
| Total Indirect Effects | ||||||
| GP → BP via DT | 0.014 | 0.005 | 0.031 | 0.007 | 0.067 | 0.174 |
| PIS → BP via DT | −0.015 | −0.035 | −0.004 | 0.009 | 0.076 | 0.169 |
| WU → BP via DT | 0.015 | 0.004 | 0.033 | 0.008 | 0.071 | 0.171 |
| Covariances | ||||||
| AP → AG | 0.515 | 0.450 | 0.575 | 0.038 | <0.001 | 1.425 |
| AP → PIS | 0.011 | −0.026 | 0.053 | 0.024 | 0.645 | 0.043 |
| PIS → AG | −0.030 | −0.062 | 0.011 | 0.022 | 0.187 | 0.120 |
Publisher’s Note: MDPI stays neutral with regard to jurisdictional claims in published maps and institutional affiliations. |
© 2021 by the authors. Licensee MDPI, Basel, Switzerland. This article is an open access article distributed under the terms and conditions of the Creative Commons Attribution (CC BY) license (https://creativecommons.org/licenses/by/4.0/).
Share and Cite
Magalhães, P.; Pereira, B.; Oliveira, A.; Santos, D.; Núñez, J.C.; Rosário, P. The Mediator Role of Routines on the Relationship between General Procrastination, Academic Procrastination and Perceived Importance of Sleep and Bedtime Procrastination. Int. J. Environ. Res. Public Health 2021, 18, 7796. https://doi.org/10.3390/ijerph18157796
Magalhães P, Pereira B, Oliveira A, Santos D, Núñez JC, Rosário P. The Mediator Role of Routines on the Relationship between General Procrastination, Academic Procrastination and Perceived Importance of Sleep and Bedtime Procrastination. International Journal of Environmental Research and Public Health. 2021; 18(15):7796. https://doi.org/10.3390/ijerph18157796
Chicago/Turabian StyleMagalhães, Paula, Beatriz Pereira, André Oliveira, David Santos, José Carlos Núñez, and Pedro Rosário. 2021. "The Mediator Role of Routines on the Relationship between General Procrastination, Academic Procrastination and Perceived Importance of Sleep and Bedtime Procrastination" International Journal of Environmental Research and Public Health 18, no. 15: 7796. https://doi.org/10.3390/ijerph18157796
APA StyleMagalhães, P., Pereira, B., Oliveira, A., Santos, D., Núñez, J. C., & Rosário, P. (2021). The Mediator Role of Routines on the Relationship between General Procrastination, Academic Procrastination and Perceived Importance of Sleep and Bedtime Procrastination. International Journal of Environmental Research and Public Health, 18(15), 7796. https://doi.org/10.3390/ijerph18157796

