The Causes of Occupational Accidents and Injuries in Romanian Firms: An Application of the Johansen Cointegration and Granger Causality Test
Abstract
1. Introduction
2. Materials and Methods
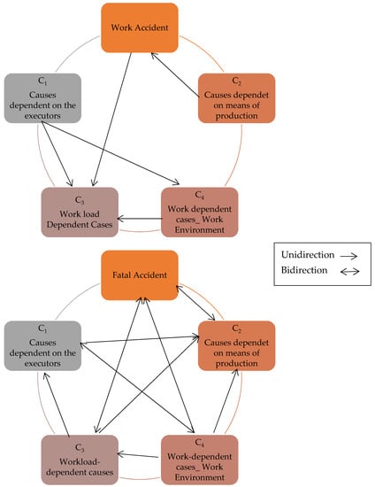
- Causes dependent on the executor—the injured.
- Causes dependent on the means of production.
- Workload-dependent causes.
- Work-dependent causes—the work environment
2.1. Data Description
2.2. Research Methods
2.2.1. Unit-Root Test
2.2.2. Cointegration Test
2.2.3. Vector Error Correction Model
2.2.4. Granger Causality Test
3. Results
4. Discussion
Study Limitations and Future Research Directions
5. Conclusions
Author Contributions
Funding
Institutional Review Board Statement
Informed Consent Statement
Data Availability Statement
Conflicts of Interest
References
- Tortorella, G.; Cómbita-Niño, J.; Monsalvo-Buelvas, J.; Vidal-Pacheco, L.; Herrera-Fontalvo, Z. Design of a methodology to incorporate lean manufacturing tools in risk management, to reduce work accidents at service companies. Procedia Comput. Sci. 2020, 177, 276–283. [Google Scholar] [CrossRef]
- Eurostatt. Accidents at Work by Sex, Age and Severity (NACE Rev. 2 Activity A, C-N). Available online: https://ec.europa.eu/eurostat/databrowser/view/hsw_mi01/default/table?lang=en (accessed on 17 December 2020).
- Schenk, L.; Öberg, M. Comparing data from the poisons information centre with employers’ accident reports reveal under-recognized hazards at the workplace. Ann. Work Expo. Health 2018, 62, 517–529. [Google Scholar] [CrossRef] [PubMed]
- Robert, K.; Elisabeth, Q.; Josef, B. Analysis of occupational accidents with agricultural machinery in the period 2008–2010 in Austria. Saf. Sci. 2015, 72, 319–328. [Google Scholar] [CrossRef]
- Ministry of Labor and Social Protection. Occupational Safety and Health Legislation. Available online: http://www.mmuncii.ro/j33/index.php/ro/53-munca/securitate-si-sanatate-in-munca/2807-ssm-legislatia-in-domeniu (accessed on 8 December 2020).
- Gürcanli, G.E.; Müngen, U. An occupational safety risk analysis method at construction sites using fuzzy sets. Int. J. Ind. Ergon. 2009, 39, 371–387. [Google Scholar] [CrossRef]
- Hoła, B.; Nowobilski, T. Analysis of the influence of socio-economic factors on occupational safety in the construction industry. Sustainability 2019, 11, 4469. [Google Scholar] [CrossRef]
- Arnold, P.K.; Hartley, L.R.; Corry, A.; Hochstadt, D.; Penna, F.; Feyer, A.M. Hours of work, and perceptions of fatigue among truck drivers. Accid. Anal. Prev. 1997, 29, 471–477. [Google Scholar] [CrossRef]
- Copsey, N.; Drupsteen, L.; van Kampen, J.; Kuijt-Evers, L.; Schmitz-Felten, E.; Verjans, M. A Review of Accidents and Injuries to Road Transport Drivers; European Agency for Safety and Health at Work: Bilbao, Spain, 2010. [Google Scholar]
- Wedagama, D.M.P.; Bird, R.N.; Metcalfe, A.V. The influence of urban land-use on non-motorised transport casualties. Accid. Anal. Prev. 2006, 38, 1049–1057. [Google Scholar] [CrossRef]
- Torregroza-Vargas, N.M.; Bocarejo, J.P.; Ramos-Bonilla, J.P. Fatigue and crashes: The case of freight transport in Colombia. Accid. Anal. Prev. 2014, 72, 440–448. [Google Scholar] [CrossRef]
- Tucker, P. The impact of rest breaks upon accident risk, fatigue and performance: A review. Work Stress 2003, 17, 123–137. [Google Scholar] [CrossRef]
- Amorim, A.G.; Pereira, C.M.N.A. Improvisation at workplace and accident causation—An exploratory study. Procedia Manuf. 2015, 3, 1804–1811. [Google Scholar] [CrossRef][Green Version]
- Arnetz, J.E.; Hamblin, L.; Essenmacher, L.; Upfal, M.J.; Ager, J.; Luborsky, M. Understanding patient-to-worker violence in hospitals: A qualitative analysis of documented incident reports. J. Adv. Nurs. 2015. [Google Scholar] [CrossRef]
- Kumar, R.; Chelliah, T.D.; Chelliah, M.K.; Amin, A. An analysis on safety work culture in malaysian manufacturing industry. BIOINFO Bus. Manag. 2012, 2, 11–15. [Google Scholar]
- Kwon, O.-J.; Kim, Y.-S. An analysis of safeness of work environment in Korean manufacturing: The “safety climate” perspective. Saf. Sci. 2013, 53, 233–239. [Google Scholar] [CrossRef]
- Nenonen, S. Fatal workplace accidents in outsourced operations in the manufacturing industry. Saf. Sci. 2011, 49, 1394–1403. [Google Scholar] [CrossRef]
- Haslam, R.A.; Hide, S.A.; Gibb, A.G.F.; Gyi, D.E.; Pavitt, T.; Atkinson, S.; Duff, A.R. Contributing factors in construction accidents. Appl. Ergon. 2005, 36, 401–415. [Google Scholar] [CrossRef] [PubMed]
- Hinze, J.W.; Teizer, J. Visibility-related fatalities related to construction equipment. Saf. Sci. 2011, 49, 709–718. [Google Scholar] [CrossRef]
- Ng, S.T.; Tang, Z.; Palaneeswaran, E. Factors contributing to the success of equipment-intensive subcontractors in construction. Int. J. Proj. Manag. 2009, 27, 736–744. [Google Scholar]
- Boufous, S.; Williamson, A. Work-related traffic crashes: A record linkage study. Accid. Anal. Prev. 2006, 38, 14–21. [Google Scholar] [CrossRef] [PubMed]
- Mitchell, R.; Driscoll, T.; Healey, S. Work-related road fatalities in Australia. Accid. Anal. Prev. 2004, 36, 851–860. [Google Scholar] [CrossRef] [PubMed]
- Granger, R.J.; Kosmider, T. Towards a better European transport system. Transp. Res. Procedia 2016, 14, 4080–4084. [Google Scholar] [CrossRef][Green Version]
- Hamid, A.R.A.; Azmi, M.R.A.N.; Aminudin, E.; Jaya, R.P.; Zakaria, R.; Zawawi, A.M.M.; Yahya, K.; Haron, Z.; Yunus, R.; Saar, C.C. Causes of fatal construction accidents in Malaysia. In IOP Conference Series: Earth and Environmental Science; IOP Publishing: Bristol, UK, 2019; Volume 220, p. 12044. [Google Scholar]
- Butlewski, M.; Hankiewicz, K. Psychomotor performance monitoring system in the context of fatigue and accident prevention. Procedia Manuf. 2015, 3, 4860–4867. [Google Scholar] [CrossRef]
- Salguero-Caparros, F.; Suarez-Cebador, M.; Rubio-Romero, J.C. Analysis of investigation reports on occupational accidents. Saf. Sci. 2015, 72, 329–336. [Google Scholar] [CrossRef]
- Yi, K.H.; Lee, S.S. A policy intervention study to identify high-risk groups to prevent industrial accidents in Republic of Korea. Saf. Health Work 2016, 7, 213–217. [Google Scholar] [CrossRef]
- Misiurek, K.; Misiurek, B. Methodology of improving occupational safety in the construction industry on the basis of the TWI program. Saf. Sci. 2017, 92, 225–231. [Google Scholar] [CrossRef]
- Cioca, L.-I.; Ivascu, L. IT technology implications analysis on the occupational risk: Cloud computing architecture. Procedia Technol. 2014, 16, 1548–1559. [Google Scholar] [CrossRef]
- Cioca, L.-I.; Ivascu, L. Risk indicators and road accident analysis for the period 2012–2016. Sustainability 2017, 9, 1530. [Google Scholar] [CrossRef]
- Alhamdani, Y.A.; Hassim, M.H.; Shaik, S.M.; Jalil, A.A. Hybrid tool for occupational health risk assessment and fugitive emissions control in chemical processes based on the source, path and receptor concept. Process Saf. Environ. Prot. 2018, 118, 348–360. [Google Scholar] [CrossRef]
- De Merich, D.; Gnoni, M.G.; Malorgio, B.; Micheli, G.J.L.; Piga, G.; Sala, G.; Tornese, F. Managing occupational health and safety in SMEs: An evolutionary web-based tool. In Proceedings of the IEEE International Conference on Industrial Engineering and Engineering Management (IEEM), Macao, China, 15–19 December 2019; pp. 1179–1182. [Google Scholar]
- Ivascu, L. Measuring the implications of sustainable manufacturing in the context of Industry 4.0. Processes 2020, 8, 585. [Google Scholar] [CrossRef]
- Molinero-Ruiz, E.; Pitarque, S.; Fondevila-McDonald, Y.; Martin-Bustamante, M. How reliable and valid is the coding of the variables of the European Statistics on Accidents at Work (ESAW)? A need to improve preventive public policies. Saf. Sci. 2015, 79, 72–79. [Google Scholar] [CrossRef]
- MacKinnon, J.G.; Haug, A.A.; Michelis, L. Numerical distribution functions of likelihood ratio tests for cointegration. J. Appl. Econom. 1999, 14, 563–577. [Google Scholar] [CrossRef]
- Ntshangase, K.; Mingiri, K.F.; Palesa, M.M. The interaction between the stock market and macroeconomic policy variables in South Africa. J. Econ. 2016, 7, 1–20. [Google Scholar] [CrossRef]
- Naseem, S.; Fu, G.L.; ThaiLan, V.; Mohsin, M.; Zia-Ur-Rehman, M. Macroeconomic variables and the Pakistan stock market: Exploring long and short run relationship. Pac. Bus. Rev. Int. 2019, 11, 621–672. [Google Scholar]
- Otero, J.; Smith, J. Testing for cointegration: Power versus frequency of observation—Further Monte Carlo results. Econ. Lett. 2000, 67, 5–9. [Google Scholar] [CrossRef]
- Yavuz, N.Ç. CO2 emission, energy consumption, and economic growth for Turkey: Evidence from a cointegration test with a structural break. Energy Sources Part B Econ. Plan. Policy 2014, 9, 229–235. [Google Scholar] [CrossRef]
- Sulaiman, C.; Abdul-Rahim, A.S. Population growth and CO2 emission in Nigeria: A recursive ARDL approach. Sage Open 2018, 8, 2158244018765916. [Google Scholar] [CrossRef]
- Li, X.-K.; Ji, W.-J.; Zhao, J.; Wang, S.-J.; Au, C.-T. Ammonia decomposition over Ru and Ni catalysts supported on fumed SiO2, MCM-41, and SBA-15. J. Catal. 2005, 236, 181–189. [Google Scholar] [CrossRef]
- Belloumi, M. Energy consumption and GDP in Tunisia: Cointegration and causality analysis. Energy Policy 2009, 37, 2745–2753. [Google Scholar] [CrossRef]
- Ali, M.B. Co integrating relation between macroeconomic variables and stock return: Evidence from Dhaka Stock Exchange (DSE). Int. J. Bus. Commer. 2011, 1, 25–38. [Google Scholar]
- Mohsin, M.; Naiwen, L.; Zia-UR-Rehman, M.; Naseem, S.; Baig, S.A. The volatility of bank stock prices and macroeconomic fundamentals in the Pakistani context: An application of GARCH and EGARCH models. Oeconomia Copernicana 2020, 11, 609–636. [Google Scholar] [CrossRef]
- Mohsin, M.; Naseem, S.; Zia-ur-Rehman, M.; Baig, S.A.; Salamat, S. The crypto-trade volume, GDP, energy use, and environmental degradation sustainability: An analysis of the top 20 crypto-trader countries. Int. J. Financ. Econ. 2020. [Google Scholar] [CrossRef]
- Johansen, S. Determination of cointegration rank in the presence of a linear trend. Oxf. Bull. Econ. Stat. 1992, 54, 383–397. [Google Scholar] [CrossRef]
- Cheung, Y.-W.; Lai, K.S. Lag order and critical values of the augmented Dickey–Fuller test. J. Bus. Econ. Stat. 1995, 13, 277–280. [Google Scholar]
- Fargnoli, M.; Lombardi, M.; Haber, N.; Guadagno, F. Hazard function deployment: A QFD-based tool for the assessment of working tasks–A practical study in the construction industry. Int. J. Occup. Saf. Ergon. 2018. [Google Scholar] [CrossRef] [PubMed]
- Pinto, A.; Nunes, I.L.; Ribeiro, R.A. Occupational risk assessment in construction industry–Overview and reflection. Saf. Sci. 2011, 49, 616–624. [Google Scholar] [CrossRef]
- Lind, S. Types and sources of fatal and severe non-fatal accidents in industrial maintenance. Int. J. Ind. Ergon. 2008, 38, 927–933. [Google Scholar] [CrossRef]
- Mohsin, M.; Zhu, Q.; Naseem, S.; Sarfraz, M.; Ivascu, L. Mining industry impact on environmental sustainability, economic growth, social interaction, and public health: An application of semi-quantitative mathematical approach. Processes 2021, 9, 972. [Google Scholar] [CrossRef]
- Lombardi, M.; Fargnoli, M.; Parise, G. Risk profiling from the European Statistics on Accidents at Work (ESAW) accidents′ databases: A case study in construction sites. Int. J. Environ. Res. Public Health 2019, 16, 4748. [Google Scholar] [CrossRef]
- Lim, S.-S.; Yoon, J.-H.; Rhie, J.; Bae, S.W.; Kim, J.; Won, J.-U. The relationship between free press and under-reporting of non-fatal occupational injuries with data from representative national indicators, 2015: Focusing on the lethality rate of occupational injuries among 39 countries. Int. J. Environ. Res. Public Health 2018, 15, 2856. [Google Scholar] [CrossRef]



| Main Causes | Work Conditions |
|---|---|
| Cause-1 Causes dependent on the executor—the injured persons (the executors) | Falls |
| Improper performance of work operations | |
| Omissions (failure to use the means of protection provided; failure to perform some operations essential to occupational safety promptly) | |
| Exposure, outside the workload, too dangerous or harmful factors (travel, parking in places or areas with temporary or permanent danger) | |
| Carrying out, outside the workload, operations that result in dangerous or harmful conditions | |
| Presence at work in inappropriate psycho-physiological conditions | |
| Other causes | |
| Cause-2 Causes dependent on the means of production | Physical causes (movements under the effect of gravity; functional movements of machines and mechanisms, etc.) |
| Chemical causes (danger of contact or handling) | |
| Causes of nature biological (danger of contact or handling) | |
| Cause-3 Workload-dependent causes | Deficiencies in guidance, supervision, and control |
| Errors in the predetermination of work operations | |
| Omissions in the predetermination of labor operations | |
| Deficiencies in ensuring the conditions of occupational safety and health | |
| Improper distribution of performers in the workplace | |
| Other causes | |
| Cause-4 Work-dependent causes—the work environment | Physical causes (air temperature, air humidity, low light level) |
| Psychosocial climate | |
| The special character of the environment | |
| Other causes |
| Stationarity Test of Work Accident Causes | Order of Cointegration | |||||
| Variables | Unit-Root Test | Augmented Dickey–Fuller Test (Intercept) | ADF (Trend and Intercept) | ADF | ||
| ADF t-Stat | p-Value | ADF t-Stat | p-Value | |||
| WA | Level Data | −0.3811 | 0.9019 | −3.0284 | 0.1400 | I(1) |
| 1st difference data | −11.1113 * | 0.0000 | −11.0411 * | 0.0000 | ||
| C-1 | Level Data | −0.6419 | 0.8485 | −1.4669 | 0.8225 | I(1) |
| 1st difference data | −50.1946 * | 0.0001 | −49.2384 * | 0.0000 | ||
| C-2 | Level Data | −0.2699 | 0.9195 | −2.1816 | 0.4845 | I(1) |
| 1st difference data | −21.1863 * | 0.0001 | −20.9114 * | 0.0000 | ||
| C-3 | Level Data | −1.7557 | 0.3956 | −2.6124 | 0.2774 | I(1) |
| 1st difference data | −10.9289 * | 0.0000 | −10.7576 * | 0.0000 | ||
| C-4 | Level Data | −2.3014 | 0.1770 | −2.3132 | 0.4165 | I(1) |
| 1st difference data | −13.1573 * | 0.0000 | −12.9533 * | 0.0000 | ||
| Stationarity Test of Fatal Accident Causes | ||||||
| FA | Level Data | −2.1382 | 0.2316 | −2.5677 | 0.2963 | I(1) |
| 1st difference data | −17.5672 * | 0.0000 | −20.7954 * | 0.0000 | ||
| C-1 | Level Data | −2.0521 | 0.2644 | −1.9677 | 0.5981 | I(1) |
| 1st difference data | −7.8011 * | 0.0000 | −7.6647 * | 0.0000 | ||
| C-2 | Level Data | −0.0050 | 0.9508 | −3.1082 | 0.1220 | I(1) |
| 1st difference data | −3.0923 ** | 0.0379 | −2.2802 ** | 0.0241 | ||
| C-3 | Level Data | −1.4592 | 0.5424 | −1.2104 | 0.8932 | I(1) |
| 1st difference data | −8.3599 * | 0.0000 | −8.3354 * | 0.0000 | ||
| C-4 | Level Data | 0.1470 | 0.9646 | −2.0037 | 0.5796 | I(1) |
| 1st difference data | −17.3718 * | 0.0001 | −17.2347 * | 0.0000 | ||
| Work Accident | ||||||
| Lag | Log L | LR | FPE | AIC | SC | HQ |
| 0 | −46.4875 | NA | 1.11 × 10−5 | 2.7831 | 3.0008 | 2.8598 |
| 1 | 1.4892 | 80.3934 | 3.26 × 10−6 | 1.5411 | 2.8472 | 2.0016 |
| 2 | 72.1194 | 99.2641 | 2.99 × 10−7 | −0.9253 | 1.4692 | −0.0811 |
| 3 | 117.3881 | 51.3860 * | 1.24 × 10−7 * | −2.0209 * | 1.4620 * | −0.7930 * |
| Fatal Accident | ||||||
| 0 | −637.086 | NA | 8.14 × 108 | 34.7073 | 34.9250 * | 34.7840 |
| 1 | −619.373 | 29.6798 | 1.23 × 109 | 35.1012 | 36.4074 | 35.5617 |
| 2 | −582.281 | 52.1303 | 6.89 × 108 | 34.4476 | 36.8422 | 35.2918 |
| 3 | −517.67 | 73.3417 * | 1.00 × 108 * | 32.3064 * | 35.7895 | 33.5344 * |
| (A) | |||
| Work Accident | |||
| Hypothesized No. of CE(s) | Trace Statistic | Critical Value (0.05) | Prob. |
| None | 83.83758 * | 69.81889 | 0.0025 |
| At most 1 | 42.0070 | 47.8561 | 0.1585 |
| At most 2 | 22.3922 | 29.7970 | 0.2772 |
| At most 3 | 9.1974 | 15.4947 | 0.3474 |
| At most 4 | 0.6467 | 3.8414 | 0.4213 |
| Fatal Accident | |||
| None | 76.77265 * | 69.81889 | 0.0125 |
| At most 1 | 40.7012 | 47.8561 | 0.1984 |
| At most 2 | 20.3516 | 29.7970 | 0.3993 |
| At most 3 | 6.3039 | 15.4947 | 0.6596 |
| At most 4 | 0.1497 | 3.8414 | 0.6988 |
| (B) | |||
| Work Accident. | |||
| Hypothesized No. of CE(s) | Max Eigen Statistic | Critical Value (0.05) | Prob. |
| None | 41.8304 * | 33.87687 | 0.0046 |
| At most 1 | 19.6148 | 27.5843 | 0.3684 |
| At most 2 | 13.1947 | 21.1316 | 0.4345 |
| At most 3 | 8.5506 | 14.2646 | 0.3254 |
| At most 4 | 0.6467 | 3.8414 | 0.4213 |
| Fatal Accident | |||
| None | 36.0714 ** | 33.87687 | 0.0269 |
| At most 1 | 20.3495 | 27.5843 | 0.3175 |
| At most 2 | 14.0477 | 21.1316 | 0.3611 |
| At most 3 | 6.1542 | 14.2646 | 0.5935 |
| At most 4 | 0.1497 | 3.8414 | 0.6988 |
| Work Accident | ||||
| Cointegration Equation(s) | C-1 | C-2 | C-3 | C-4 |
| 1.000 | −1.9710 | −3.2879 | 0.9780 | 1.2224 |
| Standard Error | (−1.5251) | (−0.7474) | (−0.3678) | (−0.2899) |
| Log-likelihood | 146.8347 | |||
| Fatal Accident | ||||
| 1.000 | −1.9711 | −3.2879 | 0.9780 | 1.2224 |
| Standard Error | (−1.5251) | (−0.7474) | (−0.3678) | (−0.2899) |
| Log-likelihood | −459.1769 | |||
| The Direction of Causality for Work Accident | ||||||
| Short Run | Long Run | |||||
| Error Correction | WA/FA | C-1 | C-2 | C-3 | C-4 | ECTt−1 |
| D(WA (-1)) | 0.0066 | −0.3599 | 1.0145 *** | 0.3901 | -0.8335 * | |
| D(WA (-2)) | ------ | 0.0267 | −0.3134 | 0.2926 | 0.4813 | |
| D(WA (-3)) | 0.0070 | −0.2272 | −0.1102 | 0.3494 | ||
| D(W_ C-1(-1)) | 0.3167 | 0.0269 | −1.8422 * | −0.422 *** | 0.8393 * | |
| D(W_ C-1(-2)) | 0.1325 | ------- | 0.3145 | −2.1211 * | −0.0255 | |
| D(W_ C-1(-3)) | 0.7307 * | −0.0308 | −1.9391 * | −0.0358 | ||
| D(W_ C-2(-1)) | −0.3793 * | −0.0314 | 0.1708 | −0.0286 | 0.4489 *** | |
| D(W_ C-2(-2)) | −0.0972 | −0.0560 | ------- | 0.1891 | −0.0677 | |
| D(W_ C-2(-3)) | 0.0421 | −0.0720 | 0.0230 | −0.0474 | ||
| D(W_ C-3(-1)) | −0.0455 | 0.0008 | −0.1912 | 0.2565 | -0.2808 | |
| D(W_ C-3(-2)) | −0.0716 | 0.0385 | −0.1366 | ------- | 0.1598 | |
| D(W_ C-3(-3)) | −0.0888 | −0.0051 | 0.0328 | 0.0525 | ||
| D(W_ C-4(-1)) | 0.2447 | 0.0426 | 0.4542 | −0.0907 *** | 0.6356 * | |
| D(W_ C-4(-2)) | 0.2169 | 0.0447 | −0.1183 | 0.0640 ** | ------ | |
| D(W_ C-4(-3)) | 0.1469 | 0.0093 | −0.2053 | 0.6393 *** | ||
| C | 0.0242 | 0.0557 * | 0.0647 *** | 0.0443 | −0.0160 | ----- |
| The Direction of Causality for Fatal Accident | ||||||
| D(FA (-1)) | −0.0429 | −0.2644 * | 0.2921 ** | −0.1134 | −0.4260 *** | |
| D(FA (-2)) | ------ | 0.0159 | -0.0430 | 0.1511 | 0.0567 | |
| D(FA (-3)) | −0.0018 | −0.0364 | 0.0778 | 0.2439 | ||
| D(F_ C-1(-1)) | −1.8070 | 1.8087 | −0.0352 | −0.6500 | 0.0463 | |
| D(F_ C-1(-2)) | −0.2252 | ------ | 2.9347 * | −1.2752 | 3.0441 ** | |
| D(F_ C-1(-3)) | −0.6185 | 1.5921 * | −1.5642 | 1.9980 | ||
| D(F_ C-2(-1)) | −1.2928 | 0.1225 | −0.7592 | −0.3945 | 0.3532 * | |
| D(F_ C-2(-2)) | −0.6686 | 0.0195 | ------ | 0.0948 | −0.1003 | |
| D(F_ C-2(-3)) | 1.3170 ** | 0.0551 | −0.8216 ** | −0.3172 | ||
| D(F_ C-3(-1)) | −1.161 ** | −0.1242 *** | −0.4859 * | −0.2426 | −0.1377 | |
| D(F_ C-3(-2)) | −0.4307 | −0.0436 | −0.2981 *** | ------ | −0.4015 | |
| D(F_ C-3(-3)) | 1.2457 * | −0.0504 | −0.0359 | 0.3588 | ||
| D(F_ C-4(-1)) | 0.6982 ** | −0.1336 * | −0.6743 * | 0.4197 *** | 0.1143 | |
| D(F_ C-4(-2)) | 0.5111 ** | −0.0851 *** | −0.2427 * | 0.0266 | ------ | |
| D(F_ C-4(-3)) | −0.0330 | −0.0905 *** | −0.4122 * | 0.3943 * | ||
| C | 0.6565 | 0.2089 | 0.0104 | 0.4052 | 2.7403 | ---- |
| Work Accident | |||||
| Direction of Causality | Observations | F-Statistics | Prob. | ||
| C-1 | → | WA | 37 | 10.8294 * | 6.00 × 10−5 |
| WA | → | C-1 | 8.9783 * | 0.0002 | |
| C-2 | → | WA | 37 | 12.5607 * | 2.00 × 10−5 |
| WA | → | C-2 | 5.6678 * | 0.0034 | |
| C-3 | → | WA | 37 | 4.1349 * | 0.0144 |
| WA | ~ | C-3 | 1.5978 | 0.2106 | |
| C-4 | → | WA | 37 | 5.6942 * | 0.0033 |
| WA | → | C-4 | 3.3517 ** | 0.0319 | |
| Fatal Accident | |||||
| C-1 | → | FA | 37 | 3.5962 ** | 0.0248 |
| FA | ~ | C-1 | 1.1920 | 0.3295 | |
| C-2 | ~ | FA | 37 | 0.7898 | 0.5091 |
| FA | ~ | C-2 | 1.7937 | 0.1696 | |
| C-3 | ~ | FA | 37 | 1.8127 | 0.1661 |
| FA | → | C-3 | 4.0062 ** | 0.0164 | |
| C-4 | ~ | FA | 37 | 2.1459 | 0.1152 |
| FA | ~ | C-4 | 1.5999 | 0.2101 | |
Publisher’s Note: MDPI stays neutral with regard to jurisdictional claims in published maps and institutional affiliations. |
© 2021 by the authors. Licensee MDPI, Basel, Switzerland. This article is an open access article distributed under the terms and conditions of the Creative Commons Attribution (CC BY) license (https://creativecommons.org/licenses/by/4.0/).
Share and Cite
Ivascu, L.; Sarfraz, M.; Mohsin, M.; Naseem, S.; Ozturk, I. The Causes of Occupational Accidents and Injuries in Romanian Firms: An Application of the Johansen Cointegration and Granger Causality Test. Int. J. Environ. Res. Public Health 2021, 18, 7634. https://doi.org/10.3390/ijerph18147634
Ivascu L, Sarfraz M, Mohsin M, Naseem S, Ozturk I. The Causes of Occupational Accidents and Injuries in Romanian Firms: An Application of the Johansen Cointegration and Granger Causality Test. International Journal of Environmental Research and Public Health. 2021; 18(14):7634. https://doi.org/10.3390/ijerph18147634
Chicago/Turabian StyleIvascu, Larisa, Muddassar Sarfraz, Muhammad Mohsin, Sobia Naseem, and Ilknur Ozturk. 2021. "The Causes of Occupational Accidents and Injuries in Romanian Firms: An Application of the Johansen Cointegration and Granger Causality Test" International Journal of Environmental Research and Public Health 18, no. 14: 7634. https://doi.org/10.3390/ijerph18147634
APA StyleIvascu, L., Sarfraz, M., Mohsin, M., Naseem, S., & Ozturk, I. (2021). The Causes of Occupational Accidents and Injuries in Romanian Firms: An Application of the Johansen Cointegration and Granger Causality Test. International Journal of Environmental Research and Public Health, 18(14), 7634. https://doi.org/10.3390/ijerph18147634

