Economic Evaluation of Mental Health Effects of Flooding Using Bayesian Networks
Abstract
1. Introduction
2. Psychological Impacts of Flooding
3. Cost Estimation of Flooding
- Knowledge of each outcome (or condition);
- Prevalence of these outcomes;
- Presence of known treatment plans;
- Duration of any treatment;
- Likely impact of the outcome over the short term in terms of days of work lost.
- The uncertainty of flood occurrence has noticeably increased due to intensified climate change; and
- The consequences of flooding considerably depend on the behaviour of the affected people and their capability to adapt.
4. Mitigating the Impact of Flood Health Damages
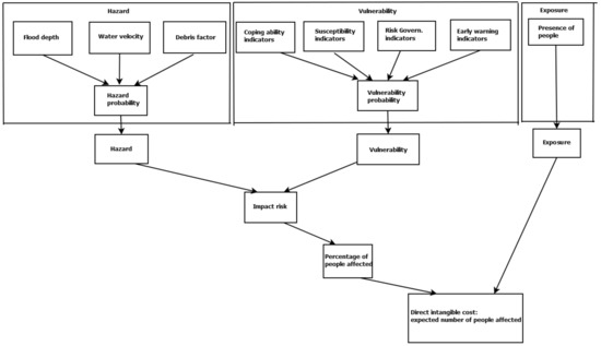
5. Flooding and Health Risk Factors: Modelling Approaches
6. Evaluation Method: Probabilistic Graphical Models
- BN structure learning: There are a number of risk factors related to the flood interventions upon mental health including healthcare resources, flood management practices, existing mental disorders and many more, which will be considered as input and mediate nodes in the proposed BN model. The level of effectiveness of these nodes and the causal relationships between them are presented by edges, which can be elicited from the domain experts and the available data to construct the BN structure.
- Parameter learning: prior probabilities assigned to root nodes and conditional probabilities for dependent (leaf) nodes are elicited from the experts’ domain and existing information. In the BN, the state of some nodes could be influenced by their prior states, or affect other nodes. The probabilities of these nodes are determined before propagating evidence to the model [50,51].
- Outcomes of BN (Posterior probability learning): The final step in BN is to run the model at agreed intervals. As new information is added to the model, the current priors/states will be updated using the Bayesian paradigm in a very efficient way.
7. Results
7.1. Using Bayesian Network to Evaluate the Effect of Flood Interventions upon Mental Health
- For Msever: CQALY = 0.055;
- For Lsever: CQALY = 0.062.
- For Msever: CQALY = 0.033;
- For Lsever: CQALY = 0.038.
- For Msever: 0.055 − 0.033 = 0.022;
- For Lsever: 0.062 − 0.038 = 0.024.
- For Msever: 20,000 = ;
- For Lsever: 20,000 = .
8. Conclusions
Author Contributions
Funding
Institutional Review Board Statement
Data Availability Statement
Conflicts of Interest
Abbreviations
| BN | Bayesian Network |
| CI | Conditional Probability |
| CQALY | Change in QALY |
| CU | Change in Utility |
| DAG | Directed Acyclic Graph |
| EA | Environment Agency |
| EWS | Early Warning System |
| LOSI | Loss Of Sentimental Items |
| Lsever | Less severe depression |
| Msever | More severe depression |
| NSFH2020 | English National Study of Flooding and Health |
| PHE | Public Health England |
| PPD | Prevalence of Probable Depression |
| PTSD | Post-Traumatic Stress Disorder |
| QALY | Quality-Adjusted Life Year |
| WTP | Willingness to Pay |
References
- Munich, R. Topics Annual Review: Natural Disasters 2014; Mnchener Rckversicherungs-Gesellschaf: Munich, Germany, 2014. [Google Scholar]
- UNISDR. Global Assessment Report on Disaster Individual Flood Protection; Revealing Risk, Redefining Development; UNISDR: Geneva, Switzerland, 2011. [Google Scholar]
- World Economic Forum. The Global Risks Report 2018, 13th ed.; World Economic Forum: Geneva, Switzerland, 2018. [Google Scholar]
- Chatterton, J.; Clarke, C.; Daly, E.; Dawks, S.; Elding, C.; Fenn, T.; Hick, E.; Miller, J.; Morris, J.; Ogunyoye, F.; et al. The Costs and Impacts of the Winter 2013 to 2014 Floods. Report SC140025, 1. 2016. Available online: https://rpaltd.co.uk/uploads/report_files/the-costs-and-impacts-of-the-winter-2013-to-2014-floods-report.pdf (accessed on 5 July 2021).
- Mechler, R. Reviewing estimates of economic efficiency of disaster risk management: Opportunities & limitations of using risk-based cost-benefit analysis. Nat. Hazards 2016, 81, 2121–2147. [Google Scholar]
- Hammond, M.J.; Chen, A.S.; Djordjevic, S.; Butler, D.; Mark, O. Urban flood impact assessment: A state-of-the-art review. Urban Water J. 2015, 12, 14–29. [Google Scholar] [CrossRef]
- Walker-Springett, K.; Butler, C.; Adger, W.N. Wellbeing in the aftermath of floods. Health Place 2017, 43, 66–74. [Google Scholar] [CrossRef] [PubMed]
- Lamond, J.E.; Joseph, R.D.; Proverbs, D.G. An exploration of factors affecting the long term psychological impact and deterioration of mental health in flooded households. Environ. Res. 2015, 140, 325–334. [Google Scholar] [CrossRef] [PubMed]
- Prettenthaler, F.; Koberl, J.; Bird, D.N. ‘Weather Value at Risk’: A uniform approach to describe and compare sectoral income risks from climate change. Sci. Total Environ. 2016, 543, 1010–1018. [Google Scholar] [CrossRef] [PubMed]
- Fewtrell, L.J.; Kay, D.; Ashley, R. Flooding and Health an evaluation of the health impacts of urban pluvial flooding in the UK. In Health Impact Assessment for Sustainable Water Management; IWA Publishing: London, UK, 2008; pp. 121–148. [Google Scholar]
- European Council. EU Directive of the European Parliament and of the European Council on the Estimation and Management of Flood Risks; 2007/60/EU. 2007. Available online: https://eur-lex.europa.eu/eli/dir/2007/60/oj (accessed on 5 July 2021).
- Arora, P.; Boyne, D.; Slater, J.J.; Gupta, A.; Brenner, D.R.; Druzdzel, M.J. Bayesian networks for risk prediction using real-world data: A tool for precision medicine. Value Health 2019, 22, 439–445. [Google Scholar] [CrossRef] [PubMed]
- Daneshkhah, A.; Parham, G.; Chatrabgoun, O.; Jokar, M. Approximation multivariate distribution with pair copula using the orthonormal polynomial and Legendre multiwavelets basis functions. Commun. Stat. Simul. Comput. 2016, 45, 389–419. [Google Scholar] [CrossRef]
- Vepa, A.; Saleem, A.; Rakhshan, K.; Daneshkhah, A.; Sedighi, T.; Shohaimi, S.; Omar, A.; Salari, N.; Chatrabgoun, O.; Dharmaraj, D.; et al. Using Machine Learning Algorithms to Develop a Clinical Decision-Making Tool for COVID-19 Inpatients. Int. J. Environ. Res. Public Health 2021, 18, 6228. [Google Scholar] [CrossRef]
- Phifer, J.F. Psychological distress and somatic symptoms after natural disaster: Differential vulnerability among older adults. Psychol. Aging 1990, 5, 412. [Google Scholar] [CrossRef]
- Reacher, M.; McKenzie, K.; Lane, C.; Nichols, T.; Kedge, I.; Iversen, A.; Hepple, P.; Walter, T.; Laxton, C.; Simpson, J.; et al. Health impacts of flooding in Lewes: A comparison of reported gastrointestinal & other illness & mental health in flooded/non-flooded households. Commun. Dis. Public Health 2004, 7, 39–46. [Google Scholar]
- Tapsell, S.M.; Penning-Rowsell, E.C.; Tunstall, S.M.; Wilson, T.L. Vulnerability to flooding: Health and social dimensions. Philosophical transactions of the royal society of London. Ser. A Math. Phys. Eng. Sci. 2002, 360, 1511–1525. [Google Scholar] [CrossRef] [PubMed]
- Carroll, B.; Morbey, H.; Balogh, R.; Araoz, G. Flooded homes, broken bonds, the meaning of home, psychological processes and their impact on psychological health in a disaster. Health Place 2009, 15, 540–547. [Google Scholar] [CrossRef] [PubMed]
- Mason, V.; Andrews, H.; Upton, D. The psychological impact of exposure to floods. Psychol. Health Med. 2010, 15, 61. [Google Scholar] [CrossRef]
- Bich, H.; Quang, N.; ThanhHa, T.; DucHanh, T.; Guha-Sapir, D. Impacts of flood on health: Epidemiologic evidence from Hanoi, Vietnam. Glob. Health Action 2011, 4, 6356. [Google Scholar] [CrossRef]
- Hu, M.; Zhang, X.; Li, Y.; Yang, H.; Tanaka, K. Flood mitigation performance of low impact development technologies under different storms for retrofitting an urbanized area. J. Clean. Prod. 2019, 222, 373–380. [Google Scholar] [CrossRef]
- Patricia, S.T.D.; Filipe, S.F.L.; Manuel, V.C.R.; Paulo, M.J.; Antonio, L.P.F. Can land cover changes mitigate large floods? A reflection based on partial least squares-path modeling. Water 2019, 11, 684. [Google Scholar]
- Zhong, S.; Yang, L.; Toloo, S.; Wang, Z.; Tong, S.; Sun, X.; Crompton, D.; FitzGerald, G.; Huang, C. The long-term physical & psychological health impacts of flooding: A systematic mapping. Sci. Total Environ. 2018, 626, 165–194. [Google Scholar] [PubMed]
- Marsh, T.; Kirby, C.; Muchan, K.; Barker, L.; Henderson, E.; Hannaford, J. The Winter Floods of 2015/2016 in the UK—A Review. NERC/Centre for Ecology and Hydrology. 2016. Available online: http://nora.nerc.ac.uk/id/eprint/515303/ (accessed on 5 July 2021).
- Schmitt, L.H.; Graham, H.M.; White, P.C. Economic evaluations of the health impacts of weather-related extreme events: A scoping review. Int. J. Environ. Res. Public Health 2016, 13, 1105. [Google Scholar] [CrossRef]
- Matsushima, K.; Onishi, M.; Kobayashi, K. Economic valuation of victims’ mental damage in flood disaster. In Proceedings of the IEEE International Conference on Systems, Man and Cybernetics, Montreal, QC, Canada, 7–10 October 2007; pp. 1848–1853. [Google Scholar]
- Navrud, S.; Huu Tuan, T.; Duc Tinh, B. Estimating the welfare loss to households from natural disasters in developing countries: A contingent valuation study of flooding in Vietnam. Glob. Health Action 2012, 5, 17609. [Google Scholar] [CrossRef]
- DEFRA. The Appraisal of Human-Related Intangible Impacts of Flooding; R&D Technical Report FD2005/TR; DEFRA: London, UK, 2004. [Google Scholar]
- DEFRA. UK Climate Change Risk Assessment; Evidence Report; DEFRA: London, UK, 2012. [Google Scholar]
- Crichton, D. The Risk Triangle. In Natural Disaster Management; Ingleton, J., Ed.; Tudor Rose: Leicester, UK, 1999; Volume 566, pp. 102–103. [Google Scholar]
- Gain, A.K.; Mojtahed, V.; Biscaro, C.; Balbi, S.; Giupponi, C. An integrated approach of flood risk assessment in the eastern part of Dhaka City. Nat. Hazards 2015, 79, 1499–1530. [Google Scholar] [CrossRef]
- Jonkman, S.N.; Kok, M.; Vrijling, J.K. Flood risk assessment in the Netherlands: A case study for dike ring South Holland. Risk Anal. Int. J. 2018, 28, 1357–1374. [Google Scholar] [CrossRef] [PubMed]
- Balbi, S.; Villa, F.; Mojtahed, V.; Hegetschweiler, K.T.; Giupponi, C. A spatial Bayesian network model to assess the benefits of early warning for urban flood risk to people. Nat. Hazards Earth Syst. Sci. 2016, 16, 1323–1337. [Google Scholar] [CrossRef]
- Sibley, A. Analysis of extreme rainfall and flooding in Cumbria. Weather 2010, 55, 287–292. [Google Scholar] [CrossRef]
- Coles, D.; Yu, D.; Wilbey, R.L.; Green, D.; Herring, Z. Beyond ‘flood hotspots’: Modelling emergency service accessibility during flooding in York. JoH 2017, 566, 419–436. [Google Scholar] [CrossRef]
- Lowe, D.; Ebi, K.L.; Forsberg, B. Factors increasing vulnerability to health effects before, during and after floods. Int. J. Environ. Res. Public Health 2013, 10, 7015–7067. [Google Scholar] [CrossRef] [PubMed]
- Jermacane, D.; Waite, T.D.; Beck, C.R.; Bone, A.; Amlôt, R.; Reacher, M.; Kovats, S.; Armstrong, B.; Leonardi, G.; Rubin, G.J.; et al. The English National Cohort Study of Flooding and Health: The change in the prevalence of psychological morbidity at year two. BMC PH 2018, 18, 330. [Google Scholar] [CrossRef]
- Huang, P.; ZTan, H.; Liu, A.; Feng, S.; Chen, M. Prediction of posttraumatic stress disorder among adults in flood district. BMC Public Health 2010, 10, 207. [Google Scholar] [CrossRef]
- Fenton, N.; Neil, M. Risk Assessment and Decision Analysis with Bayesian Networks; CRC Press: Boca Raton, FL, USA, 2018. [Google Scholar]
- Uusitalo, L. Advantages & challenges of BNs in environmental modelling. Ecol. Model. 2007, 203, 312–318. [Google Scholar]
- Sedighi, T.; Varga, L. CECAN Evaluation and Policy Practice Note (EPPN) for Policy Analysts and Evaluators—A Bayesian Network for Policy Evaluation. 2019. Available online: https://www.cecan.ac.uk/wp-content/uploads/2020/08/EPPN-No-13-A-Bayesian-Network-for-Policy-Evaluation.pdf (accessed on 5 July 2021).
- Barton, D.N.; Kuikka, S.; Varis, O.; Uusitalo, L.; Henriksen, H.J.; Borsuk, M.; de la Hera, A.; Farmani, R.; Johnson, S.; Linnell, J.D. BNs in environmental and resource management. Integr. Environ. Assess. Manag. 2011, 8, 418–429. [Google Scholar] [CrossRef]
- Bedford, T.; Wilson, K.J.; Daneshkhah, A. Assessing parameter uncertainty on coupled models using minimum information methods. Reliab. Eng. Syst. Saf. 2014, 125, 3–12. [Google Scholar] [CrossRef][Green Version]
- Jensen, K.L.; Toftum, J.; Friis-Hansen, P. A Bayesian Network approach to the evaluation of building design and its consequences for employee performance and operational costs. Build. Environ. 2009, 44, 456–462. [Google Scholar] [CrossRef]
- Sedighi, T.; Varga, L. Evaluating the Bovine Tuberculosis Eradication Mechanism and Its Risk Factors in England’s Cattle Farms. Int. J. Environ. Res. Public Health 2021, 18, 3451. [Google Scholar] [CrossRef] [PubMed]
- Chatrabgoun, O.; Hosseinian-Far, A.; Chang, V.; Stocks, N.G.; Daneshkhah, A. Approximating non-Gaussian Bayesian networks using minimum information vine model with applications in financial modelling. J. Comput. Sci. 2018, 24, 266–276. [Google Scholar] [CrossRef]
- Nunes, J.; Barbosa, M.; Silva, L.; Gorgonio, K.; Almeida, H.; Perkusich, A. Issues in the probability elicitation process of expert-based Bayesian networks. Enhanced Expert Systems. 2018. No. 5. Available online: https://www.intechopen.com/books/enhanced-expert-systems/issues-in-the-probability-elicitation-process-of-expert-based-bayesian-networks (accessed on 5 July 2021).
- Zhou, Y.; Fenton, N.; Neil, M. Bayesian network approach to multinomial parameter learning using data and expert judgments. Int. J. Approx. Reason. 2014, 55, 1252–1268. [Google Scholar] [CrossRef]
- Lee, C.; van Beek, P. Metaheuristics for score-and-search Bayesian network structure learning. In Canadian Conference on Artificial Intelligence; Springer: Cham, Switzerland, 2017; pp. 129–141. [Google Scholar]
- Sedighi, T. Using Dynamic and Hybrid Bayesian Network for Policy Decision Making. Int. J. Strateg. Eng. (IJoSE) 2019, 2, 22–34. [Google Scholar] [CrossRef]
- Smith, J.Q.; Daneshkhah, A. On the robustness of Bayesian networks to learning from non-conjugate sampling. Int. J. Approx. Reason. 2010, 51, 558–572. [Google Scholar] [CrossRef]
- Daneshkhah, A.; Oakley, J.E. Eliciting multivariate probability distributions. Rethink. Risk Meas. Report. 2010, 1, 23. [Google Scholar]
- Waite, T.D.; Chaintarli, K.; Beck, C.R.; Bone, A.; Amlôt, R.; Kovats, S.; Reacher, M.; Armstrong, B.; Leonardi, G.; Rubin, G.J. The English national cohort study of flooding and health: Cross-sectional analysis of mental health outcomes at year one. BMC Public Health 2017, 17, 1–9. [Google Scholar] [CrossRef]
- National Institute for Clinical Excellence. Depression in Adults: Treatment and Management. 2018. Available online: https://www.nice.org.uk/guidance/gid-cgwave0725/documents/short-version-of-draft-guideline (accessed on 5 July 2021).
- Oakley, J.E. Decision-theoretic sensitivity analysis for complex computer models. Technometrics 2009, 51, 121–129. [Google Scholar] [CrossRef]
- Daneshkhah, A.; Hosseinian-Far, A.; Chatrabgoun, O. Sustainable maintenance strategy under uncertainty in the lifetime distribution of deteriorating assets. In Strategic Engineering for Cloud Computing and Big Data Analytics; Springer: Cham, Switzerland, 2017; pp. 29–50. [Google Scholar]
- McCabe, C.; Claxton, K.; Culyer, A.J. The NICE cost-effectiveness threshold. Pharmacoeconomics 2008, 26, 733–744. [Google Scholar] [CrossRef]
- Vallejo-Torres, L.; García-Lorenzo, B.; Castilla, I.; Valcárcel-Nazco, C.; García-Pérez, L.; Linertová, R.; Polentinos-Castro, E.; Serrano-Aguilar, P. On the estimation of the cost-effectiveness threshold: Why, what, how? Value Health 2016, 19, 558–566. [Google Scholar] [CrossRef] [PubMed]
- Rounsevell, M.D.A.; Metzger, M.J. Developing qualitative scenario storylines for environmental change assessment. Wiley Interdiscip. Rev. Clim. Chang. 2010, 1, 606–619. [Google Scholar] [CrossRef]




| Input Parameter (Node) | Probability | Source of Data |
|---|---|---|
| Flood | 20.1% | [53] (p. 8) |
| LOSI | 62% | domain experts’ opinions |
| PPD | 18.6% | [53] (p. 15) |
| Lsever | 48.3% | NSFH2020 |
| Msever | 21.1% | NSFH2020 |
| Input Parameter (Health States) | Mean Value | Change in Utility | Probability Distribution | Source of Data |
|---|---|---|---|---|
| Remission | [54] | |||
| Lsever | [54] | |||
| Msever | [54] |
| Health State | Before Intervention | After Intervention | The Difference | CQALY Outcomes |
|---|---|---|---|---|
| Msever | 0.055 | 0.033 | 0.022 | 20,000 = |
| Lsever | 0.062 | 0.038 | 0.024 | 20,000 = |
Publisher’s Note: MDPI stays neutral with regard to jurisdictional claims in published maps and institutional affiliations. |
© 2021 by the authors. Licensee MDPI, Basel, Switzerland. This article is an open access article distributed under the terms and conditions of the Creative Commons Attribution (CC BY) license (https://creativecommons.org/licenses/by/4.0/).
Share and Cite
Sedighi, T.; Varga, L.; Hosseinian-Far, A.; Daneshkhah, A. Economic Evaluation of Mental Health Effects of Flooding Using Bayesian Networks. Int. J. Environ. Res. Public Health 2021, 18, 7467. https://doi.org/10.3390/ijerph18147467
Sedighi T, Varga L, Hosseinian-Far A, Daneshkhah A. Economic Evaluation of Mental Health Effects of Flooding Using Bayesian Networks. International Journal of Environmental Research and Public Health. 2021; 18(14):7467. https://doi.org/10.3390/ijerph18147467
Chicago/Turabian StyleSedighi, Tabassom, Liz Varga, Amin Hosseinian-Far, and Alireza Daneshkhah. 2021. "Economic Evaluation of Mental Health Effects of Flooding Using Bayesian Networks" International Journal of Environmental Research and Public Health 18, no. 14: 7467. https://doi.org/10.3390/ijerph18147467
APA StyleSedighi, T., Varga, L., Hosseinian-Far, A., & Daneshkhah, A. (2021). Economic Evaluation of Mental Health Effects of Flooding Using Bayesian Networks. International Journal of Environmental Research and Public Health, 18(14), 7467. https://doi.org/10.3390/ijerph18147467

