Health Information Systems in the Digital Health Ecosystem—Problems and Solutions for Ethics, Trust and Privacy
Abstract
1. Introduction
2. Objectives
3. Methods
4. Results
4.1. Ethics, Privacy and Trust for DHIS—Models and Problems
4.2. A Solution for Ethically Acceptable, Privacy Preserving and Trustworthy DHIS
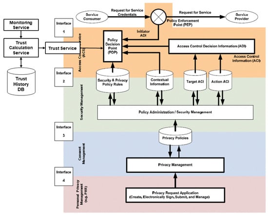
4.3. A System-Oriented, Architecture-Centric, Ontology-Based, Policy-Driven Approach to Ethically Acceptable, Privacy Preserving and Trustworthy Digital Health Ecosystems
5. Discussion
6. Conclusions
Author Contributions
Funding
Conflicts of Interest
References
- Ruotsalainen, P.; Blobel, B. Trust—Essential Requirement and Basis for pHealth Services. In pHealth 2017, Studies in Health Technology and Informatics; Blobel, B., Goossen, W., Eds.; IOS Press: Berlin, Germany, 2017; Volume 237, pp. 25–33. [Google Scholar] [CrossRef]
- Ruotsalainen, P.; Blobel, B. Digital pHealth—Problems and solutions for Ethics, Trust and Privacy. In pHealth 2019, Studies in Health Technology and Informatics; Blobel, B., Giacomini, M., Eds.; IOS Press: Berlin, Germany, 2019; Volume 261, pp. 31–46. [Google Scholar] [CrossRef]
- Blobel, B. Challenges and Solutions for Designing and Managing pHealth Ecosystems. Front. Med. 2019, 6, 83. [Google Scholar] [CrossRef] [PubMed]
- Blobel, B.; Ruotsalainen, P. How Does GDPR Support Healthcare Transformation to 5P Medicine? In MEDINFO 2019, Studies in Health Technology and Informatics; Ohno-Machado, L., Séroussi, B., Eds.; IOS Press: Berlin, Germany, 2019; Volume 264, pp. 1135–1139. [Google Scholar]
- Raghupathi, W.; Raghupathi, V. Big data analytics in healthcare: Promise and potential. Health Inf. Sci. Syst. 2014, 2, 3. [Google Scholar] [CrossRef] [PubMed]
- Van Dijck, J.; Poell, T. Understanding the promises and premises of online health platforms. Big Data Soc. 2016, 3, 1–11. [Google Scholar] [CrossRef]
- President’s Council of Advisors on Science and Technology, Report to the President, Realizing the Full Potential of Health Information Technology to Improve Healthcare for Americans: The Path Forward, President’s Council of Advisors on Science and Technology. December 2010. Available online: https://www.broadinstitute.org/files/sections/about/PCAST/2010%20pcast-health-it.pdf (accessed on 25 April 2020).
- Nissenbaum, H. Privacy as Contextual Integrity. In Washington Law Review; George Washington University Law School: Washington, DC, USA, 2004; Volume 79, pp. 119–157. [Google Scholar]
- O’Connor, Y.; Rowan, W.; Lynch, L.; Heavin, C. Privacy by Design: Informed Consent and Internet of Things for Smart Health. Procedia Comput. Sci. 2017, 113, 653–658. [Google Scholar] [CrossRef]
- Müller, R.; Andersen, E.S.; Kvalnes, Ø.; Shao, J.; Sankaran, S.; Turner, J.R.; Biesenthal, C.; Walker, D.; Gudergan, S. The Interrelationship of Governance, Trust, and Ethics in Temporary Organizations. Proj. Manag. J. 2013, 44, 26–44. [Google Scholar] [CrossRef]
- Serbanati, L.D.; Ricci, F.L.; Mercurio, G.; Vasilaetanu, A. Steps towards a digital health ecosystem. J. Biomed. Informatics 2011, 44, 621–636. [Google Scholar] [CrossRef]
- Kuo, A.M.-H. Opportunities and Challenges of Cloud Computing to Improve Health Care Services. J. Med Internet Res. 2011, 13, e67. [Google Scholar] [CrossRef]
- Li, F.; Zou, X.; Liu, P.; Chen, J.Y. New threats to health data privacy. BMC Bioinform. 2011, 12, S7. [Google Scholar] [CrossRef]
- Zyskind, G.; Nathan, O.; Pentland, A.S. Decentralizing Privacy: Using Blockchain to Protect Personal Data. In Proceedings of the 2015 IEEE Security and Privacy Workshops, San Jose, CA, USA, 21–22 May 2015; pp. 180–184. [Google Scholar]
- Joinson, A.; Houghton, D.J.; Vasalou, A.; Marder, B.L. Digital Crowding: Privacy, Self-Disclosure, and Technology. In Privacy Online; Springer Science and Business Media LLC: Berlin, Germany, 2011; pp. 33–45. [Google Scholar]
- Hosmer, L.T. Trust: The Connecting Link between Organizational Theory and Philosophical Ethics. Acad. Manag. Rev. 1995, 20, 379. [Google Scholar] [CrossRef]
- Smith, H.J.; Xu, T.D. Information Privacy Research: An Interdisciplinary Review. MIS Q. 2011, 35, 989. [Google Scholar] [CrossRef]
- Walsham, J.M. Toward Ethical Information Systems: The Contribution of Discourse Ethics. MIS Q. 2010, 34, 833. [Google Scholar] [CrossRef]
- Floridi, L. The Cambridge Handbook of Information and Computer Ethics; Cambridge University Press: Cambridge, UK, 2010; pp. 1–344. [Google Scholar]
- Association for Computing Machinery, ACM Code of Ethics and Professional Conduct. Available online: https://www.acm.org/code-of-ethics (accessed on 25 April 2020).
- International Medical Informatics Association, the IMIA Code of Ethics for Health Information Professionals. Available online: https://imia-medinfo.org/wp/wp-content/uploads/2015/07/IMIA-Code-of-Ethics-2016.pdf (accessed on 25 April 2020).
- Hamman, W.S.; Zaiane, O.R.; Sobsey, D. Towards a definition of health Informatics Ethics. In Proceedings of the ACM International Health Informatics Symposium 2010 (IHI’10), Arlington, VA, USA, 11–12 November 2010. [Google Scholar]
- Moor, J.H. What is Computer Ethics? Metaphilosophy 1985, 16, 266–275. [Google Scholar] [CrossRef]
- Alexander, L.; Moore, M. Deontological Ethics, Stanford Encyclopedia of Philosophy; Center for the Study of Language and Information (CSLI), Stanford University: Stanford, CA, USA, 2007; Library of Congress Catalog Data: ISSN 1095-5054; Available online: https://www.google.com/search?client=firefox-b-d&q=deontology+stanford (accessed on 25 April 2020).
- Markkula Center for Applied Ethics, Calculating Consequences: The Utilitarian Approach to Ethics, Issues in Ethics V2 N1 (Winter 1989), Santa Clara University, Santa Clara, CA, USA, 1 August 2014. Available online: https://www.scu.edu/ethics/ethics-resources/ethical-decision-making/calculating-consequences-the-utilitarian-approach/ (accessed on 25 April 2020).
- Hursthouse, R.; Pettigrove, G. Virtue Ethics. Stanford Encyclopedia of Philosophy; Center for the Study of Language and Information (CSLI), Stanford University: Stanford, CA, USA, 2003; Library of Congress Catalog Data: ISSN 1095-5054; Available online: https://plato.stanford.edu/entries/ethics-virtue/ (accessed on 25 April 2020).
- Hasnas, J. The normative theories of business ethics: A guide for the perplexed. Bus. Ethics Q. 1998, 8, 19–42. [Google Scholar] [CrossRef]
- Blobel, B. Analysis, design and implementation of secure and interoperable distributed health information systems. In Series Studies in Health Technology and Informatics; IOS Press: Berlin, Germany, 2002; Volume 89. [Google Scholar]
- WHO Universal Declaration of Human Rights. Available online: http://www.un.org/en universal-declaration-human-rights/ (accessed on 25 April 2020).
- Zwick, D.; Dholakia, N. Models of Privacy in the Digital Age: Implications for Marketing and E-Commerce. September 1999. Available online: https://pdfs.semanticscholar.org/a9ab/517b26f42798c15e2c840c3b6 659d6e96578.pdf (accessed on 25 April 2020).
- Marguilis, S.T. Three Theories of Privacy: An Overview. In Privacy Online: Perspectives on Privacy and Self-Disclosure in the Social Web; Trepete, S., Reinecke, L., Eds.; Springer: Berlin, Germany, 2011; ISBN 978-3-642-21521-6. [Google Scholar]
- Marguilis, S.T. Privacy as a Social Issue and Behavioral Concept. J. Soc. Issues 2003, 59, 243–261. [Google Scholar] [CrossRef]
- Ruotsalainen, P.; Blobel, B. Trust Information and Privacy Polices—Enablers for pHealth and Ubiquitous Health. In pHealth 2014, Studies in Health Technology and Informatics; Blobel, B., Sauermann, S., Mense, A., Eds.; IOS Press: Amsterdam, The Netherlands; Berlin, Germany; Washington DC, USA, 2014; Volume 200, pp. 133–139. [Google Scholar] [CrossRef]
- Bricon-Souf, N.; Newman, C.R. Context awareness in health care: A review. Int. J. Med Inform. 2007, 76, 2–12. [Google Scholar] [CrossRef] [PubMed]
- Westin, A.F. Social and Political Dimensions of Privacy. J. Soc. Issues 2003, 59, 431–453. [Google Scholar] [CrossRef]
- Ackerman, M.; Darrell, T.; Weitzner, D.J. Privacy in Context. Hum. Comput. Interact. 2001, 16, 167–176. [Google Scholar] [CrossRef]
- Moloney, M.; Bannister, F.E. A Privacy Control Theory for Online Environments. In Proceedings of the 42nd Hawaii International Conference on System Science (HICSS-42), Waikoloa, HI, USA, 5–8 January 2009. [Google Scholar]
- Yao, M.Z. Self-Protecting of On-line Privacy: Behavioral Approach Privacy Online. In Privacy OnLine Perspectives on Privacy and Self-Disclosure in the Social Web; Trepte, S., Reinecke, L., Eds.; Springer: Berlin/Heidelberg, Germany, 2011; Chapter 9. [Google Scholar]
- Vasalou, A.; Joinson, A.; Houghton, D. Privacy as a fuzzy concept: A new conceptualization of privacy for practitioners. J. Assoc. Inf. Sci. Technol. 2014, 66, 918–929. [Google Scholar] [CrossRef]
- Solove, D.J. A Taxonomy of Privacy. Univ. PA Law Rev. 2006, 154, 477–560. [Google Scholar] [CrossRef]
- Babuska, R. Fuzzy Systems, Modeling and Identification. Electr. Eng. 2001. Available online: https://www.researchgate.net/publication/228769192_Fuzzy_Systems_Modeling_and_Identification (accessed on 25 April 2020).
- European Union GDPR Regulation Article 24. Available online: http://www.privacy-regulation.eu/en/article-24-responsibility-of-the-controller-GDPR.htm (accessed on 25 April 2020).
- Bhatia, J.; Breaux, T.D. Empirical Measurement of Perceived Privacy Risk. ACM Trans. Comput. Interact. 2018, 25, 1–47. [Google Scholar] [CrossRef]
- International Standards Organization. ISO 22600: 2014 Privilege Management and Access Control; ISO: Geneva, Switzerland, 2014. [Google Scholar]
- Blobel, B.; Davis, M.; Ruotsalainen, P.S. Policy Management Standards Enabling Trustworthy pHealth. In pHealth 2014, Studies in Health Technology and Informatics; Blobel, B., Sauermann, S., Mense, A., Eds.; IOS Press: Berlin, Germany, 2014; Volume 200, pp. 8–20. [Google Scholar]
- Blobel, B.; Lopez, D.M.; Gonzalez, C. Patient privacy and security concerns on big data for personalized medicine. Health. Technol. 2016, 6, 75–81. [Google Scholar] [CrossRef]
- Marsden, C. How law and computer science can work together to improve the information society. Commun. ACM 2017, 61, 29–31. [Google Scholar] [CrossRef]
- Asfari, A.R.; Niclolic, M.; Akbari, Z. Personnel selection of using group fuzzy AHP and Saw methods. J. Eng. Manag. Compet. 2017, 7, 3–10. [Google Scholar]
- Ansari, A.Q. The Basics of Fuzzy Logic: A Tutorial Review. Comput. Educ. 1998, 88, 5–9. [Google Scholar]
- Torra, V.; Abril, D.; Navarro-Arribas, G. Fuzzy Methods for Database Protection, EUSFLAT-LFA 2011, a Position Paper, for Contextual Data Control. Available online: https://www.researchgate.net/ publication/263129216_Fuzzy_methods_for_database_protection (accessed on 25 April 2020).
- Eldin, A.A.; Wagenaar, R. A Fuzzy Logic Based Approach to Support Users Self Control of Their Private Contextual Data Retrieval. ECIS 2004 Proceedings. 32. Available online: http://aisel.aisnet.org/ecis2004/32 (accessed on 25 April 2020).
- Aghasian, E.; Garg, S.; Gao, L.; Yu, S.; Montgomery, J. Scoring Users’ Privacy Disclosure Across Multiple Online Social Networks. IEEE Access 2017, 5, 13118–13130. [Google Scholar] [CrossRef]
- Afzali, G.A.; Mohammadi, S. Privacy preserving big data mining: Association rule hiding using fuzzy logic approach. IET Inf. Secur. 2018, 12, 15–24. [Google Scholar] [CrossRef]
- Gambetta, D. Trust: Making and Breaking Cooperative Relations; Blackwell Pub: New York, NY, USA, 1988; Available online: https://www.nuffield.ox.ac.uk/users/gambetta/Trust_making%20and%%20cooperative%20relations.pdf (accessed on 25 April 2020).
- Beldad, A.; De Jong, M.D.T.; Steehouder, M. How shall I trust the faceless and the intangible? A literature review on the antecedents of online trust. Comput. Hum. Behav. 2010, 26, 857–869. [Google Scholar] [CrossRef]
- Ruotsalainen, P.S.; Blobel, B.; Seppälä, A.; Nykänen, P.; Rigby, M.; Rogers, M.; Willison, D. Trust Information-Based Privacy Architecture for Ubiquitous Health. JMIR mHealth uHealth 2013, 1, e23. [Google Scholar] [CrossRef]
- Krukow, K.; Nielsen, M.; Sassone, V. Trust models in ubiquitous computing. Philos. Trans. R. Soc. A Math. Phys. Eng. Sci. 2008, 366, 3781–3793. [Google Scholar] [CrossRef]
- Mahony, M. Theories of Human Relativism. In Online Consumer Protection; IGI Global: Hershey, PA, USA, 2009. [Google Scholar]
- Jøsang, A.; Ismail, R.; Boyd, C. A survey of trust and reputation systems for online service provision. Decis. Support Syst. 2007, 43, 618–644. [Google Scholar] [CrossRef]
- McKnight, D.H.; Choudhury, V.; Kacmar, C. Developing and Validating Trust Measures for e-Commerce: An Integrative Typology. Inf. Syst. Res. 2002, 13, 334–359. [Google Scholar] [CrossRef]
- Papadopoulou, P.; Andreou, A.; Kanellis, P.; Martakos, D. Trust and relationship building in electronic commerce. Internet Res. 2001, 11, 322–332. [Google Scholar] [CrossRef]
- Schoorman, F.D.; Mayer, R.C.; Davis, J.H. An Integrative Model of Organizational Trust: Past, Present, and Future. Acad. Manag. Rev. 2007, 32, 344–354. [Google Scholar] [CrossRef]
- Abdui-Rahman, A.A.; Hailes, S. A Distributed Trust Model. In Proceedings of the 1997 New Security Paradigms Workshop Langdale, Cumbria, UK. Available online: https://www.nspw.org/papers/1997/nspw1997-rahman.pdf (accessed on 25 April 2020).
- O’Donovan, J.; Smyth, B. Trust in Recommender Systems. In Proceedings of the International Conference of Intelligent of User Interfaces IUI’05, San Diego, CA, USA, 9–12 January 2005. [Google Scholar]
- Babuška, R. Fuzzy Systems, Modeling and Identification. Electr. Eng. 2001. Available online: https://www.researchgate.net/profile/Robert_Babuska/publication/228769192_Fuzzy_Systems_Modeling_and_Identification/links/02e7e5223310e79d19000000/Fuzzy-Systems-Modeling-and-Identification.pdf (accessed on 25 April 2020).
- Sabater, J.; Sierra, C. Review on Computational Trust and Reputation Models. Artif. Intell. Rev. 2005, 24, 33–60. [Google Scholar] [CrossRef]
- Ruotsalainen, P.; Blobel, P. Trust Model for Protection of Personal Health Data in a Global Environment. In MEDINFO 2017, Studies in Health Technology and Informatics; Gundlapalli, A.V., Jaulent, M.-C., Zhao, D., Eds.; IOS Press: Berlin, Germany, 2017; Volume 245, pp. 202–206. [Google Scholar]
- Herrera, F.; Herrera-Viedma, E. Linguistic decision analysis: Steps for solving decision problems under linguistic information. Fuzzy Sets Syst. 2000, 115, 67–82. [Google Scholar] [CrossRef]
- Castelfranchi, C.; Falcone, R.; Pezzulo, G. Trust in information sources as a source for trust. In Proceedings of the Second International Joint Conference on Autonomous Agents and Multiagent Systems, Melbourne, Australia, 14–18 July 2003; pp. 89–96. [Google Scholar]
- Keshwani, D.; Jones, D.D.; Meyer, G.E.; Brand, R.M. Rule-based Mamdani-type fuzzy modeling of skin permeability. Appl. Soft Comput. 2008, 8, 285–294. [Google Scholar] [CrossRef]
- Jakubczyk, M. Using a Fuzzy Approach in Multi-criteria Decision Making with Multiple Alternatives in Health Care. In Multiplecriteria Decision Making; Springer: Berlin/Heidelberg, Germany, 2015; Volume 10. [Google Scholar]
- Bates, J.H.T.; Young, M.P. Applying Fuzzy Logic to Medical Decision Making in the Intensive Care Unit. Am. J. Respir. Crit. Care Med. 2003, 167, 948–952. [Google Scholar] [CrossRef]
- Cai, Z.; Chen, J.; Luo, Y. A Fuzzy Trust Measurement Method for Mobile E-Commerce. Int. J. Eng. Pr. Res. 2015, 4, 115–122. [Google Scholar] [CrossRef]
- Dechouniotis, D.; Dimolitsas, I.; Papadakis-Vlachopapadopoulos, K.; Papavassiliou, S. Fuzzy Multi-Criteria Based Trust Management in Heterogeneous Federated Future Internet Testbeds. Futur. Internet 2018, 10, 58. [Google Scholar] [CrossRef]
- Athanasiou, G.; Anastassopoulos, G.C.; Tiritidou, E.; Lymberopoulos, D. A Trust Model for Ubiquitous Healthcare Environment on the Basis of Adaptable Fuzzy-Probabilistic Inference System. IEEE J. Biomed. Health Inform. 2017, 22, 1288–1298. [Google Scholar] [CrossRef] [PubMed]
- Lederer, S.; Dey, A.K.; Mankoff, J. A Conceptual Model and a Metaphor of Everyday Privacy in Ubiquitous Computing Environments; Technical Report; University of California: Berkeley, CA, USA, 2002; Available online: https://www2.eecs.berkeley.edu/Pubs/TechRpts/2002/CSD-02-1188.pdf (accessed on 25 April 2020).
- Blobel, B.; Ruotsalainen, P. Autonomous Systems and Artificial Intelligence in Healthcare Transformation to 5P Medicine—Ethical Challenges. In MIE 2020, Series Studies in Health Technology and Informatics; IOS Press: Berlin, Germany, 2020; in print. [Google Scholar]
- Ruotsalainen, P.; Pharow, P.; Petersen, F. Privacy Management and Networked PPD Systems—Challenges Solutions. In pHealth 2015, Series Studies in Health Technology and Informatics; Blobel, B., Lindén, M., Ahmed, M.U., Eds.; IOS Press: Berlin, Germany, 2015; Volume 211, pp. 271–279. [Google Scholar]
- Ruotsalainen, P.; Blobel, B. A Model for Calculated Privacy and Trust in pHealth Ecosystems. In pHealth 2018, Series Studies in Health Technology and Informatics; Blobel, B., Yang, B., Eds.; IOS Press: Berlin, Germany, 2018; Volume 249, pp. 29–37. [Google Scholar] [CrossRef]
- Ritter, J.; Mayer, A. Regulating data as property: A new construct for moving forward. Duke Law Technol. Rev. 2018, 16, 220–277. Available online: https://scholarship.law.duke.edu/cgi/viewcontent.cgi?article= 1320&context=dltr (accessed on 25 April 2020).
- Trackman, L.; Walters, R.; Zeller, B. Is privacy and personal data set to become the new intellectual property? In International Review of Intellectual Property and Competition Law; University of Western Australia Faculty of Law: Crawley, Australia, 2019. [Google Scholar]
- Landwehr, C. Privacy and security—We need a building code for building code. Commun. ACM 2015, 58, 24–26. [Google Scholar] [CrossRef]
- International Standards Organization. ISO 23903:2020 Interoperability and Integration Reference Architecture; ISO: Geneva, Switzerland, 2020. [Google Scholar]
- International Standards Organization. ISO/IEC 21838:2019 Top-Level Ontologies (TLO); ISO: Geneva, Switzerland, 2019. [Google Scholar]
- Health Level 7 International. HL7 Version 3 Standard: Privacy, Access and Security Services (PASS)—Access Control Services Conceptual Model, Release 1; HL7: Ann Arbor, MI, USA, 2015; Available online: https://www.hl7.org/implement/standards/product_brief.cfm?product_id=73 (accessed on 25 April 2020).
- Hong, J.I.; Ng, J.D.; Lederer, S.; Landay, J.A. Privacy Risk Models for Designing Privacy Sensitive Ubiquitous Computing Systems. Human-Computer Interaction Institute, Carnegie Mellon University 2004, Paper 69. Available online: https://www.cs.cmu.edu/~jasonh/publications/ dis2004-privacy-risk -model-final.pdf (accessed on 25 April 2020).
- Kifer, D.; Machanavajjhala, A. Pufferfish: A Framework for Mathematical Privacy Definitions. ACM Trans. Database Syst. 2014, 39, 1–36. [Google Scholar] [CrossRef]


| Ethical Model | Focus/Goals | Problems | |
|---|---|---|---|
| Normative ethics | Consequentialism [24] | Focus is consequences of actions. Choices that bring more value are morally to make. | Difficult to know or calculate consequences of acts in advance. |
| Utilitarianism [25] | The morally right action is that produces most overall good or wellbeing (e.g., happiness, welfare) and minimizes overall harm. | It is difficult to measure and compare impacts of acts to happiness or harm. | |
| Deontology [24] | Choices cannot be justified by their effects. Action is good based on its characteristics. Action should follow moral rules and laws. Duty is highest value. | Ignores consequences of actions. | |
| Virtue ethics [26] | Virtue (e.g., honesty, attitude) requires wisdom. Virtue and character straits of a person enable us carry out moral actions. | Based on personal characters. There is no agreement on what the virtues are. People are not honest. | |
| Applied ethics | Computer ethics [19] | Impacts of information technology upon human values and formulation of policies for ethical use of information systems. | Impacts are difficult to measure. High-level principles are offered. |
| Information ethics [18] | Ethical and moral issues arise from the development and use of information and information technologies. | Rules and principles are difficult to implement in information and communication technology (ICT) environments. | |
| Professional ethics [20,21,22] | Personal and corporate standards of behavior expected by professionals. | Standards are not global. High-level principles. | |
| Business ethics [27] | Moral principles that guide the way a business behaves. | Real principles seldom known by the customer, stockholder model is dominating. |
| Privacy Model | Features | Weaknesses in Digital Health Ecosystem |
|---|---|---|
| Westin and Altman models [31,32,33,35] | Protection by limiting access of other to themselves. Selective control of access to self. | Health data is collected and used invisibly. Personal control is nearly impossible. |
| Communication privacy management theory (Petronio) [30,31] | Privacy has boundaries. Regulation of the degree of boundary permeability using rules. | There are no boundaries in a Digital Health Ecosystem |
| Privacy as contextual integrity [8,36] | Context (e.g., health care the Internet) have own principles and norms regulating information flow inside and between contexts. | Contexts are dynamic and virtual. Different contexts lead to different privacy solutions. Stronger parties can defines own norms and controls for information flow. |
| Online privacy [37,38] | Continuous protection of personal information in online activities. | Stakeholders’ privacy features often unknown or unreliable. Privacy approach based on social norms and laws are ineffective. |
| Privacy as social issue [31,32] | Privacy is a social value. Personal privacy need balanced with public, organizational and business interest. | Governmental and industrial needs often dismiss personal needs for privacy. |
| Privacy as Fuzzy concept [39,40,41] | A human approach to privacy using fuzzy methods mathematics. | Difficult to collect reliable input data. Output of some methods is crisp. |
| Model | Feature | Weaknesses in Digital Health Ecosystem |
|---|---|---|
| Disposition to trust [60,61] | General willingness to depend on others characteristics. | General personal tendency to trust is unreliable. |
| Organizational (institutional) trust [60,62] | Confidence that organization has promised trust features will perform beneficial actions. | Trust features are seldom known or measures, but based on beliefs in implementations. |
| Recommended trust [63,64] | Based on beliefs in others recommendations. | Recommendations are typically based on quality/cost and not on information privacy. |
| Trusting belief [60] | Subjective belief that a trustee has beneficial features. | Belief cannot be used as the base of decision. |
| Fuzzy approach to trust [65] | Qualitative approach to trust using natural language. Trust value is computed using fuzzy rules. | Collection of input data can be demanding. Some methods require crisp input. Determination of Fuzzy rules requires expertise. |
| Computational trust [66] | Mathematical methods are used to calculate trust value/rank from attributes. | Attributes are difficult to measure and seldom available. |
© 2020 by the authors. Licensee MDPI, Basel, Switzerland. This article is an open access article distributed under the terms and conditions of the Creative Commons Attribution (CC BY) license (http://creativecommons.org/licenses/by/4.0/).
Share and Cite
Ruotsalainen, P.; Blobel, B. Health Information Systems in the Digital Health Ecosystem—Problems and Solutions for Ethics, Trust and Privacy. Int. J. Environ. Res. Public Health 2020, 17, 3006. https://doi.org/10.3390/ijerph17093006
Ruotsalainen P, Blobel B. Health Information Systems in the Digital Health Ecosystem—Problems and Solutions for Ethics, Trust and Privacy. International Journal of Environmental Research and Public Health. 2020; 17(9):3006. https://doi.org/10.3390/ijerph17093006
Chicago/Turabian StyleRuotsalainen, Pekka, and Bernd Blobel. 2020. "Health Information Systems in the Digital Health Ecosystem—Problems and Solutions for Ethics, Trust and Privacy" International Journal of Environmental Research and Public Health 17, no. 9: 3006. https://doi.org/10.3390/ijerph17093006
APA StyleRuotsalainen, P., & Blobel, B. (2020). Health Information Systems in the Digital Health Ecosystem—Problems and Solutions for Ethics, Trust and Privacy. International Journal of Environmental Research and Public Health, 17(9), 3006. https://doi.org/10.3390/ijerph17093006
