Understanding South Korea’s Response to the COVID-19 Outbreak: A Real-Time Analysis
Abstract
1. Introduction
2. Methodology
3. Findings
3.1. Case Presentation
3.1.1. General Description
3.1.2. Healthcare System
3.1.3. Epidemiological Situation of the Country Regarding COVID-19
3.2. Management and Outcome
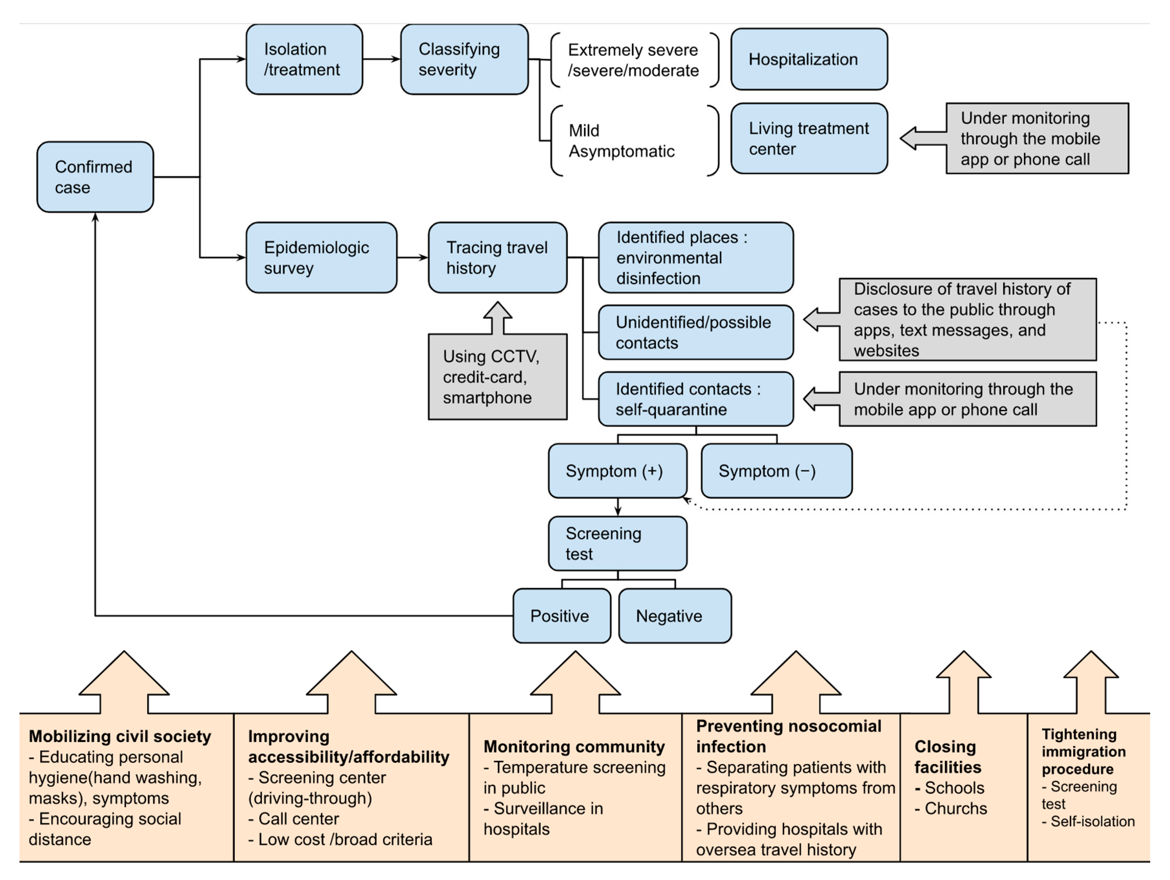
3.2.1. Non-Pharmaceutical Intervention Measures
3.2.2. Expected or Observed Impact on the Country Economy
3.2.3. Social and Political Disruption
3.2.4. Mathematical Modelling Predictions
4. Discussion
5. Conclusions
Author Contributions
Funding
Acknowledgments
Conflicts of Interest
References
- World Health Organization. Coronavirus Disease (COVID-19) Weekly Epidemiological Update and Weekly Operational Update. Available online: https://www.who.int/docs/default-source/coronaviruse/situation-reports/20200131-sitrep-11-ncov.pdf?sfvrsn=de7c0f7_4 (accessed on 25 March 2020).
- Korea Ministry of Health and Welfare. Gyeomyeok Dangyeeseo Haeoeyuip Sinjongcoronavirus Hwakjinhwanja Hwakin [The Confirmation of the First Coronavirus Case Who Visited from Abroad]. Available online: http://ncov.mohw.go.kr/tcmBoardView.do?brdId=&brdGubun=&dataGubun=&ncvContSeq=352435&contSeq=352435&board_id=140&gubun=BDJ# (accessed on 25 March 2020).
- Choe, S. Shadowy Church is at Center of Coronavirus Outbreak in South Korea. The New York Times. 21 February 2020. Available online: https://www.nytimes.com/2020/02/21/world/asia/south-korea-coronavirus-shincheonji.html (accessed on 26 March 2020).
- Worldometer. COVID-19 Coronavirus Pandemic. Available online: https://www.worldometers.info/coronavirus/ (accessed on 23 April 2020).
- Oh, M.; Park, W.; Park, S.; Choe, P.; Bang, J.; Song, K.; Kim, E.; Kim, H.; Kim, N. Middle East respiratory syndrome: What we learned from the 2015 outbreak in the Republic of Korea. Korean J. Intern. Med. 2018, 33, 233–246. [Google Scholar] [CrossRef] [PubMed]
- Korea Ministry of Health and Welfare. Hongbojaryo. Available online: http://ncov.mohw.go.kr/searchBoardView.do?brdId=3&brdGubun=32&dataGubun=321&ncvContSeq=1578 (accessed on 27 March 2020).
- Hoseinpour, D.A.; Alizadeh, M.; Derakhshan, P.; Babazadeh, P.; Jahandideh, A. Understanding epidemic data and statistics: A case study of COVID-19. J. Med. Virol. 2020, 92, 868–882. [Google Scholar] [CrossRef] [PubMed]
- The Korean Statistical Information Service. Major Indicator of Korea. Available online: https://kosis.kr/eng/ (accessed on 30 April 2020).
- OECD. Data on Korea. Available online: https://www.oecd.org/korea/ (accessed on 26 March 2020).
- The Korean Meteorological Administration. Climate of South Korea. Available online: https://www.kma.go.kr/eng/biz/climate_01.jsp (accessed on 26 March 2020).
- Population Data. South Korea. Available online: https://www.populationdata.net/pays/coree-du-sud/ (accessed on 16 March 2020).
- Korea Ministry of Health and Welfare. Health and Medical Level in Korea by OECD Statistics. Available online: https://www.mohw.go.kr/eng/nw/nw0101vw.jsp?PAR_MENU_ID=1007&MENU_ID=100701&page=2&CONT_SEQ=350260 (accessed on 26 March 2020).
- Bloomberg. Bloomberg Rankings-Most Efficient Health Care. Available online: http://www.bloomberg.com/visual-data/best-and-worst/most-efficient-health-care-countries (accessed on 29 March 2020).
- McCarthy, N. The Countries with the Most Critical Care Beds Per Capita. Forbes. 20 March 2020. Available online: https://www.forbes.com/sites/niallmccarthy/2020/03/20/covid-19-the-us-still-trails-the-world-in-testing-infographic/ (accessed on 26 March 2020).
- World Health Organization. Joint External Evaluation of IHR Core Capacities of the Republic of Korea: Mission Report. 2018. Available online: https://www.who.int/ihr/publications/jee-mission-report-rok/en/ (accessed on 29 March 2020).
- Kwon, S.; Lee, T.; Kim, C. Republic of Korea Health System Review. World Health Organization, 2015. Available online: https://apps.who.int/iris/handle/10665/208215 (accessed on 29 March 2020).
- Oh, Y. Uilyoinlyeogsugeub-ui Munjejeomgwa Gaeseonbang-an [Shortage of Medical Personnel and Possible Solutions]. Health Insurance Review & Assessment Service. 2011. Available online: http://repository.hira.or.kr/bitstream/2019.oak/830/2/%EC%9D%98%EB%A3%8C%EC%9D%B8%EB%A0%A5%20%EC%88%98%EA%B8%89%EC%9D%98%20%EB%AC%B8%EC%A0%9C%EC%A0%90%EA%B3%BC%20%EA%B0%9C%EC%84%A0%EB%B0%A9%EC%95%88.pdf (accessed on 15 June 2020).
- Oh, Y. Ulinala Gong-Gongbogeon-Uilyoui Munjejeomgwa Jeongchaegbanghyang [Problems and Policy Directions of Public Health Care in South Korea]. Health Insurance Review & Assessment Service. 2013. Available online: http://repository.hira.or.kr/handle/2019.oak/830 (accessed on 26 March 2020).
- Choi, H. Nearly 500 Medical Professionals Volunteer for Daegu. The Korea Herald. 27 February 2020. Available online: http://www.koreaherald.com/view.php?ud=20200227000698 (accessed on 26 March 2020).
- Choi, S. A Hidden Key to COVID-19 Management in Korea: Public Health Doctors. J. Prev. Med. Public Health 2020, 53, 175–177. [Google Scholar] [CrossRef] [PubMed]
- Park, D. Korean Government Covers Costs for Testing for and Treating Coronavirus Infections. The Hankyoreh. 13 February 2020. Available online: http://english.hani.co.kr/arti/english_edition/e_national/928120.html (accessed on 26 March 2020).
- Korea Ministry of Health and Welfare. Regular Briefing of Central Disaster and Safety Countermeasure Headquarters on COVID-19. Available online: http://www.mohw.go.kr/react/al/sal0301vw.jsp?PAR_MENU_ID=04&MENU_ID=0403&page=1&CONT_SEQ=353064 (accessed on 3 December 2020).
- Korea Ministry of Health and Welfare. Bodojaryo-Coronavirus Kuknaebalsang Hyeonghwang (2/29). [Press Release—Updates on COVID-19 in Republic of Korea (as of 29 February). Available online: http://ncov.mohw.go.kr/tcmBoardView.do?brdId=&brdGubun=&dataGubun=&ncvContSeq=353255&contSeq=353255&board_id=140&gubun=BDJ (accessed on 25 March 2020).
- Korea Ministry of Health and Welfare. Bodojaryo-Coronavirus19 Jungang Gaenan Anjeon Daechaekbonbu Jeongrye Breifing (2/29). [Press Release—Central Disaster and Safety Countermeasures Headquarters Regular Briefing (2/29)]. Available online: http://ncov.mohw.go.kr/tcmBoardView.do?brdId=&brdGubun=&dataGubun=&ncvContSeq=353254&contSeq=353254&board_id=140&gubun=BDJ (accessed on 25 March 2020).
- Korea Ministry of Health and Welfare. Bodojaryo-Coronavirus Kuknaebalsang Hyeonghwang (4/30 Jeongrye Briefing). [Press Release—Updates on COVID-19 in Republic of Korea (as of 30 April, Regular Briefing)]. Available online: http://ncov.mohw.go.kr/upload/viewer/skin/doc.html?fn=1588570528609_20200504143528.pdf&rs=/upload/viewer/result/202012/ (accessed on 30 April 2020).
- Korea Ministry of Health and Welfare. Bodojaryo-coronavirus kuknaebalsang hyeonghwang. [Press Release—Updates on COVID-19 in Republic of Korea]. Available online: http://ncov.mohw.go.kr/tcmBoardList.do?pageIndex=167&brdId=3&brdGubun=&board_id=&search_item=1&search_content= (accessed on 25 March 2020).
- Statistics Korea under the Ministry of Strategy and Finance. COVID-19-Cases in Korea. Available online: https://kosis.kr/covid_eng/covid_index.do (accessed on 30 April 2020).
- Korea Ministry of Health and Welfare. Press Release—Updates on COVID-19 in Republic of Korea as of 30 April. Available online: http://ncov.mohw.go.kr/upload/viewer/skin/doc.html?fn=1588570528609_20200504143528.pdf&rs=/upload/viewer/result/202012/ (accessed on 30 April 2020).
- The United States Centres for Disease Control and Prevention. United States COVID-19 Cases and Deaths by State over Time. Available online: https://data.cdc.gov/Case-Surveillance/United-States-COVID-19-Cases-and-Deaths-by-State-o/9mfq-cb36 (accessed on 30 April 2020).
- The COVID Tracking Project. Totals for the US-National Testing. Available online: https://covidtracking.com/data/national/tests (accessed on 30 April 2020).
- Ferguson, N.; Laydon, D.; Nedjati-Gilani, G.; Imai, N.; Ainslie, K.; Baguelin, M.; Bhatia, S.; Boonyasiri, A.; Cucunubá, Z.M.; Cuomo-Dannenburg, G.; et al. Impact of non-pharmaceutical interventions (NPIs) to reduce COVID-19 mortality and healthcare demand. Imp. Coll. Lond. 2020, 1, 20. [Google Scholar] [CrossRef]
- Dudden, A.; Marks, A. South Korea Took Rapid, Intrusive Measures against Covid-19-and They Worked. The Guardian. 20 March 2020. Available online: https://www.theguardian.com/commentisfree/2020/mar/20/south-korea-rapid-intrusive-measures-covid-19 (accessed on 29 March 2020).
- Kwon, K.; Ko, J.; Shin, H.; Sung, M.; Kim, J. Drive-through screening center for COVID-19: A safe and efficient screening system against massive community outbreak. J. Korean Med. Sci. 2020, 35, e123. [Google Scholar] [CrossRef] [PubMed]
- Korea Ministry of Health and Welfare. Coronavirus Disease-19 Patient Treatment & Management. Available online: http://ncov.mohw.go.kr/en/baroView.do?brdId=11&brdGubun=112&dataGubun=&ncvContSeq=&contSeq=&board_id=&gubun= (accessed on 30 March 2020).
- Park, S.; Choi, G.J.; Ko, H. Information Technology–Based Tracing Strategy in Response to COVID-19 in South Korea—Privacy Controversies. JAMA 2020, 323, 2129–2130. [Google Scholar] [CrossRef] [PubMed]
- Korea Ministry of Health and Welfare. Coronavirus Disease-19 Quarantine System. Available online: http://ncov.mohw.go.kr/en/baroView.do?brdId=11&brdGubun=111&dataGubun=&ncvContSeq=&contSeq=&board_id=&gubun= (accessed on 30 March 2020).
- Korea Centres for Disease Control. Press Release—The Updates of COVID-19 in Republic of Korea as of 2 March. Available online: http://www.cdc.go.kr/board/board.es?mid=a30402000000&bid=0030 (accessed on 29 March 2020).
- Korea Ministry of Health and Welfare. Hongbojaryo-Jagagyeokrija Anjeonbohoapp. [Media Resources—The Mobile Self-Quarantine Safety Protection Application]. Available online: http://ncov.mohw.go.kr/infoBoardView.do?brdId=3&brdGubun=32&dataGubun=322&ncvContSeq=1066&contSeq=1066&board_id=&gubun= (accessed on 26 March 2020).
- Kim, H. South Korea Learned Its Successful Covid-19 Strategy from a Previous Coronavirus Outbreak: MERS. The Bullentin. 20 March 2020. Available online: https://thebulletin.org/2020/03/south-korea-learned-its-successful-covid-19-strategy-from-a-previous-coronavirus-outbreak-mers/ (accessed on 29 March 2020).
- Korea Ministry of Health and Welfare. Hongbojaryo-Olbareun Mask Chakyongbeob. [Media Resources—Guidance on the Use of Masks]. Available online: http://ncov.mohw.go.kr/searchBoardView.do?brdId=3&brdGubun=32&dataGubun=321&ncvContSeq=71 (accessed on 26 March 2020).
- Korea Centres for Disease Control and Prevention. The Updates on COVID-19 in Korea as of 29 March. Available online: https://www.cdc.go.kr/board/board.es?mid=a30402000000&bid=0030 (accessed on 29 March 2020).
- Korea Ministry of Health and Welfare. Regular Briefing of Central Disaster and Safety Countermeasure Headquarters on COVID-19. Available online: http://ncov.mohw.go.kr/en/tcmBoardView.do?brdId=12&brdGubun=125&dataGubun=&ncvContSeq=353989&contSeq=353989&board_id=1365&gubun= (accessed on 23 April 2020).
- Korea Development Institute. Monthly Economic Trends. 2020. Available online: http://www.kdi.re.kr/forecast/forecasts_trend.jsp (accessed on 25 March 2020).
- Denyer, S.; Hawkins, D.; Noack, R.; O’Grady, S.; Berger, M. Coronavirus Infections on Diamond Princess Cruise Ship Swell to 174. The Washington Post. 11 February 2020. Available online: https://www.washingtonpost.com/world/asia_pacific/coronavirus-china-live-updates/2020/02/11/2b8de3ba-4c5c-11ea-b721-9f4cdc90bc1c_story.html (accessed on 29 March 2020).
- Choe, S. In South Korea Vote, Virus Delivers Landslide Win to Governing Party. The New York Times. 15 April 2020. Available online: https://www.nytimes.com/2020/04/15/world/asia/south-korea-election.html (accessed on 20 April 2020).
- Pyun, G. Fear Is Breeding Host of Viral Scams. Korea JungAng Daily. 19 February 2020. Available online: https://koreajoongangdaily.joins.com/2020/02/19/economy/Fear-is-breeding-host-of-viral-scams/3074056.html?detailWord=mask%20hoard (accessed on 29 March 2020).
- Jeong, A. South Korea Rations Face Masks in Coronavirus Fight. The Wall Street Journal. 15 March 2020. Available online: https://www.wsj.com/articles/south-korea-rations-face-masks-in-coronavirus-fight-11584283720 (accessed on 29 March 2020).
- Lee, H. Mask Limited Two Per Person to Overcome Shortage. Korea JungAng Daily. 5 March 2020. Available online: https://koreajoongangdaily.joins.com/2020/03/05/economy/Masks-limited-to-2-per-person-to-overcome-shortage/3074651.html?detailWord=masks (accessed on 29 March 2020).
- Rashid, R. Being Called a Cult Is One Thing, Being Blamed for an Epidemic Is Quite Another. New York Times. 9 March 2020. Available online: https://www.nytimes.com/2020/03/09/opinion/coronavirus-south-korea-church.html (accessed on 29 March 2020).
- Choi, S.; Ki, M. Estimating the reproductive number and the outbreak size of COVID-19 in Korea. Epidemiol. Health 2020, 42, e2020011. [Google Scholar] [CrossRef] [PubMed]
- Heffernan, J.M.; Smith, R.J.; Wahl, L.M. Perspectives on the basic reproductive ratio. J. R Soc. Interface 2005, 2, 281–293. [Google Scholar] [CrossRef] [PubMed]
- Kim, S.; Seo, Y.; Jung, E. Prediction of COVID-19 transmission dynamics using a mathematical modrel considering behavior changes in Korea. Epidemiol. Health 2020, 42, e2020026. [Google Scholar] [CrossRef] [PubMed]
- Perra, N.; Balcan, D.; Goncalves, B.; Vespignani, A. Towards a Characterization of Behavior-Disease Models. PLoS ONE 2020, 6, e23084. [Google Scholar] [CrossRef] [PubMed]
- World Health Organization. WHO Director-General’s Opening Remarks at the Media Briefing on COVID-19—11 March 2020. Available online: https://www.who.int/director-general/speeches/detail/who-director-general-s-opening-remarks-at-the-media-briefing-on-covid-19---11-march-2020 (accessed on 25 March 2020).
- Our World in Data. Coronavirus Disease (COVID-19)-Statistics and Research. Available online: https://ourworldindata.org/coronavirus#the-growth-rate-of-covid-19-deaths (accessed on 23 April 2020).
- World Health Organization. Advice on the Use of Masks in the Context of COVID-19. 2020. Available online: https://apps.who.int/iris/bitstream/handle/10665/331693/WHO-2019-nCov-IPC_Masks-2020.3-eng.pdf?sequence=1&isAllowed=y (accessed on 5 December 2020).
- Habibi, R.; Burci, G.L.; De Campos, T.C.; Chirwa, D.; Cinà, M.; Dagron, S.; Eccleston-Turner, M.; Forman, L.; Gostin, L.O.; Meier, B.M.; et al. Do not violate the International Health Regulations during the COVID-19 outbreak. Lancet 2020, 395, 664–666. [Google Scholar] [CrossRef]









Publisher’s Note: MDPI stays neutral with regard to jurisdictional claims in published maps and institutional affiliations. |
© 2020 by the authors. Licensee MDPI, Basel, Switzerland. This article is an open access article distributed under the terms and conditions of the Creative Commons Attribution (CC BY) license (http://creativecommons.org/licenses/by/4.0/).
Share and Cite
Jeong, E.; Hagose, M.; Jung, H.; Ki, M.; Flahault, A. Understanding South Korea’s Response to the COVID-19 Outbreak: A Real-Time Analysis. Int. J. Environ. Res. Public Health 2020, 17, 9571. https://doi.org/10.3390/ijerph17249571
Jeong E, Hagose M, Jung H, Ki M, Flahault A. Understanding South Korea’s Response to the COVID-19 Outbreak: A Real-Time Analysis. International Journal of Environmental Research and Public Health. 2020; 17(24):9571. https://doi.org/10.3390/ijerph17249571
Chicago/Turabian StyleJeong, Eunsun, Munire Hagose, Hyungul Jung, Moran Ki, and Antoine Flahault. 2020. "Understanding South Korea’s Response to the COVID-19 Outbreak: A Real-Time Analysis" International Journal of Environmental Research and Public Health 17, no. 24: 9571. https://doi.org/10.3390/ijerph17249571
APA StyleJeong, E., Hagose, M., Jung, H., Ki, M., & Flahault, A. (2020). Understanding South Korea’s Response to the COVID-19 Outbreak: A Real-Time Analysis. International Journal of Environmental Research and Public Health, 17(24), 9571. https://doi.org/10.3390/ijerph17249571

