Occupational Safety and Health Training for Undergraduates Nursing Students: A Spanish Pilot
Abstract
1. Introduction
2. Background
3. Materials and Methods
3.1. Educational Approach
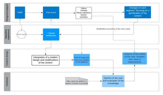
3.1.1. Creation of the Platform
3.1.2. Educational Paradigm and Procedure
3.2. Determination of the Students’ Knowledge
3.2.1. Data Collection
3.2.2. Instruments
3.2.3. Statistical Analysis
4. Results
5. Discussion
6. Conclusions
Author Contributions
Funding
Acknowledgments
Conflicts of Interest
References
- Franco, G. Revisiting the past strengthens the present: Bernardino Ramazzini and the new occupational health. Public Health 2020, 181, 180–181. [Google Scholar] [CrossRef]
- Lindahl, J.F.; Grace, D. The consequences of human actions on risks for infectious diseases: A review. Infect. Ecol. Epidemiol. 2015, 5, 30048. [Google Scholar] [CrossRef] [PubMed]
- Peng, S.; Chen, Q.; Liu, E. The role of computational fluid dynamics tools on investigation of pathogen transmission: Prevention and control. Sci Total Environ. 2020, 746, 142090. [Google Scholar] [CrossRef] [PubMed]
- Sosa, L.; Njie, G.; Lobato, M.; Morris, S.; Buchta, W.; Casey, M.; Goswami, N.; Gruden, M.; Hurst, B.; Khan, A.; et al. Tuberculosis Screening, Testing, and Treatment of U.S. Health Care Personnel: Recommendations from the National Tuberculosis Controllers Association and CDC, 2019. MMWR Morb. Mortal. Wkly. Rep. 2019, 68, 439–443. [Google Scholar] [CrossRef] [PubMed]
- Loveday, H.P.; Wilson, J.A.; Pratt, R.J.; Golsorkhi, M.; Tingle, A.; Bak, A.; Browne, J.; Prieto, J.; Wilcox, M. epic3: National Evidence-Based Guidelines for Preventing Healthcare-Associated Infections in NHS Hospitals in England. J. Hosp. Infect. 2014, 86, S1–S70. [Google Scholar] [CrossRef]
- Blanco-Mavillard, I.; Parra-García, G.; Fernández-Fernández, I.; Rodríguez-Calero, M.Á.; Personat-Labrador, C.; Castro-Sánchez, E. Care of peripheral intravenous catheters in three hospitals in Spain: Mapping clinical outcomes and implementation of clinical practice guidelines. PLoS ONE 2020, 15, e0240086. [Google Scholar] [CrossRef] [PubMed]
- Deuffic-Burban, S.; Delarocque-Astagneau, E.; Abiteboul, D.; Bouvet, E.; Yazdanpanah, Y. Blood-borne viruses in health care workers: Prevention and management. J. Clin. Virol. 2011, 52, 4–10. [Google Scholar] [CrossRef]
- Verra, S.E.; Benzerga, A.; Jiao, B.; Ruggeri, K. Health Promotion at Work: A Comparison of Policy and Practice Across Europe. Saf. Health Work 2019, 10, 21–29. [Google Scholar] [CrossRef]
- World Health Organization Keep Health Workers Safe to Keep Patients Safe: WHO. Available online: https://www.who.int/news/item/17-09-2020-keep-health-workers-safe-to-keep-patients-safe-who (accessed on 2 November 2020).
- O’Keeffe, V.; Boyd, C.; Phillips, C.; Oppert, M. Creating safety in care: Student nurses’ perspectives. Appl. Ergon. 2021, 90, 103248. [Google Scholar] [CrossRef]
- Desta, M.; Ayenew, T.; Sitotaw, N.; Tegegne, N.; Dires, M.; Getie, M. Knowledge, practice and associated factors of infection prevention among healthcare workers in Debre Markos referral hospital, Northwest Ethiopia. BMC Health Serv. Res. 2018, 18, 465. [Google Scholar] [CrossRef]
- Gao, Y.; Gonzalez, V.A.; Yiu, T.W. The effectiveness of traditional tools and computer-aided technologies for health and safety training in the construction sector: A systematic review. Comput. Educ. 2019, 138, 101–115. [Google Scholar] [CrossRef]
- Sopjani, I.; Jahn, P.; Behrens, J. Training as an Effective Tool to Increase the Knowledge About Hand Hygiene Actions. An Evaluation Study of Training Effectiveness in Kosovo. Med. Arch. 2017, 71, 16–19. [Google Scholar] [CrossRef] [PubMed]
- Kim, Y.; Park, J.; Park, M. Creating a Culture of Prevention in Occupational Safety and Health Practice. Saf. Health Work 2016, 7, 89–96. [Google Scholar] [CrossRef] [PubMed]
- Tureková, I.; Bagalová, T. Knowledge and Experiences of Safety and Health Occupation Risks among Students. Int. J. Eng. Ped. 2018, 8, 108. [Google Scholar] [CrossRef]
- Huang, H.; Yi, Q.; Tang, S.; An, R. Occupational exposure among Chinese nursing students: Current status, risking factors and preventive interventions. Int. J. Clin. Exp. Med. 2016, 9, 16578–16586. [Google Scholar]
- Papadopoli, R.; Bianco, A.; Pepe, D.; Pileggi, C.; Pavia, M. Sharps and needle-stick injuries among medical residents and healthcare professional students: Pattern and reporting in Italy-a cross-sectional analytical study. Occup. Environ. Med. 2019, 76, 739–745. [Google Scholar] [CrossRef]
- Veronesi, L.; Giudice, L.; Agodi, A.; Arrigoni, C.; Baldovin, T.; Barchitta, M.; Benedetti, T.; Caggiano, G.; Cannizzaro, S.G.; De Giglio, O.; et al. A multicentre study on epidemiology and prevention of needle stick injuries among students of nursing schools. Ann. Ig. 2018, 30, 99–110. [Google Scholar] [CrossRef]
- Zhang, X.; Chen, Y.; Li, Y.; Hu, J.; Zhang, C.; Li, Z.; Stallones, L.; Xiang, H. Needlestick and Sharps Injuries among Nursing Students in Nanjing, China. Workplace Health Saf. 2017, 66, 276–284. [Google Scholar] [CrossRef]
- García-Gámez, M.; Morales-Asencio, J.M.; García-Mayor, S.; Kaknani-Uttumchandani, S.; Martí-García, C.; Lopez-Leiva, I.; León-Campos, Á.; Fernandez-Ordoñez, E.; García-Guerrero, A.; Iglesias-Parra, R. Adverse events encountered during clinical placements by undergraduate nursing students in Spain. Nurse Educ. Today 2020, 91, 104480. [Google Scholar] [CrossRef]
- Strametz, R.; Schneider, T.; Pitz, A.; Raspe, M. Survival-Day @ Wiesbaden business school – evaluation of a short-term educational intervention to reduce work-associated health risks during nursing internships of students in health care economics. J. Occup. Med. Toxicol. 2019, 14, 30. [Google Scholar] [CrossRef]
- Yan, L.; Yao, L.; Li, Y.; Chen, H. Assessment and analysis of patient safety competency of Chinese nurses with associate degrees: A cross-sectional study. Nurs. Open 2020, nop2.640. [Google Scholar] [CrossRef]
- da Rocha Seixas, L.; Gomes, A.S.; de Melo Filho, I.J. Effectiveness of gamification in the engagement of students. Comput. Hum. Behav. 2016, 58, 48–63. [Google Scholar] [CrossRef]
- Corvino, A.; Garzillo, E.; Arena, P.; Cioffi, A.; Monaco, M.G.L.; Lamberti, M. Augmented Reality for Health and Safety Training Program Among Healthcare Workers: An Attempt at a Critical Review of the Literature. In Proceedings of the 1st International Conference on Human Systems Engineering and Design (IHSED2018): Future Trends and Applications, CHU-Université de, Reims Champagne-Ardenne, Reims, France, 25–27 October 2018; p. 715. [Google Scholar]
- Cárdenas-Robledo, L.A.; Peña-Ayala, A. Ubiquitous learning: A systematic review. Telemat. Inform. 2018, 35, 1097–1132. [Google Scholar] [CrossRef]
- Eyi, S.; Eyi, İ. Nursing Students’ Occupational Health and Safety Problems in Surgical Clinical Practice. SAGE Open 2020, 10, 215824402090180. [Google Scholar] [CrossRef]
- Earnshaw, R. From E-Learning to M-Learning-the use of Mixed Reality Games as a new Educational Paradigm. Int. J. Interact. Mob. Technol. 2011, 5, 17–25. [Google Scholar] [CrossRef][Green Version]
- Yeh, Y.; Rega, E.M.; Chen, S.-Y. Enhancing creativity through aesthetics-integrated computer-based training: The effectiveness of a FACE approach and exploration of moderators. Comput. Educ. 2019, 139, 48–64. [Google Scholar] [CrossRef]
- Hernández-García, I.; Cardoso, A. Hand hygiene compliance and determining factors among Spanish nursing students. Am. J. Infect. Control. 2013, 41, 943–944. [Google Scholar] [CrossRef]
- Tumala, R.B.; Almazan, J.; Alabdulaziz, H.; Felemban, E.M.; Alsolami, F.; Alquwez, N.; Alshammari, F.; Tork, H.M.M.; Cruz, J.P. Assessment of nursing students perceptions of their training hospital’s infection prevention climate: A multi-university study in Saudi Arabia. Nurse Educ. Today 2019, 81, 72–77. [Google Scholar] [CrossRef]
- Graham, C.; Henrie, C.; Gibbons, A. Developing models and theory for blended learning research. In Blended Learning: Research Perspectives; Picciano, A.G., Dziuban, C.D., Graham, C.R., Eds.; Routledge: New York, NY, USA, 2014; Volume 2, pp. 13–33. [Google Scholar]
- Santamaría, J. Paradigmas de Investigación Educativa/Paradigms on Educational Research. Entelequia Rev. Interdiscip. 2013, 16, 91–102. [Google Scholar]
- Stufflebeam, D.L. The CIPP Model for Evaluation. In International Handbook of Educational Evaluation; Kellaghan, T., Stufflebeam, D.L., Eds.; Springer Netherlands: Dordrecht, The Netherlands, 2003; pp. 31–62, Kluwer International Handbooks of Education; ISBN 978-94-010-0309-4. [Google Scholar]
- Moreno-Fernandez, J.; Ochoa, J.J.; Lopez-Aliaga, I.; Alferez, M.J.M.; Gomez-Guzman, M.; Lopez-Ortega, S.; Diaz-Castro, J. Lockdown, Emotional Intelligence, Academic Engagement and Burnout in Pharmacy Students during the Quarantine. Pharmacy 2020, 8, 194. [Google Scholar] [CrossRef]
- Orozco, M.M. Biohazard accidentality of nursing students in the university of applied and enviromental sciences U.D.C.AB. Rev. UDCA Actual. Divulg. Científica 2013, 16, 27–33. [Google Scholar]
- Merino-de la Hoz, F.; Durá-Ros, M.J.; Rodríguez-Martín, E.; González-Gómez, S.; Mariano López-López, L.; Abajas-Bustillo, R.; de la Horra-Gutiérrez, I. Knowledge and adherence to bio-safety measures and biological accidents by nursing students during their clinical practice. Enfermería Clínica 2010, 20, 179–185. [Google Scholar] [CrossRef] [PubMed]
- Garrett, B.M.; Jackson, C. A mobile clinical e-portfolio for nursing and medical students, using wireless personal digital assistants (PDAs). Nurse Educ. Today 2006, 26, 647–654. [Google Scholar] [CrossRef] [PubMed]
- Lahti, M.; Hätönen, H.; Välimäki, M. Impact of e-learning on nurses’ and student nurses knowledge, skills, and satisfaction: A systematic review and meta-analysis. Int. J. Nurs. Stud. 2014, 51, 136–149. [Google Scholar] [CrossRef] [PubMed]
- Bejan, A.; Xi, M.; Parker, D.L. Outcomes of a Safety and Health Educational Intervention in Auto Body and Machine Tool Technologies Vocational College Programs: The Technical Education Curricula for Health and Safety (TECHS) Study. Ann. Work Expos. Health 2020, 64, 185–201. [Google Scholar] [CrossRef] [PubMed]
- Kintu, M.J.; Zhu, C.; Kagambe, E. Blended learning effectiveness: The relationship between student characteristics, design features and outcomes. Int. J. Educ. Technol. High Educ. 2017, 14, 7. [Google Scholar] [CrossRef]
- Wang, S.-G.; Hung, C.-T.; Li, S.-F.; Lu, Y.-C.; Chang, S.-C.; Lee, H.-M.; Pai, L.-W.; Lai, F.-I.; Huang, Y.-W.; Chung, Y.-C. Incidence of ambulatory care visits after needlestick and sharps injuries among healthcare workers in Taiwan: A nationwide population-based study. Kaohsiung J. Med. Sci. 2014, 30, 477–483. [Google Scholar] [CrossRef] [PubMed]
- de Almeida, M.C.M.; da Canini, S.R.M.S.; Reis, R.K.; Toffano, S.E.M.; Pereira, F.M.V.; Gir, E. Clinical treatment adherence of health care workers and students exposed to potentially infectious biological material. Rev. Esc. Enferm. USP 2015, 49, 261–266. [Google Scholar] [CrossRef][Green Version]
- Erawati, M.; Andriany, M. The Prevalence and Demographic Risk Factors for Latent Tuberculosis Infection (LTBI) among Healthcare Workers in Semarang, Indonesia. J. Multidiscip. Healthc. 2020, 13, 197–206. [Google Scholar] [CrossRef]
- Arcanjo, R.V.G.; Christovam, B.P.; de Souza, N.V.D.O.; Silvino, Z.R.; Da Costa, T.F. Knowledge and practices of nursing workers on occupational risks in primary health care: An intervention trial. Enfermería Glob. 2018, 17, 200. [Google Scholar] [CrossRef][Green Version]
- Nykänen, M.; Puro, V.; Tiikkaja, M.; Kannisto, H.; Lantto, E.; Simpura, F.; Uusitalo, J.; Lukander, K.; Räsänen, T.; Teperi, A.-M. Evaluation of the efficacy of a virtual reality-based safety training and human factors training method: Study protocol for a randomised-controlled trial. Inj. Prev. 2020, 26, 360–369. [Google Scholar] [CrossRef] [PubMed]
- Barisone, M.; Bagnasco, A.; Aleo, G.; Catania, G.; Bona, M.; Gabriele Scaglia, S.; Zanini, M.; Timmins, F.; Sasso, L. The effectiveness of web-based learning in supporting the development of nursing students’ practical skills during clinical placements: A qualitative study. Nurse Educ. Pract. 2019, 37, 56–61. [Google Scholar] [CrossRef] [PubMed]




| Blocks | Description | Questions | Examples |
|---|---|---|---|
| Prevention of Knowledge | Elementary Knowledge | Ten questions about elementary prevention measures | Select the prevent universal actions |
| Proficient Knowledge | Ten questions about specific information | Human inmunodeficiency virus (HIV) seroconversion rate | |
| Correct Procedures | Procedures during the practices | Eight questions about preventing universal measures and avoiding incorrect procedures | How often do you re-encapsulated needles? |
| Biological accident | Having or not a biological accident and procedure post-exposure | Ten questions about the biological accident and procedure post-exposure | What type of biological accident did you have? |
| Academic Year | Number of Students | Elementary Knowledge | Proficient Knowledge | Occupational Safety and Health Measures | Global Prevention Knowledge | ||||
|---|---|---|---|---|---|---|---|---|---|
| Mean (S.D.) | CI 95% | Mean (S.D.) | CI 95% | Mean (S.D.) | CI 95% | Mean (S.D.) | CI 95% | ||
| Second Year | 22 | 7.3 (1.0) | 6.8–7.8 | 2.9 (0.8) | 2.5–3.3 | 6.6 (1.3) | 6.0–7.2 | 5.1 (0.7) | 4.8–5.4 |
| Third Year | 35 | 7.4 (1.2) | 7–7.8 | 3.6 (1) | 3.2–3.9 | 7.3 (1.2) | 6.9–7.7 | 5.5 (0.8) | 5.3–5.5 |
| Fourth Year | 23 | 6.3 (0.9) | 5.8–6.7 | 3.7 (1) | 3.1–4.1 | 5.0 (0.8) | 4.6–5.3 | 5.0 (0.8) | 4.6–5.3 |
| Blocks | 3rd Academic Year | 2nd and 3rd | 2nd and 4th | 3rd and 4th |
|---|---|---|---|---|
| Elementary Knowledge | <0.01 | >0.05 | <0.01 | <0.001 |
| Proficient Knowledge | <0.01 | <0.01 | <0.05 | >0.05 |
| Correct Procedure | >0.05 | >0.05 | >0.05 | >0.05 |
Publisher’s Note: MDPI stays neutral with regard to jurisdictional claims in published maps and institutional affiliations. |
© 2020 by the authors. Licensee MDPI, Basel, Switzerland. This article is an open access article distributed under the terms and conditions of the Creative Commons Attribution (CC BY) license (http://creativecommons.org/licenses/by/4.0/).
Share and Cite
Vaquero-Álvarez, E.; Cubero-Atienza, A.; Martínez-Jiménez, M.P.; Vaquero-Abellán, M.; Redel-Macías, M.D.; Aparicio-Martínez, P. Occupational Safety and Health Training for Undergraduates Nursing Students: A Spanish Pilot. Int. J. Environ. Res. Public Health 2020, 17, 8381. https://doi.org/10.3390/ijerph17228381
Vaquero-Álvarez E, Cubero-Atienza A, Martínez-Jiménez MP, Vaquero-Abellán M, Redel-Macías MD, Aparicio-Martínez P. Occupational Safety and Health Training for Undergraduates Nursing Students: A Spanish Pilot. International Journal of Environmental Research and Public Health. 2020; 17(22):8381. https://doi.org/10.3390/ijerph17228381
Chicago/Turabian StyleVaquero-Álvarez, Esther, Antonio Cubero-Atienza, María Pilar Martínez-Jiménez, Manuel Vaquero-Abellán, María Dolores Redel-Macías, and Pilar Aparicio-Martínez. 2020. "Occupational Safety and Health Training for Undergraduates Nursing Students: A Spanish Pilot" International Journal of Environmental Research and Public Health 17, no. 22: 8381. https://doi.org/10.3390/ijerph17228381
APA StyleVaquero-Álvarez, E., Cubero-Atienza, A., Martínez-Jiménez, M. P., Vaquero-Abellán, M., Redel-Macías, M. D., & Aparicio-Martínez, P. (2020). Occupational Safety and Health Training for Undergraduates Nursing Students: A Spanish Pilot. International Journal of Environmental Research and Public Health, 17(22), 8381. https://doi.org/10.3390/ijerph17228381

