Validation of the Scale of Basic Psychological Needs towards Physical Exercise, with the Inclusion of Novelty
Abstract
1. Introduction
2. Method
2.1. Participants
2.2. Instruments
2.2.1. Basic Psychological Needs Scale (BPNS) towards Physical Activity
2.2.2. Intrinsic Motivation
2.3. Procedure
2.4. Data Analysis
3. Results
3.1. Confirmatory Factor Analysis
Gender and Age Invariance Analysis
3.2. Descriptive Statistics, Correlation and Reliability Analysis
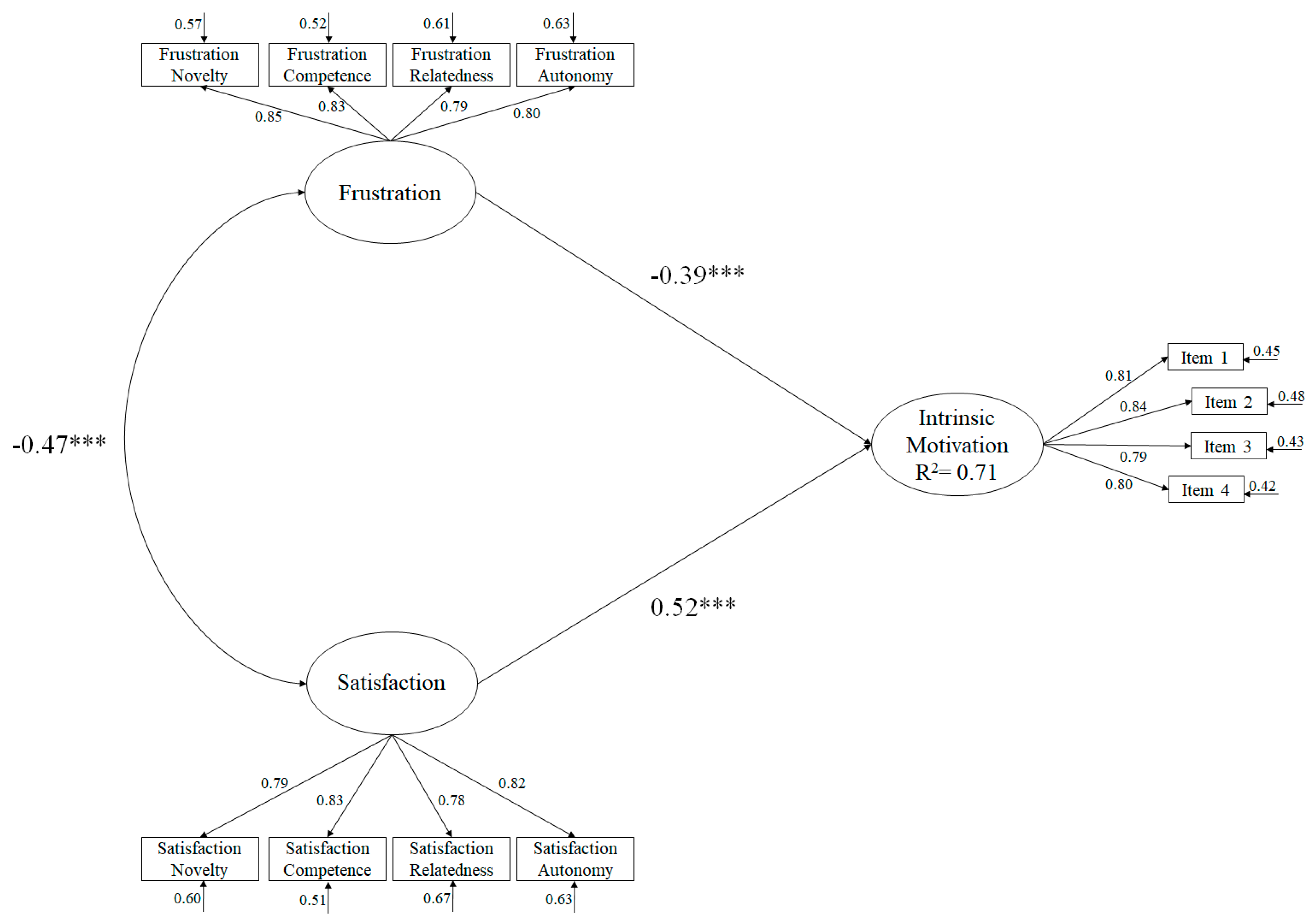
3.3. Criteria Validity Analysis
4. Discussion
5. Conclusions
Author Contributions
Funding
Conflicts of Interest
References
- Rhodes, R.E.; Janssen, I.; Bredin, S.S.; Warburton, D.E.; Bauman, A. Physical activity: Health impact, prevalence, correlates and interventions. Psychol. Health 2017, 8, 942–975. [Google Scholar] [CrossRef]
- Warburton, D.E.; Bredin, S.S. Health benefits of physical activity: A systematic review of current systematic reviews. Curr. Opin. Cardiol. 2017, 5, 541–556. [Google Scholar] [CrossRef]
- Van der Zwan, J.E.; de Vente, W.; Huizink, A.C.; Bögels, S.M.; de Bruin, E.I. Physical activity, mindfulness meditation, or heart rate variability biofeedback for stress reduction: A randomized controlled trial. Appl. Psychophysiol. Biofeedback 2015, 4, 257–268. [Google Scholar] [CrossRef] [PubMed]
- Actividad Física. Available online: http://www.who.int/es/news-room/fact-sheets/detail/physical-activity (accessed on 27 December 2019).
- Ntoumanis, N.; Quested, E.; Reeve, J.; Cheon, S.H. Need supportive communication: Implications for motivation in sport, exercise, and physical activity. In Persuasion and Communication in Sport, Exercise, and Physical Activity; Routledge: New York, NY, USA, 2018; pp. 155–169. [Google Scholar]
- Trigueros, R.; Aguilar-Parra, J.M.; Cangas, A.J.; López-Liria, R.; Álvarez, J.F. Influence of Physical Education Teachers on Motivation, Embarrassment and the Intention of Being Physically Active During Adolescence. Int. J. Environ. Res. Public Health 2019, 16, 2295. [Google Scholar] [CrossRef] [PubMed]
- Moore, G.F.; Moore, L.; Murphy, S. Facilitating adherence to physical activity: Exercise professionals’ experiences of the National Exercise Referral Scheme in Wales. a qualitative study. BMC Public Health 2011, 11, 935. [Google Scholar] [CrossRef] [PubMed]
- Deci, E.L.; Ryan, R.M. The “what” and “why” of goal pursuits: Human needs and the self-determination of behavior. Psychol. Inq. 2000, 11, 227–268. [Google Scholar] [CrossRef]
- Vlachopoulos, S.P.; Michailidou, S. Development and initial validation of a measure of autonomy, competence, and relatedness in exercise: The Basic Psychological Needs in Exercise Scale. Meas. Phys. Educ. Exerc. Sci. 2006, 3, 179–201. [Google Scholar] [CrossRef]
- Wilson, P.M.; Longley, K.; Muon, S.; Rodgers, W.M.; Murray, T.C. Examining the Contributions of Perceived Psychological Need Satisfaction to Well-Being in Exercise 1. J. Appl. Biobehav. Res. 2006, 4, 243–264. [Google Scholar] [CrossRef]
- González-Cutre, D.; Sicilia, Á.; Sierra, A.C.; Ferriz, R.; Hagger, M.S. Understanding the need for novelty from the perspective of self-determination theory. Personal. Individ. Differ. 2016, 102, 159–169. [Google Scholar] [CrossRef]
- Trigueros, R.; Maldonado, J.J.; Vicente, F.; González-Bernal, J.J.; Ortiz, L.; González-Santos, J. Adaptación y Validación al contexto de la Educación Física de la Escala de la Frustración de las Necesidades Psicológicas en el ejercicio físico, con la inclusión de la novedad como necesidad psicológica. Rev. Psicol. Deporte 2020, 25, 295–303. [Google Scholar]
- Trigueros, R.; Aguilar-Parra, J.M.; González-Santos, J.; Cangas, A.J. Validación y adaptación de la escala de control psicológico del profesor hacia las clases de educación física y su efecto sobre las frustraciones de las necesidades psicológicas básicas. Retos 2020, 37, 167–173. [Google Scholar]
- Trigueros, R.; Mínguez, L.A.; González-Bernal, J.J.; Aguilar-Parra, J.M.; Padilla, D.; Álvarez, J.F. Validation of the Satisfaction Scale of Basic Psychological Needs in Physical Education with the Incorporation of the Novelty in the Spanish Context. Sustainability 2019, 11, 6250. [Google Scholar] [CrossRef]
- Núñez, J.L.; León, J. Probando las relaciones entre la motivación global, contextual y situacional: Un estudio longitudinal de los efectos horizontal, arriba-abajo y abajo-arriba. Rev. Psicodidáctica 2018, 23, 9–16. [Google Scholar]
- Deci, E.L.; Ryan, R.M. Optimizing students’ motivation in the era of testing and pressure: A self-determination theory perspective. In Building Autonomous Learners; Springer: Singapore, 2016; pp. 9–29. [Google Scholar]
- Trigueros, R.; Aguilar-Parra, J.M.; Cangas, A.J.; Bermejo, R.; Ferrandiz, C.; López-Liria, R. Influence of Emotional Intelligence, Motivation and Resilience on Academic Performance and the Adoption of Healthy Lifestyle Habits among Adolescents. Int. J. Environ. Res. Public Health 2019, 16, 2810. [Google Scholar] [CrossRef]
- Wilkinson, A.V.; Gabriel, K.P.; Wang, J.; Bondy, M.L.; Dong, Q.; Wu, X.; Shete, S.; Spitz, M.R. Sensation-seeking genes and physical activity in youth. Genes Brain Behav. 2013, 2, 181–188. [Google Scholar] [CrossRef]
- Froiland, J.M.; Mayor, P.; Herlevi, M. Motives emanating from personality associated with achievement in a Finnish senior high school: Physical activity, curiosity, and family motives. Sch. Psychol. Int. 2015, 2, 207–221. [Google Scholar] [CrossRef]
- Lindström, M. Social capital, desire to increase physical activity and leisure-time physical activity: A population-based study. Public Health 2011, 7, 442–447. [Google Scholar] [CrossRef]
- Sánchez, J.M.; Núñez, J.L. Análisis preliminar de las propiedades psicométricas de la versión española de la Escala de Necesidades Psicológicas Básicas en el Ejercicio Físico. Rev. Iberoam. Psicol. Ejerc. Deport. 2007, 2, 83–92. [Google Scholar]
- Sicilia, A.; Ferriz, R.; Sáenz-Álvarez, P. Validación española de la escala de frustración de las necesidades psicológicas (EFNP) en el ejercicio físico. Psychol. Soc. Educ. 2017, 5, 1–19. [Google Scholar] [CrossRef]
- Longo, Y.; Alcaraz-Ibáñez, M.; Sicilia, A. Evidence supporting need satisfaction and frustration as two distinguishable constructs. Psicothema 2018, 30, 74–81. [Google Scholar]
- González-Cutre, D.; Sicilia, Á.; Fernández, A. Toward a deeper understanding of motivation towards exercise: Measurement of integrated regulation in the Spanish context. Psicothema 2010, 22, 841–847. [Google Scholar] [PubMed]
- Hair, J.; Black, W.; Babin, B.; Anderson, R.; Tatham, R. Multivariate Data Analysis; Pearson/Prentice Hall: Upper Saddle River, NJ, USA, 2006. [Google Scholar]
- Marsh, H.W. The Multidimensional Structure of Academic Self-Concept: Invariance over Gender and Age. Am. J. Educ. Res. 1993, 30, 841–860. [Google Scholar] [CrossRef]
- Cicchetti, D.V. Guidelines, Criteria, and Rules of Thumb for Evaluating Normed and Standardized Assessment Instruments in Psychology. Psychol. Assess 1994, 6, 284–290. [Google Scholar]
- Cicchetti, D.V.; Sparrow, S.A. Developing criteria for establishing interrater realibility for specific items: Applications to assessment for adaptive behaviour. Am. J. Met. Defic. 1981, 2, 127–137. [Google Scholar]
- Trigueros, R.; Aguilar-Parra, J.M.; López-Liria, R.; Rocamora, P. The Dark Side of the Self-Determination Theory and Its Influence on the Emotional and Cognitive Processes of Students in Physical Education. Int. J. Environ. Res. Public Health 2019, 16, 4444. [Google Scholar] [CrossRef]
- Brichacek, A.; Neill, J.; Murray, K. The effect of basic psychological needs and exposure to idealised Facebook images on university students’ body satisfaction. Cyberpsycho. J. Psychosoc. Res. Cyberspace 2018, 3, 2. [Google Scholar] [CrossRef]
- Kashdan, T.B.; Silvia, P.J. Curiosity and interest: The benefits of thriving on novelty and challenge. Oxf. Handb. Posit. Psychol. 2009, 2, 367–374. [Google Scholar]
- Gagné, M.; Ryan, R.M.; Bargmann, K. Autonomy support and need satisfaction in the motivation and well-being of gymnasts. J. Appl. Sport Psychol. 2003, 15, 372–390. [Google Scholar] [CrossRef]
- Van den Broeck, A.; Ferris, D.L.; Chang, C.H.; Rosen, C.C. A review of self-determination theory’s basic psychological needs at work. J. Manag. 2016, 5, 1195–1229. [Google Scholar] [CrossRef]
- Sibley, B.A.; Bergman, S.M. What keeps athletes in the gym? Goals, psychological needs, and motivation of CrossFit™ participants. Int. J. Sport Exerc. Psychol. 2018, 16, 555–574. [Google Scholar] [CrossRef]
- Orr, K.; Tamminen, K.A.; Sweet, S.N.; Tomasone, J.R.; Arbour-Nicitopoulos, K.P. “I’ve had bad experiences with team sport”: Sport participation, peer need-thwarting, and need-supporting behaviors among youth identifying with physical disability. Adapt. Phys. Act. Q. 2018, 35, 36–56. [Google Scholar] [CrossRef] [PubMed]
- Karjane, K.; Hein, V. Controlling coaches’ behaviour, psychological need thwarting, motivation and results of the volleyball competitions. Acta Kinesiol. Univ. Tartu. 2015, 21, 51–60. [Google Scholar] [CrossRef][Green Version]
- Deci, E.L.; Ryan, R.M. Autonomy and need satisfaction in close relationships: Relationships motivation theory. In Human Motivation and Interpersonal Relationships; Springer: Dordrecht, The Netherlands, 2014; pp. 53–73. [Google Scholar]



| Eight-Factor Primary Order Model | |||||||||
| Models | χ2 | df | χ2/df | Δχ2 | Δdf | CFI | IFI | SRMR | RMSEA (CI 90%) |
| Model 1 | 1668.77 | 1158 | 1.56 | - | - | 0.95 | 0.95 | 0.037 | 0.046 (0.042–0.050) |
| Model 2 | 1715.52 | 1160 | 1.57 | 46.75 | 27 | 0.95 | 0.95 | 0.037 | 0.046 (0.042–0.050) |
| Model 3 | 1768.97 | 1162 | 1.57 | 100.20 ** | 63 | 0.94 | 0.94 | 0.037 | 0.046 (0.042–0.050) |
| Model 4 | 1847.72 | 1166 | 1.59 | 178.95 *** | 98 | 0.94 | 0.94 | 0.039 | 0.047 (0.043–0.051) |
| Higher-Order Two-Factor Model | |||||||||
| Models | χ2 | df | χ2/df | Δχ2 | Δdf | CFI | IFI | SRMR | RMSEA (CI 90%) |
| Model 1 | 1720.87 | 1102 | 1.56 | - | - | 0.95 | 0.95 | 0.035 | 0.046 (0.041–0.050) |
| Model 2 | 1769.50 | 1129 | 1.57 | 48.62 | 27 | 0.95 | 0.95 | 0.035 | 0.046 (0.041–0.050) |
| Model 3 | 1772.28 | 1135 | 1.56 | 51.41 * | 33 | 0.95 | 0.95 | 0.035 | 0.046 (0.041–0.050) |
| Model 4 | 1773.28 | 1138 | 1.56 | 52.41 * | 36 | 0.95 | 0.95 | 0.036 | 0.046 (0.041–0.050) |
| Model 5 | 1801.24 | 1146 | 1.57 | 80.37 ** | 44 | 0.95 | 0.95 | 0.035 | 0.046 (0.041–0.050) |
| Model 6 | 1887.46 | 1181 | 1.60 | 166.59 *** | 79 | 0.94 | 0.94 | 0.037 | 0.046 (0.043–0.051) |
| Modelo de Ocho Factores de Orden Primario | |||||||||
| Models | χ2 | df | χ2/df | Δχ2 | Δdf | CFI | IFI | SRMR | RMSEA (CI 90%) |
| Model 1 | 1831.39 | 1064 | 1.72 | - | - | 0.95 | 0.95 | 0.041 | 0.065 (0.060–0.070) |
| Model 2 | 1858.07 | 1091 | 1.70 | 26.70 | 27 | 0.95 | 0.95 | 0.043 | 0.064 (0.059–0.069) |
| Model 3 | 1945.13 | 1127 | 1.73 | 113.75 ** | 63 | 0.95 | 0.95 | 0.044 | 0.064 (0.060–0.070) |
| Model 4 | 2001.50 | 1162 | 1.72 | 170.12 *** | 98 | 0.94 | 0.94 | 0.047 | 0.065 (0.060–0.070) |
| Higher-Order Two-Factor Model | |||||||||
| Models | χ2 | df | χ2/df | Δχ2 | Δdf | CFI | IFI | SRMR | RMSEA (CI 90%) |
| Model 1 | 1914.13 | 1102 | 1.74 | - | - | 0.95 | 0.95 | 0.045 | 0.066 (0.060–0.071) |
| Model 2 | 1942.19 | 1129 | 1.72 | 28.06 | 27 | 0.95 | 0.95 | 0.045 | 0.065 (0.060–0.070) |
| Model 3 | 1945.80 | 1135 | 1.71 | 31.68 | 33 | 0.95 | 0.95 | 0.044 | 0.065 (0.060–0.069) |
| Model 4 | 1955.25 | 1138 | 1.72 | 41.12 | 36 | 0.95 | 0.95 | 0.044 | 0.065 (0.060–0.070) |
| Model 5 | 1989.48 | 1146 | 1.74 | 75.35 ** | 44 | 0.94 | 0.94 | 0.044 | 0.066 (0.061–0.070) |
| Model 6 | 2045.43 | 1181 | 1.73 | 131.30 *** | 79 | 0.94 | 0.94 | 0.044 | 0.065 (0.061–0.070) |
| Factors | M | SD | α | 1 | 2 | 3 | 4 | 5 | 6 | 7 | 8 | 9 | 10 | ICC |
|---|---|---|---|---|---|---|---|---|---|---|---|---|---|---|
| 1. Frustration of autonomy | 1.88 | 1.10 | 0.87 | 0.62 *** | 0.73 *** | 0.43 *** | 0.82 *** | −0.45 ** | −0.25 *** | −0.41 ** | −0.12 ** | −0.40 ** | 0.77 (IC = 0.71–0.86) | |
| 2. Frustration of competence | 2.17 | 1.14 | 0.86 | 0.81 *** | 0.42 *** | 0.84 *** | −0.20 ** | −0.12 * | −0.15 * | −0.32 ** | −0.74 ** | 0.83 (IC = 0.78–0.85) | ||
| 3. Frustration relatedness | 1.89 | 1.12 | 0.85 | 0.40 *** | 0.83 *** | −0.34 *** | −0.37 *** | −0.23 * | −0.54 ** | −0.48 ** | 0.81 (IC = 0.78–0.83) | |||
| 4. Frustration novelty | 2.00 | 0.95 | 0.82 | 0.80 *** | −0.36 *** | −0.56 *** | −0.41 *** | −0.19 * | −0.45 ** | 0.80 (IC = 0.77–0.83) | ||||
| 5. Frustration | 1.99 | 1.12 | 0.88 | −0.37 ** | −0.32 ** | −0.84 ** | −0.13 *** | −0.73 *** | 0.85 (IC = 0.69–0.85) | |||||
| 6. Satisfaction Autonomy | 5.23 | 0.86 | 0.82 | 0.63 *** | 0.51 *** | 0.68 *** | 0.85 *** | 0.75 (IC = 0.71–0.83) | ||||||
| 7. atisfaction of the competence | 5.31 | 0.91 | 0.81 | 0.56 *** | 0.62 *** | 0.83 *** | 0.80 (IC = 0.79–0.84) | |||||||
| 8. Satisfaction relatedness | 5.40 | 0.67 | 0.83 | 0.48 *** | 0.81 *** | 0.83 (IC = 0.79–0.86) | ||||||||
| 9. Satisfaction novelty | 5.11 | 0.87 | 0.85 | 0.80 *** | 0.86 (IC = 0.81–0.88) | |||||||||
| 10. Satisfaction | 5.26 | 1.03 | 0.88 | 0.89 (IC = 0.81–0.90) |
© 2020 by the authors. Licensee MDPI, Basel, Switzerland. This article is an open access article distributed under the terms and conditions of the Creative Commons Attribution (CC BY) license (http://creativecommons.org/licenses/by/4.0/).
Share and Cite
Trigueros, R.; Álvarez, J.F.; Cangas, A.J.; Aguilar-Parra, J.M.; Méndez-Aguado, C.; Rocamora, P.; López-Liria, R. Validation of the Scale of Basic Psychological Needs towards Physical Exercise, with the Inclusion of Novelty. Int. J. Environ. Res. Public Health 2020, 17, 619. https://doi.org/10.3390/ijerph17020619
Trigueros R, Álvarez JF, Cangas AJ, Aguilar-Parra JM, Méndez-Aguado C, Rocamora P, López-Liria R. Validation of the Scale of Basic Psychological Needs towards Physical Exercise, with the Inclusion of Novelty. International Journal of Environmental Research and Public Health. 2020; 17(2):619. https://doi.org/10.3390/ijerph17020619
Chicago/Turabian StyleTrigueros, Ruben, Joaquín F. Álvarez, Adolfo J. Cangas, José M. Aguilar-Parra, Cristina Méndez-Aguado, Patricia Rocamora, and Remedios López-Liria. 2020. "Validation of the Scale of Basic Psychological Needs towards Physical Exercise, with the Inclusion of Novelty" International Journal of Environmental Research and Public Health 17, no. 2: 619. https://doi.org/10.3390/ijerph17020619
APA StyleTrigueros, R., Álvarez, J. F., Cangas, A. J., Aguilar-Parra, J. M., Méndez-Aguado, C., Rocamora, P., & López-Liria, R. (2020). Validation of the Scale of Basic Psychological Needs towards Physical Exercise, with the Inclusion of Novelty. International Journal of Environmental Research and Public Health, 17(2), 619. https://doi.org/10.3390/ijerph17020619

