Sociocultural Influences, Drive for Thinness, Drive for Muscularity, and Body Dissatisfaction among Korean Undergraduates
Abstract
1. Introduction
Sociocultural Influences on the Body Ideal
2. Materials and Methods
2.1. Sample
2.2. Procedures
2.3. Measures
2.3.1. Drive for Thinness
2.3.2. Drive for Muscularity
2.3.3. Body Dissatisfaction
2.3.4. Sociocultural Influences on Appearance
2.3.5. Exercise Behaviors
2.4. Analysis
3. Results
3.1. Sample Descriptive Statistics
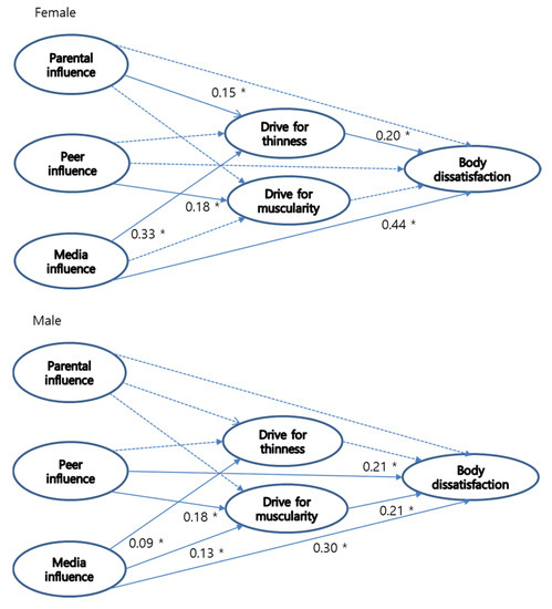
3.2. Testing the Mediational Models
4. Discussion
5. Conclusions
Author Contributions
Funding
Conflicts of Interest
References
- Rodgers, R.; Ganchou, C.; Franko, D.L.; Chabrol, H. Drive for muscularity and disordered eating among French adolescent boys: A sociocultural model. Body Image 2012, 9, 318–323. [Google Scholar] [CrossRef]
- Slater, A.; Tiggemann, M. Media matters for boys too! The role of specific magazine types and television programs in the drive for thinness and muscularity in adolescent boys. Eat. Behav. 2014, 15, 679–682. [Google Scholar] [CrossRef]
- Tod, D.; Edwards, C. A meta-analysis of the drive for muscularity’s relationships with exercise behavior, disordered eating, supplement consumption, and exercise dependence. Int. Rev. Sport Exerc. Psychol. 2015, 8, 185–203. [Google Scholar] [CrossRef]
- Watson, A.; Murnen, S.K.; College, K. Gender differences in responses to thin, athletic, and hyper-muscular idealized bodies. Body Image 2019, 30, 1–9. [Google Scholar] [CrossRef]
- Grabe, S.; Ward, L.M.; Hyde, J.S. The role of the media in body image concerns among women: A meta-analysis of experimental and correlational studies. Psychol. Bull. 2008, 134, 460–476. [Google Scholar] [CrossRef]
- Thompson, J.K.; Heinberg, L.J.; Altabe, M.; Tantleff-Dunn, S. Exacting Beauty: Theory, Assessment, and Treatment of Body Image Disturbance; American Psychological Association: Washington, DC, USA, 1999. [Google Scholar] [CrossRef]
- Tylka, T.L. Refinement of the tripartite influence model for men: Dual body image pathways to body change behaviors. Body Image 2011, 8, 199–207. [Google Scholar] [CrossRef]
- Fernandez, S.; Pritchard, M. Relationship between social self-esteem, media influence and drive for thinness. Eat. Disord. 2012, 13, 321–325. [Google Scholar] [CrossRef]
- Papp, I.; Urban, R.; Czegledi, E.; Babusa, B.; Tury, F. Testing the tripartite influence model of body image and eating disturbance among Hungarian adolescents. Body Image 2013, 10, 232–242. [Google Scholar] [CrossRef]
- Klimek, P.; Murray, S.B.; Brown, T.; Gonzales, M.; Blashill, A.J. Thinness and muscularity internalization: Associations with disordered eating and muscle dysmorphia in men. Int. J. Eat. Disord. 2018, 51, 352–357. [Google Scholar] [CrossRef]
- De Jesus, A.Y.; Ricciardelli, L.A.; Frisén, A.; Smolak, L.; Yager, Z.; Fuller-Tyszkiewicz, M.; Diedrichs, P.C.; Franko, D.; Gattario, K.H. Media internalization and conformity to traditional masculine norms in relation to body image concerns among men. Eat. Behav. 2015, 18, 137–142. [Google Scholar] [CrossRef]
- Weltzin, T.; Weisensel, N.; Franczyk, D.; Burnett, K.; Klitz, C.; Bean, P. Eating disorders in men: Update. J. Men Health Gend. 2005, 2, 186–193. [Google Scholar] [CrossRef]
- Neumark-Sztainer, D.; Bauer, K.W.; Friend, S.; Hannan, P.J.; Story, M.; Berge, J.M. Family weight talk and dieting: How much do they matter for body dissatisfaction and disordered eating behaviors in adolescent girls? J. Adolesc. Health 2010, 47, 270–276. [Google Scholar] [CrossRef]
- Rogers, C.B.; Martz, D.M.; Webb, R.M.; Galloway, A.T. Everyone else is doing it (I think): The power of perception in fat talk. Body Image 2017, 20, 116–119. [Google Scholar] [CrossRef] [PubMed]
- Shomaker, L.; Furman, W. Interpersonal influences on late adolescent girls’ and boys’ disordered eating. Eat. Behav. 2009, 10, 97–106. [Google Scholar] [CrossRef]
- McCabe, M.P.; McGreevy, S.J. Role of media and peers on body change strategies among adult men: Is body size important? Eur Eat. Disord. Rev. 2011, 19, 438–446. [Google Scholar] [CrossRef]
- Wasylkiw, L.; Williamson, M. Actual reports and perceptions of body image concerns in young women and their friends. Sex Roles 2012, 68, 239–251. [Google Scholar] [CrossRef]
- Xu, X.; Mellor, D.; Kiehne, M.; McCabe, M.; Ricciardelli, M.; Xu, Y. Body dissatisfaction, engagement in body change behaviors and sociocultural influences on body image among Chinese adolescents. Body Image 2010, 7, 156–164. [Google Scholar] [CrossRef]
- Nowell, C.; Ricciardelli, A.L. Appearance-based comments, body dissatisfaction and drive for muscularity in males. Body Image 2008, 5, 337–345. [Google Scholar] [CrossRef]
- Valois, D.D.; Davis, C.G.; Buchholz, A.; Obeid, N.; Henderson, K.; Flament, M.; Goldfield, G.S. Effects of weight teasing and gender on body esteem in youth: A longitudinal analysis from the REAL study. Body Image 2019, 29, 65–73. [Google Scholar] [CrossRef]
- Swami, V. Masculinities and ethnicities: Ethnic differences in drive for muscularity in British men and the negotiation of masculinity hierarchies. Br. J. Psychol. 2016, 107, 577–592. [Google Scholar] [CrossRef]
- Barnett, H.L.; Keel, P.K.; Conoscenti, L.M. Body type preferences in Asian and Caucasian college samples. Sex Roles 2001, 45, 867–878. [Google Scholar] [CrossRef]
- Kelly, N.R.; Cotter, E.W.; Tanofsky-Kraff, M.; Mazzeo, S.E. Racial variations in binge eating, body image concerns, and compulsive exercise among men. Psychol. Men Masc. 2015, 16, 326–336. [Google Scholar] [CrossRef]
- Liu, H.; Chang, C.; Gill, D.L.; Wu, S.; Lu, F.J. Male weight trainers’ body dissatisfaction and exercise dependence: Mediating role of muscularity drive. Psychol. Rep. 2019, 122, 2137–2154. [Google Scholar] [CrossRef]
- Kelley, C.C.; Neufeld, J.M.; Musher-Eizenman, D.R. Drive for thinness and drive for muscularity: Opposite ends of the continuum or separate constructs? Body Image 2010, 7, 74–77. [Google Scholar] [CrossRef]
- Garner, D.M.; Olmstead, M.P.; Polivy, J. Development and validation of a Multi-dimensional eating disorder inventory for anorexia nervosa and bulimia. Int. J. Eat. Disord. 1983, 2, 15–34. [Google Scholar] [CrossRef]
- Jung, J.; Forbes, G.B. Multidimensional assessment of body dissatisfaction and disordered eating in Korean and US college women: A comparative study. Sex Roles 2006, 55, 39–50. [Google Scholar] [CrossRef]
- Moon, H.; Lee, H.-H. Objectified body consciousness, drive for thinness, and drive for muscularity in young women and men. Fashion Text. Res. J. 2018, 20, 656–668. [Google Scholar]
- McCreary, D.; Sasse, D. An exploration of the drive for muscularity in adolescent boys and girls. J. Am. Coll. Health 2000, 48, 297–304. [Google Scholar] [CrossRef]
- Kim, Y.-M. The influence of dance participation on obesity, body-consciousness and body-esteem of female dancers. J. Leis. Rec. Stud. 2007, 31, 99–113. [Google Scholar]
- Keery, H.; Van den Berg, P.; Thompson, J.K. An evaluation of the tripartite influence model of body dissatisfaction and eating disturbance with adolescent girls. Body Image 2004, 1, 237–251. [Google Scholar] [CrossRef]
- You, S.; Shin, K.; Kim, E.K. The effects of sociocultural pressures and exercise frequency on the body esteem of adolescent girls in Korea. J. Child. Fam. Stud. 2018, 27, 26–33. [Google Scholar] [CrossRef]
- Kim, J.M.; Yi, S.-J. Developmental changes in the effect of sociocultural factors towards appearance, body mass index and self-esteem on body image. J. Korean Home Manag. Assoc. 2009, 27, 1–12. [Google Scholar]
- Wee, E.A. Study on differences in body comparison, body satisfaction, and appearance management behaviors according to social cultural attitudes toward appearance among adolescents in Gwangju and Jeonnam province—By sex and age. Korean Home Econ. Educ. Assoc. 2015, 27, 13–29. [Google Scholar]
- Godin, G.; Jobin, J.; Bouillon, J. Assessment of leisure time exercise behavior by self-report: A concurrent validity study. Can. J. Public Health 1986, 77, 359–362. [Google Scholar] [CrossRef]
- Jacobs, D.R.; Ainsworth, B.E.; Hartman, T.J.; Leon, A.S. A simultaneous evaluation of 10 commonly used physical activity questionnaires. Med. Sci. Sports Exerc. 1993, 25, 81–91. [Google Scholar] [CrossRef]
- Shin, K. Relationship between objective body consciousness, social physique anxiety, and depression of college students according to leisure sport participation level. J. Korean Phys. Educ. Assoc. Girls Women 2019, 33, 41–55. [Google Scholar] [CrossRef]
- Bentler, P.M. Comparative fit indexes in structural models. Psychol. Bull. 1990, 107, 238–246. [Google Scholar] [CrossRef]
- Bentler, P.M.; Bonett, D.G. Significance tests and goodness of fit in the analysis of covariance structures. Psychol. Bull. 1980, 88, 588–606. [Google Scholar] [CrossRef]
- Steiger, J.H.; Lind, J.C. Statistically based tests for the number of common factors. In Proceedings of the Annual Meeting of the Psychometric Society, Lowa City, IA, USA, May 1980. [Google Scholar]
- Arbuckle, J.L. AMOS User’s Guide. SmallWaters Corporation: Chicago, IL, USA, 2003. [Google Scholar]
- West, S.G.; Finch, J.F.; Curran, P.J. Structural equation models with non-normal variables. In Structural Equation Modeling: Concepts, Issues, and Applications; Hoyle, R.H., Ed.; Sage Publications, Inc.: Thousand Oaks, CA, USA, 1995; pp. 56–75. [Google Scholar]
- Abraczinskas, M.; Fisak, B.; Barnes, R.D. The relation between parental influence, body image, and eating behaviors in a nonclinical female sample. Body Image 2012, 9, 93–100. [Google Scholar] [CrossRef]
- Eisenberg, M.E.; Berge, J.M.; Fulkerson, J.A.; Neumark-Sztainer, D. Weight comments by family and significant others in young adulthood. Body Image 2010, 8, 12–19. [Google Scholar] [CrossRef]
- Shroff, H.J.; Thompson, K. The tripartite influence model of body image and eating disturbance: A replication with adolescent girls. Body Image 2006, 3, 17–23. [Google Scholar] [CrossRef] [PubMed]
- Yamamiya, Y.; Shroff, H.; Thompson, J. The tripartite influence model of body image and eating disturbance: A replication with a Japanese sample. Int. J. Eat. Disord. 2008, 41, 88–91. [Google Scholar] [CrossRef]
- Rodgers, R.; Chabrol, H.; Paxton, S.J. An exploration of the tripartite influence model of body dissatisfaction and disordered eating among Australian and French college women. Body Image 2011, 8, 208–215. [Google Scholar] [CrossRef]
- Carvalho, P.H.B.; Oliveira, F.C.; Neves, C.M.; Meireles, J.F.F.; Ferreira, M.E.C. Is the drive for muscularity scale a valid and reliable instrument for young adult women? Body Image 2019, 29, 1–5. [Google Scholar] [CrossRef]
- Bell, H.S.; Donovan, C.L.; Ramme, R. Is athletic really ideal? An examination of the mediation role of body dissatisfaction in predicting disordered eating and compulsive exercise. Eat. Behav. 2016, 21, 24–29. [Google Scholar] [CrossRef] [PubMed]
- Homan, K. Athletic-ideal and thin-ideal internalization as prospective predictors of body dissatisfaction, dieting, and compulsive exercise. Body Image 2010, 7, 240–245. [Google Scholar] [CrossRef] [PubMed]
- Girard, M.; Rodgers, R.F.; Chabrol, H. Prospective predictors of body dissatisfaction, drive for thinness, and muscularity concerns among young women in France: A sociocultural model. Body Image 2018, 26, 103–110. [Google Scholar] [CrossRef] [PubMed]
- Hartman, A.S.; Steenbergen, F.; Vocks, S.; Busch, D.; Waldort, M. How healthy is a desire to be fit and strong? Drive for thinness, leanness, and muscularity in women in weight training. J. Clin. Sport Psychol. 2018, 12, 544–561. [Google Scholar] [CrossRef]
- Dondzilo, L.; Rodgers, R.F.; Turnbull, G.; Bell, J. The importance of motivational orientation towards the muscular ideal versus the stigmatized burdensome body in male body dissatisfaction. Body Image 2019, 31, 81–87. [Google Scholar] [CrossRef]
- Lee, M.; Lee, H. Effects of celebrities’ social media pressure on internalization and muscularity dissatisfaction among men. J. Korean Soc. Cloth. Text. 2019, 43, 549–561. [Google Scholar] [CrossRef]
- Yoon, T.-I. The joint effects of media and interpersonal communication on adolescent consumers’ body dissatisfaction. Advert. Res. 2010, 86, 56–83. [Google Scholar]

| 1 | 2 | 3 | 4 | 5 | 6 | |
|---|---|---|---|---|---|---|
| 1. Parent influence α | 1 | 0.32 * | 0.37 * | 0.14 * | 0.11 * | 0.25 * |
| 2. Peer influence α | 0.44 * | 1 | 0.40 * | 0.25 * | 0.16 * | 0.19 * |
| 3. Media influence α | 0.34 * | 0.36 * | 1 | 0.23 * | 0.28 * | 0.23 * |
| 4. Drive for thinness α | 0.10 * | 0.09 * | 0.07 | 1 | 0.32 * | 0.21 * |
| 5. Drive for muscularity α | 0.16 * | 0.25 * | 0.29 * | 0.30 * | 1 | 0.07 |
| 6. Body dissatisfaction α | 0.18 * | 0.21 * | 0.18 * | 0.04 | 0.15 * | 1 |
| Means ± SD | ||||||
| Male | 1.61 (0.65) | 2.23 (0.86) | 2.01 (0.75) | 2.70 (1.21) | 3.40 (1.03) | 2.80 (0.64) |
| Female | 1.82 (0.72) | 3.11 (0.84) | 2.63 (0.77) | 3.83 (1.03) | 2.69 (1.01) | 3.22 (0.69) |
| Cronbach’s alphas | ||||||
| Male | 0.79 | 0.78 | 0.78 | 0.79 | 0.81 | 0.79 |
| Female | 0.82 | 0.81 | 0.83 | 0.83 | 0.77 | 0.82 |
© 2020 by the authors. Licensee MDPI, Basel, Switzerland. This article is an open access article distributed under the terms and conditions of the Creative Commons Attribution (CC BY) license (http://creativecommons.org/licenses/by/4.0/).
Share and Cite
You, S.; Shin, K. Sociocultural Influences, Drive for Thinness, Drive for Muscularity, and Body Dissatisfaction among Korean Undergraduates. Int. J. Environ. Res. Public Health 2020, 17, 5260. https://doi.org/10.3390/ijerph17145260
You S, Shin K. Sociocultural Influences, Drive for Thinness, Drive for Muscularity, and Body Dissatisfaction among Korean Undergraduates. International Journal of Environmental Research and Public Health. 2020; 17(14):5260. https://doi.org/10.3390/ijerph17145260
Chicago/Turabian StyleYou, Sukkyung, and Kyulee Shin. 2020. "Sociocultural Influences, Drive for Thinness, Drive for Muscularity, and Body Dissatisfaction among Korean Undergraduates" International Journal of Environmental Research and Public Health 17, no. 14: 5260. https://doi.org/10.3390/ijerph17145260
APA StyleYou, S., & Shin, K. (2020). Sociocultural Influences, Drive for Thinness, Drive for Muscularity, and Body Dissatisfaction among Korean Undergraduates. International Journal of Environmental Research and Public Health, 17(14), 5260. https://doi.org/10.3390/ijerph17145260

