Validation of the Lasher and Faulkender Anxiety about Aging Scale (AAS) for the Spanish Context
Abstract
1. Introduction
2. Method
2.1. Participants Sample
2.2. Measurements
2.3. Procedure
2.4. Data Analysis
3. Results
3.1. Exploratory Factorial Analysis
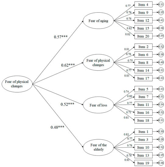
3.2. Confirmatory Factorial Analysis
3.3. Gender Invariance Analysis
3.4. Descriptive Statistics, Correlation and Reliability Analysis
4. Discussion
Author Contributions
Funding
Conflicts of Interest
Appendix A
- Disfruto estando con gente mayor.
- Temo que cuando sea más mayor todos mis amigos se hayan muerto.
- Me gusta visitar a mis familiares ancianos.
- He mentido acerca de mi edad para parecer más joven.
- Creo que será muy difícil para mí sentirme contento/a cuando sea anciano/a.
- Para cuando sea mayor, lo que más me preocupa es mi salud.
- Tendré mucho en que ocupar mi tiempo cuando sea mayor.
- Me pongo nervioso/a cuando pienso que alguien tomará decisiones por mí cuando sea mayor.
- Me molesta imaginarme siendo una persona mayor.
- Disfruto hablando con gente mayor.
- Cuando sea anciano/a creo que voy a sentirme bien con la vida.
- Me preocupa el día en que al verme en el espejo me vea el cabello gris.
- Me siento muy a gusto cuando estoy cerca de una persona mayor.
- Me preocupa que la gente me ignore cuando sea anciano/a.
- Imaginarme mayor me preocupa.
- Creo que cuando sea anciano/a todavía podré hacer casi todas las cosas por mí mismo/a.
- Me preocupa que la vida pierda sentido para mí cuando sea mayor.
- Cuando sea mayor, confío en que me sentiré bien conmigo mismo/a.
- Disfruto haciendo cosas por las personas mayores.
- Cuando me miro al espejo me molesta observar que mi apariencia ha cambiado con la edad.
References
- Donizzetti, A.R. Ageism in an aging society: The role of knowledge, anxiety about aging, and stereotypes in young people and adults. Int. J. Environ. Res. Public Health 2019, 16, 1329. [Google Scholar] [CrossRef] [PubMed]
- Villar, F.; Triadó, C.; Solé, C.; Osuna, M.J. Bienestar, adaptación y envejecimiento: Cuando la estabilidad significa cambio. Rev. Multidiscip. Gerontol. 2003, 13, 152–162. [Google Scholar]
- Bodner, E.; Bergman, Y.S.; Cohen-Fridel, S. Different dimensions of ageist attitudes among men and women: A multigenerational perspective. Int. Psychogeriatr. 2012, 24, 895–901. [Google Scholar] [CrossRef] [PubMed]
- Harris, L.A.; Dollinger, S.M. Individual differences in personality traits and anxiety about aging. Pers. Individ. Differ. 2003, 34, 187–194. [Google Scholar] [CrossRef]
- Kessler, E.-M.; Tempel, J.; Wahl, H.-W. Concerns about one’s aging: The role of work context and psychological distress. GeroPsych 2014, 27, 81–86. [Google Scholar] [CrossRef]
- Smith, M.L.; Bergeron, C.D.; Cowart, C.; Ahn, S.; Towne, S.D.; Ory, M.G.; Menn, A.M.; Chaney, J. Factors associated with ageist attitudes among college students. Geriatr. Gerontol. Int. 2016, 17, 1698–1706. [Google Scholar] [CrossRef]
- Lasher, K.; Faulkender, P. Measurement of aging anxiety: Develpment of the anxiety about aging scale. Int. J. Aging Hum. Dev. 1993, 37, 247–259. [Google Scholar] [CrossRef]
- Lynch, S.M. Measurement and prediction of aging anxiety. Res. Aging 2000, 22, 533–558. [Google Scholar] [CrossRef]
- Watkins, R.E.; Coates, R.; Ferroni, P. Meassurement of anging anxiety in an elderly Australian population. Int. J. Aging Hum. Dev. 1998, 46, 319–332. [Google Scholar] [CrossRef]
- Boswell, S.S. “Old people are cranky”: Helping professional trainees’ knowledge, attitudes, aging anxiety, and interest in working with older adults. Educ. Gerontol. 2012, 38, 465–472. [Google Scholar] [CrossRef]
- Ramirez, L.; Palacios-Espinosa, X.X. Stereotypes about old age, social support, aging anxiety and evaluations of one’s own health. J. Soc. Issues 2016, 72, 47–68. [Google Scholar] [CrossRef]
- Serrani-Azcurra, D.J. La ansiedad ante el envejecimiento como mediador de actitudes ageístas en estudiantes de Psicología. Rev. Educ. Desarro. 2012, 22, 5–12. [Google Scholar]
- Wisdom, N.; Connor, D.; Hogan, L.; Callahan, J. Anxiety Beliefs and Ageism. Journal of Scientific Psychology, 10–21. Available online: http://www.psyencelab.com/images/Anxiety_and_Ageism.pdf (accessed on 11 June 2020).
- Ayalon, L.; Tesch-Römer, C. Taking a closer look at ageism: Self- and other-directed ageist attitudes and discrimination. Eur. J. Ageing 2017, 14, 1–4. [Google Scholar] [CrossRef]
- Meisner, B.A. A meta-analysis of positive and negative age stereotype priming effects on behavior among older adults. J. Gerontol. Ser. B 2011, 67, 13–17. [Google Scholar] [CrossRef] [PubMed]
- World Health Organization (WHO). World Report on Ageing and Health; World Health Organization: Geneva, Switzerland, 2015. [Google Scholar]
- Abramson, A.; Silverstein, M. Images of Aging in America. Washington, DC: AARP. Available online: https://assets.aarp.org/rgcenter/general/images_aging.pdf (accessed on 11 June 2020).
- Gao, Y.-J. Measurement of aging anxiety in Taiwan: An application of a multidimensional item response model. Soc. Behav. Pers. Int. J. 2012, 40, 557–566. [Google Scholar] [CrossRef]
- Trigueros, R.; Padilla, A.M.; Aguilar-Parra, J.M.; Rocamora, P.; Morales-Gázquez, M.J.; López-Liria, R. The Influence of Emotional Intelligence on Resilience, Test Anxiety, Academic Stress and the Mediterranean Diet. A Study with University Students. Int. J. Environ. Res. Public Health 2020, 17, 2071. [Google Scholar] [CrossRef]
- Cheung, T.; Wong, S.Y.; Wong, K.Y.; Law, L.Y.; Ng, K.; Tong, M.T.; Wong, K.Y.; Ng, M.Y.; Yip, P.S. Depression, Anxiety and Symptoms of Stress among Baccalaureate Nursing Students in Hong Kong: A Cross-Sectional Study. Int. J. Environ. Res. Public Health 2016, 13, 779. [Google Scholar] [CrossRef]
- Yun, R.J.; Lachman, M. Perceptions of aging in two cultures: Korean and American views on old age. J. Cross-Cult. Gerontol. 2006, 21, 55–70. [Google Scholar] [CrossRef]
- Brunton, R.; Scott, G. Do we fear ageing? A multidimensional approach to ageing anxiety. Educ. Gerontol. 2015, 41, 786–799. [Google Scholar] [CrossRef]
- McConatha, J.T.; Hayta, V.; Rieser-Danner, L.; McConatha, D.; Polat, T.S. Turkish and U.S. attitudes toward aging. Educ. Gerontol. 2004, 30, 169–183. [Google Scholar] [CrossRef]
- Yan, T.; Silverstein, M.; Wilber, K.H. Does race/ethnicity affect aging anxiety in American baby boomers? Res. Aging 2011, 33, 361–378. [Google Scholar] [CrossRef]
- Barrett, A.E.; Robbins, C. The multiple sources of women’s aging anxiety and their relationship with psychological distress. J. Aging Health 2008, 20, 32–65. [Google Scholar] [CrossRef] [PubMed]
- Bugental, D.B.; Hehman, J.A. Ageism: A review of research and policy implications. Soc. Issues Policy Rev. 2007, 1, 173–216. [Google Scholar] [CrossRef]
- Koukouli, S.; Pattakou-Parasyri, V.; Kalaitzaki, A.E. Self-reported aging anxiety in Greek students, health care professionals, and community residents: A comparative study. Gerontologist 2013, 54, 201–210. [Google Scholar] [CrossRef][Green Version]
- Aguirre, I.S.; Ornelas, M.; Gastélum-Cuadras, G.; Peinado, E.J. Invarianza factorial de la escala de ansiedad ante el envejecimiento de lasher y faulkender en estudiantes universitarios, hombres y mujeres. Formación Universitaria 2017, 10, 25–32. [Google Scholar] [CrossRef][Green Version]
- Ornelas, M.; Gastélum-Cuadras, G.; López-Walle, J.M.; Rodríguez-Villalobos, J.M. Composición factorial de la escala de ansiedad ante el envejecimiento de lasher y faulkender en estudiantes universitarios mexicanos. Formación Universitaria 2016, 9, 73–80. [Google Scholar] [CrossRef]
- Rivera-Ledesma, A.; Montero-López, M.; González- Celis, L.; Sánchez-Sosa, J.J. Escala de ansiedad ante el envejecimiento de Lasher y Faulkender: Propiedades psicométricas en adultos mayores mexicanos. Salud Ment. 2007, 30, 55–61. [Google Scholar]
- Slevec, J.H.; Tiggemann, M. Attitudes toward cosmetic surgery in middle-aged women: Body image, aging anxiety, and the media. Psychol. Women Q. 2010, 34, 65–74. [Google Scholar] [CrossRef]
- Sargent-Cox, K.; Rippon, M.; Burns, R.A. Measuring anxiety about aging across the adult lifespan. Int. Psychogeriatr. 2013, 26, 135–145. [Google Scholar] [CrossRef]
- Hambleton, R.K. Adaptación de Tests Para su Uso en Diferentes Idiomas Y Culturas: Fuentes de Error, Posibles Soluciones y Directrices Prácticas; Muñiz, E.J., Ed.; Universitas: Madrid, Spain, 1996; pp. 207–238. [Google Scholar]
- Kline, R.B. Principles and Practice of Structural Equation Modeling; Guilford Publications: New York, NY, USA, 2016. [Google Scholar]
- Byrne, B.M. Structural Equation Modeling with Amos: Basic Concepts, Applications and Programming; Erlbaum: Mahwah, NJ, USA, 2016; p. 36. [Google Scholar]
- Lynn, M.R. Determination and quantification of content validity. Nurs. Res. 1986, 35, 382–386. [Google Scholar] [CrossRef]
- Hair, J.; Black, W.; Babin, B.; Anderson, R.; Tatham, R. Multivariate Data Analysis; Pearson/Prentice Hall: Upper Saddle River, NJ, USA, 2006. [Google Scholar]
- Jöreskog, K.G.; Sörbom, D. Lisrel 8: Structural Equation Modeling with the SIMPLIS Command Language; Scientific Software International Inc.: Chicago, IL, USA, 1993. [Google Scholar]
- Bentler, P.M. EQS Structural Equations Program Manual; BMDP Statistical Software: Los Angeles, CA, USA, 1989. [Google Scholar]
- Schumacker, R.E.; Lomax, R.G. A Beginner’s Guide to Structural Equation Modeling; Erlbaum: Mahwah, NJ, USA, 1996. [Google Scholar]
- Browne, M.W.; Cudeck, R. Alternative ways of assessing model fit. Sociol. Methods Res. 1992, 21, 230–258. [Google Scholar] [CrossRef]
- Marsh, H.W.; Hau, K.-T.; Wen, Z. In search of golden rules: Comment on hypothesis-testing approaches to setting cutoff values for fit indexes and dangers in overgeneralizing Hu and Bentler’s (1999) findings. Struct. Equ. Model. A Multidiscip. J. 2004, 11, 320–341. [Google Scholar] [CrossRef]
- Byrne, B.M.; Shavelson, R.J.; Muthén, B. Testing for the equivalence of factor covariance and mean structures: The issue of partial measurement invariance. Psychol. Bull. 1989, 105, 456–466. [Google Scholar] [CrossRef]
- Marsh, H.W. The multidimensional structure of physical fitness: Invariance over gender and age. Res. Q. Exerc. Sport 1993, 64, 256–273. [Google Scholar] [CrossRef]
- Allan, L.J.; Johnson, J.A. Undergraduate attitudes toward the elderly: The role of knowledge, contact and aging anxiety. Educ. Gerontol. 2008, 35, 1–14. [Google Scholar] [CrossRef]
- Cicchetti, D.V.; Sparrow, S.A. Developing criteria for establishing interrater realibility for specific 284 items: Applications to assessment for adaptive behaviour. Am. J. Met. Defic. 1981, 86, 127–137. [Google Scholar]
- Harris, S.D.L.A. Participation in a course on aging: Knowledge, attitudes, and anxiety about aging in oneself and others. Educ. Gerontol. 2001, 27, 657–667. [Google Scholar] [CrossRef]
- De Stefano, R.; Bruno, A.; Muscatello, M.R.; Cedro, C.; Cervino, G.; Fiorillo, L. Fear and anxiety managing methods during dental treatments: A systematic review of recent data. Minerva Stomatol. 2019, 68, 317–331. [Google Scholar] [CrossRef]


| Items | F1 | F2 | F3 | F4 |
|---|---|---|---|---|
| 1 | 0.80 | |||
| 2 | 0.79 | |||
| 3 | 0.79 | |||
| 4 | 0.81 | |||
| 5 | 0.79 | |||
| 6 | 0.78 | |||
| 7 | 0.84 | |||
| 8 | 0.83 | |||
| 9 | 0.77 | |||
| 10 | 0.76 | |||
| 11 | 0.77 | |||
| 12 | 0.84 | |||
| 13 | 0.81 | |||
| 14 | 0.80 | |||
| 15 | 0.80 | |||
| 16 | 0.75 | |||
| 17 | 0.73 | |||
| 18 | 0.82 | |||
| 19 | 0.75 | |||
| 20 | 0.75 |
| Four-Factor Model | ||||||||||
| Models | χ2 | df | χ2/df | Δχ2 | Δdf | CFI | TLI | IFI | RMSEA (IC 90%) | SRMR |
| Unconstrained | 605.41 | 328 | 1.85 | - | - | 0.96 | 0.96 | 0.96 | 0.050 (0.044–0.060) | 0.042 |
| Measurement weights | 619.22 | 344 | 1.80 | 21.31 | 16 | 0.96 | 0.96 | 0.96 | 0.053 (0.046–0.060) | 0.044 |
| Structural covariances | 711.99 | 374 | 1.90 | 106.58 | 46 | 0.96 | 0.95 | 0.96 | 0.056 (0.049–0.061) | 0.051 |
| Measurement residuals | 742.83 | 394 | 1.89 | 137.42 *** | 66 | 0.95 | 0.95 | 0.95 | 0.060 (0.051–0.065) | 0.054 |
| High-Order Model | ||||||||||
| Models | χ2 | df | χ2/df | Δχ2 | Δdf | CFI | TLI | IFI | RMSEA (IC 90%) | SRMR |
| Unconstrained | 673.10 | 332 | 2.03 | - | - | 0.96 | 0.96 | 0.96 | 0.047 (0.042–0.055) | 0.044 |
| Measurement weights | 685.71 | 348 | 2.14 | 18.61 | 16 | 0.96 | 0.96 | 0.96 | 0.051 (0.049–0.058) | 0.049 |
| Structural weights | 784.15 | 368 | 2.13 | 82.13 | 36 | 0.95 | 0.95 | 0.95 | 0.055 (0.051–0.060) | 0.051 |
| Structural covariances | 785.99 | 372 | 2.11 | 112.89 ** | 40 | 0.95 | 0.95 | 0.95 | 0.059 (0.053–0.068) | 0.054 |
| Structural residuals | 788.86 | 376 | 2.10 | 115.56 *** | 44 | 0.95 | 0.95 | 0.95 | 0.063 (0.056–0.069) | 0.058 |
| Measurement residuals | 819.35 | 396 | 2.07 | 131.43 *** | 64 | 0.95 | 0.94 | 0.95 | 0.065 (0.059–0.072) | 0.061 |
| Factors | M | SD | α | 1 | 2 | 3 | 4 | ICC |
|---|---|---|---|---|---|---|---|---|
| 1. Fear of aging | 4.13 | 0.67 | 0.82 | 0.52 *** | 0.48 *** | 0.39 *** | 0.82 (CI = 0.79–0.85) | |
| 2. Fear of physical changes | 3.88 | 0.98 | 0.81 | 0.55 *** | 0.43 *** | 0.81 (CI = 0.78–0.86) | ||
| 3. Fear of loss | 3.57 | 0.87 | 0.80 | 0.32 *** | 0.80 (CI = 0.77–0.84) | |||
| 4. Fear of the elderly | 3.64 | 0.93 | 0.86 | 0.85 (CI = 0.79–0.88) |
© 2020 by the authors. Licensee MDPI, Basel, Switzerland. This article is an open access article distributed under the terms and conditions of the Creative Commons Attribution (CC BY) license (http://creativecommons.org/licenses/by/4.0/).
Share and Cite
Fernández-Jiménez, C.; Álvarez-Hernández, J.F.; Salguero-García, D.; Aguilar-Parra, J.M.; Trigueros, R. Validation of the Lasher and Faulkender Anxiety about Aging Scale (AAS) for the Spanish Context. Int. J. Environ. Res. Public Health 2020, 17, 4231. https://doi.org/10.3390/ijerph17124231
Fernández-Jiménez C, Álvarez-Hernández JF, Salguero-García D, Aguilar-Parra JM, Trigueros R. Validation of the Lasher and Faulkender Anxiety about Aging Scale (AAS) for the Spanish Context. International Journal of Environmental Research and Public Health. 2020; 17(12):4231. https://doi.org/10.3390/ijerph17124231
Chicago/Turabian StyleFernández-Jiménez, Carolina, Joaquín F. Álvarez-Hernández, Darío Salguero-García, José M. Aguilar-Parra, and Rubén Trigueros. 2020. "Validation of the Lasher and Faulkender Anxiety about Aging Scale (AAS) for the Spanish Context" International Journal of Environmental Research and Public Health 17, no. 12: 4231. https://doi.org/10.3390/ijerph17124231
APA StyleFernández-Jiménez, C., Álvarez-Hernández, J. F., Salguero-García, D., Aguilar-Parra, J. M., & Trigueros, R. (2020). Validation of the Lasher and Faulkender Anxiety about Aging Scale (AAS) for the Spanish Context. International Journal of Environmental Research and Public Health, 17(12), 4231. https://doi.org/10.3390/ijerph17124231

