Analysis of Obesity among Malaysian University Students: A Combination Study with the Application of Bayesian Structural Equation Modelling and Pearson Correlation
Abstract
1. Introduction
2. Materials and Methods
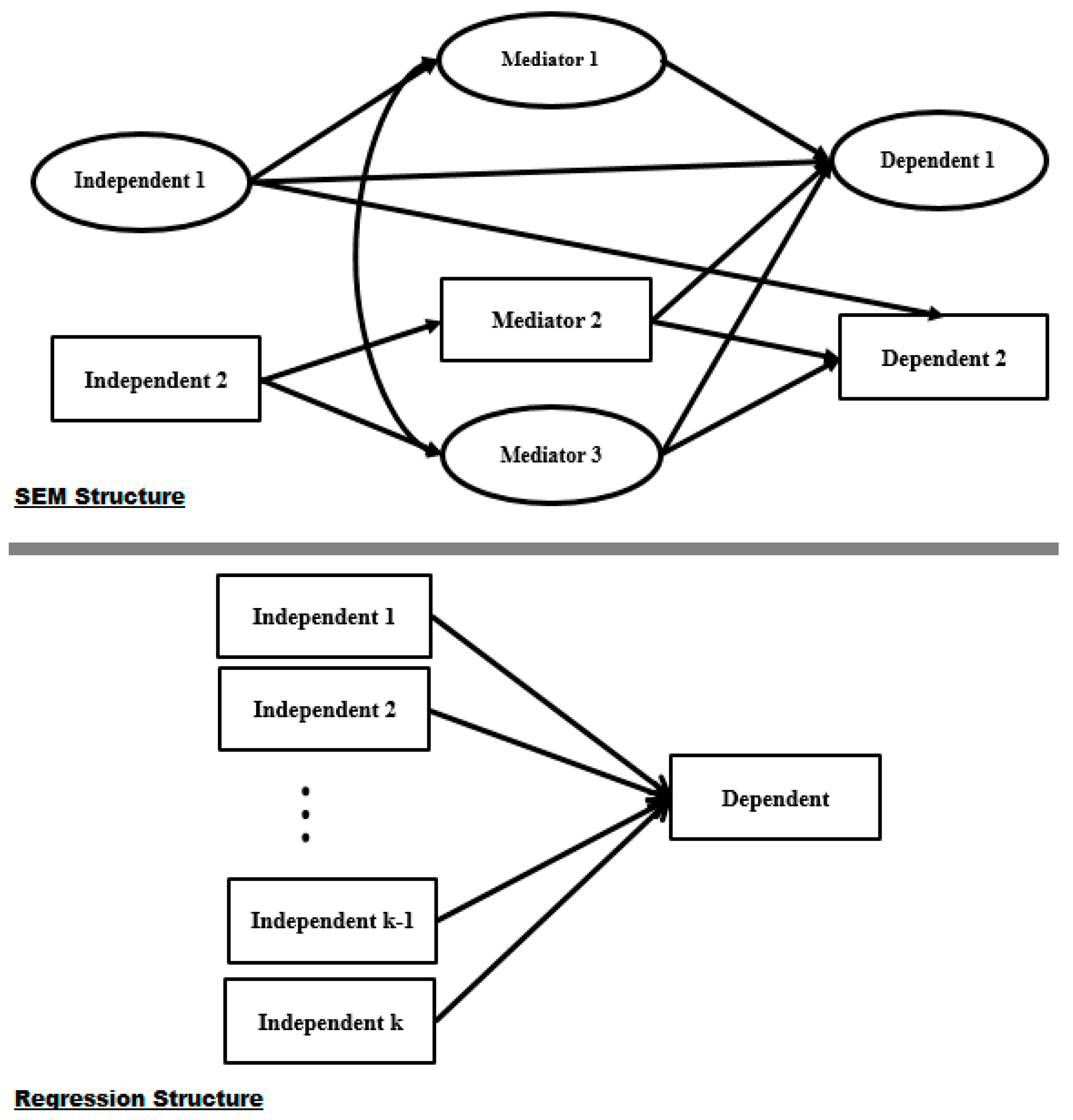
2.1. Research Framework
2.2. Measurement of Variables
2.3. Sampling
3. Results
3.1. Descriptive Statistical Analysis
3.2. BSEM Outputs
3.2.1. Validity and Reliability
- Factor loading is evaluated based on every indicator of each latent variable. If a factor loading is higher than 0.7, the intended indicator should be kept with the respective latent variable [43]. Otherwise, the indicator must be eliminated from the latent variable and the remaining SEM data analysis.
- AVE should be higher than or equal to 0.5 for every latent variable [44].
3.2.2. Test of Normality
- Skewness: the absolute value should be less than 2.
- Kurtosis: the absolute value should be less than 7.
3.2.3. Model Fitting
3.2.4. Structural Model
- Hyperparameter β1 is the effect of Healthy Food Intake on BMI level
- Hyperparameter β2 is the effect of Mental Health on BMI level
- Hyperparameter β3 is the effect of Lifestyle on BMI level
- Hyperparameter β4 is the effect of Unhealthy Food Intake on BMI level
- Type II Prior: The hyperparameter values are assessed as half of the values in Prior I
- Type III Prior: The hyperparameter values are assessed as a quarter of the values in Prior I
- Type IV Prior: The hyperparameter values are assessed as double the values in Prior I
- The effect of ‘Independent1’ on ‘Dependent1’ from direct and indirect effects based on ‘Mediator1’
- The effect of ‘Independent2’ on ‘Dependent2’ from both indirect effects of ‘Mediator2’ (with a measurement structure) and ‘Mediator3’ (with a latent structure)
- There is a correlation between ‘Mediator1’ and ‘Mediator3’
3.3. Correlation Analysis
4. Discussion
5. Conclusions
- In recognizing the complexity of obesity, there is consensus that it is necessary to develop and evaluate a model oriented toward obesity and overweight prevention and treatment. A model-oriented approach can simultaneously address the drivers of obesity at the individual, household, family, community and societal levels through primary and secondary prevention efforts. This study was designed as a model suitable for analysing university student obesity.
- Bayesian SEM analysis confirmed that the structure risk factor on the BMI level is different for every level of education. This indicates that the level of study not only affects students’ knowledge but it can also affect their perceptions in facing their health environment.
- For the discussion on student obesity, the associated data records had to be extracted from the entire dataset instead of considering the whole dataset to include the underweight, normal, overweight and obese ranges.
- (1)
- In previous studies, fibre intake [59,60], calorie intake [61,62] and genetics are deemed remarkable indicators of obesity [63,64] and would have been encompassed in our analysis. However, this study has limitations with collecting this type of data and therefore presents a different structure that could not be included in the research model. Nonetheless, it is recommended to analyse these indicators in future studies.
- (2)
- The current study is also limited in terms of cross-sectional survey. To provide more confidence in the data analysis accuracy, we suggest running the proposed model with longitudinal data.
- (3)
- The outcomes and discussion of this research are restricted by the use of a sample of university students from Malaysia. It is not possible for this sample to be representative of all university students in East Asia. Therefore, the current results do not have sufficient capacity for generalization in other areas. Furthermore, the sample was selected from UM, UPM, USM, UKM and UTM. These universities have high governmental and socioeconomic standards; consequently, selecting different sample structures from other universities may provide a more inclusive picture of university students by taking into consideration religion and political status. We also suggest doing a comparison study of government and private universities.
Supplementary Materials
Author Contributions
Funding
Conflicts of Interest
References
- Kelly, T.; Yang, W.; Chen, C.-S.; Reynolds, K.; He, J. Global burden of obesity in 2005 and projections to 2030. Int. J. Obes. 2008, 32, 1431–1437. [Google Scholar] [CrossRef] [PubMed]
- Smith, S.C. Multiple risk factors for cardiovascular disease and diabetes mellitus. Am. J. Med. 2007, 120, S3–S11. [Google Scholar] [CrossRef] [PubMed]
- Pi-Sunyer, X. The medical risks of obesity. Postgrad. Med. 2009, 121, 21–33. [Google Scholar] [CrossRef] [PubMed]
- Cameron, A.J.; Dunstan, D.W.; Owen, N.; Zimmet, P.Z.; Barr, E.; Tonkin, A.M.; Magliano, D.J.; Murray, S.G.; Welborn, T.A.; Shaw, J.E. Health and mortality consequences of abdominal obesity: Evidence from the AusDiab study. Med. J. Aust. 2009, 191, 202–208. [Google Scholar] [PubMed]
- Baek, S.-H.; Chung, H.-J.; Lee, H.-W.; D’Souza, R.; Jeon, Y.; Kim, H.-J.; Kweon, S.-J.; Hong, S.-T. Treatment of obesity with the resveratrol-enriched rice DJ-526. Sci. Rep. 2014, 4, 3879. [Google Scholar] [CrossRef] [PubMed]
- Vinturache, A.E.; McDonald, S.; Slater, D.; Tough, S. Perinatal outcomes of maternal overweight and obesity in term infants: a population-based cohort study in Canada. Sci. Rep. 2015, 5, 9334. [Google Scholar] [CrossRef] [PubMed]
- Arigo, D.; Rohde, P.; Shaw, H.; Stice, E. Psychosocial Predictors of Physical Activity Change Among College Students in an Obesity Prevention Trial. J. Phys. Act. Health 2017, 14, 513–519. [Google Scholar] [CrossRef]
- Zhang, Y.-X.; Wang, S.-R.; Zhao, J.-S.; Chu, Z.-H. Prevalence of overweight and central obesity and their relationship with blood pressure among college students in Shandong, China. Blood Press. Monit. 2016, 21, 251–254. [Google Scholar] [CrossRef]
- Odlaug, B.L.; Lust, K.; Wimmelmann, C.L.; Chamberlain, S.R.; Mortensen, E.L.; Derbyshire, K.; Christenson, G.; Grant, J.E. Prevalence and correlates of being overweight or obese in college. Psychiatry Res. 2015, 227, 58–64. [Google Scholar] [CrossRef]
- Du, T.; Zhu, E.; Jiao, S. Poor physical performance is associated with obesity among university students in China. Med. Sci. Monit. Basic Res. 2017, 23, 173. [Google Scholar] [CrossRef]
- Peltzer, K.; Pengpid, S. The association of dietary behaviors and physical activity levels with general and central obesity among ASEAN university students. AIMS Public Health 2017, 4, 301–313. [Google Scholar] [CrossRef] [PubMed]
- Kabel, A.M.; Al Thumali, A.M.; Aldowiala, K.A.; Habib, R.D.; Aljuaid, S.S. Sleep disorders in a sample of students in Taif University, Saudi Arabia: The role of obesity, insulin resistance, anemia and high altitude. Diabetes Metab. Syndr. 2018. [Google Scholar] [CrossRef] [PubMed]
- Chao, C.-Y.; Shih, C.-C.; Wang, C.-J.; Wu, J.-S.; Lu, F.-H.; Chang, C.-J.; Yang, Y.-C. Low socioeconomic status may increase the risk of central obesity in incoming university students in Taiwan. Obes. Res. Clin. Pr. 2014, 8, e212–e219. [Google Scholar] [CrossRef] [PubMed]
- Peltzer, K.; Pengpid, S.; Samuels, T.; Özcan, N.K.; Mantilla, C.; Rahamefy, O.H.; Wong, M.L.; Gasparishvili, A. Prevalence of overweight/obesity and its associated factors among university students from 22 countries. Int. J. Environ. Res. Public Health 2014, 11, 7425–7441. [Google Scholar] [CrossRef] [PubMed]
- Jiang, S.; Peng, S.; Yang, T.; Cottrell, R.R.; Li, L. Overweight and Obesity Among Chinese College Students: An Exploration of Gender as Related to External Environmental Influences. Am. J. Mens Health 2018, 12, 926–934. [Google Scholar] [PubMed]
- Davy, S.R.; Benes, B.A.; Driskell, J.A. Sex differences in dieting trends, eating habits and nutrition beliefs of a group of midwestern college students. J. Am. Diet. Assoc. 2006, 106, 1673–1677. [Google Scholar] [CrossRef] [PubMed]
- Cluskey, M.; Grobe, D. College weight gain and behaviour transitions: Male and female differences. J. Am. Diet. Assoc. 2009, 109, 325–329. [Google Scholar] [CrossRef]
- Lowry, R.; Galuska, D.A.; Fulton, J.E.; Wechsler, H.; Kann, L.; Collins, J.L. Physical activity, food choice and weight management goals and practices among US college students. Am. J. Prev. Med. 2000, 18, 18–27. [Google Scholar] [CrossRef]
- Bhurosy, T.; Jeewon, R. Overweight and Obesity Epidemic in Developing Countries: A Problem with Diet, Physical Activity, or Socioeconomic Status? Sci. World J. 2014, 2014, 964236. [Google Scholar] [CrossRef]
- Dinsa, G.D.; Goryakin, Y.; Fumagalli, E.; Suhrcke, M. Obesity and socioeconomic status in developing countries: A systematic review. Obes. Rev. 2012, 13, 1067–1079. [Google Scholar] [CrossRef]
- Gupta, S.; Ray, T.G.; Saha, I. Overweight, obesity and influence of stress on body weight among undergraduate medical students. Indian J. Community Med. 2009, 34, 255–257. [Google Scholar] [CrossRef] [PubMed]
- Kim, J.-I. Predictors of Weight Control Behavior According to College StudentsBMI, Perception of Body Shape, Obesity Stress and Self-Esteem. J. Korea Acad.-Ind. Coop. Soc. 2016, 17, 438–448. [Google Scholar]
- Estrada, C.M.; Ghisays, V.; Nguyen, E.T.; Caldwell, J.L.; Streicher, J.; Solomon, M.B. Estrogen signaling in the medial amygdala decreases emotional stress responses and obesity in ovariectomized rats. Horm. Behav. 2018, 98, 33–44. [Google Scholar] [CrossRef] [PubMed]
- Wiegner, L.; Hange, D.; Björkelund, C.; Ahlborg, G. Prevalence of perceived stress and associations to symptoms of exhaustion, depression and anxiety in a working age population seeking primary care-an observational study. BMC Fam. Pract. 2015, 16, 38. [Google Scholar] [CrossRef] [PubMed]
- García-Hermoso, A.; Quintero, A.P.; Hernández, E.; Correa-Bautista, J.E.; Izquierdo, M.; Tordecilla-Sanders, A.; Prieto-Benavides, D.; Sandoval-Cuellar, C.; González-Ruíz, K.; Villa-González, E. Active commuting to and from university, obesity and metabolic syndrome among Colombian university students. BMC Public Health 2018, 18, 523. [Google Scholar] [CrossRef] [PubMed]
- Jawed, S.; Atta, K.; Tariq, S.; Amir, F. How good is the obesity associated with blood groups in a cohort of female university going students? Pak. J. Med. Sci. 2018, 34, 452–456. [Google Scholar] [CrossRef] [PubMed]
- Rathod, S.S.; Nagose, V.B.; Kanagala, A.; Bhuvangiri, H.; Kanneganti, J.; Annepaka, E. Sleep duration and its association with obesity and overweight in medical students: A cross-sectional study. Natl. J. Physiol. Pharm. Pharmacol. 2018, 8, 113–117. [Google Scholar] [CrossRef]
- Chen, X.; Aggen, S.H.; Chen, J.; Li, L.; Kendler, K.S.; Blank, M.; Eissenberg, T. Genetic Risks to Nicotine Dependence Predict Negative Mood and Affect in Current Non-Smokers. Sci. Rep. 2015, 5, 9521. [Google Scholar] [CrossRef]
- Jenatabadi, H.S.; Moghavvemi, S.; Mohamed, C.W.J.B.W.; Babashamsi, P.; Arashi, M. Testing students’e-learning via Facebook through Bayesian structural equation modelling. PLoS ONE 2017, 12, e0182311. [Google Scholar]
- Cole, D.A.; Ciesla, J.A.; Steiger, J.H. The insidious effects of failing to include design-driven correlated residuals in latent-variable covariance structure analysis. Psychol. Methods 2007, 12, 381–398. [Google Scholar] [CrossRef]
- Kolenikov, S. Biases of parameter estimates in misspecified structural equation models. Sociol. Methodol. 2011, 41, 119–157. [Google Scholar] [CrossRef]
- Asparouhov, T.; Muthén, B. Exploratory structural equation modelling. Struct. Equ. Model. A Multidiscip. J. 2009, 16, 397–438. [Google Scholar] [CrossRef]
- Wong, M.S.; Showell, N.N.; Bleich, S.N.; Gudzune, K.A.; Chan, K.S. The association between parent-reported provider communication quality and child obesity status: Variation by parent obesity and child race/ethnicity. Patient Educ. Couns. 2017, 100, 1588–1597. [Google Scholar] [CrossRef] [PubMed]
- Nakayama, K.; Yamaguchi, K.; Maruyama, S.; Morimoto, K. The relationship of lifestyle factors, personal character and mental health status of employees of a major Japanese electrical manufacturer. Environ. Health Prev. Med. 2001, 5, 144–149. [Google Scholar] [CrossRef] [PubMed]
- Yanuar, F.; Ibrahim, K.; Jemain, A.A. Bayesian structural equation modelling for the health index. J. Appl. Stat. 2013, 40, 1254–1269. [Google Scholar] [CrossRef]
- Ogi, H.; Nakamura, D.; Ogawa, M.; Nakamura, T.; Izawa, K.P. Associations between Parents’ Health Literacy and Sleeping Hours in Children: A Cross-Sectional Study. Healthcare 2018, 6, 32. [Google Scholar] [CrossRef] [PubMed]
- Boardman, J.D. Stress and physical health: The role of neighborhoods as mediating and moderating mechanisms. Soc. Sci. Med. 2004, 58, 2473–2483. [Google Scholar] [CrossRef]
- Kröller, K.; Warschburger, P. Maternal feeding strategies and child’s food intake: Considering weight and demographic influences using structural equation modeling. Int. J. Behav. Nutr. Phys. Act. 2009, 6, 78. [Google Scholar] [CrossRef]
- Song, P.; Li, X.; Gasevic, D.; Flores, A.B.; Yu, Z. BMI, Waist Circumference Reference Values for Chinese School-Aged Children and Adolescents. Int. J. Environ. Res. Public Health 2016, 13, 589. [Google Scholar] [CrossRef]
- Escott-Stump, S. Nutrition and Diagnosis-Related Care; Lippincott Williams & Wilkins: Philadelphia, PA, USA, 2008. [Google Scholar]
- Hair, J.; Black, W.; Babin, B.; Anderson, R. Multivariate Data Analysis: Pearson New International Edition; Pearson/Prentice Hall: Upper Saddle River, NJ, USA, 2014. [Google Scholar]
- Fornell, C.; Larcker, D.F. Evaluating structural equation models with unobservable variables and measurement error. J. Mark. Res. 1981, 18, 39–50. [Google Scholar] [CrossRef]
- Hair, J.F.; Black, W.C.; Babin, B.J.; Anderson, R.E. Multivariate Data Analysis; Pearson/Prentice Hall: Upper Saddle River, NJ, USA, 1998. [Google Scholar]
- Segars, A.H. Assessing the unidimensionality of measurement: A paradigm and illustration within the context of information systems research. Omega 1997, 25, 107–121. [Google Scholar] [CrossRef]
- Radzi, C.W.J.B.W.M.; Jenatabadi, H.S.; Hasbullah, M.B. Firm Sustainability Performance Index Modeling. Sustainability 2015, 7, 16196–16212. [Google Scholar] [CrossRef]
- Solorio, C.M.G. Maternal Food Insecurity, Child Feeding Practices, Weight Perceptions and BMI in a Rural, Mexican-Origin Population. Ph.D. Thesis, University of California, Oakland, CA, USA, 2013. [Google Scholar]
- Barroso, C.S.; Roncancio, A.; Moramarco, M.W.; Hinojosa, M.B.; Davila, Y.R.; Mendias, E.; Reifsnider, E. Food Security, Maternal Feeding Practices and Child Weight-for-length. Appl. Nursing Res. 2016, 29, 31–36. [Google Scholar] [CrossRef] [PubMed]
- Lee, S.-Y. Structural Equation Modeling: A Bayesian Approach; John Wiley & Sons: Hoboken, NJ, USA, 2007. [Google Scholar]
- Hendrie, G.A.; Coveney, J.; Cox, D.N. Defining the complexity of childhood obesity and related behaviours within the family environment using structural equation modelling. Public health Nutr. 2012, 15, 48–57. [Google Scholar] [CrossRef] [PubMed]
- Pliner, P.; Saunders, T. Vulnerability to freshman weight gain as a function of dietary restraint and residence. Physiol. Behav. 2008, 93, 76–82. [Google Scholar] [CrossRef] [PubMed]
- Economos, C.D.; Hildebrandt, M.L.; Hyatt, R.R. College freshman stress and weight change: Differences by gender. Am. J. Health Behav. 2008, 32, 16–25. [Google Scholar] [CrossRef] [PubMed]
- Chen, Q.; Williams, S.Z.; Liu, Y.; Chihuri, S.T.; Li, G. Multiple imputation of missing marijuana data in the Fatality Analysis Reporting System using a Bayesian multilevel model. Accid. Anal. Prev. 2018, 120, 262–269. [Google Scholar] [CrossRef]
- Wang, X.; Shao, C.; Yin, C.; Zhuge, C.; Li, W. Application of Bayesian Multilevel Models Using Small and Medium Size City in China: The Case of Changchun. Sustainability 2018, 10, 484. [Google Scholar] [CrossRef]
- Bearak, J.; Popinchalk, A.; Alkema, L.; Sedgh, G. Global, regional and subregional trends in unintended pregnancy and its outcomes from 1990 to 2014: Estimates from a Bayesian hierarchical model. Lancet Glob. Health 2018, 6, e380–e389. [Google Scholar] [CrossRef]
- Antonio, A.L.M.; Weiss, R.E.; Saigal, C.S.; Dahan, E.; Crespi, C.M. A Bayesian hierarchical model for discrete choice data in health care. Stat. Methods Med Res. 2018, 27, 3544–3559. [Google Scholar] [CrossRef]
- Stenling, A.; Ivarsson, A.; Hassmén, P.; Lindwall, M. Longitudinal associations between athletes’ controlled motivation, ill-being and perceptions of controlling coach behaviors: A bayesian latent growth curve approach. Psychol. Sport Exerc. 2017, 30, 205–214. [Google Scholar] [CrossRef]
- Cai, B.; Kong, X.; Liu, Y.; Lin, J.; Yuan, X.; Xu, H.; Ji, R. Application of Bayesian Networks in Reliability Evaluation. IEEE Trans. Ind. Inform. 2018. [Google Scholar] [CrossRef]
- Cai, B.; Huang, L.; Xie, M. Bayesian networks in fault diagnosis. IEEE Trans. Ind. Inform. 2017, 13, 2227–2240. [Google Scholar] [CrossRef]
- Hosseini-Esfahani, F.; Koochakpoor, G.; Daneshpour, M.S.; Mirmiran, P.; Sedaghati-khayat, B.; Azizi, F. The interaction of fat mass and obesity associated gene polymorphisms and dietary fiber intake in relation to obesity phenotypes. Sci. Rep. 2017, 7, 18057. [Google Scholar] [CrossRef] [PubMed]
- Tucker, L.A. Fiber Intake and Insulin Resistance in 6374 Adults: The Role of Abdominal Obesity. Nutrients 2018, 10, 237. [Google Scholar] [CrossRef] [PubMed]
- Caamaño, M.C.; Gutierrez, J.; García, O.P.; Ronquillo, D.; Martinez, G.; Rosado, J.L. Increased calorie intake at a specific mid-morning meal and increased intake of soft drinks are strongly associated with obesity in Mexican rural women. Ecol. Food Nutr. 2015, 54, 157–174. [Google Scholar] [CrossRef] [PubMed]
- Ruff, R.R.; Akhund, A.; Adjoian, T.; Kansagra, S.M. Calorie intake, sugar-sweetened beverage consumption and obesity among New York City adults: Findings from a 2013 population study using dietary recalls. J. Community Health 2014, 39, 1117–1123. [Google Scholar] [CrossRef]
- Hosseini-Esfahani, F.; Koochakpoor, G.; Daneshpour, M.S.; Sedaghati-khayat, B.; Mirmiran, P.; Azizi, F. Mediterranean Dietary Pattern Adherence Modify the Association between FTO Genetic Variations and Obesity Phenotypes. Nutrients 2017, 9, 1064. [Google Scholar] [CrossRef]
- Wang, T.; Huang, T.; Kang, J.H.; Zheng, Y.; Jensen, M.K.; Wiggs, J.L.; Pasquale, L.R.; Fuchs, C.S.; Campos, H.; Rimm, E.B. Habitual coffee consumption and genetic predisposition to obesity: Gene-diet interaction analyses in three US prospective studies. BMC Med. 2017, 15, 97. [Google Scholar] [CrossRef]








| Sample Size | Criteria |
|---|---|
| 100 participants | Research model contains 5 or less latent variables and each latent variable covers at least 3 indicators |
| 150 participants | Research model contains 7 or less latent variables and each latent variable covers at least 3 indicators |
| 300 participants | Research model contains 7 or less latent variables and some of the latent variables cover less than 3 indicators |
| 500 participants | Research model contains more than 7 latent variables and some of the latent variables cover less than 3 indicators |
| Name of University | Number of Distributed Questionnaires | Number of Completed Questionnaires | ||||
|---|---|---|---|---|---|---|
| Bachelor | Master | PhD | Bachelor | Master | PhD | |
| UM | 200 | 130 | 70 | 195 | 122 | 69 |
| UPM | 200 | 130 | 70 | 188 | 125 | 61 |
| USM | 200 | 130 | 70 | 186 | 121 | 65 |
| UKM | 200 | 130 | 70 | 192 | 119 | 59 |
| UTM | 200 | 130 | 70 | 179 | 125 | 67 |
| Total | 1000 | 650 | 350 | 940 | 512 | 321 |
| Category | Bachelor (Percentage) | Master (Percentage) | PhD (Percentage) | Total (Percentage) |
|---|---|---|---|---|
| Underweight | 6.1% | 10.9% | 3.7% | 7.1% |
| Normal | 53.4% | 52.9% | 60.1% | 54.5% |
| Overweight | 23.0% | 21.9% | 17.8% | 21.7% |
| Obese | 17.6% | 14.3% | 18.4% | 16.8% |
| Parameter Description | Bachelor | Master | PhD |
|---|---|---|---|
| Source of Funds | |||
| Income | 0.73 | 0.76 | 0.77 |
| Family Support | 0.78 | 0.81 | 0.79 |
| Lifestyle | |||
| Social Media Use | 0.88 | 0.83 | 0.76 |
| Study Time | 0.73 | 0.81 | 0.86 |
| Sleep Duration | 0.76 | 0.72 | 0.74 |
| Physical Activity | 0.62 | 0.66 | 0.73 |
| Work | 0.51 | 0.55 | 0.73 |
| Smoking Habit | 0.62 | 0.61 | 0.68 |
| Demographics | |||
| Education | 0.76 | 0.79 | 0.71 |
| Age | 0.73 | 0.79 | 0.71 |
| Job Experience | 0.73 | 0.83 | 0.86 |
| Unhealthy Food Intake | |||
| Sweets | 0.81 | 0.86 | 0.87 |
| Chips | 0.73 | 0.72 | 0.72 |
| Soft Drinks | 0.77 | 0.81 | 0.71 |
| Fast Food | 0.86 | 0.89 | 0.81 |
| Mental Health | |||
| Happiness | 0.72 | 0.78 | 0.84 |
| Problems | 0.73 | 0.81 | 0.85 |
| Stress | 0.76 | 0.77 | 0.88 |
| Healthy Food Intake | |||
| Vegetables | 0.62 | 0.68 | 0.79 |
| Fruits | 0.72 | 0.75 | 0.88 |
| Whole Grains | 0.78 | 0.81 | 0.86 |
| Indicators | Bachelor | Master | PhD | |||
|---|---|---|---|---|---|---|
| Skew | Kurtosis | Skew | Kurtosis | Skew | Kurtosis | |
| Income | 1.26 | 4.36 | 0.66 | 4.17 | 0.11 | 3.87 |
| Family Support | 0.98 | 5.32 | 0.65 | 1.96 | −0.22 | −5.09 |
| Vegetables | Removed from data analysis | Removed from data analysis | −1.38 | −6.61 | ||
| Fruits | −0.59 | −4.69 | 1.47 | 4.19 | −1.02 | −5.81 |
| Whole Grains | 1.11 | 3.61 | 0.22 | 2.76 | 0.64 | 3.41 |
| Social Media Use | −0.26 | −4.51 | 0.91 | 3.91 | 0.31 | 2.19 |
| Study Time | 1.58 | 5.67 | 1.08 | 5.67 | −0.05 | −6.96 |
| Sleep Duration | −1.26 | −3.08 | 1.95 | 3.74 | 1.11 | 5.28 |
| Physical Activity | Removed from data analysis | Removed from data analysis | 1.27 | 3.91 | ||
| Work | Removed from data analysis | Removed from data analysis | 1.26 | 4.51 | ||
| Smoking Habit | Removed from data analysis | Removed from data analysis | Removed from data analysis | |||
| Age | 0.76 | 3.08 | 0.28 | 4.08 | 0.82 | 5.66 |
| Job Experience | 0.56 | 4.97 | 0.33 | 1.98 | −0.77 | −2.67 |
| Happiness | 0.44 | 4.08 | 1.06 | 4.98 | 1.07 | 3.05 |
| Problems | −0.99 | −3.78 | 1.23 | 5.34 | 0.47 | 1.19 |
| Stress | 1.78 | 6.64 | 1.09 | 4.19 | −0.08 | −0.98 |
| Sweets | 1.44 | 5.08 | −1.85 | −2.98 | 1.26 | 2.66 |
| Chips | −0.85 | −5.36 | 1.55 | 3.91 | 1.58 | 5.45 |
| Soft Drinks | −0.46 | −1.57 | 0.91 | 5.76 | −0.88 | −2.94 |
| Fast Food | 1.08 | 4.08 | −0.44 | −4.66 | 0.27 | 2.67 |
| BMI | 1.77 | 2.29 | 1.05 | 4.96 | 0.74 | 4.82 |
| Parameter | Type I Prior | Type II Prior | Type III Prior | Type IV Prior | ||||
|---|---|---|---|---|---|---|---|---|
| Estimate | STD | Estimate | STD | Estimate | STD | Estimate | STD | |
| Bachelor | ||||||||
| β1 | 0.12 | 0.086 | 0.09 | 0.236 | 0.16 | 0.096 | 0.15 | 0.195 |
| β2 | 0.64 | 0.055 | 0.66 | 0.109 | 0.61 | 0.069 | 0.59 | 0.096 |
| β3 | 0.67 | 0.126 | 0.62 | 0.177 | 0.57 | 0.131 | 0.68 | 0.141 |
| β4 | 0.67 | 0.102 | 0.54 | 0.112 | 0.51 | 0.129 | 0.62 | 0.162 |
| Master | ||||||||
| β1 | 0.10 | 0.107 | 0.08 | 0.111 | 0.14 | 0.088 | 0.16 | 0.129 |
| β2 | 0.31 | 0.136 | 0.36 | 0.214 | 0.29 | 0.151 | 0.38 | 0.159 |
| β3 | −0.22 | 0.087 | -0.18 | 0.089 | -0.29 | 0.092 | -0.21 | 0.112 |
| β4 | 0.57 | 0.121 | 0.55 | 0.133 | 0.59 | 0.131 | 0.51 | 0.129 |
| PhD | ||||||||
| β1 | −0.29 | 0.063 | -0.36 | 0.093 | -0.33 | 0.111 | -0.25 | 0.098 |
| β2 | −0.26 | 0.141 | -0.29 | 0.136 | -0.21 | 0.209 | -0.22 | 0.161 |
| β3 | −0.41 | 0.098 | -0.39 | 0.103 | -0.32 | 0.106 | -0.40 | 0.123 |
| β4 | 0.46 | 0.127 | 0.41 | 0.136 | 0.51 | 0.133 | 0.44 | 0.202 |
| Index. | BSEM (Bachelor) | BSEM (Master) | BSEM (PhD) | OLS (Bachelor) | OLS (Master) | OLS (PhD) |
|---|---|---|---|---|---|---|
| MAPE | 0.65 | 3.59 | 2.22 | 2.47 | 6.91 | 4.29 |
| RMSE | 2.68 | 0.58 | 1.57 | 3.99 | 2.19 | 4.89 |
| MSE | 1.69 | 2.36 | 0.98 | 5.69 | 7.39 | 2.33 |
| R2 | 0.62 | 0.71 | 0.86 | 0.51 | 0.58 | 0.61 |
| Indicators | Bachelor | Master | PhD |
|---|---|---|---|
| Income | 0.41 | 0.49 | 0.55 |
| Family Support | 0.55 | −0.59 | 0.07 |
| Vegetables | Deleted (Table 5) | Deleted (Table 5) | −0.34 |
| Fruits | Deleted (Figure 5) | Deleted (Figure 6) | −0.19 |
| Whole Grains | Deleted (Figure 5) | Deleted (Figure 6) | 0.13 |
| Social Media Use | 0.89 | 0.83 | 0.69 |
| Study | −0.59 | −0.52 | 0.63 |
| Sleep Duration | −0.62 | 0.84 | −0.59 |
| Physical Activity | Deleted (Table 5) | Deleted (Table 5) | −0.38 |
| Work | Deleted (Table 5) | Deleted (Table 5) | 0.08 |
| Smoking Habit | Deleted (Table 5) | Deleted (Table 5) | Deleted (Figure 7) |
| Age | Deleted (Figure 5) | 0.18 | 0.48 |
| Job Experience | Deleted (Figure 5) | 0.41 | 0.42 |
| Happiness | −0.71 | 0.71 | 0.11 |
| Problems | 0.72 | −0.63 | 0.52 |
| Stress | 0.81 | 0.92 | 0.91 |
| Sweets | 0.77 | 0.75 | 0.51 |
| Chips | 0.74 | 0.77 | 0.51 |
| Soft Drinks | 0.83 | 0.87 | 0.85 |
| Fast Food | 0.86 | 0.93 | 0.76 |
© 2019 by the authors. Licensee MDPI, Basel, Switzerland. This article is an open access article distributed under the terms and conditions of the Creative Commons Attribution (CC BY) license (http://creativecommons.org/licenses/by/4.0/).
Share and Cite
Wan Mohamed Radzi, C.W.J.; Salarzadeh Jenatabadi, H.; Alanzi, A.R.A.; Mokhtar, M.I.; Mamat, M.Z.; Abdullah, N.A. Analysis of Obesity among Malaysian University Students: A Combination Study with the Application of Bayesian Structural Equation Modelling and Pearson Correlation. Int. J. Environ. Res. Public Health 2019, 16, 492. https://doi.org/10.3390/ijerph16030492
Wan Mohamed Radzi CWJ, Salarzadeh Jenatabadi H, Alanzi ARA, Mokhtar MI, Mamat MZ, Abdullah NA. Analysis of Obesity among Malaysian University Students: A Combination Study with the Application of Bayesian Structural Equation Modelling and Pearson Correlation. International Journal of Environmental Research and Public Health. 2019; 16(3):492. https://doi.org/10.3390/ijerph16030492
Chicago/Turabian StyleWan Mohamed Radzi, Che Wan Jasimah, Hashem Salarzadeh Jenatabadi, Ayed R. A. Alanzi, Mohd Istajib Mokhtar, Mohd Zufri Mamat, and Nor Aishah Abdullah. 2019. "Analysis of Obesity among Malaysian University Students: A Combination Study with the Application of Bayesian Structural Equation Modelling and Pearson Correlation" International Journal of Environmental Research and Public Health 16, no. 3: 492. https://doi.org/10.3390/ijerph16030492
APA StyleWan Mohamed Radzi, C. W. J., Salarzadeh Jenatabadi, H., Alanzi, A. R. A., Mokhtar, M. I., Mamat, M. Z., & Abdullah, N. A. (2019). Analysis of Obesity among Malaysian University Students: A Combination Study with the Application of Bayesian Structural Equation Modelling and Pearson Correlation. International Journal of Environmental Research and Public Health, 16(3), 492. https://doi.org/10.3390/ijerph16030492

