Lithium Coupled with C6-Carboxyl Improves the Efficacy of Oligoguluronate in DSS-Induced Ulcerative Colitis in C57BL/6J Mice
Abstract
1. Introduction
2. Results and Discussions
2.1. Chemical and Characteristic Analysis of OGLi
2.2. Anti-UC Efficacy of OGLi in DSS-Induced UC Mice
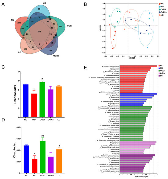
2.3. Gut Microbiota Regulation of OGLi in DSS-Induced UC Mice
3. Materials and Methods
3.1. Chemicals and Reagents
3.2. Preparation of OGLi and OGNa
3.3. UV–Vis, FT-IR and 1H-NMR Spectroscopy
3.4. HPGPC Chromatogram
3.5. ICP-AES
3.6. Animals and Treatment
3.7. High-Throughput Sequencing and Bioinformatic Analyses
3.8. Statistical Analyses
4. Conclusions
Author Contributions
Funding
Institutional Review Board Statement
Data Availability Statement
Conflicts of Interest
References
- Ungaro, R.; Mehandru, S.; Allen, P.B.; Peyrin-Biroulet, L.; Colombel, J.-F. Ulcerative Colitis. Lancet 2017, 389, 1756–1770. [Google Scholar] [CrossRef] [PubMed]
- Segal, J.P.; LeBlanc, J.-F.; Hart, A.L. Ulcerative Colitis: An Update. Clin. Med. 2021, 21, 135–139. [Google Scholar] [CrossRef] [PubMed]
- Mikami, Y.; Tsunoda, J.; Suzuki, S.; Mizushima, I.; Kiyohara, H.; Kanai, T. Significance of 5-Aminosalicylic Acid Intolerance in the Clinical Management of Ulcerative Colitis. Digestion 2022, 104, 58–65. [Google Scholar] [CrossRef] [PubMed]
- Mizuno, S.; Ono, K.; Mikami, Y.; Naganuma, M.; Fukuda, T.; Minami, K.; Masaoka, T.; Terada, S.; Yoshida, T.; Saigusa, K.; et al. 5-Aminosalicylic Acid Intolerance Is Associated with a Risk of Adverse Clinical Outcomes and Dysbiosis in Patients with Ulcerative Colitis. Intest. Res. 2020, 18, 69–78. [Google Scholar] [CrossRef] [PubMed]
- Besednova, N.N.; Zaporozhets, T.S.; Kuznetsova, T.A.; Makarenkova, I.D.; Kryzhanovsky, S.P.; Fedyanina, L.N.; Ermakova, S.P. Extracts and Marine Algae Polysaccharides in Therapy and Prevention of Inflammatory Diseases of the Intestine. Mar. Drugs 2020, 18, 289. [Google Scholar] [CrossRef]
- Yadav, M.K.; Kumari, I.; Singh, B.; Sharma, K.K.; Tiwari, S.K. Probiotics, Prebiotics and Synbiotics: Safe Options for next-Generation Therapeutics. Appl. Microbiol. Biotechnol. 2022, 106, 505–521. [Google Scholar] [CrossRef]
- Zhou, T.; Li, X. Chemically Modified Seaweed Polysaccharides: Improved Functional and Biological Properties and Prospective in Food Applications. Compr. Rev. Food Sci. Food Saf. 2024, 23, e13396. [Google Scholar] [CrossRef]
- Wang, M.; Chen, L.; Zhang, Z. Potential Applications of Alginate Oligosaccharides for Biomedicine—A Mini Review. Carbohydr. Polym. 2021, 271, 118408. [Google Scholar] [CrossRef]
- Colin, C.; Akpo, E.; Perrin, A.; Cornu, D.; Cambedouzou, J. Encapsulation in Alginates Hydrogels and Controlled Release: An Overview. Molecules 2024, 29, 2515. [Google Scholar] [CrossRef]
- Sable, A.A.; Kunwar, A.; Barik, A. Alginate and Chitosan-Based Delivery Systems for Improving the Bioavailability and Therapeutic Efficacy of Curcumin. Pharmaceutics 2024, 16, 423. [Google Scholar] [CrossRef]
- Leiman, D.A.; Riff, B.P.; Morgan, S.; Metz, D.C.; Falk, G.W.; French, B.; Umscheid, C.A.; Lewis, J.D. Alginate Therapy Is Effective Treatment for GERD Symptoms: A Systematic Review and Meta-Analysis. Dis. Esophagus 2017, 30, 1–9. [Google Scholar] [CrossRef] [PubMed]
- Gao, Y.; Zhang, L.; Jiao, W. Marine Glycan-Derived Therapeutics in China. Prog. Mol. Biol. Transl. Sci. 2019, 163, 113–134. [Google Scholar] [CrossRef] [PubMed]
- Lu, S.; Na, K.; Wei, J.; Tao, T.; Zhang, L.; Fang, Y.; Li, X.; Guo, X. Alginate Oligosaccharide Structures Differentially Affect DSS-Induced Colitis in Mice by Modulating Gut Microbiota. Carbohydr. Polym. 2023, 312, 120806. [Google Scholar] [CrossRef] [PubMed]
- Wu, A.; Gao, Y.; Kan, R.; Ren, P.; Xue, C.; Kong, B.; Tang, Q. Alginate Oligosaccharides Prevent Dextran-Sulfate-Sodium-Induced Ulcerative Colitis via Enhancing Intestinal Barrier Function and Modulating Gut Microbiota. Foods 2023, 12, 220. [Google Scholar] [CrossRef]
- Fu, T.; Wang, Y.; Ma, M.; Dai, W.; Pan, L.; Shang, Q.; Yu, G. Isolation of Alginate-Degrading Bacteria from the Human Gut Microbiota and Discovery of Bacteroides Xylanisolvens AY11-1 as a Novel Anti-Colitis Probiotic Bacterium. Nutrients 2023, 15, 1352. [Google Scholar] [CrossRef]
- Pan, L.; Ma, M.; Wang, Y.; Dai, W.; Fu, T.; Wang, L.; Shang, Q.; Yu, G. Polyguluronate Alleviates Ulcerative Colitis by Targeting the Gut Commensal Lactobacillus Murinus and Its Anti-Inflammatory Metabolites. Int. J. Biol. Macromol. 2024, 257, 128592. [Google Scholar] [CrossRef]
- Raup-Konsavage, W.M.; Cooper, T.K.; Yochum, G.S. A Role for MYC in Lithium-Stimulated Repair of the Colonic Epithelium After DSS-Induced Damage in Mice. Dig. Dis. Sci. 2016, 61, 410–422. [Google Scholar] [CrossRef]
- Huang, S.; Hu, S.; Liu, S.; Tang, B.; Liu, Y.; Tang, L.; Lei, Y.; Zhong, L.; Yang, S.; He, S. Lithium Carbonate Alleviates Colon Inflammation through Modulating Gut Microbiota and Treg Cells in a GPR43-Dependent Manner. Pharmacol. Res. 2022, 175, 105992. [Google Scholar] [CrossRef]
- Haug, A.; Larsen, B.; Smidsrød, O.; Møller, J.; Brunvoll, J.; Bunnenberg, E.; Djerassi, C.; Records, R. A Study of the Constitution of Alginic Acid by Partial Acid Hydrolysis. Acta Chem. Scand. 1966, 20, 183–190. [Google Scholar] [CrossRef]
- Anzai, H.; Uchida, N.; Nishide, E. Determination of D-Mannuronic to L-Guluronic Acids Ratio in Acid Hydrolysis of Alginate under Improved Conditions. Nippon Suisan Gakkaishi 1990, 56, 73–81. [Google Scholar] [CrossRef]
- Li, Q.; Zeng, Y.; Wang, L.; Guan, H.; Li, C.; Zhang, L. The Heparin-like Activities of Negatively Charged Derivatives of Low-Molecular-Weight Polymannuronate and Polyguluronate. Carbohydr. Polym. 2017, 155, 313–320. [Google Scholar] [CrossRef] [PubMed]
- Grasdalen, H. High-Field, H-n.m.r. Spectroscopy of Alginate: Sequential Structure and Linkage Conformations1. Carbohydr. Res. 1983, 118, 255–260. [Google Scholar] [CrossRef]
- Haug, A.; Larsen, B. Biosynthesis of Alginate: Part II. Polymannuronic Acid C-5-Epimerase from Azotobacter Vinelandii (Lipman). Carbohydr. Res. 1971, 17, 297–308. [Google Scholar] [CrossRef] [PubMed]
- Konijeti, G.G.; Kim, N.; Lewis, J.D.; Groven, S.; Chandrasekaran, A.; Grandhe, S.; Diamant, C.; Singh, E.; Oliveira, G.; Wang, X.; et al. Efficacy of the Autoimmune Protocol Diet for Inflammatory Bowel Disease. Inflamm. Bowel Dis. 2017, 23, 2054–2060. [Google Scholar] [CrossRef]
- Kang, E.; Crouse, A.; Chevallier, L.; Pontier, S.M.; Alzahrani, A.; Silué, N.; Campbell-Valois, F.-X.; Montagutelli, X.; Gruenheid, S.; Malo, D. Enterobacteria and Host Resistance to Infection. Mamm. Genome 2018, 29, 558–576. [Google Scholar] [CrossRef]
- Abou-Saleh, M.T.; Müller-Oerlinghausen, B.; Coppen, A.J. Lithium in the Episode and Suicide Prophylaxis and in Augmenting Strategies in Patients with Unipolar Depression. Int. J. Bipolar Disord. 2017, 5, 11. [Google Scholar] [CrossRef]
- Singh, A.; Kumar, T.; Velagala, V.R.; Thakre, S.; Joshi, A.; Singh, A.; Kumar, T.; Velagala, V.R.; Thakre, S.; Joshi, A. The Actions of Lithium on Glaucoma and Other Senile Neurodegenerative Diseases Through GSK-3 Inhibition: A Narrative Review. Cureus 2022, 14, e28265. [Google Scholar] [CrossRef]
- Ramli, F.F.; Singh, N.; Emir, U.E.; Villa, L.M.; Waters, S.; Harmer, C.J.; Cowen, P.J.; Godlewska, B.R. Effects of Ebselen Addition on Emotional Processing and Brain Neurochemistry in Depressed Patients Unresponsive to Antidepressant Medication. Transl. Psychiatry 2024, 14, 200. [Google Scholar] [CrossRef]
- Pi, Y.; Zhang, X.; Wu, Y.; Wang, Z.; Bai, Y.; Liu, X.; Han, D.; Zhao, J.; Tobin, I.; Zhao, J.; et al. Alginate Alleviates Dextran Sulfate Sodium-Induced Colitis by Promoting Bifidobacterium Animalis and Intestinal Hyodeoxycholic Acid Synthesis in Mice. Microbiol. Spectr. 2022, 10, e02979-22. [Google Scholar] [CrossRef]
- Mirshafiey, A.; Khodadadi, A.; Rehm, B.H.; Khorramizadeh, M.R.; Eslami, M.B.; Razavi, A.; Saadat, F. Sodium Alginate as a Novel Therapeutic Option in Experimental Colitis. Scand. J. Immunol. 2005, 61, 316–321. [Google Scholar] [CrossRef]
- Zhou, J.; Li, M.; Chen, Q.; Li, X.; Chen, L.; Dong, Z.; Zhu, W.; Yang, Y.; Liu, Z.; Chen, Q. Programmable probiotics modulate inflammation and gut microbiota for inflammatory bowel disease treatment after effective oral delivery. Nat. Commun. 2022, 13, 3432. [Google Scholar] [CrossRef]
- Yu, J.; Zhang, D.; Liang, Y.; Zhang, Z.; Guo, J.; Chen, Y.; Yan, Y.; Liu, H.; Lei, L.; Wang, Z.; et al. Licorice-Yuanhua Herbal Pair Induces Ileum Injuries Through Weakening Epithelial and Mucous Barrier Functions: Saponins, Flavonoids, and Di-Terpenes All Involved. Front. Pharmacol. 2020, 11, 869. [Google Scholar] [CrossRef]






Disclaimer/Publisher’s Note: The statements, opinions and data contained in all publications are solely those of the individual author(s) and contributor(s) and not of MDPI and/or the editor(s). MDPI and/or the editor(s) disclaim responsibility for any injury to people or property resulting from any ideas, methods, instructions or products referred to in the content. |
© 2024 by the authors. Licensee MDPI, Basel, Switzerland. This article is an open access article distributed under the terms and conditions of the Creative Commons Attribution (CC BY) license (https://creativecommons.org/licenses/by/4.0/).
Share and Cite
Li, J.; Shao, M.; Liu, H.; Guo, P.; Liu, F.; Ma, M.; Li, Q. Lithium Coupled with C6-Carboxyl Improves the Efficacy of Oligoguluronate in DSS-Induced Ulcerative Colitis in C57BL/6J Mice. Mar. Drugs 2024, 22, 573. https://doi.org/10.3390/md22120573
Li J, Shao M, Liu H, Guo P, Liu F, Ma M, Li Q. Lithium Coupled with C6-Carboxyl Improves the Efficacy of Oligoguluronate in DSS-Induced Ulcerative Colitis in C57BL/6J Mice. Marine Drugs. 2024; 22(12):573. https://doi.org/10.3390/md22120573
Chicago/Turabian StyleLi, Jiayi, Meng Shao, Hao Liu, Peng Guo, Fei Liu, Mingfeng Ma, and Quancai Li. 2024. "Lithium Coupled with C6-Carboxyl Improves the Efficacy of Oligoguluronate in DSS-Induced Ulcerative Colitis in C57BL/6J Mice" Marine Drugs 22, no. 12: 573. https://doi.org/10.3390/md22120573
APA StyleLi, J., Shao, M., Liu, H., Guo, P., Liu, F., Ma, M., & Li, Q. (2024). Lithium Coupled with C6-Carboxyl Improves the Efficacy of Oligoguluronate in DSS-Induced Ulcerative Colitis in C57BL/6J Mice. Marine Drugs, 22(12), 573. https://doi.org/10.3390/md22120573

