Sestrin2 Knockdown Impairs Proliferation, Migration, Invasion, and Apoptosis in OSCC Cells via PI3K/AKT/mTOR and MAPK Pathways
Abstract
1. Introduction
2. Materials and Methods
2.1. Bioinformatics Analysis
2.2. Cell Cultures
2.3. Cell Transfection
2.4. Cell Counting and Cell Proliferation Assay
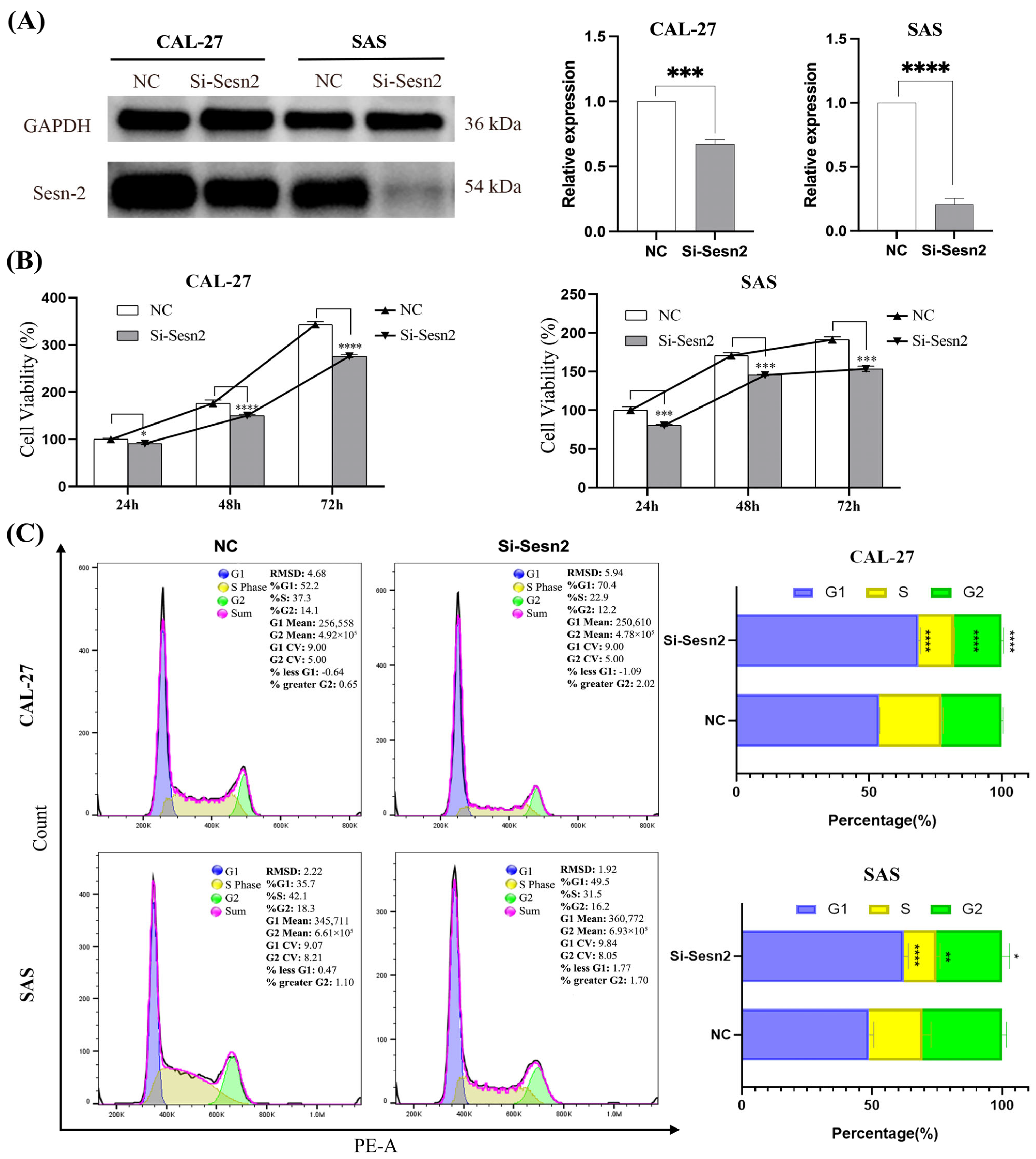
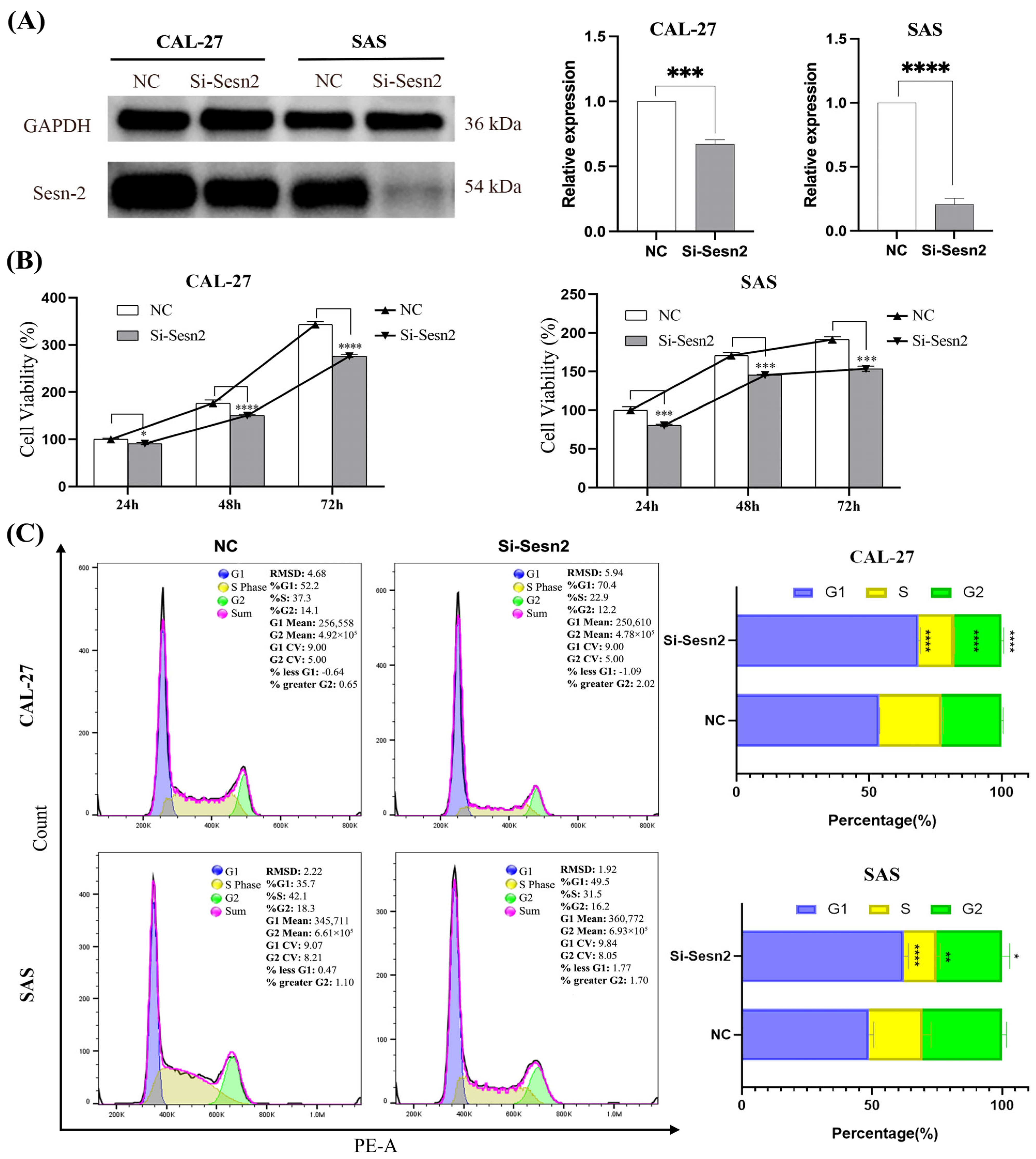
2.5. Cell Cycle Assay
2.6. Cell Migration and Invasion
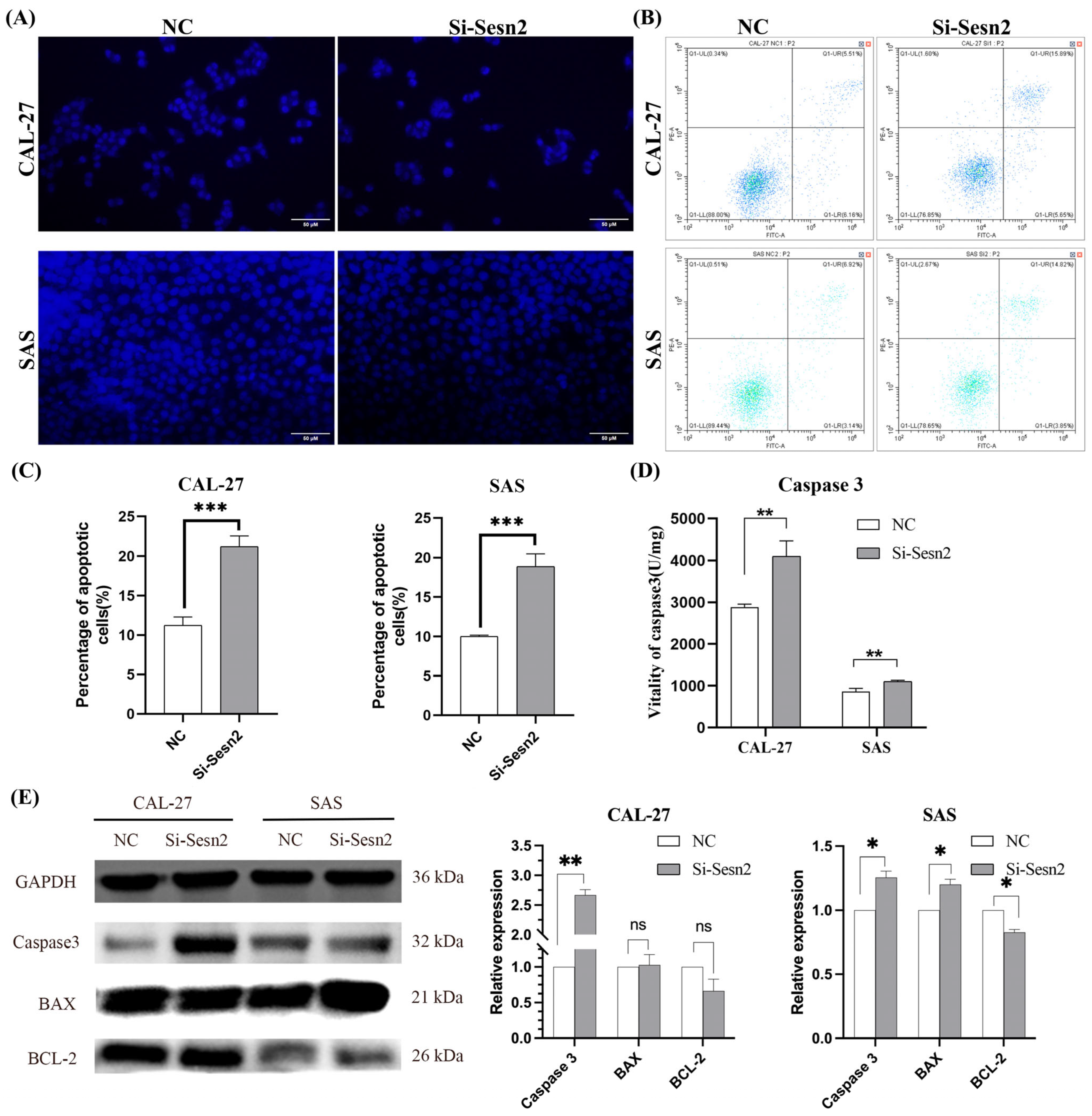
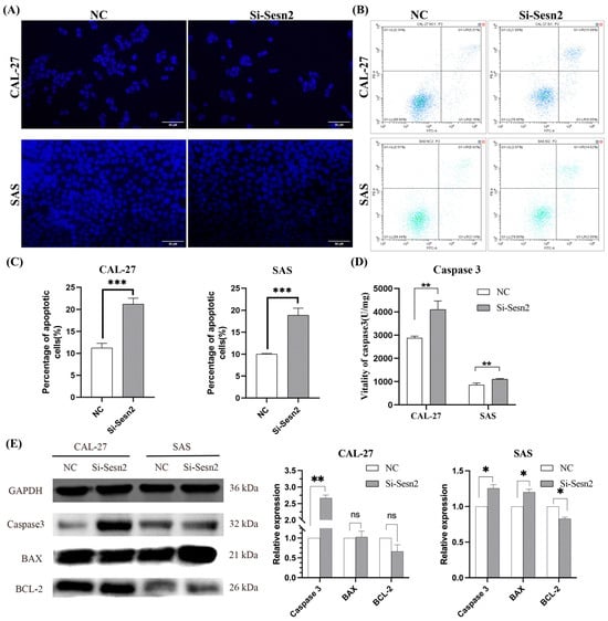
2.7. Apoptosis Detection
2.8. Western Blotting
2.9. ELISA
2.10. Caspase-3 Activity Assay
2.11. Statistical Analysis
3. Results
3.1. Sesn2 Expression Levels in OSCC
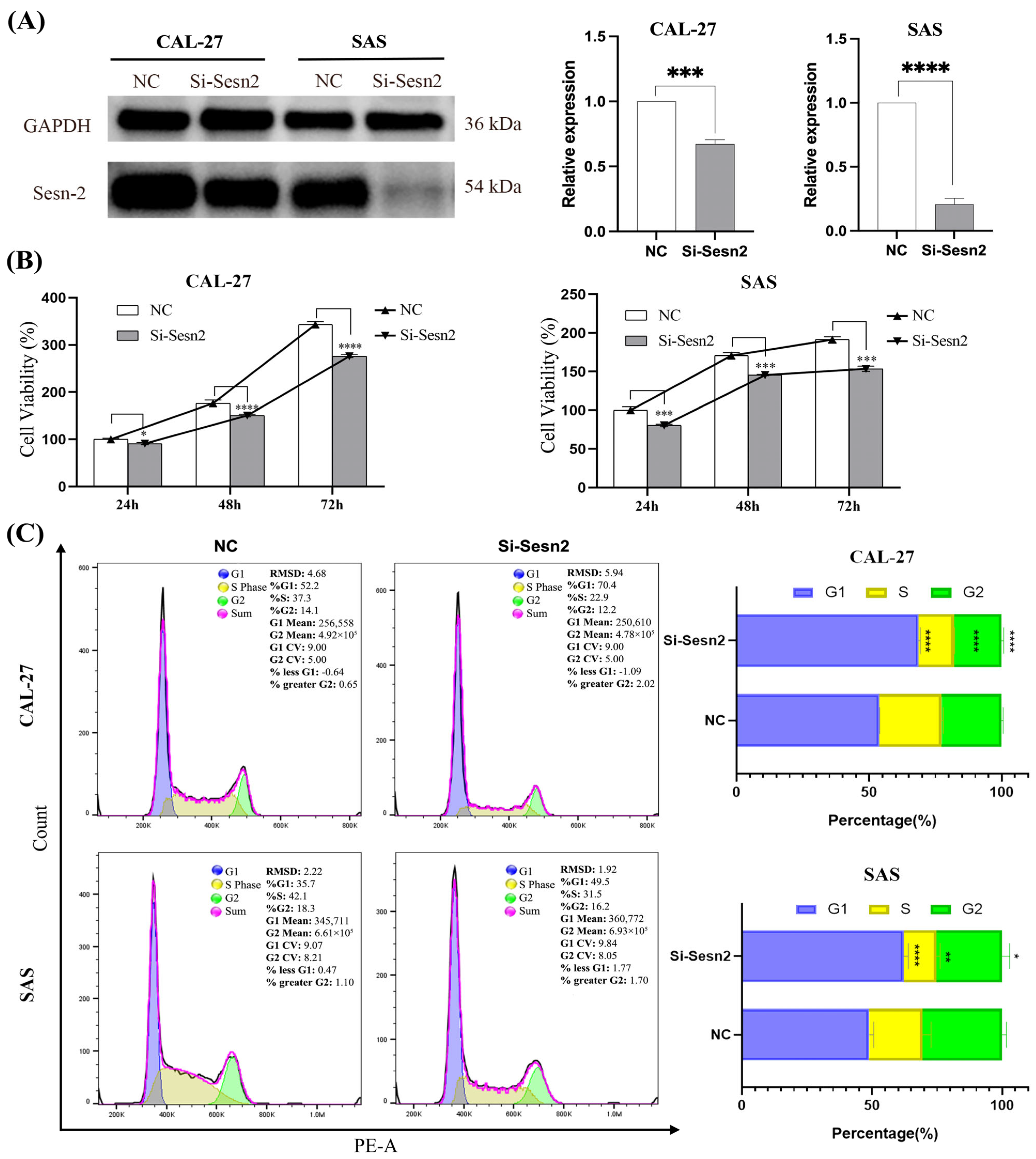
3.2. CAL-27 and SAS Proliferation Is Reduced Following Sesn2 Knockdown
3.3. Migration and Invasion in CAL-27 and SAS Are Reduced Following Sesn2 Knockdown
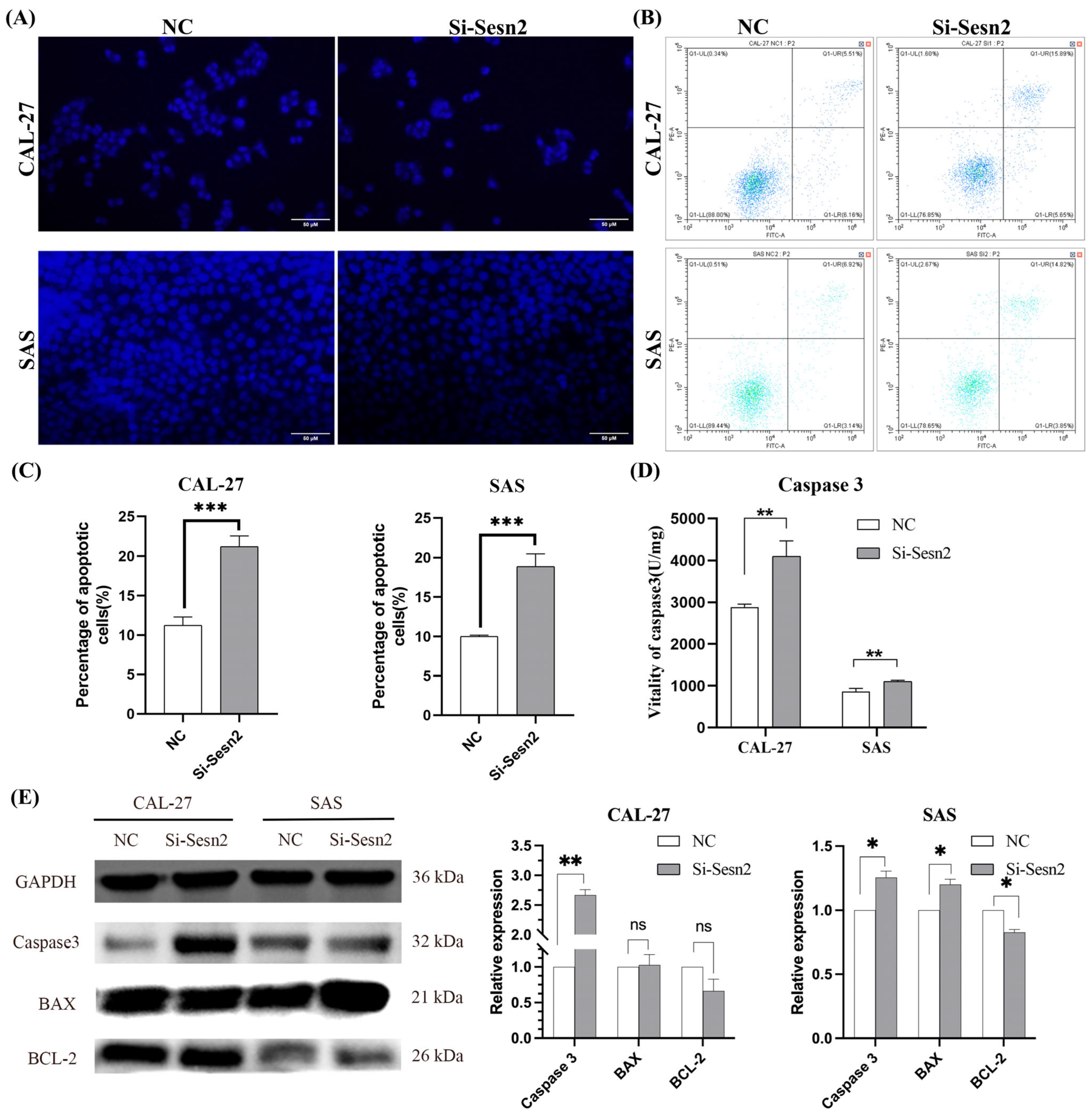
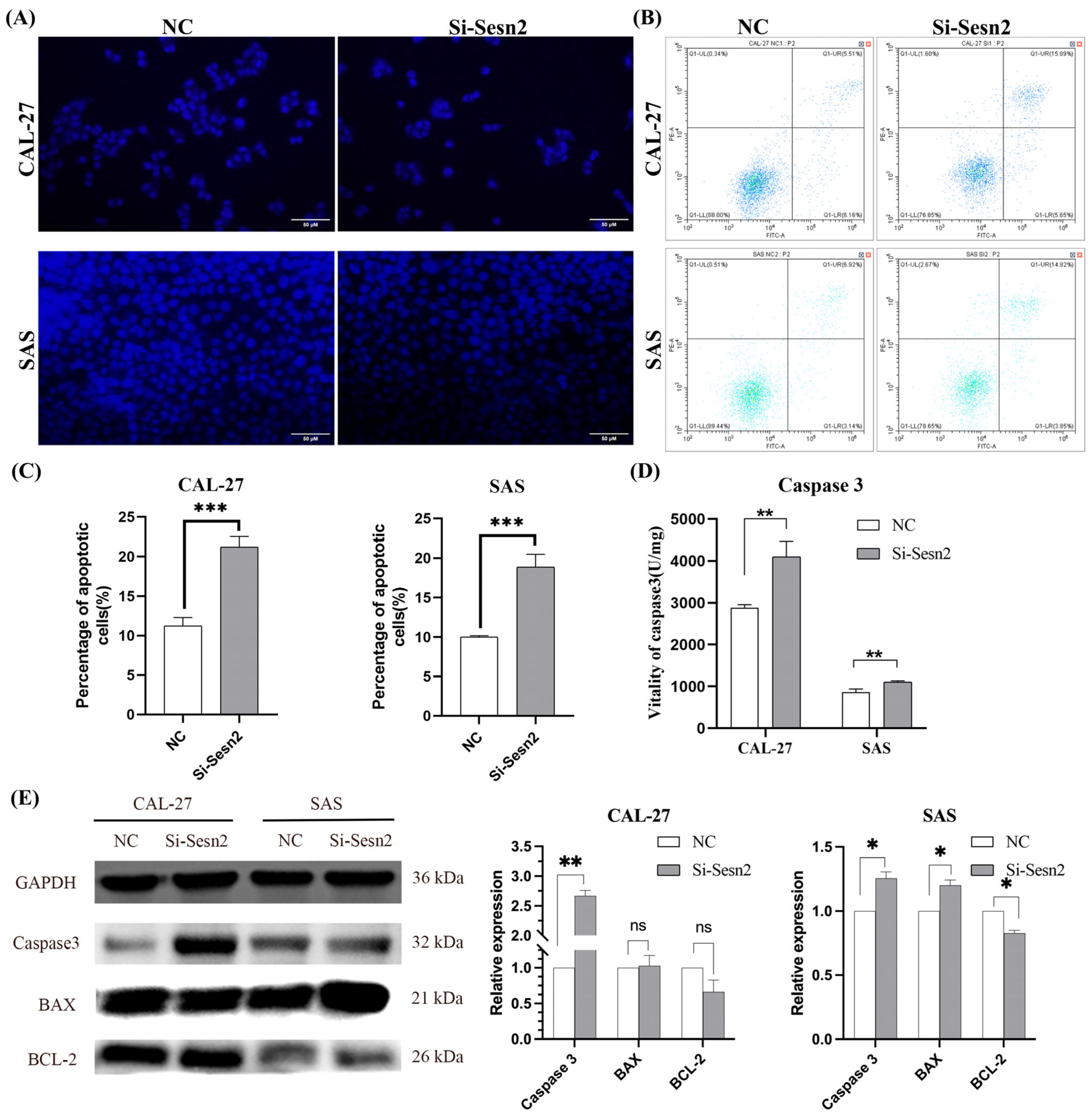
3.4. Apoptosis of CAL-27 and SAS Cells Is Increased Following Sesn2 Knockdown
3.5. Knockdown of Sesn2 Alters the Expression Levels of Key Proteins Involved in the PI3K/AKT/mTOR and MAPK Pathway
4. Discussion
Author Contributions
Funding
Institutional Review Board Statement
Informed Consent Statement
Data Availability Statement
Acknowledgments
Conflicts of Interest
Abbreviations
| AKT | Protein kinase B |
| AMPK | 5′-adenosine monophosphate-activated protein kinase |
| AP-1 | Activator protein-1 |
| BAX | BCL-2-associated X protein |
| BCL-2 | B-cell leukemia/lymphoma-2 |
| ERK | Extracellular signal-regulated kinase |
| OSCC | Oral squamous cell carcinoma |
| HNSCCs | Head and neck squamous cell carcinomas |
| JNK | c-Jun N-terminal kinase |
| MAPK | Mitogen-activated protein kinase |
| MEK | Mitogen-activated protein kinase kinase |
| mTOR | Mammalian target of rapamycin |
| MMPs | Matrix metalloproteinases |
| MMP2 | Matrix metalloproteinase-2 |
| MMP9 | Matrix metalloproteinase-9 |
| NF-κB | Nuclear Factor-κB |
| Nfr2 | Nuclear factor (erythroid-derived 2)-like 2 |
| p-AKT | Phosphorylated kinase B |
| PI3K | Phosphoinositide 3-kinase |
| Raf | Rapidly accelerated fibrosarcoma |
| Ras | Rat sarcoma virus |
| Sesn2 | Sestrin2 |
References
- Peitzsch, C.; Nathansen, J.; Schniewind, S.I.; Schwarz, F.; Dubrovska, A. Cancer Stem Cells in Head and Neck Squamous Cell Carcinoma: Identification, Characterization and Clinical Implications. Cancers 2019, 11, 616. [Google Scholar] [CrossRef] [PubMed]
- Choi, J.-H.; Lee, B.-S.; Jang, J.Y.; Lee, Y.S.; Kim, H.J.; Roh, J.; Shin, Y.S.; Woo, H.G.; Kim, C.-H. Single-cell transcriptome profiling of the stepwise progression of head and neck cancer. Nat. Commun. 2023, 14, 1055. [Google Scholar] [CrossRef] [PubMed]
- Xue, N.; Wang, Y.; Wang, Z.; Zeng, X.; Wang, J.; Zhang, X. Trends in immunotherapy for oral squamous cell carcinoma. Cell. Oncol. 2025, 48, 1159–1179. [Google Scholar] [CrossRef] [PubMed]
- Lu, N.; Jiang, Q.; Xu, T.; Gao, Q.; Wang, Y.; Huang, Z.; Huang, Z.; Xu, X. LncOCMRL1 promotes oral squamous cell carcinoma growth and metastasis via the RRM2/EMT pathway. J. Exp. Clin. Cancer Res. 2024, 43, 267. [Google Scholar] [CrossRef]
- Tian, Q.; Jiang, L.; Dai, D.; Liu, L.; Shi, X.; Guo, Y.; Wu, D.; Yang, J.; Xu, J.; Cai, Z.; et al. Impact of Postoperative Radiotherapy on the Prognosis of Early-Stage (pT1-2N0M0) Oral Tongue Squamous Cell Carcinoma. J. Clin. Oncol. 2024, 42, 1754–1765. [Google Scholar] [CrossRef]
- McIlvried, L.A.; Martel Matos, A.A.; Yuan, M.M.; Atherton, M.A.; Obuekwe, F.; Nilsen, M.L.; Nikpoor, A.R.; Talbot, S.; Bruno, T.C.; Taggart, D.N.; et al. Morphine treatment restricts response to immunotherapy in oral squamous cell carcinoma. J. Immunother. Cancer 2024, 12, e009962. [Google Scholar] [CrossRef]
- Barsouk, A.; Aluru, J.S.; Rawla, P.; Saginala, K.; Barsouk, A. Epidemiology, Risk Factors, and Prevention of Head and Neck Squamous Cell Carcinoma. Med. Sci. 2023, 11, 42. [Google Scholar] [CrossRef]
- Hasegawa, K.; Fujii, S.; Matsumoto, S.; Tajiri, Y.; Kikuchi, A.; Kiyoshima, T. YAP signaling induces PIEZO1 to promote oral squamous cell carcinoma cell proliferation. J. Pathol. 2020, 253, 80–93. [Google Scholar] [CrossRef]
- Wei, Z.; Wang, Y.; Jiang, L.; Ji, N.; Wang, Y.; Chen, F.; Li, T.; Li, J.; Xu, H.; Zeng, X.; et al. miR-223 regulates oral squamous cell carcinoma metastasis through the Wnt/β-catenin signaling pathway. Oral Oncol. 2020, 109, 104941. [Google Scholar] [CrossRef]
- Houri, A.; Mukudai, Y.; Abe, Y.; Watanabe, M.; Nara, M.; Miyamoto, S.; Kurihara, M.; Shimane, T.; Shirota, T. Suprabasin enhances the invasion, migration, and angiogenic ability of oral squamous cell carcinoma cells under hypoxic conditions. Oncol. Rep. 2023, 49, 1–11. [Google Scholar] [CrossRef]
- Li, X.; Zhao, Y.; Liu, Y.; Zhang, C.S.; Xu, Z.Y.; Wang, S.R.; Zhang, T.M.; Zhang, Y.; Liang, S.X.; Yan, Y.B. Panx3 mediates ferroptosis via the AKT/mTOR signaling pathway in oral squamous cell carcinoma. Cell. Signal. 2025, 134, 111908. [Google Scholar] [CrossRef] [PubMed]
- Ma, L.; Liu, Z.; Kim, E.; Huang, K.; Kim, C.Y.; Kim, H.; Park, K.; Kwon, W.S.; Lee, S.I.; Kim, Y.G.; et al. Parishin A Inhibits Oral Squamous Cell Carcinoma via the AKT/mTOR Signaling Pathway. Pharmaceuticals 2024, 17, 1277. [Google Scholar] [CrossRef] [PubMed]
- Joshi, S.; Pandey, R.; Kumar, A.; Gupta, V.; Arya, N. Targeted blockade of interleukin-8 negates metastasis and chemoresistance via Akt/Erk-NFκB axis in oral cancer. Cytokine 2023, 166, 156155. [Google Scholar] [CrossRef] [PubMed]
- Wang, J.; Wang, S.; Xiao, M.; Zhang, J.; Wang, J.; Guo, Y.; Tang, Y.; Gu, J. Regulatory mechanisms of Sesn2 and its role in multi-organ diseases. Pharmacol. Res. 2020, 164, 105331. [Google Scholar] [CrossRef]
- Kovaleva, I.E.; Tokarchuk, A.V.; Zheltukhin, A.O.; Dalina, A.A.; Safronov, G.G.; Evstafieva, A.G.; Lyamzaev, K.G.; Chumakov, P.M.; Budanov, A.V. Mitochondrial localization of Sesn2. PLoS ONE 2020, 15, e0226862. [Google Scholar] [CrossRef]
- Xu, W.-N.; Liu, C.; Zheng, H.-L.; Xu, H.-X.; Yang, R.-Z.; Jiang, S.-D.; Zhu, L.-X. Sesn2 Serves as a Regulator between Mitochondrial Unfolded Protein Response and Mitophagy in Intervertebral Disc Degeneration. Int. J. Biol. Sci. 2023, 19, 571–592. [Google Scholar] [CrossRef]
- Wang, Z.; Huang, Y.; Zhang, Y.; Zhu, H.; Amin, M.R.; Chen, R.; Gu, L.; Xiong, X. Knockdown of Sesn2 Exacerbates Cerebral Ischemia-Reperfusion Injury Through Enhancing Glycolysis via the mTOR/HIF-1α Pathway. CNS Neurosci. Ther. 2025, 31, e70314. [Google Scholar] [CrossRef]
- Gao, T.; Wang, J.; Xiao, M.; Wang, J.; Wang, S.; Tang, Y.; Zhang, J.; Lu, G.; Guo, H.; Guo, Y.; et al. Sesn2-Mediated AKT/GSK-3β/NRF2 Activation to Ameliorate Adriamycin Cardiotoxicity in High-Fat Diet-Induced Obese Mice. Antioxid. Redox Signal. 2023, 40, 598–615. [Google Scholar] [CrossRef]
- Liu, Y.; Li, M.; Sun, M.; Zhang, Y.; Li, X.; Sun, W.; Quan, N. Sestrin2 is an endogenous antioxidant that improves contractile function in the heart during exposure to ischemia and reperfusion stress. Free Radic. Biol. Med. 2021, 165, 385–394. [Google Scholar] [CrossRef]
- Chen, X.; Li, X.; Zhang, W.; He, J.; Xu, B.; Lei, B.; Wang, Z.; Cates, C.; Rousselle, T.; Li, J. Activation of AMPK inhibits inflammatory response during hypoxia and reoxygenation through modulating JNK-mediated NF-κB pathway. Metabolism 2018, 83, 256–270. [Google Scholar] [CrossRef]
- Wolfson, R.L.; Chantranupong, L.; Saxton, R.A.; Shen, K.; Scaria, S.M.; Cantor, J.R.; Sabatini, D.M. Sestrin2 is a leucine sensor for the mTORC1 pathway. Science 2015, 351, 43–48. [Google Scholar] [CrossRef] [PubMed]
- Lin, M.-Y.; Chang, Y.-C.; Wang, S.-Y.; Yang, M.-H.; Chang, C.-H.; Hsiao, M.; Kitsis, R.N.; Lee, Y.-J. OncomiR miR-182-5p Enhances Radiosensitivity by Inhibiting the Radiation-Induced Antioxidant Effect through Sesn2 in Head and Neck Cancer. Antioxidants 2021, 10, 1808. [Google Scholar] [CrossRef] [PubMed]
- Wang, L.-X.; Zhu, X.-M.; Yao, Y.-M. Sestrin2: Its Potential Role and Regulatory Mechanism in Host Immune Response in Diseases. Front. Immunol. 2019, 10, 2797. [Google Scholar] [CrossRef]
- Kim, H.; Yin, K.; Falcon, D.M.; Xue, X. The interaction of Hemin and Sestrin2 modulates oxidative stress and colon tumor growth. Toxicol. Appl. Pharmacol. 2019, 374, 77–85. [Google Scholar] [CrossRef] [PubMed]
- Güttler, A.; Weinholdt, C.; Ruff, E.; Reidt, J.; Darnstaedt, E.; Wildemann, A.; Petrenko, M.; Keßler, J.; Kappler, M.; Grosse, I.; et al. Sesn2 Knockdown Increases Betulinic Acid-Induced Radiosensitivity of Hypoxic Breast Cancer Cells. Cells 2022, 12, 177. [Google Scholar] [CrossRef]
- Tang, Y.; Ying, Y.; Ma, X.; Yi, J.; Liu, Z.; Wu, Y.; Lin, S.; Shu, X.; Qi, Z.; Luo, J.; et al. SREBF1-mediated SND1 transcriptional activation promotes prostate cancer progression via MTDH interaction through the Sesn2/AMPK/mTOR axis. J. Transl. Med. 2025, 23, 885. [Google Scholar] [CrossRef]
- Zhao, B.; Shah, P.; Budanov, A.V.; Qiang, L.; Ming, M.; Aplin, A.; Sims, D.M.; He, Y.-Y. Sestrin2 protein positively regulates AKT enzyme signaling and survival in human squamous cell carcinoma and melanoma cells. J. Biol. Chem. 2014, 289, 35806–35814. [Google Scholar] [CrossRef]
- Zhu, G.; Xu, P.; Guo, S.; Yi, X.; Wang, H.; Yang, Y.; Liu, L.; Shi, Q.; Gao, T.; Li, C. Metastatic Melanoma Cells Rely on Sestrin2 to Acquire Anoikis Resistance via Detoxifying Intracellular ROS. J. Investig. Dermatol. 2019, 140, 666–675.e2. [Google Scholar] [CrossRef]
- Zhao, B.; Shah, P.; Qiang, L.; He, T.-C.; Budanov, A.; He, Y.-Y. Distinct Role of Sesn2 in Response to UVB-Induced DNA Damage and UVA-Induced Oxidative Stress in Melanocytes. Photochem. Photobiol. 2016, 93, 375–381. [Google Scholar] [CrossRef]
- Blum, A.; Wang, P.; Zenklusen, J.C. SnapShot: TCGA-Analyzed Tumors. Cell 2018, 173, 530. [Google Scholar] [CrossRef]
- Tasoulas, J.; Farquhar, D.R.; Sheth, S.; Hackman, T.; Yarbrough, W.G.; Agala, C.B.; Koric, A.; Giraldi, L.; Fabianova, E.; Lissowska, J.; et al. Poor oral health influences head and neck cancer patient survival: An International Head and Neck Cancer Epidemiology Consortium pooled analysis. J. Natl. Cancer Inst. 2024, 116, 105–114. [Google Scholar] [CrossRef] [PubMed]
- Qu, J.; Luo, M.; Zhang, J.; Han, F.; Hou, N.; Pan, R.; Sun, X. A paradoxical role for sestrin 2 protein in tumor suppression and tumorigenesis. Cancer Cell Int. 2021, 21, 606. [Google Scholar] [CrossRef] [PubMed]
- Guo, Y.; Zhu, H.; Weng, M.; Zhang, H.; Wang, C.; Sun, L. CC-223, NSC781406, and BGT226 Exerts a Cytotoxic Effect Against Pancreatic Cancer Cells via mTOR Signaling. Front. Pharmacol. 2020, 11, 580407. [Google Scholar] [CrossRef] [PubMed]
- Lu, C.; Jiang, Y.; Xu, W.; Bao, X. Sestrin2: Multifaceted functions, molecular basis, and its implications in liver diseases. Cell Death Dis. 2023, 14, 160. [Google Scholar] [CrossRef]
- Guo, S.; Yue, Q.; Wang, S.; Wang, H.; Ye, Z.; Zhang, W.; Shi, Q.; Gao, T.; Li, C.; Zhu, G. Sestrin2 contributes to BRAF inhibitor resistance via reducing redox vulnerability of melanoma cells. J. Dermatol. Sci. 2022, 109, 52–60. [Google Scholar] [CrossRef]
- Akhlaghipour, I.; Moghbeli, M. Matrix metalloproteinases as the critical regulators of cisplatin response and tumor cell invasion. Eur. J. Pharmacol. 2024, 982, 176966. [Google Scholar] [CrossRef]
- Ozmen, E.; Demir, T.D.; Ozcan, G. Cancer-associated fibroblasts: Protagonists of the tumor microenvironment in gastric cancer. Front. Mol. Biosci. 2024, 11, 1340124. [Google Scholar] [CrossRef]
- Supruniuk, E.; Baczewska, M.; Żebrowska, E.; Maciejczyk, M.; Lauko, K.K.; Dajnowicz-Brzezik, P.; Milewska, P.; Knapp, P.; Zalewska, A.; Chabowski, A. Redox Biomarkers and Matrix Remodeling Molecules in Ovarian Cancer. Antioxidants 2024, 13, 200. [Google Scholar] [CrossRef]
- Han, X.; Zhu, Y.; Ke, J.; Zhai, Y.; Huang, M.; Zhang, X.; He, H.; Zhang, X.; Zhao, X.; Guo, K.; et al. Progression of m6A in the tumor microenvironment: Hypoxia, immune and metabolic reprogramming. Cell Death Discov. 2024, 10, 331. [Google Scholar] [CrossRef]
- Wong, R.S.Y. Apoptosis in cancer: From pathogenesis to treatment. J. Exp. Clin. Cancer Res. 2011, 30, 87. [Google Scholar] [CrossRef]
- Lambrecht, R.; Jansen, J.; Rudolf, F.; El-Mesery, M.; Caporali, S.; Amelio, I.; Stengel, F.; Brunner, T. Drug-induced oxidative stress actively prevents caspase activation and hepatocyte apoptosis. Cell Death Dis. 2024, 15, 659. [Google Scholar] [CrossRef] [PubMed]
- Srivastava, N.; Saxena, A.K. Caspase-3 Activators as Anticancer Agents. Curr. Protein Pept. Sci. 2023, 24, 783–804. [Google Scholar] [CrossRef]
- Lei, Q.; Huang, X.; Zheng, L.; Zheng, F.; Dong, J.; Chen, F.; Zeng, W. Biosensors for Caspase-3: From chemical methodologies to biomedical applications. Talanta 2022, 240, 123198. [Google Scholar] [CrossRef] [PubMed]
- Zhong, J.; Ding, S.; Zhang, X.; Di, W.; Wang, X.; Zhang, H.; Chen, Y.; Zhang, Y.; Hu, Y. To Investigate the Occurrence and Development of Colorectal Cancer Based on the PI3K/AKT/mTOR Signaling Pathway. Front. Biosci. (Landmark Ed.) 2023, 28, 37. [Google Scholar] [CrossRef] [PubMed]
- Shin, J.; Bae, J.; Park, S.; Kang, H.-G.; Shin, S.M.; Won, G.; Kim, J.-S.; Cho, S.-G.; Choi, Y.; Oh, S.-M.; et al. mTOR-Dependent Role of Sestrin2 in Regulating Tumor Progression of Human Endometrial Cancer. Cancers 2020, 12, 2515. [Google Scholar] [CrossRef]
- Ro, S.-H.; Xue, X.; Ramakrishnan, S.K.; Cho, C.-S.; Namkoong, S.; Jang, I.; Semple, I.A.; Ho, A.; Park, H.-W.; Shah, Y.M.; et al. Tumor suppressive role of sestrin2 during colitis and colon carcinogenesis. Elife 2016, 5, e12204. [Google Scholar] [CrossRef]
- Yan, L.; Zhou, R.; Feng, Y.; Li, R.; Zhang, L.; Pan, Y.; Qiao, X.; Li, P.; Wei, X.; Xu, C.; et al. MiR-134-5p inhibits the malignant phenotypes of osteosarcoma via ITGB1/MMP2/PI3K/Akt pathway. Cell Death Discov. 2024, 10, 193. [Google Scholar] [CrossRef]
- Glaviano, A.; Foo, A.S.C.; Lam, H.Y.; Yap, K.C.H.; Jacot, W.; Jones, R.H.; Eng, H.; Nair, M.G.; Makvandi, P.; Geoerger, B.; et al. PI3K/AKT/mTOR signaling transduction pathway and targeted therapies in cancer. Mol. Cancer 2023, 22, 138. [Google Scholar] [CrossRef]
- Siddhartha, R.; Garg, M. Molecular and clinical insights of matrix metalloproteinases into cancer spread and potential therapeutic interventions. Toxicol. Appl. Pharmacol. 2021, 426, 115593. [Google Scholar] [CrossRef]
- Gu, M.; Pang, Z. Luteolin inhibits inflammation and M1 macrophage polarization in the treatment of Pseudomonas aeruginosa-induced acute pneumonia through suppressing EGFR/PI3K/AKT/NF-κB and EGFR/ERK/AP-1 signaling pathways. Phytomedicine 2025, 141, 156663. [Google Scholar] [CrossRef]
- Chang, W.-S.; Tsai, C.-W.; Yang, J.-S.; Hsu, Y.-M.; Shih, L.-C.; Chiu, H.-Y.; Bau, D.-T.; Tsai, F.-J. Resveratrol inhibited the metastatic behaviors of cisplatin-resistant human oral cancer cells via phosphorylation of ERK/p-38 and suppression of MMP-2/9. J. Food Biochem. 2021, 45, e13666. [Google Scholar] [CrossRef]
- Sethi, G.; Rath, P.; Chauhan, A.; Ranjan, A.; Choudhary, R.; Ramniwas, S.; Sak, K.; Aggarwal, D.; Rani, I.; Tuli, H.S. Apoptotic Mechanisms of Quercetin in Liver Cancer: Recent Trends and Advancements. Pharmaceutics 2023, 15, 712. [Google Scholar] [CrossRef]






| Gene Name | Sequence (5′-3′) | |
|---|---|---|
| Sesn2 | Anti-Sesn2 | |
| Si-Sesn2 | GGAACCUCAAGGUCUAUAUTT | AUAUAGACCUUGAGGUUCCTT |
| Negative control | UUCUCCGAACGUGUCACGUTT | ACGUGACACGUUCGGAGAATT |
Disclaimer/Publisher’s Note: The statements, opinions and data contained in all publications are solely those of the individual author(s) and contributor(s) and not of MDPI and/or the editor(s). MDPI and/or the editor(s) disclaim responsibility for any injury to people or property resulting from any ideas, methods, instructions or products referred to in the content. |
© 2025 by the authors. Licensee MDPI, Basel, Switzerland. This article is an open access article distributed under the terms and conditions of the Creative Commons Attribution (CC BY) license.
Share and Cite
Yang, W.; Wang, W.; Zhang, Z.; Zhao, Z.; Li, K.; Liu, Z.; Xu, L.; Shi, M.; Li, Y.; Wang, H. Sestrin2 Knockdown Impairs Proliferation, Migration, Invasion, and Apoptosis in OSCC Cells via PI3K/AKT/mTOR and MAPK Pathways. Curr. Issues Mol. Biol. 2026, 48, 30. https://doi.org/10.3390/cimb48010030
Yang W, Wang W, Zhang Z, Zhao Z, Li K, Liu Z, Xu L, Shi M, Li Y, Wang H. Sestrin2 Knockdown Impairs Proliferation, Migration, Invasion, and Apoptosis in OSCC Cells via PI3K/AKT/mTOR and MAPK Pathways. Current Issues in Molecular Biology. 2026; 48(1):30. https://doi.org/10.3390/cimb48010030
Chicago/Turabian StyleYang, Weijia, Wangyang Wang, Zhiyuan Zhang, Zhihe Zhao, Kexin Li, Zelin Liu, Lingdan Xu, Mingxuan Shi, Yi Li, and Huihui Wang. 2026. "Sestrin2 Knockdown Impairs Proliferation, Migration, Invasion, and Apoptosis in OSCC Cells via PI3K/AKT/mTOR and MAPK Pathways" Current Issues in Molecular Biology 48, no. 1: 30. https://doi.org/10.3390/cimb48010030
APA StyleYang, W., Wang, W., Zhang, Z., Zhao, Z., Li, K., Liu, Z., Xu, L., Shi, M., Li, Y., & Wang, H. (2026). Sestrin2 Knockdown Impairs Proliferation, Migration, Invasion, and Apoptosis in OSCC Cells via PI3K/AKT/mTOR and MAPK Pathways. Current Issues in Molecular Biology, 48(1), 30. https://doi.org/10.3390/cimb48010030

