Construction of Immune-Related circRNA-miRNA-mRNA Network and Identification of circRNAs as Biomarkers in Coronary Atherosclerotic Heart Disease
Abstract
1. Introduction
2. Materials and Methods
2.1. Study Population
2.2. CircRNA Microarray Expression Profiling
2.3. Identification of Differentially Expressed Immune-Related Genes
2.4. Functional and Pathway Enrichment Analysis
2.5. Construction of the ceRNA Regulatory Network
2.6. Protein–Protein Interaction Network Analysis
2.7. Cell Culture and Treatment
2.8. RNA Extraction and Quantitative Real-Time Reverse Transcription Polymerase Chain Reaction (qRT-PCR)
2.9. Cell Transfection
2.10. Enzyme-Linked Immunosorbent Assay (ELISA)
2.11. Flow Cytometry Assay
2.12. Statistical Analysis
3. Results
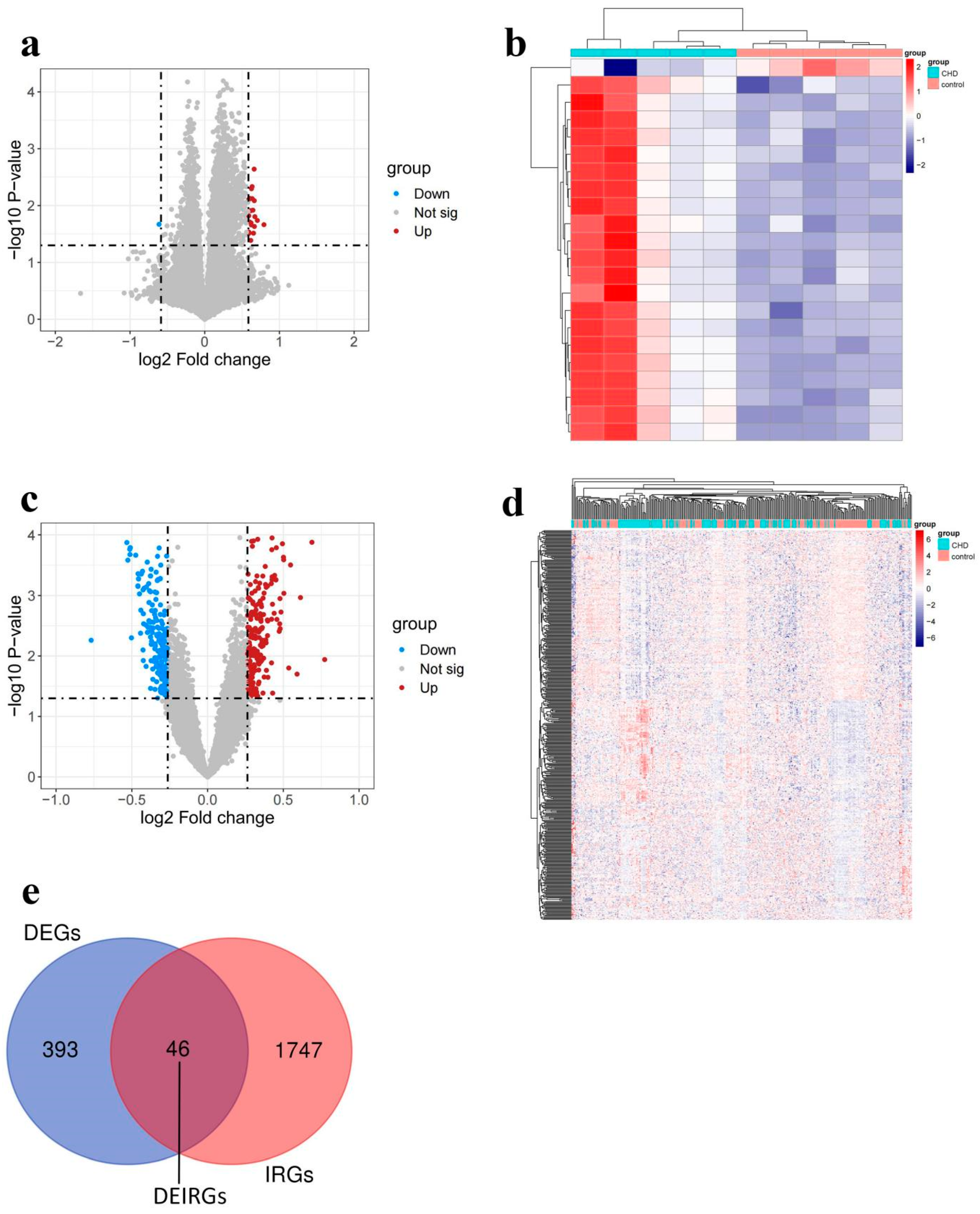
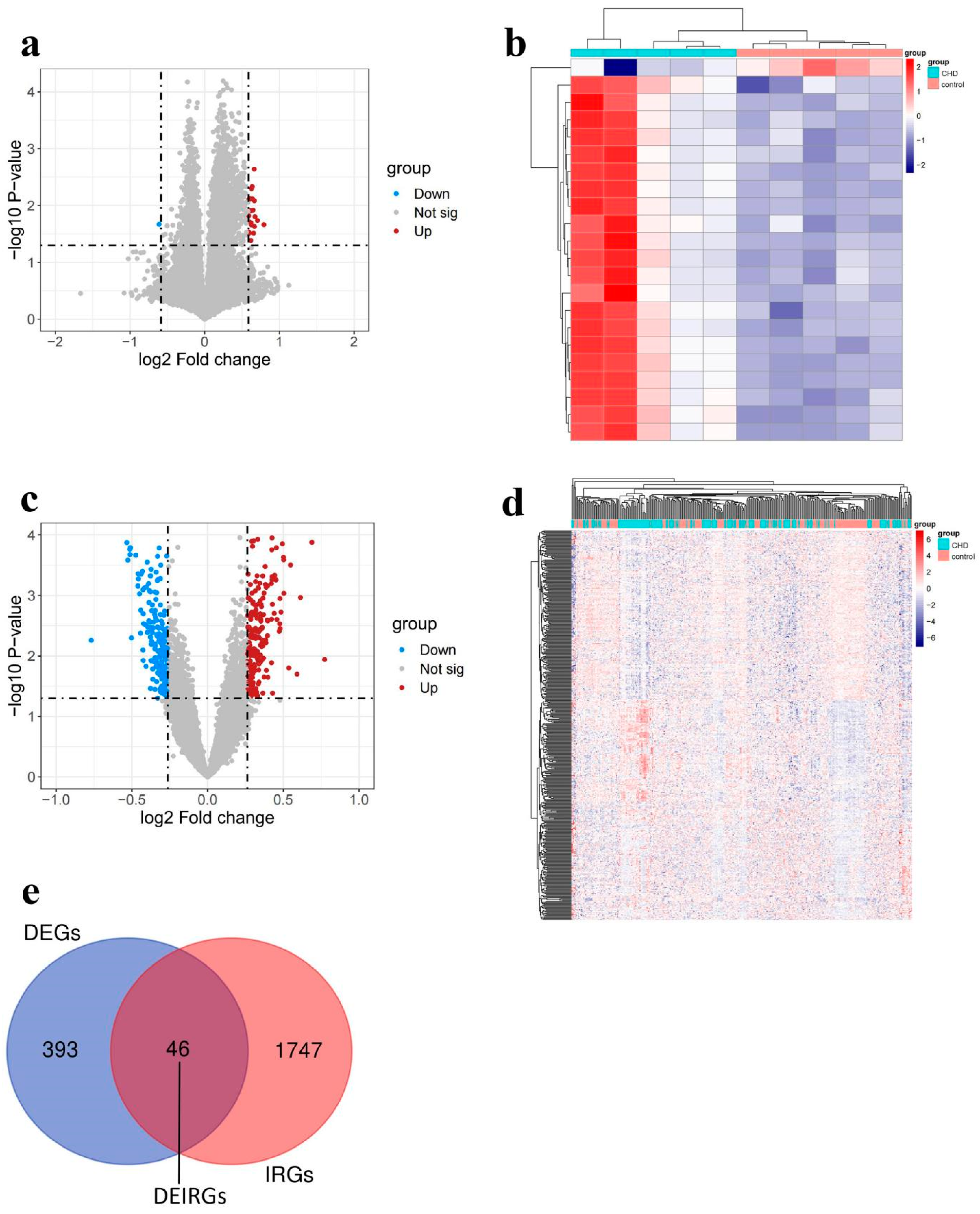
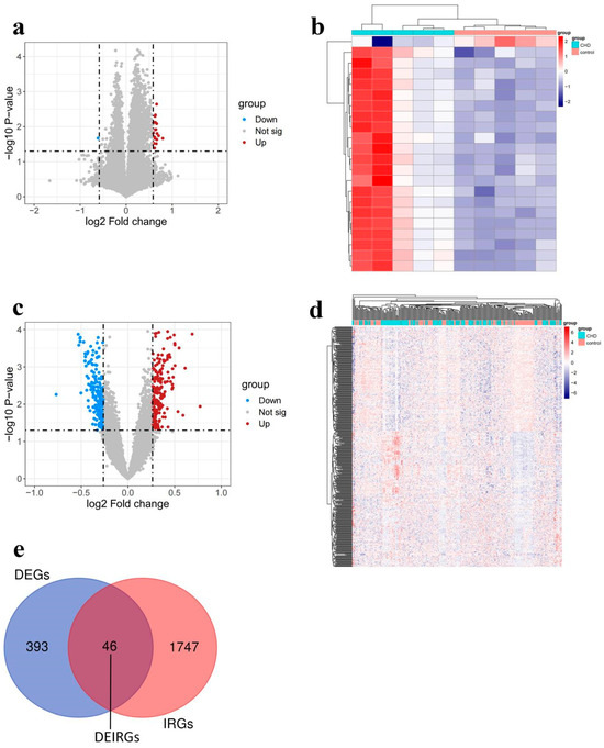
3.1. Identification of DEcircRNAs and DEIRGs in CHD
3.2. Functional and Pathway Enrichment Analysis
3.3. Construction of the ceRNA Regulatory Network
3.4. PPI Analysis and Sub-Network Construction
3.5. Clinical Characteristics of the Subjects
3.6. Validation of the Candidate circRNAs in Population Samples
3.7. Identification of hsa_circRNA_101069 and hsa_circRNA_406053 as Independent Influencing Factors of CHD
3.8. Potential of hsa_circRNA_101069 and hsa_circRNA_406053 as Biomarkers for CHD
3.9. Correlation of hsa_circRNA_101069 and hsa_circRNA_406053 with Inflammation Index
3.10. Effect of Silencing hsa_circRNA_101069 in THP-1 Macrophages
4. Discussion
5. Conclusions
Supplementary Materials
Author Contributions
Funding
Institutional Review Board Statement
Informed Consent Statement
Data Availability Statement
Acknowledgments
Conflicts of Interest
References
- Tsao, C.W.; Aday, A.W.; Almarzooq, Z.I.; Alonso, A.; Beaton, A.Z.; Bittencourt, M.S.; Boehme, A.K.; Buxton, A.E.; Carson, A.P.; Commodore-Mensah, Y.; et al. Heart Disease and Stroke Statistics-2022 Update: A Report From the American Heart Association. Circulation 2022, 145, e153–e639. [Google Scholar] [CrossRef] [PubMed]
- Lawton, J.S.; Tamis-Holland, J.E.; Bangalore, S.; Bates, E.R.; Beckie, T.M.; Bischoff, J.M.; Bittl, J.A.; Cohen, M.G.; DiMaio, J.M.; Don, C.W.; et al. 2021 ACC/AHA/SCAI Guideline for Coronary Artery Revascularization: Executive Summary: A Report of the American College of Cardiology/American Heart Association Joint Committee on Clinical Practice Guidelines. Circulation 2022, 145, e4–e17. [Google Scholar] [CrossRef] [PubMed]
- Xiaotian, M.A.; Guo, R.; Zhang, C.; Yan, J.; Zhu, G.; Wu, W.; Yan, H.; Hong, L. An innovative approach for assessing coronary artery lesions: Fusion of wrist pulse and photoplethysmography using a multi-sensor pulse diagnostic device. Heliyon 2024, 10, e28652. [Google Scholar] [CrossRef] [PubMed]
- Weber, C.; Noels, H. Atherosclerosis: Current pathogenesis and therapeutic options. Nat. Med. 2011, 17, 1410–1422. [Google Scholar] [CrossRef]
- Wang, Q.; Wang, Y.; Xu, D. Research progress on Th17 and T regulatory cells and their cytokines in regulating atherosclerosis. Front. Cardiovasc. Med. 2022, 9, 929078. [Google Scholar] [CrossRef]
- Du, P.; Guo, R.; Gao, K.; Yang, S.; Yao, B.; Cui, H.; Zhao, M.; Jia, S. Identification of differentially expressed genes and the role of PDK4 in CD14+ monocytes of coronary artery disease. Biosci. Rep. 2021, 41, BSR20204124. [Google Scholar] [CrossRef]
- Wick, G.; Knoflach, M.; Xu, Q. Autoimmune and inflammatory mechanisms in atherosclerosis. Annu. Rev. Immunol. 2004, 22, 361–403. [Google Scholar] [CrossRef]
- Medina-Leyte, D.J.; Zepeda-García, O.; Domínguez-Pérez, M.; González-Garrido, A.; Villarreal-Molina, T.; Jacobo-Albavera, L. Endothelial Dysfunction, Inflammation and Coronary Artery Disease: Potential Biomarkers and Promising Therapeutical Approaches. Int. J. Mol. Sci. 2021, 22, 3850. [Google Scholar] [CrossRef] [PubMed]
- Kristensen, L.S.; Andersen, M.S.; Stagsted, L.V.W.; Ebbesen, K.K.; Hansen, T.B.; Kjems, J. The biogenesis, biology and characterization of circular RNAs. Nat. Rev. Genet. 2019, 20, 675–691. [Google Scholar] [CrossRef]
- Suzuki, H.; Tsukahara, T. A view of pre-mRNA splicing from RNase R resistant RNAs. Int. J. Mol. Sci. 2014, 15, 9331–9342. [Google Scholar] [CrossRef]
- Hansen, T.B.; Jensen, T.I.; Clausen, B.H.; Bramsen, J.B.; Finsen, B.; Damgaard, C.K.; Kjems, J. Natural RNA circles function as efficient microRNA sponges. Nature 2013, 495, 384–388. [Google Scholar] [CrossRef] [PubMed]
- Zhi, L.; Liang, J.; Huang, W.; Ma, J.; Qing, Z.; Wang, X. Circ_AFF2 facilitates proliferation and inflammatory response of fibroblast-like synoviocytes in rheumatoid arthritis via the miR-375/TAB2 axis. Exp. Mol. Pathol. 2021, 119, 104617. [Google Scholar] [CrossRef] [PubMed]
- Ma, X.; Xu, J.; Lu, Q.; Feng, X.; Liu, J.; Cui, C.; Song, C. Hsa_circ_0087352 promotes the inflammatory response of macrophages in abdominal aortic aneurysm by adsorbing hsa-miR-149-5p. Int. Immunopharmacol. 2022, 107, 108691. [Google Scholar] [CrossRef] [PubMed]
- Edgar, R.; Domrachev, M.; Lash, A.E. Gene Expression Omnibus: NCBI gene expression and hybridization array data repository. Nucleic Acids Res. 2002, 30, 207–210. [Google Scholar] [CrossRef]
- Muse, E.D.; Kramer, E.R.; Wang, H.; Barrett, P.; Parviz, F.; Novotny, M.A.; Lasken, R.S.; Jatkoe, T.A.; Oliveira, G.; Peng, H.; et al. A Whole Blood Molecular Signature for Acute Myocardial Infarction. Sci. Rep. 2017, 7, 12268. [Google Scholar] [CrossRef]
- Sinnaeve, P.R.; Donahue, M.P.; Grass, P.; Seo, D.; Vonderscher, J.; Chibout, S.D.; Kraus, W.E.; Sketch, M., Jr.; Nelson, C.; Ginsburg, G.S.; et al. Gene expression patterns in peripheral blood correlate with the extent of coronary artery disease. PLoS ONE 2009, 4, e7037. [Google Scholar] [CrossRef] [PubMed]
- Bhattacharya, S.; Dunn, P.; Thomas, C.G.; Smith, B.; Schaefer, H.; Chen, J.; Hu, Z.; Zalocusky, K.A.; Shankar, R.D.; Shen-Orr, S.S.; et al. ImmPort, toward repurposing of open access immunological assay data for translational and clinical research. Sci. Data 2018, 5, 180015. [Google Scholar] [CrossRef]
- Sherman, B.T.; Hao, M.; Qiu, J.; Jiao, X.; Baseler, M.W.; Lane, H.C.; Imamichi, T.; Chang, W. DAVID: A web server for functional enrichment analysis and functional annotation of gene lists (2021 update). Nucleic Acids Res. 2022, 50, W216–W221. [Google Scholar] [CrossRef]
- Tokar, T.; Pastrello, C.; Rossos, A.E.M.; Abovsky, M.; Hauschild, A.C.; Tsay, M.; Lu, R.; Jurisica, I. mirDIP 4.1-integrative database of human microRNA target predictions. Nucleic Acids Res. 2018, 46, D360–D370. [Google Scholar] [CrossRef]
- Szklarczyk, D.; Morris, J.H.; Cook, H.; Kuhn, M.; Wyder, S.; Simonovic, M.; Santos, A.; Doncheva, N.T.; Roth, A.; Bork, P.; et al. The STRING database in 2017: Quality-controlled protein-protein association networks, made broadly accessible. Nucleic Acids Res. 2017, 45, D362–D368. [Google Scholar] [CrossRef]
- Amezcua-Castillo, E.; González-Pacheco, H.; Sáenz-San Martín, A.; Méndez-Ocampo, P.; Gutierrez-Moctezuma, I.; Massó, F.; Sierra-Lara, D.; Springall, R.; Rodríguez, E.; Arias-Mendoza, A.; et al. C-Reactive Protein: The Quintessential Marker of Systemic Inflammation in Coronary Artery Disease-Advancing toward Precision Medicine. Biomedicines 2023, 11, 2444. [Google Scholar] [CrossRef] [PubMed]
- Misir, S.; Wu, N.; Yang, B.B. Specific expression and functions of circular RNAs. Cell Death Differ. 2022, 29, 481–491. [Google Scholar] [CrossRef] [PubMed]
- Zhou, B.; Yu, J.W. A novel identified circular RNA, circRNA_010567, promotes myocardial fibrosis via suppressing miR-141 by targeting TGF-β1. Biochem. Biophys. Res. Commun. 2017, 487, 769–775. [Google Scholar] [CrossRef]
- Tong, X.; Dang, X.; Liu, D.; Wang, N.; Li, M.; Han, J.; Zhao, J.; Wang, Y.; Huang, M.; Yang, Y.; et al. Exosome-derived circ_0001785 delays atherogenesis through the ceRNA network mechanism of miR-513a-5p/TGFBR3. J. Nanobiotechnol. 2023, 21, 362. [Google Scholar] [CrossRef] [PubMed]
- Linton, M.F.; Moslehi, J.J.; Babaev, V.R. Akt Signaling in Macrophage Polarization, Survival, and Atherosclerosis. Int. J. Mol. Sci. 2019, 20, 2703. [Google Scholar] [CrossRef]
- Li, F.; Peng, J.; Lu, Y.; Zhou, M.; Liang, J.; Le, C.; Ding, J.; Wang, J.; Dai, J.; Wan, C.; et al. Blockade of CXCR4 promotes macrophage autophagy through the PI3K/AKT/mTOR pathway to alleviate coronary heart disease. Int. J. Cardiol. 2023, 392, 131303. [Google Scholar] [CrossRef]
- Recio, C.; Oguiza, A.; Mallavia, B.; Lazaro, I.; Ortiz-Muñoz, G.; Lopez-Franco, O.; Egido, J.; Gomez-Guerrero, C. Gene delivery of suppressors of cytokine signaling (SOCS) inhibits inflammation and atherosclerosis development in mice. Basic. Res. Cardiol. 2015, 110, 8. [Google Scholar] [CrossRef]
- Zhang, J. Biomarkers of endothelial activation and dysfunction in cardiovascular diseases. Rev. Cardiovasc. Med. 2022, 23, 73. [Google Scholar] [CrossRef]
- Liu, M.H.; Tang, Z.H.; Li, G.H.; Qu, S.L.; Zhang, Y.; Ren, Z.; Liu, L.S.; Jiang, Z.S. Janus-like role of fibroblast growth factor 2 in arteriosclerotic coronary artery disease: Atherogenesis and angiogenesis. Atherosclerosis 2013, 229, 10–17. [Google Scholar] [CrossRef]
- Shan, Z.X.; Lin, Q.X.; Yang, M.; Zhang, B.; Zhu, J.N.; Mai, L.P.; Deng, C.Y.; Liu, J.L.; Zhang, Y.Y.; Lin, S.G.; et al. Transcription factor Ap-1 mediates proangiogenic MIF expression in human endothelial cells exposed to Angiotensin II. Cytokine 2011, 53, 35–41. [Google Scholar] [CrossRef]
- Kayanoki, Y.; Higashiyama, S.; Suzuki, K.; Asahi, M.; Kawata, S.; Matsuzawa, Y.; Taniguchi, N. The requirement of both intracellular reactive oxygen species and intracellular calcium elevation for the induction of heparin-binding EGF-like growth factor in vascular endothelial cells and smooth muscle cells. Biochem. Biophys. Res. Commun. 1999, 259, 50–55. [Google Scholar] [CrossRef] [PubMed]
- Nakata, A.; Miyagawa, J.; Yamashita, S.; Nishida, M.; Tamura, R.; Yamamori, K.; Nakamura, T.; Nozaki, S.; Kameda-Takemura, K.; Kawata, S.; et al. Localization of heparin-binding epidermal growth factor-like growth factor in human coronary arteries. Possible roles of HB-EGF in the formation of coronary atherosclerosis. Circulation 1996, 94, 2778–2786. [Google Scholar] [CrossRef] [PubMed]
- Wang, K.; Gao, X.Q.; Wang, T.; Zhou, L.Y. The Function and Therapeutic Potential of Circular RNA in Cardiovascular Diseases. Cardiovasc. Drugs Ther. 2023, 37, 181–198. [Google Scholar] [CrossRef] [PubMed]
- Sun, Y.; Jiang, X.; Lv, Y.; Liang, X.; Zhao, B.; Bian, W.; Zhang, D.; Jiang, J.; Zhang, C. Circular RNA Expression Profiles in Plasma from Patients with Heart Failure Related to Platelet Activity. Biomolecules 2020, 10, 187. [Google Scholar] [CrossRef] [PubMed]
- Costa, M.C.; Calderon-Dominguez, M.; Mangas, A.; Campuzano, O.; Sarquella-Brugada, G.; Ramos, M.; Quezada-Feijoo, M.; Pinilla, J.M.G.; Robles-Mezcua, A.; Del Aguila Pacheco-Cruz, G.; et al. Circulating circRNA as biomarkers for dilated cardiomyopathy etiology. J. Mol. Med. 2021, 99, 1711–1725. [Google Scholar] [CrossRef]
- Huang, S.; Zeng, Z.; Sun, Y.; Cai, Y.; Xu, X.; Li, H.; Wu, S. Association study of hsa_circ_0001946, hsa-miR-7-5p and PARP1 in coronary atherosclerotic heart disease. Int. J. Cardiol. 2021, 328, 1–7. [Google Scholar] [CrossRef]
- Duggan, J.P.; Peters, A.S.; Trachiotis, G.D.; Antevil, J.L. Epidemiology of Coronary Artery Disease. Surg. Clin. N. Am. 2022, 102, 499–516. [Google Scholar] [CrossRef]
- Pencina, M.J.; D’Agostino, R.B., Sr.; Demler, O.V. Novel metrics for evaluating improvement in discrimination: Net reclassification and integrated discrimination improvement for normal variables and nested models. Stat. Med. 2012, 31, 101–113. [Google Scholar] [CrossRef]
- Wang, X.; Dong, Y.; Fang, T.; Wang, X.; Chen, L.; Zheng, C.; Kang, Y.; Jiang, L.; You, X.; Gai, S.; et al. Circulating MicroRNA-423-3p Improves the Prediction of Coronary Artery Disease in a General Population—Six-Year Follow-up Results From the China-Cardiovascular Disease Study. Circ. J. 2020, 84, 1155–1162. [Google Scholar] [CrossRef]
- Ma, M.; Liu, Y.; Wang, L.; Yang, R.; Li, Z.; Gao, S.; Li, L.; Yu, C. Relationship Between Monocyte-to-Lymphocyte Ratio as Well as Other Leukocyte-Derived Ratios and Carotid Plaques in Patients with Coronary Heart Disease: A RCSCD-TCM Study. J. Inflamm. Res. 2022, 15, 5141–5156. [Google Scholar] [CrossRef]
- Urbanowicz, T.; Olasińska-Wiśniewska, A.; Michalak, M.; Rodzki, M.; Witkowska, A.; Straburzyńska-Migaj, E.; Perek, B.; Jemielity, M. The Prognostic Significance of Neutrophil to Lymphocyte Ratio (NLR), Monocyte to Lymphocyte Ratio (MLR) and Platelet to Lymphocyte Ratio (PLR) on Long-Term Survival in Off-Pump Coronary Artery Bypass Grafting (OPCAB) Procedures. Biology 2021, 11, 34. [Google Scholar] [CrossRef] [PubMed]
- Davis, F.M.; Gallagher, K.A. Epigenetic Mechanisms in Monocytes/Macrophages Regulate Inflammation in Cardiometabolic and Vascular Disease. Arterioscler. Thromb. Vasc. Biol. 2019, 39, 623–634. [Google Scholar] [CrossRef] [PubMed]
- Christodoulidis, G.; Vittorio, T.J.; Fudim, M.; Lerakis, S.; Kosmas, C.E. Inflammation in coronary artery disease. Cardiol. Rev. 2014, 22, 279–288. [Google Scholar] [CrossRef] [PubMed]








| Gene | Betweenness | Closeness | Degree | Gene Descriptions |
|---|---|---|---|---|
| MMP9 | 38.00 | 0.79 | 16 | Matrix metalloproteinase-9 |
| FGF2 | 20.67 | 0.73 | 14 | Fibroblast growth factor 2 |
| JUN | 23.67 | 0.69 | 12 | Transcription factor AP-1 |
| HBEGF | 15.67 | 0.69 | 12 | Proheparin-binding EGF-like growth factor |
| Variables | Control (N = 100) | CHD (N = 100) | χ2/t/Z | p |
|---|---|---|---|---|
| Basic information | ||||
| Gender (male) | 60 (60.0) | 60 (60.0) | - | - |
| Age (years) | 61.16 ± 10.77 | 62.19 ± 11.04 | - | - |
| Smoking (n, %) | 36 (36.0) | 50 (50.0) | 3.998 | 0.046 |
| Drinking (n, %) | 18 (18.0) | 30 (30.0) | 3.947 | 0.047 |
| BMI (Kg/m2) | 24.70 ± 3.32 | 25.15 ± 3.84 | −0.849 | 0.397 |
| Hypertension (n, %) | 55 (55.0) | 79 (79.0) | 13.026 | <0.001 |
| Diabetes (n, %) | 16 (16.0) | 29 (29.0) | 4.846 | 0.028 |
| Clinical parameters | ||||
| PLR | 120.21 (85.61, 147.83) | 134.36 (106.36, 171.76) | −2.460 | 0.014 |
| NLR | 2.19 (1.54, 2.87) | 2.70 (2.04, 3.66) | −3.377 | 0.001 |
| MLR | 0.21 (0.15, 0.27) | 0.22 (0.18, 0.31) | −2.164 | 0.030 |
| hs-CRP (mg/L) | 1.15 (0.40, 2.43) | 1.50 (0.50, 3.20) | −0.396 | 0.692 |
| BNP (ng/L) | 13.40 (5.00, 42.23) | 32.40 (9.60, 76.10) | −1.344 | 0.179 |
| cTnI (ng/mL) | 0.03 (0.00, 0.03) | 0.03 (0.00, 0.03) | −1.773 | 0.076 |
| GHb (%) | 5.75 (5.50, 6.00) | 6.00 (5.70, 6.95) | −2.596 | 0.009 |
| AKP (U/L) | 56.50 (47.50, 67.25) | 68.00 (54.00, 78.00) | −3.690 | <0.001 |
| GT (U/L) | 21.50 (16.75, 34.50) | 31.00 (21.00, 66.00) | −1.866 | 0.062 |
| TG (mmol/L) | 1.08 (0.70, 1.46) | 1.31 (0.96, 1.59) | −0.435 | 0.663 |
| TC (mmol/L) | 4.55 ± 1.09 | 4.18 ± 1.18 | 2.196 | 0.029 |
| HDL (mmol/L) | 1.27 ± 0.53 | 1.17 ± 0.36 | 1.520 | 0.130 |
| LDL (mmol/L) | 2.48 ± 0.75 | 2.19 ± 0.79 | 2.529 | 0.012 |
| HCY (mmol/L) | 8.65 (6.83, 11.00) | 11.90 (7.95, 17.00) | −3.309 | 0.001 |
| circRNA | Univariate | Multivariate | ||
|---|---|---|---|---|
| OR (95% CI) | p | a OR (95% CI) | a p | |
| hsa_circRNA_101069 | 1.514 (1.167–1.964) | 0.002 | 1.514 (1.140–2.009) | 0.004 |
| hsa_circRNA_406053 | 1.633 (1.203–2.216) | 0.002 | 1.500 (1.099–2.046) | 0.011 |
| Model | Discrimination | Reclassification | ||||
|---|---|---|---|---|---|---|
| AUC (95% CI) | a p | IDI (95% CI) | p | NRI (95% CI) | p | |
| Clinical Model (CM) | 0.678 (0.604–0.752) | - | Reference model | - | Reference model | - |
| CM + hs-CRP | 0.688 (0.615–0.762) | 0.289 | 0.013 (−0.003–0.029) | 0.107 | 0.020 (−0.215–0.255) | 0.868 |
| CM + hsa_circRNA_101069 | 0.730 (0.660–0.799) | 0.043 | 0.058 (0.026–0.091) | <0.001 | 0.280 (0.020–0.540) | 0.035 |
| CM + hsa_circRNA_406053 | 0.723 (0.653–0.793) | 0.061 | 0.051 (0.020–0.081) | 0.001 | 0.480 (0.224–0.736) | <0.001 |
| CM + 2 circRNA | 0.748 (0.680–0.815) | 0.017 | 0.087 (0.048–0.127) | <0.001 | 0.640 (0.388–0.893) | <0.001 |
| Inflammation Index | hsa_circRNA_101069 | hsa_circRNA_406053 | ||
|---|---|---|---|---|
| Sr | p | Sr | p | |
| PLR | 0.017 | 0.809 | 0.260 | <0.001 |
| NLR | 0.345 | <0.001 | 0.337 | <0.001 |
| MLR | 0.010 | 0.888 | 0.280 | <0.001 |
Disclaimer/Publisher’s Note: The statements, opinions and data contained in all publications are solely those of the individual author(s) and contributor(s) and not of MDPI and/or the editor(s). MDPI and/or the editor(s) disclaim responsibility for any injury to people or property resulting from any ideas, methods, instructions or products referred to in the content. |
© 2024 by the authors. Licensee MDPI, Basel, Switzerland. This article is an open access article distributed under the terms and conditions of the Creative Commons Attribution (CC BY) license (https://creativecommons.org/licenses/by/4.0/).
Share and Cite
Qian, H.; Chen, Y.; Chai, J.; Cheng, K.; Zhao, X.; Zhi, S.; Xie, Y.; Zhang, L. Construction of Immune-Related circRNA-miRNA-mRNA Network and Identification of circRNAs as Biomarkers in Coronary Atherosclerotic Heart Disease. Curr. Issues Mol. Biol. 2024, 46, 12914-12930. https://doi.org/10.3390/cimb46110769
Qian H, Chen Y, Chai J, Cheng K, Zhao X, Zhi S, Xie Y, Zhang L. Construction of Immune-Related circRNA-miRNA-mRNA Network and Identification of circRNAs as Biomarkers in Coronary Atherosclerotic Heart Disease. Current Issues in Molecular Biology. 2024; 46(11):12914-12930. https://doi.org/10.3390/cimb46110769
Chicago/Turabian StyleQian, Haiyan, Yudan Chen, Jiali Chai, Keai Cheng, Xiya Zhao, Shuai Zhi, Yanqing Xie, and Lina Zhang. 2024. "Construction of Immune-Related circRNA-miRNA-mRNA Network and Identification of circRNAs as Biomarkers in Coronary Atherosclerotic Heart Disease" Current Issues in Molecular Biology 46, no. 11: 12914-12930. https://doi.org/10.3390/cimb46110769
APA StyleQian, H., Chen, Y., Chai, J., Cheng, K., Zhao, X., Zhi, S., Xie, Y., & Zhang, L. (2024). Construction of Immune-Related circRNA-miRNA-mRNA Network and Identification of circRNAs as Biomarkers in Coronary Atherosclerotic Heart Disease. Current Issues in Molecular Biology, 46(11), 12914-12930. https://doi.org/10.3390/cimb46110769

