Investigation on N-Aryl-2-(4-sulfamoylphenyl)hydrazine-1-carbothioamide as Human Carbonic Anhydrases Inhibitors
Abstract
1. Introduction
2. Results and Discussion
2.1. Synthesis
2.2. Carbonic Anhydrase Inhibition
- (i)
- The slow cytosolic isoform hCA I was effectively inhibited by all newly developed sulfonamides 3a–3l with inhibition constants (Ki) ranging from 7.7 nM to 0.7 µM, spanning low nanomolar to very low micromolar levels. A 91-fold variation across the series indicates that the inhibitory potency of this class of compounds is greatly influenced by the nature and position of substituents on the phenyl ring periphery of substrates. Overall, the relative inhibitory activity of the tested compounds followed the order: meta-substituted ≥ para-substituted > ortho-substituted derivatives. Regarding the nature of the substituents, a comparison of differently functionalized para-substituted derivatives revealed that compounds bearing a 4-nitro group (a hydroneutral moiety capable of forming hydrogen bonds) exhibited superior inhibitory potency compared to those with 4-alkyl substituents, which in turn outperformed the 4-halo-substituted analogs.
- (ii)
- The physiologically relevant and ubiquitous cytosolic isoform hCA II was strongly inhibited by all investigated compounds of type 3 with Ki ranging from 4.3 to 78.8 nM compared to the standard AAZ with Ki value of 12.1 nM. Notably, two-thirds of these compounds exhibited superior inhibitory activity compared to the reference drug. Compound 3i showed the best inhibition against hCA II with a Ki of 4.3 nM, which was almost 3-fold higher than that of AAZ. The SAR showed that ortho-substituted derivatives displayed weakest inhibitory capability against this isoform, similar to the trend observed for hCA I.
- (iii)
- The tumor-associated transmembrane isoform hCA IX was inhibited strongly to moderately by all synthesized compounds 3a–3l, with Ki values ranging from 23.9 to 251.0 nM, compared to standard AAZ (25.7 nM). The results showed that the nature of the substituents had a greater impact on the inhibitory activity against this isoform than their position on the aromatic ring. The five most potent compounds were 3e, 3h, 3i, 3k and 3l with very low nanomolar Ki values 27.5, 31.2, 23.9, 68.7 and 32.1 nM, respectively. Interestingly, in these five molecules, R was a halide group (Cl or Br).
- (iv)
- The other tumor-associated transmembrane isoform hCA XII was also effectively inhibited by all of the tested sulfonamides 3 with Ki values only differing by 4-fold and ranging between 5.5 and 23.1 nM. Here, no significant differences in inhibitory potency were observed among the molecules with different substituents. Compound 3f displayed the best inhibition against this isoform, equal to that of AAZ, but significantly more selective over the other tumor-associated isoform hCA IX (hCA IX/XIII = 22) compared to AAZ (hCA IX/XIII = 4.5).
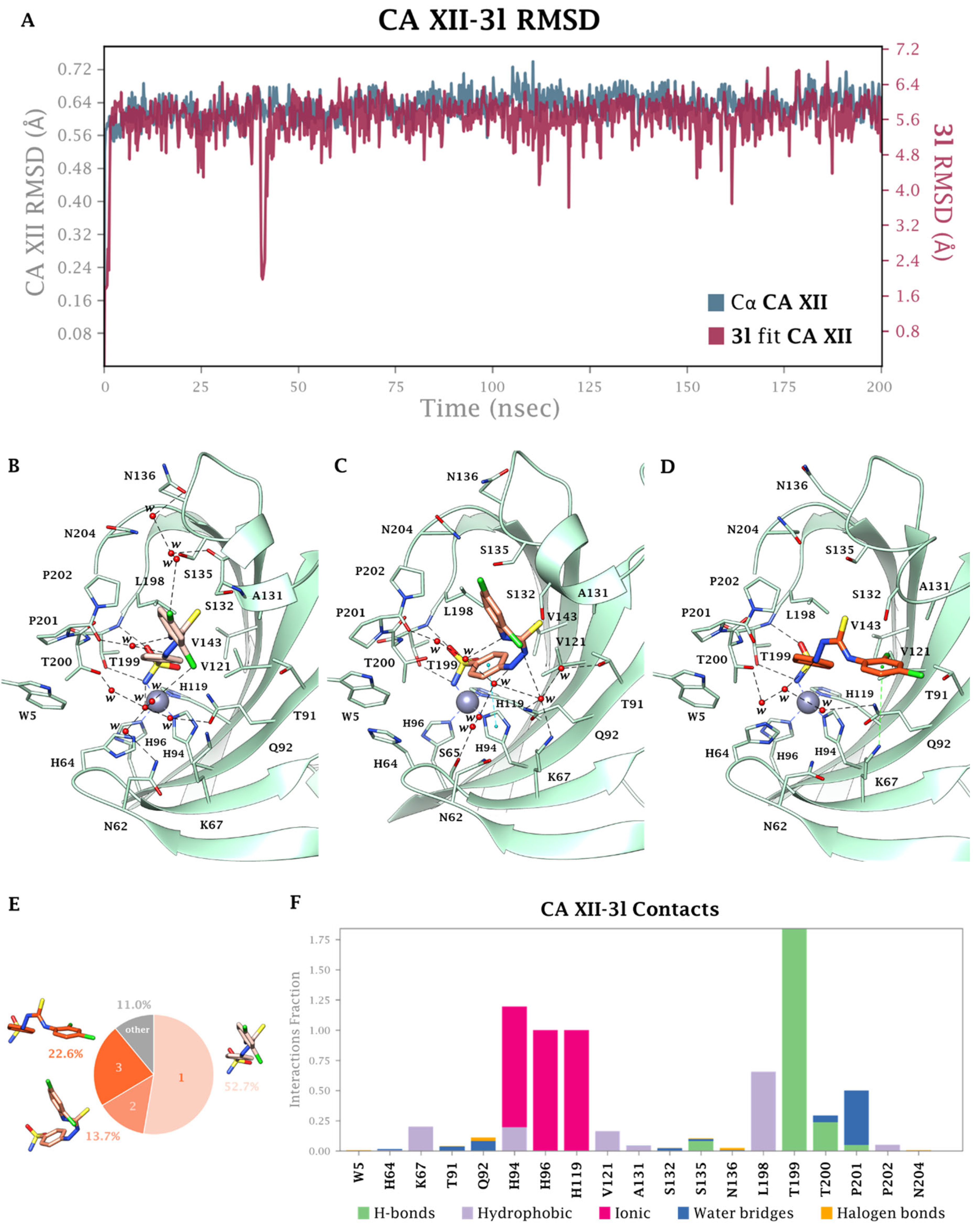
2.3. In Silico Studies
2.4. Cytotoxicity Studies
3. Materials and Methods
3.1. Materials and Methods
3.2. CA Inhibitory Assay
3.3. In Silico Studies
3.4. Cell Culture and MTT Cell Viability Assay
4. Conclusions
Supplementary Materials
Author Contributions
Funding
Institutional Review Board Statement
Informed Consent Statement
Data Availability Statement
Conflicts of Interest
References
- DiMario, R.J.; Machingura, M.C.; Waldrop, G.L.; Moroney, J.V. The many types of carbonic anhydrases in photosynthetic organisms. Plant Sci. 2018, 268, 11–17. [Google Scholar] [CrossRef]
- Pinard, M.A.; Mahon, B.; McKenna, R. Probing the surface of human carbonic anhydrase for clues towards the design of isoform specific inhibitors. BioMed Res. Int. 2015, 2015, 453543. [Google Scholar] [CrossRef]
- Hassan, M.I.; Shajee, B.; Waheed, A.; Ahmad, F.; Sly, W.S. Structure, function and applications of carbonic anhydrase isozymes. Bioorg. Med. Chem. 2013, 21, 1570–1582. [Google Scholar] [CrossRef]
- Aspatwar, A.; Tolvanen, M.E.; Barker, H.; Syrjänen, L.; Valanne, S.; Purmonen, S.; Waheed, A.; Sly, W.S.; Parkkila, S. Carbonic anhydrases in metazoan model organisms: Molecules, mechanisms, and physiology. Physiol. Rev. 2022, 102, 1327–1383. [Google Scholar] [CrossRef]
- Zamanova, S.; Shabana, A.M.; Mondal, U.K.; Ilies, M.A. Carbonic anhydrases as disease markers. Expert Opin. Ther. Pat. 2019, 29, 509–533. [Google Scholar] [CrossRef] [PubMed]
- Supuran, C.T. Carbonic anhydrases: Novel therapeutic applications for inhibitors and activators. Nat. Rev. Drug Discov. 2008, 7, 168–181. [Google Scholar] [CrossRef] [PubMed]
- McDonald, P.C.; Chafe, S.C.; Supuran, C.T.; Dedhar, S. Cancer Therapeutic Targeting of Hypoxia Induced Carbonic Anhydrase IX: From Bench to Bedside. Cancers 2022, 14, 3297. [Google Scholar] [CrossRef] [PubMed]
- Nerella, S.G.; Singh, P.; Arifuddin, M.; Supuran, C.T. Anticancer carbonic anhydrase inhibitors: A patent and literature update 2018–2022. Expert Opin. Ther. Pat. 2022, 32, 833–847. [Google Scholar] [CrossRef]
- Carta, F.; Supuran, C.T.; Scozzafava, A. Sulfonamides and their isosters as carbonic anhydrase inhibitors. Future Med. Chem. 2014, 6, 1149–1165. [Google Scholar] [CrossRef]
- Swenson, E.R. New insights into carbonic anhydrase inhibition, vasodilation, and treatment of hypertensive-related diseases. Curr. Hypertens. Rep. 2014, 16, 467. [Google Scholar] [CrossRef]
- Abdoli, M.; De Luca, V.; Capasso, C.; Supuran, C.T.; Žalubovskis, R. Inhibition Studies on Carbonic Anhydrase Isoforms I, II, IX, and XII with a Series of Sulfaguanidines. ChemMedChem 2023, 18, e202200658. [Google Scholar] [CrossRef] [PubMed]
- Lomelino, C.L.; Mahon, B.P.; McKenna, R.; Carta, F.; Supuran, C.T. Novel 3,4-diarylpyrazolines as potent cannabinoid CB1 receptor antagonists with lower lipophilicity. Bioorg. Med. Chem. 2016, 24, 976–981. [Google Scholar] [CrossRef] [PubMed]
- Serbian, I.; Schwarzenberger, P.; Loesche, A.; Hoenke, S.; Al-Harrasi, A.; Csuk, R. Ureidobenzenesulfonamides as efficient inhibitors of carbonic anhydrase II. Bioorg. Chem. 2019, 91, 103123. [Google Scholar] [CrossRef] [PubMed]
- Abdoli, M.; Bonardi, A.; Paoletti, N.; Aspatwar, A.; Parkkila, S.; Gratteri, P.; Supuran, C.T.; Žalubovskis, R. Inhibition Studies on Human and Mycobacterial Carbonic Anhydrases with N-((4-Sulfamoylphenyl)carbamothioyl) Amides. Molecules 2023, 28, 4020. [Google Scholar] [CrossRef]
- Abdoli, M.; Bonardi, A.; Supuran, C.T.; Žalubovskis, R. Investigation of novel alkyl/benzyl (4-sulphamoylphenyl)carbamimidothioates as carbonic anhydrase inhibitors. J. Enzyme Inhib. Med. Chem. 2023, 38, 2152811. [Google Scholar] [CrossRef]
- Krungkrai, J.; Krungkrai, S.R.; Supuran, C.T. Carbonic anhydrase inhibitors: Inhibition of Plasmodium falciparum carbonic anhydrase with aromatic/heterocyclic sulfonamides—In vitro and in vivo studies. Bioorg. Med. Chem. Lett. 2008, 18, 5466–5471. [Google Scholar] [CrossRef]
- Cecchi, A.; Hulikova, A.; Pastorek, J.; Pastoreková, S.; Scozzafava, A.; Winum, J.Y.; Montero, J.L.; Supuran, C.T. Carbonic anhydrase inhibitors. Design of fluorescent sulfonamides as probes of tumor-associated carbonic anhydrase IX that inhibit isozyme IX-mediated acidification of hypoxic tumors. J. Med. Chem. 2005, 48, 4834–4841. [Google Scholar] [CrossRef]
- Andreucci, E.; Ruzzolini, J.; Peppicelli, S.; Bianchini, F.; Laurenzana, A.; Carta, F.; Supuran, C.T.; Calorini, L. The carbonic anhydrase IX inhibitor SLC-0111 sensitises cancer cells to conventional chemotherapy. J. Enzyme Inhib. Med. Chem. 2019, 34, 117–123. [Google Scholar] [CrossRef]
- McDonald, P.C.; Chia, S.; Bedard, P.L.; Chu, Q.; Lyle, M.; Tang, L.; Singh, M.; Zhang, Z.; Supuran, C.T.; Renouf, D.J.; et al. A Phase 1 Study of SLC-0111, a Novel Inhibitor of Carbonic Anhydrase IX, in Patients With Advanced Solid Tumors. Am. J. Clin. Oncol. 2020, 43, 484–490. [Google Scholar] [CrossRef]
- Eloranta, K.; Pihlajoki, M.; Liljeström, E.; Nousiainen, R.; Soini, T.; Lohi, J.; Cairo, S.; Wilson, D.B.; Parkkila, S.; Heikinheimo, M. SLC-0111, an inhibitor of carbonic anhydrase IX, attenuates hepatoblastoma cell viability and migration. Front. Oncol. 2023, 13, 1118268. [Google Scholar] [CrossRef]
- Abdoli, M.; De Luca, V.; Capasso, C.; Supuran, C.T.; Žalubovskis, R. Benzenesulfonamides Incorporating Hydantoin Moieties Effectively Inhibit Eukaryoticand Human Carbonic Anhydrases. Int. J. Mol. Sci. 2022, 23, 14115. [Google Scholar] [CrossRef]
- Abdoli, M.; Giovannuzzi, S.; Supuran, C.T.; Žalubovskis, R. 4-(3-Alkyl/benzyl-guanidino)benzenesulfonamides as selective carbonic anhydrase VII inhibitors. J. Enzyme Inhib. Med. Chem. 2022, 37, 1568–1576. [Google Scholar] [CrossRef] [PubMed]
- Abdoli, M.; Bonardi, A.; Supuran, C.T.; Žalubovskis, R. 4-Cyanamidobenzenesulfonamide derivatives: A novel class of human and bacterial carbonic anhydrase inhibitors. J. Enzyme Inhib. Med. Chem. 2023, 38, 156–165. [Google Scholar] [CrossRef] [PubMed]
- Abdoli, M.; De Luca, V.; Capasso, C.; Supuran, C.T.; Žalubovskis, R. Novel thiazolone-benzenesulphonamide inhibitors of human and bacterial carbonic anhydrases. J. Enzyme Inhib. Med. Chem. 2023, 38, 2163243. [Google Scholar] [CrossRef] [PubMed]
- Abdoli, M.; Krasniqi, V.; Bonardi, A.; Gütschow, M.; Supuran, C.T.; Žalubovskis, R. 4-Cyanamido-substituted benzenesulfonamides act as dual carbonic anhydrase and cathepsin inhibitors. Bioorg. Chem. 2023, 139, 106725. [Google Scholar] [CrossRef]
- Sobati, M.; Abdoli, M.; Bonardi, A.; Gratteri, P.; Supuran, C.T.; Žalubovskis, R. Inhibition Profiles of Some Novel Sulfonamide-Incorporated α-Aminophosphonates on Human Carbonic Anhydrases. ACS Med. Chem. Lett. 2023, 14, 1067–1072. [Google Scholar] [CrossRef]
- Abdoli, M.; Luca, V.D.; Capasso, C.; Supuran, C.T.; Žalubovskis, R. Investigation of carbonic anhydrase inhibitory potency of (Z/E)-alkyl N ′-benzyl-N-(arylsulfonyl)-carbamimidothioates. Future Med. Chem. 2023, 15, 615–627. [Google Scholar] [CrossRef]
- Sobati, M.; Abdoli, M.; Angeli, A.; Bonardi, A.; Ferraroni, M.; Supuran, C.T.; Žalubovskis, R. Sulfonamide-incorporated bis(α-aminophosphonates) as promising carbonic anhydrase inhibitors: Design, synthesis, biological evaluation, and X-ray crystallographic studies. Arch. Pharm. 2024, 357, e2400038. [Google Scholar] [CrossRef]
- Abdoli, M.; Bonardi, A.; Supuran, C.T.; Žalubovskis, R. Synthesis and Carbonic Anhydrase I, II, IX, and XII Inhibition Studies with a Series of Cyclic Sulfonyl Guanidines. ChemMedChem 2024, 19, e202400197. [Google Scholar] [CrossRef]
- Abdoli, M.; Bonardi, A.; Gratteri, P.; Supuran, C.T.; Žalubovskis, R. Synthesis, carbonic anhydrase inhibition studies and modelling investigations of phthalimide-hydantoin hybrids. J. Enzyme Inhib. Med. Chem. 2024, 39, 2335927. [Google Scholar] [CrossRef]
- Khalifah, R.G. The carbon dioxide hydration activity of carbonic anhydrase. I. Stop-flow kinetic studies on the native human isoenzymes B and C. J. Biol. Chem. 1971, 246, 2561–2573. [Google Scholar] [CrossRef]
- Srivastava, D.K.; Jude, K.M.; Banerjee, A.L.; Haldar, M.; Manokaran, S.; Kooren, J.; Mallik, S.; Christianson, D.W. Structural analysis of charge discrimination in the binding of inhibitors to human carbonic anhydrases I and II. J. Am. Chem. Soc. 2007, 129, 5528–5537. [Google Scholar] [CrossRef]
- Behnke, C.A.; Le Trong, I.; Godden, J.W.; Merritt, E.A.; Teller, D.C.; Bajorath, J.; Stenkamp, R.E. Atomic resolution studies of carbonic anhydrase II. Acta Crystallogr. D Biol. Crystallogr. 2010, 66, 616–627. [Google Scholar] [CrossRef] [PubMed]
- Leitans, J.; Kazaks, A.; Balode, A.; Ivanova, J.; Zalubovskis, R.; Supuran, C.T.; Tars, K. Efficient Expression and Crystallization System of Cancer-Associated Carbonic Anhydrase Isoform IX. J. Med. Chem. 2015, 58, 9004–9009. [Google Scholar] [CrossRef] [PubMed]
- Whittington, D.A.; Waheed, A.; Ulmasov, B.; Shah, G.N.; Grubb, J.H.; Sly, W.S.; Christianson, D.W. Crystal structure of the dimeric extracellular domain of human carbonic anhydrase XII, a bitopic membrane protein overexpressed in certain cancer tumor cells. Proc. Natl. Acad. Sci. USA 2001, 98, 9545–9550. [Google Scholar] [CrossRef] [PubMed]
- Abdoli, M.; Angeli, A.; Bozdag, M.; Carta, F.; Kakanejadifard, A.; Saeidian, H.; Supuran, C.T. Synthesis and carbonic anhydrase I, II, VII, and IX inhibition studies with a series of benzo[d]thiazole-5- and 6-sulfonamides. J. Enzyme Inhib. Med. Chem. 2017, 32, 1071–1078. [Google Scholar] [CrossRef]
- Abdoli, M.; Bozdag, M.; Angeli, A.; Supuran, C.T. Benzamide-4-Sulfonamides Are Effective Human Carbonic Anhydrase I, II, VII, and IX Inhibitors. Metabolites 2018, 8, 37. [Google Scholar] [CrossRef]
- Berman, H.M.; Westbrook, J.; Feng, Z.; Gilliland, G.; Bhat, T.N.; Weissig, H.; Shindyalov, I.N.; Bourne, P.E. The Protein Data Bank. Nucleic Acids Res. 2000, 28, 235–242. [Google Scholar] [CrossRef]
- Schrödinger Suite Release, version 2024-3; (a) Maestro v.14.1; (b) Epik, v.6.9; (c) Macromodel v.14.5; (d) Glide, v.10.4; (e) Desmond, v.7.9; (f) Prime, v.5.5; (g) Impact, v.10.4; (h) Jaguar, v.12.5; Schrödinger, LLC: New York, NY, USA, 2024.
- Lu, C.; Wu, C.; Ghoreishi, D.; Chen, W.; Wang, L.; Damm, W.; Ross, G.A.; Dahlgren, M.K.; Russell, E.; Von Bargen, C.D.; et al. OPLS4: Improving Force Field Accuracy on Challenging Regimes of Chemical Space. J. Chem. Theory Comput. 2021, 17, 4291–4300. [Google Scholar] [CrossRef]
- Kaminski, G.A.; Friesner, R.A.; Tirado-Rives, J.; Jorgensen, W.L. Evaluation and Reparametrization of the OPLS-AA Force Field for Proteins via Comparison with Accurate Quantum Chemical Calculations on Peptides. J. Phys. Chem. B 2001, 105, 6474–6487. [Google Scholar] [CrossRef]
- Angeli, A.; Paoletti, N.; Supuran, C.T. Five-Membered Heterocyclic Sulfonamides as Carbonic Anhydrase Inhibitors. Molecules 2023, 28, 3220. [Google Scholar] [CrossRef]
- Pettersen, E.F.; Goddard, T.D.; Huang, C.C.; Couch, G.S.; Greenblatt, D.M.; Meng, E.C.; Ferrin, T.E. UCSF Chimera—A visualization system for exploratory research and analysis. J. Comput. Chem. 2004, 25, 1605–1612. [Google Scholar] [CrossRef]






![]() | ||||||
|---|---|---|---|---|---|---|
| Compound | R | Ki (nM) [a] | Selectivity Index [b] | |||
| hCA I | hCA II | hCA IX | hCA XII | hCA XII/hCAIX | ||
| 3a | H | 533.9 | 56.6 | 133.3 | 6.8 | 19.6 |
| 3b | 4-Me | 95.6 | 6.1 | 251.0 | 19.7 | 12.7 |
| 3c | 4-iPr | 74.5 | 6.6 | 198.3 | 9.0 | 22.0 |
| 3d | 4-Br | 187.7 | 7.6 | 81.9 | 6.6 | 12.4 |
| 3e | 4-Cl | 92.9 | 7.7 | 27.5 | 23.1 | 1.2 |
| 3f | 4-NO2 | 27.6 | 7.1 | 122.0 | 5.5 | 22.2 |
| 3g | 3-Me | 77.7 | 66.5 | 73.2 | 9.3 | 7.9 |
| 3h | 3-Br | 176.6 | 4.8 | 31.2 | 17.6 | 1.8 |
| 3i | 3-Cl | 7.7 | 4.3 | 23.9 | 7.9 | 3.0 |
| 3j | 3-CN | 87.6 | 5.7 | 122.5 | 7.2 | 17.0 |
| 3k | 2-Br | 354.9 | 43.7 | 68.7 | 6.3 | 10.9 |
| 3l | 2,4-(Cl)2 | 699.4 | 78.8 | 32.1 | 9.5 | 3.4 |
| AAZ | - | 250.0 | 12.1 | 25.7 | 5.7 | 4.5 |
![]() | ||||||
|---|---|---|---|---|---|---|
| Compound | R | Ki (nM) [a] | Selectivity Index [b] | |||
| hCA I | hCA II | hCA IX | hCA XII | hCA XII/hCA IX | ||
| 5a | H | 749.9 | 92.8 | 255.0 | 8.2 | 31.1 |
| 5b | 4-Me | 86.3 | 9.1 | 278.8 | 6.6 | 42.2 |
| AAZ | - | 250.0 | 12.1 | 25.7 | 5.7 | 4.5 |
| Compound | Cell Line | |||||
|---|---|---|---|---|---|---|
| MDA-MB-231 | MDA-MB-435 | PANC-1 | U-118 | A2780 | A549 | |
| 3a | 50.8 ± 1.5 | 80.1 ± 7.0 | 87.1 ± 3.3 | 85.3 ± 6.0 | 53.9 ± 4.6 | 81.0 ± 7.0 |
| 3l | 31.4 ± 3.0 | 89.6 ± 11.4 | 83.0 ± 11.2 | 47.2 ± 3.1 | 41.1 ± 7.5 | 38.4 ± 2.3 |
Disclaimer/Publisher’s Note: The statements, opinions and data contained in all publications are solely those of the individual author(s) and contributor(s) and not of MDPI and/or the editor(s). MDPI and/or the editor(s) disclaim responsibility for any injury to people or property resulting from any ideas, methods, instructions or products referred to in the content. |
© 2026 by the authors. Licensee MDPI, Basel, Switzerland. This article is an open access article distributed under the terms and conditions of the Creative Commons Attribution (CC BY) license.
Share and Cite
Abdoli, M.; Angeli, A.; Bonardi, A.; Gratteri, P.; Jackevica, L.; Sizovs, A.; Supuran, C.T.; Žalubovskis, R. Investigation on N-Aryl-2-(4-sulfamoylphenyl)hydrazine-1-carbothioamide as Human Carbonic Anhydrases Inhibitors. Pharmaceuticals 2026, 19, 151. https://doi.org/10.3390/ph19010151
Abdoli M, Angeli A, Bonardi A, Gratteri P, Jackevica L, Sizovs A, Supuran CT, Žalubovskis R. Investigation on N-Aryl-2-(4-sulfamoylphenyl)hydrazine-1-carbothioamide as Human Carbonic Anhydrases Inhibitors. Pharmaceuticals. 2026; 19(1):151. https://doi.org/10.3390/ph19010151
Chicago/Turabian StyleAbdoli, Morteza, Andrea Angeli, Alessandro Bonardi, Paola Gratteri, Ludmila Jackevica, Antons Sizovs, Claudiu T. Supuran, and Raivis Žalubovskis. 2026. "Investigation on N-Aryl-2-(4-sulfamoylphenyl)hydrazine-1-carbothioamide as Human Carbonic Anhydrases Inhibitors" Pharmaceuticals 19, no. 1: 151. https://doi.org/10.3390/ph19010151
APA StyleAbdoli, M., Angeli, A., Bonardi, A., Gratteri, P., Jackevica, L., Sizovs, A., Supuran, C. T., & Žalubovskis, R. (2026). Investigation on N-Aryl-2-(4-sulfamoylphenyl)hydrazine-1-carbothioamide as Human Carbonic Anhydrases Inhibitors. Pharmaceuticals, 19(1), 151. https://doi.org/10.3390/ph19010151



