PIK3R1 as the Hidden Hand in Arrhythmogenic Right Ventricular Cardiomyopathy Inflammation: Weaving Transcriptomic Signatures with Structural Therapeutic Insights
Abstract
1. Introduction
2. Results
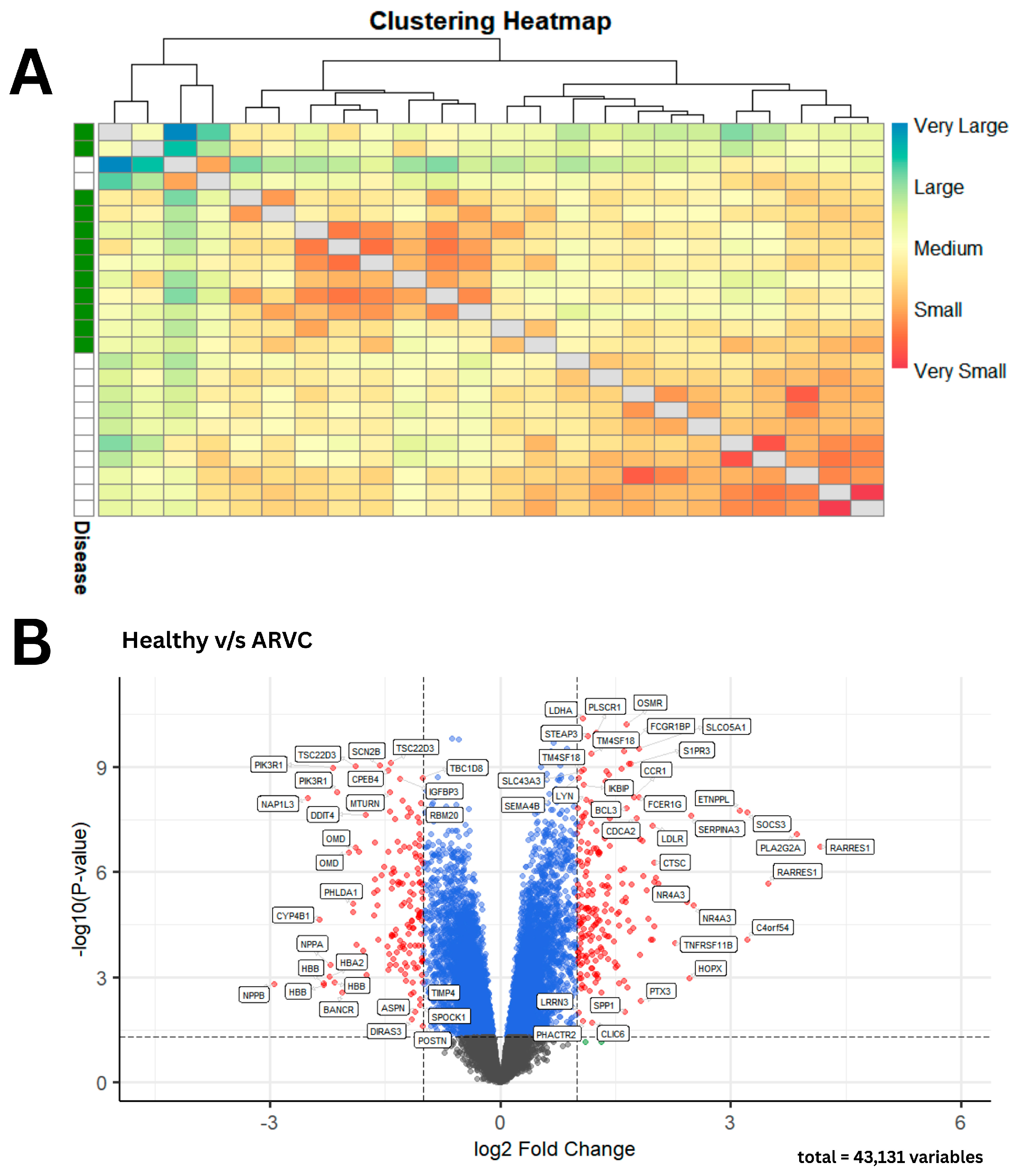
2.1. Gene Expression Profiles Differentiate ARVC Patients from Healthy Individuals
2.2. Immune Cells Specific to Inflammation Showed Increased Proportion in ARVC Samples
2.3. Association of PIK3R1 with Inflammation-Specific Immune Cells and Its Role in Inflammatory Pathways Makes It a Potential Candidate for ARVC Pathogenesis
2.4. Docking of PIK3R1 with Phytochemicals
2.5. Molecular Dynamic Simulations of the Docked Complex Revealed Stable Binding of Phytochemicals to PIK3R1
3. Discussion
4. Materials and Methods
4.1. Retrieval of Gene Expression Data of ARVC Patients
4.2. Gene Expression Data Analysis
4.3. Immune Infiltration
4.4. Pathway Enrichment Analysis
4.5. TCGA-Derived Data Comparison and Survival Analysis
4.6. Structure Analysis of Target Protein
4.7. Library Preparation of Compounds
4.8. Molecular Docking
4.9. Molecular Dynamic Simulations
5. Conclusions
Supplementary Materials
Author Contributions
Funding
Data Availability Statement
Acknowledgments
Conflicts of Interest
References
- Corrado, D.; Link, M.S.; Calkins, H. Arrhythmogenic Right Ventricular Cardiomyopathy. N. Engl. J. Med. 2017, 376, 61–72. [Google Scholar] [CrossRef]
- Thiene, G.; Nava, A.; Corrado, D.; Rossi, L.; Pennelli, N. Right Ventricular Cardiomyopathy and Sudden Death in Young People. N. Engl. J. Med. 1988, 318, 129–133. [Google Scholar] [CrossRef] [PubMed]
- Azim, N.; Ahmad, J.; Iqbal, N.; Siddiqa, A.; Majid, A.; Ashraf, J.; Jalil, F. Petri Net Modelling Approach for Analysing the Behaviour of Wnt/β-Catenin and Wnt/Ca2+ Signalling Pathways in Arrhythmogenic Right Ventricular Cardiomyopathy. IET Syst. Biol. 2020, 14, 350–367. [Google Scholar] [CrossRef] [PubMed]
- Kaplan, S.R.; Gard, J.J.; Protonotarios, N.; Tsatsopoulou, A.; Spiliopoulou, C.; Anastasakis, A.; Squarcioni, C.P.; McKenna, W.J.; Thiene, G.; Basso, C.; et al. Remodeling of Myocyte Gap Junctions in Arrhythmogenic Right Ventricular Cardiomyopathy Due to a Deletion in Plakoglobin (Naxos Disease). Hear. Rhythm 2004, 1, 3–11. [Google Scholar] [CrossRef]
- Basso, C.; Czarnowska, E.; Barbera, M.D.; Bauce, B.; Beffagna, G.; Wlodarska, E.K.; Pilichou, K.; Ramondo, A.; Lorenzon, A.; Wozniek, O.; et al. Ultrastructural Evidence of Intercalated Disc Remodelling in Arrhythmogenic Right Ventricular Cardiomyopathy: An Electron Microscopy Investigation on Endomyocardial Biopsies. Eur. Heart J. 2006, 27, 1847–1854. [Google Scholar] [CrossRef]
- Marcus, F.I.; McKenna, W.J.; Sherrill, D.; Basso, C.; Bauce, B.; Bluemke, D.A.; Calkins, H.; Corrado, D.; Cox, M.G.; Daubert, J.P.; et al. Diagnosis of Arrhythmogenic Right Ventricular Cardiomy-of Arrhythmogenic Right Ventricular Cardiomyopathy/Dysplasia. Proposed Modification of the Task Force Criteria. Circulation 2010, 121, 1533–1541. [Google Scholar] [CrossRef]
- Azim, N.; Iqbal, N.; Ahmad, J.; Khan, M.; Siddiqa, A.; Ashraf, J.; Khan, A.; Wei, D.-Q. A Static Analysis of Wnt/β-Catenin and Wnt/Ca2+ Biological Regulatory Networks for ARVC Using Automata Network Model. IEEE Access 2021, 9, 107611–107624. [Google Scholar] [CrossRef]
- Sharma, A.; Bosman, L.P.; Tichnell, C.; Nanavati, J.; Murray, B.; Nonyane, B.A.S.; Tandri, H.; Calkins, H.; James, C.A. Arrhythmogenic Right Ventricular Cardiomyopathy Prevalence and Arrhythmic Outcomes in At-Risk Family Members: A Systematic Review and Meta-Analysis. Circ. Genom. Precis. Med. 2022, 15, e003530. [Google Scholar] [CrossRef]
- Zanella, L.; Giacomo, M.; Baldovini, C.; Di Marco, L.; Leone, A.; Pacini, D. The Aortic Inflammation Affects Long-Term Freedom From Reintervention After Bentall Procedure. Circulation 2024, 150, A4147337. [Google Scholar] [CrossRef]
- Basso, C.; Thiene, G.; Corrado, D.; Angelini, A.; Nava, A.; Valente, M. Arrhythmogenic Right Ventricular Cardiomyopathy: Dysplasia, Dystrophy, or Myocarditis? Circulation 1996, 94, 983–991. [Google Scholar] [CrossRef]
- Meraviglia, V.; Alcalde, M.; Campuzano, O.; Bellin, M. Inflammation in the Pathogenesis of Arrhythmogenic Cardiomyopathy: Secondary Event or Active Driver? Front. Cardiovasc. Med. 2021, 8, 784715. [Google Scholar] [CrossRef]
- Campuzano, O.; Alcalde, M.; Iglesias, A.; Barahona-Dussault, C.; Sarquella-Brugada, G.; Benito, B.; Arzamendi, D.; Flores, J.; Leung, T.K.; Talajic, M.; et al. Arrhythmogenic Right Ventricular Cardiomyopathy: Severe Structural Alterations Are Associated with Inflammation. J. Clin. Pathol. 2012, 65, 1077–1083. [Google Scholar] [CrossRef]
- Bassetto, G.; Angriman, F.; Gava, C.P.L.d.; Paldino, A.; Perotto, M.; Bordignon, L.; Gigli, M.; Ferro, M.D.; Massa, L.; Altinier, A.; et al. Hot Phases Cardiomyopathy: Pathophysiology, Diagnostic Challenges, and Emerging Therapies. Curr. Cardiol. Rep. 2025, 27, 11. [Google Scholar] [CrossRef]
- Pandit, S.; Gupta, S. A Comparative Study on Distance Measuring Approaches for Clustering. Int. J. Res. Comput. Sci. 2011, 2, 29. [Google Scholar] [CrossRef]
- Bauce, B.; Nava, A.; Beffagna, G.; Basso, C.; Lorenzon, A.; Smaniotto, G.; De Bortoli, M.; Rigato, I.; Mazzotti, E.; Steriotis, A.; et al. Multiple Mutations in Desmosomal Proteins Encoding Genes in Arrhythmogenic Right Ventricular Cardiomyopathy/Dysplasia. Hear. Rhythm 2010, 7, 22–29. [Google Scholar] [CrossRef] [PubMed]
- Ohno, S. The Genetic Background of Arrhythmogenic Right Ventricular Cardiomyopathy. J. Arrhythmia 2016, 32, 398–403. [Google Scholar] [CrossRef] [PubMed]
- Marcus, F.I.; Fontaine, G.H.; Guiraudon, G.; Frank, R.; Laurenceau, J.L.; Malergue, C.; Grosgogeat, Y. Right Ventricular Dysplasia: A Report of 24 Adult Cases. Circulation 1982, 65, 384–398. [Google Scholar] [CrossRef] [PubMed]
- Fontaine, G.; Fontaliran, F.; Rosas Andrade, F.; Velasquez, E.; Tonet, J.; Jouven, X.; Fujioka, Y.; Frank, R. The Arrhythmogenic Right Ventricle. Dysplasia versus Cardiomyopathy. Heart Vessel. 1995, 10, 227–235. [Google Scholar] [CrossRef]
- Takada, Y.; Fang, X.; Jamaluddin, M.S.; Boyd, D.D.; Aggarwal, B.B. Genetic Deletion of Glycogen 906 Synthase Kinase-3beta Abrogates Activation of IkappaBalpha Kinase, JNK, Akt, and P44/P42 907 MAPK but Potentiates Apoptosis Induced by Tumor Necrosis Factor. J. Biol. Chem. 2004, 279, 39541–39908. [Google Scholar] [CrossRef]
- Beg, A.; Parveen, R. Role of Bioinformatics in Cancer Research and Drug Development. In Translational Bioinformatics in Healthcare and Medicine; Elsevier: Amsterdam, The Netherlands, 2021; pp. 141–148. [Google Scholar]
- Desany, B.; Zhang, Z. Bioinformatics and Cancer Target Discovery. Drug Discov. Today 2004, 9, 795–802. [Google Scholar] [CrossRef]
- Brenner, C. Applications of Bioinformatics in Cancer. Cancers 2019, 11, 1630. [Google Scholar] [CrossRef]
- Cohen, C.D.; Rousseau, S.T.; Bermea, K.C.; Bhalodia, A.; Lovell, J.P.; Zita, M.D.; Čiháková, D.; Adamo, L. Myocardial Immune Cells: The Basis of Cardiac Immunology. J. Immunol. 2023, 210, 1198–1207. [Google Scholar] [CrossRef]
- Hulsmans, M.; Clauss, S.; Xiao, L.; Aguirre, A.D.; King, K.R.; Hanley, A.; Hucker, W.J.; Wülfers, E.M.; Seemann, G.; Courties, G.; et al. Macrophages Facilitate Electrical Conduction in the Heart. Cell 2017, 169, 510–522. [Google Scholar] [CrossRef]
- Santos-Zas, I.; Lemarié, J.; Zlatanova, I.; Cachanado, M.; Seghezzi, J.-C.; Benamer, H.; Goube, P.; Vandestienne, M.; Cohen, R.; Ezzo, M.; et al. Cytotoxic CD8+ T Cells Promote Granzyme B-Dependent Adverse Post-Ischemic Cardiac Remodeling. Nat. Commun. 2021, 12, 1483. [Google Scholar] [CrossRef]
- Zhang, L.; Wang, Z.; Wang, D.; Zhu, J.; Wang, Y. CD8+ CD28+ T Cells Might Mediate Injury of Cardiomyocytes in Acute Myocardial Infarction. Mol. Immunol. 2018, 101, 74–79. [Google Scholar] [CrossRef] [PubMed]
- Ong, S.; Rose, N.R.; Čiháková, D. Natural Killer Cells in Inflammatory Heart Disease. Clin. Immunol. 2017, 175, 26–33. [Google Scholar] [CrossRef] [PubMed]
- Ong, S.; Ligons, D.L.; Barin, J.G.; Wu, L.; Talor, M.V.; Diny, N.; Fontes, J.A.; Gebremariam, E.; Kass, D.A.; Rose, N.R.; et al. Natural Killer Cells Limit Cardiac Inflammation and Fibrosis by Halting Eosinophil Infiltration. Am. J. Pathol. 2015, 185, 847–861. [Google Scholar] [CrossRef]
- Viswanadhapalli, S.; Dileep, K.V.; Zhang, K.Y.J.; Nair, H.B.; Vadlamudi, R.K. Targeting LIF/LIFR Signaling in Cancer. Genes Dis. 2022, 9, 973–980. [Google Scholar] [CrossRef]
- Li, X.; Yang, Q.; Yu, H.; Wu, L.; Zhao, Y.; Zhang, C.; Yue, X.; Liu, Z.; Wu, H.; Haffty, B.G.; et al. LIF Promotes Tumorigenesis and Metastasis of Breast Cancer through the AKT-MTOR Pathway. Oncotarget 2014, 5, 788. [Google Scholar] [CrossRef]
- Zhang, W.; Shi, X.; Chen, R.; Zhu, Y.; Peng, S.; Chang, Y.; Nian, X.; Xiao, G.; Fang, Z.; Li, Y.; et al. Novel Long Non-Coding RNA LncAMPC Promotes Metastasis and Immunosuppression in Prostate Cancer by Stimulating LIF/LIFR Expression. Mol. Ther. 2020, 28, 2473–2487. [Google Scholar] [CrossRef] [PubMed]
- Auernhammer, C.J.; Melmed, S. Leukemia-Inhibitory Factor—Neuroimmune Modulator of Endocrine Function. Endocr. Rev. 2000, 21, 313–345. [Google Scholar]
- Wang, S.; Ding, X.; Li, Z.; Rao, F.; Xu, H.; Lu, J.; Ma, X.; Zhang, M.; Xie, Z. Comprehensive Analyses Identify Potential Biomarkers for Encephalitis in HIV Infection. Sci. Rep. 2023, 13, 18418. [Google Scholar] [CrossRef]
- Okkenhaug, K.; Vanhaesebroeck, B. PI3K in Lymphocyte Development, Differentiation and Activation. Nat. Rev. Immunol. 2003, 3, 317–330. [Google Scholar] [CrossRef]
- Fruman, D.A.; Chiu, H.; Hopkins, B.D.; Bagrodia, S.; Cantley, L.C.; Abraham, R.T. The PI3K Pathway in Human Disease. Cell 2017, 170, 605–635. [Google Scholar] [CrossRef] [PubMed]
- Qin, W.; Cao, L.; Massey, I.Y. Role of PI3K/Akt Signaling Pathway in Cardiac Fibrosis. Mol. Cell. Biochem. 2021, 476, 4045–4059. [Google Scholar] [CrossRef]
- Okkenhaug, K.; Turner, M.; Gold, M.R. PI3K Signaling in B Cell and T Cell Biology. Front. Immunol. 2014, 5, 557. [Google Scholar] [CrossRef]
- Fairweather, D.; Frisancho-Kiss, S. Mast Cells and Inflammatory Heart Disease: Potential Drug Targets. Cardiovasc. Haematol. Disord. Targets Former. Curr. Drug Targets-Cardiovasc. Hematol. Disord. 2008, 8, 80–90. [Google Scholar] [CrossRef] [PubMed]
- Peng, Y.; Wang, Y.; Zhou, C.; Mei, W.; Zeng, C. PI3K/Akt/MTOR Pathway and Its Role in Cancer Therapeutics: Are We Making Headway? Front. Oncol. 2022, 12, 819128. [Google Scholar] [CrossRef] [PubMed]
- Panche, A.N.; Diwan, A.D.; Chandra, S.R. Flavonoids: An Overview. J. Nutr. Sci. 2016, 5, e47. [Google Scholar] [CrossRef]
- Daina, A.; Michielin, O.; Zoete, V. SwissADME: A Free Web Tool to Evaluate Pharmacokinetics, Drug-Likeness and Medicinal Chemistry Friendliness of Small Molecules. Sci. Rep. 2017, 7, 42717. [Google Scholar] [CrossRef]
- Vardhan, S.; Sahoo, S.K. In Silico ADMET and Molecular Docking Study on Searching Potential Inhibitors from Limonoids and Triterpenoids for COVID-19. Comput. Biol. Med. 2020, 124, 103936. [Google Scholar] [CrossRef]
- Warmke, J.W.; Ganetzky, B. A Family of Potassium Channel Genes Related to Eag in Drosophila and Mammals. Proc. Natl. Acad. Sci. USA 1994, 91, 3438–3442. [Google Scholar] [CrossRef]
- Fuller, S.J.; Osborne, S.A.; Leonard, S.J.; Hardyman, M.A.; Vaniotis, G.; Allen, B.G.; Sugden, P.H.; Clerk, A. Cardiac Protein Kinases: The Cardiomyocyte Kinome and Differential Kinase Expression in Human Failing Hearts. Cardiovasc. Res. 2015, 108, 87–98. [Google Scholar] [CrossRef]
- Gaertner, A.; Schwientek, P.; Ellinghaus, P.; Summer, H.; Golz, S.; Kassner, A.; Schulz, U.; Gummert, J.; Milting, H. Myocardial Transcriptome Analysis of Human Arrhythmogenic Right Ventricular Cardiomyopathy. Physiol. Genom. 2012, 44, 99–109. [Google Scholar] [CrossRef]
- Liu, S.; Wang, Z.; Zhu, R.; Wang, F.; Cheng, Y.; Liu, Y. Three Differential Expression Analysis Methods for RNA Sequencing: Limma, EdgeR, DESeq2. JoVE J. Vis. Exp. 2021, e62528. [Google Scholar] [CrossRef]
- Wickham, H.; Chang, W.; Wickham, M.H. Package ‘Ggplot2’: Create Elegant Data Visualisations Using the Grammar of Graphics, Version 2. 2016; Volume 2, pp. 1–189. Available online: https://cran.r-project.org/web/packages/ggplot2/index.html (accessed on 1 December 2025).
- Johnson, W.E.; Li, C.; Rabinovic, A. Adjusting Batch Effects in Microarray Expression Data Using Empirical Bayes Methods. Biostatistics 2007, 8, 118–127. [Google Scholar] [CrossRef] [PubMed]
- Witten, D.; Tibshirani, R. A Comparison of Fold-Change and the t-Statistic for Microarray Data Analysis. Analysis 2007, 1776, 58–85. [Google Scholar]
- Chen, B.; Khodadoust, M.S.; Liu, C.L.; Newman, A.M.; Alizadeh, A.A. Profiling Tumor Infiltrating Immune Cells with CIBERSORT. Cancer Syst. Biol. Methods Protoc. 2018, 1711, 243–259. [Google Scholar]
- Ogata, H.; Goto, S.; Fujibuchi, W.; Kanehisa, M. Computation with the KEGG Pathway Database. Biosystems 1998, 47, 119–128. [Google Scholar] [CrossRef]
- Shen, Y.; Liu, J.; Zhang, L.; Dong, S.; Zhang, J.; Liu, Y.; Zhou, H.; Dong, W. Identification of Potential Biomarkers and Survival Analysis for Head and Neck Squamous Cell Carcinoma Using Bioinformatics Strategy: A Study Based on TCGA and GEO Datasets. BioMed Res. Int. 2019, 2019, 7376034. [Google Scholar] [CrossRef]
- Tang, Z.; Li, C.; Kang, B.; Gao, G.; Li, C.; Zhang, Z. GEPIA: A Web Server for Cancer and Normal Gene Expression Profiling and Interactive Analyses. Nucleic Acids Res. 2017, 45, W98–W102. [Google Scholar] [CrossRef]
- Lee, G.R.; Won, J.; Heo, L.; Seok, C. GalaxyRefine2: Simultaneous Refinement of Inaccurate Local Regions and Overall Protein Structure. Nucleic Acids Res. 2019, 47, W451–W455. [Google Scholar] [CrossRef]
- Hunter, S.; Apweiler, R.; Attwood, T.K.; Bairoch, A.; Bateman, A.; Binns, D.; Bork, P.; Das, U.; Daugherty, L.; Duquenne, L.; et al. InterPro: The Integrative Protein Signature Database. Nucleic Acids Res. 2009, 37, D211–D215. [Google Scholar] [CrossRef]
- Lyu, C.; Chen, T.; Qiang, B.; Liu, N.; Wang, H.; Zhang, L.; Liu, Z. CMNPD: A Comprehensive Marine Natural Products Database towards Facilitating Drug Discovery from the Ocean. Nucleic Acids Res. 2021, 49, D509–D515. [Google Scholar] [CrossRef]
- Huey, R.; Morris, G.M.; Forli, S. Using AutoDock 4 and AutoDock Vina with AutoDockTools: A Tutorial. Scripps Res. Inst. Mol. Graph. Lab. 2012, 10550, 1000. [Google Scholar]
- Jejurikar, B.L.; Rohane, S.H. Drug Designing in Discovery Studio. Asian J. Res. Chem. 2021, 14, 135–138. [Google Scholar]
- Salomon-Ferrer, R.; Case, D.A.; Walker, R.C. An Overview of the Amber Biomolecular Simulation Package. Wiley Interdiscip. Rev. Comput. Mol. Sci. 2013, 3, 198–210. [Google Scholar] [CrossRef]
- Lindorff-Larsen, K.; Piana, S.; Palmo, K.; Maragakis, P.; Klepeis, J.L.; Dror, R.O.; Shaw, D.E. Improved Side-Chain Torsion Potentials for the Amber Ff99SB Protein Force Field. Proteins Struct. Funct. Bioinform. 2010, 78, 1950–1958. [Google Scholar] [CrossRef] [PubMed]
- Bayly, C.I.; Cieplak, P.; Cornell, W.; Kollman, P.A. A Well-Behaved Electrostatic Potential Based Method Using Charge Restraints for Deriving Atomic Charges: The RESP Model. J. Phys. Chem. 1993, 97, 10269–10280. [Google Scholar] [CrossRef]
- Wang, J.; Wolf, R.M.; Caldwell, J.W.; Kollman, P.A.; Case, D.A. Development and Testing of a General Amber Force Field. J. Comput. Chem. 2004, 25, 1157–1174. [Google Scholar] [CrossRef]
- Brice, A.R.; Dominy, B.N. Examining Electrostatic Influences on Base-Flipping: A Comparison of TIP3P and GB Solvent Models. Commun. Comput. Phys. 2013, 13, 223–237. [Google Scholar] [CrossRef]










| CMNPD ID | CMNPD756 | CMNPD18967 | Structure |
|---|---|---|---|
| Formula | C15H21BrO4 | C15H21BrO4 | ![]() |
| Molecular Weight | 345.23 | 345.23 | |
| Hydrogen Bond Donor | 1 | 1 | |
| Hydrogen Bond Acceptor | 4 | 4 | |
| Heavy atoms | 20 | 20 | |
| Lipophilicity | 2.25 | 2.65 | |
| BBB-permeability | Yes | Yes | |
| GI-absorption | High | High | |
| Pgp substrate | No | No | |
| CYP1A2 inhibitor | No | No | |
| CYP2C19 inhibitor | No | No | ![]() |
| CYP2C9 inhibitor | No | No | |
| CYP2D6 inhibitor | No | No | |
| CYP3A4 inhibitor | No | No | |
| hERG Blocker | No | No | |
| Lipinski #violations | No violations | No violations | |
| Ghose #violations | No violations | No violations | |
| Veber #violations | No violations | No violations | |
| Bioavailability Score | 0.55 | 0.55 | |
| PAINS #alerts | 0 alerts | 0 alerts | |
| Lead likeness #violations | 1 | 1 | |
| Synthetic Accessibility | 5.02 | 4.59 |
Disclaimer/Publisher’s Note: The statements, opinions and data contained in all publications are solely those of the individual author(s) and contributor(s) and not of MDPI and/or the editor(s). MDPI and/or the editor(s) disclaim responsibility for any injury to people or property resulting from any ideas, methods, instructions or products referred to in the content. |
© 2025 by the authors. Licensee MDPI, Basel, Switzerland. This article is an open access article distributed under the terms and conditions of the Creative Commons Attribution (CC BY) license (https://creativecommons.org/licenses/by/4.0/).
Share and Cite
Azim, N.; Alsharidah, A.S.; Alsharidah, M.; Khan, N.; Ahmad, S. PIK3R1 as the Hidden Hand in Arrhythmogenic Right Ventricular Cardiomyopathy Inflammation: Weaving Transcriptomic Signatures with Structural Therapeutic Insights. Pharmaceuticals 2025, 18, 1873. https://doi.org/10.3390/ph18121873
Azim N, Alsharidah AS, Alsharidah M, Khan N, Ahmad S. PIK3R1 as the Hidden Hand in Arrhythmogenic Right Ventricular Cardiomyopathy Inflammation: Weaving Transcriptomic Signatures with Structural Therapeutic Insights. Pharmaceuticals. 2025; 18(12):1873. https://doi.org/10.3390/ph18121873
Chicago/Turabian StyleAzim, Nazia, Ashwag Saleh Alsharidah, Mansour Alsharidah, Nadeem Khan, and Sajjad Ahmad. 2025. "PIK3R1 as the Hidden Hand in Arrhythmogenic Right Ventricular Cardiomyopathy Inflammation: Weaving Transcriptomic Signatures with Structural Therapeutic Insights" Pharmaceuticals 18, no. 12: 1873. https://doi.org/10.3390/ph18121873
APA StyleAzim, N., Alsharidah, A. S., Alsharidah, M., Khan, N., & Ahmad, S. (2025). PIK3R1 as the Hidden Hand in Arrhythmogenic Right Ventricular Cardiomyopathy Inflammation: Weaving Transcriptomic Signatures with Structural Therapeutic Insights. Pharmaceuticals, 18(12), 1873. https://doi.org/10.3390/ph18121873



