Detection, Discrimination, and Localization of Rotor Winding Faults in Doubly Fed Induction Generators Using a Three-Layer ZSC–CASI–CADI Framework
Abstract
1. Introduction
1.1. Motivation
1.2. Review of the Existing Diagnostic Techniques
1.3. Challenges in Existing Diagnostic Techniques
- Many studies, particularly those involving ZSC and ZSV analysis, focus on stator faults or are designed for general induction motors where the supply frequency remains constant [27,29,31,39]. However, the DFIG rotor operates at variable slip and hence a variable frequency which distorts or even completely masks rotor fault signatures due to the influence of the converters’ control loops [40]. This makes rotor fault detection significantly more difficult.
- DFIG rotors are typically delta-connected, which limits the applicability of methods like ZSV analysis, which require a neutral point. Efforts to create artificial neutrals, such as capacitive networks [39], increase complexity and cost, making them impractical for converter-fed rotor circuits.
- While some studies have tried to detect rotor faults using rotor currents or search-coil voltages [12,41], only a few have successfully distinguished between HRC and ITSC faults. Many attempts to do so rely on complex time–frequency analyses. The way these faults affect the phase angles of rotor currents relative to ZSC has not been fully exploited as a diagnostic tool in variable frequency DFIG rotor windings.
- Many diagnostic systems can detect the presence of a fault but cannot locate the exact rotor phase involved. In the absence of such localization, maintenance staff is forced to do inspections across all phases, thus increasing the duration of downtime and hence increasing the operational costs.
1.4. Key Contributions
- This study introduces an organized diagnostic framework that can diagnose DFIG rotor winding faults under super-synchronous operation and dynamic low-frequency rotor conditions, which are often ignored in the existing literature. The framework systematically progresses from fault detection to fault discrimination and finally to faulty phase localization. This continuous point-to-point approach provides a complete diagnostic solution going beyond simple detection of faults to give the opportunity of real actionable insight for maintenance.
- This study presents two new and computationally reasonable metrics developed from the phase angles of three rotor currents and the zero-sequence current (ZSC). The first one, Cosine Angle Spread Indicator (CASI), supports healthy discrimination between ITSC and HRC faults. The second one, Current Angle Difference Indicator (CADI) supports accurate fault localization of the specific faulty phase under both sub-synchronous and super-synchronous operating modes.
- The entire framework has been specially designed to take into account the special challenges found in the delta-connected, variable-frequency, converters-fed DFIG rotor system. Using the ZSC as a key diagnostic signal, it overcomes the limitations of stator-based or neutral point-based techniques.
1.5. Paper Organization
2. Modeling of DIFG
2.1. DFIG Configuration
2.2. DFIG Rotor Winding Faults
2.3. DFIG Model with Rotor ITSC
2.4. DFIG Model with Rotor HRC
3. Methodology
3.1. ZSC Signal in ∆-Connected Rotor Windings
3.1.1. ZSC Signal Under ITSC
3.1.2. ZSC Signal Under HRC
3.2. ZSC as Fault Detector
Fault Detection Under Variable Conditions
3.3. CASI as Fault Discriminator
Values of CASI for ITSC and HRC Faults
3.4. CADI as Fault Position Indicator
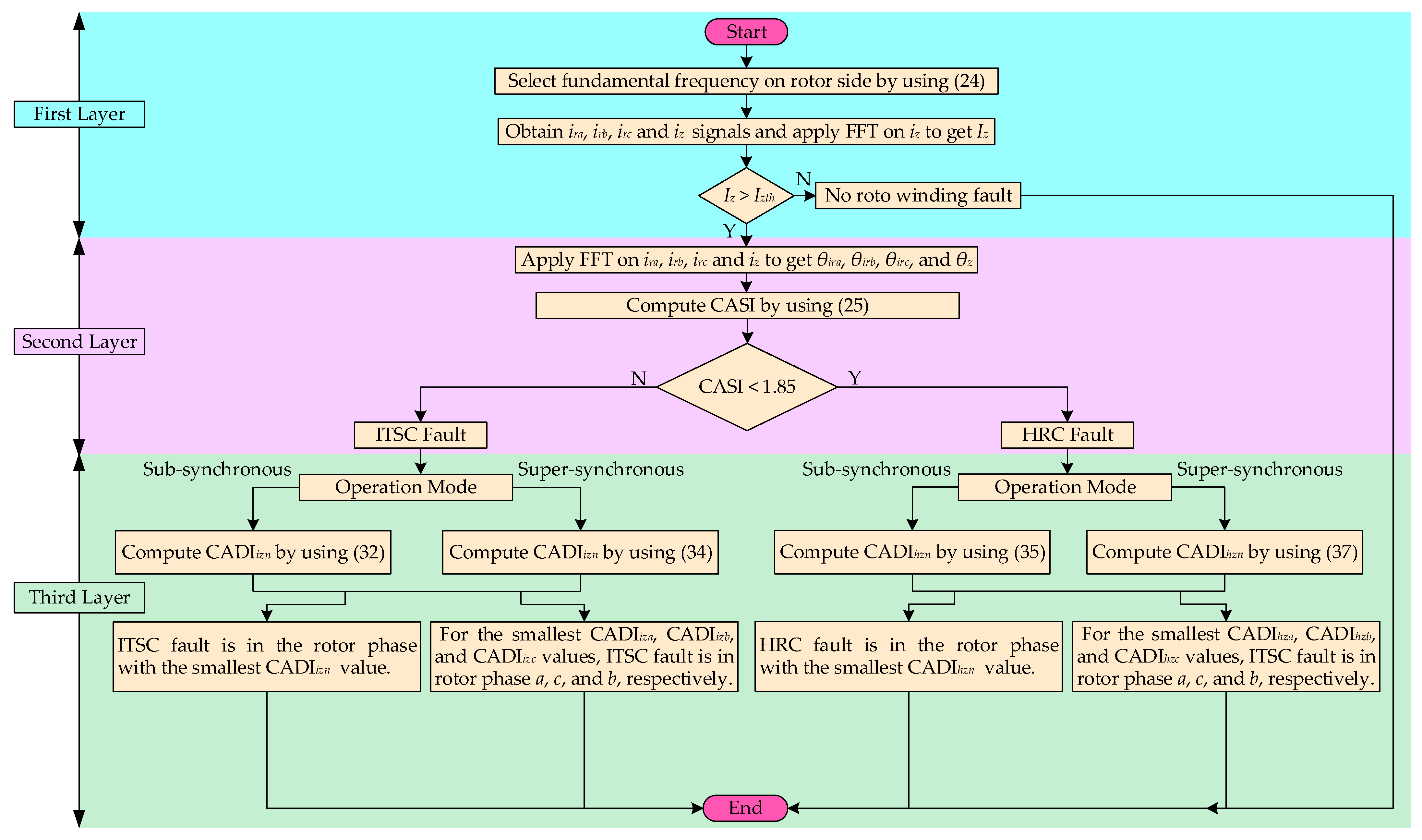
3.5. Algorithm for DFIG Rotor Winding Faults Diagnosis
4. Simulations
4.1. Simulation Under DFIG Sub-Synchronous Operation Mode
- OS1: Operation of DFIG under load = 100%, and slip = 0.02
- OS2: Operation of DFIG under load = 70%, and slip = 0.04
- OS3: Operation of DFIG under load = 50%, and slip = 0.1
4.2. Simulation Under DFIG Super-Synchronous Operation Mode
- OS4: Operation of DFIG under load = 60%, and slip = −0.03
- OS5: Operation of DFIG under load = 75%, and slip = −0.06
- OS6: Operation of DFIG under load = 100%, and slip = −0.08
4.3. Comparison with Existing Techniques
4.4. Detection Accuracy
5. Discussion
6. Conclusions
- (1)
- This study fills an important gap in the DFIG rotor winding fault diagnosis by explicitly validating the proposed framework under super-synchronous operation and dynamic low-frequency rotor conditions, which are often ignored in the existing literature. The results show that the ZSC-CASI-CADI framework performs consistently even when the rotor operates under challenging dynamic conditions across both sub-synchronous and super-synchronous modes. This strong performance across the full operating range of the DFIG greatly improves the practical value of the method for real-world wind energy application.
- (2)
- The magnitude of FFC in the ZSC signal proves to be a very sensitive indicator for detecting rotor winding faults in DFIG, especially when the faults are still in the early, low-severity stage. However, obtaining the ZSC signal requires modification in the ∆-connected rotor windings for placing extra measurement hardware, which adds complexity to the overall rotor winding design. Because of this, the method is especially well-suited for large high-cost DFIG installations where the improved diagnostic accuracy compensates for the added hardware requirements.
- (3)
- The IPO of FFC in the ZSC signal shows different sensitivity characteristics for different rotor winding fault types. For ITSC faults, this angle is highly sensitive to both the fault severity level and the DFIG operating conditions. For HRC faults, this angle remains largely consistent and shows only negligible variation with changes in fault severity or DFIG operating conditions. Meanwhile, the IPOs of the FFCs in the rotor three-phase currents show only minor sensitivity to both ITSC and HRC faults. This fundamental difference in the behavior of IPO of the FFC in the ZSC signal forms the theoretical basis for the fault discrimination (CASI) and localization (CADI) indicators, enabling reliable fault-type discrimination and accurate faulty phase localization
- (4)
- The logic for fault localization depends on both the DFIG operating mode and the type of rotor winding fault. In sub-synchronous operation, where the rotor currents follow a positive (abc) phase sequence, the smallest angular difference identifies the faulty phase. For an ITSC fault, this difference is computed using (32) as the difference between the IPO of the FFC in the ZSC and the IPO of the FFC in each rotor phase current. The smallest value among CADIiza, CADIizb, CADIizc therefore corresponds to a fault in phase a, b, or c, respectively. For an HRC fault, the localization uses Equation (35), which introduces a π-shift in the calculation, but the principle remains the same and the corresponding phase with the smallest CADI value is identified as the faulty one. In super-synchronous operation, where the rotor currents follow a negative (acb) phase sequence, the localization logic adjusts accordingly, and the smallest angular summation identifies the faulty phase. For an ITSC fault, this summation is computed using (34) as the sum of the IPO of the FFC in the ZSC and the IPO of the FCC in each rotor phase current. The minimum among CADIiza, CADIizb, and CADIizc now corresponds to faults in phases a, c, and b, respectively. For an HRC fault, this specific mapping for localization is similarly applied using (37) and the corresponding phase with the smallest CADI value is identified as the faulty one. Together, these rules ensure that the CADI provides accurate and consistent phase identification for both fault types across all DFIG operating modes.
Author Contributions
Funding
Institutional Review Board Statement
Informed Consent Statement
Data Availability Statement
Conflicts of Interest
Nomenclature
| Acronyms | |
| DFIG | Doubly fed induction generator |
| ITSC | Inter-turn short circuit |
| ZSC | Zero-sequence current |
| CASI | Cosine Angle Spread Indicator |
| CADI | Current Angle Difference Indicator |
| FFT | Fast Fourier transform |
| FFC | Fundamental frequency component |
| FFCs | Fundamental frequency components |
| IPO | Initial phase offset |
| IPOs | Initial phase offsets |
References
- Cárdenas, R.; Peña, R.; Alepuz, S.; Asher, G. Overview of Control Systems for the Operation of DFIGs in Wind Energy Conversion Systems. IEEE Trans. Ind. Electron. 2013, 60, 2776–2798. [Google Scholar] [CrossRef]
- Abad, G.; Lopez, J.; Rodriguez, M.; Marroyo, L.; Iwanski, G. Doubly Fed Induction Machine: Modeling and Control for Wind Energy Generation; John Wiley & Sons: Hoboken, NJ, USA, 2011. [Google Scholar]
- Aziz, M.S.; Ahmed, S.; Saleem, U.; Mufti, G.M. Wind-hybrid power generation systems using renewable energy sources—A review. Int. J. Renew Energy Res. 2017, 7, 111–127. [Google Scholar]
- Djurović, S.; Crabtree, C.J.; Tavner, P.J.; Smith, A.C. Condition Monitoring of Wind Turbine Induction Generators with Rotor Electrical Asymmetry. IET Renew. Power Gener. 2012, 6, 207–216. [Google Scholar] [CrossRef]
- Faiz, J.; Moosavi, S.M.M. Eccentricity Fault Detection–From Induction Machines to DFIG—A Review. Renew. Sustain. Energy Rev. 2016, 55, 169–179. [Google Scholar] [CrossRef]
- Gritli, Y.; Zarri, L.; Rossi, C.; Filippetti, F.; Capolino, G.A. Advanced Diagnosis of Electrical Faults in Wound-Rotor Induction Machines. IEEE Trans. Ind. Electron. 2013, 60, 4012–4024. [Google Scholar] [CrossRef]
- Zafarani, M.; Bostanci, E.; Qi, Y.; Goktas, T.; Akin, B. Interturn Short-Circuit Faults in Permanent Magnet Synchronous Machines: An Extended Review and Comprehensive Analysis. IEEE J. Emerg. Sel. Top. Power Electron. 2018, 6, 2173–2191. [Google Scholar] [CrossRef]
- Boldea, I.; Nasar, S.A. The Induction Machines Design Handbook, 2nd ed.; CRC Press: Boca Raton, FL, USA, 2010. [Google Scholar]
- Zhang, P.; Lu, D. A Survey of Condition Monitoring and Fault Diagnosis toward Integrated O&M for Wind Turbines. Energies 2019, 12, 2801. [Google Scholar] [CrossRef]
- Aziz, M.S.; Zhang, J.; Ruzimov, S.; Huang, X. Detection and Localization of Rotor Winding Inter-Turn Short Circuit Fault in DFIG Using Zero-Sequence Current Component Under Variable Operating Conditions. Sensors 2025, 25, 2815. [Google Scholar] [CrossRef]
- Aziz, M.S.; Zhang, J.; Ruzimov, S.; Sherkhon, L.; Wu, Y. Detection of Interturn Fault in DFIG Using Zero-Sequence Voltage Component. In Proceedings of the 2024 3rd International Conference on Power Systems and Electrical Technology (PSET), Tokyo, Japan, 28–30 August 2024; pp. 174–180. [Google Scholar]
- Shah, D.; Nandi, S.; Neti, P. Stator-Interturn Fault Detection of Doubly Fed Induction Generators using Rotor-Current and Search-Coil-Voltage Signature Analysis. IEEE Trans. Ind. Appl. 2009, 45, 1831–1842. [Google Scholar] [CrossRef]
- Qin, P.; Zhang, Z.; Sun, Y.; Liu, H.; Ren, H. Vibration Analysis of DFIG Stator Winding Inter-turn Short Circuit Fault. In Proceedings of the 2018 International Conference on Information Systems and Computer Aided Education (ICISCAE), Changchun, China, 6–8 July 2018; pp. 436–442. [Google Scholar] [CrossRef]
- Zhao, S.; Chen, Y.; Liang, F.; Zhang, S.; Shahbaz, N.; Wang, S.; Zhao, Y.; Deng, W.; Cheng, Y. Incipient Fault Detection and Condition Assessment in DFIGs Based on External Leakage Flux Sensing and Modified Multiscale Poincare Plots Analysis. Meas. Sci. Technol. 2023, 35, 025007. [Google Scholar] [CrossRef]
- Vu, H.; Hammouri, H.; Yahoui, H. An experimental investigation of new electromagnetic field signal for stator asymmetric fault detection of doubly fed induction generators. Int. Trans. Electr. Energy Syst. 2019, 29, 12019. [Google Scholar] [CrossRef]
- Tavner, P. Review of condition monitoring of rotating electrical machines. IET Electr. Power Appl. 2008, 2, 215–247. [Google Scholar] [CrossRef]
- Rehman, A.U.; Jiao, W.; Sun, J.; Sohaib, M.; Jiang, Y.; Shahzadi, M.; Khan, M.I. Efficient fault detection of rotor minor inter-turn short circuit in induction machines using wavelet transform and empirical mode decomposition. Sensors 2023, 23, 7109. [Google Scholar] [CrossRef]
- Wu, Y.; Zhang, J.; Xu, Z.; Wang, S.; Fu, H. Feature Extraction and Applicability Comparisons for Fault Detection of Inter-Turn Short-Circuited PMSM. IEEE Trans. Instrum. Meas. 2024, 73, 3523810. [Google Scholar] [CrossRef]
- Huang, X.; Zhang, J.; Cheng, M. Fault detection of servo motor bearing based on speed signal under variable-speed conditions. IEEE Trans. Instrum. Meas. 2024, 73, 3517012. [Google Scholar] [CrossRef]
- Singh, G.; Kumar, T.C.A.; Naikan, V.N.A. Induction motor inter-turn fault detection using infrared thermographic analysis. Infrared Phys. Technol. 2016, 77, 277–282. [Google Scholar] [CrossRef]
- Antonino-Daviu, J.; Zamudio-Ramírez, I.; Osornio-Ríos, R.A.; Fuster-Roig, V.; Romero-Troncoso, R.J.; Dunai, L.D. Stray Flux Analysis for the Detection of Rotor Failures in Wound Rotor Induction Motors. In Proceedings of the IECON 2019—45th Annual Conference of the IEEE Industrial Electronics Society, Lisbon, Portugal, 14–17 October 2019; pp. 3704–3709. [Google Scholar] [CrossRef]
- Kia, S.H. Monitoring of wound rotor induction machines by means of discrete wavelet transform. Electr. Power Compon. Syst. 2018, 46, 2021–2035. [Google Scholar] [CrossRef]
- Hamdad, N.; Hammouche, K. Hilbert Huang Transform and Pattern Recognition to Detect Defects in Induction Motor. In Proceedings of the 2015 4th International Conference on Electrical Engineering (ICEE), Boumerdes, Algeria, 13–15 December 2015; pp. 1–6. [Google Scholar]
- Jung, J.-H.; Lee, J.-J.; Kwon, B.-H. Online Diagnosis of Induction Motors Using MCSA. IEEE Trans. Ind. Electron. 2006, 53, 1842–1852. [Google Scholar] [CrossRef]
- Bellini, A.; Filippetti, F.; Franceschini, G.; Tassoni, C. Closed-loop control impact on the diagnosis of induction motor faults. IEEE Trans. Ind. Appl. 2000, 36, 1318–1329. [Google Scholar] [CrossRef]
- Ruzimov, S.; Zhang, J.; Huang, X.; Aziz, M.S. Detection of Inter-Turn Short-Circuit Faults for Inverter-Fed Induction Motors Based on Negative-Sequence Current Analysis. Sensors 2025, 25, 4844. [Google Scholar] [CrossRef]
- Zhu, Y.; Cai, S.; Li, B. Detection and Discrimination of Interturn Fault and High-Resistance Connection Fault in PMSM Based on Deviation Angle of Zero Sequence Voltage. IEEE Trans. Transp. Electrif. 2024, 10, 7623–7632. [Google Scholar] [CrossRef]
- Hu, R.; Wang, J.; Mills, A.R.; Chong, E.; Sun, Z. Detection and Classification of Turn Fault and High Resistance Connection Fault in Permanent Magnet Machines Based on Zero Sequence Voltage. IEEE Trans. Power Electron. 2020, 35, 1922–1933. [Google Scholar] [CrossRef]
- Gyftakis, K.N.; Kappatou, J.C. The Zero-Sequence Current as a Generalized Diagnostic Mean in Δ-Connected Three-Phase Induction Motors. IEEE Trans. Energy Convers. 2014, 29, 138–148. [Google Scholar] [CrossRef]
- Hang, J.; Zhang, J.; Cheng, M.; Zhang, B.; Ding, S. High-Resistance Connection Detection in Permanent Magnet Synchronous Machine Using Zero-Sequence Current Component. IEEE Trans. Power Electron. 2016, 31, 4710–4719. [Google Scholar] [CrossRef]
- Hang, J.; Zhang, J.; Cheng, M.; Huang, J. Online Interturn Fault Diagnosis of Permanent Magnet Synchronous Machine Using Zero-Sequence Components. IEEE Trans. Power Electron. 2015, 30, 6731–6741. [Google Scholar] [CrossRef]
- Filippetti, F.; Franceschini, G.; Tassoni, C.; Vas, P. Recent Developments of Induction Motor Drives Fault Diagnosis Using AI Techniques. IEEE Trans. Ind. Electron. 2000, 47, 994–1004. [Google Scholar] [CrossRef]
- De La Barrera, P.M.; Bossio, G.R.; Solsona, J.A. High-Resistance Connection Detection in Induction Motor Drives Using Signal Injection. IEEE Trans. Ind. Electron. 2014, 61, 3563–3573. [Google Scholar] [CrossRef]
- Aubert, B.; Regnier, J.; Caux, S.; Alejo, D. Stator Inter-Turn Short-Circuit Detection in Permanent Magnet Synchronous Generators Using Extended Kalman Filtering. In Proceedings of the 2013 IEEE ECMSM, Toulouse, France, 24–26 June 2013; pp. 1–6. [Google Scholar]
- Kao, J.H.; Wang, W.J.; Lai, Y.H.; Perng, J.W. Analysis of Permanent Magnet Synchronous Motor Fault Diagnosis Based on Learning. IEEE Trans. Instrum. Meas. 2019, 68, 310–324. [Google Scholar] [CrossRef]
- Delgado, M.; Garcia, A.; Ortega, J.A.; Cardenas, J.J.; Romeral, L. Multidimensional Intelligent Diagnosis System Based on Support Vector Machine Classifier. In Proceedings of the 2011 IEEE International Symposium on Industrial Electronics, Gdansk, Poland, 27–30 June 2011; pp. 2124–2131. [Google Scholar]
- Yan, H.; Xu, Y.; Cai, F.; Zhang, H.; Zhao, W.; Gerada, C. PWM-VSI Fault Diagnosis for a PMSM Drive Based on the Fuzzy Logic Approach. IEEE Trans. Power Electron. 2019, 34, 759–768. [Google Scholar] [CrossRef]
- Lee, H.; Jeong, H.; Koo, G.; Ban, J.; Kim, S.W. Attention Recurrent Neural Network-Based Severity Estimation Method for Interturn Short-Circuit Fault in Permanent Magnet Synchronous Machines. IEEE Trans. Ind. Electron. 2021, 68, 3445–3453. [Google Scholar] [CrossRef]
- Ding, W.; Jin, Y.; Wu, X.; Yang, Y.; Jiang, Y. High-Resistance Connection Diagnosis of Doubly Fed Induction Generators. Energies 2023, 16, 7516. [Google Scholar] [CrossRef]
- Stefani, A.; Yazidi, A.; Rossi, C.; Filippetti, F.; Casadei, D.; Capolino, G.A. Doubly Fed Induction Machines Diagnosis Based on Signature Analysis of Rotor Modulating Signals. IEEE Trans. Ind. Appl. 2008, 44, 1711–1721. [Google Scholar] [CrossRef]
- Stojčić, G.; Pašambegović, K.; Wolbank, T.M. Detecting Faults in Doubly Fed Induction Generator by Rotor Side Transient Current Measurement. IEEE Trans. Ind. Appl. 2014, 50, 3494–3502. [Google Scholar] [CrossRef]
- Hernández-Mayoral, E.; Iracheta-Cortez, R.; Lecheppe, V.; Salgado, O.A.J. Modelling and Validation of a Grid-Connected DFIG by Exploiting the Frequency-Domain Harmonic Analysis. Appl. Sci. 2020, 10, 9014. [Google Scholar] [CrossRef]
- Bebars, A.D.; Eladl, A.A.; Abdulsalam, G.M.; Badran, E.A. Internal electrical fault detection techniques in DFIG-based wind turbines: A review. Prot. Control Mod. Power Syst. 2022, 7, 1–22. [Google Scholar] [CrossRef]
- Chang, Y.; Zhao, M.; Kocar, I. The Impact of DFIG Control Schemes on the Negative-Sequence Based Differential Protection. Int. J. Electr. Power Energy Syst. 2022, 143, 108457. [Google Scholar] [CrossRef]
- Yang, F.; Gao, W.; Zhang, S.; Li, C.; Duan, Z.; Zhang, Y. Multiscale Park’s Vector Approach for Identifying Early Stator Fault Severity Using MCSA in DFIGs. In Proceedings of the 2023 International Conference on Sensing, Measurement & Data Analytics in the era of Artificial Intelligence (ICSMD), Harbin, China, 21–23 December 2023; pp. 1–6. [Google Scholar]
- Amin, M.M.; Hashemnia, N.; Islam, M.R.; Abu-Siada, A. Evaluating the Interturn and Eccentricity Fault Indices for a Micro-Doubly Fed Induction Generator Under Various Operating Conditions. IEEE Trans. Ind. Appl. 2025, 61, 25–36. [Google Scholar]
















| Fault | Faulty Phase | ∆izn = {∆iza, ∆izb, ∆izc} | Modified ∆izn = {∆iza, ∆izb, ∆izc} |
|---|---|---|---|
| ITSC | Phase-a | {−π + δ, −π/3 − δ, π/3 + δ} | {(−π − ∆θira) + (δ − ∆δif), (−π/3 + ∆θira) + (δ − ∆δif), (π/3 − ∆θira) + (δ − ∆δif)} |
| Phase-b | {π/3 + δ, −π + δ, −π/3 − δ} | {(π/3 − ∆θira) + (δ − ∆δif), (−π − ∆θira) + (δ − ∆δif), (−π/3 + ∆θira) + (δ − ∆δif)} | |
| Phase-c | {−π/3 − δ, π/3 + δ, −π + δ} | {(−π/3 + ∆θira) + (δ − ∆δif), (π/3 − ∆θira) + (δ − ∆δif), (−π − ∆θira) + (δ − ∆δif)} | |
| HRC | Phase-a | {0, 2π/3, −2π/3} | {(−∆θira − ∆δhf), (2π/3 + ∆θira − ∆δhf), (−2π/3 − ∆θira − ∆δif)} |
| Phase-b | {−2π/3, 0, 2π/3} | {(−2π/3 − ∆θira − ∆δif), (-∆θira − ∆δhf), (2π/3 + ∆θira −∆δhf)} | |
| Phase-c | {2π/3, −2π/3, 0} | {(2π/3 + ∆θira − ∆δhf), (−2π/3 − ∆θira − ∆δif), (−∆θira − ∆δhf)} |
| Fault and Mode | Faulty Phase | CADI Values | Location Indicator |
|---|---|---|---|
| ITSC (Sub-Synchronous) Using (32) | Phase-a | {(δ − ∆δif + ∆θira, δ − ∆δif + ∆θira +2π/3, δ − ∆δif + ∆θira + 2π/3} | Smallest CADIiza |
| Phase-b | {(δ − ∆δif + ∆θira + 2π/3, δ − ∆δif + ∆θira, δ − ∆δif + ∆θira + 2π/3} | Smallest CADIizb | |
| Phase-c | {(δ − ∆δif +∆θira + 2π/3, δ − ∆δif + ∆θira + 2π/3, δ − ∆δif + ∆θira} | Smallest CADIizc | |
| ITSC (Sup-Synchronous) Using (34) | Phase-a | {(δ − ∆δif +∆θira, δ − ∆δif +∆θira + 2π/3, δ − ∆δif + ∆θira + 2π/3} | Smallest CADIiza |
| Phase-b | {(δ − ∆δif + ∆θira +2π/3, δ − ∆δif +∆θira + 2π/3, δ − ∆δif + ∆θira} | Smallest CADIizc | |
| Phase-c | {(δ − ∆δif + ∆θira + 2π/3, δ − ∆δif + ∆θira, δ − ∆δif +∆θira + 2π/3} | Smallest CADIizb | |
| HRC (Sub-Synchronous) Using (35) | Phase-a | {π − ∆δhf + ∆θira, π/3 − ∆δhf + ∆θira, π/3 − ∆δhf + ∆θira} | Smallest CADIhza |
| Phase-b | {π/3 − ∆δhf + ∆θira, π − ∆δhf + ∆θira, π/3 − ∆δhf +∆θira} | Smallest CADIhzb | |
| Phase-c | {π/3 − ∆δhf +∆θira, π/3 − ∆δhf +∆θira, π − ∆δhf + ∆θira} | Smallest CADIhzc | |
| HRC (Sup-Synchronous) Using (37) | Phase-a | {−∆δhf + ∆θira, 5π/3 − ∆δhf + ∆θira, π/3 − ∆δhf + ∆θira} | Smallest CADIhza |
| Phase-b | {5π/3 − ∆δhf + ∆θira, π/3 − ∆δhf +∆θira, -∆δhf + ∆θira} | Smallest CADIhzc | |
| Phase-c | {π/3 − ∆δhf + ∆θira, −∆δhf + ∆θira, 5π/3 − ∆δhf + ∆θira} | Smallest CADIhzb |
| Property | Value | Property | Value |
|---|---|---|---|
| DFIG rated power | 2 MW | Number of poles | 4 |
| RMS rotor voltage (L-L) | 207 V | RMS stator voltage (L-L) | 690 V |
| Rotor current (RMS) | 1000 A | Stator current (RMS) | 1760 A |
| Per-phase rotor resistance | 0.00292 Ω | Per-phase stator resistance | 0.00261 Ω |
| Rotor leakage inductance | 783 µH | Stator leakage inductance | 87 µH |
| Magnetizing inductance | 2.5 mH | Windings (stator/rotor) | Star/delta |
| Rotor per-phase turns | 100 | Grid side frequency | 50 Hz |
| Stator per-phase turns | 333 | Synchronous speed | 1500 r/min |
| Fault Level | OS Case | Mag. and IPO of FFC in ZSC {Iz (A), θz (deg.)} | IPOs of FFCs in Rotor Currents {θira, θirb, θirc(deg.)} | CASI Value | CADI Values {CASIza, CASIzb, CASIzc} | Diagnostics |
|---|---|---|---|---|---|---|
| 0 | OS1 | {0.05, N/A} | Iz < Izth | No rotor winding fault detected | ||
| OS2 | {0.14, N/A} | |||||
| OS3 | {0.41, N/A} | |||||
| ITSC µ = 0.06 | OS1 | {40.65, −73.82°} | {−53.50°, −173.81°, 65.11°} | 1.912 | {16.37°, 136.67°, 102.23°} | CASI > 1.85, CADIiza is smallest, ITSC in phase-a |
| OS2 | {49.12, 37.78°} | {78.51°, −40.50°, −162.50°} | 2.023 | {40.7°, 78.30°, 200.30°} | ||
| OS3 | {64.04, 45.30°} | {88.80°, −27.10°, −148.89°} | 2.146 | {37.66°, 78.24°, 200.04°} | ||
| ITSC µ = 0.03 | OS1 | {11.90, −42.03°} | {−52.870°, −172.42°, 64.92°} | 2.268 | {10.84°, 130.38°, 106.95°} | CASI > 1.85, CADIiza is smallest, ITSC in phase-a |
| OS2 | {14.3, 30.10°} | {79.61°, −39.50°, −160.50°} | 2.551 | {49.51°, 69.60°, 190.60°} | ||
| OS3 | {23.94, 40.57°} | {87.90°, −29.10°, −150.67°} | 2.586 | {47.33°, 69.67°, 191.24°} | ||
| ITSC µ = 0.01 | OS1 | {2.59, −63.82°} | {−52.76°, −172.52°, 64.83°} | 2.368 | {11.06°, 108.70°, 126.65°} | CASI > 1.85, CADIiza is smallest, ITSC in phase-a |
| OS2 | {1.76, 24.32°} | {80.10°, −39.30°, −159.91°} | 2.813 | {55.78°, 63.62°, 184.23°} | ||
| OS3 | {3.34, 32.25°} | {88.83°, −30.53°, −151.99°} | 2.825 | {56.58°, 62.78°, 184.23°} | ||
| HRC rif = 10 mΩ | OS1 | {9.43, 114.94°} | {−35.16°, −157.79°, 83.35°} | 1.538 | {29.1°, 92.01°, 148.41°} | CASI < 1.85, CADIhza is smallest, HRC in phase-a |
| OS2 | {29.92, −124.17°} | {80.88°, −40.50°, −159.94°} | 1.691 | {25.08°, 95.85°, 215.74°} | ||
| OS3 | {48.77, −116.20°} | {89.46°, −31.32°, −151.30°} | 1.652 | {25.66°, 95.12°, 215.09°} | ||
| HRC rif = 5 mΩ | OS1 | {4.72, 114.94°} | {−35.72°, −156.67°, 83.52°} | 1.488 | {29.34°, 91.61°, 148.58°} | CASI < 1.85, CADIhza is smallest, HRC in phase-a |
| OS2 | {14.97, −124.17°} | {80.58°, −39.88°, −159.82°} | 1.617 | {24.75°, 95.71°, 144.35°} | ||
| OS3 | {26.25, −116.20°} | {88.93°, −31.25°, −151.24°} | 1.646 | {25.13°, 95.05°, 144.96°} | ||
| HRC rif = 2 mΩ | OS1 | {1.89, 114.94°} | {−36.06°, −156.44°, 83.63°} | 1.474 | {29.12°, 91.38°, 148.69°} | CASI < 1.85, CADIhza is smallest, HRC in phase-a |
| OS2 | {5.98, −124.17°} | {80.41°, −39.77°, −159.75°} | 1.619 | {24.58°, 95.60°, 144.42°} | ||
| OS3 | {10.49, −116.20°} | {88.61°, −31.21°, −151.21°} | 1.646 | {24.81°, 95.01°, 144.99°} | ||
| Fault Level | OS Case | Mag. and IPO of FFC in ZSC {Iz (A), θz (deg.)} | IPOs of FFCs in Rotor Currents {θira, θirb, θirc(deg.)} | CASI Value | CADI Values {CASIza, CASIzb, CASIzc} | Diagnostics |
|---|---|---|---|---|---|---|
| 0 | OS4 | {0.06, N/A} | Iz < Izth | No rotor winding fault detected | ||
| OS5 | {0.10, N/A} | |||||
| OS6 | {0.36, N/A} | |||||
| ITSC µ = 0.06 | OS4 | {29.77, 69.29°} | {−30.41°, 89.68°, −150.62°} | 1.886 | {38.80°, 158.97°, 81.32°} | CASI > 1.85, CADIiza is smallest, ITSC in phase-a |
| OS5 | {44.28, 38.8°} | {−76.53°, 43.02°, 162.26°} | 2.708 | {37.73°, 81.82°, 201.06°} | ||
| OS6 | {60.24, 26.68°} | {−84.54°, 34.48°, 153.51°} | 2.511 | {57.66°, 61.16°, 180.19°} | ||
| ITSC µ = 0.03 | OS4 | {10.70, −13.06°} | {−30.49°, 89.61°, −150.48°} | 2.063 | {43.53°, 76.55°, 163.54°} | CASI > 1.85, CADIiza is smallest, ITSC in phase-a |
| OS5 | {14.14, 51.80°} | {−76.98°, 43.04°, 162.69°} | 2.495 | {24.73°, 94.82°, 214.06°} | ||
| OS6 | {21.13, 35.68°} | {−85.26°, 34.61°, 154.10°} | 2.691 | {48.86°, 70.16°, 189.19°} | ||
| ITSC µ = 0.01 | OS4 | {2.26, 84.65°} | {−30.48°, 89.57°, −150.50°} | 2.725 | {54.24°, 174.33°, 56.96°} | CASI > 1.85, CADIiza is smallest, ITSC in phase-a |
| OS5 | {1.81, 62.30°} | {−77.09°, 42.96°, 162.89°} | 1.928 | {14.68°, 105.34°, 224.93°} | ||
| OS6 | {3.34, 43.74°} | {−85.50°, 34.54°, 154.43°} | 2.498 | {41.52°, 78.35°, 197.84°} | ||
| HRC rif = 10 mΩ | OS4 | {13.04, 67.62°} | {−29.17°, 89.77°, −150.42°} | 1.724 | {38.45°, 157.39°, 82.80°} | CASI < 1.85, CADIhza is smallest, HRC in phase-a |
| OS5 | {21.61, 20.72°} | {−76.70°, 42.75°, 162.71°} | 1.767 | {55.98°, 63.47°, 183.43°} | ||
| OS6 | {46.92, 57.32°} | {−85.24°, 34.34°, 154.31°} | 1.746 | {27.92°, 91.66°, 211.63°} | ||
| HRC rif = 5 mΩ | OS4 | {6.52, 67.23°} | {−29.55°, 89.91°, −150.17°} | 1.726 | {37.68°, 157.14°, 82.94°} | CASI < 1.85, CADIhza is smallest, HRC in phase-a |
| OS5 | {10.80, 20.52°} | {−76.88°, 42.84°, 162.81°} | 1.772 | {56.36°, 63.36°, 183.33°} | ||
| OS6 | {23.46, 57.18°} | {−85.39°, 34.40°, 154.39°} | 1.756 | {28.29°, 91.58°, 211.57°} | ||
| HRC rif = 2 mΩ | OS4 | {2.61, 67.00°} | {−29.78°, 90.0°, −150.03°} | 1.724 | {37.22°, 157.00°, 83.03°} | CASI < 1.85, CADIhza is smallest, HRC in phase-a |
| OS5 | {4.32, 20.40°} | {−77.0°, 42.89°, 162.88°} | 1.775 | {56.60°, 63.29°, 183.28°} | ||
| OS6 | {9.38, 57.08°} | {−85.47°, 34.45°, 154.44°} | 1.774 | {28.39°, 91.53°, 211.52°} | ||
| Method | Computational Burden | Latency |
|---|---|---|
| Proposed (FFT + CASI + CADI) | Light | Very low |
| Negative-sequence features | Medium | Low |
| Park’s vector (modulus/angle) | Medium | Medium |
| MCSA sidebands (fs ± kfr) | High | High |
| Method | Detection Accuracy |
|---|---|
| Proposed (FFT + CASI + CADI) | 97–99% |
| Negative-sequence features | 93–96% |
| Park’s vector (modulus/angle) | 90–94% |
| MCSA sidebands (fs ± kfr) | 88–92% |
Disclaimer/Publisher’s Note: The statements, opinions and data contained in all publications are solely those of the individual author(s) and contributor(s) and not of MDPI and/or the editor(s). MDPI and/or the editor(s) disclaim responsibility for any injury to people or property resulting from any ideas, methods, instructions or products referred to in the content. |
© 2026 by the authors. Licensee MDPI, Basel, Switzerland. This article is an open access article distributed under the terms and conditions of the Creative Commons Attribution (CC BY) license.
Share and Cite
Aziz, M.S.; Zhang, J.; Ruzimov, S.; Huang, X.; Ahmad, A. Detection, Discrimination, and Localization of Rotor Winding Faults in Doubly Fed Induction Generators Using a Three-Layer ZSC–CASI–CADI Framework. Sensors 2026, 26, 273. https://doi.org/10.3390/s26010273
Aziz MS, Zhang J, Ruzimov S, Huang X, Ahmad A. Detection, Discrimination, and Localization of Rotor Winding Faults in Doubly Fed Induction Generators Using a Three-Layer ZSC–CASI–CADI Framework. Sensors. 2026; 26(1):273. https://doi.org/10.3390/s26010273
Chicago/Turabian StyleAziz, Muhammad Shahzad, Jianzhong Zhang, Sarvarbek Ruzimov, Xu Huang, and Anees Ahmad. 2026. "Detection, Discrimination, and Localization of Rotor Winding Faults in Doubly Fed Induction Generators Using a Three-Layer ZSC–CASI–CADI Framework" Sensors 26, no. 1: 273. https://doi.org/10.3390/s26010273
APA StyleAziz, M. S., Zhang, J., Ruzimov, S., Huang, X., & Ahmad, A. (2026). Detection, Discrimination, and Localization of Rotor Winding Faults in Doubly Fed Induction Generators Using a Three-Layer ZSC–CASI–CADI Framework. Sensors, 26(1), 273. https://doi.org/10.3390/s26010273

