Open-Source Algorithm for Automated Vigilance State Classification Using Single-Channel Electroencephalogram in Rodents
Abstract
1. Introduction
1.1. Background and Context
1.2. Current Approaches and Limitations
1.3. Challenges in Sleep Staging
1.4. Innovative Aspects of the Approach Used in This Study
2. Materials and Methods
2.1. Animal Dataset
- i. Ten EEG recordings from Fischer344 male rats aged 4–12 months that included periods of spontaneous sleep–wake behavior or 6 h of sleep deprivation followed by recovery, with a combined total duration of 216 h (Table 1).
- ii. Ten EEG recordings from C57BL/6 mice of both genders aged 5 and 25 months, with a total duration of 240 h of spontaneous sleep–waking recording from undisturbed animals (Table 1).
2.2. Surgery and Data Acquisition
- i. For mice, AP: 1 mm and −3 to −4 mm, and LM+: 1 mm and 2 mm;
- ii. For rats, AP: 1 mm and −6 mm, and LM:1 mm and 3 mm.
- algorithm.
2.3. Manual Annotation
2.4. Automatic Annotation Algorithm Based on a Single EEG Channel
2.5. General Preprocessing
2.6. Artifact Detection
2.7. High-Amplitude Artifact Identification
- i. Transforming EEG signal to RMS amplitudes (root mean square). To extract the information on the overall amplitudes of epochs, we use the RMS series computed over the epochs of the raw signal X [31].
- We used a 10-s analysis window; however, a window length ranging from 2 to 30 s can be employed if necessary [32].
- ii. Smoothing. Smoothing of the raw RMS signal is required to reduce amplitude variations. The smoothing window of 20 s (extending 10 s to the left and 10 s to the right of each RMS series point) was established empirically, and the XRMS series was transformed according to the following formula:
- iii. Fitting the Gaussian mixture model (GMM). Fitting a 2-component Gaussian mixture model (GMM) to the smoothed data is performed to detect epochs with high and low RMS amplitudes. The Gaussian mixture model (GMM) is a standard clustering method that decomposes the data into a predefined number of components (each assumed to follow a Gaussian distribution) to provide the most optimal and realistic centroids and covariance matrices [33,34]. Both components may be contaminated with artifacts: epochs with ~0 amplitudes assigned to the lower component may indicate signal absence, and the high-amplitude outliers assigned to the higher component typically represent movement artifacts.
- iv. Threshold-based automatic artifact identification. Two thresholds for the removal of both low- and high-amplitude artifacts are then calculated according to the following formulas:
2.8. Low-Amplitude Artifacts Detection
- i. FFT is applied to each 10-s epoch using a 256-point Hanning window with 50% overlap:
- ii. Creating a two-dimensional sample where the first dimension is the RMS of the raw signal used previously for finding artifact thresholds, and the second is the series of summed FFT-spectrum amplitudes in the 2–10 Hz frequency range;
- iii. Transforming these dimensions to their standard scores, i.e., z-scores;
- iv. In the obtained 2-dimensional feature space, most of the points form a Gaussian-like distribution, while the artifact points of interest are outliers (Figure 2B). These outliers are automatically identified using kernel density estimation with Epanechnikov’s kernel [34]. The method numerically assesses what is visually apparent in the scatter plot (some points are closer together) by evaluating the density of data points at every location in the feature space. This allows for distinguishing areas based on data point density. Since the values were previously z-scored, the density threshold was empirically determined to be −5 regardless of the data (Figure 2C). Figure 2D shows an example of when both types of artifacts are detected.
2.9. Splitting the Multiclass Stage Scoring into Binary Problems
2.10. NREM Sleep Detection
- i. FFT features extraction. The FFT amplitudes for the set of delta and sigma bands were extracted from the previously calculated complete FFT spectrum X(f) and stored separately.
- ii. Smoothing. Optionally, 2D arrays of the spectra chunks with dimensions ‘epoch number’ and ’frequency’ are RMS-smoothed along the time dimension using a user-defined window length in seconds, as specified in Formula (1). The smoothing reduces excessive fragmentation in the resulting hypnogram and improves the results [11].
- iii. GMM clustering. The FFT spectrum values for each frequency band and epoch, organized in a 2D array with dimensions ‘epoch number’ and ‘frequency’, were input into a GMM model to distinguish two components (Figure 3A,B). The identified components were labeled as 1 or 0, with 1 representing NREM sleep and 0 representing a mix of wakefulness and REM sleep. Frequency spectrum chunks corresponding to each band were used without summing or averaging them. This resulted in a higher dimensional feature vector and allowed the GMM to better separate the components. The results of this clustering for a single band are shown in Figure 3A,B. To examine frequency variations across multiple bands, we tracked the locations of specific epochs within GMM clusters generated using different frequency ranges. This approach allows us to observe how these epochs distribute across clusters, providing insight into the variation of frequencies within the defined bands (Supplementary Figure S1A). For visualization purposes, we used the first 2 principal components [37] of the band’s sample, as the raw sample is much higher-dimensional and cannot be plotted directly.
- Compared to the conventional approach that uses one-dimensional series and rigid thresholds, the presented method is more effective at detecting ambiguous states. As shown in Figure 3B, a rigid threshold applied to one-dimensional data cannot achieve comparable separation.
- iv. Voting. After GMM clustering, each frequency band independently classified epochs as “1” (NREM sleep). Due to the transitional nature of some epochs (Supplementary Figure S1A), discrepancies were expected between classifications across different bands, particularly for epochs near cluster boundaries. To resolve these inconsistencies, a “voting” method was applied across all frequency bands (Figure 3C). An epoch was assigned to NREM sleep when most frequency bands indicated this stage; otherwise, it was retained in the “mix-W/R” group for additional refinement (Figure 3C).
2.11. Separation of REM Sleep
2.12. Reducing the Number of Wake Epochs
- i. series was further smoothed using a wide window (w = 150–300 s), according to Formula (1).
- ii. Next, to separate low and high values in the smoothed RMS series we applied a 2-component GMM to the RMS. The lower values exclusively contained wake epochs, while the higher values contained NREM sleep, REM sleep, and a small number of wake epochs. Because REM sleep follows NREM sleep immediately, previous smoothing flattens RMS signal disabling its sharp decrease that is typical for NREM-to-REM sleep transitions. After smoothing, most REM sleep epochs occur in the higher component, while most wake epochs remain at the low values level and are rejected. The boundary between the higher and lower components is marked as the threshold (Figure 4C). To ensure all REM sleep epochs are in the higher component, we further decrease the threshold separating the components by 10% of the difference between components’ mean values. Therefore, all lower values, mostly wake epochs, are eliminated, and only the higher values were used for subsequent analysis.
- iii. The effect of window length on the removal of wake epochs
- Our findings indicate that when the window size is set to 150–300 s and combined with an automatic threshold setting, the retention of REM sleep epochs exceeds 95% and approaches a plateau, while the percentage of wake epochs is reduced by over 80% compared to the prior preprocessing condition (Figure 4A–D). Shorter windows (150–200 s) allow the removal of more wake epochs than wider windows (300 s) with the same threshold but require a stricter threshold setting due to the risk of losing some REM sleep epochs if the threshold is set too high. Therefore, shorter windows are recommended when using a manual threshold. In contrast, in the case of wider windows (≥300 s), the threshold could be more flexible. The wide window approach is more suitable for automatic threshold settings, as it minimizes the loss of REM sleep.
- Further increases in window length do not enhance the retention of REM sleep epochs; instead, they lead to a rise in undesirable wake epochs. Therefore, we consider a window length of ~150–300 s to be optimal for both rats and mice.
- Further elimination of post-threshold epochs within rising RMS slopes (Figure 4C) allows for the additional removal of wake and NREM sleep epochs while still minimally affecting REM sleep. This process further enhances the accuracy of REM sleep identification due to “cleaning up” the REM sleep cluster from other states, thereby enhancing the performance of the GMM approach for REM sleep identification (Figure 4D).
- iv. Removing epochs positioned on the ascending RMS slope after the threshold crossing (Figure 4C) leads to significant further reductions in the number of wakefulness and NREM sleep epochs. Our analysis showed that eliminating sets of 40–50 epochs after the threshold crossing did not impact the number of REM sleep epochs.
- v. Additional elimination of wake and NREM sleep epochs is performed during the second cycle of analysis, referred to as the second iteration depicted as i = 1 in Figure 1, which can be optionally executed after completing all steps of the primary analysis, termed the first iteration (Figure 1, i = 0). During this stage, epochs situated on both the ascending and descending slopes of the RMS, positioned between identified REM sleep and the threshold, are deleted (Figure 4E). This process further reduces the size of the wake and NREM sleep clusters (Figure 4F), thereby making the clustering process more efficient for the initial separating and further refining REM sleep classification.
2.13. Final REM Sleep Identification
2.14. Revealing EEG Frequency Parameters for Efficient REM Sleep Identification via Clustering
2.15. Ambiguity in REM Sleep Epochs Identification
2.16. Evaluating the Optimal Number of BCs
2.17. Inversion of False Negative REM Sleep Epochs by Contouring Typical REM Sleep Range
2.18. Hypnogram Correction via Contextual Rules
- i. We investigated the probability of each epoch being classified as REM sleep based on the preceding vigilance states. We found that if there are ten or more wake epochs among the twenty preceding an automatically identified REM sleep epoch, it is very unlikely to be REM sleep. Therefore, the entire REM sleep epoch is replaced with the state that immediately preceded it.
- ii. Additionally, we optionally replace single REM sleep epochs with the preceding state: for example, NREM-NREM-REM-wake becomes NREM-NREM-NREM-wake.
- iii. At this stage, we can finally reconstruct the states of artifact epochs. To maintain the initial number of epochs, those initially identified as artifacts are assigned to the same stage as the closest preceding non-artifact epoch. The visual examination of the EEG signal reveals that most artifacts occurred during wakefulness and very few during NREM and REM sleep, and the vigilance states of most of those epochs correspond to the vigilance state of the previous epoch. Thus, the continuity of the resulting hypnogram was not fragmented by artifacts. Artifact epochs were also included in the counting of the total amounts of each vigilance state. However, for the evaluation of EEG spectral power, all artifact epochs were excluded.
2.19. Second Iteration to Refine REM Sleep Detection
2.20. Complementary Hypnogram Analysis
- i. Stage percentage over a given window length (Figure 7B);
- ii. Stage fragmentation: statistics on the length of continuous epochs for each stage saved as a .csv file;
- iii. Power spectra for predefined frequency ranges color-coded according to automatically defined vigilance states (Figure 7C).
- iv. Amount of each state for any chosen period of time (Figure 7D).
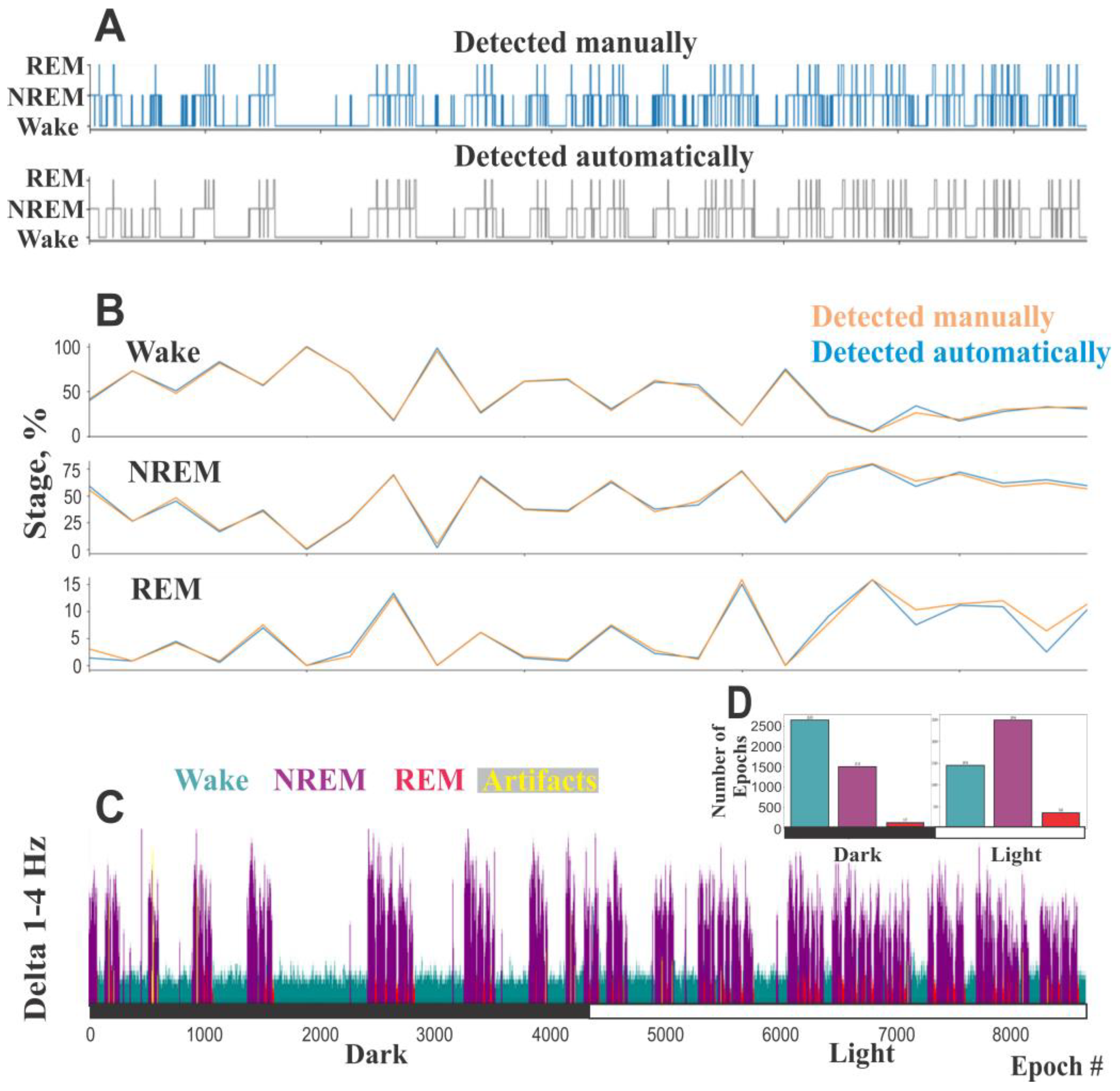
2.21. Checking the Scoring Quality
3. Results
3.1. Estimation of Sensitivity of Different Frequency Bands for Separating NREM Sleep from Mix-W/REM Sleep
3.2. Estimation of Sensitivity of Different BCs for Separating REM Sleep from Mix-W/NREM Sleep
3.3. Estimation of Optimal Number of BCs and Stringency Thresholds for Different Frequency Bands for Separating REM Sleep from Mix-W/NREM Sleep
3.4. Second Iteration
3.5. Evaluating the Quality of Automatic Annotation in Rat and Mouse EEG Using Empirically Found Optimal Settings
4. Discussion
4.1. Artifact Preprocessing
4.2. Clustering-Based Approach
4.3. Multi-Band Analysis for NREM Sleep and REM Sleep Identification
4.4. Complex Multi-Step REM Sleep Identification Process
4.5. Correction of False Negative REM Sleep Epochs
4.6. Comparing the Effectiveness of Our Algorithm with Existing Scoring Methods
4.7. Transparency and Simplicity
4.8. Generalizability and Cross-Species Validation
4.9. Reproducibility and Customizability
4.10. Potential for Optimization
4.11. Limitations
- i. The approach was tested on a limited number of mice and rats of different ages and genders under standard experimental conditions, including spontaneous sleep–wake cycles in undisturbed conditions and recovery sleep following sleep deprivation. While we expect comparable outcomes, further validation should involve rodents subjected to drug administration, chemo-genetic and optogenetic stimulation/inhibition, and transgenic animals. We acknowledge that pharmacological or genetically induced disturbances in the normal EEG pattern may affect sleep staging accuracy, requiring specific adaptations for reliable analysis.
- ii. The performance of our method in handling heavily artifact-contaminated EEG recordings was not specifically evaluated. In the animals selected for this study, artifact contamination was low, affecting only 2–4% of all epochs. The affected epochs were assigned the same vigilance state as the preceding uncontaminated epoch. However, we anticipate that with heavier contamination, the performance of the artifact processing may be limited, as the loss of signal continuity could obscure vigilance state classification.
- iii. Reliance on a single expert scorer introduces potential biases in the ground truth annotations, as subjective variability in interpreting ambiguous epochs may affect the consistency and accuracy of the expert data, which is crucial for empirically defining the rules utilized in subsequent automatic scoring.
- iv. In some instances, the automatic delineation of the REM sleep cluster may not be optimal, requiring manual intervention by the user. However, this adjustment is straightforward, time-efficient, and does not substantially impact the overall analysis workflow.
- v. Although our approach achieves REM sleep staging performance comparable to manual scoring and state-of-the-art methods, a challenge remains in the misclassification of a small fraction of transitional sleep–wake states. While this minor misclassification is unlikely to significantly affect most sleep studies, further development of more refined methods is needed to minimize this limitation.
5. Conclusions
Supplementary Materials
Author Contributions
Funding
Institutional Review Board Statement
Informed Consent Statement
Data Availability Statement
Conflicts of Interest
Abbreviations
| GMM | Gaussian mixture model |
| EEG | Electroencephalogram |
| NREM | Non-rapid eye movement sleep |
| REM | Rapid eye movement sleep |
| W | Wake |
| PSG | Polysomnographic |
| ANN | Artificial neural networks |
| RMS | Root mean square |
| FFT | Fast Fourier transform |
| BC | Band combination |
References
- Ambrogio, C.; Koebnick, J.; Quan, S.F.; Ranieri, V.M.; Parthasarathy, S. Assessment of Sleep in Ventilator-Supported Critically Ill Patients. Sleep 2008, 31, 1559–1568. [Google Scholar] [CrossRef] [PubMed]
- Danker-Hopfe, H.; Kunz, D.; Gruber, G.; Klösch, G.; Lorenzo, J.L.; Himanen, S.L.; Kemp, B.; Penzel, T.; Röschke, J.; Dorn, H.; et al. Interrater reliability between scorers from eight European sleep laboratories in subjects with different sleep disorders. J. Sleep Res. 2004, 13, 63–69. [Google Scholar] [CrossRef] [PubMed]
- Hsieh, K.-C.; Robinson, E.L.; Fuller, C.A. Sleep Architecture in Unrestrained Rhesus Monkeys (Macaca mulatta) Synchronized to 24-Hour Light-Dark Cycles. Sleep 2008, 31, 1239–1250. [Google Scholar] [CrossRef] [PubMed][Green Version]
- Louis, R.P.; Lee, J.; Stephenson, R. Design and validation of a computer-based sleep-scoring algorithm. J. Neurosci. Methods 2004, 133, 71–80. [Google Scholar] [CrossRef] [PubMed]
- Costa-Miserachs, D.; Portell-Cortés, I.; Torras-Garcia, M.; Morgado-Bernal, I. Automated sleep staging in rat with a standard spreadsheet. J. Neurosci. Methods 2003, 130, 93–101. [Google Scholar] [CrossRef]
- Rayan, A.; Agarwal, A.; Samanta, A.; Severijnen, E.; van der Meij, J.; Genzel, L. Sleep scoring in rodents: Criteria, automatic approaches and outstanding issues. Eur. J. Neurosci. 2022, 59, 526–553. [Google Scholar] [CrossRef]
- Fang, G.; Xia, Y.; Zhang, C.; Liu, T.; Yao, D. Optimized single electroencephalogram channel sleep staging in rats. Lab. Anim. 2010, 44, 312–322. [Google Scholar] [CrossRef]
- Tezuka, T.; Kumar, D.; Singh, S.; Koyanagi, I.; Naoi, T.; Sakaguchi, M. Real-time, automatic, open-source sleep stage classification system using single EEG for mice. Sci. Rep. 2021, 11, 11151. [Google Scholar] [CrossRef]
- Rahimi, S.; Soleymankhani, A.; Joyce, L.; Matulewicz, P.; Kreuzer, M.; Fenzl, T.; Drexel, M. Discriminating rapid eye movement sleep from wakefulness by analyzing high frequencies from single-channel EEG recordings in mice. Sci. Rep. 2023, 13, 9608. [Google Scholar] [CrossRef]
- Lin, N.-H.; Hsu, C.-Y.; Luo, Y.; Nagurka, M.L.; Sung, J.-L.; Hong, C.-Y.; Yen, C.-W. Detecting rapid eye movement sleep using a single EEG signal channel. Expert Syst. Appl. 2017, 87, 220–227. [Google Scholar] [CrossRef]
- Rytkönen, K.-M.; Zitting, J.; Porkka-Heiskanen, T. Automated sleep scoring in rats and mice using the naive Bayes classifier. J. Neurosci. Methods 2011, 202, 60–64. [Google Scholar] [CrossRef] [PubMed]
- Fenzl, T.; Romanowski CP, N.; Flachskamm, C.; Honsberg, K.; Boll, E.; Hoehne, A.; Kimura, M. Fully automated sleep deprivation in mice as a tool in sleep research. J. Neurosci. Methods 2007, 166, 229–235. [Google Scholar] [CrossRef] [PubMed]
- Zhu, M.; Chen, J.; Li, H.; Liang, F.; Han, L.; Zhang, Z. Vehicle driver drowsiness detection method using wearable EEG based on convolution neural network. Neural Comput. Appl. 2021, 33, 13965–13980. [Google Scholar] [CrossRef]
- Tortora, S.; Ghidoni, S.; Chisari, C.; Micera, S.; Artoni, F. Deep learning-based BCI for gait decoding from EEG with LSTM recurrent neural network. J. Neural Eng. 2020, 17, 046011. [Google Scholar] [CrossRef]
- Matsumori, S.; Teramoto, K.; Iyori, H.; Soda, T.; Yoshimoto, S.; Mizutani, H. HARU Sleep: A Deep Learning-Based Sleep Scoring System with Wearable Sheet-Type Frontal EEG Sensors. IEEE Access 2022, 10, 13624–13632. [Google Scholar] [CrossRef]
- Liu, Y.; Yang, Z.; You, Y.; Shan, W.; Ban, W. An attention-based temporal convolutional network for rodent sleep stage classification across species, mutants and experimental environments with single-channel electroencephalogram. Physiol. Meas. 2022, 43, 085002. [Google Scholar] [CrossRef]
- Navas-Olive, A.; Amaducci, R.; Jurado-Parras, M.-T.; Sebastian, E.R.; de la Prida, L.M. Deep learning-based feature extraction for prediction and interpretation of sharp-wave ripples in the rodent hippocampus. eLife 2022, 11, e77772. [Google Scholar] [CrossRef]
- Sunagawa, G.A.; Séi, H.; Shimba, S.; Urade, Y.; Ueda, H.R. FASTER: An unsupervised fully automated sleep staging method for mice. Genes Cells 2013, 18, 502–518. [Google Scholar] [CrossRef]
- Lacroix, M.M.; de Lavilléon, G.; Lefort, J.; El Kanbi, K.; Bagur, S.; Laventure, S.; Dauvilliers, Y.; Peyron, C.; Benchenane, K. Improved sleep scoring in mice reveals human-like stages. bioRxiv 2018, 489005. [Google Scholar] [CrossRef]
- Cusinato, R.; Gross, S.; Bainier, M.; Janz, P.; Schoenenberger, P.; Redondo, R.L. Workflow for the unsupervised clustering of sleep stages identifies light and deep sleep in electrophysiological recordings in mice. J. Neurosci. Methods 2024, 408, 110155. [Google Scholar] [CrossRef]
- Koyanagi, I.; Tezuka, T.; Yu, J.; Srinivasan, S.; Naoi, T.; Yasugaki, S.; Nakai, A.; Taniguchi, S.; Hayashi, Y.; Nakano, Y.; et al. Fully automatic REM sleep stage-specific intervention systems using single EEG in mice. Neurosci. Res. 2023, 186, 51–58. [Google Scholar] [CrossRef] [PubMed]
- Kostin, A.; Alam Md, A.; Siegel, J.M.; McGinty, D.; Alam, M.N. Sex- and Age-dependent Differences in Sleep-wake Characteristics of Fisher-344 Rats. Neuroscience 2020, 427, 29–42. [Google Scholar] [CrossRef] [PubMed]
- Kostin, A.; Alam Md, A.; Saevskiy, A.; Alam, M.N. Chronic Astrocytic TNFα Production in the Preoptic-Basal Forebrain Causes Aging-like Sleep–Wake Disturbances in Young Mice. Cells 2024, 13, 894. [Google Scholar] [CrossRef] [PubMed]
- Alam, M.A.; Mallick, B.N. Glutamic acid stimulation of the perifornical-lateral hypothalamic area promotes arousal and inhibits non-REM/REM sleep. Neurosci. Lett. 2008, 439, 281–286. [Google Scholar] [CrossRef]
- Kostin, A.; Alam Md, A.; McGinty, D.; Szymusiak, R.; Alam, M.N. Chronic Suppression of Hypothalamic Cell Proliferation and Neurogenesis Induces Aging-Like Changes in Sleep–Wake Organization in Young Mice. Neuroscience 2019, 404, 541–556. [Google Scholar] [CrossRef]
- Kostin, A.; Siegel, J.M.; Alam, M.N. Lack of Hypocretin Attenuates Behavioral Changes Produced by Glutamatergic Activation of the Perifornical-Lateral Hypothalamic Area. Sleep 2014, 37, 1011–1020. [Google Scholar] [CrossRef][Green Version]
- Granger, B.E.; Perez, F. Jupyter: Thinking and Storytelling with Code and Data. Comput. Sci. Eng. 2021, 23, 7–14. [Google Scholar] [CrossRef]
- Garcia, S.; Guarino, D.; Jaillet, F.; Jennings, T.; Pröpper, R.; Rautenberg, P.L.; Rodgers, C.C.; Sobolev, A.; Wachtler, T.; Yger, P.; et al. Neo: An object model for handling electrophysiology data in multiple formats. Front. Neuroinform. 2014, 8, 10. [Google Scholar] [CrossRef]
- Larson, E.; Gramfort, A.; Engemann, D.A.; Leppakangas, J.; Brodbeck, C.; Jas, M.; Brooks, T.L.; Sassenhagen, J.; McCloy, D.; Luessi, M.; et al. MNE-Python (Version v1.8.0). Zenodo 2024. [Google Scholar] [CrossRef]
- Gramfort, A. MEG and EEG data analysis with MNE-Python. Front. Neurosci. 2013, 7, 267. [Google Scholar] [CrossRef]
- Kreuzer, M.; Polta, S.; Gapp, J.; Schuler, C.; Kochs, E.F.; Fenzl, T. Sleep scoring made easy—Semi-automated sleep analysis software and manual rescoring tools for basic sleep research in mice. MethodsX 2015, 2, 232–240. [Google Scholar] [CrossRef]
- Durán, E.; Oyanedel, C.N.; Niethard, N.; Inostroza, M.; Born, J. Sleep stage dynamics in neocortex and hippocampus. Sleep 2018, 41. [Google Scholar] [CrossRef] [PubMed]
- Pedregosa, F.; Varoquaux, G.; Gramfort, A.; Michel, V.; Thirion, B.; Grisel, O.; Blondel, M.; Müller, A.; Nothman, J.; Louppe, G.; et al. Scikit-learn: Machine Learning in Python. arXiv 2012, arXiv:1201.0490. [Google Scholar]
- Dempster, A.P.; Laird, N.M.; Rubin, D.B. Maximum Likelihood from Incomplete Data via the EM Algorithm. J. R. Stat. Soc. (Ser. B) 1977, 39, 1–38. [Google Scholar] [CrossRef]
- Mondino, A.; Cavelli, M.; Gonzalez, J.; Osorio, L.; Castro-Zaballa, S.; Costa, A.; Vanini, G.; Torterolo, P. Power and coherence in the EEG of the rat: Impact of behavioral states, cortical area, lateralization and light/dark phases. Clocks Sleep 2020, 2, 536–556. [Google Scholar] [CrossRef]
- Kim, D.; Hwang, E.; Lee, M.; Sung, H.; Choi, J.H. Characterization of Topographically Specific Sleep Spindles in Mice. Sleep 2015, 38, 85–96. [Google Scholar] [CrossRef]
- Jolliffe, I. Principal Component Analysis. Int. Encycl. Stat. Sci. 2011, 1094–1096. [Google Scholar] [CrossRef]
- Rudiger, P.; Stevens, J.-L.; Hansen, S.H.; Bednar, J.A.; Liquet, M.; Andrew; Nijholt, B.; Mease, J.; Chris, B.; Randelhoff, A.; et al. holoviz/holoviews: Version 1.19.1. Zenodo 2024. [Google Scholar] [CrossRef]
- Hossin, M.; Sulaiman, M.N. A Review on Evaluation Metrics for Data Classification Evaluations. Int. J. Data Min. Knowl. Manag. Process 2015, 5, 1–11. [Google Scholar] [CrossRef]
- Ferrer, L. Analysis and Comparison of Classification Metrics (Version 4). arXiv 2022, arXiv:2209.05355. [Google Scholar]
- Bakker, J.P.; Ross, M.; Cerny, A.; Vasko, R.; Shaw, E.; Kuna, S.; Magalang, U.J.; Punjabi, N.M.; Anderer, P. Scoring sleep with artificial intelligence enables quantification of sleep stage ambiguity: Hypnodensity based on multiple expert scorers and auto-scoring. Sleep 2022, 46, zsac154. [Google Scholar] [CrossRef] [PubMed]
- Brodersen PJ, N.; Alfonsa, H.; Krone, L.B.; Blanco-Duque, C.; Fisk, A.S.; Flaherty, S.J.; Guillaumin MC, C.; Huang, Y.-G.; Kahn, M.C.; McKillop, L.E.; et al. Somnotate: A probabilistic sleep stage classifier for studying vigilance state transitions. PLoS Comput. Biol. 2024, 20, e1011793. [Google Scholar] [CrossRef] [PubMed]
- Schwabedal, J.T.C.; Sippel, D.; Brandt, M.D.; Bialonski, S. Automated Classification of Sleep Stages and EEG Artifacts in Mice with Deep Learning (Version 1). arXiv 2018, arXiv:1809.08443. [Google Scholar]
- Wang, L.A.; Kern, R.; Yu, E.; Choi, S.; Pan, J.Q. IntelliSleepScorer, a software package with a graphic user interface for automated sleep stage scoring in mice based on a light gradient boosting machine algorithm. Sci. Rep. 2023, 13, 4275. [Google Scholar] [CrossRef]
- Yamada, R.G.; Matsuzawa, K.; Ode, K.L.; Ueda, H.R. An automated sleep staging tool based on simple statistical features of mice electroencephalography (EEG) and electromyography (EMG) data. Eur. J. Neurosci. 2024, 60, 5467–5486. [Google Scholar] [CrossRef]
- Danker-Hopfe, H.; Anderer, P.; Zeitlhofer, J.; Boeck, M.; Dorn, H.; Gruber, G.; Heller, E.; Loretz, E.; Moser, D.; Parapatics, S.; et al. Interrater reliability for sleep scoring according to the Rechtschaffen & Kales and the new AASM standard. J. Sleep Res. 2009, 18, 74–84. [Google Scholar] [CrossRef]
- Bouyer, J.J.; Montaron, M.F.; Rougeul, A. Fast fronto-parietal rhythms during combined focused attentive behaviour and immobility in cat: Cortical and thalamic localizations. Electroencephalogr. Clin. Neurophysiol. 1981, 51, 244–252. [Google Scholar] [CrossRef]
- Jeantet, Y.; Cayzac, S.; Cho, Y.H. β Oscillation during Slow Wave Sleep Rapid Eye Movement Sleep in the Electroencephalogram of a Transgenic Mouse Model of Huntington’s Disease. PLoS ONE 2013, 8, e79509. [Google Scholar] [CrossRef]
- Grønli, J.; Rempe, M.J.; Clegern, W.C.; Schmidt, M.; Wisor, J.P. Beta EEG reflects sensory processing in active wakefulness and homeostatic sleep drive in quiet wakefulness. J. Sleep Res. 2016, 25, 257–268. [Google Scholar] [CrossRef]
- Brankačk, J.; Kukushka, V.I.; Vyssotski, A.L.; Draguhn, A. EEG gamma frequency and sleep–wake scoring in mice: Comparing two types of supervised classifiers. Brain Res. 2010, 1322, 59–71. [Google Scholar] [CrossRef]








| Rats | Iteration 1 | Iteration 2 | ||||||||||||||||||||||||||||
| Ellipse Size 1.8 | Ellipse Size 1.2 | |||||||||||||||||||||||||||||
| Accuracy by Class | General Accuracy | Balanced Accuracy | F1 by Class | General F1 | Cohen’s Kappa by Class | General Cohen’s Kappa | Accuracy by Class | General Accuracy | Balanced Accuracy | F1 by Class | General F1 | Cohen’s kappas by class: | General Cohen’s kappa | |||||||||||||||||
| # | Age (m) | Gen- der | Condition | Duration (h) | W | NR | R | W | NR | R | W | NR | R | W | NR | R | W | NR | R | W | NR | R | ||||||||
| 1 | 4 | m | 6h SD | 24 | 0.93 | 0.88 | 0.97 | 0.91 | 0.93 | 0.94 | 0.91 | 0.84 | 0.92 | 0.88 | 0.85 | 0.81 | 0.86 | 0.93 | 0.92 | 0.94 | 0.93 | 0.93 | 0.94 | 0.92 | 0.91 | 0.93 | 0.89 | 0.87 | 0.89 | 0.88 |
| 2 | 4 | m | 6h SD | 24 | 0.91 | 0.93 | 0.91 | 0.92 | 0.92 | 0.93 | 0.91 | 0.88 | 0.92 | 0.86 | 0.85 | 0.87 | 0.86 | 0.91 | 0.94 | 0.88 | 0.92 | 0.91 | 0.93 | 0.91 | 0.89 | 0.92 | 0.86 | 0.85 | 0.88 | 0.86 |
| 3 | 4 | m | BL | 24 | 0.90 | 0.92 | 0.83 | 0.90 | 0.88 | 0.91 | 0.90 | 0.84 | 0.90 | 0.83 | 0.83 | 0.83 | 0.83 | 0.91 | 0.93 | 0.83 | 0.91 | 0.89 | 0.92 | 0.91 | 0.87 | 0.91 | 0.84 | 0.84 | 0.85 | 0.84 |
| 4 | 4 | m | 6h SD | 24 | 0.92 | 0.87 | 0.91 | 0.90 | 0.90 | 0.92 | 0.89 | 0.83 | 0.90 | 0.83 | 0.83 | 0.81 | 0.83 | 0.92 | 0.92 | 0.93 | 0.92 | 0.92 | 0.94 | 0.90 | 0.92 | 0.92 | 0.86 | 0.85 | 0.91 | 0.86 |
| 5 | 12 | m | 6h SD | 24 | 0.93 | 0.91 | 0.98 | 0.93 | 0.94 | 0.95 | 0.91 | 0.87 | 0.93 | 0.90 | 0.86 | 0.85 | 0.88 | 0.94 | 0.93 | 0.96 | 0.94 | 0.94 | 0.95 | 0.92 | 0.91 | 0.94 | 0.90 | 0.87 | 0.91 | 0.89 |
| 6 | 12 | m | 6h SD | 24 | 0.87 | 0.88 | 0.93 | 0.88 | 0.89 | 0.91 | 0.90 | 0.65 | 0.89 | 0.83 | 0.84 | 0.61 | 0.80 | 0.93 | 0.93 | 0.90 | 0.93 | 0.92 | 0.94 | 0.92 | 0.86 | 0.93 | 0.88 | 0.87 | 0.85 | 0.87 |
| 7 | 6 | m | 6h SD | 24 | 0.88 | 0.85 | 0.96 | 0.88 | 0.90 | 0.91 | 0.89 | 0.71 | 0.88 | 0.81 | 0.83 | 0.67 | 0.79 | 0.94 | 0.90 | 0.88 | 0.92 | 0.91 | 0.94 | 0.91 | 0.86 | 0.92 | 0.87 | 0.86 | 0.84 | 0.86 |
| 8 | 6 | m | Recovery | 16 | 0.87 | 0.85 | 0.95 | 0.87 | 0.89 | 0.86 | 0.89 | 0.82 | 0.87 | 0.80 | 0.77 | 0.79 | 0.78 | 0.89 | 0.89 | 0.91 | 0.90 | 0.90 | 0.86 | 0.91 | 0.92 | 0.90 | 0.80 | 0.81 | 0.90 | 0.82 |
| 9 | 6 | m | Recovery | 16 | 0.90 | 0.86 | 0.91 | 0.88 | 0.89 | 0.90 | 0.91 | 0.78 | 0.89 | 0.85 | 0.83 | 0.73 | 0.81 | 0.92 | 0.91 | 0.84 | 0.90 | 0.89 | 0.90 | 0.92 | 0.84 | 0.90 | 0.84 | 0.86 | 0.81 | 0.84 |
| 10 | 6 | m | Recovery | 16 | 0.86 | 0.92 | 0.95 | 0.90 | 0.91 | 0.90 | 0.92 | 0.85 | 0.90 | 0.83 | 0.84 | 0.83 | 0.84 | 0.87 | 0.93 | 0.93 | 0.91 | 0.91 | 0.90 | 0.92 | 0.89 | 0.91 | 0.84 | 0.84 | 0.88 | 0.85 |
| aver | 0.90 | 0.88 | 0.94 | 0.90 | 0.91 | 0.91 | 0.90 | 0.80 | 0.90 | 0.84 | 0.83 | 0.77 | 0.83 | 0.92 | 0.92 | 0.91 | 0.92 | 0.91 | 0.92 | 0.91 | 0.89 | 0.92 | 0.86 | 0.85 | 0.87 | 0.86 | ||||
| Mice | Iteration_1 | Iteration_2 | ||||||||||||||||||||||||||||
| Ellipse Size_1.8 | Ellipse Size_1.8 | |||||||||||||||||||||||||||||
| Accuracy by Class | General Accuracy | Balanced Accuracy | F1 by Class | General F1 | Cohen’s Kappas by Class: | General Cohen’s Kappa | Accuracy by Class | General Accuracy | Balanced Accuracy | F1 by Class | General F1 | Cohen’s Kappas by Class: | General Cohen’s Kappa | |||||||||||||||||
| # | Age (m) | Gen- der | Condition | Duration (h) | W | NR | R | W | NR | R | W | NR | R | W | NR | R | W | NR | R | W | NR | R | ||||||||
| 1 | 25 | m | BL | 24 | 0.90 | 0.93 | 0.91 | 0.92 | 0.92 | 0.92 | 0.93 | 0.80 | 0.92 | 0.86 | 0.85 | 0.78 | 0.85 | 0.91 | 0.94 | 0.96 | 0.93 | 0.94 | 0.92 | 0.94 | 0.87 | 0.93 | 0.88 | 0.87 | 0.86 | 0.87 |
| 2 | 25 | m | BL | 24 | 0.94 | 0.91 | 0.88 | 0.92 | 0.91 | 0.93 | 0.92 | 0.86 | 0.92 | 0.86 | 0.86 | 0.85 | 0.86 | 0.94 | 0.91 | 0.92 | 0.92 | 0.92 | 0.93 | 0.92 | 0.89 | 0.92 | 0.86 | 0.86 | 0.88 | 0.86 |
| 3 | 25 | m | BL | 24 | 0.94 | 0.91 | 0.90 | 0.92 | 0.91 | 0.92 | 0.94 | 0.80 | 0.92 | 0.86 | 0.87 | 0.78 | 0.86 | 0.94 | 0.91 | 0.89 | 0.92 | 0.91 | 0.92 | 0.93 | 0.83 | 0.92 | 0.86 | 0.87 | 0.82 | 0.86 |
| 4 | 25 | m | BL | 24 | 0.91 | 0.89 | 0.85 | 0.89 | 0.88 | 0.86 | 0.92 | 0.86 | 0.90 | 0.79 | 0.80 | 0.85 | 0.80 | 0.91 | 0.89 | 0.87 | 0.90 | 0.89 | 0.87 | 0.92 | 0.88 | 0.90 | 0.79 | 0.80 | 0.88 | 0.80 |
| 5 | 25 | m | BL | 24 | 0.93 | 0.91 | 0.89 | 0.92 | 0.91 | 0.91 | 0.93 | 0.84 | 0.92 | 0.85 | 0.85 | 0.83 | 0.85 | 0.93 | 0.91 | 0.90 | 0.92 | 0.92 | 0.91 | 0.93 | 0.86 | 0.92 | 0.86 | 0.85 | 0.85 | 0.85 |
| 6 | 4 | f | BL | 24 | 0.92 | 0.95 | 0.87 | 0.93 | 0.91 | 0.94 | 0.94 | 0.86 | 0.93 | 0.89 | 0.88 | 0.85 | 0.88 | 0.93 | 0.96 | 0.83 | 0.94 | 0.91 | 0.94 | 0.94 | 0.87 | 0.93 | 0.89 | 0.88 | 0.86 | 0.88 |
| 7 | 4 | f | BL | 24 | 0.95 | 0.94 | 0.82 | 0.94 | 0.90 | 0.95 | 0.94 | 0.88 | 0.94 | 0.89 | 0.89 | 0.87 | 0.89 | 0.95 | 0.94 | 0.87 | 0.94 | 0.92 | 0.95 | 0.94 | 0.91 | 0.94 | 0.90 | 0.89 | 0.91 | 0.89 |
| 8 | 4 | f | BL | 24 | 0.95 | 0.96 | 0.80 | 0.95 | 0.90 | 0.96 | 0.94 | 0.86 | 0.95 | 0.91 | 0.90 | 0.86 | 0.90 | 0.95 | 0.96 | 0.81 | 0.95 | 0.91 | 0.96 | 0.94 | 0.87 | 0.95 | 0.91 | 0.90 | 0.86 | 0.90 |
| 9 | 3 | f | BL | 24 | 0.95 | 0.93 | 0.85 | 0.93 | 0.91 | 0.94 | 0.94 | 0.88 | 0.93 | 0.88 | 0.88 | 0.87 | 0.88 | 0.94 | 0.94 | 0.90 | 0.94 | 0.93 | 0.94 | 0.94 | 0.90 | 0.94 | 0.89 | 0.88 | 0.90 | 0.89 |
| 10 | 3 | f | BL | 24 | 0.91 | 0.94 | 0.91 | 0.92 | 0.92 | 0.92 | 0.93 | 0.87 | 0.92 | 0.86 | 0.86 | 0.86 | 0.86 | 0.92 | 0.94 | 0.90 | 0.93 | 0.92 | 0.93 | 0.94 | 0.89 | 0.93 | 0.87 | 0.86 | 0.89 | 0.87 |
| aver | 0.93 | 0.93 | 0.87 | 0.92 | 0.91 | 0.93 | 0.93 | 0.85 | 0.93 | 0.87 | 0.86 | 0.84 | 0.86 | 0.93 | 0.93 | 0.89 | 0.93 | 0.92 | 0.93 | 0.93 | 0.88 | 0.93 | 0.87 | 0.87 | 0.87 | 0.87 | ||||
| Frequency Range | Band, Hz |
|---|---|
| Delta/sigma | 2–4, 2–5, 2–6, 2–7, 2–8, 2–9, 2–10, 2–11, 2–12, 2–13, 2–14, 2–15, 2–16, 3–5, 3–6, 3–7, 3–8, 3–9, 3–10, 3–11, 3–12, 3–13, 3–14, 3–15, 3–16, 4–6, 4–7, 4–8, 4–9, 4–10, 4–11, 4–12, 4–13, 4–14, 4–15, 4–16, 5–7, 5–8, 5–9, 5–10, 5–11, 5–12, 5–13, 5–14, 5–15, 5–16, 6–8, 6–9, 6–10, 6–11, 6–12, 6–13, 6–14, 6–15, 6–16, 7–9, 7–10, 7–11, 7–12, 7–13, 7–14, 7–15, 7–16, 8–10, 8–11, 8–12, 8–13, 8–14, 8–15, 8–16, 9–11, 9–12, 9–13, 9–14, 9–15, 9–16, 10–12, 10–13, 10–14, 10–15, 10–16, 11–13, 11–14, 11–15, 11–16, 12–14, 12–15, 12–16, 13–15, 13–16, 14–16 |
| Theta | 5–6, 5–7, 5–8, 5–9, 5–10, 6–7, 6–8, 6–9, 6–10, 7–8, 7–9, 7–10, 8–9, 8–10, 9–10 |
Disclaimer/Publisher’s Note: The statements, opinions and data contained in all publications are solely those of the individual author(s) and contributor(s) and not of MDPI and/or the editor(s). MDPI and/or the editor(s) disclaim responsibility for any injury to people or property resulting from any ideas, methods, instructions or products referred to in the content. |
© 2025 by the authors. Licensee MDPI, Basel, Switzerland. This article is an open access article distributed under the terms and conditions of the Creative Commons Attribution (CC BY) license (https://creativecommons.org/licenses/by/4.0/).
Share and Cite
Saevskiy, A.; Suntsova, N.; Kosenko, P.; Alam, M.N.; Kostin, A. Open-Source Algorithm for Automated Vigilance State Classification Using Single-Channel Electroencephalogram in Rodents. Sensors 2025, 25, 921. https://doi.org/10.3390/s25030921
Saevskiy A, Suntsova N, Kosenko P, Alam MN, Kostin A. Open-Source Algorithm for Automated Vigilance State Classification Using Single-Channel Electroencephalogram in Rodents. Sensors. 2025; 25(3):921. https://doi.org/10.3390/s25030921
Chicago/Turabian StyleSaevskiy, Anton, Natalia Suntsova, Peter Kosenko, Md Noor Alam, and Andrey Kostin. 2025. "Open-Source Algorithm for Automated Vigilance State Classification Using Single-Channel Electroencephalogram in Rodents" Sensors 25, no. 3: 921. https://doi.org/10.3390/s25030921
APA StyleSaevskiy, A., Suntsova, N., Kosenko, P., Alam, M. N., & Kostin, A. (2025). Open-Source Algorithm for Automated Vigilance State Classification Using Single-Channel Electroencephalogram in Rodents. Sensors, 25(3), 921. https://doi.org/10.3390/s25030921

