Compact Microstrip Fixed-Frequency Double-Coupled Double-Tuned Filter with Selected Band Suppression
Abstract
1. Introduction
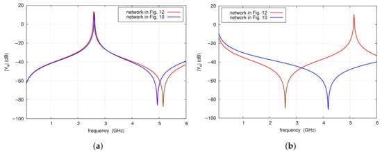
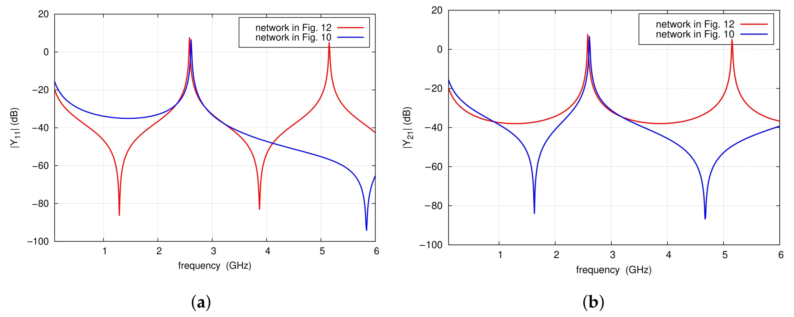
2. Microstrip Circular Double-Coupled Double-Tuned Filter
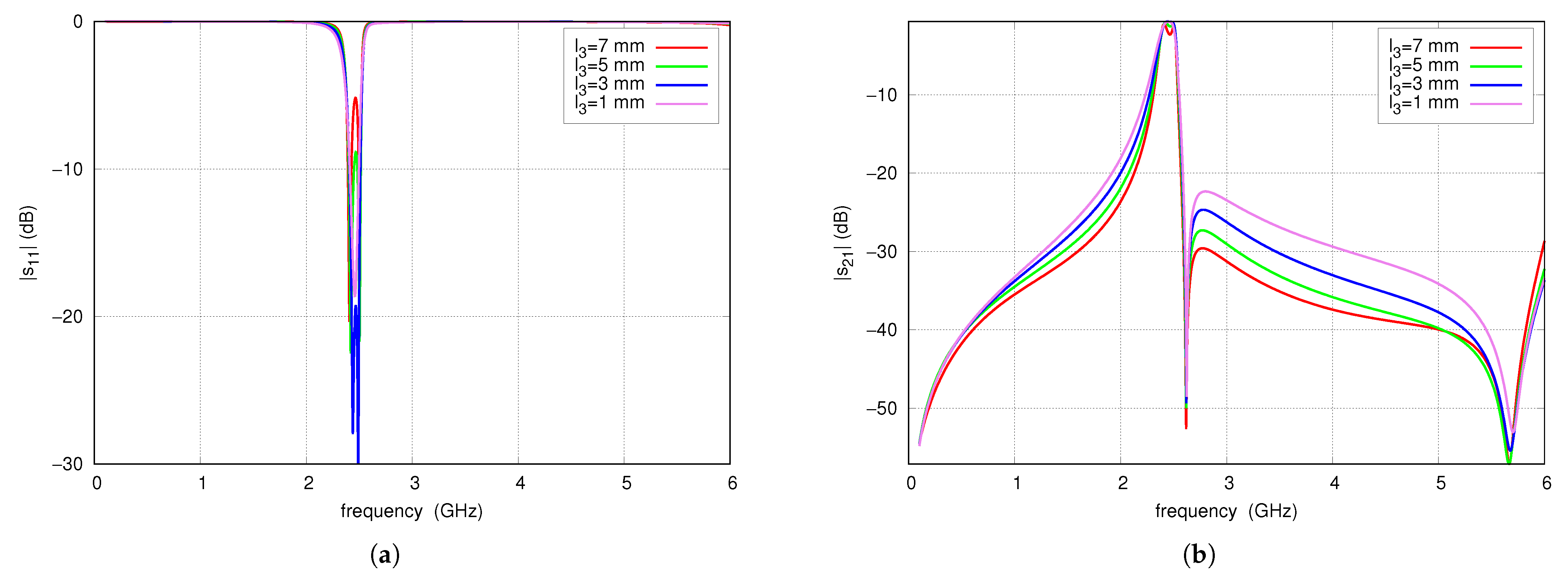
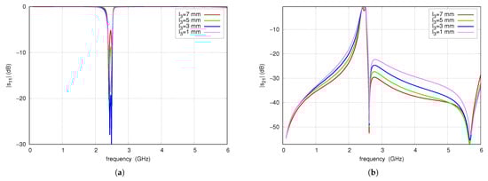
Parametric Study of the Double-Coupled Double-Tuned Initial Filter
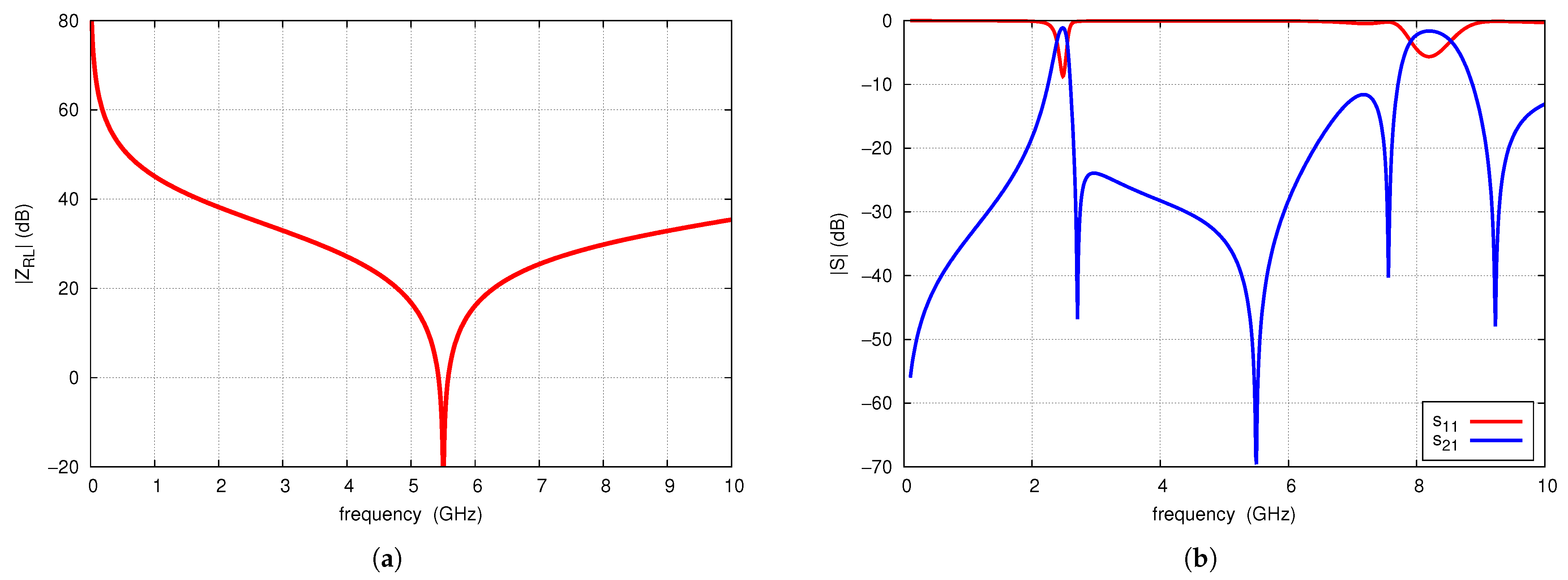
3. Microstrip Double-Coupled Filter with Selected Band Suppression
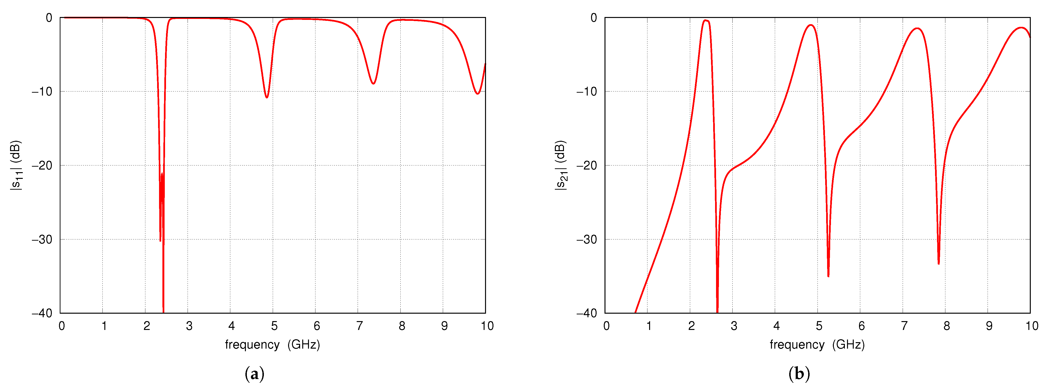
4. Proposed Filter Design
- Select the dimensions of the radial line to obtain the assumed frequency.
- Determine the equivalent input impedance of the radial line for frequency .
- Determine the lengths of from formula (7).
- Determine the initial length of the TL1 line to obtain the assumed value of , neglecting the influence of the via:
- Determine the initial length of the TL2 line to obtain the assumed center frequency, neglecting the contribution of the vias:
- Assume the radius of the via and calculate its equivalent inductance using (3).
- Optimize by simulations the lengths and widths of the lines to achieve assumed filter specifications.
- If step 7 fails, adjust the dimension of the radial line and go to step 1.
4.1. Current Distribution
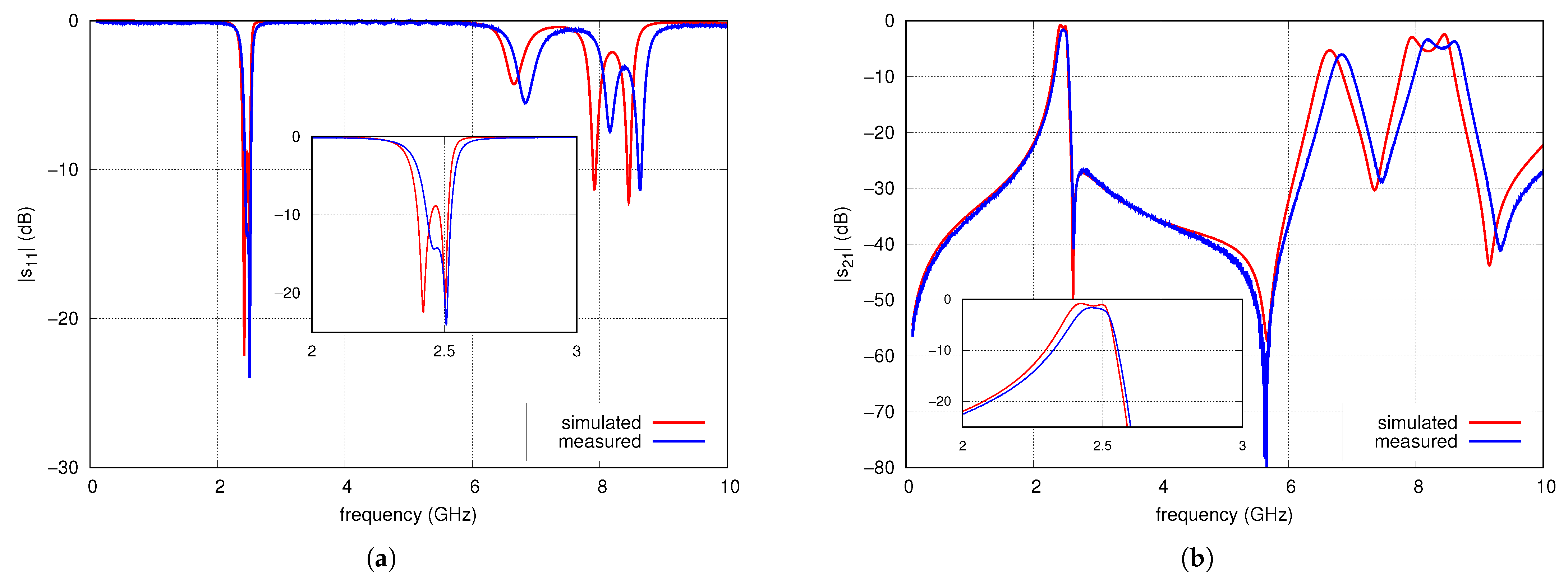
4.2. Experimental Verification of Prototype of CMFDCDT Filter
5. Discussion
6. Conclusions
Author Contributions
Funding
Data Availability Statement
Conflicts of Interest
Abbreviations
| RF | Radio Frequency |
| VHF | Very High Frequencys |
| U-NII | Unlicensed National Information Infrastructure |
| ISM | Industrial, Scientific, and Medical |
| SIR | Stepped-Impedance Resonators |
| OLR | Open-Loop Resonator |
| TZ | Transmission Zero |
| CMFDCDT | Compact Microstrip Fixed-frequency Double-Coupled Double-Tuned |
| SAW | Surface Acoustic Wave |
| PCB | Printed Circuit Board |
| RBW | Relative Bandwidth |
| IL | Insertion Loss |
| NTZ | Number of Transmission Zeros |
| NR | Number of Resonators |
| NL | Number of Layers |
| IoT | Internet of Things |
References
- Ammari, H.M. The Art of Wireless Sensor Networks, 1st ed.; Springer: Berlin/Heidelberg, Germany, 2014; Volume 2: Advanced Topics and Applications. [Google Scholar]
- Carr, J.J. Technician’s Radio Receiver Handbook: Wireless and Telecommunication Technology, 1st ed.; Newnes: Oxford, UK, 2001. [Google Scholar]
- Wei, F.; Chen, L.; Shi, X.W. Compact dual-mode dual-band bandpass filter with wide stopband. J. Electromagn. Wave Appl. 2012, 26, 1441–1447. [Google Scholar] [CrossRef]
- Bhat, Z.A.; Sheikh, J.A.; Rehman, R.; Parrah, S.A.; Amin, M.U.; Khan, S.D. Compact Microstrip Bandpass Filter Using Stepped-Impedance Resonators and Stepped-Lumped Resonators for 5G Wi-Fi and WLAN Applications. In Proceedings of the 2019 International Conference on Power Electronics, Control and Automation (ICPECA), New Delhi, India, 16–17 November 2019; pp. 1–4. [Google Scholar]
- Weng, M.H.; Yang, R.Y.; Chang, Y.C.; Wu, H.W.; Shu, K. Design of a multilayered dual-band bandpass filter with transmission zeros. Microw. Opt. Technol. Lett. 2008, 50, 2010–2013. [Google Scholar] [CrossRef]
- Ren, B.; Ma, Z.; Liu, H.; Guan, X.; Wen, P.; Wang, X.; Masataka, O. Miniature dual-band bandpass filter using modified quarter-wavelength SIRs with controllable passbands. Electron. Lett. 2019, 55, 38–40. [Google Scholar] [CrossRef]
- Sheikhi, A.; Alipour, A.; Mir, A. Design and Fabrication of an Ultra-Wide Stopband Compact Bandpass Filter. IEEE Trans. Circuits Syst. II Express Briefs 2020, 67, 265–269. [Google Scholar] [CrossRef]
- Tang, C.W.; Hsu, Y.K. A Microstrip Bandpass Filter with Ultra-Wide Stopband. IEEE Trans. Microw. Theory Tech. 2008, 56, 1468–1472. [Google Scholar] [CrossRef]
- Liu, Q.; Qu, W.; Qian, H.; Yao, J.; Ma, B.; Zhou, D.; Zhang, D. Compact Bandpass Filter with Flexible Locations of Transmission Zeros Based on Combining Patch and Microstrip Resonators. In Proceedings of the 2024 International Conference on Microwave and Millimeter Wave Technology (ICMMT), Bejing, China, 16–19 May 2024; pp. 1–3. [Google Scholar]
- Liu, G.; Dong, Y. A Compact, Hybrid SIW Filter with Controllable Transmission Zeros and High Selectivity. IEEE Trans. Circuits Syst. II Express Briefs 2022, 69, 2051–2055. [Google Scholar]
- Zhou, L.; Liu, J.; Feng, W.; Wu, H.; Xun, M. A Novel Compact Coaxial Bandpass Filter for T/R Module Harmonic Rejection. IEEE Trans. Circuits Syst. II Express Briefs 2023, 70, 2380–2384. [Google Scholar] [CrossRef]
- Tang, S.C.; Chu, P.C.; Kuo, J.T.; Wu, L.K.; Lin, C.H. Compact Microstrip Wideband Cross-CoupledInline Bandpass Filters with Miniaturized Stepped-Impedance Resonators (SIRs). IEEE Access 2022, 10, 21328–21335. [Google Scholar] [CrossRef]
- Yang, Y.; Gu, L.; Dong, Y. Microstrip Bandpass Filter Based on Dual-mode Folded SIR Resonator. In Proceedings of the International Conference on Microwave and Milimeter Wave Technology (ICMMT), Harbin, China, 12–15 August 2022; pp. 1–3. [Google Scholar]
- Widaa, A.; You, C.J.; Awad, M.; Cai, J. Compact Wideband Bandpass Filter Using Miniaturized Staircase Interdigital Resonators. In Proceedings of the 50th European Microwave Conference, Utrecht, The Netherlands, 12–14 January 2020; pp. 1–3. [Google Scholar]
- He, X.; Ding, D. Compact Dual-Band Bandpass Filter Based on Multimode Resonator. In Proceedings of the IEEE MTT-S International Microwave Workshop (IMWS-AMP), Nanjing, China; 2024; pp. 1–3. [Google Scholar]
- Das, T.K.; Chatterjee, S. Harmonic Suppression in a Meander-Loop DualMode Bandpass Filter by using Spurline. In Proceedings of the Devices for Integrated Circuit (DevIC) Conference, Kalyani, India; 2025; pp. 814–819. [Google Scholar]
- Wang, J.; Ge, L.; Wang, K.; Wu, W. Compact microstrip dual-mode dual-band bandpass filter with wide stopband. Electron. Lett. 2011, 47, 1–2. [Google Scholar] [CrossRef]
- Zhu, Y.-Z.; Xie, Y.-J.; Feng, H. Novel Microstrip Bandpass Filters with Transmission Zeros. Prog. Electromagn. Res. 2007, 77, 29–44. [Google Scholar] [CrossRef][Green Version]
- Mondal, P.; Mandal, M. Design of Dual-Band Bandpass Filters Using Stub-Loaded Open-Loop Resonators. IEEE Trans. Microw. Theory Tech. 2008, 56, 150–155. [Google Scholar] [CrossRef]
- Pradhan, N.C.; Koziel, S.; Barik, R.K.; Pietrenko-Dabrowska, A.; Karthikeyan, S.S. Miniaturized Dual-Band SIW-Based Bandpass Filters Using Open-Loop Ring Resonators. Electronics 2023, 12, 3974. [Google Scholar] [CrossRef]
- Lai, H.; Li, Q.; Qin, P.Y.; Wu, B.; Liang, C.H. A Nowel Wideband Bandpass Filter Based on Complementary Split-ring Resonators. Prog. Electromagn. Res. C 2008, 1, 177–184. [Google Scholar] [CrossRef]
- Hayati, M.; Salahi, R.; Akbari, M.; Zargari, S.; Abbott, D. Low Complexity Compact Lowpass Filter Using T-Shaped Resonator Loaded with a Stub. IEEE Access 2023, 11, 35763–35769. [Google Scholar] [CrossRef]
- Khardioui, Y.; Alami, A.E.; Ghzaoui, M.E. Design of a Compact Microstrip Bandpass Filter for 2.4 GHz Applications. In Proceedings of the International Conference on Circuit, Systems and Communication (ICCSC), Fes, Morocco, 28–29 June 2024; pp. 1–4. [Google Scholar]
- Li, Y.J.; Feng, L.Y.; Ji, W.S.; Sun, C.G. Design of Compact Bandpass Filter Using a RingResonator Loaded Dual-Mode Triangular Ring Resonator. In Proceedings of the 2023 International Conference on Microwave and Millimeter Wave Technology (ICMMT), Qingdao, China, 14–17 May 2023; pp. 1–3. [Google Scholar]
- Wang, X.; Wang, J.; Li, C.; Wu, Y.; Zhang, X.; Dai, J.; Yuan, Y.; Zhang, C.; He, Y.; Sun, L. A Compact Four-Pole Tunable HTS Bandpass Filter at VHF Band. IEEE Trans. Appl. Supercond. 2021, 31, 1–7. [Google Scholar] [CrossRef]
- Guan, X.; Zhao, B.; Ren, B. Dual-Band Differential Bandpass Filters Using Quadruple-Mode Stubs-Loaded Ring Resonator with Intrinsic Common-Mode Suppression for 5G. IEEE Access 2020, 8, 205550–205557. [Google Scholar] [CrossRef]
- Wei, F.; Yu, J.H.; Zhang, C.Y.; Zeng, C.; Shi, X.W. Compact Balanced Dual-Band BPFs Based on Short and Open Stub Loaded Resonators with Wide Common-Mode Suppression. IEEE Trans. Circuits Syst. II Express Briefs 2020, 67, 3043–3047. [Google Scholar] [CrossRef]
- Chen, J.-X.; Hue, Y.; Shi, X.; Qin, W.; Yang, Y.J. Analysis and Design of Compact Ridge Waveguide Bandpass Filter and Filtering Balun with Improved Upper Stopband Performance. IEEE Trans. Microw. Theory Tech. 2025, 73, 3977–3986. [Google Scholar] [CrossRef]
- Das, T.K.; Chatterjee, S.; Rahim, S.K.A.; Geok, T.K. Compact High-Selectivity Wide Stopband Microstrip Cross-Coupled Bandpass Filter with Spurline. IEEE Access 2022, 10, 69866–69882. [Google Scholar] [CrossRef]
- Tang, D.; Han, C.; Deng, Z.; Qian, H.J.; Luo, X. Compact Bandpass Filter with Wide Stopband and Low Radiation Loss Using Substrate Integrated Defected Ground Structure. In Proceedings of the 2020 IEEE/MTT-S International Microwave Symposium (IMS), Los Angeles, CA, USA, 4–6 August 2020; pp. 671–674. [Google Scholar]
- Li, D.; Xu, K.-D.; Zhang, A. Single-Ended and Balanced Bandpass Filters Using Multiple Pairs of Coupled Lines and Stepped-Impedance Stubs. IEEE Access 2020, 8, 13541–13548. [Google Scholar] [CrossRef]
- Chang, H.; Sheng, W.; Cui, J.; Lu, J. Multilayer Dual-Band Bandpass Filter with Multiple Transmission Zeros Using Discriminating Coupling. IEEE Microw. Wirel. Compon. Lett. 2020, 30, 645–648. [Google Scholar] [CrossRef]
- Narayane, V.B.; Kumar, G. A Miniature Selective Bandpass Filter with Frequency-Variant Couplings Realized Using Uniform-Impedance Quarter-Wave Resonators. In Proceedings of the 2023 IEEE Microwaves, Antennas, and Propagation Conference (MAPCON), Ahmedabad, India, 11–14 December 2023; pp. 1–6. [Google Scholar]
- Yang, H.; Xiao, L.; Cao, Y.; Yuan, D.; Wang, J.; Xiao, F. Compact Microstrip Bandpass Filter with Multiple Transmission Zeros and Improved Out-of-Band Suppression. In Proceedings of the 2024 IEEE Asia-Pacific Microwave Conference (APMC), Bali, Indonesia, 17–20 November 2024; pp. 19–21. [Google Scholar]
- Gu, L.; Dong, Y. Compact Half-Mode SIW Filter with High Selectivity and Improved Stopband Performance. IEEE Microw. Wirel. Compon. Lett. 2022, 32, 1039–1042. [Google Scholar] [CrossRef]
- Lee, S.L.; Park, J.Y. PCB Embedded 2.4 GHz Compact Bandpass Filter with Two Finite Transmission Zeros. In Proceedings of the 2007 Asia-Pacific Microwave Conference, Bangkok, Thailand, 11–14 December 2007; pp. 1–4. [Google Scholar]
- Magnuski, M.; Wojcik, D.; Surma, M.; Noga, A. A Compact Widely Tunable Bandpass Filter Dedicated to Preselectors. Electronics 2021, 10, 2315. [Google Scholar] [CrossRef]
- Magnuski, M.; Wojcik, D.; Surma, M.; Noga, A. A Tunable Microstrip Bandpass Filter with Two Concurrently Tuned Transmission Zeros. Electronics 2022, 11, 807. [Google Scholar] [CrossRef]
- Magnuski, M.; Noga, A.; Surma, M.; Wojcik, D. Modified Triple-Tuned Bandpass Filter with Two Concurrently Tuned Transmission Zeros. Sensors 2022, 22, 9760. [Google Scholar] [CrossRef]
- Available online: https://www.cadence.com/en_US/home/tools/system-analysis/rf-microwave-design/awr-design-environment-platform.html (accessed on 30 October 2025).
- Available online: https://www.3ds.com/products/simulia/cst-studio-suite (accessed on 30 October 2025).
- Goldfarb, M.E.; Pucel, R.A. Modeling via hole grounds in microstrip. IEEE Microw. Guid. Wave Lett. 1991, 1, 135–137. [Google Scholar] [CrossRef]




















| Attenuation(dB) @ f(GHz) 1 | Size 2 | |||||||||||
|---|---|---|---|---|---|---|---|---|---|---|---|---|
| Ref | f(GHz) | RBW (%) | IL (dB) | NTZ | NR | NL | 0.9 | 1.8 | 2.1 | 3.6 | 5 | |
| [29] | 2.5 | 4 | 1.2 | 9 | 4 | 2 | 44 | 35 | 35 | 45 | 43 | 0.0594 |
| [16] | 2.5 | 4 | 1.05 | 4 | 2 | 2 | 37 | 32 | 35 | 30 | 32 | 0.0784 |
| [30] | 2.4 | 24.6 | 1.66 | 2 | 4 | 3 | 65 | 20 | - | 7 | 44 | 0.0256 |
| [36] | 2.45 | 4 | 1.7 | 2 | 2 | 8 | 20 | 18 | 7 | 9 | 24 | – 3 |
| [31] | 2 | 35 | 1 | 6 | 4 | 2 | 33 | - | - | 30 | 15 | 0.41 |
| [27] | 2/2.5 | 5.3/5.8 | 2.17/1.71 | 3 | 2 | 2 | 35 | 9 | - | 24 | 12 | 0.0544 |
| [17] | 1.8/2.4 | 8.9/7.4 | 1.08/1.42 | 3 | 2 | 2 | 29 | - | 24 | 25 | 20 | 0.04 |
| This work | 2.47 | 5.8 | 1.6 | 2 | 2 | 2 | 35 | 25 | 18 | 32 | 43 | 0.064 |
Disclaimer/Publisher’s Note: The statements, opinions and data contained in all publications are solely those of the individual author(s) and contributor(s) and not of MDPI and/or the editor(s). MDPI and/or the editor(s) disclaim responsibility for any injury to people or property resulting from any ideas, methods, instructions or products referred to in the content. |
© 2025 by the authors. Licensee MDPI, Basel, Switzerland. This article is an open access article distributed under the terms and conditions of the Creative Commons Attribution (CC BY) license (https://creativecommons.org/licenses/by/4.0/).
Share and Cite
Wójcik, D.; Surma, M.; Magnuski, M. Compact Microstrip Fixed-Frequency Double-Coupled Double-Tuned Filter with Selected Band Suppression. Sensors 2025, 25, 6768. https://doi.org/10.3390/s25216768
Wójcik D, Surma M, Magnuski M. Compact Microstrip Fixed-Frequency Double-Coupled Double-Tuned Filter with Selected Band Suppression. Sensors. 2025; 25(21):6768. https://doi.org/10.3390/s25216768
Chicago/Turabian StyleWójcik, Dariusz, Maciej Surma, and Mirosław Magnuski. 2025. "Compact Microstrip Fixed-Frequency Double-Coupled Double-Tuned Filter with Selected Band Suppression" Sensors 25, no. 21: 6768. https://doi.org/10.3390/s25216768
APA StyleWójcik, D., Surma, M., & Magnuski, M. (2025). Compact Microstrip Fixed-Frequency Double-Coupled Double-Tuned Filter with Selected Band Suppression. Sensors, 25(21), 6768. https://doi.org/10.3390/s25216768

