Research on High Performance Methane Gas Concentration Sensor Based on Pyramid Beam Splitter Matrix
Abstract
1. Introduction
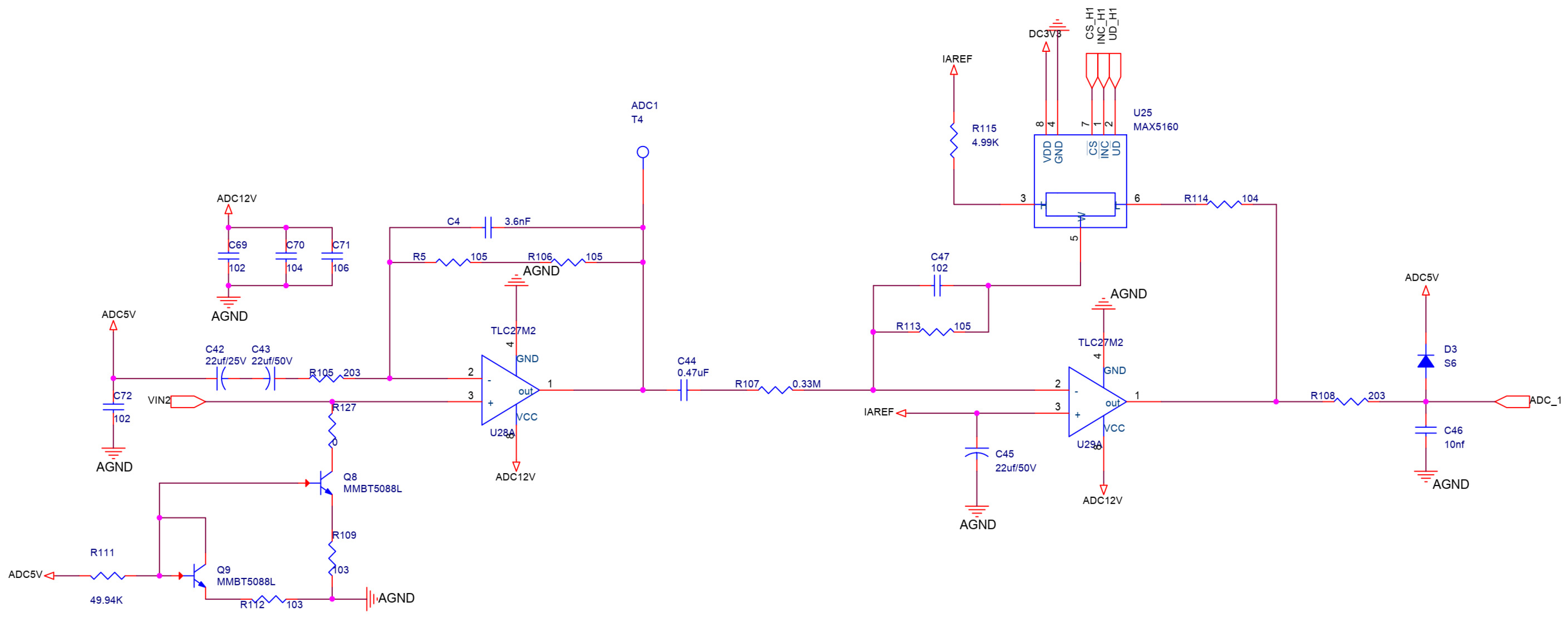
2. Design of Sensitive Element and Measurement Circuit
2.1. Sensitive Element Design
2.2. Measurement Circuit Design
3. Methane Gas Concentration Detection Algorithm Based on CZT Principle
3.1. CZT Algorithm Principle
3.2. Four-Channel Methane Gas Concentration Redundancy Calculation Model
4. Experiments and Results
4.1. Methane Gas Concentration Calibration Experiments and Results
4.2. Methane Gas Concentration Limit Detection Experiments and Results
4.3. Anti-Interference Capability Simulation Experiments and Results
4.4. High Humidity Environment Simulation Experiments and Results
4.5. High Concentration Dust Environment Simulation Experiments and Results
4.6. High-Humidity and -Concentration Dust Environment Simulation Experiments and Results
5. Discussion
6. Conclusions
- (1)
- The developed detector can effectively detect the methane gas from 0% LEL to 90% LEL, and the trusted accuracy of the detection result can reach 0.014 PPM. This illustrates that this detector can effectively detect the methane gas at each concentration with high accuracy through the new design of the sensitive element combined with the redundant four-channel methane gas concentration detection algorithm based on the CZT principle. Meanwhile, the method of multi-channel redundancy contributes to the improvement of the detector reliability to a certain degree.
- (2)
- The design of the optical path structure of the sensitive element improves the sensor sensitivity so that it enables the effective detection of methane gas that is at less than the PPM level. The limit of the measurement concentration of this detector can reach 0.5 PPM, and the trusted accuracy is 0.01 PPM. The results indicate that the design of the optical path structure of the sensitive element improves the detector sensitivity so that it enables the effective detection of methane gas that is at less than the PPM level.
- (3)
- The detector can be still operational, and the trusted accuracy of detection results can still reach 0.01 PPM under unfavorable conditions, with two-thirds of the option incident window of the sensitive element blocked, a humidity of 85%, and a dust concentration of 100 mg/m3. The results illustrate that the sensitive element based on the pyramidal beam splitter structure can improve detector reliability so that it can neutralize the effect of the optical window attached by contaminants.
Author Contributions
Funding
Institutional Review Board Statement
Informed Consent Statement
Data Availability Statement
Acknowledgments
Conflicts of Interest
References
- Yu, M.G.; Yang, X.F.; Zheng, K.; Luan, P.P. Research progress and development trend of explosion suppression and mitigation technology in coal mines in China. J. Coal 2020, 45, 168–188. [Google Scholar]
- Liu, T.; Jia, Q.; Liu, C. Research status and discussion on explosion limit of multi-component methane gas. J. Ind. Saf. Environ. Prot. 2022, 48, 53–55. [Google Scholar]
- Yu, J.; Li, J.; Shen, X. Linkage Control Scheme of Intelligent Gas Meter and Methane Gas Sensor. J. Gas Heat 2022, 42, 28–30. [Google Scholar]
- Wang, H.; Jin, B.; Zhang, K.; Aktar, S.; Song, Z. Correction: Wang et al. Effectiveness in Mitigating Forest Fire Ignition Sources: A Statistical Study Based on Fire Occurrence Data in China. Fire 2022, 5, 215. [Google Scholar] [CrossRef]
- Zhao, Z.; Go, F. Statistical analysis of malignant fire accidents in Chinese colleges and universities from 1949–2019. Fire Prot. Today 2021, 6, 89–91. [Google Scholar]
- Liu, Z.; Guan, J. Analysis of fire safety problems of high fire risk buildings in China. China High-Tech 2021, 116–117. [Google Scholar]
- Shangguan, S.W.; Cheng, W.L.; Jiao, W.T. Analysis of the Buncefield oil depot fire accident in the UK. Chem. Eng. Equip. 2022, 236–237+241. [Google Scholar]
- Aldhafeeri, T.; Tran, M.K.; Vrolyk, R.; Pope, M.; Fowler, M. A review of methane gas detection sensors: Recent developments and future perspectives. Inventions 2020, 5, 28. [Google Scholar]
- Darie, M.; Grecea, D.N.; Colda, C.I. Threshold alarm tests of electrical devices for the detection of methane gases in domestic premises. MATEC Web Conf. 2020, 305, 00085. [Google Scholar] [CrossRef]
- Hodgkinson, J.; Smith, R.; Ho, W.O.; Saffell, J.R.; Tatam, R.P. Non-dispersive infra-red (NDIR) measurement of carbon dioxide at 4.2 μm in a compact and optically efficient sensor. Sens. Actuators B Chem. 2013, 186, 580–588. [Google Scholar] [CrossRef]
- Ye, W.; Tu, Z.; Xiao, X.; Simeone, A.; Yan, J.; Wu, T.; Wu, F.; Zheng, C.; Tittel, F.K. A NDIR mid-infrared methane sensor with a compact pentahedron gas-cell. Sensors 2020, 20, 5461. [Google Scholar] [PubMed]
- Tan, Q.-L.; Zhang, W.-D.; Xue, C.-Y.; Xiong, J.-J.; Liu, J.; Li, J.-H.; Liang, T. Design, fabrication and characterization of pyroelectric thin film and its application for infrared gas sensors. Microelectron. J. 2009, 40, 58–62. [Google Scholar]
- Shikha, S.; Zheng, X.; Zhang, Y. Upconversion nanoparticles-encoded hydrogel microbeads-based multiplexed protein detection. Nano-Micro Lett. 2018, 10, 1–16. [Google Scholar] [CrossRef]
- Zhou, Z.; Zhao, L.; Zhang, X.; Cui, F.; Guo, L. Real-time in-situ optical detection of fluid viscosity based on the Beer-Lambert law and machine learning. Opt. Express 2022, 30, 41389–41398. [Google Scholar] [CrossRef] [PubMed]
- Lopes, R.R.; Silva, D.A.D.F. The effect of positional disorder and the Beer-Lambert law in organic photovoltaics. J. Mol. Model. 2022, 28, 330. [Google Scholar]
- Aydemir, T.; Sahin, M.; Aydemir, O. Determination of hypertension disease using chirp z-transform and statistical features of optimal band-pass filtered short-time photoplethysmography signals. Biomed. Phys. Eng. Express 2020, 6, 065033. [Google Scholar] [CrossRef]
- Sukhoy, V.; Stoytchev, A. Iowa State University Research Foundation Inc. System and Methods for Inverting the Chirp Z-Transform in O(N Log N) Time and O(N) Memory. US Patent USPTO 20200159808, 21 May 2020. [Google Scholar]
- Edward, M.; Omar, S.; Néstor, B. Asymmetric multiple-image encryption system based on a chirp z-transform. Appl. Opt. 2019, 58, 5674–5680. [Google Scholar]
- Dong, W.; Chen, M. Reconstruction of partial envelope of interference pattern based on chirp Z-transform. Opt. Express 2019, 27, 13803–13808. [Google Scholar]
- Xu, B.; Dou, L. Novel acquisition of global positioning system signals based on parameter prediction and the chirp z-transform. Proc. Inst. Mech. Eng. Part G J. Aerosp. Eng. 2017, 231, 1391–1401. [Google Scholar] [CrossRef]
- Agoyi, M.; Çelebi, E.; Anbarjafari, G. A watermarking algorithm based on chirp z-transform, discrete wavelet transform, and singular value decomposition. Signal Image Video Process. 2015, 9, 735–745. [Google Scholar] [CrossRef]
- Nikolic, M.V.; Milovanovic, V.; Vasiljevic, Z.Z.; Stamenkovic, Z. Semiconductor gas sensors: Materials, technology, design, and application. Sensors 2020, 20, 6694. [Google Scholar] [CrossRef] [PubMed]













| Concentration (% LEL) | ||||||||||
|---|---|---|---|---|---|---|---|---|---|---|
| 0 | 1037.263935 | 1037.263932 | 1037.263937 | 1037.263936 | 0 | 0 | 0 | 0 | 0 | - |
| 10 | 933.537542 | 933.537539 | 1037.263937 | 1037.263936 | 0.1 | 0.1 | 0.1 | 0.1 | 0.1 | 0.0140 |
| 20 | 829.811148 | 829.811146 | 1037.263937 | 1037.263936 | 0.2 | 0.2 | 0.2 | 0.2 | 0.2 | 0.0120 |
| 30 | 726.084755 | 726.084752 | 1037.263937 | 1037.263936 | 0.3 | 0.3 | 0.3 | 0.3 | 0.3 | 0.0110 |
| 40 | 622.358361 | 622.358359 | 1037.263937 | 1037.263936 | 0.4 | 0.4 | 0.4 | 0.4 | 0.4 | 0.0090 |
| 50 | 518.631968 | 518.631966 | 1037.263937 | 1037.263936 | 0.5 | 0.5 | 0.5 | 0.5 | 0.5 | 0.0076 |
| 60 | 414.905574 | 414.905573 | 1037.263937 | 1037.263936 | 0.6 | 0.6 | 0.6 | 0.6 | 0.6 | 0.0061 |
| 70 | 311.179181 | 311.17918 | 1037.263937 | 1037.263936 | 0.7 | 0.7 | 0.7 | 0.7 | 0.7 | 0.0046 |
| 80 | 207.452787 | 207.452786 | 1037.263937 | 1037.263936 | 0.8 | 0.8 | 0.8 | 0.8 | 0.8 | 0.0030 |
| 90 | 103.726394 | 103.726393 | 1037.263937 | 1037.263936 | 0.9 | 0.9 | 0.9 | 0.9 | 0.9 | 0.0015 |
| 1037.263401 | 1037.263451 | 1037.26395 | 1037.26394 | 0.999999471 | 0.999999481 | 0.999999519 | 0.999999529 |
| - | - | ||||||
| 5.019 PPM | 5.009 PPM | 5.048 PPM | 5.038 PPM | 5.028 PPM | 0.015 | - | - |
| Concentration (% LEL) | 30 Pre-Film Data | 30 Post-Film Data | 70 Pre-Film Data | 70 Post-Film Data |
|---|---|---|---|---|
| 726.08 | 484.05 | 311.17 | 276.6 | |
| 726.08 | 484.05 | 311.17 | 276.6 | |
| 1037.2 | 691.5 | 1037.2 | 691.5 | |
| 1037.2 | 691.5 | 1037.2 | 691.5 | |
| 0.3 | 0.3 | 0.7 | 0.7 | |
| 0.3 | 0.3 | 0.7 | 0.7 | |
| 0.3 | 0.3 | 0.7 | 0.7 | |
| 0.3 | 0.3 | 0.7 | 0.7 | |
| 0.3 | 0.3 | 0.7 | 0.7 | |
| 0.0110 | 0.0186 | 0.0046 | 0.0071 |
| Concentration (% LEL) | 20 | 60 |
|---|---|---|
| 775.043612 | 387.52180 | |
| 775.043610 | 387.52180 | |
| 968.804517 | 968.80450 | |
| 968.804516 | 968.80450 | |
| 0.80000 | 0.40000 | |
| 0.80000 | 0.40000 | |
| 0.80000 | 0.40000 | |
| 0.80000 | 0.40000 | |
| 0.20000 | 0.60000 | |
| 0.012 | 0.0061 |
| Concentration (% LEL) | 40 | 80 |
|---|---|---|
| 458.0557537 | 150.4033 | |
| 458.0557524 | 150.4033 | |
| 763.4262576 | 752.0164 | |
| 763.4262569 | 752.0164 | |
| 0.599999999 | 0.2000 | |
| 0.599999998 | 0.2000 | |
| 0.599999997 | 0.2000 | |
| 0.599999998 | 0.2000 | |
| 0.400000001 | 0.8000 | |
| (PPM) | 0.0063 | 0.0021 |
| Concentration (% LEL) | 50 | 90 |
|---|---|---|
| 311.1792 | 62.23584 | |
| 311.1792 | 62.23584 | |
| 622.3584 | 622.3584 | |
| 622.3584 | 622.3584 | |
| 0.600000004 | 0.100000003 | |
| 0.600000003 | 0.100000006 | |
| 0.600000005 | 0.100000004 | |
| 0.600000004 | 0.100000003 | |
| 0.499999996 | 0.899999996 | |
| (PPM) | 0.029 | 0.035 |
| Model | Manufacturer | Accuracy | Sensitivity | Redundancy and Optical Path Reliability Design |
|---|---|---|---|---|
| PIR7000 | Drager (German) | 1% LEL | 0.5% LEL | Not possessing |
| PIRECLB1 | DET-TRONICS (UAS) | 3–5% LEL | 0.5% LEL | Not possessing |
| JTQB-BK61 | BOKANG (China) | 3–5% LEL | 1% LEL | Not possessing |
| Pyramid beam splitter type sensor | HIT | 0.5 PPM | 0.01 PPM | Possessing |
Disclaimer/Publisher’s Note: The statements, opinions and data contained in all publications are solely those of the individual author(s) and contributor(s) and not of MDPI and/or the editor(s). MDPI and/or the editor(s) disclaim responsibility for any injury to people or property resulting from any ideas, methods, instructions or products referred to in the content. |
© 2024 by the authors. Licensee MDPI, Basel, Switzerland. This article is an open access article distributed under the terms and conditions of the Creative Commons Attribution (CC BY) license (https://creativecommons.org/licenses/by/4.0/).
Share and Cite
Wang, B.; Zhao, X.; Zhang, Y.; Wang, Z. Research on High Performance Methane Gas Concentration Sensor Based on Pyramid Beam Splitter Matrix. Sensors 2024, 24, 602. https://doi.org/10.3390/s24020602
Wang B, Zhao X, Zhang Y, Wang Z. Research on High Performance Methane Gas Concentration Sensor Based on Pyramid Beam Splitter Matrix. Sensors. 2024; 24(2):602. https://doi.org/10.3390/s24020602
Chicago/Turabian StyleWang, Boqiang, Xuezeng Zhao, Yiyong Zhang, and Zhuogang Wang. 2024. "Research on High Performance Methane Gas Concentration Sensor Based on Pyramid Beam Splitter Matrix" Sensors 24, no. 2: 602. https://doi.org/10.3390/s24020602
APA StyleWang, B., Zhao, X., Zhang, Y., & Wang, Z. (2024). Research on High Performance Methane Gas Concentration Sensor Based on Pyramid Beam Splitter Matrix. Sensors, 24(2), 602. https://doi.org/10.3390/s24020602
