A New Texture Spectrum Based on Parallel Encoded Texture Unit and Its Application on Image Classification: A Potential Prospect for Vision Sensing
Abstract
:1. Introduction
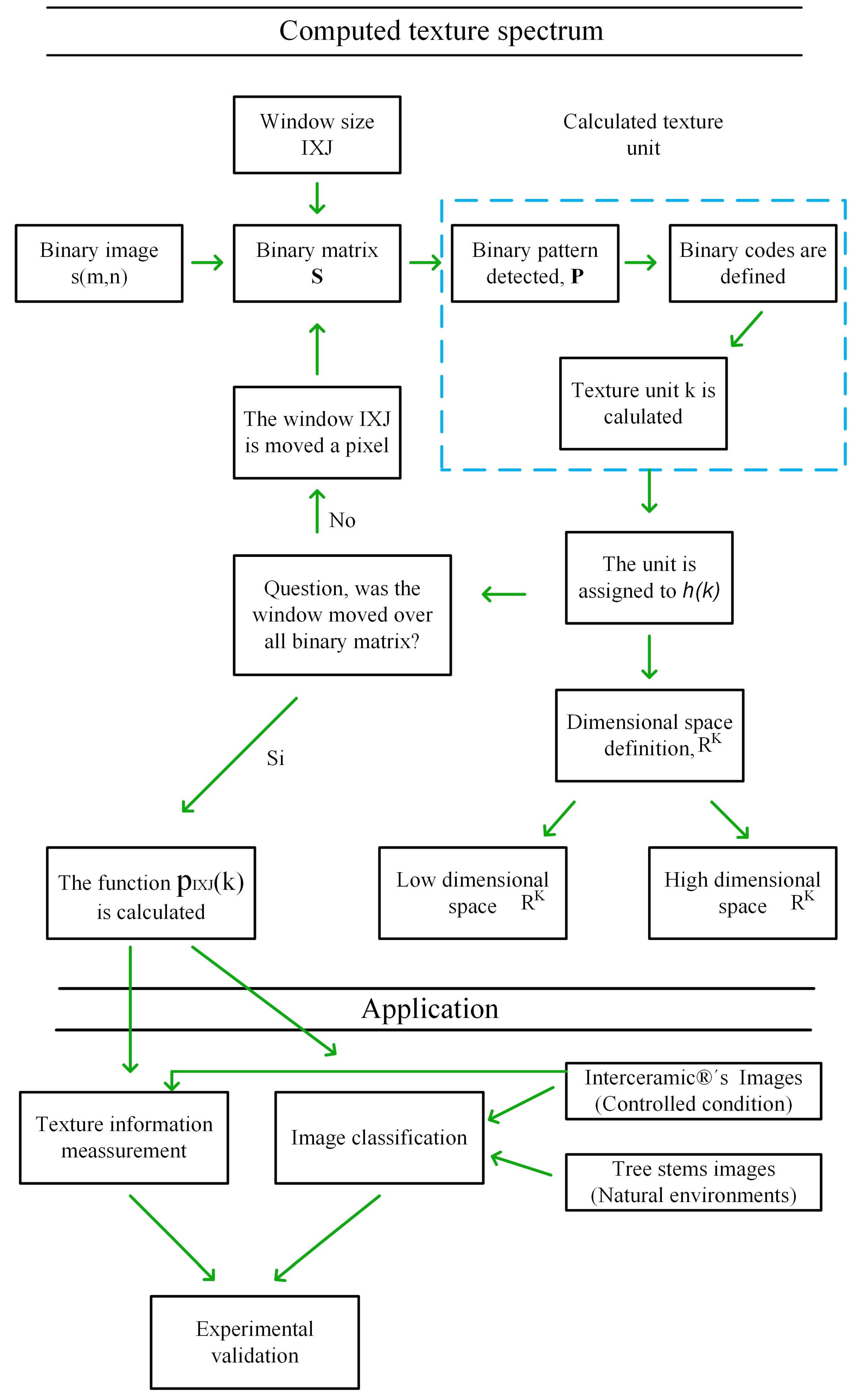
2. Texture Spectrum Based on Parallel Encoded Texture Unit
2.1. Proposal Methodology
2.2. Parallel Encoded Texture Unit
2.3. Dimensional Space
2.4. Algorithm
| Algorithm 1: TS_PETU | |
| Beginning | |
| Input: | |
| user | Binary image to transform |
| and user | Observation window size selection |
| Calculus: | |
| and | Binary image size |
| for | Displacement over image lines |
| for | Displacement over image columns |
| Texture unit calculation: | |
| Extraction of binary pattern from image | |
| Calculation of decimal values by conversion BCD | |
| Texture unit calculation | |
| Texture unit mapping to the discrete histogram | |
| Unit is assigned to the histogram | |
| end | |
| end | |
| Calculation of probability density function or histogram TS_PETU | |
| Histogram calculation TS_PETU, | |
| End | |
2.5. Texture Information (Entropy)
2.6. Application
3. Experimental Work
3.1. Experiment 1: Measurement of Texture Information Based on TS_PETU
3.2. Experiment 2: Classification of Database Images from Interceramic®®
- The images of the ceramic tiles were acquired under controlled conditions, such as: lighting, scale, rotation, and translation. This increased the possibility of success in the identification of images, and as a consequence, also reduced possible classification errors.
- The TS_PETU texture extraction technique correctly characterized the digital image through its local texture characteristics—that is, the TS_PETU transform extracted sufficient texture information to achieve high image classification efficiency.
- The statistical classifier for multiple classes was optimized to achieve high image identification efficiency. Optimization was achieved based on the size of the subimages and the number of subimages and P.
3.3. Experiment 3: Classification of Natural Images
4. Discussion
- Texture Spectrum based on the Parallel Encoded Texture Unit (TS_PETU) represents a binary image as a probability density function in terms of texture units , whose characteristics are low-dimensional space and high efficiency of image classification.
- The TS_PETU histogram shows the frequency of occurrence of the texture units calculated from the binary image under study.
- Because the texture unit is calculated by applying parallel coding concepts, the TS_PETU histogram has low-dimensional space and it is possible to use large windows.
- The amount of texture information contained in the TS_PETU histogram is based on the observation window size .
- It is experimentally corroborated that the TS_PETU transform has high efficiency in image classification.
- Classification efficiency is improved using windows with larger sizes; see Section 3.1, Section 3.2 and Section 3.3.
- The TS_PETU histogram can work in low- and high-dimensional space regions, and in both regions there can be high image classification efficiency.
- The efficiency of the TS_PETU transform increases when the conditions are controlled during the image acquisition process.
- The TS_PETU histogram can be calculated using parallel compute.
- The classification efficiency with the TS_PETU transform can be reduced due to noise produced by the illumination source and the electronic systems used during image acquisition and processing due to numerical computational errors and retroflections generated on the surface of the material under study [22].
- The TS_PETU transform has significant practical application, and some benefits for the user are high efficiency, short execution times, low-dimensional space, selectivity through the observation window, implementation with parallel computing, and easy implementation with electronic cards.
5. Conclusions
Author Contributions
Funding
Institutional Review Board Statement
Informed Consent Statement
Data Availability Statement
Acknowledgments
Conflicts of Interest
References
- Rui Henriques, S.; Madeira, C. FleBiC: Learning classifiers from high-dimensional biomedical data using discriminative biclusters with non-constant patterns. Pattern Recognit. 2021, 115, 107900. [Google Scholar] [CrossRef]
- Takahiro, N.; Osumu, O.; Shujiro, O. Deep learning classification of urinary sediment crystals with optimal parameter tuning. Sci. Rep. 2022, 12, 21178. [Google Scholar]
- Hang, S.; Cheng, L. A new cast shadow detection method for traffic surveillance video analysis using color and statistical modeling. Image Vis. Comput. 2020, 94, 103863. [Google Scholar]
- Leone, A.; Distante, C. Shadow detection for moving object based on texture analysis. Pattern Recognit. 2007, 40, 1222–1233. [Google Scholar] [CrossRef]
- Steve Tsham, M.A.; Lameiras Koerich, A. A novel bio-inspired texture descriptor based on biodiversity and taxonomic measures. Pattern Recognit. 2022, 123, 108382. [Google Scholar]
- Duen-Pang, K.; Po-Chin, K.; Yung-Chieh, C.; Yu-Chieh, J.K.; Ching-Yen, L.; Hsiao-Wen, C.; Cheng-Yu, C. Machine learning-based segmentation of ischemic penumbra by using diffuser tensor metrics in a rat model. J. Biomed. Sci. 2020, 27, 80. [Google Scholar]
- Muhammad, S.; Siraj, K.; Zahoor, J.; Khan, M.; Hyeonjoon, M.; Jin Tae, K.; Seungmin, R.; Shung Wook, B.; Irfan, M. Leukocytes classification and segmentation in Microscopic blood smear: A resolution-aware healthcare service in smart cities. IEEE Access 2016, 5, 3475–3489. [Google Scholar]
- Benjamin, P.; Ariane, M.; Bodo, B. Image Texture as Quality Indicator for Optical DEM Generation: Geomorphic Applications in the Arid Central Andes. Remote Sens. 2023, 15, 85. [Google Scholar] [CrossRef]
- Marziye, G.; Hooman, L.; Mehdi, P. A novel method for detecting and delineating coppice trees in UAV images to monitor tree decline. Remote Sens. 2022, 14, 5910. [Google Scholar]
- Turceryan, M.; Jain, A.K. Texture analysis. In The Handbook of Pattern Recognition and Computer Vision, 2nd ed.; Chen, C.H., Pau, L.F., Wang, P.S.P., Eds.; World Scientific Publishing Co.: Singapore, 1998; pp. 207–248. [Google Scholar]
- Fernádez, A.; Álvarez, M.X.; Bianconi, F. Texture description through histograms of equivalent patterns. J. Math. Imaging Vis. 2013, 45, 76–102. [Google Scholar] [CrossRef]
- Sánchez Yáñez, R.; Kurmyshev, E.K.; Cuevas, F.J. A framework for texture classification using the coordinated clusters representation. Pattern Recognit. Lett. 2003, 24, 21–31. [Google Scholar] [CrossRef]
- Samuel, B.; Harald, F.; Eugen, R.; Johannes, T.; Doris, E. Enhancing Classification in correlate microscopy using multiple classifier systems with dynamic selection. Ultramicroscopy 2022, 24, 113567. [Google Scholar]
- Guillen Bonilla, J.T.; Kurmyshev, E.; Fernandez, A. Quantifying a similarity of classes of texture image. Appl. Opt. 2007, 46, 5562–5570. [Google Scholar] [CrossRef] [PubMed]
- Minkyung, K.; Junsik, K.; Jongmin, Y.; Jun Kyun, C. Active anomaly detection based on Deep one-class classification. Pattern Recognit. Lett. 2023, 167, 18–24. [Google Scholar]
- Thanh Tuan, N.; Thanh, P.; Nguyen, N.; Thirion, M. Location robust patterns based on invaeiant of LTP-based features. Pattern Recognit. Lett. 2023, 165, 9–16. [Google Scholar]
- Rossouw van der Merwe, J.; Contreras Franco, D.; Hansen, J.; Tobias, B.; Feigi, T.; Ott, F.; Jdidi, D.; Rugamer, A.; Feiber, W. Low-cost COTS GNSS interference monitoring, detection and classification systems. Sensors 2023, 23, 3452. [Google Scholar] [CrossRef] [PubMed]
- Chang, C.W.; Chang, C.Y.; Lin, Y.Y.; Su, W.W.; Chen, H.S.L. A glaucoma detection system based on generative adversarial network and incremental learning. Appl. Sci. 2023, 13, 2195. [Google Scholar] [CrossRef]
- Anil Kumar, B.; Bansal, M. Face mask detection on photo and real-time video images using coffe-MobileNetV2 transfer learning. Appl. Sci. 2023, 13, 935. [Google Scholar] [CrossRef]
- Abd Elaziz, M.; Dahou, A.; Mabrou, A.; Ali Ibrahim, R.; Ahmad, O. Aseeri, Medical Image classification for 6G IoT-Enabled smart Health systems. Diagnostics 2023, 13, 834. [Google Scholar] [CrossRef]
- Richard, W. Hamming, Coding and Information Theory, 3rd ed.; Prentice Hall: Hoboken, NJ, USA, 1986. [Google Scholar]
- Bianconi, F.; Bello, R.; Fernández, A.; González, E. On comparating colour spaces from a performance perspective: Application to automatic classification of polished natural stones. In New Trends in image Analysis and Processing—ICIAP 2015 Workshops, Geneo, Italy, 7–8 September 2015; The Series Lecture Notes in Computer Science; Springer International Publishing: Berlin/Heidelberg, Germany, 2015; Volume 9281, pp. 71–78. [Google Scholar]
- Kurmyshev, E.V. Is the Coordinated Clusters Representation an analog of the Local Binary Pattern? Comput. Sist. 2010, 14, 54–62. [Google Scholar]
- Ojala, T.; Pietikainen, M.; Harwood, D. A comparative study of texture measures with classification based on feature distribution. Pattern Recognit. 1996, 29, 51–59. [Google Scholar] [CrossRef]











| Pixels | Number of Operations | Runtime, Seconds |
|---|---|---|
| 1,509,668 | 0.3770 | |
| 2,734,479 | 0.3770 | |
| 4,293,184 | 0.3770 | |
| 6,178,775 | 0.3770 | |
| 8,384,292 | 0.3770 | |
| 10,902,823 | 0.3780 | |
| 13,727,504 | 0.3800 | |
| 16,851,519 | 0.3810 | |
| 20,268,100 | 0.3860 | |
| 23,970,527 | 0.3880 | |
| 27,952,128 | 0.3890 | |
| 32,206,279 | 0.3900 | |
| 36,726,404 | 0.3980 | |
| 41,505,975 | 0.4060 | |
| 46,538,512 | 0.4310 | |
| 51,817,583 | 0.4370 | |
| 57,336,804 | 0.4670 | |
| 63,089,839 | 0.6390 |
| Learning Stage | Recognition Stage | ||
|---|---|---|---|
| Number of classes, | Test images number, | ||
| Image size, | Test image size, | ||
| Number of subimages, | Number of subimages, | ||
| Subimage size, | Subimage size, | ||
| Master Images | |||||||||||||
|---|---|---|---|---|---|---|---|---|---|---|---|---|---|
| Boulder Grey | Calabria Ambroto | Dover Bershire | Dover Rochester | Laos Mosaic | Parkstone Banff | Sam Remo | Sassi Grafito | Slate Supremo | Stonewalk Perla | Trust Silver | Tumber Marble | ||
| Test Images | Boulder Grey | 1 | 0 | 0 | 0 | 0 | 0 | 0 | 0 | 0 | 0 | 0 | 0 |
| Calabria Ambroto | 0 | 1 | 0 | 0 | 0 | 0 | 0 | 0 | 0 | 0 | 0 | 0 | |
| Dover Bershire | 0 | 0 | 1 | 0 | 0 | 0 | 0 | 0 | 0 | 0 | 0 | 0 | |
| Dover Rochester | 0 | 0 | 0 | 1 | 0 | 0 | 0 | 0 | 0 | 0 | 0 | 0 | |
| Laos Mosaic | 0 | 0 | 0 | 0 | 1 | 0 | 0 | 0 | 0 | 0 | 0 | 0 | |
| Parkstone Banff | 0 | 0 | 0 | 0 | 0 | 1 | 0 | 0 | 0 | 0 | 0 | 0 | |
| Sam Remo | 0 | 0 | 0 | 0 | 0 | 0 | 1 | 0 | 0 | 0 | 0 | 0 | |
| Sassi Grafito | 0 | 0 | 0 | 0 | 0 | 0 | 0 | 1 | 0 | 0 | 0 | 0 | |
| Slate Supremo | 0 | 0 | 0 | 0 | 0 | 0 | 0 | 0 | 1 | 0 | 0 | 0 | |
| Stonewalk Perla | 0 | 0 | 0 | 0 | 0 | 0 | 0 | 0 | 0 | 1 | 0 | 0 | |
| Trust Silver | 0 | 0 | 0 | 0 | 0 | 0 | 0 | 0 | 0 | 0 | 1 | 0 | |
| Tumber Marble | 0 | 0 | 0 | 0 | 0 | 0 | 0 | 0 | 0 | 0 | 0 | 1 | |
| Classification efficiency | 100% | ||||||||||||
| Learning Stage | Recognition Stage | ||
|---|---|---|---|
| Number of classes, | Number of test images, | ||
| Image size, | Test image size, | ||
| Number of subimages, | Number of subimages, | ||
| Subimage size, | Subimage size, | ||
| Interceramic®® Image Database | |||||
|---|---|---|---|---|---|
| TS_PETU | CCR | LBP | |||
| Window Size | Efficiency (%) | Window Size | Efficiency (%) | Window Size | Efficiency (%) |
| 100 | 94.23 | 100 | |||
| 100 | 99.23 | Not applicable [23,24] | |||
| 100 | Overflow | Overflow | |||
| 100 | |||||
| 100 | |||||
| 100 | |||||
| 100 | |||||
| 100 | |||||
| 100 | |||||
| 100 | |||||
| 100 | |||||
| 100 | |||||
| 100 | |||||
| 100 | |||||
| 100 | |||||
| 100 | |||||
| 100 | |||||
| Overflow | |||||
| Natural image database | |||||
| TS_PETU | CCR | LBP | |||
| Window size | Efficiency (%) | Window size | Efficiency (%) | Window size | Efficiency (%) |
| 84.848 | 78.083 | 98.40 | |||
| 98.484 | 87.030 | Not applicable [23,24] | |||
| 100 | Overflow | Overflow | |||
| 100 | |||||
| 100 | |||||
| 100 | |||||
| 100 | |||||
| 100 | |||||
Disclaimer/Publisher’s Note: The statements, opinions and data contained in all publications are solely those of the individual author(s) and contributor(s) and not of MDPI and/or the editor(s). MDPI and/or the editor(s) disclaim responsibility for any injury to people or property resulting from any ideas, methods, instructions or products referred to in the content. |
© 2023 by the authors. Licensee MDPI, Basel, Switzerland. This article is an open access article distributed under the terms and conditions of the Creative Commons Attribution (CC BY) license (https://creativecommons.org/licenses/by/4.0/).
Share and Cite
Guillen Bonilla, J.T.; Franco Rodríguez, N.E.; Guillen Bonilla, H.; Guillen Bonilla, A.; Rodríguez Betancourtt, V.M.; Jiménez Rodríguez, M.; Sánchez Morales, M.E.; Blanco Alonso, O. A New Texture Spectrum Based on Parallel Encoded Texture Unit and Its Application on Image Classification: A Potential Prospect for Vision Sensing. Sensors 2023, 23, 8368. https://doi.org/10.3390/s23208368
Guillen Bonilla JT, Franco Rodríguez NE, Guillen Bonilla H, Guillen Bonilla A, Rodríguez Betancourtt VM, Jiménez Rodríguez M, Sánchez Morales ME, Blanco Alonso O. A New Texture Spectrum Based on Parallel Encoded Texture Unit and Its Application on Image Classification: A Potential Prospect for Vision Sensing. Sensors. 2023; 23(20):8368. https://doi.org/10.3390/s23208368
Chicago/Turabian StyleGuillen Bonilla, José Trinidad, Nancy Elizabeth Franco Rodríguez, Héctor Guillen Bonilla, Alex Guillen Bonilla, Verónica María Rodríguez Betancourtt, Maricela Jiménez Rodríguez, María Eugenia Sánchez Morales, and Oscar Blanco Alonso. 2023. "A New Texture Spectrum Based on Parallel Encoded Texture Unit and Its Application on Image Classification: A Potential Prospect for Vision Sensing" Sensors 23, no. 20: 8368. https://doi.org/10.3390/s23208368
APA StyleGuillen Bonilla, J. T., Franco Rodríguez, N. E., Guillen Bonilla, H., Guillen Bonilla, A., Rodríguez Betancourtt, V. M., Jiménez Rodríguez, M., Sánchez Morales, M. E., & Blanco Alonso, O. (2023). A New Texture Spectrum Based on Parallel Encoded Texture Unit and Its Application on Image Classification: A Potential Prospect for Vision Sensing. Sensors, 23(20), 8368. https://doi.org/10.3390/s23208368

