An Access Control Scheme Based on Blockchain and Ciphertext Policy-Attribute Based Encryption
Abstract
:1. Introduction
- A new blockchain-based attribute-based cryptographic access control model is proposed. The introduction of blockchain in this model realizes the auditability of key parameter transmission and the trusted verification of data integrity, decryption correctness, etc., and solves the opaque verification problem of access rights caused by untrusted third parties. The combination of attribute-based encryption and blockchain guarantees that the data owner autonomously and effectively controls the circulation of shared data and protects the security of shared data.
- An improved CP-ABE algorithm supporting access policy updates is proposed. This algorithm updates the access policy without disclosing the original encrypted data and realizes finer-grained and more flexible one-to-many access control with high efficiency and low overhead.
- Using the threshold secret sharing algorithm to split the private key parameters of data visitors, the user private key needs to be calculated by multiple authorization centers collaboratively. Therefore, a single authorization center does not have the ability to generate user private keys. This method not only solves the problems of poor security, heavy computational burden, and unguaranteed data integrity of a single authorization organization, but also improves user privacy and key security.
2. Related Works
3. Access-Control-Scheme-Based Blockchain and CP-ABE
3.1. Main Parameters and Definitions
3.2. System Model
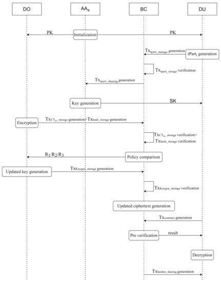
- : Organizations that manage attributes in the system. It manages the respective attributes and generates the master key MSK and system public key PK in step 1. In step 4, it obtains the slice of t, , from the computation nodes in the blockchain and distributes the private key component of to the in step 5.
- : Users who want to access the data uploaded by the . In steps two and three, DU is responsible for computing and broadcasting it to the blockchain. obtains the pre-verification result from the blockchain in part 10.1 of step 10. And if the has access to the data, the obtains the ciphertext and the hash values of the plaintext in part 10.2 of step 10, decrypts them, and verifies the correctness of using the private key of the in part 10.3. If required, can verify the correctness of decryption by querying the blockchain transaction.
- : The user who owns the data and specifies the attributes the visitor requires. The data owner encrypts the plaintext data using a symmetric key, specifies the access policy for the data, encrypts the symmetric key to generate the ciphertext in step 6, and uploads the ciphertext and the data digest to the blockchain through a transaction in step 7. Based on the running results of the policy comparison algorithm deployed on the smart contract, selects the corresponding update key to send to the blockchain via the transaction in step 8.
- : Consortium blockchain fabric, a platform that ensures that data are stored and shared in a trusted manner. Users can publish and query transactions on the blockchain, providing storage services to secure data ( and ciphertext) and services for trusted authentication. In step 9, the blockchain performs the ciphertext update. The blockchain also does the 10.1 pre-verification part of the decryption phase.
3.3. Security Model
- Initialization phase. Challenger runs the system initialization algorithm, inputs the security parameter , outputs the system public key PK and sends it to adversary , and saves the system master key MSK. Adversary selects the old access policy and the new access policy that it wishes to attack.
- Querying private key phase 1. Adversary adaptively submits a series of attribute sets that do not satisfy the old and new access policies to challenger . runs the key generation algorithm to generate the corresponding key SK to sends it to adversary .
- Challenge phase. Adversary submits two equal-length messages and to challenger . randomly selects and runs a cryptographic algorithm to encrypt under the old access policy ; challenger performs a dynamic update of the access policy and generates an updated ciphertext based on the determination result of the old and the new access policies; sends the updated ciphertext to adversary .
- Querying private key phase 2. Similar to Phase 1, adversary continues to submit attribute to challenger for querying other attribute keys, with the stipulation that still does not satisfy the access policy .
- Guessing phase. Adversary gives a guess for . The adversary wins the game if , since any inactive adversary can win this game with a probability by making a random guess on . ’s advantage in this game is defined as
3.4. Operation Flow
3.5. Scheme Construction
3.5.1. Initialization Stage
3.5.2. Generation Stage
3.5.3. Generation Stage
| Algorithm 1 generation transaction. |
| Input: transaction , , public key of in the blockchain, the address of nodes , private key of in the blockchain Output: transaction |
| /* encrypt _ with their public keys in the blockchain*/ /* compute the hash value of the transaction , and the address of the nodes .*/ /* sign with their private keys in the blockchain*/ |
3.5.4. Verification Stage
| Algorithm 2 verification transaction. |
| Input:, public key of in the blockchain Output: verification results |
| /*Nodes compute the hash value of the transaction , and the address of the nodes .*/ /*Countersign*/ |
3.5.5. generation Stage
| Algorithm 3 generation transaction. |
| Input: transaction , , the address of the , private key of the nodes in the blockchain Output: transaction |
| /*Nodes in the blockchain compute hash value*/ /*Nodes sign with their private keys in the blockchain*/ |
3.5.6. Key Generation Stage
3.5.7. Encryption Stage
3.5.8. Policy Comparison Stage
| Algorithm 4 Policy comparison algorithm. |
| Input: old policy , new policy |
| exist in and , add into delete from else , add into else add into |
3.5.9. Updated Key Generation Stage
3.5.10. Updated Ciphertext Generation Stage
- If ,
- If ,
- If ,
3.5.11. Decryption Stage
| Algorithm 5 Pre-verification algorithm. |
| , , , or |
| |
4. Proof of Security
- Initialization phase.
- Querying private key phase 1.
- Challenge phase.
- Querying private key phase 2.
- Guessing phase.
5. Performance Analysis
5.1. Functional Comparison
5.2. Comparison of Computation
5.3. Efficiency Analysis
5.4. Blockchain Network Simulation
6. Conclusions
Author Contributions
Funding
Institutional Review Board Statement
Informed Consent Statement
Data Availability Statement
Conflicts of Interest
References
- Sahai, A.; Waters, B. Fuzzy identity-based encryption. In Proceedings of the Advances in Cryptology—EUROCRYPT 2005: 24th Annual International Conference on the Theory and Applications of Cryptographic Techniques, Aarhus, Denmark, 22–26 May 2005; Springer: Berlin/Heidelberg, Germany, 2005; pp. 457–473. [Google Scholar]
- Goyal, V.; Pandey, O.; Sahai, A.; Waters, B. Attribute-based encryption for fine-grained access control of encrypted data. In Proceedings of the 13th ACM Conference on Computer and Communications Security, Alexandria, VA, USA, 30 October–3 November 2006; pp. 89–98. [Google Scholar]
- Waters, B. Ciphertext-policy attribute-based encryption: An expressive, efficient, and provably secure realization. In Proceedings of the International Workshop on Public Key Cryptography, Taormina, Italy, 6–9 March 2011; Springer: Berlin/Heidelberg, Germany, 2011; pp. 53–70. [Google Scholar]
- Feng, T.; Kong, F.; Liu, C.; Lu, Y. Multi-Authorization Attribute-Based Verifiable Encryption Scheme Based on Blockchain. Mob. Netw. Appl. 2023, 1–8. [Google Scholar] [CrossRef]
- Nakamoto, S. Bitcoin: A peer-to-peer electronic cash system. Decentralized Bus. Rev. 2008, 1–9. [Google Scholar]
- Li, T.; Wang, Z.; Chen, Y.; Li, C.; Jia, Y.; Yang, Y. Is semi-selfish mining available without being detected? Int. J. Intell. Syst. 2022, 37, 10576–10597. [Google Scholar] [CrossRef]
- Li, T.; Wang, Z.; Yang, G.; Cui, Y.; Chen, Y.; Yu, X. Semi-selfish mining based on hidden Markov decision process. Int. J. Intell. Syst. 2021, 36, 3596–3612. [Google Scholar] [CrossRef]
- Cheng, L.; Liu, J.; Xu, G.; Zhang, Z.; Wang, H.; Dai, H.-N.; Wu, Y.; Wang, W. SCTSC: A semicentralized traffic signal control mode with attribute-based blockchain in IoVs. IEEE Trans. Comput. Soc. Syst. 2019, 6, 1373–1385. [Google Scholar] [CrossRef]
- Pournaghi, S.M.; Bayat, M.; Farjami, Y. MedSBA: A novel and secure scheme to share medical data based on blockchain technology and attribute-based encryption. J. Ambient Intell. Humaniz. Comput. 2020, 11, 4613–4641. [Google Scholar] [CrossRef]
- Li, J.; Zhang, Y.; Chen, X.; Xiang, Y. Secure attribute-based data sharing for resource-limited users in cloud computing. Comput. Secur. 2018, 72, 1–12. [Google Scholar] [CrossRef]
- Sharma, P.; Jindal, R.; Borah, M.D. Blockchain-based cloud storage system with CP-ABE-based access control and revocation process. J. Supercomput. 2022, 78, 7700–7728. [Google Scholar] [CrossRef]
- Gao, J.; Yu, H.; Zhu, X.; Li, X. Blockchain-based digital rights management scheme via multiauthority ciphertext-policy attribute-based encryption and proxy re-encryption. IEEE Syst. J. 2021, 15, 5233–5244. [Google Scholar] [CrossRef]
- Ling, J.; Chen, J.; Chen, J.; Gan, W. Multiauthority attribute-based encryption with traceable and dynamic policy updating. Secur. Commun. Netw. 2021, 2021, 1–13. [Google Scholar] [CrossRef]
- Zhang, J.; Gong, Q.; Wei, Z.; Wang, X.; Yan, X.; Zhang, X. Efficient Multi-Authority Attribute-Based Encryption with Policy Hiding and Updating. In Proceedings of the 2022 IEEE 10th International Conference on Computer Science and Network Technology (ICCSNT), Dalian, China, 22–23 October 2022; IEEE: Piscataway, NJ, USA, 2022; pp. 34–38. [Google Scholar]
- Gupta, B.B.; Li, K.-C.; Leung, V.C.; Psannis, K.E.; Yamaguchi, S. Blockchain-assisted secure fine-grained searchable encryption for a cloud-based healthcare cyber-physical system. IEEE/CAA J. Autom. Sin. 2021, 8, 1877–1890. [Google Scholar]
- Guo, R.; Shi, H.; Zheng, D.; Jing, C.; Zhuang, C.; Wang, Z. Flexible and efficient blockchain-based ABE scheme with multi-authority for medical on demand in telemedicine system. IEEE Access 2019, 7, 88012–88025. [Google Scholar] [CrossRef]
- Zuo, Y.; Kang, Z.; Xu, J.; Chen, Z. BCAS: A blockchain-based ciphertext-policy attribute-based encryption scheme for cloud data security sharing. Int. J. Distrib. Sens. Netw. 2021, 17, 1550147721999616. [Google Scholar] [CrossRef]
- Gao, S.; Piao, G.; Zhu, J.; Ma, X.; Ma, J. Trustaccess: A trustworthy secure ciphertext-policy and attribute hiding access control scheme based on blockchain. IEEE Trans. Veh. Technol. 2020, 69, 5784–5798. [Google Scholar] [CrossRef]
- Vasishta, M.V.A.; Palanisamy, B.; Sural, S. Decentralized Authorization using Hyperledger Fabric. In Proceedings of the 2022 IEEE International Conference on Blockchain (Blockchain), Espoo, Finland, 22–25 August 2022; IEEE: Piscataway, NJ, USA, 2022; pp. 238–243. [Google Scholar]
- Varun, M.; Vasishta, M.V.A.; Palanisamy, B.; Sural, S. Decentralized Authorization in Web Services Using Public Blockchain. In Proceedings of the International Conference on Blockchain, Online, 10–14 December 2021; Springer: Cham, Switzerland, 2021; pp. 27–42. [Google Scholar]
- Lei, Y.; Jia, Z.; Yang, Y.; Cheng, Y.; Fu, J. A cloud data access authorization update scheme based on blockchain. In Proceedings of the 3rd International Conference on Smart BlockChain (SmartBlock), Zhengzhou, China, 20–25 October 2020; IEEE: Piscataway, NJ, USA, 2020; pp. 33–38. [Google Scholar]
- Singh, R.; Sturley, S.; Sharma, B.; Dhaou, I.B. Blockchain-enabled Device Authentication and Authorisation for Internet of Things. In Proceedings of the 2023 1st International Conference on Advanced Innovations in Smart Cities (ICAISC), Jeddah, Saudi Arabia, 23–25 January 2023; IEEE: Piscataway, NJ, USA, 2023; pp. 1–6. [Google Scholar]
- Honar Pajooh, H.; Rashid, M.; Alam, F.; Demidenko, S. Multi-Layer Blockchain-Based Security Architecture for Internet of Things. Sensors 2021, 21, 772. [Google Scholar] [CrossRef] [PubMed]
- Zhang, Z.; Zhang, J.; Yuan, Y.; Li, Z. An expressive fully policy-hidden ciphertext policy attribute-based encryption scheme with credible verification based on blockchain. IEEE Internet Things J. 2021, 9, 8681–8692. [Google Scholar] [CrossRef]





| Parameters | Definitions |
|---|---|
| Multiple attribute authorization centers | |
| Single attribute authorization center | |
| Data visitors | |
| Data owners | |
| system public key | |
| System Master Key | |
| user private key | |
| Attribute sets managed by the Attribute Authorization Center | |
| bilinear mapping | |
| prime cyclic group | |
| Users secretly share key shares | |
| Transactions about X in the blockchain | |
| Address of X in the blockchain | |
| Public key of X in the blockchain | |
| Private key of X in the blockchain | |
| Encrypt Y with the public key of X in the blockchain | |
| Hash operation on Y | |
| Sign Y with the private key of X in the blockchain | |
| Countersign Y with the public key of X in the blockchain | |
| Plaintext | |
| Ciphertext | |
| Pre-verification ciphertext | |
| Decrypted ciphertext | |
| Policy Index Set | |
| plaintext hash | |
| The vector corresponding to the xth row of matrix A | |
| Attribute in line j of the policy | |
| Policy Comparison Determination Results | |
| Policy Updated Key |
Disclaimer/Publisher’s Note: The statements, opinions and data contained in all publications are solely those of the individual author(s) and contributor(s) and not of MDPI and/or the editor(s). MDPI and/or the editor(s) disclaim responsibility for any injury to people or property resulting from any ideas, methods, instructions or products referred to in the content. |
© 2023 by the authors. Licensee MDPI, Basel, Switzerland. This article is an open access article distributed under the terms and conditions of the Creative Commons Attribution (CC BY) license (https://creativecommons.org/licenses/by/4.0/).
Share and Cite
Hu, R.; Ma, Z.; Li, L.; Zuo, P.; Li, X.; Wei, J.; Liu, S. An Access Control Scheme Based on Blockchain and Ciphertext Policy-Attribute Based Encryption. Sensors 2023, 23, 8038. https://doi.org/10.3390/s23198038
Hu R, Ma Z, Li L, Zuo P, Li X, Wei J, Liu S. An Access Control Scheme Based on Blockchain and Ciphertext Policy-Attribute Based Encryption. Sensors. 2023; 23(19):8038. https://doi.org/10.3390/s23198038
Chicago/Turabian StyleHu, Ronglei, Ziwei Ma, Li Li, Peiliang Zuo, Xiuying Li, Jiaxin Wei, and Sihui Liu. 2023. "An Access Control Scheme Based on Blockchain and Ciphertext Policy-Attribute Based Encryption" Sensors 23, no. 19: 8038. https://doi.org/10.3390/s23198038
APA StyleHu, R., Ma, Z., Li, L., Zuo, P., Li, X., Wei, J., & Liu, S. (2023). An Access Control Scheme Based on Blockchain and Ciphertext Policy-Attribute Based Encryption. Sensors, 23(19), 8038. https://doi.org/10.3390/s23198038

