Abstract
Wearable devices are pervasive solutions for increasing work efficiency, improving workers’ well-being, and creating interactions between users and the environment anytime and anywhere. Although several studies on their use in various fields have been performed, there are no systematic reviews on their utilisation in ergonomics. Therefore, we conducted a systematic review to identify wearable devices proposed in the scientific literature for ergonomic purposes and analyse how they can support the improvement of ergonomic conditions. Twenty-eight papers were retrieved and analysed thanks to eleven comparison dimensions related to ergonomic factors, purposes, and criteria, populations, application and validation. The majority of the available devices are sensor systems composed of different types and numbers of sensors located in diverse body parts. These solutions also represent the technology most frequently employed for monitoring and reducing the risk of awkward postures. In addition, smartwatches, body-mounted smartphones, insole pressure systems, and vibrotactile feedback interfaces have been developed for evaluating and/or controlling physical loads or postures. The main results and the defined framework of analysis provide an overview of the state of the art of smart wearables in ergonomics, support the selection of the most suitable ones in industrial and non-industrial settings, and suggest future research directions.
1. Introduction
Wearable devices constitute an emerging approach [], and are excellent candidates for supporting human activities and improving quality of life []. They represent a new means of addressing the needs of many industries [], and have the potential to increase work efficiency among employees, improve workers’ physical well-being, and reduce work-related injuries []. Wearable technology extends our capabilities as humans, and epitomises the interaction of humans and technology []. An industrial wearable system supports real-time, trusting, and dynamic interaction among operators, machines, and production systems, providing a human-centric empowering technology in Industry 4.0 []. Compared to computers and mobile phones, it can provide many different ways of human computer interaction for users to strengthen their experience [].
A wearable device is essentially a tiny package with powerful sensing, processing, storage, and communications capabilities [], and the term can refer to “any electronic device or product designed to provide a specific service that can be worn by the user” []. Other definitions underpin its ability to create interaction between users and the smart environment anytime and anywhere [], and to measure information such as the users’ locations, environments, movements, and vital signs []. The capabilities of these devices to measure various physiological and kinematic parameters, assess human performance, monitor human movement, perform motion analysis in a real manufacturing scenario, and/or record user’s kinetics, kinematics, physical parameters and/or (psycho)physiological parameters are also emphasised by other authors in the literature (e.g., [,,]).
Wearable solutions can have various forms and are very different in their application []. In the literature, several classifications of wearable devices are available, and a standard one has not yet been provided []. Interesting different taxonomies can be found in Mardonova and Choi [], Khakurel et al. [], Mewara et al. [], and Park and Jayaraman []. Among these possible categorisations, Dimou et al. [] consider the field of use of smart wearables, such as lifestyle, entertainment, medical, fitness, gaming, and industrial. This classification highlights the pervasive use of such technology in different fields, as pointed out by several researchers in the literature (e.g., [,,,,]).
Regardless of the different types of wearable equipment, the technology shares certain common features and attributes. A wearable device should be used while the wearer is in motion, be not merely attached to the body but become an integral part of the person’s clothing, allow the user to maintain control, and be constantly available []. It should be lightweight, aesthetically pleasing, shape-conformable, multi-functional, and easily configurable for the desired end-use application []. Additionally, it should improve the body condition, comfort, and safety of his/her wearer and, possibly, of surrounding or distant people, and its design should be gender and culture—oriented [].
The wide spectrum of wearable categories, potentials, and applications has inspired the conduction of several researches and many reviews of their use in various fields []. For instance, Seneviratne et al. [] survey the trends, technologies, research challenges, and solutions for commercially available wearable devices and research prototypes. Khakurel et al. [] systematically review the trend of wearable technology to assess both its potential in the work environment and the challenges concerning its utilisation in the workplace. Mardonova and Choi [] review trends in wearable device technology, providing an overview of its prevalent and potential applications to the mining industry. Also recent studies give insights of the state of the art of wearable equipment: e.g., Chander et al. [] focus on wearable stretch/strain sensors technology for human movement monitoring and fall detection, Koutromanos and Kazakou [] on the use of smart wearables in primary and secondary education, and their impact on learning and teaching, and Niknejad et al. [] on recent advances and future challenges of smart wearables. Also in the ergonomic field some reviews have been published, but considering only a limited scope of the wearable device use: Tsao et al. [] summarise the applications of wearable sensors for human work and status evaluation, whereas Lim and D’Souza [] synthesise the literature on body-worn inertial sensing for assessing biomechanical exposures and musculoskeletal disorder risk resulting from physical work.
The adoption of wearable technology appears particularly interesting for ergonomic purposes because of the well-known properties of assisting the users anywhere [], sensing, collecting, and uploading data in a 24 × 7 manner [], and monitoring continuously human performance []. Ergonomics (or human factors) is the scientific discipline concerned with the understanding of interactions among humans and other elements of a system, and it applies theory, principles, data, and methods to optimise human well-being and overall system performance [,]. In particular, this discipline promotes a holistic, human-centred approach to task, product, environment, and system design and evaluation, considering physical, cognitive, organisational, environmental, and other relevant factors []. As highlighted by Karwowski [], the traditional domains of specialisation are the following:
- Physical ergonomics, which is mainly related to human anatomical, anthropometric, physiological, and biomechanical characteristics as they relate to physical activity.
- Cognitive ergonomics, which focuses on mental processes (e.g., perception, memory, information processing, reasoning, and motor response), as they affect interactions among humans and other elements of a system.
- Organisational ergonomics, which is concerned with the optimisation of socio-technical systems, including their organisational structures, policies, and processes.
Therefore, the ergonomics has the purpose to improve the performance of systems by improving human-machine and human-computer interactions []. It shall be used in a preventive function by being employed from the beginning, but can be also successfully applied in the redesign of an existing work system []. It is recommended that a work system be designed for a broad range of the target population, which is the people for whom the design is intended, specified according to relevant characteristics [,]. In such a context, the role of ergonomics is two-fold: the first one is to understand purposive interactions between people and artefacts and especially to consider the capabilities, needs, desires, and limitations of people in such interactions, and the second one comprises a contribution to the design of interacting systems, maximising the capabilities, minimising the limitations, and trying to satisfy the needs and desires of the human race [].
To the best of our knowledge, there are no systematic reviews on the potential use of wearable devices in ergonomic applications. This represents a gap in the literature that this paper overcomes. Its aim is to conduct a systematic review in the scientific literature to answer the following primary research question: “Which wearable devices have been proposed for ergonomic purposes in the scientific literature?”. In addition, some secondary research questions are defined to assist this literature review:
- Which ergonomic risk factors are analysed by means of these wearable devices?
- Which ergonomic purposes are achieved by means of these wearable devices?
- Which ergonomic criteria are at the basis of the use of these devices?
- Which populations can benefit from the use of these wearable devices?
- Are these wearable devices applied and/or validated in real contexts?
The conduction of this systematic review and the answers to all the research questions may support both researchers and practitioners during the design, realisation, and testing of wearable devices for ergonomic purposes. Researchers may consult in a single document an overview of the state of the art of smart wearables in ergonomics available in the literature, whereas practitioners can be guided when selecting the most suitable wearable technology and be stimulated to increase its proper adoption.
2. Materials and Methods
A systematic review is an explicit and reproducible research methodology to answer one or more specific research questions on a specific topic, identifying all relevant studies and summarising the state of the art [,].
The systematic review described in this paper was conducted according to the Preferred Reported Item for Systematic Reviews and Meta-Analyses (PRISMA) statement []. This allowed critically identifying, selecting, assessing, and analysing all relevant studies answering our primary and secondary research questions.
2.1. Eligibility Criteria
The relevance of each paper retrieved to answer the research questions was assessed based on the following inclusion (or eligibility) criteria:
- Only papers written in English.
- Only papers published in scientific journals or conference proceedings.
- Only papers proposing a wearable device with an explicit ergonomic purpose.
- Only papers proposing a new wearable device, or the use of an already available device for novel ergonomic reasons not previously addressed.
Concerning the third and fourth inclusion criteria, we defined the following exclusion criteria in order to simplify the study selection and classification of the retrieved papers:
- Papers proposing a wearable device focusing only on parameters not explicitly related to ergonomics (e.g., only joint angle measurement []).
- Papers proposing a wearable device to consider one or more risk factors, without explicit ergonomic assessments or improvements (e.g., visual load []).
- Papers proposing a wearable device for purposes different from the ergonomic ones (e.g., rehabilitation []).
- Papers proposing a comparison among wearable devices considering only features not correlated with ergonomics (e.g., [])
- Papers proposing only the ergonomic evaluation of a wearable device (e.g., []).
- Papers proposing only a qualitative or technical description of a wearable device (e.g., []).
- Papers proposing only a design approach or validation protocol of wearable devices (e.g., []).
2.2. Search Strategy
The literature search was carried out on four electronic databases, relevant to the fields of interest for our systematic review: IEEEXplore, PubMed, Scopus, and Web of Science. The following search terms, classified in two groups, were used: (1) wearable device, wearable solution, wearable system, wearable technology, wearable equipment, wearable computer, wearable computing, smart wearable; (2) ergonomics, human factors.
The searches in the electronic databases were performed on 31 August 2020. Each database was queried from the date of the oldest indexed paper in order not to exclude potentially relevant studies and analyse the distribution of the papers over time. Title, abstract, and keywords were the fields considered in the queries. The search was limited to English documents.
The search strategy for each electronic database is detailed in Table 1.

Table 1.
Search strategies for the selected databases.
2.3. Study Selection
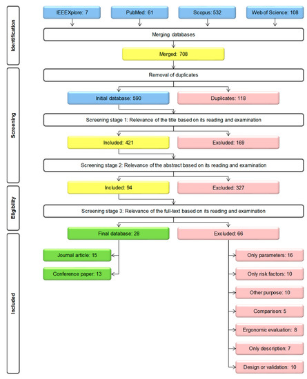
Once the databases were queried, we employed the reference management software Endnote® X9.3.3 (Clarivate, Philadelphia, PA, United States) for recording references, removing multiple records, and creating a unique database of references. The subsequent manual removal of other duplicates allowed obtaining a unique library representing our initial database.
To screen the papers in the initial database, we applied a three-stage process based on Stefana et al. []: (1) title evaluation, (2) abstract and keywords evaluation, and (3) full-text evaluation. In each stage of the screening process, three authors critically appraised the papers in parallel and independently; all the documents selected by at least one reviewer have been promoted to the successive screening stage to be over-inclusive and minimise the chance to discard relevant papers []. In particular, the aim was to exclude irrelevant studies during the stages (1) and (2), and examine the remaining documents on the basis of the above eligibility criteria during the stage (3). At the end, we collected the included studies (i.e., the documents answering the research questions) in the final database and recorded the primary reason for exclusion of the other papers referring to the defined criteria.
The intermediate selection process results and stages followed to obtain the final database are summarised in Figure 1.

Figure 1.
Summary review flow diagram.
The final steps of the systematic review were the characterisation and analysis of the papers in the final database. For such characterisation and analysis, we defined specific comparison dimensions that will be described in detail in the following sections.
3. Results
The systematic review returned 28 papers proposing 24 wearable devices for one or more explicit ergonomic purposes. The number of papers is different from the number of wearable devices because some authors have discussed their research studies in more than one paper: Caputo et al. [,,], Conforti et al. [,], and Peppoloni et al. [,]. The following analysis is based on the 24 studies, each one focusing on a wearable technology.
Although in the search strategy a starting date was not defined, the first relevant paper was published only in 2014 by Peppoloni et al. []. The distribution over time of the results, displayed in Figure 2, shows that more than half of the papers were published in 2019 and 2020. Furthermore, even though the review was stopped on 31 August, the majority of articles were published in 2020. This trend confirms a recent and growing interest in this area of research.

Figure 2.
Distribution of papers over time.
The journals that published the highest number of papers are Applied Ergonomics, Automation in Construction, and Sensors, with three papers each. Other journals published one paper each, as shown in Figure 3.

Figure 3.
Distribution of the journals that published relevant papers.
Regarding the conference papers, the proceedings of International Conference on Human Factors and Wearable Technologies and IEEE International Workshop on Metrology for Industry 4.0 and IoT include two papers each; the former in the same edition, while the latter in different editions.
To analyse the papers constituting the final database and answering our research questions, the following eleven comparison dimensions were defined: (1) type of wearable device, (2) being ready to wear, i.e., the possibility to put the smart wearable easily and readily on the users, (3) parts of the body where the device can be worn, (4) physical, cognitive, organisational factors traditionally considered in ergonomics and studied by means of the wearable technology, (5) ergonomic risk factor analysed through the utilisation of the wearable device, (6) task performed by the population, (7) main purpose and use from the ergonomic perspective, i.e., if the device can be applied for performing assessments and/or obtaining improvements, (8) type of output information provided by the wearable device to the users and its interface, (9) criteria at the basis of ergonomic assessment or improvement, in terms of standards, methods, principles, and/or guidelines, (10) population, i.e., the device users identified in the study, and (11) application and validation of the technology in experimental tests, simulations, and/or real contexts.
Table 2 points out the relationships between these comparison dimensions and our primary and secondary research questions, while Table 3 analyses the 24 studies with respect to such dimensions (in alphabetical order by author). Note that in Table 3 the details related to physical, cognitive, and organisational factors are omitted because all the studies deal with physical ones, none of them consider organisational ones, and only one (i.e., Kunze et al. []) evaluates cognitive ones.

Table 2.
Relationships between the research questions and comparison dimensions.

Table 3.
Analysis and comparison of the 24 studies in the reviewed literature.
3.1. Wearable Devices for Ergonomic Purposes
Diverse kinds of wearable devices are proposed for ergonomic purposes by the retrieved studies: two insole pressure systems, fourteen sensor systems, two smart garments, a robot, a smartwatch, a vibrotactile feedback interface, a pair of smart glasses, and two body-mounted smartphones. Therefore, the majority of the studies deal with a sensor system. We use the term “sensor system” taking inspiration from Park and Jayaraman []: a sensor system is a platform composing of different types and numbers of sensors, which are positioned in different locations on the body and whose signals are processed in parallel and combined to provide specific parameters in real-time. Since a large number of different types of sensors can be required on various parts of the body, a sensor system is not immediately ready to be worn. Table 4 details the components in terms of Inertial Measurement Units (IMUs) and complementary wearable sensors of the different sensor systems available in the scientific literature (in alphabetical order by author). Regarding the wearable device described by Lins et al. [], in this table we report only the elements forming the sensor system.

Table 4.
Number of IMUs and complementary wearable sensors of the available sensor systems.
All the sensor systems, with the exception of those described in [] and [], are based on IMUs. Such component combines information obtained from multiple electromechanical sensors (e.g., accelerometers, gyroscopes, and magnetometers) [], and is self-contained and unobtrusive []. In accordance with Cerqueira et al. [], “regarding the positioning of the IMUs on the human body, there is no standard established protocol and each author proposes different locations for the sensors”. Indeed, the analysis of the part of the body on which a sensor system can be worn corroborates the possibility of attaching the different sensors in several body segments, such as the trunk and upper extremities. We identified head, upper extremity, hand, trunk, lower extremity, foot as the relevant parts of the body, mainly based on the International Standard ISO 11226 []. Giannini et al. [] present the only wearable device that can be worn on all the six considered body segments: it is a sensor system composed of 17 IMUs placed on head, sternum, shoulder blades, upper arms, lower arms, hands, pelvis, upper legs, lower legs, and feet thanks to elastic bands and connected to a central unit, which in turn is connected to the battery pack that can last until 9.5 h.
The trunk and upper extremities also represent the part of the body on which other types of wearable devices can be worn: smart garments [,] and body-mounted smartphones [,]. If a smart garment can be put easily and readily on the users, a body-mounted smartphone is only partially ready to wear. The trunk, which is the most frequent segment covered by smart wearables for ergonomic purposes, is the human location on which also a robot [] or a vibrotactile feedback interface [] can be placed. Other portions on which a wearable technology can be put on are foot in the case of insole pressure systems [,], hand for a smartwatch [], or head during the smart glasses use []. Those devices are ready to be worn by the users.
3.2. Analysed Ergonomic Risk Factors
All the papers consider physical factors. A large number of the studies (16 out of 24) propose wearable devices for analysing unfavourable postures during different types of tasks. In particular, sensor systems represent the most frequent technology employed for such purposes. This confirms that “the real-time assessment of human movements and posture through wearable sensors can inform workers about inadequate lifting postures, dramatically helping in preventing injury risks” []. Such results also emphasise the statement by Lu et al. [], according to which “the application of IMUs for tracking human motion as a part of the ergonomic assessment is becoming popular because the collection of the human body motion does not greatly interrupt with workers’ job performance”.
Besides systems based on sensors, smart garments, a body-mounted smartphone, a robot, and an insole pressure system have been developed for evaluating and facing the adoption of awkward postures. In particular, the smart garment by Cerqueira et al. [] and the body-mounted smartphone by Nath et al. [] are proposed for explicitly dealing with tasks requiring awkward postures. This type of task is also investigated by Lins et al. [] and Yan et al. [] that describe wearable devices based on sensor systems.
In 3 studies the authors do not evaluate only postures as ergonomic risk factor: Jin et al. [] explore the biomechanical loads of the neck and shoulder regions in standing and sitting postures during typical activities performed by means of a smartphone (e.g., calling and message checking), Peppoloni et al. [,] concentrate their attention on an online assessment of both postures and muscular efforts during repetitive jobs, and Kunze et al. [] propose the only wearable system in our review that also considers cognitive factors. This contribution provides details related to smart glasses able to detect the too steep head angle and combat computer vision syndrome during reading and talking tasks.
The remaining 8 studies focus mainly on physical loads. Five sensor systems, an insole pressure system, a vibrotactile feedback interface, and a body-mounted smartphone are developed for ergonomic evaluation of this physical factor during tasks involving manual material handling, manual handling of low loads at high frequency, heavy or repetitive tasks, or physically demanding jobs. Manual material handling represents the most investigated task among these studies (4 out of 8), while fitness exercises are taken into account by only one study (Manjarres et al. []).
None of the studies retrieved by our systematic review concern organisational factors.
3.3. Ergonomic Purposes
The majority of the studies (16 out of 24) propose wearable solutions for assessing ergonomic risk factors. Besides sensor systems, two insole pressure systems [,] and two body-mounted smartphones [,] are developed for producing post-exposure recognition or assessment of postures, activities, or overexertion risks. Some of them (e.g., [,]) employ machine learning techniques for such recognition or assessment, such as a supervised machine learning classifier and a support vector machine learning classifier, by using MATLAB®. MATLAB® is a programming and numeric computing environment that is utilised by 9 studies out of 24 for analysing and processing data, and implementing machine learning techniques, algorithms, or computations.
In 3 studies [,,] the main ergonomic purpose regards the improvement of the analysed risk factor. In particular, Hahm and Asada [] propose a robot to support the user in awkward postures, Jin et al. [] a smartwatch able to estimate and analyse joint angles and muscle activity, and Kunze et al. [] a couple of smart glasses for providing real-time feedback to improve the risk factors, blurring or flipping the screen content away from the user.
The other 5 studies permit both assessing and improving ergonomic risk factors. Two of them [,] describe smart garments that monitor real-time postures displayed thanks to a Graphical User Interface (GUI), and implement a feedback strategy. The feedback strategy followed by the studies are different: in Cerqueira et al. [] the biofeedback is provided by vibrotactile motors, while in Ferreira et al. [] visual feedback is realised through luminous signalling. As an alternative to visual feedback, alarm sounds by means of a smartphone application are proposed for warning users when ergonomically hazardous operational postures and holding time leading to lower back and neck pain are detected []. Vibrotactile motors are also employed by another retrieved study (Lins et al. []) describing a wearable technology compromising a sensor system and a vibrotactile feedback interface in order to alert users when unfavourable postures are reached.
All these 5 studies both monitoring a risk factor and guiding users towards more ergonomic conditions permit assessing or estimating the risk factor itself or a parameter correlated to it in real time. Besides them, other wearable devices give real-time outputs, such as sensor systems [,,,,] and smart glasses []. However, most of the studies (13 out of 24) focus on wearable solutions recognising or detecting the risk factor itself or a parameter correlated to it only after the occurrence of the exposure. Among them, only the smartwatch described by Jin et al. [] is devoted to ergonomic improvement as the main purpose.
3.4. Ergonomic Criteria
The ergonomic criteria quoted in the studies are heterogeneous: 13 studies out of 24 adopt only one approach or standard, five report two types of criteria, one mentions three guidelines by National Institute for Occupational Safety and Health (NIOSH), and another one is based on four methods and three standards. In particular, 4 studies out of 24 (Caputo et al. [,,], Antwi-Afari et al. [], Valero et al. [], Yan et al. []) refer to the International Standard ISO 11226 [] that concerns the acceptability of static working postures, and the suggestion of ergonomic recommendations for different work tasks performed by adult workers. Other 4 studies described in 5 papers [,,,,] propose wearable devices to assess postures on the basis of Rapid Upper Limb Assessment (RULA), i.e., a survey method for investigating work-related upper limb disorders []. In addition to the RULA method, Peppoloni et al. [,] also employ Strain Index (SI), i.e., a job analysis methodology for risk of distal upper extremity disorders []. As emphasised by Peppoloni et al. [], the RULA and SI methods are explicitly quoted in the ISO 11228-3 [] for the risk assessment of repetitive task; the former is based on the kinematic assessment, while the latter is mostly affected by the level of effort, ratio of recovery time, and time under effort. Note that the ISO 11228-3 [] establishes ergonomic recommendations for repetitive work tasks involving the manual handling of low loads at high frequency. The papers retrieved by this systematic literature review that mention this International Standard are Giannini et al. [] and Lenzi et al. []. Both propose a sensor system for assessing the physical load of workers. Other methods listed in the ISO 11228-3 [] are used by the studies (e.g., Ovako Working Posture Analysis System, Rapid Entire Body Assessment, ACGIH TLV for lifting), but only one [] employs the Occupational Repetitive Actions (OCRA) Index, which is the preferred method for detailed risk assessments. To assess manual lifting tasks, 3 studies contained in 4 papers [,,,] take into consideration the revised NIOSH lifting equation, quoting the applications manual NIOSH 94-110 [] and the International Standard ISO 11228-1 [].
Three studies [,,] do not mention any international known methodology, but propose specific principles or categories: Nath et al. [] suggest several posture categories based on measurements of trunk flexion, trunk lateral bend, should flexion, should abduction, and elbow flexion, Ferreira et al. [] use the principles of ergonomics for monitoring and analysing the sitting position of an individual, and Kim et al. [] consider the amplitudes of the overloading joint torques for applying vibrotactile stimuli to the body joints.
3.5. Populations
The majority of the studies (21 out of 24) propose a wearable device for workers. Among them, 5 [,,,,] focus on construction personnel. Construction jobs are among the most ergonomically hazardous occupations and the workers are frequently exposed to numerous physical risk factors leading to work-related musculoskeletal disorders (WMSDs) [,]. The ergonomic risk factors in those 5 studies mainly regard awkward postures. To assess them, Nath et al. [] propose a body-mounted smartphone, while Valero et al. [] introduce a sensor system to be worn on upper and lower extremities, and trunk. For minimising the workers’ exposures to awkward working postures, Antwi-Afari et al. [] develop a wearable insole system using foot plantar distribution data. In order to both assess ergonomically hazardous postures and warning the wearer, Yan et al. [] improve and apply a sensor system based on IMUs.
Other studies provide insights about industrial workers. Specifically, Caputo et al. [,,] develop a motion tracking system in upper body and full body configurations for assessing postures assumed by the workers during typical industrial working activities, while Lins et al. [] present a system based on sensors and a vibrotactile feedback interface to assess and improve the workers postures. In addition to workers, one study [] takes into consideration the physical load of athletes for fitness purposes.
3.6. Application and Validation
Most of the studies (16 out of 24) examine the applicability of the proposed wearable devices only by means of experimental tests and/or simulations. For example, the insole pressure systems proposed by Antwi-Afari et al. [,] for examining different awkward postures or overexertion-related workers’ activities are tested in a simulated laboratory experiment, the two body-mounted smartphones described in Nath et al. [,] are evaluated by means of field experiments involving subjects that perform typical real-world activities at their own pace, and the smart garment by Cerqueira et al. [] is validated in a simulated scenario comprising five general tasks requiring different working postures, and involving five subjects.
A minority of the studies (4 out of 24) demonstrate the utility of the technology in real contexts. For instance, Meltzer et al. [] evaluate the ergonomic risks considering 53 surgeons representing 12 surgical specialties, Giannini et al. [] assess their system in the activity of lift-on/lift-off of containers in a port, Lenzi et al. [] test the developed toolbox in a real context related to large retail chains involving expert operators and real workers, and Kunze et al. [] show a couple of demonstrations of their technology from reading detection over ergonomics to talking recognition for social interaction tracking.
The remaining 4 studies rely on both real context applications, and experimental tests and/or simulations. They propose sensor systems for assessing and/or improving postures and/or physical loads. Among them, Peppoloni et al. [,] propose applications, preliminary validations, and data collection campaigns of a sensor system for assessing muscular efforts and postures of a check-out operator and super-market cashiers during everyday real-life operations, whereas Caputo et al. [,,] present a wearable inertial motion tracking system by means of simulations, data analyses, algorithms, experimental sessions, and several test cases carried out on assembly lines in Fiat Chrysler Automobiles (FCA) to test the system reliability in industrial environments. Manjarres et al. [] test the reliability of their sensor system-based activity classifier with twenty subjects, and show an athlete’s application to estimate and track the physical workload for push-ups, squatting, and jogging during each daily session, for twenty days. Finally, Yan et al. [] describe a laboratory test carried out to validate the proposed IMU-based real-time motion warning system, and a field experiment on a construction site in Hong Kong obtaining an improvement of postures by workers during manual material lifting.
4. Discussion
The systematic literature review proposed in this paper confirms the current interest in wearable applications for ergonomic purposes. The distribution over time of the results highlights a growing trend of relevant articles, with more than half of the papers published in 2019 and 2020.
The available solutions allow going beyond the methods and tools traditionally employed for ergonomic assessments (e.g., visual observations and video recording []) that can be influenced by the assessor’s competencies and/or cannot be objectively conducted []. Compared to such methods and tools, wearable devices permit measuring and monitoring parameters of interest in real-time with greater precision and reliability, and thus analysing and assessing ergonomic risk factors in a wide spectrum of scenarios potentially encountered in working environments. This gives the great possibility of facilitating experts’ diagnostics, and preventing and/or reducing WMSDs. Additionally, as underlined by Valero et al. [], “the evolution of technologies has been driven by not only improvement in measurement accuracy and precision, but also reduction in intrusiveness and enhanced wearability”. In combination with the potential of assessing ergonomic risk factors, some devices also permit combating unhealthy conditions at source. Indeed, smart garments, vibrotactile feedback interfaces, and sensor systems can alert workers about the achievement of dangerous states and consequently guide them towards ergonomic circumstances. Such devices can allow providing immediate biofeedback to workers that leads to healthier, safer working habits and consequent reduction of medical expenses for musculoskeletal-system related injuries []. All these potentialities help to optimise the well-being, minimise the limitations, and satisfy the needs of the operators working in the Industry 4.0 era. In the following paragraphs, the answers to our primary and secondary research questions are provided and discussed in detail, also highlighting several gaps in the literature.
4.1. Which Wearable Devices Have Been Proposed for Ergonomic Purposes in the Scientific Literature?
The results of this systematic review underline that the large majority of the proposed smart wearables for ergonomic purposes are based on sensor systems composed of different types and numbers of components located in various parts of the body. This wearable technology is probably preferred because designers can select a variable set of sensors with diverse features in order to measure and monitor the parameters under investigation. This aspect also allows controlling and minimising the costs of the device. Furthermore, taking inspiration from Conforti et al. [], the estimation of risks through sensor systems promotes the design of setups that are not bulky and are suitable for each working activity. However, there is no a standard design principle related to the number of sensors. Indeed, the number of sensors can vary, adapting to the needs of the particular application []. Cerqueira et al. [] underline that regarding wearable designing, the focus is on the use of the minimum number of sensors, not compromising the performance of the system. For instance, the shoulder complex is typically monitored by only one IMU placed in the upper arm, while the neck by another one located in the forehead or vertebrae C4. According to Lu et al. [], although generally detailed whole-body biomechanical models to track body motion typically require from 13 to 17 IMUs, a configuration based on five IMUs may adequately reconstruct the whole-body posture to discriminate gross movement activities. In addition to the number of sensors, another relevant parameter to be taken into account during the design stage concerns their location. Sensor placement depends on the task being monitored [], and their location influences the accuracy of captured data []. For example, Sedighi Maman et al. [] conclude that for physical fatigue detection the sensors on wrist, torso, and hip are required, whereas for physical fatigue level prediction, the wrist, hip, and ankle sensors are needed. These authors also suggest that the sensors can be located on only one side of the body if the purpose is to provide a simplified approach for practical implementation in the workplace. The sensors should be attached to the subject’s body by means of elastic straps and fitted tightly to body segments in order to prevent slippage that could cause incorrect recognition of postures and movements []. Sensor systems are not ready to be worn and employed by a user, requiring interventions by others to be installed, set, and monitored. On the contrary, smart garments, insole pressure systems, smart glasses, and smartwatches are easily worn and autonomously put into action by a user. It is thus desirable that the sensor systems, after being developed and tested, are integrated into clothes and equipment in order to make them easy to wear and use.
4.2. Which Ergonomic Risk Factors Are Analysed by Means of These Wearable Devices?
The studies obtained thanks to our systematic review mainly focus on the analysis of awkward postures adopted by workers during a variety of tasks and activities. This can presumably be justified by the evidence, even recent, of the prevalence on such specific risk factor: according to European Agency for Safety and Health at Work (EU-OSHA), postures and working in awkward positions are one of the main relevant risk factors related to WMSDs in the back, upper limbs, and/or lower limbs []. All the studies address ergonomic physical risk factors focusing not only on the aforementioned postures, but some of them also on the physical load during mainly manual material handling or heavy and/or repetitive tasks. Only one also considers a cognitive aspect, and none deal with organisational issues (e.g., participation, cooperation, and environment). This result points out the capability of smart wearables to quantify objectively various parameters (also physiological ones), but the reasonable difficulties and challenges related to capture organisational issues from the ergonomic point of view. However, the development of modern technologies could also help in this direction, trying to identify objective parameters on which to base an assessment of organisational aspects. Additionally, wearable devices developed to quantify factors such as visual or mental load could be used for ergonomic analysis from a cognitive point of view.
4.3. Which Ergonomic Purposes Are Achieved by Means of These Wearable Devices?
The ergonomic purposes achieved by means of the wearable devices are assessment and/or improvement of the analysed risk factors. Assessment permits evaluating users’ exposures prospectively, and can be carried out by means of sensor systems, insole pressure systems, or body-mounted smartphones. For this purpose, the development of graphic interfaces (e.g., GUIs) helps monitoring the parameters considered in the assessment and facilitates the identification of the most critical issues. To assure an efficient identification of the most critical parameters, efforts should be addressed to designing interfaces that display a set of relevant information to the users and could be easily adopted without requiring expertise and competencies in programming.
A minority of papers propose wearable devices integrated with a machine learning approach. Machine learning algorithms can allow recognising automatically dangerous situations [], and their combination with ergonomics can predict the amount of risks that an activity can represent for a subject []. Such integration also permits extracting relevant information to support ergonomics-related decision making. Therefore, research on this integration is highly encouraged.
Wearable solutions developed for ergonomic assessments do not provide real time warnings for increasing the awareness of hazardous conditions from the ergonomic perspective and reducing promptly the risk. In order to achieve ergonomic improvements, a real-time analysis of the risk factors combined with a feedback strategy should be implemented. With this regard, particular attention should be dedicated to the selection of an adequate feedback technique depending on the tasks to be performed by the users, environments where the wearable devices are used, and populations wearing the equipment. For instance, Cerqueira et al. [] underline that auditory signals can be muffled by noisy industrial environments, while visual feedback may limit the users’ field of view. Therefore, further research could be focused on this topic in order to enhance the potentialities of the wearable devices for ergonomic purposes.
4.4. Which Ergonomic Criteria Are at the Basis of the Use of These Devices?
Only a minority of the retrieved studies refer to international standards as ergonomic criteria. However, international standards constitute the fundamental building blocks for the development of products, activities, and systems, establishing coherent protocols that can be universally understood and adopted []. Furthermore, the standards reflect the views of many stakeholders including technical experts, government representatives, and consumers, and represent traditional documents considered by companies to conduct their activities []. In particular, some authors refer to the International Standards ISO 11226 [] to evaluate the acceptability of static working postures, and ISO 11228-1 [] to assess manual lifting tasks. Methods listed in the ISO 11228-3 [] are used by a few studies, and only one employs OCRA, which is the preferred method for detailed risk assessments. In any case, the most frequent focus is on the upper limbs and the trunk, while the lower extremities appear neglected. Finally, other studies do not explicitly state the considered criteria, making the application of the wearable device difficult by other researchers and/or practitioners. It is desirable that an increasing number of smart wearables’ applications refer to standardised criteria and take into account a wide range of parts of the body.
4.5. Which Populations Can Benefit from the Use of These Wearable Devices?
Construction workers represent the most frequent population mentioned in the studies. Lee et al. [] emphasise that “WMSDs are prevalent among construction workers engaged in repetitive motions, heavy lifting, awkward postures, and high-force exertions to perform tasks”, and Palikhe et al. [] recently warn that “construction is ranked as the most hazardous operation involving musculoskeletal disorders and injuries”. The widespread recognition of the hazardousness related to this working population seems to explain the attention of the retrieved papers about the need to develop a wearable device for personnel involved in construction activities. On the other hand, other working and non-working populations experiencing musculoskeletal disorders are little involved in the studies. Indeed, only one wearable device is designed for health care workers (surgeons), and another one for athletes. This calls for the application of existing smart wearables and the development of new ones for further populations.
4.6. Are These Wearable Devices Applied and/or Validated in Real Contexts?
The systematic review shows that a minority of the studies demonstrate the utility of the wearable technology in real contexts. However, feedbacks and advices provided by the users represent valuable pieces of information that cannot be neglected during the design process of smart wearables. For this reason, wider applicability in real contexts and stronger validation would be highly recommended.
4.7. Study Limitations and Future Research
Several future research directions have been pointed out above to fill the gaps identified in the literature through our review. However, further work could be undertaken also to overcome the limitations of this study.
Firstly, we analysed the scientific English-language literature available in four electronic databases (i.e., IEEEXplore, PubMed, Scopus, and Web of Science). Therefore, we may have overlooked potential interesting studies if written in a language different from English, or not indexed in the selected electronic databases. Moreover, technical documents and specialised sources (e.g., manufactures and vendors sites) were not searched for. A deep investigation of these possible contributions and future interactions with companies designing and producing such equipment represent one of the main future research directions. The definition of a multidisciplinary study would also permit including a market analysis and the examination of specific technical and engineering factors as comparison dimensions in our framework. Additionally, such multidisciplinary study could allow exploring further themes related to the topic, including social integration, data analytics, data collection and storage.
Another relevant future research direction should deal with design principles of the wearable devices from the ergonomic point of view. Indeed, it would be particularly interesting to analyse the ergonomics of the wearable technology, summarising the state of the art regarding the principles of their design, and identifying the main gaps to be overcome. This will be achievable thanks to an ad hoc literature review involving both scientific and technical literature, and an in-depth investigation of international standards.
Further research could also be dedicated to the potential application of the retrieved wearable devices in particular working environments characterised by limited means for entry or exit, and restricted dimensions, and specific space constraints (e.g., confined spaces []). These areas can expose workers to the risk of awkward postures that should be prevented and/or mitigated by means of equipment compatible with the space features. For this reason, the possibility to select non-intrusive wearable technologies or adopt a variable set of sensors depending on the task performed by the workers appears particularly promising and represents an interesting future research topic.
5. Conclusions
This paper presents a systematic review of wearable devices proposed for ergonomic purposes in the scientific literature. Through a rigorous three-step selection process, 28 papers containing 24 studies have been identified. We analysed them thanks to eleven comparison dimensions that have been defined for properly answering our primary and secondary research questions. The analysis points out a general interest in developing sensor systems able to acquire data and information in real-time or after users’ exposures, and a large attention on ergonomic physical risk factors and in particular on unfavourable postures. The main results, the highlighted strengths and weaknesses of the different approaches, and the defined framework of analysis could be of interest to both researchers and practitioners. Indeed, they provide researchers with an overview of the state of the art of smart wearables in ergonomics and some insights into the potential future developments of the topic. Additionally, they could support practitioners during the selection of the most suitable wearable technology for ergonomic assessments and improvements in industrial and non-industrial settings.
Author Contributions
Conceptualisation, D.R., F.M., and E.S.; methodology, P.C.; software, F.M.; formal analysis, E.S., F.M., and D.R.; investigation, E.S., F.M., and D.R.; writing—original draft preparation, E.S.; writing—review and editing, P.C. and G.T.; visualisation, F.M.; supervision, D.R., P.C., and G.T. All authors have read and agreed to the published version of the manuscript.
Funding
This research received no external funding.
Institutional Review Board Statement
Not applicable.
Informed Consent Statement
Not applicable.
Data Availability Statement
Not applicable.
Conflicts of Interest
The authors declare no conflict of interest.
References
- Fu, J.; Ma, L.; Tsao, L.; Zhang, Z. Continuous measurement of muscle fatigue using wearable sensors during light manual operations. Lect. Notes Comput. Sci. 2019, 11581, 266–277. [Google Scholar]
- Duval, S.; Hashizume, H. Questions to improve quality of life with wearables: Humans, technology, and the world. In Proceedings of the 2006 International Conference on Hybrid Information Technology, ICHIT, Daejeon, Korea, 23–25 August 2006; Volume 1, pp. 227–236. [Google Scholar]
- Mardonova, M.; Choi, Y. Review of wearable device technology and its applications to the mining industry. Energies 2018, 11, 547. [Google Scholar] [CrossRef]
- Khakurel, J.; Melkas, H.; Porras, J. Tapping into the wearable device revolution in the work environment: A systematic review. Inf. Technol. People 2018, 31, 791–818. [Google Scholar] [CrossRef]
- Sazonov, E. Introduction. In Wearable Sensors: Fundamentals, Implementation and Applications; Sazonov, E., Ed.; Academic Press: Cambridge, MA, USA, 2020; pp. 15–16. [Google Scholar]
- Kong, X.T.R.; Luo, H.; Huang, G.Q.; Yang, X. Industrial wearable system: The human-centric empowering technology in Industry 4.0. J. Intell. Manuf. 2019, 30, 2853–2869. [Google Scholar] [CrossRef]
- Mewara, D.; Purohit, P.; Pratap, B.; Rathore, S. Wearable Devices Applications & its Future. Int. J. Technol. Res. Eng. 2016, 59–64. [Google Scholar]
- Jeong, S.C.; Kim, S.H.; Park, J.Y.; Choi, B. Domain-specific innovativeness and new product adoption: A case of wearable devices. Telemat. Inform. 2017, 34, 399–412. [Google Scholar] [CrossRef]
- Koutromanos, G.; Kazakou, G. The use of smart wearables in primary and secondary education: A systematic review. Themes eLearn. 2020, 13, 33–53. [Google Scholar]
- Cheng, J.W.; Mitomo, H. The underlying factors of the perceived usefulness of using smart wearable devices for disaster applications. Telemat. Inform. 2017, 34, 528–539. [Google Scholar] [CrossRef]
- Chander, H.; Burch, R.F.; Talegaonkar, P.; Saucier, D.; Luczak, T.; Ball, J.E.; Turner, A.; Kodithuwakku Arachchige, S.N.K.; Carroll, W.; Smith, B.K.; et al. Wearable Stretch Sensors for Human Movement Monitoring and Fall Detection in Ergonomics. Int. J. Env. Res. Public Health 2020, 17, 3554. [Google Scholar] [CrossRef]
- Geršak, V.; Vitulić, H.S.; Prosen, S.; Starc, G.; Humar, I.; Geršak, G. Use of wearable devices to study activity of children in classroom; Case study—Learning geometry using movement. Comput. Commun. 2020, 150, 581–588. [Google Scholar] [CrossRef]
- Conforti, I.; Mileti, I.; Del Prete, Z.; Palermo, E. Measuring Biomechanical Risk in Lifting Load Tasks Through Wearable System and Machine-Learning Approach. Sensors 2020, 20, 1557. [Google Scholar] [CrossRef] [PubMed]
- Tomberg, V.; Kelle, S. Towards Universal Design Criteria for Design of Wearables. In Advances in Intelligent Systems and Computing; Springer: Berlin, Germany, 2016; Volume 500, pp. 439–449. [Google Scholar]
- Niknejad, N.; Ismail, W.B.; Mardani, A.; Liao, H.; Ghani, I. A comprehensive overview of smart wearables: The state of the art literature, recent advances, and future challenges. Eng. Appl. Artif. Intell. 2020, 90. [Google Scholar] [CrossRef]
- Park, S.; Jayaraman, S. Wearables: Fundamentals, advancements, and a roadmap for the future. In Wearable Sensors: Fundamentals, Implementation and Applications; Sazonov, E., Ed.; Academic Press: Cambridge, MA, USA, 2020; pp. 3–27. [Google Scholar]
- Dimou, E.; Manavis, A.; Kyratsis, P.; Papachristou, E. A Conceptual Design of Intelligent Shoes for Pregnant Women. In Lecture Notes in Electrical Engineering; Springer: Berlin, Germany, 2017; Volume 413, pp. 69–77. [Google Scholar]
- Seneviratne, S.; Hu, Y.; Nguyen, T.; Lan, G.; Khalifa, S.; Thilakarathna, K.; Hassan, M.; Seneviratne, A. A Survey of Wearable Devices and Challenges. IEEE Commun. Surv. Tutor. 2017, 19, 2573–2620. [Google Scholar] [CrossRef]
- Tsao, L.; Li, L.; Ma, L. Human work and status evaluation based on wearable sensors in human factors and ergonomics: A review. IEEE Trans. Hum. Mach. Syst. 2019, 49, 72–84. [Google Scholar] [CrossRef]
- Lim, S.; D’Souza, C. A narrative review on contemporary and emerging uses of inertial sensing in occupational ergonomics. Int. J. Ind. Ergon. 2020, 76, 102937. [Google Scholar] [CrossRef]
- Kim, W.; Lorenzini, M.; Kapicioglu, K.; Ajoudani, A. ErgoTac: A Tactile Feedback Interface for Improving Human Ergonomics in Workplaces. IEEE Robot. Autom. Lett. 2018, 3, 4179–4186. [Google Scholar] [CrossRef]
- International Organization for Standardization. ISO 26800: Ergonomics—General Approach, Principles and Concepts; ISO: Geneva, Switzerland, 2011. [Google Scholar]
- Karwowski, W. Ergonomics and human factors: The paradigms for science, engineering, design, technology and management of human-compatible systems. Ergonomics 2005, 48, 436–463. [Google Scholar] [CrossRef]
- Bridger, R.S. Introduction to Ergonomics; Routledge, Taylor & Francis Group: London, UK, 2003; ISBN 9788578110796. [Google Scholar]
- International Organization for Standardization. ISO 6385: Ergonomics Principles in the Design of Work Systems; ISO: Geneva, Switzerland, 2016; Volume 2016. [Google Scholar]
- Wilson, J.R. Fundamentals of ergonomics in theory and practice. Appl. Ergon. 2000, 31, 557–567. [Google Scholar] [CrossRef]
- Centre for Reviews and Dissemination Systematic Reviews. CRD’s Guidance for Undertaking Reviews in Health Care; CRD: York, UK, 2009. [Google Scholar]
- Higgins, J.P.T.; Thomas, J.; Chandler, J.; Cumpston, M.; Li, T.; Page, M.J.; Welch, V.A. Cochrane Handbook for Systematic Reviews of Interventions, 2nd ed.; Higgins, J.P.T., Thomas, J., Chandler, J., Cumpston, M., Li, T., Page, M.J., Welch, V.A., Eds.; John Wiley & Sons: Chichester, UK, 2019. [Google Scholar]
- Moher, D.; Liberati, A.; Tetzlaff, J.; Altman, D.G. The PRISMA Group Preferred reporting items for systematic reviews and meta-analyses: The PRISMA statement. PLoS Med. 2009, 6, e1000097. [Google Scholar] [CrossRef]
- Rezende, A.; Alves, C.; Marques, I.; Silva, M.A.; Naves, E. Polymer Optical Fiber Goniometer: A New Portable, Low Cost and Reliable Sensor for Joint Analysis. Sensors 2018, 18, 4293. [Google Scholar] [CrossRef]
- Wu, H.C.; Chiang, M.L.; Hong, W.H.; Kou, H.A. Application of wearable device to develop visual load intelligence monitoring and evaluation technology. In Advances in Intelligent Systems and Computing, Proceedings of the 20th Congress of the International Ergonomics Association (IEA 2018), Florence, Italy, 26–30 August 2018; Bagnara, S., Tartaglia, R., Albolino, S., Alexander, T., Fujita, Y., Eds.; Springer: Cham, Switzerland, 2019; Volume 818, pp. 285–288. [Google Scholar]
- Sayegh, F.; Fadhli, F.; Karam, F.; Boabbas, M.; Mahmeed, F.; Korbane, J.A.; Alkork, S.; Beyrouthy, T. A wearable rehabilitation device for paralysis. In Proceedings of the BioSMART 2017 2nd International Conference on Bio-Engineering for Smart Technologies, Paris, France, 30 August–1 September 2017. [Google Scholar]
- Lo, J.C.; Sehic, E.; Meijer, S.A. Measuring Mental Workload with Low-Cost and Wearable Sensors: Insights into the Accuracy, Obtrusiveness, and Research Usability of Three Instruments. J. Cogn. Eng. Decis. Mak. 2017, 11, 323–336. [Google Scholar] [CrossRef] [PubMed]
- Ercolini, G.; Trigili, E.; Baldoni, A.; Crea, S.; Vitiello, N. A Novel Generation of Ergonomic Upper-Limb Wearable Robots: Design Challenges and Solutions. Robotica 2019, 37, 2056–2072. [Google Scholar] [CrossRef]
- Zhou, Y.; David, B.; Chalon, R. PlayAllAround: Wearable one-hand gesture input and scalable projected interfaces. ERGO IHM 2012, 105–112. [Google Scholar] [CrossRef]
- Fusca, M.; Negrini, F.; Perego, P.; Magoni, L.; Molteni, F.; Andreoni, G. Validation of a Wearable IMU System for Gait Analysis: Protocol and Application to a New System. Appl. Sci. 2018, 8, 1167. [Google Scholar] [CrossRef]
- Stefana, E.; Marciano, F.; Cocca, P.; Alberti, M. Predictive models to assess Oxygen Deficiency Hazard (ODH): A systematic review. Saf. Sci. 2015, 75, 1–14. [Google Scholar] [CrossRef]
- Marciano, F.; Mattogno, P.P.; Codenotti, A.; Cocca, P.; Fontanella, M.M.; Doglietto, F. Work-related musculoskeletal disorders among endoscopic transsphenoidal surgeons: A systematic review of prevalence and ergonomic interventions. Int. J. Occup. Saf. Ergon. 2020, 1–10. [Google Scholar] [CrossRef]
- Caputo, F.; Greco, A.; D’Amato, E.; Notaro, I.; Sardo, M.L.; Spada, S.; Ghibaudo, L. A Human Postures Inertial Tracking System for Ergonomic Assessments. In Advances in Intelligent Systems and Computing, Proceedings of the 20th Congress of the International Ergonomics Association (IEA 2018), Florence, Italy, 26–30 August 2018; Bagnara, S., Tartaglia, R., Albolino, S., Alexander, T., Fujita, Y., Eds.; Springer: Cham, Switzerland, 2019; Volume 825, pp. 173–184. [Google Scholar]
- Caputo, F.; Greco, A.; D′Amato, E.; Notaro, I.; Spada, S. Imu-based motion capture wearable system for ergonomic assessment in industrial environment. In Advances in Human Factors in Wearable Technologies and Game Design; Ahram, T., Ed.; Springer: Cham, Switzerland, 2019; Volume 795, pp. 215–225. [Google Scholar]
- Caputo, F.; D’Amato, E.; Greco, A.; Notaro, I.; Spada, S. Human posture tracking system for industrial process design and assessment. In Intelligent Human Systems Integration; Karwowski, W., Ahram, T., Eds.; Springer: Cham, Switzerland, 2018; Volume 722, pp. 450–455. [Google Scholar]
- Conforti, I.; Mileti, I.; Del Prete, Z.; Palermo, E. Assessing ergonomics and biomechanical risk in manual handling of loads through a wearable system. In Proceedings of the 2019 IEEE International Workshop on Metrology for Industry 4.0 and IoT, MetroInd 4.0 and IoT, Naples, Italy, 4–6 June 2019; pp. 388–393. [Google Scholar]
- Peppoloni, L.; Filippeschi, A.; Ruffaldi, E. Assessment of task ergonomics with an upper limb wearable device. In Proceedings of the 2014 22nd Mediterranean Conference on Control and Automation, MED 2014, Palermo, Italy, 16–19 June 2014; pp. 340–345. [Google Scholar]
- Peppoloni, L.; Filippeschi, A.; Ruffaldi, E.; Avizzano, C.A. (WMSDs issue) A novel wearable system for the online assessment of risk for biomechanical load in repetitive efforts. Int. J. Ind. Ergon. 2016, 52, 1–11. [Google Scholar] [CrossRef]
- Kunze, K.; Uema, Y.; Tanaka, K.; Kise, K.; Ishimaru, S.; Inami, M. MEME—Eye wear computing to explore human behavior. In Proceedings of the 2015 ACM International Joint Conference on Pervasive and Ubiquitous Computing and the Proceedings of the 2015 ACM International Symposium on Wearable Computers, Osaka, Japan, 9–11 September 2015; pp. 361–364. [Google Scholar]
- Antwi-Afari, M.F.; Li, H.; Yu, Y.; Kong, L. Wearable insole pressure system for automated detection and classification of awkward working postures in construction workers. Autom. Constr. 2018, 96, 433–441. [Google Scholar] [CrossRef]
- Antwi-Afari, M.F.; Li, H.; Umer, W.; Yu, Y.; Xing, X. Construction Activity Recognition and Ergonomic Risk Assessment Using a Wearable Insole Pressure System. J. Constr. Eng. Manag. 2020, 146. [Google Scholar] [CrossRef]
- Cerqueira, S.M.; Da Silva, A.F.; Santos, C.P. Smart Vest for Real-Time Postural Biofeedback and Ergonomic Risk Assessment. IEEE Access 2020, 8, 107583–107592. [Google Scholar] [CrossRef]
- Conforti, I.; Mileti, I.; Panariello, D.; Caporaso, T.; Grazioso, S.; Del Prete, Z.; Lanzotti, A.; Di Gironimo, G.; Palermo, E. Validation of a novel wearable solution for measuring L5/S1 load during manual material handling tasks. In Proceedings of the 2020 IEEE International Workshop on Metrology for Industry 4.0 and IoT, MetroInd 4.0 and IoT 2020, Naples, Italy, 4–6 June 2020; pp. 501–506. [Google Scholar]
- Doshi, M.; Shah, H.; Gada, H.; Shah, M. Wearable DAQ (Data Acquisition System) for Measurement of R.U.L.A. (Rapid Upper Limb Assessment) Rating of Vehicles. In Proceedings of the 2nd International Conference on Intelligent Computing and Control Systems, ICICCS 2018, Madurai, India, 14–15 June 2018; pp. 545–550. [Google Scholar]
- Ferreira, E.C.; Beingolea, J.R.; Rendulich, J.E. Wearable and IoT technology in the development of applications for Postural Physiotherapy. In Proceedings of the 2019 IEEE 1st Sustainable Cities Latin America Conference, SCLA 2019, Arequipa, Peru, 26–29 August 2019. [Google Scholar]
- Giannini, P.; Bassani, G.; Avizzano, C.A.; Filippeschi, A. Wearable sensor network for biomechanical overload assessment in manual material handling. Sensors 2020, 20, 3877. [Google Scholar] [CrossRef] [PubMed]
- Hahm, K.S.; Asada, H.H. Design of a Fail-Safe Wearable Robot with Novel Extendable Arms for Ergonomic Accommodation during Floor Work. In Proceedings of the IEEE International Conference on Intelligent Robots and Systems, Macau, China, 4–8 November 2019; pp. 8179–8184. [Google Scholar]
- Jin, S.; Kim, M.; Park, J.; Jang, M.; Chang, K.; Kim, D. A comparison of biomechanical workload between smartphone and smartwatch while sitting and standing. Appl. Ergon. 2019, 76, 105–112. [Google Scholar] [CrossRef] [PubMed]
- Lenzi, S.E.; Standoli, C.E.; Andreoni, G.; Perego, P.; Lopomo, N.F. Comparison among standard method, dedicated toolbox and kinematic-based approach in assessing risk of developing upper limb musculoskeletal disorders. In Proceedings of the International Conference on Applied Human Factors and Ergonomics, Orlando, FL, USA, 22–26 July 2018; Volume 795, pp. 135–145. [Google Scholar]
- Lins, C.; Fudickar, S.; Gerka, A.; Hein, A. A wearable vibrotactile interface for unfavorable posture awareness warning. In Proceedings of the 4th International Conference on Information and Communication Technologies for Ageing Well and e-Health, Funchal, Portugal, 22–23 March 2018; Volume 2018, pp. 178–183. [Google Scholar]
- Lu, M.L.; Barim, M.S.; Feng, S.; Hughes, G.; Hayden, M.; Werren, D. Development of a Wearable IMU System for Automatically Assessing Lifting Risk Factors. In Lecture Notes in Computer Science (Including Subseries Lecture Notes in Artificial Intelligence and Lecture Notes in Bioinformatics); Springer: Berlin, Germany, 2020; Volume 12198, pp. 194–213. [Google Scholar]
- Manjarres, J.; Narvaez, P.; Gasser, K.; Percybrooks, W.; Pardo, M. Physical workload tracking using human activity recognition with wearable devices. Sensors 2020, 20, 39. [Google Scholar] [CrossRef]
- Meltzer, A.J.; Hallbeck, M.S.; Morrow, M.M.; Lowndes, B.R.; Davila, V.J.; Stone, W.M.; Money, S.R. Measuring Ergonomic Risk in Operating Surgeons by Using Wearable Technology. JAMA Surg. 2020, 155, 444–446. [Google Scholar] [CrossRef] [PubMed]
- Nath, N.D.; Chaspari, T.; Behzadan, A.H. Automated ergonomic risk monitoring using body-mounted sensors and machine learning. Adv. Eng. Inform. 2018, 38, 514–526. [Google Scholar] [CrossRef]
- Nath, N.D.; Akhavian, R.; Behzadan, A.H. Ergonomic analysis of construction worker’s body postures using wearable mobile sensors. Appl. Ergon. 2017, 62, 107–117. [Google Scholar] [CrossRef]
- Sedighi Maman, Z.; Alamdar Yazdi, M.A.; Cavuoto, L.A.; Megahed, F.M. A data-driven approach to modeling physical fatigue in the workplace using wearable sensors. Appl. Ergon. 2017, 65, 515–529. [Google Scholar] [CrossRef]
- Valero, E.; Sivanathan, A.; Bosché, F.; Abdel-Wahab, M. Analysis of construction trade worker body motions using a wearable and wireless motion sensor network. Autom. Constr. 2017, 83, 48–55. [Google Scholar] [CrossRef]
- Yan, X.; Li, H.; Li, A.R.; Zhang, H. Wearable IMU-based real-time motion warning system for construction workers′ musculoskeletal disorders prevention. Autom. Constr. 2017, 74, 2–11. [Google Scholar] [CrossRef]
- International Organization for Standardization. ISO 11226: Ergonomics—Evaluation of Static Working Postures; ISO: Geneva, Switzerland, 2000. [Google Scholar]
- McAtamney, L.; Nigel Corlett, E. RULA: A survey method for the investigation of work-related upper limb disorders. Appl. Ergon. 1993, 24, 91–99. [Google Scholar] [CrossRef]
- Moore, J.S.; Garg, A. The strain index: A proposed method to analyze jobs for risk of distal upper extremity disorders. Am. Ind. Hyg. Assoc. J. 1995, 56, 443–458. [Google Scholar] [CrossRef] [PubMed]
- International Organization for Standardization. ISO 11228-3: Ergonomics—Manual Handling—Part 3: Handling of Low Loads at High Frequency; ISO: Geneva, Switzerland, 2007. [Google Scholar]
- Waters, T.R.; Putz-Anderson, V.; Garg, A. NIOSH 94-110: Applications Manual for the Revised NIOSH Lifting Equation; U.S. Department of Health and Human Services: Cincinati, OH, USA, 1994.
- International Organization for Standardization. ISO 11228-1: Ergonomics—Manual Handling—Part. 1: Lifting and Carrying; ISO: Geneva, Switzerland, 2003. [Google Scholar]
- Cocca, P.; Marciano, F.; Rossi, D. Assessment of biomechanical risk at work: Practical approaches and tools. Acta Bioeng. Biomech. 2008, 10, 21–27. [Google Scholar] [PubMed]
- David, G.C. Ergonomic methods for assessing exposure to risk factors for work-related musculoskeletal disorders. Occup. Med. 2005, 55, 190–199. [Google Scholar] [CrossRef] [PubMed]
- Valero, E.; Sivanathan, A.; Bosché, F.; Abdel-Wahab, M. Musculoskeletal disorders in construction: A review and a novel system for activity tracking with body area network. Appl. Ergon. 2016, 54, 120–130. [Google Scholar] [CrossRef] [PubMed]
- De Kok, J.; Vroonhof, P.; Snijders, J.; Roullis, G.; Clarke, M.; Peereboom, K.; van Dorst, P.; Isusi, I. Work-Related Musculoskeletal Disorders: Prevalence, Costs and Demographics in the EU; European Agency for Safety and Health at Work: Luxembourg, 2019. [Google Scholar]
- Adaramola, S. Ergonomics and Standard. In Proceedings of the 20th Congress of the International Ergonomics Association (IEA 2018). IEA 2018. Advances in Intelligent Systems and Computing; Bagnara, S., Tartaglia, R., Albolino, S., Alexander, T., Fujita, Y., Eds.; Springer: Cham, Switzerland, 2019; Volume 824, pp. 1348–1354. [Google Scholar]
- Rossi, D.; Bertoloni, E.; Fenaroli, M.; Marciano, F.; Alberti, M. A multi-criteria ergonomic and performance methodology for evaluating alternatives in “manuable” material handling. Int. J. Ind. Ergon. 2013, 43, 314–327. [Google Scholar] [CrossRef]
- Lee, W.; Lin, J.-H.; Bao, S.; Lin, K.-Y. Reliability and Validity of a Posture Matching Method Using Inertial Measurement Unit-Based Motion Tracking System for Construction Jobs. In Proceedings of the ASCE International Conference on Computing in Civil Engineering 2019, Atlanta, Georgia, 17–19 June 2019; pp. 589–597. [Google Scholar]
- Palikhe, S.; Yirong, M.; Choi, B.Y.; Lee, D.E. Analysis of musculoskeletal disorders and muscle stresses on construction workers′ awkward postures using simulation. Sustainability 2020, 12, 5693. [Google Scholar] [CrossRef]
- Stefana, E.; Marciano, F.; Cocca, P.; Rossi, D.; Tomasoni, G. Oxygen deficiency hazard in confined spaces in the steel industry: Assessment through predictive models. Int. J. Occup. Saf. Ergon. 2019. [Google Scholar] [CrossRef]
Publisher’s Note: MDPI stays neutral with regard to jurisdictional claims in published maps and institutional affiliations. |
© 2021 by the authors. Licensee MDPI, Basel, Switzerland. This article is an open access article distributed under the terms and conditions of the Creative Commons Attribution (CC BY) license (http://creativecommons.org/licenses/by/4.0/).