QoE Optimization in a Live Cellular Network through RLC Parameter Tuning
Abstract
:1. Introduction
- First, unlike in the state of the art methods, where the main objective is to conduct a sensitivity study of how RLC behaves and its different modes of operation, this paper proposes the use of an optimizer based on TM to automatically adjust the configuration parameters of RLC in both operating modes of AM and UM.
- Second, the optimization proposed in this article focuses on the improvement of the QoE perceived by network users. Despite the great impact of the RLC layer on the reliable transmission of data and, therefore, on the QoE perceived by users, the optimization of the QoE based on the adjustment of the RLC configuration parameters has not been addressed in the state of the art approaches. In this paper, the proposed optimization scheme provides the values of the configuration parameters that maximize the QoE perceived by a user for both RLC operating modes of AM and UM. Moreover, the optimization has been carried out for different bandwidth values, establishing a relationship between the RLC configuration parameters, the bandwidth value available in the network, and the obtained QoE.
- Third, in order to evaluate the proposed optimization algorithm, a proof of concept has been carried out. This proof of concept includes a set of tests using two different scenarios. On the one hand, a simulated scenario has been used to analyze the QoE improvements achieved by the automatic RLC layer configuration parameter adjustment. On the other hand, a long-term evolution (LTE) testbed (see Appendix A) has been considered to evaluate the proposed algorithm in a real environment. Although the environments used in the proof of concept correspond to LTE environments, the optimization algorithm proposed in this paper could be used in 5G environments due to the great similarity between the RLC layers of both LTE and 5G technologies [19].
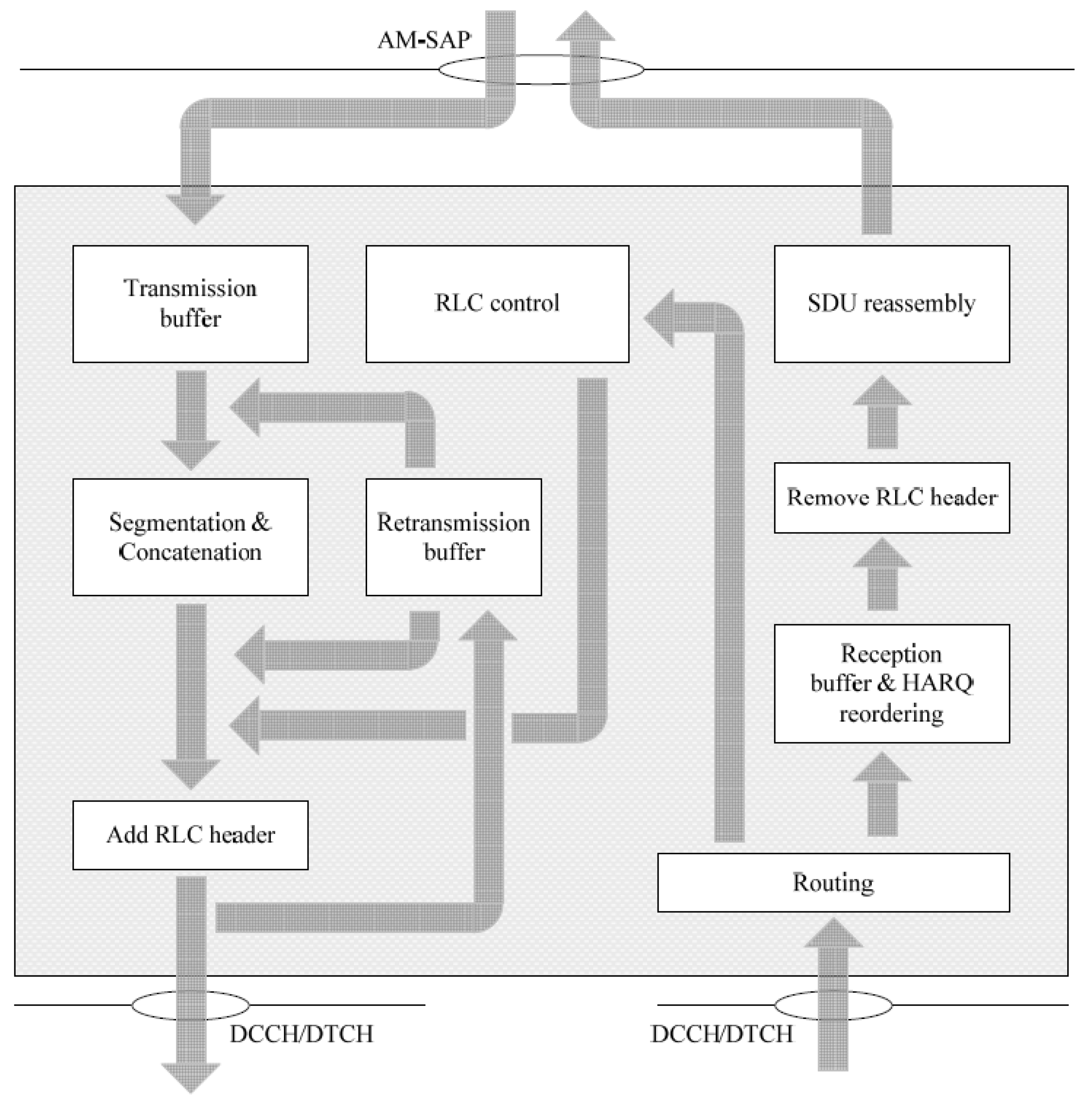
2. Radio Link Control
2.1. Unacknowledged Mode
2.2. Acknowledged Mode
- pollPDU and pollByte: pollPDU indicates how many PDUs can be sent by the transmitter before requesting a STATUS PDU. In the same way, pollByte indicates how many bytes can be sent by the transmitter before requesting a STATUS PDU. Each time the transmitter sends an AMD PDU to the receiver, the variables PDU_WITHOUT_POLL (the number of AMD PDUs sent since the last time a STATUS PDU was requested) and BYTE_WITHOUT_POLL (the number of bytes sent since the last time a STATUS PDU was requested) are updated, and it is checked whether these variables have achieved a value greater than or equal to the values of pollPDU and pollByte, respectively. If so, the transmitter will request the sending of a STATUS PDU, by setting the poll bit of the next AMD PDU to 1. Moreover, the transmitter will reset the variables PDU_WITHOUT_POLL and BYTE_WITHOUT_POLL.
- t-PollRetransmit: This timer determines the amount of time the transmitter must wait before requesting a STATUS PDU. When the transmitter sends an AMD PDU with the poll bit set to 1 (a STATUS PDU request), the t-PollRetransmit is started or restarted, in case it was active. If a STATUS PDU is received before the timer expires, the transmitter will stop and reset the timer. Otherwise, the transmitter sends a AMD PDU with the poll bit set to 1. This AMD PDU could be new or, in case the transmitting window is full, a retransmission of the last AMD PDU of any AMD PDU from which the ACK has not been received.
- maxRetxThreshold: This parameter indicates the maximum number of retransmissions allowed for an AMD PDU.
- t-StatusPohibit: This timer determines the minimum period of time that must elapse between the sending of two consecutive STATUS PDUs. When the receiver sends a STATUS PDU to the transmitter, the t-StatusProhibit is started. The receiver cannot send a new STATUS PDU to the transmitter until the timer expires.
- t-Reordering: This timer indicates the refresh rate of the state variables (set of metrics used to monitor the size and the limit of the transmitting and receiving windows), detecting lost AMD PDUs.
3. Transmission Control Protocol
- Slow start: This algorithm consist of exponentially increasing the size of the cwnd, starting with a small size, determined by the maximum segment size (MSS) that can be transmitted by the sender, until a threshold called the slow start threshold (ssthresh), determined by the maximum size of the rwnd, is reached. If the network becomes congested during this phase, the value of the ssthresh will be updated as half of the minimum size between rwnd and cwnd, and the slow start algorithm will be restarted. This algorithm is used when the cwmd is smaller than the ssthresh.
- Congestion avoidance: Once the slow start phase is finished, the congestion avoidance phase is started. The congestion avoidance algorithm lineally increases the cwnd until the network becomes congested. In this phase, there are two reasons for network congestion: the reception of three duplicate ACKs or the expiration of the waiting time of receipt of an ACK. In the first case, the size of the cwnd and the ssthresh will be reduced and the linear increase will continue. In the second case, the size of the cwnd is reset and the slow start algorithm is started.
- Fast retransmit: If three duplicate ACKs are received, it is determined that the loss of a segment has occurred. When this occurs, the retransmission of the lost segment will be performed, without the need to wait for the retransmission timer to expire.
- Fast recovery: After the retransmission performed by the previous algorithm, the cwnd will continue its growth in the avoidance congestion phase.
4. Services
4.1. Real-Time Video Streaming Service
4.2. File Transfer Service
5. QoE Optimization Algorithm
| Algorithm 1 Taguchi’s method for QoE optimization. |
|
|
6. Proof of Concept
6.1. Simulated Scenario
6.1.1. Experiment Setup
6.1.2. Results and Discussion
6.2. Real Network
6.2.1. Experiment Setup
6.2.2. Results and Discussion
7. Conclusions
Author Contributions
Funding
Institutional Review Board Statement
Informed Consent Statement
Conflicts of Interest
Abbreviations
| 3GPP | Third Generation Partnership Project |
| 5G | Fifth generation |
| AM | Acknowledged mode |
| AMD | Acknowledged mode data |
| E2E | End-to-end |
| eCNS | Evolved core network solution |
| EPC | Evolved packet core |
| FTP | File transfer protocol |
| HSS | Home subscriber server |
| KPI | Key performance indicator |
| KQI | Key quality indicator |
| LMT | Local management terminal |
| LTB | The-larger-the-better |
| LTE | Long term evolution |
| MME | Mobility management entity |
| MMS | Maximum segment size |
| MOS | Mean opinion score |
| NTB | The-nominal-the-best |
| OA | Orthogonal array |
| OAM | Operation, administration, and maintenance |
| P-GW | Packet data network gateway |
| PCRF | Policy and charging rules function |
| PDCP | Packet data convergence protocol |
| PDU | Protocol data units |
| PSNR | Peak signal to noise ratio |
| QoE | Quality of experience |
| RAN | Radio access network |
| RLC | Radio link control |
| RRC | Radio resource control |
| S-GW | Serving gateway |
| SDU | Service data unit |
| SNR | Signal-to-noise ratio |
| SON | Self-organizing networks |
| SSIM | Structural similarity |
| STB | The-smaller-the-better |
| TCP | Transmission control protocol |
| TM | Taguchi’s method |
| TTI | Transmission time interval |
| UDP | User data protocol |
| UE | User equipment |
| UM | Unacknowledged mode |
| UMD | Unacknowledged mode data |
| UMTS | Universal mobile telecommunications system |
Appendix A

References
- NGMN Alliance 5G White Paper. 2015. Available online: https://www.ngmn.org/5g-white-paper/5g-white-paper.html (accessed on 13 August 2021).
- Muñoz, P.; Barco, R.; de-la Bandera, I. Load balancing and handover joint optimization in LTE networks using fuzzy logic and reinforcement learning. Comput. Netw. 2015, 76, 112–125. [Google Scholar] [CrossRef]
- Laselva, D.; Mattina, M.; Kolding, T.E.; Hui, J.; Liu, L.; Weber, A. Advancements of QoE assessment and optimization in mobile networks in the machine era. In Proceedings of the 2018 IEEE Wireless Communications and Networking Conference Workshops (WCNCW), Barcelona, Spain, 15–18 April 2018; pp. 101–106. [Google Scholar] [CrossRef]
- Herrera-García, A.; Fortes, S.; Baena, E.; Mendoza, J.; Baena, C.; Barco, R. Modeling of key quality indicators for end-to-end network management: Preparing for 5G. IEEE Veh. Technol. Mag. 2019, 14, 76–84. [Google Scholar] [CrossRef]
- Stańczak, J. Mobility enhancements to reduce service interruption time for LTE and 5G. In Proceedings of the 2016 IEEE Conference on Standards for Communications and Networking (CSCN), Berlin, Germany, 31 October–2 November 2016; pp. 1–5. [Google Scholar] [CrossRef]
- Triki, I.; El-Azouzi, R.; Haddad, M.; Zhu, Q.; Xu, Z. Learning from experience: A dynamic closed-loop QoE optimization for video adaptation and delivery. In Proceedings of the 2017 IEEE 28th Annual International Symposium on Personal, Indoor, and Mobile Radio Communications (PIMRC), Montreal, QC, Canada, 8–13 October 2017; pp. 1–5. [Google Scholar] [CrossRef] [Green Version]
- Song, J.; Cui, Y.; Li, Z.; Bao, Y.; Zhang, L.; Zhang, Y. EDASH: Energy-aware QoE optimization for adaptive video delivery over LTE networks. In Proceedings of the 2016 25th International Conference on Computer Communication and Networks (ICCCN), Waikoloa, HI, USA, 1–4 August 2016; pp. 1–9. [Google Scholar] [CrossRef]
- Zhao, P.; Meng, D.; Yang, X. A stochastic optimization-based bitrate adaptation for QoE maximization in wireless video streaming. In Proceedings of the 2016 2nd IEEE International Conference on Computer and Communications (ICCC), Chengdu, China, 14–17 October 2016; pp. 633–637. [Google Scholar] [CrossRef]
- Tian, Z.; Zhao, L.; Nie, L.; Chen, P.; Chen, S. Deeplive: QoE optimization for live video streaming through deep reinforcement learning. In Proceedings of the 2019 IEEE 25th International Conference on Parallel and Distributed Systems (ICPADS), Tianjin, China, 4–6 December 2019; pp. 827–831. [Google Scholar] [CrossRef]
- Wang, H.; Wu, K.; Wang, J.; Tang, G. Rldish: Edge-assisted QoE optimization of HTTP live streaming with reinforcement learning. In Proceedings of the IEEE Conference on Computer Communications, Toronto, ON, Canada, 6–9 July 2020; pp. 706–715. [Google Scholar] [CrossRef]
- Yoon, S.Y.; Lee, S.; Kim, Y.; Lee, P.; Oh, C.; Youn, I.; Monroy, E.; Hasany, Z.; Choi, J. Mobile data service QoE analytics and optimization. In Proceedings of the 2015 IEEE International Conference on Communication Workshop (ICCW), London, UK, 8–12 June 2015; pp. 1699–1704. [Google Scholar] [CrossRef]
- Mehrabi, A.; Siekkinen, M.; Ylä-Jääski, A. Joint optimization of QoE and fairness through network assisted adaptive mobile video streaming. In Proceedings of the 2017 IEEE 13th International Conference on Wireless and Mobile Computing, Networking and Communications (WiMob), Rome, Italy, 9–11 October 2017; pp. 1–8. [Google Scholar] [CrossRef] [Green Version]
- Lin, F.Y.; Hsiao, C.; Wen, Y.; Wu, Y. Optimization-based resource management strategies for 5G C-RAN slicing capabilities. In Proceedings of the 2018 Tenth International Conference on Ubiquitous and Future Networks (ICUFN), Prague, Czech Republic, 3–6 July 2018; pp. 346–351. [Google Scholar] [CrossRef]
- Pedras, V.; Sousa, M.; Vieira, P.; Queluz, M.P.; Rodrigues, A. Antenna tilt optimization using a novel QoE model based on 3G radio measurements. In Proceedings of the 2017 20th International Symposium on Wireless Personal Multimedia Communications (WPMC), Bali, Indonesia, 17–20 December 2017; pp. 124–130. [Google Scholar] [CrossRef]
- Alcaraz, J.J.; Cerdan, F.; Garcia-Haro, J. Optimizing TCP and RLC interaction in the UMTS radio access network. IEEE Netw. 2006, 20, 56–64. [Google Scholar] [CrossRef]
- Li, R.; Shariat, M.; Nekovee, M. Transport protocols behaviour study in evolving mobile networks. In Proceedings of the 2016 International Symposium on Wireless Communication Systems (ISWCS), Poznan, Poland, 20–23 September 2016; pp. 456–460. [Google Scholar] [CrossRef]
- Mendoza, J.; de-la Bandera, I.; Palacios, D.; Herrera-García, A.; Barco, R. On the capability of QoE improvement based on the adjustment of RLC parameters. Sensors 2020, 20, 2474. [Google Scholar] [CrossRef] [PubMed]
- Awada, A.; Wegmann, B.; Viering, I.; Klein, A. Optimizing the radio network parameters of the long term evolution system using Taguchi’s method. IEEE Trans. Veh. Technol. 2011, 60, 3825–3839. [Google Scholar] [CrossRef]
- 3GPP. 3rd Generation Partnership Project; Technical Specification Group Radio Access Network; NR; Radio Link Control (RLC) Protocol Specification; Rel-15, V15.5.0. TS 38.322. 2019. Available online: https://portal.3gpp.org/desktopmodules/Specifications/SpecificationDetails.aspx?specificationId=3195 (accessed on 13 August 2021).
- 3GPP. 3rd Generation Partnership Project; Technical Specification Group Radio Access Network; Evolved Universal Terrestrial Radio Access (E-UTRA); Radio Link Control (RLC) protocol specification; Rel-15, V15.0.0. TS 36.322. 2017. Available online: https://portal.3gpp.org/desktopmodules/Specifications/SpecificationDetails.aspx?specificationId=2438 (accessed on 13 August 2021).
- Allman, M.; Paxson, V.; Blanton, E. TCP Congestion Control. RFC 5681. 2009. Available online: https://tex2e.github.io/rfc-translater/html/rfc5681.html (accessed on 13 August 2021).
- Chan, A.; Zeng, K.; Mohapatra, P.; Lee, S.; Banerjee, S. Metrics for evaluating video streaming quality in lossy IEEE 802. 11 Wireless Networks. In Proceedings of the 2010 Proceedings IEEE INFOCOM, San Diego, CA, USA, 14–19 March 2010; pp. 1–9. [Google Scholar] [CrossRef]
- Khan, M.A.; Toseef, U. User utility function as quality of experience (QoE). In Proceedings of the Tenth International Conference on Networks, St. Maarten, The Netherlands, 23–28 January 2011; Volume 11, pp. 99–104. [Google Scholar]
- Reichl, P.; Egger, S.; Schatz, R.; D’Alconzo, A. The logarithmic nature of QoE and the role of the Weber-Fechner law in QoE assessment. In Proceedings of the 2010 IEEE International Conference on Communications, Cape Town, South Africa, 23–27 May 2010; pp. 1–5. [Google Scholar] [CrossRef]
- Taguchi, G. Taguchi Methods: Research and Development; American Supplier Institute: Livonia, MI, USA, 1992. [Google Scholar]
- Ruefer, H. Living without Mathematical Statistics: Accurate Analysis, Diagnosis, and Prognosis Based on the Taguchi Method; Springer: Cham, Switzerland, 2018. [Google Scholar]
- Baldo, N.; Miozzo, M.; Requena-Esteso, M.; Nin-Guerrero, J. An open source product-oriented LTE network simulator based on ns-3. In Proceedings of the 14th ACM International Conference on Modeling, Analysis and Simulation of Wireless and Mobile Systems, Miami Beach, FL, USA, 31 October–4 November 2011; pp. 293–298. [Google Scholar]
- Klaue, J.; Rathke, B.; Wolisz, A. EvalVid—A Framework for video transmission and quality evaluation. In Computer Performance Evaluation. Modelling Techniques and Tools; Kemper, P., Sanders, W.H., Eds.; Springer: Berlin/Heidelberg, Germany, 2003; pp. 255–272. [Google Scholar]
- ITU-T Recommendation, G. 114, One-way transmission time. Series G: Transmission Systems and Media, Digital Systems and Networks, Telecommunication Standardization Sector of ITU. 2003. Available online: https://www.itu.int/rec/T-REC-G.114 (accessed on 13 August 2021).
- Peón-Quirós, M.; Hirsch, T.; Alfredsson, S.; Karlsson, J.; Khatouni, A.S.; Alay, Ö. Deliverable D1.3 Final Implementation. Project Deliverable MONROE. 2017. Available online: https://www.monroe-project.eu/resources/projectdeliverables/ (accessed on 13 August 2021).
- Fortes, S.; Santoyo-Ramón, J.A.; Palacios, D.; Baena, E.; Mora-García, R.; Medina, M.; Mora, P.; Barco, R. The campus as a smart city: University of Málaga environmental, learning, and research approaches. Sensors 2019, 19, 1349. [Google Scholar] [CrossRef] [PubMed] [Green Version]











| Real-Time Video Streaming Service | File Transfer Service | ||
|---|---|---|---|
| Scenario | 2 LTE cells 10 users in each cell Distance between eNBs 100 m | ||
| System bandwidth | 5 and 10 MHz | 1.4 and 3 MHz | |
| RLC mode | UM | AM | |
| RLC parameters | Transmission buffer size: 1–100 kB | t-StatusProhibit: 0–600 ms t-PollRetransmit: 5–600 ms | |
| Mobility | Static users | ||
| Transmission direction | Download | ||
| Services | Studied user | Real-time video streaming service (MPEG-4, 3.6 MB, 30 fps) | File transfer service (file 5 MB) |
| Other users | Constant bitrate | Constant bitrate | |
| e-NodeB | Omnidirectional antennas SISO, EIRP= 30 dBm | ||
| Scheduler | Proportional Fair | ||
| Transmission Time Interval (TTI) | 1 ms | ||
| Maximum delay allowed in real-time video service | 150 ms | - | |
| Scenario | 2 Terminals (A MONROE Node and a Smartphone) Each Connected to a Picocell |
| System bandwidth | 20 MHz |
| Serving cell reference signal transmission power | −7.6 dBm |
| Interfering cell reference signal transmission power | −14.9 dBm |
| RLC mode | AM |
| RLC parameters | t-StatusProhibit: 0–500 ms t-PollRetransmit: 5–500 ms |
| Mobility | Static user |
| Transmission direction | Download |
| Service | File transfer service (file size: 20 MB) |
| e-NodeB (Picocell) | Omnidirectional antennas MIMO |
| Scheduler | Enhanced proportional fair |
| TTI | 1 ms |
Publisher’s Note: MDPI stays neutral with regard to jurisdictional claims in published maps and institutional affiliations. |
© 2021 by the authors. Licensee MDPI, Basel, Switzerland. This article is an open access article distributed under the terms and conditions of the Creative Commons Attribution (CC BY) license (https://creativecommons.org/licenses/by/4.0/).
Share and Cite
Mendoza, J.; de-la-Bandera, I.; Palacios, D.; Barco, R. QoE Optimization in a Live Cellular Network through RLC Parameter Tuning. Sensors 2021, 21, 5619. https://doi.org/10.3390/s21165619
Mendoza J, de-la-Bandera I, Palacios D, Barco R. QoE Optimization in a Live Cellular Network through RLC Parameter Tuning. Sensors. 2021; 21(16):5619. https://doi.org/10.3390/s21165619
Chicago/Turabian StyleMendoza, Jessica, Isabel de-la-Bandera, David Palacios, and Raquel Barco. 2021. "QoE Optimization in a Live Cellular Network through RLC Parameter Tuning" Sensors 21, no. 16: 5619. https://doi.org/10.3390/s21165619
APA StyleMendoza, J., de-la-Bandera, I., Palacios, D., & Barco, R. (2021). QoE Optimization in a Live Cellular Network through RLC Parameter Tuning. Sensors, 21(16), 5619. https://doi.org/10.3390/s21165619

