A Novel Routing Algorithm for the Acceleration of Flow Scheduling in Time-Sensitive Networks
Abstract
1. Introduction
2. Background and Related Work
3. The Concept of the Proposed Algorithm
3.1. The Hyperperiod and the Scheduling of Time-Critical Flows
3.2. The Concept of the Proposed Routing Scheme
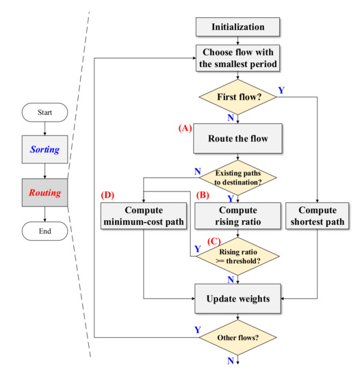
4. The Flow of the Proposed Routing Algorithm
4.1. Definition of Notations and Metrics in the Algorithm
4.2. The Concept of the Proposed Routing Scheme
| Algorithm 1: Proposed Routing Algorithm | 
| Input:G(N,E) and F Output: Routes 1. Sort TT flows with periods. 2. Initialize the weight of each edge. 3. repeat 4. Choose flow with the smallest period. 5. if First flow then 6. Compute the shortest path of the flow. 7. else 8. Route the flow with visited nodes, the source node, and the destination node. 9. if Existing paths to destination then 10. Compute the rising ratio. 11. if Rising ratio >= threshold then 12. Compute the minimum-cost path with all nodes. 13. else 14. Compute the minimum-cost path with all nodes. 15. Update weights and visited nodes. 16. until There is no unrouted TT flow;  | 
4.3. An Example of the Proposed Algorithm
5. Experimental Results and Analyses
5.1. The Evaluation of the Threshold Values
5.2. The Evaluation of Computation Time
5.3. The Evaluation of Schedulability and Discussion
6. Conclusions
Author Contributions
Funding
Conflicts of Interest
References
- Guck, J.W.; Van Bemten, A.; Kellerer, W. DetServ: Network Models for Real-Time QoS Provisioning in SDN-Based Industrial Environments. IEEE Trans. Netw. Serv. Manag. 2017, 14, 1003–1017. [Google Scholar] [CrossRef]
 - Schweissguth, E.; Danielis, P.; Timmermann, D.; Parzyjegla, H.; Mühl, G. ILP-based joint routing and scheduling for time-triggered networks. In Proceedings of the 25th International Conference on Real-Time Networks and Systems (RTNS 2017), Grenoble, France, 4–6 October 2017; pp. 8–17. [Google Scholar]
 - Akerberg, J.; Gidlund, M.; Bjorkman, M. Future research challenges in wireless sensor and actuator networks targeting industrial automation. In Proceedings of the 9th IEEE International Conference on Industrial Informatics (INDIN 2011), Lisbon, Portugal, 26–29 July 2011; pp. 410–415. [Google Scholar]
 - Schweissguth, E.; Danielis, P.; Niemann, C.; Timmermann, D. Application-aware industrial ethernet based on an SDN-supported TDMA approach. In Proceedings of the IEEE World Conference on Factory Communication Systems (WFCS 2016), Aveiro, Portugal, 3–6 May 2016; pp. 1–8. [Google Scholar]
 - Dürr, F.; Nayak, N.G. No-wait Packet Scheduling for IEEE Time-sensitive Networks (TSN). In Proceedings of the 24th International Conference on Machine Learning (ICML 2007), Corvallis, OR, USA, 20–24 June 2007; pp. 203–212. [Google Scholar]
 - Gavriluţ, V.; Zhao, L.; Raagaard, M.L.; Pop, P. AVB-Aware Routing and Scheduling of Time-Triggered Traffic for TSN. IEEE Access 2018, 6, 75229–75243. [Google Scholar] [CrossRef]
 - Teener, M.D.J.; Fredette, A.N.; Boiger, C.; Klein, P.; Gunther, C.; Olsen, D.; Stanton, K. Heterogeneous Networks for Audio and Video: Using IEEE 802.1 Audio Video Bridging. Proc. IEEE 2013, 101, 2339–2354. [Google Scholar] [CrossRef]
 - Nasrallah, A.; Thyagaturu, A.S.; Alharbi, Z.; Wang, C.; Shao, X.; Reisslein, M.; El Bakoury, H. Ultra-Low Latency (ULL) Networks: The IEEE TSN and IETF DetNet Standards and Related 5G ULL Research. IEEE Commun. Surv. Tutor. 2018, 21, 88–145. [Google Scholar] [CrossRef]
 - Gavriluţ, V.; Pop, P. Scheduling in time sensitive networks (TSN) for mixed-criticality industrial applications. In Proceedings of the 14th IEEE International Workshop on Factory Communication Systems (WFCS), Imperia, Italy, 13–15 June 2018; pp. 1–4. [Google Scholar]
 - Craciunas, S.S.; Oliver, R.S.; Chmelík, M.; Steiner, W. Scheduling Real-Time Communication in IEEE 802.1Qbv Time Sensitive Networks. In Proceedings of the 24th International Conference on Machine Learning (ICML 2007), Corvallis, OR, USA, 20–24 June 2007; pp. 183–192. [Google Scholar]
 - Pahlevan, M.; Tabassam, N.; Obermaisser, R. Heuristic list scheduler for time triggered traffic in time sensitive networks. ACM SIGBED Rev. 2019, 16, 15–20. [Google Scholar] [CrossRef]
 - Pahlevan, M.; Obermaisser, R. Genetic algorithm for scheduling time-triggered traffic in time-sensitive networks. In Proceedings of the International Conference on Emerging Technologies and Factory Automation (ETFA), Turin, Italy, 4–7 September 2018; pp. 337–344. [Google Scholar]
 - Nayak, N.G.; Dürr, F.; Rothermel, K. Routing algorithms for IEEE802.1Qbv networks. ACM SIGBED Rev. 2018, 15, 13–18. [Google Scholar] [CrossRef]
 - Nayak, N.G.; Dürr, F.; Rothermel, K. Incremental Flow Scheduling and Routing in Time-Sensitive Software-Defined Networks. IEEE Trans. Ind. Inform. 2018, 14, 2066–2075. [Google Scholar] [CrossRef]
 - Cheng, G.-J.; Liu, L.-T.; Qiang, X.-J.; Liu, Y. Industry 4.0 development and application of intelligent manufacturing. In Proceedings of the International Conference on Information System and Artificial Intelligence, Hong Kong, China, 24–26 June 2016; pp. 407–410. [Google Scholar]
 - Sony, M. Industry 4.0 and lean management: A proposed integration model and research propositions. Prod. Manuf. Res. 2018, 6, 416–432. [Google Scholar] [CrossRef]
 - Lu, Y. Industry 4.0: A survey on technologies, applications and open research issues. J. Ind. Inf. Integr. 2017, 6, 1–10. [Google Scholar]
 - Ivanov, D.; Dolgui, A.; Sokolov, B.; Werner, F.; Ivanova, M. A dynamic model and an algorithm for short-term supply chain scheduling in the smart factory industry 4.0. Int. J. Prod. Res. 2015, 54, 386–402. [Google Scholar] [CrossRef]
 - Yen, J.Y. Finding the K shortest loopless paths in a network. Manag. Sci. 1971, 17, 712–716. [Google Scholar] [CrossRef]
 - Ojewale, M.A.; Yomsi, P.M. Routing heuristics for load-balanced transmission in TSN-based networks. ACM SIGBED Rev. 2020, 16, 20–25. [Google Scholar] [CrossRef]
 - P802.1Qcc–Stream Reservation Protocol (SRP) Enhancements and Performance. IEEE. 2017. Available online: https://1.ieee802.org/tsn/802-1qcc/ (accessed on 1 May 2020).
 - Dijkstra, E.W. A note on two problems in connexion with graphs. Numer. Math. 1959, 1, 269–271. [Google Scholar] [CrossRef]
 - De Moura, L.; Bjørner, N. Z3: An efficient SMT solver. In International Conference on Tools and Algorithms for the Construction and Analysis of Systems; Springer: Berlin/Heidelberg, Germany, 2008; Volume 4963, pp. 337–340. [Google Scholar]
 












| Flow | Source | Destination | Latency (µs) | Size (bits) | Period (µs) | 
|---|---|---|---|---|---|
| F1 | Host 1 | Host 2 | 100 | 480 × 3 | 2500 | 
| F2 | Host 1 | Host 4 | 100 | 480 × 3 | 5000 | 
| F3 | Host 1 | Host 3 | 100 | 480 × 3 | 3300 | 
| Flow | Source | Destination | Period (ms) | 
|---|---|---|---|
| F1 | Host 3 | Host 5 | 2 | 
| F2 | Host 2 | Host 6 | 4 | 
| F3 | Host 1 | Host 4 | 8 | 
| F4 | Host 3 | Host 6 | 9 | 
| Orion Topology | Mesh Topology | |||
|---|---|---|---|---|
| Flows | Proposed | SPA | Proposed | SPA | 
| 50 | Yes | Yes | Yes | Yes | 
| 60 | Yes | Yes | Yes | Yes | 
| 70 | Yes | No | Yes | Yes | 
| 80 | Yes | No | Yes | Yes | 
| 90 | Yes | No | Yes | No | 
| 100 | Yes | No | Yes | No | 
Publisher’s Note: MDPI stays neutral with regard to jurisdictional claims in published maps and institutional affiliations.  | 
© 2020 by the authors. Licensee MDPI, Basel, Switzerland. This article is an open access article distributed under the terms and conditions of the Creative Commons Attribution (CC BY) license (http://creativecommons.org/licenses/by/4.0/).
Share and Cite
Huang, J.-Y.; Hsu, M.-H.; Shen, C.-A. A Novel Routing Algorithm for the Acceleration of Flow Scheduling in Time-Sensitive Networks. Sensors 2020, 20, 6400. https://doi.org/10.3390/s20216400
Huang J-Y, Hsu M-H, Shen C-A. A Novel Routing Algorithm for the Acceleration of Flow Scheduling in Time-Sensitive Networks. Sensors. 2020; 20(21):6400. https://doi.org/10.3390/s20216400
Chicago/Turabian StyleHuang, Jheng-Yu, Ming-Hung Hsu, and Chung-An Shen. 2020. "A Novel Routing Algorithm for the Acceleration of Flow Scheduling in Time-Sensitive Networks" Sensors 20, no. 21: 6400. https://doi.org/10.3390/s20216400
APA StyleHuang, J.-Y., Hsu, M.-H., & Shen, C.-A. (2020). A Novel Routing Algorithm for the Acceleration of Flow Scheduling in Time-Sensitive Networks. Sensors, 20(21), 6400. https://doi.org/10.3390/s20216400
        