IoT in Healthcare: Achieving Interoperability of High-Quality Data Acquired by IoT Medical Devices
Abstract
:1. Introduction
2. Materials and Methods
2.1. Data Collection
2.2. Data Cleaning
2.3. Data Quality Estimation
2.3.1. Devices Availability
2.3.2. Data Reliability
2.3.3. Overall Data Quality
2.4. Data Interoperability
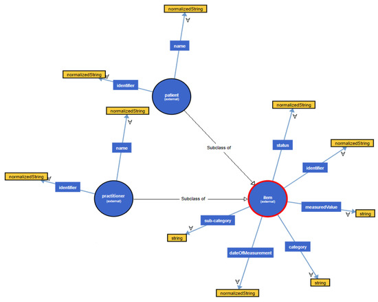
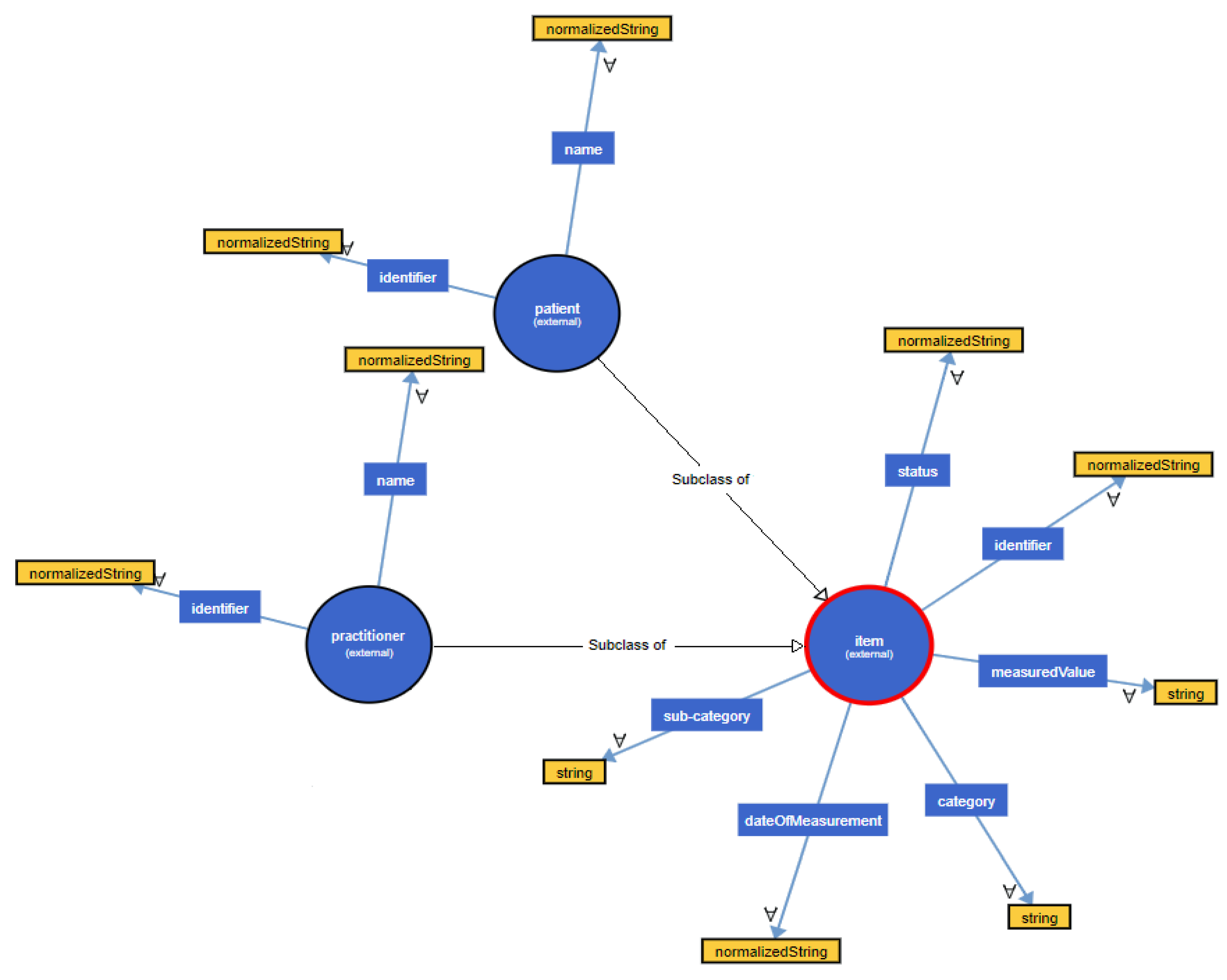
2.4.1. Ontology Creation
2.4.2. Structural Mapper
2.4.3. Semantic Mapper
2.4.4. Overall Ontology Mapper
3. Results
3.1. Dataset Description
3.2. Experimental Results
3.2.1. Data Collection
3.2.2. Data Cleaning
3.2.3. Data Quality Estimation
3.2.4. Data Interoperability
4. Discussion
5. Conclusions
Author Contributions
Funding
Conflicts of Interest
References
- Islam, S.R.; Kwak, D.; Kabir, M.H.; Hossain, M.; Kwak, K.S. The internet of things for health care: A comprehensive survey. IEEE Access 2015, 3, 678–708. [Google Scholar] [CrossRef]
- Kim, H.H.; Lee, S.Y.; Baik, S.Y.; Kim, J.H. MELLO: Medical lifelog ontology for data terms from self-tracking and lifelog devices. Int. J. Med. Inform. 2015, 84, 1099–1110. [Google Scholar] [CrossRef] [PubMed]
- Kim, J.; Lee, J.W. OpenIoT: An open service framework for the Internet of Things. In Proceedings of the 2014 IEEE World Forum on Internet of Things, Seoul, Korea, 6–8 March 2014; pp. 89–93. [Google Scholar]
- Estimated Healthcare IoT Device Installations Worldwide from 2015 to 2020. Available online: https://www.statista.com/statistics/735810/healthcare-iot-installations-global-estimate/ (accessed on 25 March 2019).
- Know the Key Factors Responsible for Growth of IoT Medical Devices Market Growing at Cagr of +25 % during the Forecast Period. Available online: https://www.medgadget.com/2018/11/know-the-key-factors-responsible-for-growth-of-iot-medical-devices-market-growing-at-cagr-of-25-during-the-forecast-period.html (accessed on 25 March 2019).
- Pham, C.; Lim, Y.; Tan, Y. Management architecture for heterogeneous IoT data sources in home network. In Proceedings of the 2016 IEEE 5th Global Conference on Consumer Electronics, Kyoto, Japan, 11–14 October 2016; pp. 1–5. [Google Scholar]
- Mezghani, E.; Exposito, E.; Drira, K.; Da Silveira, M.; Pruski, C. A semantic big data platform for integrating heterogeneous wearable data in healthcare. J. Med. Syst. 2015, 39, 185. [Google Scholar] [CrossRef] [PubMed]
- The Evolution of Smart Health Care. Available online: https://www.hticonference.com/wp-content/uploads/2018/03/gx-lshc-hc-outlook-2018.pdf (accessed on 25 March 2019).
- Reisman, M. EHRs: The Challenge of Making Electronic Data Usable and Interoperable. Pharm. Ther. 2017, 42, 572. [Google Scholar]
- How IOTA Makes Bright Future for Internet of Things. Available online: https://medium.com/@MartinRosulek/how-iota-makes-future-for-internet-of-things-af14fd77d2a3 (accessed on 25 March 2019).
- Arts, D.G.; De Keizer, N.F.; Scheffer, G.J. Defining and improving data quality in medical registries: A literature review, case study, and generic framework. J. Am. Med. Inform. Assoc. 2002, 9, 600–611. [Google Scholar] [CrossRef] [PubMed]
- Lee, C.; Luo, Z.; Ngiam, K.Y.; Zhang, M.; Zheng, K.; Chen, G.; Ooi, B.C.; Yip, W.L.J. Big healthcare data analytics: Challenges and applications. In Handbook of Large-Scale Distributed Computing in Smart Healthcare; Springer: Cham, Switzerland, 2017; pp. 11–41. [Google Scholar]
- Ahmad, M. Reliability models for the internet of things: A paradigm shift. In Proceedings of the IEEE International Symposium on Software Reliability Engineering Workshops, Naples, Italy, 3–6 November 2014; pp. 52–59. [Google Scholar]
- Zin, T.T.; Tin, P.; Hama, H. Reliability and availability measures for Internet of Things consumer world perspectives. In Proceedings of the IEEE 5th Global Conference on Consumer Electronics, Kyoto, Japan, 11–14 October 2016; pp. 1–2. [Google Scholar]
- Reid, R.E.; Insogna, J.A.; Carver, T.E.; Comptour, A.M.; Bewski, N.A.; Sciortino, C.; Andersen, R.E. Validity and reliability of Fitbit activity monitors compared to ActiGraph GT3X+ with female adults in a free-living environment. J. Sci. Med. Sport 2017, 20, 578–582. [Google Scholar] [CrossRef] [PubMed]
- Yang, P.; Stankevicius, D.; Marozas, V.; Deng, Z.; Liu, E.; Lukosevicius, A.; Dong, F.; Xu, L.; Min, G. Lifelogging data validation model for internet of things enabled personalized healthcare. IEEE Trans. Syst. Man Cybern. Syst. 2018, 48, 50–64. [Google Scholar] [CrossRef]
- Márcio, F.C.; Teixeira, C.C.; Torres, S. Using OPC and HL7 Standards to Incorporate an Industrial Big Data Historian in a Health IT Environment. J. Med. Syst. 2018, 42, 122. [Google Scholar]
- Kasthurirathne, S.N.; Mamlin, B.; Kumara, H.; Grieve, G.; Biondich, P. Enabling better interoperability for healthcare: Lessons in developing a standards based application programing interface for electronic medical record systems. J. Med. Syst. 2015, 39, 182. [Google Scholar] [CrossRef] [PubMed]
- Semenov, I.; Kopanitsa, G.; Denisov, D.; Alexandr, Y.; Osenev, R.; Andreychuk, Y. Patients Decision Aid System Based on FHIR Profiles. J. Med. Syst. 2018, 42, 166. [Google Scholar] [CrossRef] [PubMed]
- Plastiras, P.; O’Sullivan, D.M. Combining ontologies and open standards to derive a middle layer information model for interoperability of personal and electronic health records. J. Med. Syst. 2017, 41, 195. [Google Scholar] [CrossRef] [PubMed]
- Mavrogiorgou, A.; Kiourtis, A.; Kyriazis, D. A Plug’n’Play Approach for Dynamic Data Acquisition from Heterogeneous IoT Medical Devices of Unknown Nature. J. Evol. Syst. 2019, 1–21. [Google Scholar] [CrossRef]
- Gomez, C.; Oller, J.; Paradells, J. Overview and evaluation of bluetooth low energy: An emerging low-power wireless technology. Sensors 2012, 12, 11734–11753. [Google Scholar] [CrossRef]
- API Strategy 201: Private APIs vs. Open APIs. Available online: https://www.apiacademy.co/lessons/2015/04/api-strategy-lesson-201-private-apis-vs-open-apis (accessed on 25 March 2019).
- Medical Grade vs. Consumer Grade—Does It Matter to Seniors’ Health? Available online: http://seniorcarecorner.com/medical-grade-health-devices-worth-it (accessed on 23 April 2019).
- Walton, M.K. Addressing and advancing the problem of missing data. J. Biopharm. Stat. 2009, 19, 945–956. [Google Scholar] [CrossRef] [PubMed]
- Mohamed, H.H.; Kheng, T.L.; Collin, C.; Lee, O.S. E-Clean: A Data Cleaning Framework for Patient Data. In Proceedings of the 2011 First International Conference on Informatics and Computational Intelligence, Bandung, Indonesia, 12–14 December 2011; pp. 63–68. [Google Scholar]
- Ratanamahatana, C.A.; Gunopulos, D. Feature selection for the naive bayesian classifier using decision trees. Appl. Artif. Intell. 2003, 17, 475–487. [Google Scholar] [CrossRef]
- Mavrogiorgou, A.; Kiourtis, A.; Symvoulidis, C.; Kyriazis, D. Capturing the Reliability of Unknown Devices in the IoT World. In Proceedings of the Fifth International Conference on Internet of Things: Systems, Management and Security, Valencia, Spain, 15–18 October 2018; pp. 62–69. [Google Scholar]
- Kaur, G.; Bahl, K. Software reliability, metrics, reliability improvement using agile process. IJISET-Int. J. Innov. Sci. Eng. Technol. 2014, 1, 143–147. [Google Scholar]
- Availability and the Different Ways to Calculate It. Available online: http://www.weibull.com/hotwire/issue79/relbasics79.htm (accessed on 25 March 2019).
- Guide to the Expression of Uncertainty in Measurement (PDF). Available online: https://www.bipm.org/en/publications/guides/gum.html (accessed on 25 March 2019).
- Types of Reliability. Available online: http://changingminds.org/explanations/research/design/types_reliability.htm (accessed on 25 March 2019).
- Koo, T.K.; Li, M.Y. A guideline of selecting and reporting intraclass correlation coefficients for reliability research. J. Chiropr. Med. 2016, 15, 155–163. [Google Scholar] [CrossRef] [PubMed]
- Java SPSS Reader. Available online: http://spss.pmstation.com/docs/spssr/api/index.html (accessed on 25 March 2019).
- Hallgren, K.A. Computing inter-rater reliability for observational data: An overview and tutorial. Tutor. Quant. Methods Psychol. 2012, 8, 23. [Google Scholar] [CrossRef] [PubMed]
- HL7 FHIR. Available online: https://www.hl7.org/fhir/ (accessed on 25 March 2019).
- Jazayeri, M.A.; Liang, S.H.; Huang, C.Y. Implementation and evaluation of four interoperable open standards for the internet of things. Sensors 2015, 15, 24343–24373. [Google Scholar] [CrossRef] [PubMed]
- Kiourtis, A.; Mavrogiorgou, A.; Kyriazis, D. FHIR Ontology Mapper (FOM): Aggregating Structural and Semantic Similarities of Ontologies towards their Alignment to HL7 FHIR. In Proceedings of the 2018 IEEE 20th International Conference on e-Health Networking, Applications and Services, Ostrava, Czech Republic, 17–20 September 2018; pp. 1–7. [Google Scholar]
- Kiourtis, A.; Mavrogiorgou, A.; Kyriazis, D. Constructing Healthcare Ontologies of any Data Format. In Proceedings of the 11th International Conference on eHealth, Telemedicine, and Social Medicine, Athens, Greece, 24–28 February 2019; pp. 43–48. [Google Scholar]
- Extensible Markup Language (XML). Available online: https://www.w3.org/XML/ (accessed on 25 March 2019).
- RDF Entities. Available online: https://www.infowebml.ws/rdf-owl/ (accessed on 25 March 2019).
- FHIR Data Module. Available online: https://www.hl7.org/fhir/linked-data-module.html (accessed on 25 March 2019).
- Cortical.io. Available online: http://www.cortical.io/archived/contexts_semantic.html (accessed on 25 March 2019).
- UMLS-based Reference Alignment. Available online: http://www.cs.ox.ac.uk/isg/projects/SEALS/oaei/2017/oaei2017_umls_reference.html (accessed on 25 March 2019).
- NetBeans IDE. Available online: https://netbeans.org/ (accessed on 25 March 2019).
- BioAssist. Available online: https://bioassist.gr/ (accessed on 23 April 2019).












| # | Name | Manufacturer | Type | # | Name | Manufacturer | Type |
|---|---|---|---|---|---|---|---|
| 1 | iHealth Clear | iHealth | BPM | 11 | iHealth View | iHealth | BPM |
| 2 | Fitbit Aria 2 | Fitbit | BWS | 12 | Withings BPM | Withings | BPM |
| 3 | iHealth Lite | iHealth | BWS | 13 | Polar Balance | Polar | BWS |
| 4 | iHealth Air | iHealth | PO | 14 | iHealth Smart | iHealth | GL |
| 5 | Withings Body | Withings | BWS | 15 | Withings Body Cardio | Withings | BWS |
| 6 | iHealth Track | iHealth | BPM | 16 | iHealth Wave | iHealth | AT |
| 7 | Garmin Index Smart Scale | Garmin | BWS | 17 | Xiaomi Mi Body Composition Scale | Xiaomi | BWS |
| 8 | Withings Steel | Withings | AT | 18 | NONIN 3230 | NONIN | PO |
| 9 | Withings Body+ | Withings | BWS | 19 | Garmin Vivofit | Garmin | AT |
| 10 | iHealth Align | iHealth | GL | 20 | iHealth Core | iHealth | BWS |
| Element Name | Data Type | Required | Constraints |
|---|---|---|---|
| Date | String | Yes | Format: YYYY-MM-DD |
| Time | String | Yes | Format: HH:MM:SS |
| Diastolic Blood Pressure Code | UUID | Yes | Unique Identifier |
| Diastolic Blood Pressure Value | Integer | No | Range Constraints |
| Diastolic Blood Pressure Unit | String | No | mmHg |
| Systolic Blood Pressure Code | UUID | Yes | Unique Identifier |
| Systolic Blood Pressure Value | Integer | No | Range Constraints |
| Systolic Blood Pressure Unit | String | No | mmHg |
| Heart Rate Code | UUID | Yes | Unique Identifier |
| Heart Rate Value | Integer | No | Range Constraints |
| Heart Rate Unit | String | No | mmHg |
| Device Name | Erroneous Data | Corrective Actions | Missing Data | Corrective Actions |
|---|---|---|---|---|
| iHealth Clear | 0 | None | 0 | None |
| iHealth Track | 0 | None | 1 | Dropped record |
| Withings BPM | 0 | None | 0 | None |
| iHealth View | 1 | Dropped record | 2 | Dropped record |
| Device Name | Erroneous Data | Corrective Actions | Missing Data | Corrective Actions |
|---|---|---|---|---|
| Diastolic Blood Pressure Code | ||||
| iHealth Clear | 0 | None | 0 | None |
| iHealth Track | 0 | None | 0 | None |
| Withings BPM | 0 | None | 0 | None |
| iHealth View | 0 | None | 0 | None |
| Diastolic Blood Pressure Value | ||||
| iHealth Clear | 2 | kNN imputation | 3 | C4.5 imputation |
| iHealth Track | 1 | kNN imputation | 2 | C4.5 imputation |
| Withings BPM | 2 | kNN imputation | 4 | C4.5 imputation |
| iHealth View | 3 | kNN imputation | 3 | C4.5 imputation |
| Diastolic Blood Pressure Unit | ||||
| iHealth Clear | 0 | None | 0 | None |
| iHealth Track | 0 | None | 0 | None |
| Withings BPM | 0 | None | 0 | None |
| iHealth View | 0 | None | 0 | None |
| Device Name | Erroneous Data | Corrective Actions | Missing Data | Corrective Actions |
|---|---|---|---|---|
| Systolic Blood Pressure Code | ||||
| iHealth Clear | 0 | None | 0 | None |
| iHealth Track | 0 | None | 0 | None |
| Withings BPM | 0 | None | 0 | None |
| iHealth View | 0 | None | 1 | Dropped record |
| Systolic Blood Pressure Value | ||||
| iHealth Clear | 2 | kNN imputation | 2 | C4.5 imputation |
| iHealth Track | 2 | kNN imputation | 1 | C4.5 imputation |
| Withings BPM | 1 | kNN imputation | 4 | C4.5 imputation |
| iHealth View | 1 | kNN imputation | 3 | C4.5 imputation |
| Systolic Blood Pressure Unit | ||||
| iHealth Clear | 1 | Filled with value | 1 | Filled with value |
| iHealth Track | 1 | Filled with value | 0 | None |
| Withings BPM | 1 | Filled with value | 2 | Filled with value |
| iHealth View | 0 | None | 0 | None |
| Device Name | Erroneous Data | Corrective Actions | Missing Data | Corrective Actions |
|---|---|---|---|---|
| Heart Rate Code | ||||
| iHealth Clear | 0 | None | 0 | None |
| iHealth Track | 1 | Dropped record | 0 | None |
| Withings BPM | 0 | None | 1 | Dropped record |
| iHealth View | 0 | None | 0 | None |
| Heart Rate Value | ||||
| iHealth Clear | 3 | kNN imputation | 3 | C4.5 imputation |
| iHealth Track | 2 | kNN imputation | 2 | C4.5 imputation |
| Withings BPM | 1 | kNN imputation | 4 | C4.5 imputation |
| iHealth View | 3 | kNN imputation | 5 | C4.5 imputation |
| Heart Rate Unit | ||||
| iHealth Clear | 0 | None | 0 | None |
| iHealth Track | 0 | None | 0 | None |
| Withings BPM | 0 | None | 0 | None |
| iHealth View | 0 | None | 0 | None |
| Device Name | Initial Records | Final Records | Errors Encountered | Records Dropped | Errors Corrected | Data Accuracy (%) | Faulty Data (%) | Data Completion (%) |
|---|---|---|---|---|---|---|---|---|
| iHealth Clear | 238 | 238 | 17 | 0 | 17 | 92.86 | 7.14 | 100.00 |
| iHealth Track | 239 | 237 | 13 | 2 | 11 | 94.56 | 5.44 | 99.16 |
| Withings BPM | 244 | 243 | 20 | 1 | 19 | 91.80 | 8.20 | 99.59 |
| iHealth View | 243 | 239 | 22 | 4 | 18 | 90.95 | 9.05 | 98.35 |
| Device Name | Cleaned Records | Availability (%) | Faulty Data (%) | ICC (%) | Overall Quality (%) |
|---|---|---|---|---|---|
| iHealth Clear | 238 | 97.54 | 7.14 | 91.00 | 90.58 |
| iHealth Track | 237 | 97.13 | 5.44 | 90.00 | 91.18 |
| Withings BPM | 243 | 99.59 | 8.20 | 95.00 | 92.47 |
| iHealth View | 239 | 97.95 | 9.05 | 96.00 | 91.03 |
| Dataset Attribute | Top-1 Similarity | Top-2 Similarity | ||
|---|---|---|---|---|
| HL7 FHIR Resource Attribute | Structural Similarity (%) | HL7 FHIR Resource Attribute | Structural Similarity (%) | |
| identifier | Observation.identifier | 54 | DiagnosticReport.identifier | 23 |
| status | Observation.status | 61 | DiagnosticReport.status | 34 |
| category | Observation.category | 29 | DiagnosticReport.category | 22 |
| sub-category | Observation.category | 34 | DiagnosticReport.category | 28 |
| patient | Patient | 100 | - | 0 |
| patient.identifier | Patient.identifier | 100 | - | 0 |
| patient.name | Patient.name | 100 | - | 0 |
| dateOfMeasurement | Observation.effectiveDateTime | 56 | Observation.valueDateTime | 32 |
| practitioner | Practitioner | 100 | - | 0 |
| practitioner.identifier | Practitioner.identifier | 100 | - | 0 |
| practitioner.name | Practitioner.name | 100 | - | 0 |
| measuredValue | Observation.valueQuantity | 82 | Observation.valueRange | 13 |
| Dataset Attribute | Top-1 Similarity | Top-2 Similarity | ||
|---|---|---|---|---|
| HL7 FHIR Resource Attribute | Semantic Similarity (%) | HL7 FHIR Resource Attribute | Semantic Similarity (%) | |
| identifier | Observation.identifier | 56 | Patient.identifier | 39 |
| status | Observation.status | 81 | DiagnosticReport.status | 17 |
| category | Observation.category | 74 | DiagnosticReport.category | 21 |
| sub-category | Observation.code | 44 | Observation.category | 32 |
| patient | Observation.subject | 39 | Patient | 34 |
| patient.identifier | Observation.subject.identifier | 54 | Patient.identifier | 43 |
| patient.name | Observation.subject.name | 53 | Patient.name | 47 |
| dateOfMeasurement | DiagnosticReport. effectiveDateTime | 53 | Observation. effectiveDateTime | 36 |
| practitioner | Observation.subject | 63 | Practitioner | 22 |
| practitioner.identifier | Observation.subject.identifier | 68 | Practitioner.identifier | 15 |
| practitioner.name | Observation.subject.name | 74 | Practitioner.name | 19 |
| measuredValue | Observation.valueQuantity | 100 | - | 0 |
| Dataset Attribute | HL7 FHIR Resource Attribute | Overall Similarity (%) |
|---|---|---|
| identifier | Observation.identifier | 55.0 |
| status | Observation.status | 71.0 |
| category | Observation.category | 51.5 |
| sub-category | Observation.code | 39.0 |
| patient | Patient | 67.0 |
| patient.identifier | Patient.identifier | 71.5 |
| patient.name | Patient.name | 73.5 |
| dateOfMeasurement | Observation.effectiveDateTime | 46.0 |
| practitioner | Practitioner | 61.0 |
| practitioner.identifier | Practitioner.identifier | 57.5 |
| practitioner.name | Practitioner.name | 59.5 |
| measuredValue | Observation.valueQuantity | 91.0 |
| Device Name | Availability (%) | Faulty Data (%) | ICC (%) | Overall Quality (%) |
|---|---|---|---|---|
| Manual Results | ||||
| iHealth Clear | 97.54 | 7.14 | 91.00 | 90.58 |
| iHealth Track | 97.54 | 4.60 | 90.00 | 92.05 |
| Withings BPM | 99.59 | 8.20 | 95.00 | 92.47 |
| iHealth View | 97.95 | 8.23 | 96.00 | 91.60 |
| Automatic Results | ||||
| iHealth Clear | 97.54 | 7.14 | 91.00 | 90.58 |
| iHealth Track | 97.13 | 5.44 | 90.00 | 91.18 |
| Withings BPM | 99.59 | 8.20 | 95.00 | 92.47 |
| iHealth View | 97.95 | 9.05 | 96.00 | 91.03 |
| Method Identifier | Manual Results | Similarity (%) | Automatic Results | Similarity (%) |
|---|---|---|---|---|
| identifier | Observation.identifier | 100 | Observation.identifier | 55.0 |
| status | Observation.status | 100 | Observation.status | 71.0 |
| category | Observation.category | 100 | Observation.category | 51.5 |
| sub-category | Observation.code | 100 | Observation.code | 39.0 |
| patient | Observation.subject (subject is Patient) | 100 | Patient | 67.0 |
| patient.identifier | Observation.subject.identifier (subject is Patient) | 100 | Patient.identifier | 71.5 |
| patient.name | Observation.subject.name (subject is Patient) | 100 | Patient.name | 73.5 |
| dateOfMeasurement | Observation.effectiveDateTime | 100 | Observation.effectiveDateTime | 46.0 |
| practitioner | Observation.subject (subject is Practitioner) | 100 | Practitioner | 61.0 |
| practitioner.identifier | Observation.subject.identifier (subject is Practitioner) | 100 | Practitioner.identifier | 57.5 |
| practitioner.name | Observation.subject.name (subject is Practitioner) | 100 | Practitioner.name | 59.5 |
| measuredValue | Observation.valueQuantity | 100 | Observation.valueQuantity | 91.0 |
© 2019 by the authors. Licensee MDPI, Basel, Switzerland. This article is an open access article distributed under the terms and conditions of the Creative Commons Attribution (CC BY) license (http://creativecommons.org/licenses/by/4.0/).
Share and Cite
Mavrogiorgou, A.; Kiourtis, A.; Perakis, K.; Pitsios, S.; Kyriazis, D. IoT in Healthcare: Achieving Interoperability of High-Quality Data Acquired by IoT Medical Devices. Sensors 2019, 19, 1978. https://doi.org/10.3390/s19091978
Mavrogiorgou A, Kiourtis A, Perakis K, Pitsios S, Kyriazis D. IoT in Healthcare: Achieving Interoperability of High-Quality Data Acquired by IoT Medical Devices. Sensors. 2019; 19(9):1978. https://doi.org/10.3390/s19091978
Chicago/Turabian StyleMavrogiorgou, Argyro, Athanasios Kiourtis, Konstantinos Perakis, Stamatios Pitsios, and Dimosthenis Kyriazis. 2019. "IoT in Healthcare: Achieving Interoperability of High-Quality Data Acquired by IoT Medical Devices" Sensors 19, no. 9: 1978. https://doi.org/10.3390/s19091978
APA StyleMavrogiorgou, A., Kiourtis, A., Perakis, K., Pitsios, S., & Kyriazis, D. (2019). IoT in Healthcare: Achieving Interoperability of High-Quality Data Acquired by IoT Medical Devices. Sensors, 19(9), 1978. https://doi.org/10.3390/s19091978

