Barrier Access Control Using Sensors Platform and Vehicle License Plate Characters Recognition
Abstract
1. Introduction
- Image capturing device acquires an image or extract an image from a video
- Localization and extraction of license plate in the acquired image
- Character segmentation and recognition OCR in the extracted LP
- Development of a prototype for barrier access control and then deploying it in a real world scenario.
- An image dataset of challenging number plates commonly used in Pakistan with variations in background, position on vehicle, fonts and font styles.
- Development of an algorithm for character extraction and segmentation of LPs having different background, position on vehicle, fonts and font styles.
- An extensive performance evaluation of classifiers for optical character recognition.
- A performance evaluation of the proposed system on two different hardware environments to select the one which is favorable for real-time application.
2. Related Work
2.1. LP Detection and Localization
2.2. Characters Segmentation and Extraction form LP
2.3. LP Extracted Characters Recognition
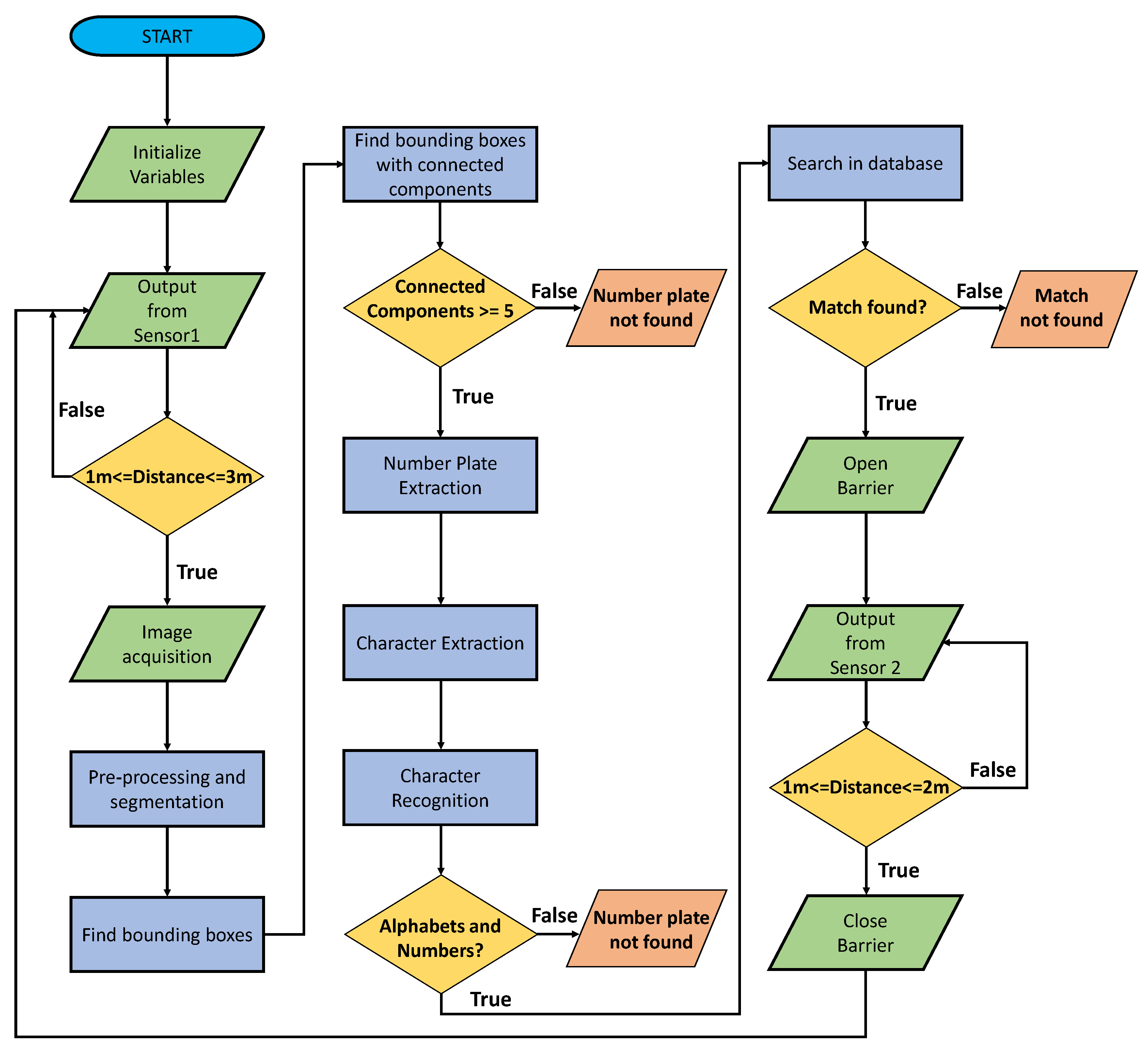
3. Proposed System
- Vehicle arrival detection and image acquisition
- Image pre-processing and edge image generation
- Image segmentation based on detected edges
- LP extraction via the count of connected components
- Character segmentation and features calculation
- Optical character recognition
- Vehicle authorization and barrier control system
3.1. Vehicle Arrival Detection and Image Acquisition
3.2. Image Pre-Processing and Edge Image Generation
3.3. Image Segmentation Based on Detected Edges via Morphological Operations
3.4. LP Extraction via the Count of Connected Components
3.5. Characters Segmentation from LP Segment and Features Calculation
- Zoning: It divides the character image into various sub-images. Figure 6 shows the overview of zoning a character image into sub-images. The white pixels are summed in each sub-image and become a feature.Mathematical it can be calculated by Equation (8).where is the size of sub-image. We considered a character size of image and then divided it into nine sub-images of each.
- Extent: It is the ratio of white pixels in an image to the total number of pixel in the binary image. Equation (10) finds the Extent value of a character image.
- Euler Number: Euler number is the topology measure of an image. It is the number of objects in an image minus the number of holes in the image. Equation (11) finds the Euler number:
- Particular Rows and Columns Pixels Summation: In the paper, we consider some particular rows and columns to add their pixels. That particular row or column pixels summation is considered as a feature. Equation (12) finds the sum of a particular row i.where shows the number of columns in the character image C. We considered the summation of rows third, fifteen, twenty-seven and thirty-seven as features. The summation of the column is given by Equation (13).where R is rows in character image C and we find the summation of second, twelve and seventeen columns.
- Eccentricity: Finds how close an object is to being a circle. It is ratio of the linear eccentricity to the semi-major axis.
- Orientation: The major axis of an ellipse around the object and then finding the angle which the major axis made with the x-axis.
3.6. Optical Character Recognition of LP Characters
3.7. Vehicle Authorization and Barrier Control System
4. Results & Discussion
- PC(Intel(R), Core(TM) i3-4010U CPU 1.70GHz,RAM: 4.00GB) running Matlab(, 64-bits) and interfaced the Arduino using an RS232 serial port for the barrier control system. Matlab programming and Arduino C-based code are used to implement the system
- Raspberry Pi- system on chip single board computer with 1.4 GHz 64-bits quad-core processor and interfaced the Arduino using RS232 serial port for the barrier control system. Python 3, OpenCV 3.4.0, and Arduino C-based code is used to implement the system.
4.1. Results of Pre-Processing, Edge Detection, and LP Area of Interest Extraction
4.2. Results of LP Characters Segmentation
4.3. Results of LP Characters Recognition
5. Conclusions
Author Contributions
Funding
Conflicts of Interest
Dataset Availabity
References
- Joshi, Y.; Gharate, P.; Ahire, C.; Alai, N.; Sonavane, S. Smart parking management system using RFID and OCR. In Proceedings of the 2015 International Conference on Energy Systems and Applications, Pune, India, 30 October–1 November 2015; pp. 729–734. [Google Scholar]
- Zhou, H.; Li, Z. An intelligent parking management system based on RS485 and RFID. In Proceedings of the 2016 International Conference on Cyber-Enabled Distributed Computing and Knowledge Discovery (CyberC), Chengdu, China, 13–15 October 2016; pp. 355–359. [Google Scholar]
- Rashedi, E.; Nezamabadi-Pour, H. A hierarchical algorithm for vehicle license plate localization. Multimed. Tools Appl. 2018, 77, 2771–2790. [Google Scholar] [CrossRef]
- Jin, L.; Xian, H.; Bie, J.; Sun, Y.; Hou, H.; Niu, Q. License plate recognition algorithm for passenger cars in Chinese residential areas. Sensors 2012, 12, 8355–8370. [Google Scholar] [CrossRef] [PubMed]
- Gou, C.; Wang, K.; Yao, Y.; Li, Z. Vehicle license plate recognition based on extremal regions and restricted Boltzmann machines. IEEE Trans. Intell. Transp. Syst. 2015, 17, 1096–1107. [Google Scholar] [CrossRef]
- Canny, J. A computational approach to edge detection. IEEE Trans. Pattern Anal. Mach. Intell. 1986, 6, 679–698. [Google Scholar] [CrossRef]
- Trier, Ø.D.; Jain, A.K.; Taxt, T. Feature extraction methods for character recognition-a survey. Pattern Recognit. 1996, 29, 641–662. [Google Scholar] [CrossRef]
- Zhang, Z.; Shen, W.; Yao, C.; Bai, X. Symmetry-based text line detection in natural scenes. In Proceedings of the IEEE Conference on Computer Vision and Pattern Recognition, Boston, MA, USA, 7–12 June 2015; pp. 2558–2567. [Google Scholar]
- Soora, N.R.; Deshpande, P.S. Review of Feature Extraction Techniques for Character Recognition. IETE J. Res. 2018, 64, 280–295. [Google Scholar] [CrossRef]
- Liao, Y.; Zhang, J.; Wang, S.; Li, S.; Han, J. Study on Crash Injury Severity Prediction of Autonomous Vehicles for Different Emergency Decisions Based on Support Vector Machine Model. Electronics 2018, 7, 381. [Google Scholar] [CrossRef]
- Liu, W.-C.; Lin, C. A hierarchical license plate recognition system using supervised K-means and Support Vector Machine. In Proceedings of the 2017 International Conference on Applied System Innovation (ICASI), Sapporo, Japan, 13–17 May 2017; pp. 1622–1625. [Google Scholar]
- Ullah, F.; Sarwar, G.; Lee, S. N-Screen Aware Multicriteria Hybrid Recommender System Using Weight Based Subspace Clustering. Sci. World J. 2014, 2014, 679849. [Google Scholar] [CrossRef]
- Anagnostopoulos, C.N.E.; Anagnostopoulos, I.E.; Loumos, V.; Kayafas, E. A license plate-recognition algorithm for intelligent transportation system applications. IEEE Trans. Intell. Transp. Syst. 2006, 7, 377–392. [Google Scholar] [CrossRef]
- Pan, X.; Ye, X.; Zhang, S. A hybrid method for robust car plate character recognition. Eng. Appl. Artif. Intell. 2005, 18, 963–972. [Google Scholar] [CrossRef]
- Liu, Y.; Huang, H.; Cao, J.; Huang, T. Convolutional neural networks-based intelligent recognition of Chinese license plates. Soft Comput. 2018, 22, 2403–2419. [Google Scholar] [CrossRef]
- Tarabek, P. A real-time license plate localization method based on vertical edge analysis. In Proceedings of the 2012 Federated Conference on Computer Science and Information Systems (FedCSIS), Wroclaw, Poland, 9–12 September 2012; pp. 149–154. [Google Scholar]
- Megalingam, R.K.; Krishna, P.; Pillai, V.A.; Hakkim, R.U. Extraction of license plate region in Automatic License Plate Recognition. In Proceedings of the 2010 2nd International Conference on Mechanical and Electrical Technology (ICMET), Singapore, 10–12 September 2010; pp. 496–501. [Google Scholar]
- Bai, H.; Liu, C. A hybrid license plate extraction method based on edge statistics and morphology. In Proceedings of the 17th International Conference on Pattern Recognition, Cambridge, UK, 23–26 August 2004; Volume 2, pp. 831–834. [Google Scholar]
- Wang, J.; Bacic, B.; Yan, W.Q. An effective method for plate number recognition. Multimed. Tools Appl. 2018, 77, 1679–1692. [Google Scholar] [CrossRef]
- Zheng, D.; Zhao, Y.; Wang, J. An efficient method of license plate location. Pattern Recognit. Lett. 2005, 26, 2431–2438. [Google Scholar] [CrossRef]
- Dun, J.; Zhang, S.; Ye, X.; Zhang, Y. Chinese license plate localization in multi-lane with complex background based on concomitant colors. IEEE Intell. Transp. Syst. Mag. 2015, 7, 51–61. [Google Scholar] [CrossRef]
- Safaei, A.; Tang, H.L.; Sanei, S. Robust search-free car number plate localization incorporating hierarchical saliency. J. Comput. Sci. Syst. Biol. 2016, 9, 93–103. [Google Scholar]
- Tabrizi, S.S.; Cavus, N. A hybrid KNN-SVM model for Iranian license plate recognition. Procedia Comput. Sci. 2016, 102, 588–594. [Google Scholar] [CrossRef]
- Gazcón, N.F.; Chesñevar, C.I.; Castro, S.M. Automatic vehicle identification for Argentinean license plates using intelligent template matching. Pattern Recognit. Lett. 2012, 33, 1066–1074. [Google Scholar] [CrossRef]
- Zhang, Y.; Wang, Y.; Zhou, G.; Jin, J.; Wang, B.; Wang, X.; Cichocki, A. Multi-kernel extreme learning machine for EEG classification in brain-computer interfaces. Expert Syst. Appl. 2018, 96, 302–310. [Google Scholar] [CrossRef]
- Tarigan, J.; Diedan, R.; Suryana, Y. Plate Recognition Using Backpropagation Neural Network and Genetic Algorithm. Procedia Comput. Sci. 2017, 116, 365–372. [Google Scholar] [CrossRef]
- Laroca, R.; Severo, E.; Zanlorensi, L.A.; Oliveira, L.S.; Gonçalves, G.R.; Schwartz, W.R.; Menotti, D. A Robust Real-Time Automatic License Plate Recognition based on the YOLO Detector. arXiv 2008, arXiv:1802.09567. [Google Scholar]
- Zheng, L.; He, X.; Samali, B.; Yang, L.T. An algorithm for accuracy enhancement of license plate recognition. J. Comput. Syst. Sci. 2013, 79, 245–255. [Google Scholar] [CrossRef]
- Chen, H.; Hu, B.; Yang, X.; Yu, M.; Chen, J. Chinese character recognition for LPR application. Opt. Int. J. Light Electron Opt. 2014, 125, 5295–5302. [Google Scholar] [CrossRef]
- Massoud, M.A.; Sabee, M.; Gergais, M.; Bakhit, R. Automated new license plate recognition in Egypt. Alex. Eng. J. 2013, 52, 319–326. [Google Scholar] [CrossRef]
- Smith, R. An overview of the Tesseract OCR engine. In Proceedings of the Ninth International Conference on Document Analysis and Recognition, Parana, Brazil, 23–26 September 2007; Volume 2, pp. 629–633. [Google Scholar]
- Li, H.; Wang, P.; Shen, C. Towards end-to-end car license plates detection and recognition with deep neural networks. arXiv 2017, arXiv:1709.08828. [Google Scholar] [CrossRef]
- Björklund, T.; Fiandrotti, A.; Annarumma, M.; Francini, G.; Magli, E. Automatic license plate recognition with convolutional neural networks trained on synthetic data. In Proceedings of the 2017 IEEE 19th International Workshop on Multimedia Signal Processing (MMSP), Luton, UK, 16–18 October 2017; pp. 1–6. [Google Scholar]
- Zhu, Y.; Huang, H.; Xu, Z.; He, Y.; Liu, S. Chinese-style plate recognition based on artificial neural network and statistics. Procedia Eng. 2011, 15, 3556–3561. [Google Scholar] [CrossRef]
- Masood, S.Z.; Shu, G.; Dehghan, A.; Ortiz, E.G. License Plate Detection and Recognition Using Deeply Learned Convolutional Neural Networks. arXiv 2017, arXiv:1703.07330. [Google Scholar]
- Zang, D.; Chai, Z.; Zhang, J.; Zhang, D.; Cheng, J. Vehicle license plate recognition using visual attention model and deep learning. J. Electron. Imaging 2015, 24, 033001. [Google Scholar] [CrossRef]
- Gonzalez, R.C.; Woods, R.E. Digital Image Processing; Publishing House of Electronics Industry: Beijing, China, 2002; Volume 141. [Google Scholar]
- DC Motor Details. Available online: https://www.alibaba.com/product-detail/90-watt-12-volt-24-volt_60170246153.html?spm=a2700.7724857.normalList.46.170f239bl7CAAN (accessed on 15 May 2019).












| Ref. | Methodology | Character Language (0–9, A–Z) | Dataset Size | Platform | Plate Localization | Character Segmentation | Character Recognition | Processing Time |
|---|---|---|---|---|---|---|---|---|
| [28] | Plate Detection:Viola and jones algorithm, Character Segmentation: Blob detection, Characters Recognition: | (0–9) (A–Z) | Testing dataset (160) Training dataset (300) | PC with Pentium 2.8 GHz CPU | 96.4% | 98.2% | 99% | 0.1 s |
| [26] | Recognition: Genetic algorithms | (0–9) (A–Z) | 220 Images | PC | N/A | N/A | 85.97% | 0.2 s |
| [23] | Characters Extraction & Segmentation: Morphological operations, Recognition: KNN and SVM | Persian characters | 257 Images | PC | 96.01% | 95.24% | 97.03% | N/A |
| [34] | Segmentation: Otsu’s method, Character Extraction:Vertical projection, Recognition: Backward propagation Neural Network (BP-ANN) | (0–9) (A–Z) | Training: 2700 & Testing: 354 characters | CPU i3 2.9G and 2G memory | N/A | N/A | 93.5% | N/A |
| [35] | Detection, Extraction, and Recognition: Convolutional Neural Network (CNN) | (0–9) (A–Z) Excluding ‘O’ | Testing USA (328) Europe (550) | PC | 99.0% USA 93.64% Europe | N/A | 93.445% USA 94.54% Europe | N/A |
| [36] | Plate Detection:Modified visual attention model, Segmentation: Vertical and horizontal projection, Recognition:CNN and SVM | Chinese (0–9) (A–Z) | Testing: Chinese (620), 0–9 and A–Z (680): Training Chinese (930), 0-9 and A-Z (1020) | PC | 98.9% | N/A | 98.3% Chinese characters 99.1% (numerals and alphabets) | 0.14 s |
| [24] | Through searching rectangles (plate extraction) Bounding Box technique (character extraction) ANN and ITM (character recognition) | (0–9) (A–Z) | Testing data (73) | Pentium Dual core, 1.73 GHz, 2 GB RAM | N/A | N/A | 99.09% (ANN) 91.1% (ITM) | 0.5 ms (ANN) 0.75 ms (ITM) |
| [27] | YOLO detector (vehicle and LP detection) CNN (character segmentation and recognition) | (0–9) (A–Z) | Data set (4500) | NVIDIA Titan XP GPU | 100% | 99.75% | 97.83% | 28.3 ms |
| Sequence No. | Description | No. of Images |
|---|---|---|
| 1 | Images for LP extraction | 500 |
| 2 | Images for characters segmentation | 500 |
| 3 | Characters (0–9) & (A–Z) | 3643 |
| 4 | Features vector dimension | 21 |
| TPR | FPR | Precision | Recall | F-measure | ROC Area | |
|---|---|---|---|---|---|---|
| KNN | 0.921 | 0.003 | 0.921 | 0.921 | 0.92 | 0.959 |
| Bayes Network | 0.865 | 0.005 | 0.868 | 0.865 | 0.865 | 0.994 |
| Naive Bayes | 0.847 | 0.006 | 0.859 | 0.847 | 0.85 | 0.99 |
| SVM | 0.917 | 0.004 | 0.913 | 0.929 | 0.916 | 0.956 |
| MLP | 0.93 | 0.002 | 0.931 | 0.93 | 0.93 | 0.995 |
| Decision Tree | 0.835 | 0.007 | 0.832 | 0.835 | 0.833 | 0.93 |
| RF | 0.93 | 0.004 | 0.93 | 0.925 | 0.926 | 0.965 |
| 0 | 1 | 2 | 3 | 4 | 5 | 6 | 7 | 8 | 9 | A | B | C | D | E | F | G | H | I | J | K | L | M | N | O | P | Q | R | S | T | U | V | W | X | Y | Z | |
| 0 | 148 | 0 | 0 | 0 | 0 | 0 | 0 | 0 | 0 | 0 | 0 | 0 | 0 | 0 | 0 | 0 | 0 | 0 | 0 | 0 | 0 | 0 | 0 | 0 | 6 | 0 | 0 | 0 | 0 | 0 | 0 | 0 | 0 | 0 | 0 | 0 |
| 1 | 0 | 156 | 0 | 0 | 0 | 0 | 0 | 2 | 0 | 0 | 0 | 0 | 0 | 0 | 0 | 0 | 0 | 0 | 6 | 0 | 0 | 0 | 0 | 0 | 0 | 0 | 0 | 0 | 0 | 0 | 0 | 0 | 0 | 1 | 0 | 0 |
| 2 | 0 | 1 | 223 | 3 | 0 | 0 | 0 | 0 | 1 | 1 | 0 | 0 | 0 | 0 | 1 | 0 | 0 | 0 | 0 | 1 | 0 | 0 | 0 | 0 | 0 | 0 | 0 | 0 | 2 | 0 | 0 | 0 | 0 | 1 | 0 | 3 |
| 3 | 0 | 1 | 3 | 195 | 0 | 4 | 0 | 0 | 0 | 0 | 0 | 0 | 0 | 0 | 0 | 0 | 0 | 0 | 0 | 0 | 0 | 0 | 0 | 0 | 0 | 0 | 0 | 0 | 1 | 0 | 0 | 0 | 0 | 0 | 0 | 0 |
| 4 | 0 | 0 | 0 | 1 | 212 | 0 | 1 | 0 | 0 | 1 | 2 | 0 | 0 | 0 | 0 | 0 | 0 | 0 | 0 | 0 | 0 | 1 | 0 | 0 | 0 | 0 | 0 | 0 | 0 | 0 | 0 | 1 | 0 | 0 | 0 | 0 |
| 5 | 0 | 0 | 2 | 1 | 0 | 198 | 1 | 0 | 2 | 0 | 0 | 0 | 0 | 0 | 0 | 0 | 0 | 0 | 0 | 0 | 0 | 0 | 0 | 0 | 0 | 0 | 0 | 0 | 8 | 0 | 0 | 0 | 0 | 0 | 0 | 0 |
| 6 | 0 | 0 | 0 | 0 | 1 | 0 | 213 | 0 | 5 | 0 | 0 | 0 | 0 | 0 | 0 | 0 | 1 | 0 | 0 | 0 | 0 | 0 | 0 | 0 | 0 | 0 | 0 | 0 | 0 | 0 | 0 | 0 | 0 | 0 | 0 | 0 |
| 7 | 0 | 0 | 1 | 0 | 0 | 0 | 0 | 213 | 0 | 0 | 0 | 0 | 0 | 0 | 0 | 0 | 0 | 0 | 0 | 0 | 0 | 0 | 0 | 0 | 0 | 0 | 0 | 0 | 1 | 0 | 0 | 0 | 0 | 0 | 0 | 0 |
| 8 | 0 | 0 | 0 | 0 | 0 | 1 | 1 | 0 | 213 | 1 | 1 | 13 | 0 | 0 | 0 | 0 | 0 | 0 | 0 | 0 | 0 | 0 | 0 | 1 | 0 | 0 | 0 | 0 | 1 | 0 | 0 | 0 | 0 | 0 | 0 | 0 |
| 9 | 0 | 0 | 0 | 0 | 0 | 0 | 1 | 0 | 2 | 224 | 0 | 0 | 0 | 0 | 0 | 0 | 0 | 0 | 0 | 0 | 0 | 0 | 0 | 0 | 0 | 0 | 0 | 0 | 0 | 0 | 0 | 0 | 0 | 0 | 0 | 0 |
| A | 0 | 0 | 0 | 0 | 3 | 0 | 1 | 0 | 0 | 0 | 232 | 0 | 0 | 0 | 0 | 0 | 0 | 0 | 1 | 0 | 0 | 0 | 0 | 0 | 0 | 0 | 0 | 0 | 0 | 0 | 0 | 0 | 0 | 0 | 0 | 0 |
| B | 0 | 0 | 0 | 0 | 0 | 1 | 1 | 0 | 23 | 0 | 0 | 74 | 0 | 0 | 0 | 0 | 0 | 1 | 0 | 0 | 0 | 0 | 0 | 0 | 0 | 0 | 0 | 2 | 0 | 0 | 0 | 0 | 0 | 0 | 0 | 0 |
| C | 0 | 0 | 0 | 0 | 0 | 0 | 1 | 0 | 0 | 0 | 0 | 0 | 68 | 0 | 1 | 0 | 1 | 0 | 0 | 0 | 0 | 0 | 0 | 0 | 1 | 0 | 0 | 0 | 0 | 0 | 0 | 0 | 0 | 0 | 0 | 0 |
| D | 9 | 0 | 0 | 0 | 0 | 0 | 0 | 0 | 1 | 0 | 1 | 0 | 0 | 40 | 0 | 0 | 0 | 0 | 0 | 0 | 0 | 0 | 0 | 0 | 0 | 0 | 0 | 0 | 0 | 0 | 0 | 0 | 0 | 0 | 0 | 0 |
| E | 0 | 0 | 1 | 0 | 0 | 2 | 1 | 0 | 0 | 1 | 0 | 0 | 1 | 0 | 167 | 1 | 1 | 0 | 0 | 0 | 0 | 0 | 0 | 0 | 0 | 0 | 0 | 0 | 0 | 0 | 0 | 0 | 0 | 0 | 0 | 1 |
| F | 0 | 0 | 0 | 0 | 0 | 0 | 0 | 1 | 0 | 0 | 0 | 0 | 0 | 0 | 1 | 48 | 0 | 0 | 0 | 0 | 2 | 0 | 0 | 0 | 0 | 1 | 0 | 0 | 0 | 0 | 0 | 0 | 0 | 0 | 0 | 0 |
| G | 2 | 0 | 0 | 0 | 0 | 0 | 2 | 0 | 0 | 0 | 0 | 1 | 1 | 0 | 1 | 0 | 21 | 0 | 0 | 0 | 0 | 0 | 0 | 0 | 0 | 0 | 0 | 0 | 1 | 0 | 0 | 0 | 0 | 0 | 0 | 0 |
| H | 0 | 0 | 0 | 0 | 0 | 0 | 2 | 0 | 0 | 0 | 0 | 1 | 0 | 0 | 0 | 0 | 0 | 30 | 0 | 0 | 0 | 0 | 2 | 4 | 0 | 0 | 0 | 0 | 0 | 0 | 0 | 0 | 0 | 0 | 0 | 0 |
| I | 0 | 6 | 0 | 0 | 0 | 0 | 0 | 0 | 0 | 0 | 0 | 0 | 0 | 0 | 0 | 0 | 0 | 0 | 25 | 0 | 0 | 1 | 0 | 0 | 0 | 0 | 0 | 0 | 0 | 0 | 0 | 0 | 1 | 0 | 0 | 0 |
| J | 0 | 1 | 1 | 1 | 0 | 0 | 0 | 0 | 0 | 0 | 0 | 0 | 0 | 0 | 0 | 0 | 0 | 0 | 0 | 26 | 0 | 0 | 0 | 0 | 0 | 0 | 0 | 0 | 0 | 0 | 0 | 0 | 0 | 0 | 0 | 0 |
| K | 0 | 0 | 0 | 0 | 0 | 0 | 2 | 0 | 0 | 0 | 0 | 0 | 0 | 0 | 0 | 1 | 0 | 2 | 0 | 0 | 84 | 0 | 0 | 1 | 0 | 0 | 0 | 1 | 0 | 0 | 0 | 0 | 0 | 1 | 0 | 0 |
| L | 0 | 0 | 1 | 0 | 1 | 1 | 0 | 0 | 0 | 0 | 0 | 0 | 0 | 0 | 0 | 0 | 0 | 0 | 1 | 0 | 0 | 185 | 0 | 0 | 0 | 0 | 0 | 0 | 0 | 0 | 0 | 0 | 0 | 0 | 0 | 0 |
| M | 0 | 0 | 0 | 0 | 0 | 0 | 0 | 0 | 1 | 0 | 0 | 0 | 0 | 0 | 0 | 0 | 0 | 1 | 0 | 0 | 0 | 0 | 23 | 8 | 0 | 0 | 1 | 0 | 0 | 0 | 0 | 0 | 0 | 0 | 0 | 0 |
| N | 0 | 0 | 0 | 0 | 0 | 0 | 0 | 0 | 1 | 0 | 0 | 0 | 0 | 0 | 0 | 0 | 0 | 3 | 0 | 0 | 1 | 0 | 1 | 55 | 0 | 0 | 0 | 0 | 0 | 0 | 0 | 0 | 7 | 0 | 0 | 0 |
| O | 5 | 0 | 0 | 0 | 0 | 0 | 0 | 0 | 0 | 0 | 0 | 0 | 1 | 1 | 0 | 0 | 0 | 0 | 0 | 0 | 0 | 0 | 0 | 0 | 7 | 0 | 1 | 0 | 0 | 0 | 0 | 0 | 0 | 0 | 0 | 0 |
| P | 0 | 0 | 0 | 0 | 0 | 0 | 0 | 1 | 0 | 1 | 1 | 0 | 0 | 0 | 0 | 2 | 0 | 0 | 0 | 0 | 0 | 0 | 0 | 0 | 0 | 19 | 0 | 0 | 0 | 0 | 0 | 0 | 0 | 0 | 0 | 0 |
| Q | 5 | 0 | 0 | 0 | 0 | 0 | 0 | 0 | 1 | 1 | 0 | 0 | 0 | 1 | 0 | 0 | 1 | 0 | 0 | 0 | 0 | 0 | 0 | 0 | 1 | 0 | 3 | 0 | 0 | 0 | 0 | 0 | 0 | 0 | 0 | 0 |
| R | 0 | 0 | 0 | 0 | 0 | 0 | 2 | 0 | 3 | 1 | 1 | 1 | 0 | 0 | 1 | 0 | 0 | 0 | 0 | 0 | 2 | 0 | 0 | 0 | 0 | 0 | 0 | 47 | 0 | 0 | 0 | 0 | 0 | 0 | 0 | 0 |
| S | 0 | 0 | 3 | 1 | 0 | 6 | 1 | 0 | 0 | 0 | 0 | 0 | 0 | 0 | 0 | 0 | 0 | 0 | 0 | 0 | 0 | 0 | 0 | 0 | 0 | 0 | 0 | 0 | 37 | 0 | 0 | 0 | 0 | 0 | 0 | 0 |
| T | 0 | 0 | 0 | 0 | 0 | 0 | 0 | 1 | 0 | 0 | 0 | 0 | 0 | 0 | 0 | 0 | 0 | 0 | 0 | 0 | 0 | 0 | 0 | 0 | 0 | 0 | 0 | 0 | 0 | 32 | 0 | 0 | 0 | 0 | 0 | 0 |
| U | 0 | 0 | 0 | 0 | 0 | 0 | 0 | 0 | 0 | 0 | 0 | 0 | 1 | 0 | 0 | 0 | 1 | 0 | 0 | 0 | 0 | 0 | 0 | 0 | 0 | 0 | 0 | 0 | 0 | 0 | 27 | 0 | 0 | 0 | 0 | 0 |
| V | 0 | 0 | 0 | 0 | 0 | 0 | 0 | 0 | 0 | 0 | 0 | 0 | 0 | 0 | 0 | 0 | 0 | 0 | 0 | 0 | 2 | 0 | 0 | 0 | 0 | 0 | 0 | 0 | 0 | 0 | 0 | 24 | 0 | 0 | 1 | 0 |
| W | 0 | 0 | 0 | 0 | 0 | 1 | 0 | 0 | 0 | 0 | 0 | 0 | 0 | 0 | 0 | 0 | 0 | 0 | 0 | 0 | 0 | 0 | 0 | 12 | 0 | 0 | 0 | 1 | 0 | 0 | 0 | 0 | 23 | 0 | 0 | 0 |
| X | 0 | 1 | 2 | 1 | 0 | 0 | 0 | 0 | 0 | 0 | 0 | 0 | 0 | 0 | 0 | 0 | 0 | 0 | 0 | 0 | 0 | 0 | 0 | 0 | 0 | 0 | 0 | 0 | 0 | 0 | 0 | 0 | 0 | 39 | 0 | 0 |
| Y | 0 | 0 | 0 | 0 | 0 | 0 | 0 | 0 | 0 | 0 | 0 | 0 | 0 | 0 | 0 | 0 | 0 | 0 | 0 | 0 | 0 | 0 | 0 | 0 | 0 | 0 | 0 | 0 | 0 | 0 | 0 | 1 | 0 | 0 | 15 | 0 |
| Z | 0 | 0 | 5 | 0 | 0 | 0 | 0 | 0 | 0 | 0 | 0 | 0 | 0 | 0 | 0 | 0 | 0 | 0 | 0 | 0 | 0 | 0 | 0 | 0 | 0 | 0 | 0 | 0 | 0 | 1 | 0 | 0 | 0 | 0 | 0 | 42 |
| 0 | 1 | 2 | 3 | 4 | 5 | 6 | 7 | 8 | 9 | A | B | C | D | E | F | G | H | I | J | K | L | M | N | O | P | Q | R | S | T | U | V | W | X | Y | Z | |
| 0 | 145 | 0 | 0 | 0 | 0 | 0 | 1 | 0 | 1 | 0 | 0 | 0 | 0 | 2 | 0 | 0 | 0 | 0 | 0 | 1 | 0 | 0 | 0 | 0 | 3 | 0 | 1 | 0 | 0 | 0 | 0 | 0 | 0 | 0 | 0 | 0 |
| 1 | 0 | 154 | 1 | 0 | 0 | 0 | 0 | 3 | 0 | 0 | 0 | 0 | 0 | 0 | 1 | 0 | 0 | 0 | 4 | 1 | 0 | 1 | 0 | 0 | 0 | 0 | 0 | 0 | 0 | 0 | 0 | 0 | 0 | 0 | 0 | 0 |
| 2 | 0 | 1 | 209 | 1 | 0 | 0 | 0 | 4 | 0 | 2 | 0 | 2 | 0 | 0 | 1 | 0 | 1 | 0 | 0 | 2 | 0 | 0 | 2 | 1 | 0 | 0 | 0 | 0 | 4 | 0 | 0 | 0 | 0 | 2 | 0 | 5 |
| 3 | 0 | 0 | 0 | 200 | 0 | 2 | 0 | 0 | 0 | 0 | 0 | 0 | 0 | 0 | 0 | 0 | 0 | 0 | 0 | 0 | 0 | 0 | 0 | 0 | 0 | 0 | 0 | 0 | 1 | 0 | 0 | 0 | 0 | 1 | 0 | 0 |
| 4 | 0 | 0 | 0 | 0 | 211 | 0 | 0 | 0 | 0 | 1 | 1 | 0 | 0 | 0 | 0 | 0 | 1 | 1 | 0 | 0 | 1 | 1 | 0 | 1 | 0 | 0 | 0 | 0 | 0 | 0 | 0 | 1 | 0 | 0 | 0 | 0 |
| 5 | 0 | 1 | 0 | 1 | 0 | 199 | 0 | 0 | 1 | 0 | 0 | 2 | 0 | 1 | 0 | 0 | 0 | 0 | 2 | 0 | 0 | 0 | 0 | 2 | 0 | 0 | 0 | 0 | 3 | 0 | 0 | 0 | 0 | 0 | 0 | 0 |
| 6 | 0 | 0 | 0 | 0 | 1 | 0 | 210 | 0 | 1 | 0 | 0 | 1 | 0 | 0 | 0 | 0 | 0 | 0 | 0 | 0 | 2 | 2 | 0 | 0 | 0 | 0 | 0 | 2 | 1 | 0 | 0 | 0 | 0 | 0 | 0 | 0 |
| 7 | 0 | 2 | 0 | 0 | 0 | 0 | 0 | 213 | 0 | 0 | 0 | 0 | 0 | 0 | 0 | 0 | 0 | 0 | 0 | 0 | 0 | 0 | 0 | 0 | 0 | 0 | 0 | 0 | 0 | 0 | 0 | 0 | 0 | 0 | 0 | 0 |
| 8 | 0 | 0 | 0 | 0 | 0 | 2 | 0 | 0 | 218 | 1 | 0 | 7 | 0 | 0 | 0 | 0 | 0 | 0 | 0 | 0 | 0 | 0 | 0 | 1 | 1 | 0 | 0 | 2 | 0 | 0 | 0 | 0 | 0 | 0 | 0 | 0 |
| 9 | 0 | 0 | 0 | 1 | 0 | 0 | 0 | 0 | 1 | 221 | 0 | 0 | 0 | 0 | 0 | 0 | 0 | 0 | 1 | 0 | 0 | 0 | 0 | 0 | 0 | 1 | 0 | 0 | 1 | 0 | 0 | 1 | 0 | 0 | 0 | 0 |
| A | 0 | 0 | 0 | 0 | 5 | 0 | 2 | 0 | 2 | 0 | 225 | 0 | 0 | 0 | 0 | 0 | 0 | 0 | 1 | 0 | 0 | 1 | 0 | 1 | 0 | 0 | 0 | 0 | 0 | 0 | 0 | 0 | 0 | 0 | 0 | 0 |
| B | 0 | 0 | 0 | 0 | 0 | 1 | 0 | 0 | 13 | 0 | 0 | 81 | 1 | 1 | 0 | 0 | 0 | 0 | 0 | 0 | 0 | 0 | 0 | 0 | 0 | 0 | 0 | 5 | 0 | 0 | 0 | 0 | 0 | 0 | 0 | 0 |
| C | 0 | 0 | 0 | 0 | 0 | 0 | 0 | 0 | 0 | 0 | 0 | 0 | 69 | 0 | 0 | 0 | 2 | 0 | 0 | 0 | 0 | 1 | 0 | 0 | 0 | 0 | 0 | 0 | 0 | 0 | 0 | 0 | 0 | 0 | 0 | 0 |
| D | 2 | 0 | 0 | 0 | 0 | 0 | 0 | 0 | 0 | 0 | 0 | 2 | 0 | 47 | 0 | 0 | 0 | 0 | 0 | 0 | 0 | 0 | 0 | 0 | 0 | 0 | 0 | 0 | 0 | 0 | 0 | 0 | 0 | 0 | 0 | 0 |
| E | 0 | 0 | 0 | 0 | 0 | 0 | 0 | 0 | 0 | 0 | 0 | 0 | 0 | 0 | 172 | 2 | 0 | 0 | 2 | 0 | 0 | 0 | 0 | 0 | 0 | 0 | 0 | 0 | 0 | 0 | 0 | 0 | 0 | 0 | 0 | 0 |
| F | 0 | 0 | 0 | 0 | 0 | 0 | 0 | 0 | 0 | 0 | 0 | 1 | 0 | 0 | 0 | 52 | 0 | 0 | 0 | 0 | 0 | 0 | 0 | 0 | 0 | 0 | 0 | 0 | 0 | 0 | 0 | 0 | 0 | 0 | 0 | 0 |
| G | 0 | 0 | 0 | 0 | 0 | 0 | 0 | 0 | 0 | 0 | 0 | 0 | 1 | 0 | 0 | 0 | 28 | 0 | 0 | 0 | 0 | 0 | 0 | 0 | 0 | 0 | 0 | 0 | 0 | 0 | 0 | 0 | 0 | 0 | 0 | 0 |
| H | 0 | 0 | 0 | 0 | 0 | 1 | 0 | 0 | 0 | 0 | 0 | 0 | 0 | 0 | 0 | 0 | 0 | 34 | 0 | 0 | 0 | 0 | 2 | 1 | 0 | 0 | 0 | 0 | 0 | 0 | 0 | 0 | 1 | 0 | 0 | 0 |
| I | 0 | 4 | 0 | 0 | 0 | 1 | 0 | 0 | 0 | 0 | 0 | 0 | 0 | 0 | 0 | 0 | 0 | 0 | 24 | 0 | 0 | 1 | 0 | 0 | 0 | 0 | 0 | 0 | 0 | 0 | 0 | 0 | 1 | 0 | 0 | 2 |
| J | 0 | 1 | 1 | 1 | 0 | 0 | 0 | 0 | 0 | 0 | 0 | 0 | 0 | 0 | 0 | 0 | 0 | 0 | 0 | 26 | 0 | 0 | 0 | 0 | 0 | 0 | 0 | 0 | 0 | 0 | 0 | 0 | 0 | 0 | 0 | 0 |
| K | 0 | 0 | 0 | 0 | 0 | 0 | 0 | 0 | 1 | 0 | 0 | 0 | 0 | 0 | 0 | 0 | 0 | 1 | 0 | 0 | 84 | 0 | 0 | 0 | 0 | 0 | 0 | 4 | 0 | 0 | 0 | 0 | 0 | 1 | 0 | 1 |
| L | 0 | 0 | 0 | 0 | 0 | 0 | 0 | 0 | 0 | 0 | 0 | 0 | 0 | 0 | 1 | 0 | 0 | 0 | 0 | 0 | 0 | 188 | 0 | 0 | 0 | 0 | 0 | 0 | 0 | 0 | 0 | 0 | 0 | 0 | 0 | 0 |
| M | 0 | 0 | 0 | 0 | 0 | 0 | 0 | 0 | 0 | 0 | 0 | 0 | 0 | 0 | 0 | 0 | 0 | 0 | 0 | 0 | 0 | 0 | 28 | 5 | 0 | 0 | 0 | 0 | 0 | 0 | 0 | 0 | 0 | 1 | 0 | 0 |
| N | 0 | 0 | 0 | 0 | 0 | 0 | 0 | 0 | 1 | 0 | 0 | 0 | 0 | 0 | 0 | 1 | 1 | 1 | 0 | 0 | 0 | 0 | 1 | 60 | 0 | 0 | 0 | 0 | 0 | 0 | 1 | 0 | 2 | 0 | 0 | 0 |
| O | 8 | 0 | 0 | 0 | 0 | 0 | 0 | 0 | 0 | 0 | 0 | 0 | 1 | 0 | 0 | 0 | 0 | 0 | 0 | 0 | 0 | 0 | 0 | 0 | 6 | 0 | 0 | 0 | 0 | 0 | 0 | 0 | 0 | 0 | 0 | 0 |
| P | 0 | 0 | 0 | 0 | 0 | 0 | 0 | 0 | 3 | 0 | 0 | 0 | 0 | 0 | 0 | 1 | 0 | 0 | 0 | 0 | 0 | 0 | 0 | 0 | 0 1 | 9 | 0 | 1 | 0 | 0 | 0 | 0 | 0 | 0 | 0 | 0 |
| Q | 1 | 0 | 0 | 0 | 0 | 0 | 0 | 0 | 1 | 1 | 0 | 0 | 0 | 0 | 0 | 0 | 0 | 0 | 1 | 0 | 0 | 0 | 0 | 0 | 2 | 0 | 6 | 0 | 0 | 0 | 1 | 0 | 0 | 0 | 0 | 0 |
| R | 0 | 0 | 0 | 0 | 0 | 1 | 0 | 0 | 0 | 0 | 1 | 0 | 1 | 0 | 0 | 1 | 0 | 0 | 0 | 0 | 3 | 0 | 1 | 0 | 0 | 0 | 0 4 | 9 | 0 | 0 | 0 | 1 | 0 | 0 | 0 | 0 |
| S | 0 | 1 | 1 | 3 | 0 | 3 | 0 | 0 | 1 | 0 | 0 | 0 | 0 | 0 | 0 | 0 | 1 | 0 | 0 | 0 | 0 | 0 | 0 | 0 | 0 | 0 | 0 | 0 3 | 7 | 0 | 0 | 0 | 0 | 1 | 0 | 0 |
| T | 0 | 1 | 0 | 0 | 0 | 0 | 0 | 1 | 0 | 0 | 0 | 0 | 0 | 0 | 0 | 0 | 0 | 0 | 0 | 0 | 0 | 0 | 0 | 0 | 0 | 0 | 0 | 0 | 0 3 | 1 | 0 | 0 | 0 | 0 | 0 | 0 |
| U | 0 | 0 | 0 | 0 | 0 | 0 | 0 | 0 | 0 | 0 | 0 | 0 | 0 | 0 | 0 | 1 | 0 | 0 | 0 | 0 | 0 | 0 | 0 | 0 | 0 | 0 | 0 | 0 | 0 | 0 2 | 8 | 0 | 0 | 0 | 0 | 0 |
| V | 0 | 0 | 0 | 0 | 0 | 0 | 0 | 0 | 0 | 0 | 0 | 0 | 0 | 0 | 0 | 1 | 0 | 0 | 0 | 0 | 0 | 0 | 0 | 0 | 0 | 1 | 0 | 0 | 0 | 0 | 0 2 | 3 | 0 | 0 | 2 | 0 |
| W | 0 | 0 | 0 | 0 | 1 | 0 | 0 | 0 | 0 | 0 | 0 | 0 | 0 | 0 | 0 | 0 | 0 | 0 | 0 | 0 | 1 | 0 | 2 | 1 | 0 | 0 | 0 | 0 | 0 | 1 | 0 | 0 3 | 1 | 0 | 0 | 0 |
| X | 0 | 0 | 0 | 1 | 0 | 0 | 0 | 0 | 0 | 0 | 0 | 0 | 0 | 0 | 0 | 0 | 0 | 0 | 0 | 0 | 0 | 0 | 0 | 0 | 0 | 0 | 0 | 0 | 0 | 0 | 0 | 0 | 0 4 | 1 | 0 | 1 |
| Y | 0 | 0 | 0 | 1 | 0 | 0 | 0 | 0 | 0 | 0 | 0 | 0 | 0 | 0 | 0 | 0 | 0 | 0 | 0 | 0 | 0 | 0 | 0 | 0 | 0 | 0 | 0 | 0 | 0 | 0 | 0 | 0 | 0 | 0 1 | 5 | 0 |
| Z | 0 | 1 | 3 | 0 | 0 | 0 | 0 | 1 | 0 | 0 | 0 | 0 | 0 | 0 | 1 | 0 | 0 | 0 | 0 | 0 | 0 | 0 | 0 | 0 | 0 | 0 | 0 | 0 | 0 | 1 | 0 | 0 | 0 | 2 | 0 3 | 9 |
| PC[Matlab] | Raspberry Pi (Python) | |||||
|---|---|---|---|---|---|---|
| 5 Characters | 6 Characters | 7 Characters | 5 Characters | 6 Characters | 7 Characters | |
| Vehicle Detection and LP Extraction | 3.2 | 3.19 | 3.21 | 0.13 | 0.11 | 0.14 |
| LP Characters Segmentation | 2.1 | 2.14 | 2.27 | 0.1 | 0.12 | 0.13 |
| Characters Recognition and Barrier Control | 3.22 | 3.26 | 3.37 | 0.16 | 0.17 | 0.21 |
| Total Time Taken (Seconds) | 8.52 | 8.59 | 8.85 | 0.39 | 0.4 | 0.48 |
© 2019 by the authors. Licensee MDPI, Basel, Switzerland. This article is an open access article distributed under the terms and conditions of the Creative Commons Attribution (CC BY) license (http://creativecommons.org/licenses/by/4.0/).
Share and Cite
Ullah, F.; Anwar, H.; Shahzadi, I.; Ur Rehman, A.; Mehmood, S.; Niaz, S.; Mahmood Awan, K.; Khan, A.; Kwak, D. Barrier Access Control Using Sensors Platform and Vehicle License Plate Characters Recognition. Sensors 2019, 19, 3015. https://doi.org/10.3390/s19133015
Ullah F, Anwar H, Shahzadi I, Ur Rehman A, Mehmood S, Niaz S, Mahmood Awan K, Khan A, Kwak D. Barrier Access Control Using Sensors Platform and Vehicle License Plate Characters Recognition. Sensors. 2019; 19(13):3015. https://doi.org/10.3390/s19133015
Chicago/Turabian StyleUllah, Farman, Hafeez Anwar, Iram Shahzadi, Ata Ur Rehman, Shizra Mehmood, Sania Niaz, Khalid Mahmood Awan, Ajmal Khan, and Daehan Kwak. 2019. "Barrier Access Control Using Sensors Platform and Vehicle License Plate Characters Recognition" Sensors 19, no. 13: 3015. https://doi.org/10.3390/s19133015
APA StyleUllah, F., Anwar, H., Shahzadi, I., Ur Rehman, A., Mehmood, S., Niaz, S., Mahmood Awan, K., Khan, A., & Kwak, D. (2019). Barrier Access Control Using Sensors Platform and Vehicle License Plate Characters Recognition. Sensors, 19(13), 3015. https://doi.org/10.3390/s19133015

