Metallic Glass/PVDF Magnetoelectric Laminates for Resonant Sensors and Actuators: A Review
Abstract
:1. Introduction
2. Experimental
2.1. Materials: Magnetostrictive and Piezoelectric Constituents
2.2. From the Magnetoelastic Resonance to the Induced Magnetoelectric Effect
3. Some applications of Magnetoelectric Laminates
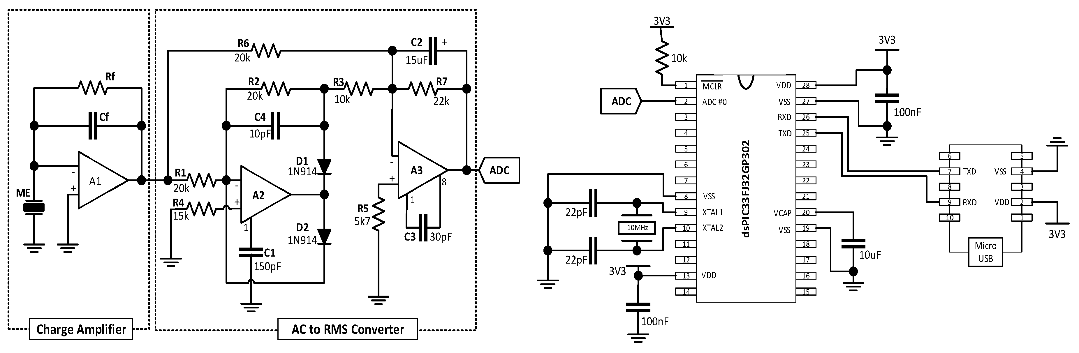
3.1. Magnetic Field Sensor
3.2. Energy Harvesters
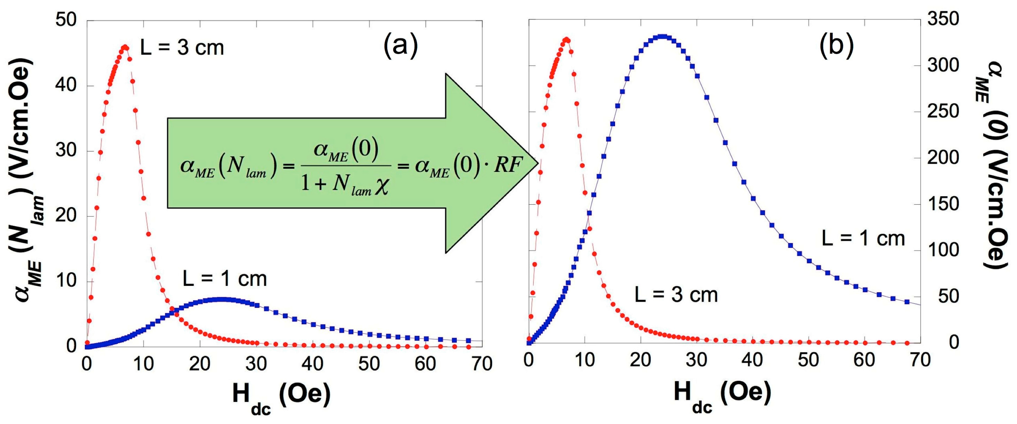
4. Size Effects on the Induced Magnetoelectric Signal
4.1. Size Effects
4.2. Quick and Direct Comparison of the Performance of Different ME Laminates
5. Futures Perspectives: ME Laminates for High Temperature Applications
6. Conclusions/Outlook
Acknowledgments
Conflicts of Interest
References
- Astrov, D.N. Magnetoelectric effect in chromium oxide. Sov. Phys. J. Exp. Theor. Phys. 1961, 13, 729–733. [Google Scholar]
- Rado, G.T.; Folen, V.J. Observation of the magnetically induced magnetoelectric effect and evidence of antiferromagnetic domains. Phys. Rev. Lett. 1961, 7, 310–311. [Google Scholar] [CrossRef]
- Van Den Boomgard, J.; Van Run, A.M.J.G.; Van Suchtelen, J. Magnetoelectricity in piezoelectric-magnetostrictive composites. Ferroelectrics 1976, 10, 295–298. [Google Scholar] [CrossRef]
- Lopatin, S.; Lopatin, I.; Lisnevskaya, I. Magnetoelectric PZT/ferrite composite material. Ferroelectrics 1994, 162, 63–68. [Google Scholar] [CrossRef]
- Fiebig, M. Revival of the magnetoelectric effect. J. Phys. D Appl. Phys. 2005, 38, R123–R152. [Google Scholar] [CrossRef]
- Ryu, J.; Vázquez Carazo, A.; Uchino, K.; Kim, H.-E. Magnetoelectric properties in piezoelectric and magnetostrictive laminate composites. Jpn. J. Appl. Phys. 2001, 40, 4948–4951. [Google Scholar] [CrossRef]
- Zhai, J.; Dong, S.X.; Xing, Z.; Li, J.; Viehland, D. Giant magnetoelectric effect in Metglas/polyvinylidene-fluoride laminates. Appl. Phys. Lett. 2006, 89, 083507. [Google Scholar] [CrossRef]
- Van Suchtelen, J. Product properties: A new application of composite materials. Philips Res. Rep. 1972, 27, 28–37. [Google Scholar]
- Dong, S.X.; Zhai, J.; Bai, F.; Li, J.; Viehland, D. Push-pull mode magnetostrictive/piezoelectric laminate composite with an ehanced magnetoelectric voltage coefficient. Appl. Phys. Lett. 2005, 87, 062502. [Google Scholar] [CrossRef]
- Martins, P.; Lanceros-Mendez, S. Polymer-Based Magnetoelectric Materials. Adv. Funct. Mater. 2013, 23, 3371–3385. [Google Scholar] [CrossRef]
- Lasheras, A. Magnetoelectric Metallic Glass/Polymer Laminated Composites: From Fabrication to Applications. Ph.D. Thesis, University of the Basque Country UPV/EHU, Bizkaia, Spain, January 2016. [Google Scholar]
- Gutiérrez, J.; Barandiarán, J.M.; Lasheras, A.; Vilas, J.L.; San Sebastián, M.; León, L.M. Resonant response of magnetostrictive/new piezoelectric polymer magnetoelectric laminate. Sens. Lett. 2013, 11, 134–137. [Google Scholar] [CrossRef]
- Kawai, H. The Piezoelectricity of poly(vinylidene fluoride). Jpn. J. Appl. Phys. 1969, 8, 975–976. [Google Scholar] [CrossRef]
- Silva, M.; Reis, S.; Lehmann, C.S.; Martins, P.; Lanceros-Méndez, S.; Lasheras, A.; Gutiérrez, J.; Barandiarán, J.M. Optimization of the magnetoelectric response of poly(vinylidene fluoride)/epoxy/vitrovac laminates. ACS Appl. Mater. Interfaces 2013, 5, 10912–10919. [Google Scholar] [CrossRef] [PubMed]
- Lasheras, A.; Gutiérrez, J.; Maceiras, A.; San Sebastián, M.; Barandiarán, J.M.; Vilas, J.L.; León, L.M.; Shiskin, D.; Potapov, A. Radio frequency magnetoelectric effect measured at high temperature. IEEE Trans. Magn. 2015, 51, 2500904. [Google Scholar] [CrossRef]
- Kreitmeier, F.; Chashin, D.V.; Fetisov, Y.K.; Fetisov, L.Y.; Schulz, I.; Monkman, G.J.; Shamonin, M. Nonlinear magnetoelectric response of planar ferromagnetic-piezoelectric structures to sub-millisecond magnetic pulses. Sensors 2012, 12, 14821–14837. [Google Scholar] [CrossRef] [PubMed]
- Du Tremolet de Laichesserie, E. Magnetostriction Theory and Application of Magnetoelasticity; CRC Press: Boca Ratón, FL, USA, 1993. [Google Scholar]
- Gutiérrez, J.; Barandiarán, J.M.; Nielsen, O.V. Magnetoelastic properties of some Fe-rich Fe-Co-Si-B metallic glasses. Physica Statatus Solidi 1989, 111, 279–283. [Google Scholar] [CrossRef]
- Gutiérrez, J.; Lasheras, A.; Barandiarán, J.M.; Vilas, J.L.; San Sebastián, M.; León, L.M. Temperature response of magnetostrictive/piezoelectric polymer magnetoelectric laminates. In Proceedings of the MRS 2011 Fall Meeting, Boston, MA, USA, 28 November–2 December 2011. [Google Scholar] [CrossRef]
- Reis, S.; Silva, M.P.; Castro, N.; Correia, V.; Gutierrez, J.; Lasheras, A.; Lanceros-Mendez, S.; Martins, P. Optimized anisotropic magnetoelectric response of Fe61.6Co16.4Si10.8B11.2/PVDF/ Fe61.6Co16.4Si10.8B11.2 laminates for AC/DC magnetic field sensing. Smart Mater. Struct. 2016, 25, 055050. [Google Scholar] [CrossRef]
- Reis, S.; Silva, M.P.; Castro, N.; Correia, V.; Martins, P.; Lasheras, A.; Gutiérrez, J.; Barandiarán, J.M.; Rocha, J.G.; Lanceros-Mendez, S. Characterization of Metglas/poly(vinylidene fluoride)/Metglas magnetoelectric laminates for AC/DC magnetic sensor applications. Mater. Des. 2016, 92, 906–910. [Google Scholar] [CrossRef]
- Reis, S.; Castro, N.; Silva, M.P.; Correia, V.; Rocha, J.G.; Martins, P.; Lanceros-Mendez, S. Fabrication and characterization of a high-performance polymer-based magnetoelectric DC Magnetic Field sensors devices. IEEE Trans. Ind. Electron. 2016, 64, 4928–4934. [Google Scholar] [CrossRef]
- Lasheras, A.; Gutiérrez, J.; Reis, S.; Sousa, D.; Silva, M.; Martins, P.; Lanceros-Méndez, S.; Barandiarán, J.M.; Shishkin, D.A.; Potapov, A.P. Energy harvesting device based on a metallic glass/PVDF magnetoelectric laminated composite. Smart Mater. Struct. 2015, 24, 065024. [Google Scholar] [CrossRef]
- Reis, S.; Silva, M.; Castro, N.; Correia, V.; Rocha, J.G.; Martins, P.; Lasheras, A.; Gutiérrez, J.; Lanceros-Méndez, S. Electronic optimization for an energy harvesting system based on magnetoelectric Metglas/poly(vinylidene fluoride)/Metglas composites. Smart Mater. Struct. 2016, 25, 085028. [Google Scholar] [CrossRef]
- Qi, Y.; Jafferis, N.T.; Lyons, K.; Lee, C.M.; Ahmad, H.; McAlpine, M.C. Piezoelectric ribbons printed onto rubber for flexible energy conversion. Nano Lett. 2010, 10, 524–525. [Google Scholar] [CrossRef] [PubMed]
- Li, P.; Wen, Y.; Liu, P.; Li, X.; Jia, C. A magnetoelectric energy harvester and management circuit for wireless sensor network. Sens. Actuators A Phys. 2010, 157, 100–106. [Google Scholar] [CrossRef]
- Tabesh, A.; Fréchette, L.G. A Low-Power Stand-Alone Adaptive Circuit for Harvesting Energy From a Piezoelectric Micropower Generator. IEEE Trans. Ind. Electron. 2010, 57, 840–849. [Google Scholar] [CrossRef]
- Roscoe, N.M.; Judd, M.D. Harvesting Energy From Magnetic Fields to Power Condition Monitoring Sensors. IEEE Sens. J. 2013, 13, 2263–2270. [Google Scholar] [CrossRef]
- Barnett, R.E.; Liu, J.; Lazar, S. A RF to DC Voltage Conversion Model for Multi-Stage Rectifiers in UHF RFID Transponders. IEEE J. Solid-State Circuits 2009, 44, 354–370. [Google Scholar] [CrossRef]
- Onuta, T.-D.; Wang, Y.; Long, C.J.; Takeuchi, I. Energy harvesting properties of all-thin-film multiferroic cantilevers. Appl. Phys. Lett. 2011, 99, 203506. [Google Scholar] [CrossRef]
- Bian, L.; Wen, Y.; Li, P.; Gao, Q.; Zheng, M. Magnetoelectric transducer with high quality factor for wireless power receiving. Sens. Actuators A Phys. 2009, 150, 207–211. [Google Scholar] [CrossRef]
- Vatansever, D.; Hadimani, R.L.; Shah, T.; Siores, E. An investigation of energy harvesting from renewable sources with PVDF and PZT. Smart Mater. Struct. 2011, 20, 055019. [Google Scholar] [CrossRef]
- Priya, S. Modeling of electric energy harvesting using piezoelectric windmill. Appl. Phys. Lett. 2005, 87, 184101. [Google Scholar] [CrossRef]
- Shih, Y.-C.; Shen, T.; Otis, B.P. A 2.3 mW wireless intraocular pressure/temperature monitor. IEEE J. Solid-State Circuits 2011, 46, 2592–2601. [Google Scholar] [CrossRef]
- Huang, Y.; Zhang, C.-L. Magnetoelectric effect in a circumferentially polarized composite cylinder. Smart Mater. Struct. 2013, 22, 105018. [Google Scholar] [CrossRef]
- Silva, M.P.; Martins, P.; Lasheras, A.; Gutiérrez, J.; Barandiarán, J.M.; Lanceros-Mendez, S. Size effects on the magnetoelectric response on PVDF/Vitrovac 4040 laminate composites. J. Magn. Magn. Mater. 2015, 377, 29–33. [Google Scholar] [CrossRef]
- Lasheras, A.; Gutiérrez, J.; Barandiarán, J.M. Quantification of size effects in the magnetoelectric response of metallic glass/PVDF laminates. Appl. Phys. Lett. 2016, 108, 222903. [Google Scholar] [CrossRef]
- Liverts, E.; Grosz, A.; Zadov, B.; Bichurin, M.I.; Pukinskiy, Y.J.; Priya, S.; Viehland, D.; Paperno, E. Demagnetizing factors for two parallel ferromagnetic plates and their applicattions to magnetoelectric laminated sensors. J. Appl. Phys. 2011, 109, 07D703. [Google Scholar] [CrossRef]
- Chen, D.-X.; Pardo, E.; Sanchez, A. Demagnetizing factors of rectangular prisms and ellipsoids. IEEE Trans. Magn. 2002, 38, 1742–1752. [Google Scholar] [CrossRef]
- Clark, A.E.; Wun-Fogle, M. A new method of magnetostrictivity and magnetostriction measurement. IEEE Trans. Magn. 1989, 25, 3611–3613. [Google Scholar] [CrossRef]
- Huong Giang, D.T.; Duc, P.A.; Ngoc, N.T.; Hien, N.T.; Duc, N.H. Enhancement of the magnetic flux in Metglas/PZT-magnetoelectric integrated 2D geomagnetic device. J. Magn. 2012, 17, 308–315. [Google Scholar] [CrossRef]
- Jia, Y.; Zhou, W.; Ma, K.; Liu, Y. Enhanced Magnetoelectric Effect in Permendur/Pb(Zr0.52Ti0.48)O3 Laminated Magnetostrictive/Piezoelectric Composite. Appl. Sci. 2015, 5, 587–594. [Google Scholar] [CrossRef]
- Burdin, D.A.; Chashin, D.V.; Ekonomov, N.A.; Fetisov, Y.K.; Srinivasan, G. Multiferroic bending mode resonators and studies on temperature dependence of magnetoelectric interactions. Appl. Phys. Lett. 2012, 100, 242902. [Google Scholar] [CrossRef]
- Shen, Y.; Gao, J.; Wang, Y.; Li, J.; Viehland, D. Thermal stability of magnetoelectric sensors. Appl. Phys. Lett. 2012, 100, 173505. [Google Scholar] [CrossRef]
- Sencadas, V.; Lanceros-Mendez, S.; Sabater i Serra, R.; Andrio Balado, A.; Ribelles, J.L. Relaxation dynamics of poly(vinylidene fluoride) studied by dynamical mechanical measurements and dielectric spectroscopy. Eur. Phys. J. E 2012, 35, 41. [Google Scholar] [CrossRef] [PubMed]
- Fukada, E. History and recent progress in piezoelectric polymers. IEEE Trans. Ultrason. Ferroelectr. Freq. Control 2000, 47, 1277–1290. [Google Scholar] [CrossRef] [PubMed]
- Fukada, E. Recent developments of polar piezoelectric polymers. IEEE Trans. Dielectr. Electr. Insul. 2006, 13, 1110–1119. [Google Scholar] [CrossRef]
- Gonzalo, B.; Vilas, J.L.; Breczewski, T.; Pérez-Jubindo, M.A.; De La Fuente, M.R.; Rodriguez, M.; León, L.M. Synthesis, characterization and thermal properties of piezoelectric polyimides. J. Polym. Sci. A Polym. Chem. 2009, 47, 722–730. [Google Scholar] [CrossRef]
- Park, C.; Ounaies, Z.; Su, J.; Smith, J.G.; Harrison, J.S. Polarization stability of amorphous piezoelectric polyimides. MRS Online Proc. Lib. Arch. 1999, 600, 153. [Google Scholar] [CrossRef]
- Park, C.; Ounaies, Z.; Wise, K.E.; Harrison, J.S. In situ poling and imidization of amorphous piezoelectric polyimides. Polymer 2004, 45, 5417–5425. [Google Scholar] [CrossRef]
- San Sebastián, M.A. Síntesis y Propiedades de Poliimidas Piezoeléctricas. Ph.D. Thesis, University of the Basque Country UPV/EHU, Bizkaia, Spain, April 2012. (In Spanish). [Google Scholar]
- Maceiras, A. Polyimides for Piezoelectric Materials, Magnetoelectric Nanocomposites and Battery Separators: Synthesis and Characterization. Ph.D. Thesis, University of the Basque Country UPV/EHU, Bizkaia, Spain, June 2016. [Google Scholar]
- Gutiérrez, J.; Lasheras, A.; Barandiarán, J.M.; Vilas, J.L.; San Sebastián, M.; León, L.M. Improving the magnetoelectric response of laminates containing high temperature piezopolymers. IEEE Trans. Magn. 2013, 49, 42–45. [Google Scholar] [CrossRef]
- Gutiérrez, J.; Lasheras, A.; Barandiarán, J.M.; Vilas, J.L.; Maceiras, A.; León, L.M. Improving the performance of high temperature piezopolymers for magnetoelectric applications. Key Eng. Mater. 2013, 543, 439–442. [Google Scholar] [CrossRef]
- Maceiras, A.; Martins, P.; San Sebastián, M.; Lasheras, A.; Silva, M.; Laza, J.M.; Vilas, J.L.; Gutierrez, J.; Lanceros-Mendez, S.; Barandiaran, J.M.; Leon, L.M. Synthesis and characterization of novel piezoelectric nitrile copolyimide films for high temperature sensor applications. Smart Mater. Struct. 2014, 23, 105015. [Google Scholar] [CrossRef]
- Gutiérrez, J.; Lasheras, A.; Barandiarán, J.M.; Vilas, J.L.; San Sebastián, M.; León, L.M. Temperature response of Magnetostrictive/Piezoelectric Polymer magnetoelectric Laminates. Key Eng. Mater. 2012, 495, 351–354. [Google Scholar] [CrossRef]












| μoMs (T) | χ | λ (ppm) | (ppm/Oe) | |
|---|---|---|---|---|
| (Fe0.79Co0.21)75 + xSi15 − 1.4xB10 + 0.4x | ||||
| X = 0 | 1.3 | 55,000 | 18 | 1.4 |
| X = 3 | 1.4 | 36,000 | 20 | 1.5 |
| X = 6 | 1.7 | 50,000 | 23 | 2 |
| Fe85 − xCoxB15 | ||||
| X = 21 | 1.9 | 70,000 | 25 | 2.8 |
| Vitrovac 4040 (Fe39Ni39Mo4Si6B12) * | ||||
| 0.8 | >1000 | 8 | 1.4 | |
| fr (kHz) | Hac(Oe) | H*(Oe) | P (µW) | P/V (mW/cm3) | Materials Involved |
|---|---|---|---|---|---|
| 46.8 | 0.45 | 4.7 | 6.4 | 1.5 [23] | Fe64Co17Si6.6B12.4 and PVDF |
| 66.1 | 1 | 66.1 | 0.065 | 0.7 [30] | Fe0.7Ga0.3 and PZT |
| 26.9 | 0.3 | 50 | 917.7 | 0.956 [31] | FeNi and PZT |
| 27.0 | 1 | 800 | 20 | 0.12 [26] | Terfenol-D and PZT |
| 93.6 | 0.1579 [32] | PVDF and PZT | |||
| 75,000 | 0.0051 [33] | APC 855 (piezoelectric) |
| (Fe0.79Co0.21)75 + xSi15 − 1.4xB10 + 0.4x | Fe85 − xCoxB15 | |||
|---|---|---|---|---|
| X | 0 | 3 | 6 | 21 |
| FM | 0.99 | 0.72 | 1.15 | 1.75 |
© 2017 by the authors. Licensee MDPI, Basel, Switzerland. This article is an open access article distributed under the terms and conditions of the Creative Commons Attribution (CC BY) license (http://creativecommons.org/licenses/by/4.0/).
Share and Cite
Gutiérrez, J.; Lasheras, A.; Martins, P.; Pereira, N.; Barandiarán, J.M.; Lanceros-Mendez, S. Metallic Glass/PVDF Magnetoelectric Laminates for Resonant Sensors and Actuators: A Review. Sensors 2017, 17, 1251. https://doi.org/10.3390/s17061251
Gutiérrez J, Lasheras A, Martins P, Pereira N, Barandiarán JM, Lanceros-Mendez S. Metallic Glass/PVDF Magnetoelectric Laminates for Resonant Sensors and Actuators: A Review. Sensors. 2017; 17(6):1251. https://doi.org/10.3390/s17061251
Chicago/Turabian StyleGutiérrez, Jon, Andoni Lasheras, Pedro Martins, Nélson Pereira, Jose M. Barandiarán, and Senentxu Lanceros-Mendez. 2017. "Metallic Glass/PVDF Magnetoelectric Laminates for Resonant Sensors and Actuators: A Review" Sensors 17, no. 6: 1251. https://doi.org/10.3390/s17061251
APA StyleGutiérrez, J., Lasheras, A., Martins, P., Pereira, N., Barandiarán, J. M., & Lanceros-Mendez, S. (2017). Metallic Glass/PVDF Magnetoelectric Laminates for Resonant Sensors and Actuators: A Review. Sensors, 17(6), 1251. https://doi.org/10.3390/s17061251

