A New Genus and Species of Marine Symbiotic Shrimp (Crustacea: Decapoda: Palaemonidae) from New Caledonia †
Abstract
1. Introduction
2. Materials and Methods
2.1. Morphological Analysis
2.2. Molecular Analyses
3. Results
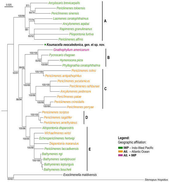
3.1. Molecular Analysis
3.2. Systematics
3.2.1. Koumacella, gen. nov.
3.2.2. Koumacella neocaledonica, sp. nov.
4. Discussion
Author Contributions
Funding
Institutional Review Board Statement
Data Availability Statement
Acknowledgments
Conflicts of Interest
References
- De Grave, S.; Fransen, C.H.J.M.; Page, T.J. Let’s be pals again: Major systematic changes in Palaemonidae (Crustacea: Decapoda). PeerJ 2015, 3, e1167. [Google Scholar] [CrossRef] [PubMed]
- Kou, Q.; Li, X.; Chan, T.-Y.; Chu, K.H.; Huang, H.; Gan, Z. Phylogenetic relationships among genera of the Periclimenes complex (Crustacea: Decapoda: Pontoniinae) based on mitochondrial and nuclear DNA. Mol. Phylogenet. Evol. 2013, 68, 14–22. [Google Scholar] [CrossRef] [PubMed]
- Horká, I.; De Grave, S.; Fransen, C.H.J.M.; Petrusek, A.; Ďuriš, Z. Multiple host switching events shape the evolution of symbiotic palaemonid shrimps (Crustacea: Decapoda). Sci. Rep. 2016, 6, e26486. [Google Scholar] [CrossRef] [PubMed]
- Chow, L.H.; De Grave, S.; Tsang, L.M. The family Anchistioididae Borradaile, 1915 (Decapoda: Caridea) is a synonym of Palaemonidae Rafinesque, 1815 based on molecular and morphological evidence. J. Crustacean Biol. 2020, 40, 277–287. [Google Scholar] [CrossRef]
- Chow, L.H.; De Grave, S.; Tsang, L.M. Evolution of protective symbiosis in palaemonid shrimps (Decapoda: Caridea) with emphases on host spectrum and morphological adaptations. Mol. Phylogenet. Evol. 2021, 162, e107201. [Google Scholar] [CrossRef] [PubMed]
- Okuno, J.; Fujita, Y. Resurrection of the genus Laomenes A. H. Clark, 1919 (Decapoda, Caridea, Palaemonidae). Crustaceana 2007, 80, 113–124. [Google Scholar] [CrossRef]
- Okuno, J. Cuapetes Clark, 1919, a senior synonym of Kemponia Bruce, 2004 (Crustacea: Decapoda: Palaemonidae). Zootaxa 2009, 2028, 67–68. [Google Scholar] [CrossRef]
- Ďuriš, Z.; Horká, I. Towards a revision of the genus Periclimenes: Resurrection of Ancylocaris Schenkel, 1902, and designation of three new genera (Crustacea, Decapoda, Palaemonidae). ZooKeys 2017, 646, 25–44. [Google Scholar] [CrossRef] [PubMed]
- Marin, I.; Chan, T.-Y. Two new genera and a new species of crinoid-associated pontoniine shrimps (Decapoda: Caridea: Palaemonidae). J. Crustac. Biol. 2006, 26, 524–539. [Google Scholar] [CrossRef]
- Bruce, A.J. Leptomenaeus gen. nov., a new name for Leptomenes Bruce, 2006 (Crustacea: Decapoda: Pontoniinae). Cah. Biol. Mar. 2007, 48, 411–412. [Google Scholar]
- Bruce, A.J. Phycomenes zostericola gen. nov., sp. nov., a new pontoniine shrimp (Crustacea: Decapoda: Palaemonidae) from Moreton Bay, Queensland. In The Marine Fauna and Flora of Moreton Bay, Queensland. Proceedings of the Thirteenth International Marine Biological Workshop; Davie, P.J.F., Phillips, J.A., Eds. Mem. Qld Mus. 2008, 54, 219–232. [Google Scholar]
- Okuno, J.; Bruce, A.J. Designation of Ancylomenes gen. nov., for the ‘Periclimenes aesopius species group’ (Crustacea: Decapoda: Palaemonidae), with the description of a new species and a checklist of congeneric species. In: De Grave, S. & C.H.J.M. Fransen (ed.), Contributions to Shrimp Taxonomy. Zootaxa 2010, 2372, 85–105. [Google Scholar]
- Okuno, J. Designation of a new genus Michaelimenes (Decapoda: Caridea: Palaemonidae), with new host record and range extension of its type species, M. perlucidus (Bruce, 1969). Nauplius 2017, 25, e2017013. [Google Scholar] [CrossRef]
- Bouchet, P.; Loyouet, P.; Maestrati, P.; Heros, V. Assessing the magnitude of species richness in tropical marine environments: Exceptionally high numbers of molluscs at a New Caledonia site. Biol. J. Linn. Soc. 2002, 75, 421–436. [Google Scholar] [CrossRef]
- Albano, P.G.; Sabelli, B.; Bouchet, P. The challenge of small and rare species in marine biodiversity surveys: Microgastropod diversity in a complex tropical coastal environment. Biodivers. Conserv. 2011, 20, 3223–3237. [Google Scholar] [CrossRef]
- Frolová, P.; Horká, I.; Ďuriš, Z. Molecular phylogeny and historical biogeography of marine palaemonid shrimps (Palaemonidae: Palaemonella–Cuapetes group). Sci. Rep. 2022, 12, e15237. [Google Scholar] [CrossRef] [PubMed]
- Kou, Q.; Li, X.; Chan, T.-Y.; Chu, K.H.; Gan, Z. Molecular phylogeny of the superfamily Palaemonoidea (Crustacea: Decapoda: Caridea) based on mitochondrial and nuclear DNA reveals discrepancies with the current classification. Invertebr. Syst. 2013, 27, 502–514. [Google Scholar] [CrossRef]
- Aznar-Cormano, L.; Brisset, J.; Chan, T.-Y.; Corbari, L.; Puillandre, N.; Utge, J.; Zbinden, M.; Zuccon, D.; Samadi, S. An improved taxonomic sampling is a necessary but not sufficient condition for resolving inter-families relationships in Caridean decapods. Genetica 2015, 143, 195–205. [Google Scholar] [CrossRef] [PubMed]
- Gan, Z.B.; Li, X.Z.; Chan, T.-Y.; Chu, K.H.; Kou, Q. Phylogeny of Indo-West Pacific pontoniine shrimps (Crustacea: Decapoda: Caridea) based on multilocus analysis. J. Zool. Syst. Evol. Res. 2015, 53, 282–290. [Google Scholar] [CrossRef]
- Chen, C.-L.; Goy, J.W.; Bracken-Grissom, H.D.; Felder, D.L.; Tsang, L.M.; Chan, T.-Y. Phylogeny of Stenopodidea (Crustacea: Decapoda) shrimps inferred from nuclear and mitochondrial genes reveals non-monophyly of the families Spongicolidae and Stenopididae and most of their composite genera. Invertebr. Syst. 2016, 30, 479–490. [Google Scholar] [CrossRef]
- Folmer, O.; Black, M.; Hoeh, W.; Lutz, R.; Vrijenhoek, R. DNA primers for amplification of mitochondrial cytochrome c oxidase subunit I from diverse metazoan invertebrates. Mol. Mar. Biol. Biotech 1994, 3, 294–299. [Google Scholar] [CrossRef]
- Palumbi, S.; Martin, A.; Romaro, S.; McMillan, W.O.; Stice, L.; Grabowski, G. The Simple Fool’s Guide to PCR. Version 2.0; University of Hawaii: Honolulu, HI, USA, 2002. [Google Scholar]
- Liu, M.Y.; Cai, Y.X.; Tzeng, C.S. Molecular systematics of the freshwater prawn genus Macrobrachium Bate, 1868 (Crustacea: Decapoda: Palaemonidae) inferred from mtDNA sequences, with emphasis on east Asian species. Zool. Stud. 2007, 46, 272–289. [Google Scholar]
- Colgan, D.J.; Hutchings, P.A.; Beacham, E. Multi-gene analyses of the phylogenetic relationships among the Mollusca, Annelida, and Arthropoda. Zool. Stud. 2008, 47, 338–351. [Google Scholar]
- Whiting, M.F. Mecoptera is paraphyletic: Multiple genes and phylogeny of Mecoptera and Siphonaptera. Zool. Scr. 2002, 31, 93–104. [Google Scholar] [CrossRef]
- Bracken-Grissom, H.D.; Robles, R.; Felder, D. Molecular phylogenetics of American snapping shrimps allied to Alpheus floridanus Kingsley, 1878 (Crustacea: Decapoda: Alpheidae). Zootaxa 2014, 3895, 492–502. [Google Scholar] [CrossRef] [PubMed]
- Li, C.P.; De Grave, S.; Lei, H.C.; Chan, T.-Y.; Chu, K.H. Molecular systematics of caridean shrimps based on five nuclear genes: Implications for superfamily classification. Zool. Anz. 2011, 250, 270–279. [Google Scholar] [CrossRef]
- Edgar, R.C. MUSCLE: Multiple sequence alignment with high accuracy and high throughput. Nucleic Acids Res. 2004, 32, 1792–1797. [Google Scholar] [CrossRef] [PubMed]
- Kumar, S.; Stecher, G.; Li, M.; Knyaz, C.; Tamura, K. MEGA X: Molecular evolutionary genetics analysis across computing platforms. Mol. Phylogenet. Evol. 2018, 35, 1547–1549. [Google Scholar] [CrossRef] [PubMed]
- Xia, X. DAMBE7: New and improved tools for data analysis in molecular biology and evolution. Mol. Phylogenet. Evol. 2018, 35, 1550–1552. [Google Scholar] [CrossRef] [PubMed]
- Xia, X.; Xie, Z.; Salemi, M.; Chen, L.; Wang, Y. An index of substitution saturation and its application. Mol. Phylogenet. Evol. 2003, 26, 1–7. [Google Scholar] [CrossRef] [PubMed]
- Talavera, G.; Castresana, J. Improvement of phylogenies after removing divergent and ambiguously aligned blocks from protein sequence alignments. Syst. Biol. 2007, 56, 564–577. [Google Scholar] [CrossRef] [PubMed]
- Minh, B.Q.; Schmidt, H.A.; Chernomor, O.; Schrempf, D.; Woodhams, M.D.; von Haeseler, A.; Lanfear, R. IQ-TREE 2: New models and efficient methods for phylogenetic inference in the genomic era. Mol. Phylogenet. Evol. 2020, 37, 1530–1534. [Google Scholar] [CrossRef] [PubMed]
- Kalyaanamoorthy, S.; Minh, B.Q.; Wong, T.K.F.; von Haeseler, A.; Jermiin, L.S. ModelFinder: Fast model selection for accurate phylogenetic estimates. Nat. Methods 2017, 14, 587–589. [Google Scholar] [CrossRef] [PubMed]
- Trifinopoulos, J.; Nguyen, L.-T.; von Haeseler, A.; Minh, B.Q. W-IQ-TREE: A fast online phylogenetic tool for maximum likelihood analysis. Nucleic Acids Res. 2016, 44, W232–W235. [Google Scholar] [CrossRef] [PubMed]
- Lanfear, R.; Calcott, B.; Ho, S.Y.W.; Guindon, S. PartitionFinder: Combined selection of partitioning schemes and substitution models for phylogenetic analyses. Mol. Phylogenet. Evol. 2012, 29, 1695–1701. [Google Scholar] [CrossRef] [PubMed]
- Ronquist, F.; Teslenko, M.; van der Mark, P.; Ayres, D.L.; Darling, A.; Hohna, S.; Larget, B.; Liu, L.; Suchard, M.A.; Huelsenbeck, J.P. MrBayes 3.2: Efficient Bayesian phylogenetic inference and model choice across a large model space. Syst. Biol. 2012, 61, 539–542. [Google Scholar] [CrossRef] [PubMed]
- Miller, M.A.; Pfeiffer, W.; Schwartz, T. Creating the CIPRES Science Gateway for inference of large phylogenetic trees. In Gateway Computing Environments Workshop (GCE 2010), New Orleans; IEEE: Piscataway, NJ, USA, 2010; pp. 1–8. [Google Scholar] [CrossRef]
- Rambaut, A.; Drummond, A.J. Tracer. MCMC Trace Analysis Tool Version 1.7.2. 2009. Available online: https://github.com/beast-dev/tracer/releases/tag/v1.7.2 (accessed on 15 February 2024).
- Letunic, I.; Bork, P. Interactive Tree Of Life (iTOL) v5: An online tool for phylogenetic tree display and annotation. Nucleic Acids Res. 2021, 49, 293–296. [Google Scholar] [CrossRef] [PubMed]
- Bruce, A.J. A synopsis of the Indo-West Pacific genera of the Pontoniinae (Crustacea: Decapoda: Pontoniinae). Thes. Zool. 1995, 25, 1–172. [Google Scholar]
- Grippa, G.B.; d’Udekem d’Acoz, C. The genus Periclimenes Costa, 1844 in the Mediterranean Sea and the Northeastern Atlantic Ocean: Review of the species and description of Periclimenes sagittifer aegylios subsp. nov. (Crustacea, Decapoda, Caridea, Pontoniinae). Atti Soc. Ital. Sci. Nat. Mus. Civ. Stor. Natur. Milano 1996, 135, 401–412. [Google Scholar]
- Fransen, C.H.J.M.; Wirtz, P. A new Octocorallia-associated shrimp of the genus Periclimenes (Crustacea, Caridea, Palaemonidae) from West Africa. Arthropoda 2023, 1, 420–431. [Google Scholar] [CrossRef]
- Holthuis, L.B. A general revision of the Palaemonidae (Crustacea Decapoda Natantia) of the Americas. II. The subfamily Palaemoninae. Occ. Pap. A. Hancock Found. 1952, 12, 1–396. [Google Scholar]
- Bruce, A.J. Two new species of Periclimenes (Crustacea: Decapoda: Palaemonidae) from Lizard Island, Queensland, with notes on related taxa. Rec. Aust. Mus. 1992, 44, 45–84. [Google Scholar] [CrossRef][Green Version]
- Ďuriš, Z.; Šobáňová, A.; Lin, C.-W. Redescription and new record of the spongobiotic shrimp Periclimenaeus rastrifer Bruce, 1980 (Crustacea: Decapoda: Palaemonidae) from Taiwan. Zootaxa 2021, 5081, 566–578. [Google Scholar] [CrossRef]
- Bruce, A.J. Notes on some Indo-Pacific Pontoniinae, XLIX. Onycocaris balssi sp. nov., from northern Australia, with the designation of O. fujinoi sp. nov. Crustaceana 2011, 84, 477–490. [Google Scholar] [CrossRef]
- Marin, I. New records of pontoniine shrimp genus Onycocaris Nobili, 1904 (Crustacea: Decapoda: Palaemonidae) from the Indo-Pacific with the description of two new species from French Polynesia. Arthrop. Selecta 2015, 24, 283–302. [Google Scholar] [CrossRef]
- Gordon, I. On new or imperfectly known species of Crustacea Macrura. Zool. J. Linn. Soc. 1935, 39, 307–351. [Google Scholar] [CrossRef]
- Fransen, C.H.J.M. New records of the sponge-symbiotic shrimp genus Anchistioides from the Indo-West Pacific (Decapoda, Caridea). Crustaceana 2020, 93, 423–1447. [Google Scholar] [CrossRef]
- Park, J.-H.; Lee, D.; Lee, S.H.; De Grave, S. First record of the sponge-dwelling palaemonid shrimp, Anchistioides compressus (Crustacea: Decapoda: Palaemonidae) in Korea. Anim. Syst. Evol. Div. 2020, 36, 319–329. [Google Scholar] [CrossRef]
- Bruce, A.J. A report on some pontoniid shrimps collected from the Seychelle Islands by the F.R.V. Manihine, 1972, with a review of the Seychelles pontoniid shrimp fauna. Zool. J. Linn. Soc. 1976, 59, 89–153. [Google Scholar] [CrossRef]
- Ďuriš, Z.; Horká, I.; Marin, I. Periclimenes sulcatus sp. nov., a new pontoniine shrimp (Crustacea: Decapoda: Palaemonidae) from Vietnam. Zootaxa 2008, 1860, 35–50. [Google Scholar] [CrossRef]
- Bruce, A.J. Additions to the genus Phycomenes Bruce, 2008 (Crustacea: Decapoda: Pontoniinae). In Contributions to Shrimp Taxonomy; De Grave, S., Fransen, C.H.J.M., Eds. Zootaxa 2010, 2372, 367–368. [Google Scholar] [CrossRef]
- Bruce, A.J. Two new palaemonid shrimps (Crustacea: Decapoda) from the Australian North West shelf. J. Nat. Hist. 1988, 22, 1263–1276. [Google Scholar] [CrossRef]
- Bruce, A.J. Shallow–water palaemonid shrimps from New Caledonia (Crustacea: Decapoda). In: Le Benthos des Fonds Meubles des Lagons de Nouvelle–Calédonie (R. de Forges, ed.). Étud. Thès. ORSTOM 1991, 1, 221–279. [Google Scholar]
- Bruce, A.J. On some pontoniine shrimps from Noumea, New Caledonia. Cah. Indo-Pacif. 1980, 2, 1–39. [Google Scholar]
- Corredor, L. Notes on the behavior and ecology of the new fish cleaner shrimp Brachycarpus biunguiculatus (Lucas) (Decapoda, Natantia, Palaemonidae). Crustaceana 1978, 35, 35–40. [Google Scholar] [CrossRef]
- Horká, I.; De Grave, S.; Fransen, C.H.J.M.; Petrusek, A.; Ďuriš, Z. Multiple origins and strong phenotypic convergence in fish-cleaning palaemonid shrimp lineages. Mol. Phylogenet. Evol. 2018, 124, 71–81. [Google Scholar] [CrossRef] [PubMed]
- Kemp, S. Notes on Crustacea Decapoda in the Indian Museum, XV. Pontoniinae. Rec. Indian Mus. 1922, 24, 113–288, Pls. 1–9. [Google Scholar] [CrossRef]






| Species | Region | Voucher ID | Locality | GenBank Accession Numbers | Source | |||
|---|---|---|---|---|---|---|---|---|
| H3 | COI | 16S | 18S | |||||
| Koumacella gen. nov. | ||||||||
| K. neocaledonica, sp. nov. | IWP | MNHN-IU-2019-3593 | N.Cal. | N/A | PQ142883 | PQ145746 | PQ142936 | pres. |
| Periclimenes O.G. Costa, 1844 | ||||||||
| P. antipathophilus Spotte, Heard & Bubucis, 1994 | WA | MNHN-IU-2016-4272 | Mart. | PQ159482 | PQ142879 | PQ145741 | PQ142934 | pres. |
| P. colesi De Grave & Anker, 2009 | WA | MNHN-IU-2016-4159 | Mart. | PQ159485 | N/A | PQ145744 | N/A | pres. |
| P. crinoidalis Chace, 1969 | WA | MNHN-IU-2016-4627 | Mart. | PQ159484 | PQ142881 | PQ145743 | N/A | pres. |
| P. laccadivensis (Alcock & Anderson, 1894) | IWP | MNHN-IU-2019-1980 | N.Cal. | PQ159486 | PQ142882 | PQ145745 | N/A | pres. |
| P. perryae Chace, 1942 | WA | MNHN-IU-2016-4075 | Mart. | PQ159483 | PQ142880 | PQ145742 | PQ142935 | pres. |
| P. sinensis Bruce, 1969 | IWP | NMMBCD6115 | Taiwan | PQ159480 | PQ142878 | PQ145739 | N/A | pres. |
| P. toloensis Bruce, 1969 | IWP | NMMBCD6116 | Taiwan | PQ159481 | N/A | PQ145740 | N/A | pres. |
| Species | GenBank Accession Numbers | Source | |||
|---|---|---|---|---|---|
| H3 | COI | 16S | 18S | ||
| Altopontonia Bruce, 1990 | |||||
| A. disparostris Bruce, 1990 | KU065026 | KM921671 | KU064797 | N/A | [3] |
| Ancylocaris Schenkel, 1902 | |||||
| A. brevicarpalis Schenkel, 1902 | KU065078 | KU064990 | KU064836 | KU064910 | [3] |
| Ancylomenes Okuno & Bruce, 2010 | |||||
| A. aqabai (Bruce, 2008) | KU065028 | KU064945 | KU064799 | KU064870 | [3] |
| A. pedersoni (Chace, 1958) | KU065035 | KU065003 | KU064805 | KU064876 | [3] |
| Bathymenes Kou, Li & Bruce, 2015 | |||||
| B. boucheti (Li, Mitsuhashi & Chan, 2008) | KJ019727 | N/A | JX025192 | N/A | [2,19] |
| B. leptunguis (Li, Mitsuhashi & Chan, 2008) | N/A | N/A | JX025183 | N/A | [2] |
| B. ngi (Li, Mitsuhashi & Chan, 2008) | N/A | N/A | JX025182 | N/A | [2] |
| B. sandybrucei (Mitsuhashi & Chan, 2009) | N/A | N/A | JX025179 | N/A | [2] |
| Diapontonia Bruce, 1986 | |||||
| D. maranulus Bruce, 1986 | KU065050 | KU064967 | KU064815 | N/A | [3] |
| Echinopericlimenes Marin & Chan, 2014 | |||||
| E. hertwigi (Balss, 1913) | KJ019730 | N/A | JX025186 | N/A | [2,19] |
| Gnathophyllum Latreille, 1819 | |||||
| G. americanum Guérin-Méneville, 1855 | KX086505 | N/A | KX086444 | N/A | [20] |
| Hymenocera Latreille, 1819 | |||||
| H. picta Dana, 1852 | KP726097 | KP759415 | KP725535 | KP725741 | [18] |
| Laomenes Clark, 1919 | |||||
| L. ceratophthalmus (Borradaile, 1915) | KJ019709 | N/A | JX025203 | N/A | [2,19] |
| Michaelimenes Okuno, 2017 | |||||
| M. wirtzi (d’Udekem d’Acoz, 1996) | KU065094 | KU065009 | KU064850 | KU064923 | [3] |
| Periclimenes O.G. Costa, 1844 | |||||
| P. affinis (Zehntner, 1894) | KJ019725 | N/A | JX025193 | N/A | [2,19] |
| P. amethysteus (Risso, 1827) | KU065076 | KU064987 | KU064833 | KU064908 | [3] |
| P. patae Heard & Spotte, 1991 | KU065090 | KU065002 | KU064844 | N/A | [3] |
| P. rathbunae Schmitt, 1924 | KU065093 | KU065005 | KU064846 | KU064920 | [3] |
| P. sagittifer (Norman, 1861) | KY197957 | KY197950 | KY197941 | KY197946 | [3] |
| P. scriptus (Risso, 1822) | KU065092 | KU065006 | KU064847 | KU064921 | [3] |
| P. yucatanicus (Ives, 1891) | KU065095 | KU065010 | KU064851 | KU064924 | [3] |
| Phyllognathia Borradaile, 1915 | |||||
| P. ceratophthalma (Balss, 1913) | KC515076 | N/A | KC515032 | N/A | [2] |
| Pliopontonia Bruce, 1973 | |||||
| P. furtiva Bruce, 1973 | KU065100 | KU065015 | KU064855 | KU064929 | [3] |
| Pycnocaris Bruce, 1972 | |||||
| P. chagoae Bruce, 1972 | MW815305 | MW817962 | MW843336 | N/A | [5] |
| Rapimenes Ďuriš & Horká, 2017 | |||||
| R. granulimanus (Bruce, 1978) | KU065084 | KU064996 | KU064840 | KU064914 | [3] |
| Outgroup | |||||
| Exoclimenella Bruce, 1995 | |||||
| E. maldivensis Ďuriš & Bruce, 1995 | KU065051 | KU064968 | KU064816 | KU064886 | [3] |
| Stenopus Latreille, 1819 | |||||
| S. hispidus (Olivier, 1811) | KU065104 | KJ690260 | KU064859 | KU064933 | [3] |
Disclaimer/Publisher’s Note: The statements, opinions and data contained in all publications are solely those of the individual author(s) and contributor(s) and not of MDPI and/or the editor(s). MDPI and/or the editor(s) disclaim responsibility for any injury to people or property resulting from any ideas, methods, instructions or products referred to in the content. |
© 2024 by the authors. Licensee MDPI, Basel, Switzerland. This article is an open access article distributed under the terms and conditions of the Creative Commons Attribution (CC BY) license (https://creativecommons.org/licenses/by/4.0/).
Share and Cite
Ďuriš, Z.; Fišarová, K. A New Genus and Species of Marine Symbiotic Shrimp (Crustacea: Decapoda: Palaemonidae) from New Caledonia. Diversity 2024, 16, 493. https://doi.org/10.3390/d16080493
Ďuriš Z, Fišarová K. A New Genus and Species of Marine Symbiotic Shrimp (Crustacea: Decapoda: Palaemonidae) from New Caledonia. Diversity. 2024; 16(8):493. https://doi.org/10.3390/d16080493
Chicago/Turabian StyleĎuriš, Zdeněk, and Karolína Fišarová. 2024. "A New Genus and Species of Marine Symbiotic Shrimp (Crustacea: Decapoda: Palaemonidae) from New Caledonia" Diversity 16, no. 8: 493. https://doi.org/10.3390/d16080493
APA StyleĎuriš, Z., & Fišarová, K. (2024). A New Genus and Species of Marine Symbiotic Shrimp (Crustacea: Decapoda: Palaemonidae) from New Caledonia. Diversity, 16(8), 493. https://doi.org/10.3390/d16080493

