New Insights into the Mediation of Biofilm Formation by Three Core Extracellular Polysaccharide Biosynthesis Pathways in Pseudomonas aeruginosa
Abstract
1. Introduction
2. Results
2.1. Phenotypic Changes in P. aeruginosa Biofilm Mediated by Core Extracellular Polysaccharide Biosynthesis Pathways
2.2. Transcription Regulation of P. aeruginosa Biofilm Mediated by Core Extracellular Polysaccharide Biosynthesis Pathways
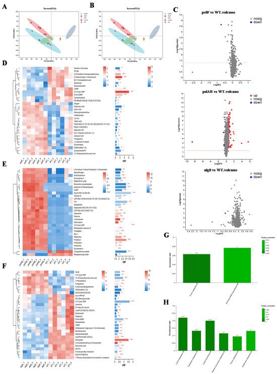
2.3. Metabolic Differences in P. aeruginosa Biofilm Mediated by the Core Extracellular Polysaccharide Biosynthesis Pathways
2.4. Combined Transcription-Metabolism Analysis of P. aeruginosa Biofilm Mediated by Core Extracellular Polysaccharide Biosynthesis Pathways
2.4.1. The Psl Extracellular Polysaccharide Biosynthesis Pathway Affects the Polysaccharide Metabolism of Biofilms
2.4.2. The Absence of Psl Extracellular Polysaccharide Biosynthesis Pathway Enhances the Synthesis of C-di-GMP
2.4.3. The Absence of Psl Extracellular Polysaccharide Biosynthesis Pathway Alters the Iron Ion Uptake Mode of Biofilm
3. Discussion
4. Materials and Methods
4.1. Strains Cultivation
4.2. Biofilm Assays
4.2.1. Crystal Violet Staining
4.2.2. Scanning Electron Microscope (SEM)
4.2.3. Confocal Laser Scanning Microscopy (CLSM)
4.2.4. Quartz Crystal Microbalance with Dissipation (QCM-D)
4.3. Biofilm Sample Preparation
4.4. Transcriptomics
4.4.1. RNA Extraction and Library Construction
4.4.2. Sequencing Data Quality Control
4.4.3. Sequence Comparative Analysis
4.4.4. Gene Expression Level Analysis
4.4.5. Differential Analysis of Gene Expression Levels
4.4.6. Enrichment Analysis of Differentially Expressed Gene Functions
4.4.7. RT-qPCR Validation
4.5. Metabolomics
4.5.1. Sample Preparation
4.5.2. Liquid Chromatography-Tandem Mass Spectrometry (CL-MS/MS)
4.5.3. Data Processing
4.5.4. Multivariate Statistical Analysis
4.5.5. Differential Metabolite Analysis
4.6. Statistical Analysis
5. Conclusions
Supplementary Materials
Author Contributions
Funding
Institutional Review Board Statement
Informed Consent Statement
Data Availability Statement
Acknowledgments
Conflicts of Interest
References
- Liu, J.W.; Zhang, Z.H.; Tong, J.R.; Huang, Z.H.; Liu, J.; Pan, Y.J.; Zhao, Y. Research Progress on Pseudomonas Biofilm Formation related Key Extracellular Polysaccharide Biosynthetic Systems. Prog. Biochem. Biophys. 2022, 49, 273–283. [Google Scholar] [CrossRef]
- Costerton, J.W.; Stewart, P.S.; Greenberg, E.P. Bacterial Biofilms: A Common Cause of Persistent Infections. Science 1999, 284, 1318–1322. [Google Scholar] [CrossRef] [PubMed]
- Zhang, L.; Hong, X.; Zhao, X.; Yan, S.; Ma, X.; Zha, J. Exposure to Environmentally Relevant Concentrations of Deltamethrin Renders the Chinese Rare Minnow (Gobiocypris rarus) Vulnerable to Pseudomonas Fluorescens Infection. Sci. Total Environ. 2020, 715, 136943. [Google Scholar] [CrossRef] [PubMed]
- Flemming, H.C.; Wingender, J. The Biofilm Matrix. Nat. Rev. Microbiol. 2010, 8, 623–633. [Google Scholar] [CrossRef]
- Low, K.E.; Howell, P.L. Gram-Negative Synthase-Dependent Exopolysaccharide Biosynthetic Machines. Curr. Opin. Struct. Biol. 2018, 53, 32–44. [Google Scholar] [CrossRef]
- Remminghorst, U.; Rehm, B.H.A. In Vitro Alginate Polymerization and the Functional Role of Alg8 in Alginate Production by Pseudomonas aeruginosa. Appl. Environ. Microbiol. 2006, 72, 298–305. [Google Scholar] [CrossRef]
- Byrd, M.S.; Sadovskaya, I.; Vinogradov, E.; Lu, H.; Sprinkle, A.B.; Richardson, S.H.; Ma, L.; Ralston, B.; Parsek, M.R.; Anderson, E.M.; et al. Genetic and Biochemical Analyses of the Pseudomonas aeruginosa Psl Exopolysaccharide Reveal Overlapping Roles for Polysaccharide Synthesis Enzymes in Psl and LPS Production. Mol. Microbiol. 2009, 73, 622–638. [Google Scholar] [CrossRef]
- Ma, L.; Conover, M.; Lu, H.; Parsek, M.R.; Bayles, K.; Wozniak, D.J. Assembly and Development of the Pseudomonas aeruginosa Biofilm Matrix. PLoS Pathog. 2009, 5, e1000354. [Google Scholar] [CrossRef]
- Zhang, R.; Xia, A.; Ni, L.; Li, F.; Jin, Z.; Yang, S.; Jin, F. Strong Shear Flow Persister Bacteria Resist Mechanical Washings on the Surfaces of Various Polymer Materials. Adv. Biosyst. 2017, 1, 1700161. [Google Scholar] [CrossRef]
- Chew, S.C.; Kundukad, B.; Seviour, T.; Van Der Maarel, J.R.C.; Yang, L.; Rice, S.A.; Doyle, P.; Kjelleberg, S. Dynamic Remodeling of Microbial Biofilms by Functionally Distinct Exopolysaccharides. mBio 2014, 5, e01536-14. [Google Scholar] [CrossRef]
- Jackson, K.D.; Starkey, M.; Kremer, S.; Parsek, M.R.; Wozniak, D.J. Identification of Psl, a Locus Encoding a Potential Exopolysaccharide That Is Essential for Pseudomonas aeruginosa PAO1 Biofilm Formation. J. Bacteriol. 2004, 186, 4466–4475. [Google Scholar] [CrossRef] [PubMed]
- Overhage, J.; Schemionek, M.; Webb, J.S.; Rehm, B.H.A. Expression of the Psl Operon in Pseudomonas aeruginosa PAO1 Biofilms: PslA Performs an Essential Function in Biofilm Formation. Appl. Environ. Microbiol. 2005, 71, 4407–4413. [Google Scholar] [CrossRef] [PubMed]
- Ma, L.; Jackson, K.D.; Landry, R.M.; Parsek, M.R.; Wozniak, D.J. Analysis of Pseudomonas aeruginosa Conditional Psl Variants Reveals Roles for the Psl Polysaccharide in Adhesion and Maintaining Biofilm Structure Postattachment. J. Bacteriol. 2006, 188, 8213–8221. [Google Scholar] [CrossRef] [PubMed]
- Jennings, L.K.; Storek, K.M.; Ledvina, H.E.; Coulon, C.; Marmont, L.S.; Sadovskaya, I.; Secor, P.R.; Tseng, B.S.; Scian, M.; Filloux, A.; et al. Pel Is a Cationic Exopolysaccharide That Cross-Links Extracellular DNA in the Pseudomonas aeruginosa Biofilm Matrix. Proc. Natl. Acad. Sci. USA 2015, 112, 11353–11358. [Google Scholar] [CrossRef]
- Ghafoor, A.; Jordens, Z.; Rehm, B.H.A. Role of PelF in Pel Polysaccharide Biosynthesis in Pseudomonas aeruginosa. Appl. Environ. Microbiol. 2013, 79, 2968–2978. [Google Scholar] [CrossRef]
- Lowe, R.; Shirley, N.; Bleackley, M.; Dolan, S.; Shafee, T. Transcriptomics Technologies. PLoS Comput. Biol. 2017, 13, e1005457. [Google Scholar] [CrossRef]
- Dong, Z.; Chen, Y. Transcriptomics: Advances and Approaches. Sci. China Life Sci. 2013, 56, 960–967. [Google Scholar] [CrossRef]
- Gao, P.; Xu, G. Mass-Spectrometry-Based Microbial Metabolomics: Recent Developments and Applications. Anal. Bioanal. Chem. 2015, 407, 669–680. [Google Scholar] [CrossRef]
- Agrawal, M.; Allin, K.H.; Petralia, F.; Colombel, J.-F.; Jess, T. Multiomics to Elucidate Inflammatory Bowel Disease Risk Factors and Pathways. Nat. Rev. Gastroenterol. Hepatol. 2022, 19, 399–409. [Google Scholar] [CrossRef]
- Kollaran, A.M.; Joge, S.; Kotian, H.S.; Badal, D.; Prakash, D.; Mishra, A.; Varma, M.; Singh, V. Context-Specific Requirement of Forty-Four Two-Component Loci in Pseudomonas aeruginosa Swarming. iScience 2019, 13, 305–317. [Google Scholar] [CrossRef]
- Ritchings, B.W.; Almira, E.C.; Lory, S.; Ramphal, R. Cloning and Phenotypic Characterization of fleS and fleR, New Response Regulators of Pseudomonas aeruginosa Which Regulate Motility and Adhesion to Mucin. Infect. Immun. 1995, 63, 4868–4876. [Google Scholar] [CrossRef] [PubMed]
- Ramphal, R.; Arora, S.K.; Ritchings, B.W. Recognition of Mucin by the Adhesin-Flagellar System of Pseudomonas aeruginosa. Am. J. Respir. Crit. Care Med. 1996, 154, S170–S174. [Google Scholar] [CrossRef] [PubMed]
- O’Toole, G.A.; Kolter, R. Flagellar and Twitching Motility Are Necessary for Pseudomonas aeruginosa Biofilm Development. Mol. Microbiol. 1998, 30, 295–304. [Google Scholar] [CrossRef] [PubMed]
- Rao, C.V.; Glekas, G.D.; Ordal, G.W. The Three Adaptation Systems of Bacillus subtilis Chemotaxis. Trends Microbiol. 2008, 16, 480–487. [Google Scholar] [CrossRef]
- Antani, J.D.; Gupta, R.; Lee, A.H.; Rhee, K.Y.; Manson, M.D.; Lele, P.P. Mechanosensitive Recruitment of Stator Units Promotes Binding of the Response Regulator CheY-P to the Flagellar Motor. Nat. Commun. 2021, 12, 5442. [Google Scholar] [CrossRef]
- Miller, M.B.; Bassler, B.L. Quorum sensing in bacteria. Annu. Rev. Microbiol. 2001, 55, 169–199. [Google Scholar] [CrossRef]
- Lee, J.; Zhang, L. The Hierarchy Quorum Sensing Network in Pseudomonas aeruginosa. Protein Cell 2015, 6, 26–41. [Google Scholar] [CrossRef]
- Aendekerk, S.; Diggle, S.P.; Song, Z.; Høiby, N.; Cornelis, P.; Williams, P.; Cámara, M. The MexGHI-OpmD Multidrug Efflux Pump Controls Growth, Antibiotic Susceptibility and Virulence in Pseudomonas aeruginosa via 4-Quinolone-Dependent Cell-to-Cell Communication. Microbiology 2005, 151, 1113–1125. [Google Scholar] [CrossRef]
- Adam, E.C.; Mitchell, B.S.; Schumacher, D.U.; Grant, G.; Schumacher, U. Pseudomonas aeruginosa II Lectin Stops Human Ciliary Beating: Therapeutic Implications of Fucose. Am. J. Respir. Crit. Care Med. 1997, 155, 2102–2104. [Google Scholar] [CrossRef]
- Le Mauff, F.; Razvi, E.; Reichhardt, C.; Sivarajah, P.; Parsek, M.R.; Howell, P.L.; Sheppard, D.C. The Pel Polysaccharide Is Predominantly Composed of a Dimeric Repeat of α-1,4 Linked Galactosamine and N-Acetylgalactosamine. Commun. Biol. 2022, 5, 502. [Google Scholar] [CrossRef]
- Marmont, L.S.; Whitfield, G.B.; Pfoh, R.; Williams, R.J.; Randall, T.E.; Ostaszewski, A.; Razvi, E.; Groves, R.A.; Robinson, H.; Nitz, M.; et al. PelX is a UDP-N-acetylglucosamine C4-epimerase involved in Pel polysaccharide-dependent biofilm formation. J. Biol. Chem. 2020, 295, 11949–11962. [Google Scholar] [CrossRef] [PubMed]
- Marmont, L.S.; Whitfield, G.B.; Rich, J.D.; Yip, P.; Giesbrecht, L.B.; Stremick, C.A.; Whitney, J.C.; Parsek, M.R.; Harrison, J.J.; Howell, P.L. PelA and PelB Proteins Form a Modification and Secretion Complex Essential for Pel Polysaccharide-Dependent Biofilm Formation in Pseudomonas aeruginosa. J. Biol. Chem. 2017, 292, 19411–19422. [Google Scholar] [CrossRef] [PubMed]
- Moskowitz, S.M.; Ernst, R.K.; Miller, S.I. PmrAB, a Two-Component Regulatory System of Pseudomonas aeruginosa That Modulates Resistance to Cationic Antimicrobial Peptides and Addition of Aminoarabinose to Lipid A. J. Bacteriol. 2004, 186, 575–579. [Google Scholar] [CrossRef] [PubMed]
- Ha, D.-G.; O’toole, G.A. C-Di-GMP and Its Effects on Biofilm Formation and Dispersion: A Pseudomonas aeruginosa Review. Microbiol. Spectr. 2015, 3, MB-0003-2014. [Google Scholar] [CrossRef]
- Baraquet, C.; Harwood, C.S. FleQ DNA Binding Consensus Sequence Revealed by Studies of FleQ-Dependent Regulation of Biofilm Gene Expression in Pseudomonas aeruginosa. J. Bacteriol. 2016, 198, 178–186. [Google Scholar] [CrossRef]
- Armbruster, C.R.; Lee, C.K.; Parker-Gilham, J.; De Anda, J.; Xia, A.; Zhao, K.; Murakami, K.; Tseng, B.S.; Hoffman, L.R.; Jin, F.; et al. Heterogeneity in Surface Sensing Suggests a Division of Labor in Pseudomonas aeruginosa Populations. eLife 2019, 8, e45084. [Google Scholar] [CrossRef]
- Vasil, M.L.; Ochsner, U.A. The Response of Pseudomonas aeruginosa to Iron: Genetics, Biochemistry and Virulence. Mol. Microbiol. 1999, 34, 399–413. [Google Scholar] [CrossRef]
- Martin, L.W.; Reid, D.W.; Sharples, K.J.; Lamont, I.L. Pseudomonas Siderophores in the Sputum of Patients with Cystic Fibrosis. Biometals 2011, 24, 1059–1067. [Google Scholar] [CrossRef]
- Colvin, K.M.; Irie, Y.; Tart, C.S.; Urbano, R.; Whitney, J.C.; Ryder, C.; Howell, P.L.; Wozniak, D.J.; Parsek, M.R. The Pel and Psl Polysaccharides Provide Pseudomonas aeruginosa Structural Redundancy within the Biofilm Matrix. Environ. Microbiol. 2012, 14, 1913–1928. [Google Scholar] [CrossRef]
- Rampioni, G.; Schuster, M.; Greenberg, E.P.; Bertani, I.; Grasso, M.; Venturi, V.; Zennaro, E.; Leoni, L. RsaL Provides Quorum Sensing Homeostasis and Functions as a Global Regulator of Gene Expression in Pseudomonas aeruginosa. Mol. Microbiol. 2007, 66, 1557–1565. [Google Scholar] [CrossRef]
- Cajka, T.; Fiehn, O. Toward Merging Untargeted and Targeted Methods in Mass Spectrometry-Based Metabolomics and Lipidomics. Anal. Chem. 2016, 88, 524–545. [Google Scholar] [CrossRef] [PubMed]
- Wiens, J.R.; Vasil, A.I.; Schurr, M.J.; Vasil, M.L. Iron-Regulated Expression of Alginate Production, Mucoid Phenotype, and Biofilm Formation by Pseudomonas aeruginosa. mBio 2014, 5, e01010-13. [Google Scholar] [CrossRef] [PubMed]
- An, S.; Wu, J.; Zhang, L.-H. Modulation of Pseudomonas aeruginosa Biofilm Dispersal by a Cyclic-Di-GMP Phosphodiesterase with a Putative Hypoxia-Sensing Domain. Appl. Environ. Microbiol. 2010, 76, 8160–8173. [Google Scholar] [CrossRef] [PubMed]
- Alipour, M.; Suntres, Z.E.; Omri, A. Importance of DNase and Alginate Lyase for Enhancing Free and Liposome Encapsulated Aminoglycoside Activity against Pseudomonas aeruginosa. J. Antimicrob. Chemother. 2009, 64, 317–325. [Google Scholar] [CrossRef]
- Liu, J.; Wu, Q.; Malakar, P.K.; Zhu, Y.; Zhao, Y.; Zhang, Z. Mining and Multifaceted Applications of Phage Lysin for Combatting Vibrio parahaemolyticus. Food Res. Int. 2024, 192, 114819. [Google Scholar] [CrossRef]
- Chen, P.; Wang, J.J.; Hong, B.; Tan, L.; Yan, J.; Zhang, Z.; Liu, H.; Pan, Y.; Zhao, Y. Characterization of Mixed-Species Biofilm Formed by Vibrio parahaemolyticus and Listeria monocytogenes. Front. Microbiol. 2019, 11, 8. [Google Scholar] [CrossRef]
- Tian, C.; Yuan, M.; Tao, Q.; Xu, T.; Liu, J.; Huang, Z.; Wu, Q.; Pan, Y.; Zhao, Y.; Zhang, Z. Discovery of Novel Resistance Mechanisms of Vibrio parahaemolyticus Biofilm against Aminoglycoside Antibiotics. Antibiotics 2023, 12, 638. [Google Scholar] [CrossRef]
- Olsson, A.L.J.; Mitzel, M.R.; Tufenkji, N. QCM-D for Non-Destructive Real-Time Assessment of Pseudomonas aeruginosa Biofilm Attachment to the Substratum during Biofilm Growth. Colloids Surf. B 2015, 136, 928–934. [Google Scholar] [CrossRef]





Disclaimer/Publisher’s Note: The statements, opinions and data contained in all publications are solely those of the individual author(s) and contributor(s) and not of MDPI and/or the editor(s). MDPI and/or the editor(s) disclaim responsibility for any injury to people or property resulting from any ideas, methods, instructions or products referred to in the content. |
© 2025 by the authors. Licensee MDPI, Basel, Switzerland. This article is an open access article distributed under the terms and conditions of the Creative Commons Attribution (CC BY) license (https://creativecommons.org/licenses/by/4.0/).
Share and Cite
Liu, Q.; Wu, Q.; Liu, J.; Xu, T.; Liu, J.; Wu, Q.; Malakar, P.K.; Zhu, Y.; Zhao, Y.; Zhang, Z. New Insights into the Mediation of Biofilm Formation by Three Core Extracellular Polysaccharide Biosynthesis Pathways in Pseudomonas aeruginosa. Int. J. Mol. Sci. 2025, 26, 3780. https://doi.org/10.3390/ijms26083780
Liu Q, Wu Q, Liu J, Xu T, Liu J, Wu Q, Malakar PK, Zhu Y, Zhao Y, Zhang Z. New Insights into the Mediation of Biofilm Formation by Three Core Extracellular Polysaccharide Biosynthesis Pathways in Pseudomonas aeruginosa. International Journal of Molecular Sciences. 2025; 26(8):3780. https://doi.org/10.3390/ijms26083780
Chicago/Turabian StyleLiu, Qianhui, Qian Wu, Jiawen Liu, Tianming Xu, Jing Liu, Qin Wu, Pradeep K. Malakar, Yongheng Zhu, Yong Zhao, and Zhaohuan Zhang. 2025. "New Insights into the Mediation of Biofilm Formation by Three Core Extracellular Polysaccharide Biosynthesis Pathways in Pseudomonas aeruginosa" International Journal of Molecular Sciences 26, no. 8: 3780. https://doi.org/10.3390/ijms26083780
APA StyleLiu, Q., Wu, Q., Liu, J., Xu, T., Liu, J., Wu, Q., Malakar, P. K., Zhu, Y., Zhao, Y., & Zhang, Z. (2025). New Insights into the Mediation of Biofilm Formation by Three Core Extracellular Polysaccharide Biosynthesis Pathways in Pseudomonas aeruginosa. International Journal of Molecular Sciences, 26(8), 3780. https://doi.org/10.3390/ijms26083780

