MicroRNA Sequencing of Serum Exosomes Reveals miR205-5p as an Anti-Fibrogenic Factor Against Intestinal Fibrosis in Crohn’s Disease
Abstract
1. Introduction
2. Results
2.1. CDS Patients Had Lower Serum Exosomal miR205-5p Levels than Non-CDS Patients
2.2. Low Serum Exosomal miR205-5p Levels May Indicate Intestinal Strictures in CD Patients
2.3. CDS Patient-Derived Peripheral Blood Mononuclear Cells (PBMCs) Had Low miR205-5p Expression
2.4. miR205-5p Inhibited Collagen Expression Only in a Fibrogenic Environment
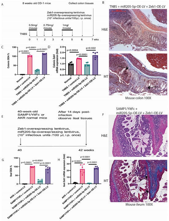
2.5. Lentiviral miR205-5p Overexpression Ameliorated Intestinal Fibrosis in Mice
2.6. Zeb1 Overexpression Abolished the Anti-Fibrogenic Effect of miR205-5p
2.7. Elafin Inhibited ZEB1 and Collagen Expression via miR205-5p Induction in Intestinal Fibroblasts
2.8. Elafin Mediated Anti-Fibrogenic Effects via miR205-5p in Mice with Intestinal Fibrosis
2.9. miR205-5p Manipulation Did Not Consistently Affect the Body Weight of Mice with Intestinal Fibrosis
3. Discussion
4. Materials and Methods
4.1. Human Serum Samples and Colonic Tissues
4.2. Intestinal Fibroblast Culture
4.3. Peripheral Blood Mononuclear Cells (PBMCs)
4.4. Animal Experiments
4.5. Histological Evaluations
4.6. Quantitative Real-Time RT-PCR
4.7. Calculation of Overall Disease Activities (ODA)
4.8. Statistical Analysis
Supplementary Materials
Author Contributions
Funding
Institutional Review Board Statement
Informed Consent Statement
Data Availability Statement
Acknowledgments
Conflicts of Interest
References
- Lewis, J.D.; Parlett, L.E.; Jonsson Funk, M.L.; Brensinger, C.; Pate, V.; Wu, Q.; Dawwas, G.K.; Weiss, A.; Constant, B.D.; McCauley, M.; et al. Incidence, Prevalence, and Racial and Ethnic Distribution of Inflammatory Bowel Disease in the United States. Gastroenterology 2023, 165, 1197–1205.e2. [Google Scholar] [CrossRef] [PubMed]
- Cleynen, I.; Gonzalez, J.R.; Figueroa, C.; Franke, A.; McGovern, D.; Bortlik, M.; Crusius, B.J.; Vecchi, M.; Artieda, M.; Szczypiorska, M.; et al. Genetic factors conferring an increased susceptibility to develop Crohn’s disease also influence disease phenotype: Results from the IBDchip European Project. Gut 2013, 62, 1556–1565. [Google Scholar] [CrossRef]
- Louis, E.; Collard, A.; Oger, A.F.; Degroote, E.; Aboul Nasr El Yafi, F.A.; Belaiche, J. Behaviour of Crohn’s disease according to the Vienna classification: Changing pattern over the course of the disease. Gut 2001, 49, 777–782. [Google Scholar] [CrossRef]
- Rottoli, M.; Vallicelli, C.; Ghignone, F.; Tanzanu, M.; Vitali, G.; Gionchetti, P.; Rizzello, F.; Poggioli, G. Predictors of early recurrence after strictureplasty for Crohn’s disease of the small bowel during the years of biologics. Dig. Liver Dis. 2019, 51, 663–668. [Google Scholar] [CrossRef]
- Bang, C.; Thum, T. Exosomes: New players in cell-cell communication. Int. J. Biochem. Cell Biol. 2012, 44, 2060–2064. [Google Scholar] [CrossRef] [PubMed]
- Zhang, H.; Wang, L.; Li, C.; Yu, Y.; Yi, Y.; Wang, J.; Chen, D. Exosome-Induced Regulation in Inflammatory Bowel Disease. Front. Immunol. 2019, 10, 1464. [Google Scholar] [CrossRef] [PubMed]
- Chen, P.; Zhou, G.; Lin, J.; Li, L.; Zeng, Z.; Chen, M.; Zhang, S. Serum Biomarkers for Inflammatory Bowel Disease. Front. Med. 2020, 7, 123. [Google Scholar] [CrossRef]
- Chen, P.; Huang, S.; Yu, Q.; Chao, K.; Wang, Y.; Zhou, G.; Zhuang, X.; Zeng, Z.; Chen, M.; Zhang, S. Serum exosomal microRNA-144-3p: A promising biomarker for monitoring Crohn’s disease. Gastroenterol. Rep. 2022, 10, goab056. [Google Scholar] [CrossRef]
- Wang, J.; Ortiz, C.; Fontenot, L.; Xie, Y.; Ho, W.; Mattai, S.A.; Shih, D.Q.; Koon, H.W. High circulating elafin levels are associated with Crohn’s disease-associated intestinal strictures. PLoS ONE 2020, 15, e0231796. [Google Scholar] [CrossRef]
- Xie, Y.; Fontenot, L.; Estrada, A.C.; Nelson, B.; Wang, J.; Shih, D.Q.; Ho, W.; Mattai, S.A.; Rieder, F.; Jensen, D.D.; et al. Elafin reverses intestinal fibrosis by inhibiting cathepsin S-mediated protease-activated receptor 2. Cell. Mol. Gastroenterol. Hepatol. 2022, 14, 841–876. [Google Scholar] [CrossRef]
- Xiao, Z.; Xie, Y.; Huang, F.; Yang, J.; Liu, X.; Lin, X.; Zhu, P.; Zheng, S. MicroRNA-205-5p plays a suppressive role in the high-fat diet-induced atrial fibrosis through regulation of the EHMT2/IGFBP3 axis. Genes Nutr. 2022, 17, 11. [Google Scholar] [CrossRef] [PubMed]
- Qian, Q.; Ma, Q.; Wang, B.; Qian, Q.; Zhao, C.; Feng, F.; Dong, X. MicroRNA-205-5p targets E2F1 to promote autophagy and inhibit pulmonary fibrosis in silicosis through impairing SKP2-mediated Beclin1 ubiquitination. J. Cell. Mol. Med. 2021, 25, 9214–9227. [Google Scholar] [CrossRef]
- Gregory, P.A.; Bert, A.G.; Paterson, E.L.; Barry, S.C.; Tsykin, A.; Farshid, G.; Vadas, M.A.; Khew-Goodall, Y.; Goodall, G.J. The miR-200 family and miR-205 regulate epithelial to mesenchymal transition by targeting ZEB1 and SIP1. Nat. Cell Biol. 2008, 10, 593–601. [Google Scholar] [CrossRef]
- Li, L.; Li, S. miR-205-5p inhibits cell migration and invasion in prostatic carcinoma by targeting ZEB1. Oncol. Lett. 2018, 16, 1715–1721. [Google Scholar] [CrossRef]
- Peng, D.H.; Ungewiss, C.; Tong, P.; Byers, L.A.; Wang, J.; Canales, J.R.; Villalobos, P.A.; Uraoka, N.; Mino, B.; Behrens, C.; et al. ZEB1 induces LOXL2-mediated collagen stabilization and deposition in the extracellular matrix to drive lung cancer invasion and metastasis. Oncogene 2017, 36, 1925–1938. [Google Scholar] [CrossRef] [PubMed]
- Wang, J.; Ortiz, C.; Fontenot, L.; Mukhopadhyay, R.; Xie, Y.; Law, I.K.M.; Shih, D.Q.; Mattai, S.A.; Li, Z.; Koon, H.W. Elafin inhibits obesity, hyperglycemia, and liver steatosis in high-fat diet-treated male mice. Sci. Rep. 2020, 10, 12785. [Google Scholar] [CrossRef] [PubMed]
- Chang, C.W.; Wong, J.M.; Tung, C.C.; Shih, I.L.; Wang, H.Y.; Wei, S.C. Intestinal stricture in Crohn’s disease. Intest. Res. 2015, 13, 19–26. [Google Scholar] [CrossRef]
- Pizarro, T.T.; Pastorelli, L.; Bamias, G.; Garg, R.R.; Reuter, B.K.; Mercado, J.R.; Chieppa, M.; Arseneau, K.O.; Ley, K.; Cominelli, F. SAMP1/YitFc mouse strain: A spontaneous model of Crohn’s disease-like ileitis. Inflamm. Bowel Dis. 2011, 17, 2566–2584. [Google Scholar] [CrossRef]
- Lawrance, I.C.; Wu, F.; Leite, A.Z.; Willis, J.; West, G.A.; Fiocchi, C.; Chakravarti, S. A murine model of chronic inflammation-induced intestinal fibrosis down-regulated by antisense NF-kappa B. Gastroenterology 2003, 125, 1750–1761. [Google Scholar] [CrossRef]
- Menghini, P.; Di Martino, L.; Lopetuso, L.R.; Corridoni, D.; Webster, J.C.; Xin, W.; Arseneau, K.O.; Lam, M.; Pizarro, T.T.; Cominelli, F. A novel model of colitis-associated cancer in SAMP1/YitFc mice with Crohn’s disease-like ileitis. PLoS ONE 2017, 12, e0174121. [Google Scholar] [CrossRef]
- Jequier, E. Leptin signaling, adiposity, and energy balance. Ann. N. Y. Acad. Sci. 2002, 967, 379–388. [Google Scholar] [CrossRef] [PubMed]
- Seyhan, A.A. Trials and Tribulations of MicroRNA Therapeutics. Int. J. Mol. Sci. 2024, 25, 1469. [Google Scholar] [CrossRef]
- Chang, Y.; Han, J.A.; Kang, S.M.; Jeong, S.W.; Ryu, T.; Park, H.S.; Yoo, J.J.; Lee, S.H.; Kim, S.G.; Kim, Y.S.; et al. Clinical impact of serum exosomal microRNA in liver fibrosis. PLoS ONE 2021, 16, e0255672. [Google Scholar] [CrossRef] [PubMed]
- Yang, Y.; Huang, H.; Li, Y. Roles of exosomes and exosome-derived miRNAs in pulmonary fibrosis. Front. Pharmacol. 2022, 13, 928933. [Google Scholar] [CrossRef] [PubMed]
- Wani, S.; Man Law, I.K.; Pothoulakis, C. Role and mechanisms of exosomal miRNAs in IBD pathophysiology. Am. J. Physiol. Gastrointest. Liver Physiol. 2020, 319, G646–G654. [Google Scholar] [CrossRef]
- Ferrari, E.; Gandellini, P. Unveiling the ups and downs of miR-205 in physiology and cancer: Transcriptional and post-transcriptional mechanisms. Cell Death Dis. 2020, 11, 980. [Google Scholar] [CrossRef]
- Gulei, D.; Magdo, L.; Jurj, A.; Raduly, L.; Cojocneanu-Petric, R.; Moldovan, A.; Moldovan, C.; Florea, A.; Pasca, S.; Pop, L.A.; et al. The silent healer: miR-205-5p up-regulation inhibits epithelial to mesenchymal transition in colon cancer cells by indirectly up-regulating E-cadherin expression. Cell Death Dis. 2018, 9, 66. [Google Scholar] [CrossRef]
- Lewis, A.; Nijhuis, A.; Mehta, S.; Kumagai, T.; Feakins, R.; Lindsay, J.O.; Silver, A. Intestinal fibrosis in Crohn’s disease: Role of microRNAs as fibrogenic modulators, serum biomarkers, and therapeutic targets. Inflamm. Bowel Dis. 2015, 21, 1141–1150. [Google Scholar] [CrossRef]
- Mukherjee, P.K.; Nguyen, Q.T.; Li, J.; Zhao, S.; Christensen, S.M.; West, G.A.; Chandra, J.; Gordon, I.O.; Lin, S.; Wang, J.; et al. Stricturing Crohn’s Disease Single-Cell RNA Sequencing Reveals Fibroblast Heterogeneity and Intercellular Interactions. Gastroenterology 2023, 165, 1180–1196. [Google Scholar] [CrossRef]
- van der Giessen, J.; Huang, V.W.; van der Woude, C.J.; Fuhler, G.M. Modulatory Effects of Pregnancy on Inflammatory Bowel Disease. Clin. Transl. Gastroenterol. 2019, 10, e00009. [Google Scholar] [CrossRef]
- De Hertogh, G.; Geboes, K. Crohn’s disease and infections: A complex relationship. MedGenMed 2004, 6, 14. [Google Scholar] [PubMed]
- Grimsdottir, S.; Attauabi, M.; Kristine Dahl, E.; Burisch, J.; Seidelin, J.B. Systematic Review with Meta-analysis: The Impact of Cancer Treatments on the Disease Activity of Inflammatory Bowel Diseases. J. Crohns Colitis 2023, 17, 1139–1153. [Google Scholar] [CrossRef] [PubMed]
- Kruschewski, M.; Foitzik, T.; Perez-Canto, A.; Hubotter, A.; Buhr, H.J. Changes of colonic mucosal microcirculation and histology in two colitis models: An experimental study using intravital microscopy and a new histological scoring system. Dig. Dis. Sci. 2001, 46, 2336–2343. [Google Scholar] [CrossRef] [PubMed]
- Johnson, L.A.; Luke, A.; Sauder, K.; Moons, D.S.; Horowitz, J.C.; Higgins, P.D. Intestinal fibrosis is reduced by early elimination of inflammation in a mouse model of IBD: Impact of a “Top-Down” approach to intestinal fibrosis in mice. Inflamm. Bowel Dis. 2012, 18, 460–471. [Google Scholar] [CrossRef]







| hsa-miR-27b-5p | hsa-let-7g-5p | hsa-miR-25-3p |
| hsa-miR-455-5p | hsa-miR-369-5p | hsa-miR-148b-3p |
| hsa-miR-143-5p | hsa-miR-376a-3p | hsa-miR-103a-3p |
| hsa-miR-133b | hsa-miR-151a-3p | hsa-miR-185-5p |
| hsa-miR-100-5p | hsa-miR-20b-5p | hsa-miR-425-3p |
| hsa-miR-187-3p | hsa-miR-338-3p | hsa-miR-335-5p |
| hsa-miR-125b-5p | hsa-miR-132-3p | hsa-miR-320a-3p |
| hsa-miR-145-5p | hsa-miR-19b-3p | hsa-miR-1277-5p |
| hsa-miR-199b-5p | hsa-miR-7-5p | hsa-miR-107 |
| hsa-miR-873-5p | hsa-miR-21-5p | hsa-miR-484 |
| hsa-miR-199a-5p | hsa-miR-199a-3p | hsa-miR-128-3p |
| hsa-miR-1-3p | hsa-miR-199b-3p | hsa-miR-376b-5p |
| hsa-miR-218-5p | hsa-let-7f-5p | hsa-miR-376c-5p |
| hsa-miR-195-5p | hsa-miR-98-5p | hsa-miR-122-5p |
| hsa-miR-139-5p | hsa-let-7b-5p | hsa-miR-223-3p |
| hsa-let-7c-5p | hsa-miR-191-5p | hsa-miR-146a-5p |
| hsa-miR-143-3p | hsa-miR-222-3p | hsa-miR-151b |
| hsa-miR-141-3p | hsa-miR-24-3p | hsa-miR-486-5p |
| hsa-miR-365a-3p | hsa-miR-374a-5p | hsa-miR-503-5p |
| hsa-miR-365b-3p | hsa-miR-30e-5p | hsa-miR-423-5p |
| hsa-miR-99a-5p | hsa-miR-152-3p | hsa-miR-542-5p |
| hsa-miR-10b-5p | hsa-miR-30d-5p | hsa-miR-432-5p |
| hsa-miR-127-3p | hsa-miR-26a-5p | hsa-miR-92a-3p |
| hsa-miR-145-3p | hsa-let-7d-5p | hsa-miR-183-5p |
| hsa-miR-215-5p | hsa-miR-144-3p | hsa-miR-361-3p |
| hsa-miR-494-3p | hsa-miR-101-3p | hsa-miR-589-5p |
| hsa-miR-21-3p | hsa-miR-142-5p | hsa-miR-17-5p |
| hsa-miR-497-5p | hsa-miR-126-3p | hsa-miR-182-5p |
| hsa-miR-671-5p | hsa-miR-451a | hsa-miR-664a-5p |
| hsa-miR-574-3p | hsa-miR-20a-5p | hsa-miR-337-5p |
| hsa-miR-125a-5p | hsa-miR-19a-3p | hsa-miR-130b-3p |
| hsa-miR-532-5p | hsa-miR-431-5p | hsa-miR-4732-5p |
| hsa-miR-30b-5p | hsa-miR-144-5p | hsa-miR-744-5p |
| hsa-miR-27b-3p | hsa-miR-361-5p | hsa-miR-382-5p |
| hsa-miR-30a-5p | hsa-miR-10a-5p | hsa-miR-1307-3p |
| hsa-miR-133a-3p | hsa-miR-194-5p | hsa-miR-4454 |
| hsa-miR-30c-5p | hsa-miR-450b-5p | hsa-miR-223-5p |
| hsa-miR-224-5p | hsa-miR-409-3p | hsa-miR-363-3p |
| hsa-let-7e-5p | hsa-miR-3615 | hsa-miR-320b |
| hsa-miR-140-5p | hsa-miR-339-5p | hsa-miR-320c |
| hsa-miR-542-3p | hsa-miR-23a-3p | hsa-miR-625-3p |
| hsa-miR-424-5p | hsa-miR-148a-3p | hsa-miR-320d |
| hsa-let-7a-3p | hsa-let-7i-5p | hsa-miR-584-5p |
| hsa-miR-29b-3p | hsa-miR-340-5p | hsa-miR-339-3p |
| hsa-miR-23b-3p | hsa-miR-93-5p | hsa-miR-181a-5p |
| hsa-miR-210-3p | hsa-miR-22-3p | hsa-let-7d-3p |
| hsa-miR-186-5p | hsa-miR-15b-5p | hsa-miR-328-3p |
| hsa-miR-576-5p | hsa-miR-369-3p | hsa-miR-629-5p |
| hsa-miR-590-3p | hsa-miR-326 | hsa-miR-660-5p |
| hsa-miR-376b-3p | hsa-miR-130a-3p | hsa-miR-32-5p |
| hsa-miR-376c-3p | hsa-miR-378a-3p | hsa-miR-485-3p |
| hsa-miR-493-5p | hsa-miR-654-3p | hsa-miR-22-5p |
| hsa-miR-151a-5p | hsa-miR-29c-3p | hsa-miR-1301-3p |
| hsa-miR-99b-5p | hsa-miR-16-5p | hsa-miR-539-3p |
| hsa-miR-205-5p | hsa-miR-221-3p | hsa-miR-323a-3p |
| hsa-miR-29a-3p | hsa-miR-192-5p | hsa-miR-323b-3p |
| hsa-miR-28-3p | hsa-miR-142-3p | |
| hsa-let-7a-5p | hsa-miR-425-5p | |
| hsa-miR-342-3p | hsa-miR-140-3p | |
| hsa-miR-16-2-3p | hsa-miR-126-5p |
| HS | FS | Col1a2 | Col3a1 | Zeb1 | Vim | Acta2 | Tnf | Emr1 | ODA% | ||
|---|---|---|---|---|---|---|---|---|---|---|---|
| Colonic | Score | Score | mRNA | mRNA | mRNA | mRNA | mRNA | mRNA | mRNA | Mean ± sd | |
| Normal | mean | 0.00 | 0.00 | 0.89 | 0.90 | 0.98 | 1.17 | 1.10 | 1.18 | 1.05 | 0 |
| sd | 0.00 | 0.00 | 0.17 | 0.40 | 0.28 | 0.28 | 0.15 | 0.29 | 0.61 | ||
| % | 0.0 | 0.0 | 0.0 | 0.0 | 0.0 | 0.0 | 0.0 | 0.0 | 0.0 | ||
| TNBS + control LV | mean | 8.33 | 2.43 | 1.95 | 2.51 | 1.45 | 2.51 | 2.39 | 1.75 | 2.39 | 100 ± 3.26 |
| sd | 1.30 | 0.49 | 0.41 | 0.32 | 0.25 | 1.08 | 1.02 | 0.31 | 0.95 | ||
| % | 100 | 100 | 100 | 100 | 100 | 100 | 100 | 100 | 100 | ||
| TNBS + miR205-5p-OE-LV | mean | 5.14 | 1.14 | 1.11 | 1.05 | 0.93 | 1.09 | 0.85 | 1.28 | 1.68 | 23 ± 4.48 |
| sd | 1.35 | 0.83 | 0.73 | 0.66 | 0.12 | 0.49 | 0.44 | 0.44 | 0.34 | ||
| % | 62 | 47 | 20 | 10 | 0 | 0 | 0 | 18 | 47 | ||
| compared to TNBS + control LV | 0.0001 | ||||||||||
| TNBS + miR205-5p-OE-LV + Zeb1-OE-LV | mean | 10.60 | 2.67 | 2.79 | 3.33 | 1.61 | 2.10 | 2.20 | 1.73 | 1.97 | 113 ± 3.01 |
| sd | 0.59 | 0.81 | 0.36 | 0.69 | 0.20 | 0.65 | 0.33 | 0.84 | 0.46 | ||
| % | 127 | 110 | 180 | 151 | 136 | 69 | 85 | 96 | 69 | ||
| compared to TNBS + control LV | 0.0001 | ||||||||||
| TNBS + elafin construct + control inhibitor | mean | 5.60 | 0.60 | 0.41 | 0.48 | 0.58 | 1.13 | 0.79 | 1.24 | 0.56 | 11 ± 2.42 |
| sd | 1.67 | 0.59 | 0.12 | 0.20 | 0.18 | 0.29 | 0.09 | 0.47 | 0.11 | ||
| % | 46 | 0 | 0 | 0 | 0 | 0 | 0 | 62 | 0 | ||
| compared to TNBS + control construct | 0.0001 | ||||||||||
| TNBS + elafin construct + miR205-5p inhibitor | mean | 8.80 | 2.20 | 1.20 | 1.28 | 1.45 | 1.95 | 1.82 | 1.52 | 1.80 | 59 ± 3.06 |
| sd | 2.50 | 0.49 | 0.20 | 0.24 | 0.13 | 0.22 | 0.14 | 0.34 | 0.08 | ||
| % | 102 | 88 | 24 | 24 | 66 | 62 | 56 | 49 | 56 | ||
| compared to TNBS +elafin-LV | 0.0001 |
| Ileal | HS | FS | Col1a2 | Col3a1 | Zeb1 | Vim | Acta2 | Tnf | Emr1 | ODA% | |
|---|---|---|---|---|---|---|---|---|---|---|---|
| Score | Score | mRNA | mRNA | mRNA | mRNA | mRNA | mRNA | mRNA | Mean ± sd | ||
| 42-week-old AKR + control-LV | mean | 0.00 | 0.00 | 1.12 | 1.11 | 1.10 | 1.10 | 0.80 | 1.07 | 1.10 | 0 |
| sd | 0.00 | 0.00 | 0.46 | 0.49 | 0.49 | 0.49 | 0.92 | 0.51 | 0.49 | ||
| % | 0 | 0 | 0 | 0 | 0 | 0 | 0 | 0 | 0 | ||
| 42-week-old SAMP1Yit/Fc + control-LV | mean | 11.80 | 2.80 | 20.33 | 23.57 | 21.90 | 482.75 | 2.31 | 2.05 | 4.42 | 100 ± 3.06 |
| sd | 0.49 | 0.49 | 6.36 | 11.38 | 5.76 | 93.42 | 1.16 | 0.79 | 2.37 | ||
| % | 100 | 100 | 100 | 100 | 100 | 100 | 100 | 100 | 100 | ||
| compared to AKR | |||||||||||
| 42-week-old SAMP1Yit/Fc + miR205-5p-OE-LV | mean | 5.30 | 1.67 | 1.27 | 1.70 | 0.68 | 1.59 | 1.23 | 0.36 | 2.00 | 18 ± 2.12 |
| sd | 1.47 | 0.49 | 0.16 | 0.45 | 0.09 | 0.07 | 3.37 | 0.14 | 1.02 | ||
| % | 45 | 60 | 1 | 3 | 0 | 0 | 28 | 0 | 27 | ||
| compared to SAMP control-LV | 0.0001 | ||||||||||
| 42-week-old SAMP1Yit/Fc + miR205-5p-OE-LV + Zeb1-OE-LV | mean | 9.70 | 2.30 | 19.40 | 20.65 | 25.60 | 389.49 | 2.62 | 1.81 | 4.16 | 92 ± 5.49 |
| sd | 3.67 | 0.49 | 3.45 | 0.16 | 3.84 | 21.48 | 0.83 | 1.02 | 1.12 | ||
| % | 82 | 82 | 95 | 87 | 118 | 81 | 120 | 76 | 92 | ||
| compared to SAMP miR205-5p-OE-LV | 0.0001 | ||||||||||
| 42-week-old SAMP1Yit/Fc + elafin-LV | mean | 2.00 | 0.80 | 0.74 | 1.73 | 2.42 | 44.19 | 0.65 | 0.53 | 0.25 | 7 ± 4.26 |
| sd | 0.49 | 0.73 | 0.33 | 0.42 | 0.65 | 18.92 | 0.25 | 0.11 | 0.07 | ||
| % | 109 | 102 | 0 | 124 | 131 | -19 | 0 | 0 | 0 | ||
| compared to SAMP control-LV | 0.0001 | ||||||||||
| 42-week-old SAMP1Yit/Fc + elafin-LV + miR205-OFF-LV | mean | 11.00 | 2.00 | 15.17 | 17.32 | 28.73 | 302.36 | 2.79 | 2.66 | 3.18 | 85 ± 1.44 |
| sd | 1.22 | 0.81 | 0.91 | 1.51 | 0.92 | 28.03 | 1.27 | 7.79 | 2.52 | ||
| % | 93 | 71 | 73 | 72 | 133 | 63 | 131 | 162 | 63 | ||
| compared to SAMP elafin-LV | 0.0001 |
| Change in Body Weight in the Last 2 Weeks | |
|---|---|
| Normal | 118% |
| TNBS + control-LV | 115% |
| TNBS + miR205-5p-LV | 100% |
| TNBS + Zeb1-OE-LV | 105% |
| TNBS + Elafin construct | 122% |
| TNBS + Elafin construct + miR-205 inhibitor | 124% |
| Changes in Body Weight from Week 40 to Week 42 | |
|---|---|
| AKR normal control | 100% |
| SAMP1/YitFc + control-LV | 99% |
| SAMP1/YitFc + miR205-OE-LV | 91% |
| SAMP1/YitFc + Elafin-LV | 106% |
| SAMP1/YitFc + Elafin-LV + miR205-OFF-LV | 105% |
| SAMP1/YitFc + miR205-OE-LV + Zeb1-OE-LV | 104% |
| Colonic Tissue Samples (Mean ± sd) | Non IBD | CD Without Stricture | CD with Stricture | |
| Age at collection | 62 ± 13.9 | 45 ± 19 | 36 ± 23.6 | |
| Gender (% male) | 73 | 62 | 50 | |
| Histology score | 2.6 ± 1.9 | 8.8 ± 3.7 | 8.6 ± 4.6 | |
| Simple colitis activity score | N/A | N/A | N/A | |
| Harvey Bradshaw Index | N/A | 7.5 ± 1.2 | 5 ± 1.9 | |
| % of biologics | 0 | 50 | 40 | |
| % of 6MP or steroid | 0 | 66 | 33 | |
| Duration of disease (years) | 26 ± 3 | 8±3 | 18 ± 3 | |
| n | 40 | 28 | 15 | |
SERUM Samples (mean ± sd) | Non IBD | CD Without Stricture | CD with Stricture | |
| Serum elafin levels (pg/mL) | 7939 ± 791 | 7042±520 | 11,263 ± 1818 | |
| Age at collection | 46 ± 12 | 34 ± 11 | 40±13 | |
| Gender (% male) | 42 | 40 | 60 | |
| Harvey Bradshaw Index | N/A | 3.7 | 5 | |
| Partial Mayo Score | N/A | N/A | N/A | |
| % of biologics | N/A | 40 | 46 | |
| % of 6MP or steroid | N/A | 33 | 42 | |
| Duration of disease (years) | N/A | 11 ± 1.4 | 11 ± 2.3 | |
| n | 12 | 33 | 20 | |
| CD-HIF Patient | 1 | 2 | 3 | 4 |
| Age | 41 | 45 | 66 | 68 |
| Gender | Male | Female | Male | Female |
| Disease | CD stricture | CD stricture | CD stricture | CD stricture |
| Disease location | ileum | ileum | colon | colon |
| PBMCs | Normal | CDNS | CDS | |
| Mean age (years) | 33 | 38 | 34 | |
| Male sex (%) | 50% | 50% | 50% | |
| Caucasian | 50% | 50% | 50% | |
| Other ethnicity | 50% | 50% | 50% | |
| Ileum involvement | 0% | 50% | 50% | |
| Ileocolonic involvement | 0% | 50% | 50% | |
| n | 8 | 8 | 8 | |
Disclaimer/Publisher’s Note: The statements, opinions and data contained in all publications are solely those of the individual author(s) and contributor(s) and not of MDPI and/or the editor(s). MDPI and/or the editor(s) disclaim responsibility for any injury to people or property resulting from any ideas, methods, instructions or products referred to in the content. |
© 2025 by the authors. Licensee MDPI, Basel, Switzerland. This article is an open access article distributed under the terms and conditions of the Creative Commons Attribution (CC BY) license (https://creativecommons.org/licenses/by/4.0/).
Share and Cite
Xie, Y.; van Daelen, M.; Park, R.; Almaraz, I.; Fontenot, L.; Rieder, F.; Ho, W.; Limketkai, B.; Shih, D.Q.; Wei, M.; et al. MicroRNA Sequencing of Serum Exosomes Reveals miR205-5p as an Anti-Fibrogenic Factor Against Intestinal Fibrosis in Crohn’s Disease. Int. J. Mol. Sci. 2025, 26, 3778. https://doi.org/10.3390/ijms26083778
Xie Y, van Daelen M, Park R, Almaraz I, Fontenot L, Rieder F, Ho W, Limketkai B, Shih DQ, Wei M, et al. MicroRNA Sequencing of Serum Exosomes Reveals miR205-5p as an Anti-Fibrogenic Factor Against Intestinal Fibrosis in Crohn’s Disease. International Journal of Molecular Sciences. 2025; 26(8):3778. https://doi.org/10.3390/ijms26083778
Chicago/Turabian StyleXie, Ying, Mieke van Daelen, Rebecca Park, Isabella Almaraz, Lindsey Fontenot, Florian Rieder, Wendy Ho, Berkeley Limketkai, David Q. Shih, Minjie Wei, and et al. 2025. "MicroRNA Sequencing of Serum Exosomes Reveals miR205-5p as an Anti-Fibrogenic Factor Against Intestinal Fibrosis in Crohn’s Disease" International Journal of Molecular Sciences 26, no. 8: 3778. https://doi.org/10.3390/ijms26083778
APA StyleXie, Y., van Daelen, M., Park, R., Almaraz, I., Fontenot, L., Rieder, F., Ho, W., Limketkai, B., Shih, D. Q., Wei, M., Li, Y., & Koon, H. W. (2025). MicroRNA Sequencing of Serum Exosomes Reveals miR205-5p as an Anti-Fibrogenic Factor Against Intestinal Fibrosis in Crohn’s Disease. International Journal of Molecular Sciences, 26(8), 3778. https://doi.org/10.3390/ijms26083778

