Resequencing and Functional Analysis Revealed That BsDFR4 Could Cause the Formation of Different Flower Colors in Bletilla striata (Orchidaceae)
Abstract
1. Introduction
2. Results
2.1. B. striata with Purple Flower Have Higher Content of Anthocyanin and Flavonoid
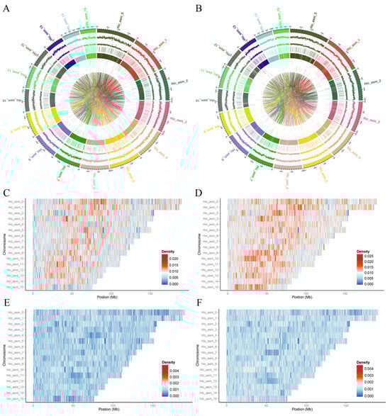
2.2. More Variations Are Observed in B. striata with Pink Flowers
2.3. Prediction of Anthocyanin Synthesis Pathway in B. striata
2.4. Multiple Anthocyanin Pathway Enzyme Genes Are Mutated
2.5. BsDFR4 Overexpression Alters the Petals Color of P. aphrodite and Affects the Expression of Color-Related Genes
2.6. BsMYB36 and BsMYB51 Can Bind Directly to the Promoter Region of BsDFR4
3. Discussion
4. Materials and Methods
4.1. Collection of Plant Materials
4.2. Separation and Determination of Anthocyanin Content and Components
4.3. Resequencing Analysis of B. striata with Different Flower Color
4.4. Prediction of Anthocyanin Synthesis Pathway and Identification of Enzyme Genes in B. striata
4.5. Screening of Variation Genes Related to Flower Color Formation of B. striata
4.6. BsDFR4 Heterologous Overexpression and Expression Analysis of P. aphrodite
4.7. Yeast Transactivation Activity Assay and Yeast Tone-Hybrid (Y1H) Assay
5. Conclusions
Supplementary Materials
Author Contributions
Funding
Institutional Review Board Statement
Informed Consent Statement
Data Availability Statement
Conflicts of Interest
References
- Zhao, D.; Tao, J. Recent advances on the development and regulation of flower color in ornamental plants. Front. Plant Sci. 2015, 6, 261. [Google Scholar] [CrossRef]
- Kay, Q.O.N.; Daoud, H.S.; Stirton, C.H. Pigment distribution, light reflection and cell structure in petals. Bot. J. Linn. Soc. 1981, 83, 57–83. [Google Scholar] [CrossRef]
- Brockington, S.F.; Yang, Y.; Gandia-Herrero, F.; Covshoff, S.; Hibberd, J.M.; Sage, R.F.; Wong, G.K.; Moore, M.J.; Smith, S.A. Lineage-specific gene radiations underlie the evolution of novel betalain pigmentation in Caryophyllales. New Phytol. 2015, 207, 1170–1180. [Google Scholar] [CrossRef]
- Ng, J.; Smith, S.D. How to make a red flower: The combinatorial effect of pigments. AoB Plants 2016, 8, plw013. [Google Scholar] [CrossRef]
- Grotewold, E. The genetics and biochemistry of floral pigments. Annu. Rev. Plant Biol. 2006, 57, 761–780. [Google Scholar] [CrossRef]
- Tanaka, Y.; Sasaki, N.; Ohmiya, A. Biosynthesis of plant pigments: Anthocyanins, betalains and carotenoids. Plant J. 2008, 54, 733–749. [Google Scholar] [CrossRef]
- Hsiao, Y.-Y.; Pan, Z.-J.; Hsu, C.-C.; Yang, Y.-P.; Hsu, Y.-C.; Chuang, Y.-C.; Shih, H.-H.; Chen, W.-H.; Tsai, W.-C.; Chen, H.-H. Research on Orchid Biology and Biotechnology. Plant Cell Physiol. 2011, 52, 1467–1486. [Google Scholar] [CrossRef]
- Koes, R.; Verweij, W.; Quattrocchio, F. Flavonoids: A colorful model for the regulation and evolution of biochemical pathways. Trends Plant Sci. 2005, 10, 236–242. [Google Scholar] [CrossRef]
- Fang, J. Classification of fruits based on anthocyanin types and relevance to their health effects. Nutrition 2015, 31, 1301–1306. [Google Scholar] [CrossRef]
- Zhang, H.; Wang, L.; Deroles, S.; Bennett, R.; Davies, K. New insight into the structures and formation of anthocyanic vacuolar inclusions in flower petals. BMC Plant Biol. 2006, 6, 29. [Google Scholar] [CrossRef]
- Honda, C.; Moriya, S. Anthocyanin Biosynthesis in Apple Fruit. Hortic. J. 2018, 87, 305–314. [Google Scholar] [CrossRef]
- Zhang, Y.; Butelli, E.; Martin, C. Engineering anthocyanin biosynthesis in plants. Curr. Opin. Plant Biol. 2014, 19, 81–90. [Google Scholar] [CrossRef]
- Shang, Y.; Venail, J.; Mackay, S.; Bailey, P.; Schwinn, K.; Jameson, P.; Martin, C.; Davies, K. The molecular basis for venation patterning of pigmentation and its effect on pollinator attraction in flowers of Antirrhinum. New Phytol. 2011, 189, 602–615. [Google Scholar] [CrossRef]
- Feild, T.S.; Lee, D.W.; Holbrook, N.M. Why Leaves Turn Red in Autumn. The Role of Anthocyanins in Senescing Leaves of Red-Osier Dogwood. Plant Physiol. 2001, 127, 566–574. [Google Scholar] [CrossRef]
- Kong, J.M.; Chia, L.S.; Goh, N.K.; Chia, T.F.; Brouillard, R. Analysis and biological activities of anthocyanins. Phytochemistry 2008, 64, 923–933. [Google Scholar] [CrossRef]
- Olsen, K.M.; Slimestad, R.; Lea, U.S.; Brede, C.; Lvdal, T.; Ruoff, P.; Verheul, M.; Lillo, C. Temperature and Nitrogen Effects on Regulators and Products of the Flavonoid Pathway: Experimental and Kinetic Model Studies; Blackwell Publishing Ltd.: Oxford, UK, 2009; Volume 32, pp. 286–299. [Google Scholar]
- Ali, H.M.; Almagribi, W.; Al-Rashidi, M.N. Antiradical and reductant activities of anthocyanidins and anthocyanins, structure–activity relationship and synthesis. Food Chem. 2016, 194, 1275–1282. [Google Scholar] [CrossRef]
- Tai, D.; Tian, J.; Zhang, J.; Song, T.; Yao, Y. A Malus Crabapple Chalcone Synthase Gene, McCHS, Regulates Red Petal Color and Flavonoid Biosynthesis. PLoS ONE 2014, 9, e110570. [Google Scholar] [CrossRef]
- Lunkenbein, S.; Coiner, H.; Vos, C.H.R.D.; Schaart, J.G.; Salentijn, E.M. Molecular characterization of a stable antisense chalcone synthase phenotype in strawberry (Fragaria × ananassa). J. Agric. Food Chem. 2006, 54, 2145–2153. [Google Scholar] [CrossRef]
- Dare, A.P.; Tomes, S.; Jones, M.; Mcghie, T.K.; Hellens, R.P. Phenotypic changes associated with RNA interference silencing of chalcone synthase in apple (Malus × domestica). Plant J. 2013, 74, 398–410. [Google Scholar] [CrossRef]
- Nishihara, M.; Nakatsuka, T.; Yamamura, S. Flavonoid components and flower color change in transgenic tobacco plants by suppression of chalcone isomerase gene. FEBS Lett. 2005, 579, 6074–6078. [Google Scholar] [CrossRef]
- Ma, L.; Jia, W.; Duan, Q.; Du, W.; Li, X.; Cui, G.; Wang, X.; Wang, J. Heterologous Expression of Platycodon grandiflorus PgF3′5′H Modifies Flower Color Pigmentation in Tobacco. Genes 2023, 14, 1920. [Google Scholar] [CrossRef]
- Johnson, E.T.; Ryu, S.; Yi, H.; Shin, B.; Cheong, H.; Choi, G. Alteration of a single amino acid changes the substrate specificity of dihydroflavonol-4-reductase. Plant J. 2001, 25, 325–333. [Google Scholar] [CrossRef]
- Liu, S.; Lu, C.; Jiang, G.; Zhou, R.; Chang, Y.; Wang, S.; Wang, D.; Niu, J.; Wang, Z. Comprehensive functional analysis of the PYL-PP2C-SnRK2s family in Bletilla striata reveals that BsPP2C22 and BsPP2C38 interact with BsPYLs and BsSnRK2s in response to multiple abiotic stresses. Front. Plant Sci. 2022, 13, 963069. [Google Scholar] [CrossRef]
- Tian, A.; Xu, Z.M.; Zhang, E.H. Isolation and molecular characterization of BsCHS gene from Bletilla striata. Acta Agriculturae Boreali-Occidentalis Sinica 2014, 23, 91. [Google Scholar]
- Zhao, A.; Cui, Z.; Li, T.; Pei, H.; Sheng, Y.; Li, X.; Zhao, Y.; Zhou, Y.; Huang, W.; Song, X. mRNA and miRNA expression analysis reveal the regulation for flower spot patterning in Phalaenopsis ‘Panda’. Int. J. Mol. Sci. 2019, 20, 4250. [Google Scholar] [CrossRef]
- Liu, J.; Wang, Y.; Deng, X.; Zhang, M.; Sun, H.; Gao, L.; Song, H.; Xin, J.; Ming, R.; Yang, D.; et al. Transcription factor NnMYB5 controls petal color by regulating GLUTATHIONE S-TRANSFERASE2 in Nelumbo nucifera. Plant Physiol. 2023, 193, 1213–1226. [Google Scholar] [CrossRef]
- Wang, D.; Yang, T.; Li, Y.; Deng, F.; Dong, S.; Li, W.; He, Y.; Zhang, J.; Zou, L. Light Intensity—A Key Factor Affecting Flavonoid Content and Expression of Key Enzyme Genes of Flavonoid Synthesis in Tartary buckwheat. Plants 2022, 11, 2165. [Google Scholar] [CrossRef]
- Huang, W.; Sun, W.; Lv, H.; Luo, M.; Zeng, S.; Pattanaik, S.; Yuan, L.; Wang, Y. A R2R3-MYB transcription factor from Epimedium sagittatum regulates the flavonoid biosynthetic pathway. PLoS ONE 2013, 8, e70778. [Google Scholar] [CrossRef]
- Matsui, K.; Oshima, Y.; Mitsuda, N.; Sakamoto, S.; Nishiba, Y.; Walker, A.R.; Ohme-Takagi, M.; Robinson, S.P.; Yasui, Y.; Mori, M.; et al. Buckwheat R2R3 MYB transcription factor FeMYBF1 regulates flavonol biosynthesis. Plant Sci. 2018, 274, 466–475. [Google Scholar] [CrossRef]
- Zhang, Y.; Zhou, T.; Dai, Z.; Dai, X.; Li, W.; Cao, M.; Li, C.; Tsai, W.C.; Wu, X.; Zhai, J. Comparative Transcriptomics Provides Insight into Floral Color Polymorphism in a Pleione limprichtii Orchid Population. Int. J. Mol. Sci. 2019, 21, 247. [Google Scholar] [CrossRef]
- Tatsuzawa, F.; Ichihara, K.; Shinoda, K.; Miyoshi, K. Flower colours and pigments in Disa hybrid (Orchidaceae). S. Afr. J. Bot. 2010, 76, 49–53. [Google Scholar] [CrossRef]
- Wang, L.; Albert, N.W.; Zhang, H.; Arathoon, S.; Boase, M.R.; Ngo, H.; Schwinn, K.E.; Davies, K.M.; Lewis, D.H. Temporal and spatial regulation of anthocyanin biosynthesis provide diverse flower colour intensities and patterning in Cymbidium orchid. Planta 2014, 240, 983–1002. [Google Scholar] [CrossRef]
- Mi, Y.; He, R.; Wan, H.; Meng, X.; Liu, D.; Huang, W.; Zhang, Y.; Yousaf, Z.; Huang, H.; Chen, S. Genetic and molecular analysis of the anthocyanin pigmentation pathway in Epimedium. Front. Plant Sci. 2023, 14, 1133616. [Google Scholar] [CrossRef]
- Jiang, L.L.M.; Wang, H. Haplotype-resolved genome assembly of Bletilla striata (Thunb.) Reichb.f. to elucidate medicinal value. Plant J. 2022, 111, 1340–1353. [Google Scholar] [CrossRef]
- Wang, X.; Chen, X.; Luo, S.; Ma, W.; Li, N.; Zhang, W.; Tikunov, Y.; Xuan, S.; Zhao, J.; Wang, Y.; et al. Discovery of a DFR gene that controls anthocyanin accumulation in the spiny Solanum group: Roles of a natural promoter variant and alternative splicing. Plant J. 2022, 111, 1096–1109. [Google Scholar] [CrossRef]
- Huang, W.; Sun, W.; Wang, Y. Isolation and molecular characterisation of flavonoid 3′-hydroxylase and flavonoid 3′, 5′-hydroxylase genes from a traditional Chinese medicinal plant, Epimedium sagittatum. Gene 2012, 497, 125–130. [Google Scholar] [CrossRef]
- Ahmed, N.U.; Park, J.I.; Jung, H.J.; Arasan, S.K.T.; Nou, I.S. Characterization of Dihydroflavonol 4-reductase (DFR) Genes and Their Association with Cold and Freezing Stress in Brassica rapa. Gene 2014, 550, 46–55. [Google Scholar] [CrossRef]
- Ni, J.; Ruan, R.; Wang, L.; Jiang, Z.; Gu, X.; Chen, L.; Xu, M. Functional and correlation analyses of dihydroflavonol-4-reductase genes indicate their roles in regulating anthocyanin changes in Ginkgo biloba. Ind. Crops Prod. 2020, 152, 112546. [Google Scholar] [CrossRef]
- Xie, S.; Zhao, T.; Zhang, Z.W.; Meng, J. Reduction of Dihydrokaempferol by Vitis vinfera Dihydroflavonol-4-Reductase to Produce Orange Pelargonidin-Type Anthocyanins. J. Agric. Food Chem. 2018, 66, 3524–3532. [Google Scholar] [CrossRef]
- Luo, P.; Ning, G.; Wang, Z.; Shen, Y.; Jin, H.; Li, P.; Huang, S.; Zhao, J.; Bao, M. Disequilibrium of flavonol synthase and dihydroflavonol-4-reductase expression associated tightly to white vs. red color flower formation in plants. Front. Plant Sci. 2016, 6, 1257. [Google Scholar] [CrossRef]
- Mori, S.; Otani, M.; Kobayashi, H.; Nakano, M. Isolation and characterization of the dihydroflavonol-4-reductase gene in the monocotyledonous ornamental Agapanthus praecox ssp. orientalis (Leighton) Leighton. Sci. Hortic. 2014, 166, 24–30. [Google Scholar] [CrossRef]
- Gosch, C.; Nagesh, K.M.; Thill, J.; Miosic, S.; Plaschil, S.; Milosevic, M.; Olbricht, K.; Ejaz, S.; Rompel, A.; Stich, K. Isolation of dihydroflavonol-4-reductase cDNA clones from Angelonia x angustifolia and heterologous expression as GST fusion protein in Escherichia coli. PLoS ONE 2014, 9, e107755. [Google Scholar] [CrossRef]
- Tsuda, S.; Fukui, Y.; Nakamura, N.; Katsumoto, Y.; Yonekura-Sakakibara, K.; Fukuchi-Mizutani, M.; Ohira, K.; Ueyama, Y.; Ohkawa, H.; Holton, T.A. Flower color modification of Petunia hybrida commercial varieties by metabolic engineering. Plant Biotechnol. 2004, 21, 377–386. [Google Scholar] [CrossRef]
- Watanabe, K.; Kobayashi, A.; Endo, M.; Sage-Ono, K.; Toki, S.; Ono, M. CRISPR/Cas9-mediated mutagenesis of the dihydroflavonol-4-reductase-B (DFR-B) locus in the Japanese morning glory Ipomoea (Pharbitis) nil. Sci. Rep. 2017, 7, 10028. [Google Scholar] [CrossRef]
- Qian, X.; Zheng, W.; Hu, J.; Ma, J.; Sun, M.; Li, Y.; Liu, N.; Chen, T.; Wang, M.; Wang, L. Identification and Expression Analysis of DFR Gene Family in Brassica napus L. Plants 2023, 12, 2583. [Google Scholar] [CrossRef]
- Gonzalez, A.; Zhao, M.; Leavitt, J.M.; Lloyd, A.M. Regulation of the anthocyanin biosynthetic pathway by the TTG1/bHLH/Myb transcriptional complex in Arabidopsis seedlings. Plant J. 2008, 53, 814–827. [Google Scholar] [CrossRef]
- Dong, Q.; Zhao, H.; Huang, Y.; Chen, Y.; Wan, M.; Zeng, Z.; Yao, P.; Li, C.; Wang, X.; Chen, H.; et al. FtMYB18 acts as a negative regulator of anthocyanin/proanthocyanidin biosynthesis in Tartary buckwheat. Plant Mol. Biol. 2020, 104, 309–325. [Google Scholar] [CrossRef]
- Stracke, R.; Ishihara, H.; Huep, G.; Barsch, A.; Mehrtens, F.; Niehaus, K.; Weisshaar, B. Differential regulation of closely related R2R3-MYB transcription factors controls flavonol accumulation in different parts of the Arabidopsis thaliana seedling. Plant J. 2007, 50, 660–677. [Google Scholar] [CrossRef]
- An, X.H.; Tian, Y.; Chen, K.Q.; Liu, X.J.; Liu, D.D.; Xie, X.B.; Cheng, C.G.; Cong, P.H.; Hao, Y.J. MdMYB9 and MdMYB11 are involved in the regulation of the JA-induced biosynthesis of anthocyanin and proanthocyanidin in apples. Plant Cell Physiol. 2015, 56, 650–662. [Google Scholar] [CrossRef]
- Feng, C.Y.; Li, S.S.; Yin, D.D.; Zhang, H.J.; Tian, D.K.; Wu, Q.; Wang, L.J.; Su, S.; Wang, L.S. Rapid determination of flavonoids in plumules of sacred lotus cultivars and assessment of their antioxidant activities. Ind. Crops Prod. 2016, 87, 96–104. [Google Scholar] [CrossRef]
- Zhang, Y.; Wang, Z.Z. Phenolic composition and antioxidant activities of two Phlomis species: A correlation study. Comptes Rendus Biol. 2009, 332, 816–826. [Google Scholar] [CrossRef] [PubMed]
- Li, H.; Durbin, R. Fast and Accurate Short Read Alignment with Burrows-Wheeler Transform. Bioinformatics 2009, 25, 1754–1760. [Google Scholar] [CrossRef] [PubMed]
- Li, H.; Handsaker, B.; Wysoker, A.; Fennell, T.; Ruan, J.; Homer, N.; Marth, G.; Abecasis, G.; Durbin, R.; 1000 Genome Project Data Processing Subgroup. The Sequence Alignment/Map format and SAMtools. Bioinformatics 2009, 25, 2078–2079. [Google Scholar] [CrossRef] [PubMed]
- Chen, K.; Wallis, J.W.; McLellan, M.D.; Larson, D.E.; Kalicki, J.M.; Pohl, C.S.; McGrath, S.D.; Wendl, M.C.; Zhang, Q.; Locke, D.P.; et al. BreakDancer: An algorithm for high-resolution mapping of genomic structural variation. Nat. Methods 2009, 6, 677–681. [Google Scholar] [CrossRef]
- Abyzov, A.; Urban, A.E.; Snyder, M.; Gerstein, M. CNVnator: An approach to discover, genotype, and characterize typical and atypical CNVs from family and population genome sequencing. Genome Res. 2011, 21, 974–984. [Google Scholar] [CrossRef]
- Kai, W.; Mingyao, L.; Hakon, H. ANNOVAR: Functional annotation of genetic variants from high-throughput sequencing data. Nucleic Acids Res. 2010, 38, e164. [Google Scholar]
- Ai, Y.; Zheng, Q.-D.; Wang, M.-J.; Xiong, L.-W.; Li, P.; Guo, L.-T.; Wang, M.-Y.; Peng, D.-H.; Lan, S.-R.; Liu, Z.-J. Molecular mechanism of different flower color formation of Cymbidium ensifolium. Plant Mol. Biol. 2023, 113, 193–204. [Google Scholar] [CrossRef]
- Lee, S.G.; Vance, T.M.; Nam, T.G.; Kim, D.O.; Koo, S.I.; Chun, O.K. Evaluation of pH Differential and HPLC Methods Expressed as Cyanidin-3-Glucoside Equivalent for Measuring the Total Anthocyanin Contents of Berries. J. Food Meas. Charact. 2016, 10, 562–568. [Google Scholar] [CrossRef]







| SNP | InDel | ||||
|---|---|---|---|---|---|
| Category | P | WP | Category | P | WP |
| Upstream | 198,672 | 250,086 | Upstream | 43,577 | 47,785 |
| Exonic stop gain | 1419 | 1820 | Exonic stop gain | 121 | 112 |
| Exonic stop loss | 317 | 406 | Exonic stop loss | 33 | 41 |
| Exonic synonymous | 61,507 | 85,170 | Exonic frameshift deletion | 2346 | 2615 |
| Exonic nonsynonymous | 65,284 | 87,614 | Exonic frameshift insertion | 2379 | 2478 |
| Exonic unknowns | 1935 | 2555 | Exonic non-frameshift deletion | 1468 | 1976 |
| Intronic | 3,137,853 | 4,039,573 | Exonic non-frameshift insertion | 987 | 1237 |
| Splicing | 591 | 785 | Intronic | 494,140 | 562,821 |
| Downstream | 188,222 | 243,441 | Splicing | 217 | 266 |
| Upstream/downstream | 5802 | 7305 | Downstream | 44,229 | 50,248 |
| Intergenic | 14,395,373 | 18,238,305 | Upstream/downstream | 1340 | 1554 |
| Others | 37,127 | 50,889 | Intergenic | 1,561,077 | 1,705,642 |
| ts | 13,683,683 | 17,376,725 | Others | 11,821 | 14,150 |
| tv | 4,410,419 | 5,631,223 | Insertion | 1,073,936 | 1,174,588 |
| ts/tv | 3.103 | 3.086 | Deletion | 1,088,148 | 1,214,096 |
| Heterozygous rate (‰) | 4.332 | 7.931 | Heterozygous rate (‰) | 0.293 | 0.506 |
| Total | 18,094,102 | 23,007,948 | Total | 2,163,644 | 2,390,821 |
| Enzyme | Gene ID | Synonymous SNV | Nonsynonymous SNV | Exonic Stop Gain | ||||||
|---|---|---|---|---|---|---|---|---|---|---|
| Share | P | WP | Share | P | WP | Share | P | WP | ||
| PAL | evm.model.CTG1782.2 | 18 | 12 | 14 | 12 | 6 | 5 | 0 | 0 | 1 |
| 4CL | evm.model.CTG1092.18 | 1 | 1 | 1 | 1 | 0 | 5 | 0 | 0 | 0 |
| evm.model.CTG1903.4 | 5 | 2 | 8 | 5 | 1 | 4 | 0 | 0 | 1 | |
| evm.model.CTG1332.28 | 2 | 3 | 5 | 2 | 1 | 1 | 0 | 0 | 0 | |
| CYP73A | evm.model.CTG1552.5 | 2 | 3 | 5 | 0 | 1 | 1 | 0 | 0 | 0 |
| evm.model.CTG1116.4 | 2 | 0 | 1 | 1 | 0 | 1 | 0 | 0 | 0 | |
| CHS | evm.model.CTG2075.7 | 5 | 2 | 5 | 1 | 0 | 1 | 0 | 0 | 0 |
| evm.model.CTG955.14 | 3 | 2 | 0 | 0 | 2 | 0 | 0 | 0 | 0 | |
| evm.model.CTG955.10 | 0 | 0 | 0 | 0 | 0 | 1 | 0 | 0 | 0 | |
| CHI | evm.model.CTG4395.1 | 1 | 0 | 1 | 0 | 0 | 1 | 0 | 0 | 0 |
| F3′5′H | evm.model.CTG521.30 | 3 | 2 | 1 | 1 | 0 | 3 | 0 | 0 | 0 |
| evm.model.CTG974.2 | 3 | 0 | 2 | 3 | 6 | 5 | 1 | 0 | 0 | |
| DFR | evm.model.CTG159.9 | 0 | 3 | 2 | 0 | 0 | 2 | 0 | 0 | 1 |
| ANS | evm.model.CTG849.20 | 2 | 1 | 3 | 2 | 1 | 2 | 0 | 0 | 0 |
| BZ1 | evm.model.CTG213.4 | 2 | 0 | 0 | 1 | 0 | 0 | 0 | 0 | 0 |
| evm.model.CTG213.3 | 2 | 0 | 0 | 1 | 0 | 0 | 0 | 0 | 0 | |
Disclaimer/Publisher’s Note: The statements, opinions and data contained in all publications are solely those of the individual author(s) and contributor(s) and not of MDPI and/or the editor(s). MDPI and/or the editor(s) disclaim responsibility for any injury to people or property resulting from any ideas, methods, instructions or products referred to in the content. |
© 2025 by the authors. Licensee MDPI, Basel, Switzerland. This article is an open access article distributed under the terms and conditions of the Creative Commons Attribution (CC BY) license (https://creativecommons.org/licenses/by/4.0/).
Share and Cite
Zheng, S.; Mi, Z.; Chang, Y.; Huang, R.; Li, J.; Jiang, X.; Liu, S.; Wang, Z. Resequencing and Functional Analysis Revealed That BsDFR4 Could Cause the Formation of Different Flower Colors in Bletilla striata (Orchidaceae). Int. J. Mol. Sci. 2025, 26, 3555. https://doi.org/10.3390/ijms26083555
Zheng S, Mi Z, Chang Y, Huang R, Li J, Jiang X, Liu S, Wang Z. Resequencing and Functional Analysis Revealed That BsDFR4 Could Cause the Formation of Different Flower Colors in Bletilla striata (Orchidaceae). International Journal of Molecular Sciences. 2025; 26(8):3555. https://doi.org/10.3390/ijms26083555
Chicago/Turabian StyleZheng, Siting, Zeyuan Mi, Yuanqing Chang, Ruohan Huang, Jiaxin Li, Xiulin Jiang, Shuai Liu, and Zhezhi Wang. 2025. "Resequencing and Functional Analysis Revealed That BsDFR4 Could Cause the Formation of Different Flower Colors in Bletilla striata (Orchidaceae)" International Journal of Molecular Sciences 26, no. 8: 3555. https://doi.org/10.3390/ijms26083555
APA StyleZheng, S., Mi, Z., Chang, Y., Huang, R., Li, J., Jiang, X., Liu, S., & Wang, Z. (2025). Resequencing and Functional Analysis Revealed That BsDFR4 Could Cause the Formation of Different Flower Colors in Bletilla striata (Orchidaceae). International Journal of Molecular Sciences, 26(8), 3555. https://doi.org/10.3390/ijms26083555

