NFE2 Truncation Mutants Protect Wild-Type NFE2 from ITCH-Dependent Degradation
Abstract
1. Introduction
2. Results
2.1. AlphaFold Predicitons of Wild-Type and Mutant NFE2
2.2. ITCH Interacts with Wild-Type and Mutant NFE2
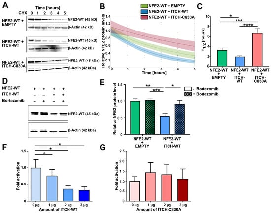
2.3. ITCH Mediates Proteasomal Degradation of Wild-Type NFE2
2.4. ITCH Mediates Degradation of NFE2-Δ297-300 but Not of NFE2-226aa
2.5. NFE2-226aa Protects Wild-Type NFE2 from ITCH-Mediated Degradation
2.6. ITCH Alters the Subcellular Localization of Wild-Type NFE2 but Not of NFE2-226aa
3. Discussion
4. Materials and Methods
4.1. HEK-293T Cells
4.2. Transient Transfection
4.3. Protein Isolation
4.4. Co-Immunoprecipitation (Co-IP)
4.5. Immunoblotting
4.6. Proximity Ligation Assay (PLA)
4.7. Cycloheximide (CHX) Chase
4.8. Bortezomib Assay
4.9. Luciferase Assay
4.10. Live-Cell Fluoresence Imaging
4.11. Analysis of RNA Sequencing Data
4.12. Analysis of Mass Spectometry Data
4.13. Statistical Analysis
4.14. AlphaFold Structural Predictions
Supplementary Materials
Author Contributions
Funding
Institutional Review Board Statement
Informed Consent Statement
Data Availability Statement
Acknowledgments
Conflicts of Interest
Abbreviations
| AML | (acute myeloid leukemia) |
| CALR | (calreticulin) |
| CHX | (cycloheximide) |
| CoIP | (co-immunoprecipitation) |
| EMSA | (electrophoretic mobility shift assay) |
| ET | (essential thrombocythemia) |
| IP | (immunoprecipitation) |
| IDR | (intrinsically disordered regions |
| ITCH | (itchy E3 ubiquitin protein ligase) |
| JAK2 | (Janus kinase 2) |
| MPL | (myeloproliferative leukemia protein) |
| MPN | (myeloproliferative neoplasm) |
| PLA | (proximity ligation assay) |
| pLDDT | (predicted local distance difference test) |
| PMF | (primary myelofibrosis) |
| PML | (promyelocytic leukemia) |
| PV | (polycythemia vera) |
| Wt | (wild type) |
References
- Goerttler, P.S.; Kreutz, C.; Donauer, J.; Faller, D.; Maiwald, T.; Marz, E.; Rumberger, B.; Sparna, T.; Schmitt-Graff, A.; Wilpert, J.; et al. Gene expression profiling in polycythaemia vera: Overexpression of transcription factor NF-E2. Br. J. Haematol. 2005, 129, 138–150. [Google Scholar] [CrossRef]
- Wang, W.; Schwemmers, S.; Hexner, E.O.; Pahl, H.L. AML1 is overexpressed in patients with myeloproliferative neoplasms and mediates JAK2V617F-independent overexpression of NF-E2. Blood 2010, 116, 254–266. [Google Scholar] [CrossRef]
- Kaufmann, K.B.; Grunder, A.; Hadlich, T.; Wehrle, J.; Gothwal, M.; Bogeska, R.; Seeger, T.S.; Kayser, S.; Pham, K.B.; Jutzi, J.S.; et al. A novel murine model of myeloproliferative disorders generated by overexpression of the transcription factor NF-E2. J. Exp. Med. 2012, 209, 35–50. [Google Scholar] [CrossRef] [PubMed]
- Jutzi, J.S.; Bogeska, R.; Nikoloski, G.; Schmid, C.A.; Seeger, T.S.; Stegelmann, F.; Schwemmers, S.; Grunder, A.; Peeken, J.C.; Gothwal, M.; et al. MPN patients harbor recurrent truncating mutations in transcription factor NF-E2. J. Exp. Med. 2013, 210, 1003–1019. [Google Scholar] [CrossRef] [PubMed]
- Jutzi, J.S.; Basu, T.; Pellmann, M.; Kaiser, S.; Steinemann, D.; Sanders, M.A.; Hinai, A.S.A.; Zeilemaker, A.; Bojtine Kovacs, S.; Koellerer, C.; et al. Altered NFE2 activity predisposes to leukemic transformation and myelosarcoma with AML-specific aberrations. Blood 2019, 133, 1766–1777. [Google Scholar] [CrossRef] [PubMed]
- Marcault, C.; Zhao, L.P.; Maslah, N.; Verger, E.; Daltro de Oliveira, R.; Soret-Dulphy, J.; Cazaux, M.; Gauthier, N.; Roux, B.; Clappier, E.; et al. Impact of NFE2 mutations on AML transformation and overall survival in patients with myeloproliferative neoplasms. Blood 2021, 138, 2142–2148. [Google Scholar] [CrossRef]
- Grinfeld, J.; Nangalia, J.; Baxter, E.J.; Wedge, D.C.; Angelopoulos, N.; Cantrill, R.; Godfrey, A.L.; Papaemmanuil, E.; Gundem, G.; MacLean, C.; et al. Classification and Personalized Prognosis in Myeloproliferative Neoplasms. N. Engl. J. Med. 2018, 379, 1416–1430. [Google Scholar] [CrossRef]
- Andrews, N.C.; Erdjument-Bromage, H.; Davidson, M.B.; Tempst, P.; Orkin, S.H. Erythroid transcription factor NF-E2 is a haematopoietic-specific basic-leucine zipper protein. Nature 1993, 362, 722–728. [Google Scholar] [CrossRef]
- Andrews, N.C.; Kotkow, K.J.; Ney, P.A.; Erdjument-Bromage, H.; Tempst, P.; Orkin, S.H. The ubiquitous subunit of erythroid transcription factor NF-E2 is a small basic-leucine zipper protein related to the v-maf oncogene. Proc. Natl. Acad. Sci. USA 1993, 90, 11488–11492. [Google Scholar] [CrossRef]
- Ney, P.A.; Andrews, N.C.; Jane, S.M.; Safer, B.; Purucker, M.E.; Weremowicz, S.; Morton, C.C.; Goff, S.C.; Orkin, S.H.; Nienhuis, A.W. Purification of the human NF-E2 complex: cDNA cloning of the hematopoietic cell-specific subunit and evidence for an associated partner. Mol. Cell. Biol. 1993, 13, 5604–5612. [Google Scholar] [CrossRef][Green Version]
- Chan, J.Y.; Han, X.L.; Kan, Y.W. Isolation of cDNA encoding the human NF-E2 protein. Proc. Natl. Acad. Sci. USA 1993, 90, 11366–11370. [Google Scholar] [CrossRef] [PubMed]
- Toki, T.; Itoh, J.; Kitazawa, J.; Arai, K.; Hatakeyama, K.; Akasaka, J.; Igarashi, K.; Nomura, N.; Yokoyama, M.; Yamamoto, M.; et al. Human small Maf proteins form heterodimers with CNC family transcription factors and recognize the NF-E2 motif. Oncogene 1997, 14, 1901–1910. [Google Scholar] [CrossRef] [PubMed]
- Gasiorek, J.J.; Blank, V. Regulation and function of the NFE2 transcription factor in hematopoietic and non-hematopoietic cells. Cell. Mol. Life Sci. 2015, 72, 2323–2335. [Google Scholar] [CrossRef] [PubMed]
- Igarashi, K.; Kataoka, K.; Itoh, K.; Hayashi, N.; Nishizawa, M.; Yamamoto, M. Regulation of transcription by dimerization of erythroid factor NF-E2 p45 with small Maf proteins. Nature 1994, 367, 568–572. [Google Scholar] [CrossRef]
- Chen, X.; Wen, S.; Fukuda, M.N.; Gavva, N.R.; Hsu, D.; Akama, T.O.; Yang-Feng, T.; Shen, C.K. Human ITCH is a coregulator of the hematopoietic transcription factor NF-E2. Genomics 2001, 73, 238–241. [Google Scholar] [CrossRef]
- Lee, T.L.; Shyu, Y.C.; Hsu, T.Y.; Shen, C.K. Itch regulates p45/NF-E2 in vivo by Lys63-linked ubiquitination. Biochem. Biophys. Res. Commun. 2008, 375, 326–330. [Google Scholar] [CrossRef]
- Rizo, J.; Sudhof, T.C. C2-domains, structure and function of a universal Ca2+-binding domain. J. Biol. Chem. 1998, 273, 15879–15882. [Google Scholar] [CrossRef]
- Chen, H.I.; Sudol, M. The WW domain of Yes-associated protein binds a proline-rich ligand that differs from the consensus established for Src homology 3-binding modules. Proc. Natl. Acad. Sci. USA 1995, 92, 7819–7823. [Google Scholar] [CrossRef]
- Rotin, D.; Kumar, S. Physiological functions of the HECT family of ubiquitin ligases. Nat. Rev. Mol. Cell Biol. 2009, 10, 398–409. [Google Scholar] [CrossRef]
- Mariani, V.; Biasini, M.; Barbato, A.; Schwede, T. lDDT: A local superposition-free score for comparing protein structures and models using distance difference tests. Bioinformatics 2013, 29, 2722–2728. [Google Scholar] [CrossRef]
- Guo, H.B.; Perminov, A.; Bekele, S.; Kedziora, G.; Farajollahi, S.; Varaljay, V.; Hinkle, K.; Molinero, V.; Meister, K.; Hung, C.; et al. AlphaFold2 models indicate that protein sequence determines both structure and dynamics. Sci. Rep. 2022, 12, 10696. [Google Scholar] [CrossRef]
- Dunker, A.K.; Garner, E.; Guilliot, S.; Romero, P.; Albrecht, K.; Hart, J.; Obradovic, Z.; Kissinger, C.; Villafranca, J.E. Protein disorder and the evolution of molecular recognition: Theory, predictions and observations. Pac. Symp. Biocomput. 1998, 3, 473–484. [Google Scholar]
- Dunker, A.K.; Lawson, J.D.; Brown, C.J.; Williams, R.M.; Romero, P.; Oh, J.S.; Oldfield, C.J.; Campen, A.M.; Ratliff, C.M.; Hipps, K.W.; et al. Intrinsically disordered protein. J. Mol. Graph. Model. 2001, 19, 26–59. [Google Scholar] [CrossRef] [PubMed]
- Brodsky, S.; Jana, T.; Mittelman, K.; Chapal, M.; Kumar, D.K.; Carmi, M.; Barkai, N. Intrinsically Disordered Regions Direct Transcription Factor In Vivo Binding Specificity. Mol. Cell 2020, 79, 459–471.e4. [Google Scholar] [CrossRef] [PubMed]
- Tokuriki, N.; Tawfik, D.S. Protein dynamism and evolvability. Science 2009, 324, 203–207. [Google Scholar] [CrossRef]
- Wei, W.; Li, M.; Wang, J.; Nie, F.; Li, L. The E3 ubiquitin ligase ITCH negatively regulates canonical Wnt signaling by targeting dishevelled protein. Mol. Cell. Biol. 2012, 32, 3903–3912. [Google Scholar] [CrossRef]
- Rees, P.A.; Lowy, R.J. Optimizing reduction of western blotting analytical variations: Use of replicate test samples, multiple normalization methods, and sample loading positions. Anal. Biochem. 2023, 674, 115198. [Google Scholar] [CrossRef]
- Tan, G.; Wolski, W.E.; Kummer, S.; Hofstetter, M.; Theocharides, A.P.A.; Manz, M.G.; Aebersold, R.; Meier-Abt, F. Proteomic identification of proliferation and progression markers in human polycythemia vera stem and progenitor cells. Blood Adv. 2022, 6, 3480–3493. [Google Scholar] [CrossRef]
- Bottomly, D.; Long, N.; Schultz, A.R.; Kurtz, S.E.; Tognon, C.E.; Johnson, K.; Abel, M.; Agarwal, A.; Avaylon, S.; Benton, E.; et al. Integrative analysis of drug response and clinical outcome in acute myeloid leukemia. Cancer Cell 2022, 40, 850–864.e9. [Google Scholar] [CrossRef]
- Pino, J.C.; Posso, C.; Joshi, S.K.; Nestor, M.; Moon, J.; Hansen, J.R.; Hutchinson-Bunch, C.; Gritsenko, M.A.; Weitz, K.K.; Watanabe-Smith, K.; et al. Mapping the proteogenomic landscape enables prediction of drug response in acute myeloid leukemia. Cell Rep. Med. 2024, 5, 101359. [Google Scholar] [CrossRef]
- Shyu, Y.C.; Lee, T.L.; Ting, C.Y.; Wen, S.C.; Hsieh, L.J.; Li, Y.C.; Hwang, J.L.; Lin, C.C.; Shen, C.K. Sumoylation of p45/NF-E2: Nuclear positioning and transcriptional activation of the mammalian beta-like globin gene locus. Mol. Cell. Biol. 2005, 25, 10365–10378. [Google Scholar] [CrossRef] [PubMed]
- Clemens Bockelmann, L.; Basu, T.; Grunder, A.; Wang, W.; Breucker, J.; Kaiser, S.; Pichler, A.; Pahl, H.L. Concomitant constitutive LNK and NFE2 mutation with loss of sumoylation in a case of hereditary thrombocythemia. Haematologica 2021, 106, 1158–1162. [Google Scholar] [CrossRef] [PubMed]
- Lee, T.L.; Shyu, Y.C.; Hsu, P.H.; Chang, C.W.; Wen, S.C.; Hsiao, W.Y.; Tsai, M.D.; Shen, C.K. JNK-mediated turnover and stabilization of the transcription factor p45/NF-E2 during differentiation of murine erythroleukemia cells. Proc. Natl. Acad. Sci. USA 2010, 107, 52–57. [Google Scholar] [CrossRef] [PubMed]
- Staehle, H.F.; Heinemann, J.; Gruender, A.; Omlor, A.M.; Pahl, H.L.; Jutzi, J.S. Jmjd1c is dispensable for healthy adult hematopoiesis and Jak2V617F-driven myeloproliferative disease initiation in mice. PLoS ONE 2020, 15, e0228362. [Google Scholar] [CrossRef]
- Schneider, C.A.; Rasband, W.S.; Eliceiri, K.W. NIH Image to ImageJ: 25 years of image analysis. Nat. Methods 2012, 9, 671–675. [Google Scholar] [CrossRef]
- Bean, T.L.; Ney, P.A. Multiple regions of p45 NF-E2 are required for beta-globin gene expression in erythroid cells. Nucleic Acids Res. 1997, 25, 2509–2515. [Google Scholar] [CrossRef]
- Blank, V.; Kim, M.J.; Andrews, N.C. Human MafG is a functional partner for p45 NF-E2 in activating globin gene expression. Blood 1997, 89, 3925–3935. [Google Scholar] [CrossRef]
- Forsberg, E.C.; Downs, K.M.; Bresnick, E.H. Direct interaction of NF-E2 with hypersensitive site 2 of the beta-globin locus control region in living cells. Blood 2000, 96, 334–339. [Google Scholar] [CrossRef]
- Love, M.I.; Huber, W.; Anders, S. Moderated estimation of fold change and dispersion for RNA-seq data with DESeq2. Genome Biol. 2014, 15, 550. [Google Scholar] [CrossRef]
- Talbot, D.; Grosveld, F. The 5’HS2 of the globin locus control region enhances transcription through the interaction of a multimeric complex binding at two functionally distinct NF-E2 binding sites. EMBO J. 1991, 10, 1391–1398. [Google Scholar] [CrossRef]
- Mignotte, V.; Wall, L.; deBoer, E.; Grosveld, F.; Romeo, P.H. Two tissue-specific factors bind the erythroid promoter of the human porphobilinogen deaminase gene. Nucleic Acids Res. 1989, 17, 37–54. [Google Scholar] [CrossRef]








Disclaimer/Publisher’s Note: The statements, opinions and data contained in all publications are solely those of the individual author(s) and contributor(s) and not of MDPI and/or the editor(s). MDPI and/or the editor(s) disclaim responsibility for any injury to people or property resulting from any ideas, methods, instructions or products referred to in the content. |
© 2025 by the authors. Licensee MDPI, Basel, Switzerland. This article is an open access article distributed under the terms and conditions of the Creative Commons Attribution (CC BY) license (https://creativecommons.org/licenses/by/4.0/).
Share and Cite
Hoeness, M.E.; Zell, F.; Basu, T.; Gellrich, K.; Gründer, A.; Schulze, J.; Müller, A.; Eble, P.; Koellerer, C.; Staehle, A.M.; et al. NFE2 Truncation Mutants Protect Wild-Type NFE2 from ITCH-Dependent Degradation. Int. J. Mol. Sci. 2025, 26, 12112. https://doi.org/10.3390/ijms262412112
Hoeness ME, Zell F, Basu T, Gellrich K, Gründer A, Schulze J, Müller A, Eble P, Koellerer C, Staehle AM, et al. NFE2 Truncation Mutants Protect Wild-Type NFE2 from ITCH-Dependent Degradation. International Journal of Molecular Sciences. 2025; 26(24):12112. https://doi.org/10.3390/ijms262412112
Chicago/Turabian StyleHoeness, Mirjam Elisabeth, Franziska Zell, Titiksha Basu, Katharina Gellrich, Albert Gründer, Jana Schulze, Anja Müller, Philipp Eble, Christoph Koellerer, Anne Marie Staehle, and et al. 2025. "NFE2 Truncation Mutants Protect Wild-Type NFE2 from ITCH-Dependent Degradation" International Journal of Molecular Sciences 26, no. 24: 12112. https://doi.org/10.3390/ijms262412112
APA StyleHoeness, M. E., Zell, F., Basu, T., Gellrich, K., Gründer, A., Schulze, J., Müller, A., Eble, P., Koellerer, C., Staehle, A. M., Bojtine Kovacs, S., Pahl, H. L., & Staehle, H. F. (2025). NFE2 Truncation Mutants Protect Wild-Type NFE2 from ITCH-Dependent Degradation. International Journal of Molecular Sciences, 26(24), 12112. https://doi.org/10.3390/ijms262412112

