Interplay Between Dysregulated Immune System and the Footprints of Blood-Borne miRNAs in Treatment Naive Crohn’s Disease and Ulcerative Colitis Patients
Abstract
1. Introduction
2. Results
2.1. Characteristics of the Study Cohort
2.2. General Description of Sequencing Results
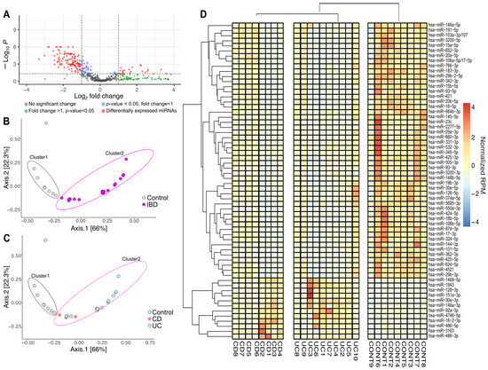
2.3. Small Noncoding RNA Transcriptome Quantitative Analysis Unveiled Common and Distinctive miRNAs in the Study Cohort
2.4. Differentially Expressed miRNAs Were Revealed Between IBD Patients and Healthy Groups
2.5. Validation of Differentially Expressed miRNAs by RT-qPCR
2.6. Association of Circulating Cytokine Levels with Circulating miRNAs in IBD
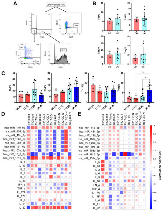
2.7. Correlation Between CD4+ T Cell Subtype Distribution, Cytokine Levels, and microRNAs in IBD
2.8. Discriminatory Power of Biological Parameters Between CD and UC Study Groups
3. Discussion
4. Materials and Methods
4.1. Patient Population, Study Group, and Biological Samples
4.2. Blood and Tissue Sample Preparation
4.3. Pro- and Anti-Inflammatory Cytokine Measurement
4.4. Determination of T Cell Subpopulations
4.5. RNA Extraction
4.6. Library Preparation and Sequencing
4.7. Bioinformatic Analyses
4.8. Validation of miRNA-Seq Data by Real-Time q-PCR
4.9. Statistical Analysis
Supplementary Materials
Author Contributions
Funding
Institutional Review Board Statement
Informed Consent Statement
Data Availability Statement
Acknowledgments
Conflicts of Interest
References
- Zhao, K.; Wang, C.; Liu, Y.; Li, Y.; Hui, T.; Wang, G.; Zhang, X.; Xue, X.; Kang, J.; Feng, G. Deficiency of microRNA-10b Promotes DSS-Induced Inflammatory Response via Impairing Intestinal Barrier Function. Biochem. Biophys. Res. Commun. 2022, 636, 48–54. [Google Scholar] [CrossRef] [PubMed]
- Liu, D.; Saikam, V.; Skrada, K.A.; Merlin, D.; Iyer, S.S. Inflammatory Bowel Disease Biomarkers. Med. Res. Rev. 2022, 42, 1856–1887. [Google Scholar] [CrossRef] [PubMed]
- Casado-Bedmar, M.; Viennois, E. MicroRNA and Gut Microbiota: Tiny but Mighty-Novel Insights into Their Cross-Talk in Inflammatory Bowel Disease Pathogenesis and Therapeutics. J. Crohn’s Colitis 2022, 16, 992–1005. [Google Scholar] [CrossRef] [PubMed]
- Dhuppar, S.; Murugaiyan, G. miRNA Effects on Gut Homeostasis: Therapeutic Implications for Inflammatory Bowel Disease. Trends Immunol. 2022, 43, 917–931. [Google Scholar] [CrossRef]
- Clough, J.; Colwill, M.; Poullis, A.; Pollok, R.; Patel, K.; Honap, S. Biomarkers in Inflammatory Bowel Disease: A Practical Guide. Ther. Adv. Gastroenterol. 2024, 17, 17562848241251600. [Google Scholar] [CrossRef]
- Zhang, Y.-Z.; Li, Y.-Y. Inflammatory Bowel Disease: Pathogenesis. World J. Gastroenterol. 2014, 20, 91–99. [Google Scholar] [CrossRef]
- Jung, H.; Kim, J.S.; Lee, K.H.; Tizaoui, K.; Terrazzino, S.; Cargnin, S.; Smith, L.; Koyanagi, A.; Jacob, L.; Li, H.; et al. Roles of microRNAs in Inflammatory Bowel Disease. Int. J. Biol. Sci. 2021, 17, 2112–2123. [Google Scholar] [CrossRef]
- Amerikanou, C.; Papada, E.; Gioxari, A.; Smyrnioudis, I.; Kleftaki, S.-A.; Valsamidou, E.; Bruns, V.; Banerjee, R.; Trivella, M.G.; Milic, N.; et al. Mastiha Has Efficacy in Immune-Mediated Inflammatory Diseases through a microRNA-155 Th17 Dependent Action. Pharmacol. Res. 2021, 171, 105753. [Google Scholar] [CrossRef]
- James, J.P.; Riis, L.B.; Malham, M.; Høgdall, E.; Langholz, E.; Nielsen, B.S. MicroRNA Biomarkers in IBD-Differential Diagnosis and Prediction of Colitis-Associated Cancer. Int. J. Mol. Sci. 2020, 21, 7893. [Google Scholar] [CrossRef]
- Leppkes, M.; Neurath, M.F. Cytokines in Inflammatory Bowel Diseases—Update 2020. Pharmacol. Res. 2020, 158, 104835. [Google Scholar] [CrossRef]
- Bencsics, M.; Bányai, B.; Ke, H.; Csépányi-Kömi, R.; Sasvári, P.; Dantzer, F.; Hanini, N.; Benkő, R.; Horváth, E.M. PARP2 Downregulation in T Cells Ameliorates Lipopolysaccharide-Induced Inflammation of the Large Intestine. Front. Immunol. 2023, 14, 1135410. [Google Scholar] [CrossRef] [PubMed]
- Gomez-Bris, R.; Saez, A.; Herrero-Fernandez, B.; Rius, C.; Sanchez-Martinez, H.; Gonzalez-Granado, J.M. CD4 T-Cell Subsets and the Pathophysiology of Inflammatory Bowel Disease. Int. J. Mol. Sci. 2023, 24, 2696. [Google Scholar] [CrossRef] [PubMed]
- Ismail, E.N.; Zakuan, N.; Othman, Z.; Vidyadaran, S.; Mohammad, H.; Ishak, R. Polyphenols Mitigating Inflammatory Mechanisms in Inflammatory Bowel Disease (IBD): Focus on the NF-ƙB and JAK/STAT Pathways. Inflammopharmacology 2025, 33, 759–765. [Google Scholar] [CrossRef] [PubMed]
- Akanda, M.R.; Nam, H.-H.; Tian, W.; Islam, A.; Choo, B.-K.; Park, B.-Y. Regulation of JAK2/STAT3 and NF-κB Signal Transduction Pathways; Veronica Polita Alleviates Dextran Sulfate Sodium-Induced Murine Colitis. Biomed. Pharmacother. 2018, 100, 296–303. [Google Scholar] [CrossRef]
- Abraham, C.; Abreu, M.T.; Turner, J.R. Pattern Recognition Receptor Signaling and Cytokine Networks in Microbial Defenses and Regulation of Intestinal Barriers: Implications for Inflammatory Bowel Disease. Gastroenterology 2022, 162, 1602–1616.e6. [Google Scholar] [CrossRef]
- Rahaman, M.M.; Wangchuk, P.; Sarker, S. Targeting Interferon-Gamma (IFN-γ)-Related Signalling Pathways in Inflammatory Bowel Disease: Emerging Inhibitors and Therapeutic Advances. Mediat. Inflamm. 2025, 2025, 3181200. [Google Scholar] [CrossRef]
- Krishnachaitanya, S.S.; Liu, M.; Fujise, K.; Li, Q. MicroRNAs in Inflammatory Bowel Disease and Its Complications. Int. J. Mol. Sci. 2022, 23, 8751. [Google Scholar] [CrossRef]
- Moein, S.; Vaghari-Tabari, M.; Qujeq, D.; Majidinia, M.; Nabavi, S.M.; Yousefi, B. MiRNAs and Inflammatory Bowel Disease: An Interesting New Story. J. Cell. Physiol. 2019, 234, 3277–3293. [Google Scholar] [CrossRef]
- Amado, T.; Schmolka, N.; Metwally, H.; Silva-Santos, B.; Gomes, A.Q. Cross-Regulation between Cytokine and microRNA Pathways in T Cells. Eur. J. Immunol. 2015, 45, 1584–1595. [Google Scholar] [CrossRef]
- Czopik, A.K.; McNamee, E.N.; Vaughn, V.; Huang, X.; Bang, I.H.; Clark, T.; Wang, Y.; Ruan, W.; Nguyen, T.; Masterson, J.C.; et al. HIF-2α-Dependent Induction of miR-29a Restrains TH1 Activity during T Cell Dependent Colitis. Nat. Commun. 2024, 15, 8042. [Google Scholar] [CrossRef]
- Ha, T.-Y. The Role of MicroRNAs in Regulatory T Cells and in the Immune Response. Immune Netw. 2011, 11, 11–41. [Google Scholar] [CrossRef] [PubMed]
- O’Connell, R.M.; Rao, D.S.; Chaudhuri, A.A.; Baltimore, D. Physiological and Pathological Roles for microRNAs in the Immune System. Nat. Rev. Immunol. 2010, 10, 111–122. [Google Scholar] [CrossRef] [PubMed]
- O’Connell, R.M.; Kahn, D.; Gibson, W.S.J.; Round, J.L.; Scholz, R.L.; Chaudhuri, A.A.; Kahn, M.E.; Rao, D.S.; Baltimore, D. MicroRNA-155 Promotes Autoimmune Inflammation by Enhancing Inflammatory T Cell Development. Immunity 2010, 33, 607–619. [Google Scholar] [CrossRef] [PubMed]
- Neudecker, V.; Haneklaus, M.; Jensen, O.; Khailova, L.; Masterson, J.C.; Tye, H.; Biette, K.; Jedlicka, P.; Brodsky, K.S.; Gerich, M.E.; et al. Myeloid-Derived miR-223 Regulates Intestinal Inflammation via Repression of the NLRP3 Inflammasome. J. Exp. Med. 2017, 214, 1737–1752. [Google Scholar] [CrossRef]
- Olivieri, F.; Prattichizzo, F.; Giuliani, A.; Matacchione, G.; Rippo, M.R.; Sabbatinelli, J.; Bonafè, M. miR-21 and miR-146a: The microRNAs of Inflammaging and Age-Related Diseases. Ageing Res. Rev. 2021, 70, 101374. [Google Scholar] [CrossRef]
- Wang, Z.; Chang, Y.; Sun, H.; Li, Y.; Tang, T. Advances in Molecular Mechanisms of Inflammatory Bowel Disease-associated Colorectal Cancer (Review). Oncol. Lett. 2024, 27, 257. [Google Scholar] [CrossRef]
- Kanaan, Z.; Rai, S.N.; Eichenberger, M.R.; Barnes, C.; Dworkin, A.M.; Weller, C.; Cohen, E.; Roberts, H.; Keskey, B.; Petras, R.E.; et al. Differential microRNA Expression Tracks Neoplastic Progression in Inflammatory Bowel Disease-Associated Colorectal Cancer. Hum. Mutat. 2012, 33, 551–560. [Google Scholar] [CrossRef]
- Asangani, I.A.; Rasheed, S.a.K.; Nikolova, D.A.; Leupold, J.H.; Colburn, N.H.; Post, S.; Allgayer, H. MicroRNA-21 (miR-21) Post-Transcriptionally Downregulates Tumor Suppressor Pdcd4 and Stimulates Invasion, Intravasation and Metastasis in Colorectal Cancer. Oncogene 2008, 27, 2128–2136. [Google Scholar] [CrossRef]
- Mozammel, N.; Amini, M.; Baradaran, B.; Mahdavi, S.Z.B.; Hosseini, S.S.; Mokhtarzadeh, A. The Function of miR-145 in Colorectal Cancer Progression; an Updated Review on Related Signaling Pathways. Pathol. Res. Pract. 2023, 242, 154290. [Google Scholar] [CrossRef]
- Sokal-Dembowska, A.; Jarmakiewicz-Czaja, S.; Helma, K.; Filip, R. The Role of microRNAs in Inflammatory Bowel Disease. Int. J. Mol. Sci. 2025, 26, 4750. [Google Scholar] [CrossRef]
- Pathak, S.; Grillo, A.R.; Scarpa, M.; Brun, P.; D’Incà, R.; Nai, L.; Banerjee, A.; Cavallo, D.; Barzon, L.; Palù, G.; et al. MiR-155 Modulates the Inflammatory Phenotype of Intestinal Myofibroblasts by Targeting SOCS1 in Ulcerative Colitis. Exp. Mol. Med. 2015, 47, e164. [Google Scholar] [CrossRef] [PubMed]
- Ceppi, M.; Pereira, P.M.; Dunand-Sauthier, I.; Barras, E.; Reith, W.; Santos, M.A.; Pierre, P. MicroRNA-155 Modulates the Interleukin-1 Signaling Pathway in Activated Human Monocyte-Derived Dendritic Cells. Proc. Natl. Acad. Sci. USA 2009, 106, 2735–2740. [Google Scholar] [CrossRef] [PubMed]
- Lai, C.-Y.; Yeh, K.-Y.; Liu, B.-F.; Chang, T.-M.; Chang, C.-H.; Liao, Y.-F.; Liu, Y.-W.; Her, G.M. MicroRNA-21 Plays Multiple Oncometabolic Roles in Colitis-Associated Carcinoma and Colorectal Cancer via the PI3K/AKT, STAT3, and PDCD4/TNF-α Signaling Pathways in Zebrafish. Cancers 2021, 13, 5565. [Google Scholar] [CrossRef] [PubMed]
- Huang, Q.; Ma, Q. MicroRNA-106a Inhibits Cell Proliferation and Induces Apoptosis in Colorectal Cancer Cells. Oncol. Lett. 2018, 15, 8941–8944. [Google Scholar] [CrossRef]
- Béres, N.J.; Kiss, Z.; Sztupinszki, Z.; Lendvai, G.; Arató, A.; Sziksz, E.; Vannay, Á.; Szabó, A.J.; Müller, K.E.; Cseh, Á.; et al. Altered Mucosal Expression of microRNAs in Pediatric Patients with Inflammatory Bowel Disease. Dig. Liver Dis. 2017, 49, 378–387. [Google Scholar] [CrossRef]
- Zhou, C.; Wei, W.; Ma, J.; Yang, Y.; Liang, L.; Zhang, Y.; Wang, Z.; Chen, X.; Huang, L.; Wang, W.; et al. Cancer-Secreted Exosomal miR-1468-5p Promotes Tumor Immune Escape via the Immunosuppressive Reprogramming of Lymphatic Vessels. Mol. Ther. 2021, 29, 1512–1528. [Google Scholar] [CrossRef]
- Hu, K.; Qin, X.; Shao, Y.; Zhou, Y.; Ye, G.; Xu, S. Circular RNA MTO1 Suppresses Tumorigenesis of Gastric Carcinoma by Sponging miR-3200-5p and Targeting PEBP1. Mol. Cell. Probes 2020, 52, 101562. [Google Scholar] [CrossRef]
- Schönauen, K.; Le, N.; von Arnim, U.; Schulz, C.; Malfertheiner, P.; Link, A. Circulating and Fecal microRNAs as Biomarkers for Inflammatory Bowel Diseases. Inflamm. Bowel Dis. 2018, 24, 1547–1557. [Google Scholar] [CrossRef]
- Paraskevi, A.; Theodoropoulos, G.; Papaconstantinou, I.; Mantzaris, G.; Nikiteas, N.; Gazouli, M. Circulating MicroRNA in Inflammatory Bowel Disease. J. Crohn’s Colitis 2012, 6, 900–904. [Google Scholar] [CrossRef]
- Zahm, A.M.; Thayu, M.; Hand, N.J.; Horner, A.; Leonard, M.B.; Friedman, J.R. Circulating microRNA Is a Biomarker of Pediatric Crohn Disease. J. Pediatr. Gastroenterol. Nutr. 2011, 53, 26–33. [Google Scholar] [CrossRef]
- Jensen, M.D.; Andersen, R.F.; Christensen, H.; Nathan, T.; Kjeldsen, J.; Madsen, J.S. Circulating microRNAs as Biomarkers of Adult Crohn’s Disease. Eur. J. Gastroenterol. Hepatol. 2015, 27, 1038–1044. [Google Scholar] [CrossRef] [PubMed]
- Murakami, Y.; Tanahashi, T.; Okada, R.; Toyoda, H.; Kumada, T.; Enomoto, M.; Tamori, A.; Kawada, N.; Taguchi, Y.; Azuma, T. Comparison of Hepatocellular Carcinoma miRNA Expression Profiling as Evaluated by next Generation Sequencing and Microarray. PLoS ONE 2014, 9, e106314, Erratum in PLoS ONE 2014, 9, e116434. [Google Scholar] [CrossRef] [PubMed]
- Yu, W.; Shen, J.; Wang, X.; Qin, H.; Xing, C. Decreased KLF3 Expression via miR-660-5p Targeting Suppresses Gastric Cancer Cell Progression. Ann. Clin. Lab. Sci. 2023, 53, 771–783. [Google Scholar] [PubMed]
- Mohammadi, A.; Kelly, O.B.; Filice, M.; Kabakchiev, B.; Smith, M.I.; Silverberg, M.S. Differential Expression of microRNAs in Peripheral Blood Mononuclear Cells Identifies Autophagy and TGF-Beta-Related Signatures Aberrantly Expressed in Inflammatory Bowel Disease. J. Crohn’s Colitis 2018, 12, 568–581. [Google Scholar] [CrossRef]
- Yarani, R.; Shojaeian, A.; Palasca, O.; Doncheva, N.T.; Jensen, L.J.; Gorodkin, J.; Pociot, F. Differentially Expressed miRNAs in Ulcerative Colitis and Crohn’s Disease. Front. Immunol. 2022, 13, 865777. [Google Scholar] [CrossRef]
- Altaf-Ul-Amin, M.; Karim, M.B.; Hu, P.; Ono, N.; Kanaya, S. Discovery of Inflammatory Bowel Disease-Associated miRNAs Using a Novel Bipartite Clustering Approach. BMC Med. Genom. 2020, 13, 10. [Google Scholar] [CrossRef]
- Creighton, C.J.; Benham, A.L.; Zhu, H.; Khan, M.F.; Reid, J.G.; Nagaraja, A.K.; Fountain, M.D.; Dziadek, O.; Han, D.; Ma, L.; et al. Discovery of Novel microRNAs in Female Reproductive Tract Using next Generation Sequencing. PLoS ONE 2010, 5, e9637. [Google Scholar] [CrossRef]
- Shi, X.-Y.; Gu, L.; Chen, J.; Guo, X.-R.; Shi, Y.-L. Downregulation of miR-183 Inhibits Apoptosis and Enhances the Invasive Potential of Endometrial Stromal Cells in Endometriosis. Int. J. Mol. Med. 2014, 33, 59–67. [Google Scholar] [CrossRef]
- Fourie, N.H.; Peace, R.M.; Abey, S.K.; Sherwin, L.B.; Rahim-Williams, B.; Smyser, P.A.; Wiley, J.W.; Henderson, W.A. Elevated Circulating miR-150 and miR-342-3p in Patients with Irritable Bowel Syndrome. Exp. Mol. Pathol. 2014, 96, 422–425. [Google Scholar] [CrossRef]
- Shang, A.; Wang, X.; Gu, C.; Liu, W.; Sun, J.; Zeng, B.; Chen, C.; Ji, P.; Wu, J.; Quan, W.; et al. Exosomal miR-183-5p Promotes Angiogenesis in Colorectal Cancer by Regulation of FOXO1. Aging 2020, 12, 8352–8371. [Google Scholar] [CrossRef]
- Vaghari-Tabari, M.; Targhazeh, N.; Moein, S.; Qujeq, D.; Alemi, F.; Majidina, M.; Younesi, S.; Asemi, Z.; Yousefi, B. From Inflammatory Bowel Disease to Colorectal Cancer: What’s the Role of miRNAs? Cancer Cell Int. 2022, 22, 146. [Google Scholar] [CrossRef] [PubMed]
- Bravo-Vázquez, L.A.; Medina-Ríos, I.; Márquez-Gallardo, L.D.; Reyes-Muñoz, J.; Serrano-Cano, F.I.; Pathak, S.; Banerjee, A.; Bandyopadhyay, A.; Duttaroy, A.K.; Paul, S. Functional Implications and Clinical Potential of MicroRNAs in Irritable Bowel Syndrome: A Concise Review. Dig. Dis. Sci. 2023, 68, 38–53. [Google Scholar] [CrossRef] [PubMed]
- Kulkarni, S.; Qi, Y.; O’hUigin, C.; Pereyra, F.; Ramsuran, V.; McLaren, P.; Fellay, J.; Nelson, G.; Chen, H.; Liao, W.; et al. Genetic Interplay between HLA-C and MIR148A in HIV Control and Crohn Disease. Proc. Natl. Acad. Sci. USA 2013, 110, 20705–20710. [Google Scholar] [CrossRef] [PubMed]
- Duttagupta, R.; DiRienzo, S.; Jiang, R.; Bowers, J.; Gollub, J.; Kao, J.; Kearney, K.; Rudolph, D.; Dawany, N.B.; Showe, M.K.; et al. Genome-Wide Maps of Circulating miRNA Biomarkers for Ulcerative Colitis. PLoS ONE 2012, 7, e31241. [Google Scholar] [CrossRef]
- Tutunchi, S.; Bereimipour, A.; Ghaderian, S.M.H. Hsa_circITGA4/miR-1468/EGFR/PTEN a Master Regulators Axis in Glioblastoma Development and Progression. Mol. Biotechnol. 2024, 66, 90–101. [Google Scholar] [CrossRef]
- Fasseu, M.; Tréton, X.; Guichard, C.; Pedruzzi, E.; Cazals-Hatem, D.; Richard, C.; Aparicio, T.; Daniel, F.; Soulé, J.-C.; Moreau, R.; et al. Identification of Restricted Subsets of Mature microRNA Abnormally Expressed in Inactive Colonic Mucosa of Patients with Inflammatory Bowel Disease. PLoS ONE 2010, 5, e13160. [Google Scholar] [CrossRef]
- Ye, Y.-L.; Yin, J.; Hu, T.; Zhang, L.-P.; Wu, L.-Y.; Pang, Z. Increased Circulating Circular RNA_103516 Is a Novel Biomarker for Inflammatory Bowel Disease in Adult Patients. World J. Gastroenterol. 2019, 25, 6273–6288. [Google Scholar] [CrossRef]
- He, F.; Song, Z.; Chen, H.; Chen, Z.; Yang, P.; Li, W.; Yang, Z.; Zhang, T.; Wang, F.; Wei, J.; et al. Long Noncoding RNA PVT1-214 Promotes Proliferation and Invasion of Colorectal Cancer by Stabilizing Lin28 and Interacting with miR-128. Oncogene 2019, 38, 164–179, Erratum in Oncogene 2022, 41, 459. [Google Scholar] [CrossRef]
- Lämmerhirt, L.; Kappelmann-Fenzl, M.; Fischer, S.; Meier, P.; Staebler, S.; Kuphal, S.; Bosserhoff, A.-K. Loss of miR-101-3p in Melanoma Stabilizes Genomic Integrity, Leading to Cell Death Prevention. Cell. Mol. Biol. Lett. 2024, 29, 29. [Google Scholar] [CrossRef]
- Prinz, C.; Weber, D. MicroRNA (miR) Dysregulation during Helicobacter Pylori-Induced Gastric Inflammation and Cancer Development: Critical Importance of miR-155. Oncotarget 2020, 11, 894–904. [Google Scholar] [CrossRef]
- Valmiki, S.; Ahuja, V.; Paul, J. MicroRNA Exhibit Altered Expression in the Inflamed Colonic Mucosa of Ulcerative Colitis Patients. World J. Gastroenterol. 2017, 23, 5324–5332. [Google Scholar] [CrossRef]
- Schaefer, J.S.; Attumi, T.; Opekun, A.R.; Abraham, B.; Hou, J.; Shelby, H.; Graham, D.Y.; Streckfus, C.; Klein, J.R. MicroRNA Signatures Differentiate Crohn’s Disease from Ulcerative Colitis. BMC Immunol. 2015, 16, 5. [Google Scholar] [CrossRef] [PubMed]
- Zhang, H.; Li, W. microRNA-15 Activates NF-κB Pathway via Down Regulating Expression of Adenosine A2 Receptor in Ulcerative Colitis. Cell. Physiol. Biochem. 2018, 51, 1932–1944. [Google Scholar] [CrossRef] [PubMed]
- Tang, W.-J.; Peng, K.-Y.; Tang, Z.-F.; Wang, Y.-H.; Xue, A.-J.; Huang, Y. MicroRNA-15a—Cell Division Cycle 42 Signaling Pathway in Pathogenesis of Pediatric Inflammatory Bowel Disease. World J. Gastroenterol. 2018, 24, 5234–5245. [Google Scholar] [CrossRef] [PubMed]
- Lin, Z.; Xie, X.; Gu, M.; Chen, Q.; Lu, G.; Jia, X.; Xiao, W.; Zhang, J.; Yu, D.; Gong, W. microRNA-144/451 Decreases Dendritic Cell Bioactivity via Targeting Interferon-Regulatory Factor 5 to Limit DSS-Induced Colitis. Front. Immunol. 2022, 13, 928593. [Google Scholar] [CrossRef]
- Yang, X.; He, Q.; Guo, Z.; Xiong, F.; Li, Y.; Pan, Y.; Gao, C.; Li, L.; He, C. MicroRNA-425 Facilitates Pathogenic Th17 Cell Differentiation by Targeting Forkhead Box O1 (Foxo1) and Is Associated with Inflammatory Bowel Disease. Biochem. Biophys. Res. Commun. 2018, 496, 352–358. [Google Scholar] [CrossRef]
- Wang, H.; Zeng, Z.; Yi, R.; Luo, J.; Chen, J.; Lou, J. MicroRNA-3200-3p Targeting CAMK2A Modulates the Proliferation and Metastasis of Glioma in Vitro. Bioengineered 2022, 13, 7785–7797. [Google Scholar] [CrossRef]
- Wu, F.; Zikusoka, M.; Trindade, A.; Dassopoulos, T.; Harris, M.L.; Bayless, T.M.; Brant, S.R.; Chakravarti, S.; Kwon, J.H. MicroRNAs Are Differentially Expressed in Ulcerative Colitis and Alter Expression of Macrophage Inflammatory Peptide-2 Alpha. Gastroenterology 2008, 135, 1624–1635.e24. [Google Scholar] [CrossRef]
- Sun, L.; Han, Y.; Wang, H.; Liu, H.; Liu, S.; Yang, H.; Ren, X.; Fang, Y. MicroRNAs as Potential Biomarkers for the Diagnosis of Inflammatory Bowel Disease: A Systematic Review and Meta-Analysis. J. Int. Med. Res. 2022, 50, 3000605221089503. [Google Scholar] [CrossRef]
- Watahiki, A.; Wang, Y.; Morris, J.; Dennis, K.; O’Dwyer, H.M.; Gleave, M.; Gout, P.W.; Wang, Y. MicroRNAs Associated with Metastatic Prostate Cancer. PLoS ONE 2011, 6, e24950. [Google Scholar] [CrossRef]
- Mohajeri Khorasani, A.; Mohammadi, S.; Raghibi, A.; Haj Mohammad Hassani, B.; Bazghandi, B.; Mousavi, P. miR-17-92a-1 Cluster Host Gene: A Key Regulator in Colorectal Cancer Development and Progression. Clin. Exp. Med. 2024, 24, 85. [Google Scholar] [CrossRef] [PubMed]
- Cheng, X.; Zhang, X.; Su, J.; Zhang, Y.; Zhou, W.; Zhou, J.; Wang, C.; Liang, H.; Chen, X.; Shi, R.; et al. miR-19b Downregulates Intestinal SOCS3 to Reduce Intestinal Inflammation in Crohn’s Disease. Sci. Rep. 2015, 5, 10397. [Google Scholar] [CrossRef] [PubMed]
- Coskun, M.; Bjerrum, J.T.; Seidelin, J.B.; Troelsen, J.T.; Olsen, J.; Nielsen, O.H. miR-20b, miR-98, miR-125b-1*, and Let-7e* as New Potential Diagnostic Biomarkers in Ulcerative Colitis. World J. Gastroenterol. 2013, 19, 4289–4299. [Google Scholar] [CrossRef] [PubMed]
- Pekow, J.R.; Dougherty, U.; Mustafi, R.; Zhu, H.; Kocherginsky, M.; Rubin, D.T.; Hanauer, S.B.; Hart, J.; Chang, E.B.; Fichera, A.; et al. miR-143 and miR-145 Are Downregulated in Ulcerative Colitis: Putative Regulators of Inflammation and Protooncogenes. Inflamm. Bowel Dis. 2012, 18, 94–100. [Google Scholar] [CrossRef]
- Ghorab, R.A.; Fouad, S.H.; Sherief, A.F.; El-Sehsah, E.M.; Shamloul, S.; Taha, S.I. MiR-146a (Rs2910164) Gene Polymorphism and Its Impact on Circulating MiR-146a Levels in Patients with Inflammatory Bowel Diseases. Inflammation 2024, 48, 1193–1205. [Google Scholar] [CrossRef]
- Zhao, D.; Sui, Y.; Zheng, X. MiR-331-3p Inhibits Proliferation and Promotes Apoptosis by Targeting HER2 through the PI3K/Akt and ERK1/2 Pathways in Colorectal Cancer. Oncol. Rep. 2016, 35, 1075–1082. [Google Scholar] [CrossRef]
- Perez-Sanchez, C.; Barbera Betancourt, A.; Lyons, P.A.; Zhang, Z.; Suo, C.; Lee, J.C.; McKinney, E.F.; Modis, L.K.; Ellson, C.; Smith, K.G.C. miR-374a-5p Regulates Inflammatory Genes and Monocyte Function in Patients with Inflammatory Bowel Disease. J. Exp. Med. 2022, 219, e20211366. [Google Scholar] [CrossRef]
- Ji, L.; Lin, Z.; Wan, Z.; Xia, S.; Jiang, S.; Cen, D.; Cai, L.; Xu, J.; Cai, X. miR-486-3p Mediates Hepatocellular Carcinoma Sorafenib Resistance by Targeting FGFR4 and EGFR. Cell Death Dis. 2020, 11, 250. [Google Scholar] [CrossRef]
- Ren, L.; Yao, Y.; Wang, Y.; Wang, S. MiR-505 Suppressed the Growth of Hepatocellular Carcinoma Cells via Targeting IGF-1R. Biosci. Rep. 2019, 39, BSR20182442. [Google Scholar] [CrossRef]
- Alrashed, M.M.; Alharbi, H.; Alshehry, A.S.; Ahmad, M.; Aloahd, M.S. MiR-624-5p Enhances NLRP3 Augmented Gemcitabine Resistance via EMT/IL-1β/Wnt/β-Catenin Signaling Pathway in Ovarian Cancer. J. Reprod. Immunol. 2022, 150, 103488. [Google Scholar] [CrossRef]
- Ren, Y.; Li, Y.; Zhang, W.; Yang, K.; Li, J.; Hu, Y.; Zuo, Z.; Xu, C.; Pan, Y.; Zhang, X. Mir-4746 Inhibits the Proliferation of Colorectal Cancer Cells in Vitro and in Vivo by Targeting CCND1. Biochem. Biophys. Res. Commun. 2022, 594, 153–160. [Google Scholar] [CrossRef]
- Kim, Y.J.; Jeong, S.; Jung, W.Y.; Choi, J.-W.; Hwang, K.-C.; Kim, S.W.; Lee, Y.C. miRNAs as Potential Biomarkers for the Progression of Gastric Cancer Inhibit CREBZF and Regulate Migration of Gastric Adenocarcinoma Cells. Int. J. Med. Sci. 2020, 17, 693–701. [Google Scholar] [CrossRef] [PubMed]
- Ji, Q.; Li, Y. Peripheral Blood miR-148 Serves as a Novel Biomarker in Ulcerative Colitis Patients. Clin. Lab. 2020, 66, 1005–1010. [Google Scholar] [CrossRef] [PubMed]
- Béres, N.J.; Szabó, D.; Kocsis, D.; Szűcs, D.; Kiss, Z.; Müller, K.E.; Lendvai, G.; Kiss, A.; Arató, A.; Sziksz, E.; et al. Role of Altered Expression of miR-146a, miR-155, and miR-122 in Pediatric Patients with Inflammatory Bowel Disease. Inflamm. Bowel Dis. 2016, 22, 327–335. [Google Scholar] [CrossRef] [PubMed]
- Batra, S.K.; Heier, C.R.; Diaz-Calderon, L.; Tully, C.B.; Fiorillo, A.A.; van den Anker, J.; Conklin, L.S. Serum miRNAs Are Pharmacodynamic Biomarkers Associated With Therapeutic Response in Pediatric Inflammatory Bowel Disease. Inflamm. Bowel Dis. 2020, 26, 1597–1606. [Google Scholar] [CrossRef]
- Ji, D.; Qiao, M.; Yao, Y.; Li, M.; Chen, H.; Dong, Q.; Jia, J.; Cui, X.; Li, Z.; Xia, J.; et al. Serum-Based microRNA Signature Predicts Relapse and Therapeutic Outcome of Adjuvant Chemotherapy in Colorectal Cancer Patients. eBioMedicine 2018, 35, 189–197. [Google Scholar] [CrossRef]
- Hübenthal, M.; Hemmrich-Stanisak, G.; Degenhardt, F.; Szymczak, S.; Du, Z.; Elsharawy, A.; Keller, A.; Schreiber, S.; Franke, A. Sparse Modeling Reveals miRNA Signatures for Diagnostics of Inflammatory Bowel Disease. PLoS ONE 2015, 10, e0140155. [Google Scholar] [CrossRef]
- Moret-Tatay, I.; Cerrillo, E.; Hervás, D.; Iborra, M.; Sáez-González, E.; Forment, J.; Tortosa, L.; Nos, P.; Gadea, J.; Beltrán, B. Specific Plasma MicroRNA Signatures in Predicting and Confirming Crohn’s Disease Recurrence: Role and Pathogenic Implications. Clin. Transl. Gastroenterol. 2021, 12, e00416. [Google Scholar] [CrossRef]
- Jingyue, S.; Xiao, W.; Juanmin, Z.; Wei, L.; Daoming, L.; Hong, X. TFAP2E Methylation Promotes 5-fluorouracil Resistance via Exosomal miR-106a-5p and miR-421 in Gastric Cancer MGC-803 Cells. Mol. Med. Rep. 2019, 20, 323–331. [Google Scholar] [CrossRef]
- Lin, M.; Liu, M.; Han, X.; Tao, X.; Tang, Z.; Ma, Q. The Role of Differentially Expressed miR-660 in Peripheral Blood Lymphocytes of Patients with Pulmonary Tuberculosis. Biomarkers 2023, 28, 409–415. [Google Scholar] [CrossRef]
- de Souza, H.S.P.; Fiocchi, C. Immunopathogenesis of IBD: Current State of the Art. Nat. Rev. Gastroenterol. Hepatol. 2016, 13, 13–27. [Google Scholar] [CrossRef] [PubMed]
- Alamdari-Palangi, V.; Vahedi, F.; Shabaninejad, Z.; Dokeneheifard, S.; Movehedpour, A.; Taheri-Anganeh, M.; Savardashtaki, A. microRNA in Inflammatory Bowel Disease at a Glance. Eur. J. Gastroenterol. Hepatol. 2021, 32, 140–148. [Google Scholar] [CrossRef] [PubMed]
- Chapman, C.G.; Pekow, J. The Emerging Role of miRNAs in Inflammatory Bowel Disease: A Review. Ther. Adv. Gastroenterol. 2015, 8, 4–22. [Google Scholar] [CrossRef] [PubMed]
- Salem, M.; Ammitzboell, M.; Nys, K.; Seidelin, J.B.; Nielsen, O.H. ATG16L1: A Multifunctional Susceptibility Factor in Crohn Disease. Autophagy 2015, 11, 585–594. [Google Scholar] [CrossRef]
- Wu, H.; Wang, F.; Hu, S.; Yin, C.; Li, X.; Zhao, S.; Wang, J.; Yan, X. MiR-20a and miR-106b Negatively Regulate Autophagy Induced by Leucine Deprivation via Suppression of ULK1 Expression in C2C12 Myoblasts. Cell. Signal. 2012, 24, 2179–2186. [Google Scholar] [CrossRef]
- Zhang, L.; Xing, M.; Wang, X.; Cao, W.; Wang, H. MiR-148a Suppresses Invasion and Induces Apoptosis of Breast Cancer Cells by Regulating USP4 and BIM Expression. Int. J. Clin. Exp. Pathol. 2017, 10, 8361–8368. [Google Scholar]
- Wang, C.; Wang, B.; Liang, W.; Zhou, C.; Lin, W.; Meng, Z.; Wu, W.; Wu, M.; Liao, Y.; Li, X.; et al. Hsa-miR-1248 Suppressed the Proliferation, Invasion and Migration of Colorectal Cancer Cells via Inhibiting PSMD10. BMC Cancer 2022, 22, 922. [Google Scholar] [CrossRef]
- Yang, H.; Gao, S.; Chen, J.; Lou, W. UBE2I Promotes Metastasis and Correlates with Poor Prognosis in Hepatocellular Carcinoma. Cancer Cell Int. 2020, 20, 234. [Google Scholar] [CrossRef]
- Luo, J.; Jiang, L.; He, C.; Shi, M.; Yang, Z.-Y.; Shi, M.; Lu, S.; Li, C.; Zhang, J.; Yan, M.; et al. Exosomal Hsa-Let-7g-3p and Hsa-miR-10395-3p Derived from Peritoneal Lavage Predict Peritoneal Metastasis and the Efficacy of Neoadjuvant Intraperitoneal and Systemic Chemotherapy in Patients with Gastric Cancer. Gastric Cancer 2023, 26, 364–378. [Google Scholar] [CrossRef]
- Cobb, B.S.; Hertweck, A.; Smith, J.; O’Connor, E.; Graf, D.; Cook, T.; Smale, S.T.; Sakaguchi, S.; Livesey, F.J.; Fisher, A.G.; et al. A Role for Dicer in Immune Regulation. J. Exp. Med. 2006, 203, 2519–2527. [Google Scholar] [CrossRef]
- Chen, Z.; Qin, Y. Role of miRNA-145-5p in Cancer (Review). Oncol. Rep. 2025, 53, 39. [Google Scholar] [CrossRef] [PubMed]
- Shen, X.; Jiang, H.; Chen, Z.; Lu, B.; Zhu, Y.; Mao, J.; Chai, K.; Chen, W. MicroRNA-145 Inhibits Cell Migration and Invasion in Colorectal Cancer by Targeting TWIST. Onco Targets Ther. 2019, 12, 10799–10809. [Google Scholar] [CrossRef] [PubMed]
- Chen, Q.; Zhou, L.; Ye, X.; Tao, M.; Wu, J. miR-145-5p Suppresses Proliferation, Metastasis and EMT of Colorectal Cancer by Targeting CDCA3. Pathol. Res. Pract. 2020, 216, 152872. [Google Scholar] [CrossRef] [PubMed]
- Ince, M.N.; Elliott, D.E. Immunologic and Molecular Mechanisms in Inflammatory Bowel Disease. Surg. Clin. N. Am. 2007, 87, 681–696. [Google Scholar] [CrossRef]
- Ziemann, M.; Lim, S.C.; Kang, Y.; Samuel, S.; Sanchez, I.L.; Gantier, M.; Stojanovski, D.; McKenzie, M. MicroRNA-101-3p Modulates Mitochondrial Metabolism via the Regulation of Complex II Assembly. J. Mol. Biol. 2022, 434, 167361. [Google Scholar] [CrossRef]
- Zhao, X.; Cui, D.; Yuan, W.; Chen, C.; Liu, Q. Berberine Represses Wnt/β-Catenin Pathway Activation via Modulating the microRNA-103a-3p/Bromodomain-Containing Protein 4 Axis, Thereby Refraining Pyroptosis and Reducing the Intestinal Mucosal Barrier Defect Induced via Colitis. Bioengineered 2022, 13, 7392–7409. [Google Scholar] [CrossRef]
- Li, X.; Wang, Q.; Ding, L.; Wang, Y.-X.; Zhao, Z.-D.; Mao, N.; Wu, C.-T.; Wang, H.; Zhu, H.; Ning, S.-B. Intercellular Adhesion Molecule-1 Enhances the Therapeutic Effects of MSCs in a Dextran Sulfate Sodium-Induced Colitis Models by Promoting MSCs Homing to Murine Colons and Spleens. Stem Cell Res. Ther. 2019, 10, 267. [Google Scholar] [CrossRef]
- Friedrich, M.; Pohin, M.; Powrie, F. Cytokine Networks in the Pathophysiology of Inflammatory Bowel Disease. Immunity 2019, 50, 992–1006. [Google Scholar] [CrossRef]
- Patnaude, L.; Mayo, M.; Mario, R.; Wu, X.; Knight, H.; Creamer, K.; Wilson, S.; Pivorunas, V.; Karman, J.; Phillips, L.; et al. Mechanisms and Regulation of IL-22-Mediated Intestinal Epithelial Homeostasis and Repair. Life Sci. 2021, 271, 119195. [Google Scholar] [CrossRef]
- Kiliç, Z.M.Y.; Ayaz, S.; Ozin, Y.; Nadir, I.; Cakal, B.; Ulker, A. Plasma Transforming Growth Factor-β1 Level in Inflammatory Bowel Disease. Turk. J. Gastroenterol. 2009, 20, 165–170. [Google Scholar] [CrossRef]
- Bertin, S.; Lozano-Ruiz, B.; Bachiller, V.; García-Martínez, I.; Herdman, S.; Zapater, P.; Francés, R.; Such, J.; Lee, J.; Raz, E.; et al. Dual-Specificity Phosphatase 6 Regulates CD4+ T-Cell Functions and Restrains Spontaneous Colitis in IL-10-Deficient Mice. Mucosal Immunol. 2015, 8, 505–515. [Google Scholar] [CrossRef]
- Akagi, S.; Hiyama, E.; Imamura, Y.; Takesue, Y.; Matsuura, Y.; Yokoyama, T. Interleukin-10 Expression in Intestine of Crohn Disease. Int. J. Mol. Med. 2000, 5, 389–395. [Google Scholar] [CrossRef] [PubMed]
- Rennick, D.M.; Fort, M.M. Lessons from Genetically Engineered Animal Models. XII. IL-10-Deficient (IL-10(-/-) Mice and Intestinal Inflammation. Am. J. Physiol. Gastrointest. Liver Physiol. 2000, 278, G829–G833. [Google Scholar] [CrossRef] [PubMed]
- Bamias, G.; Martin, C.; Marini, M.; Hoang, S.; Mishina, M.; Ross, W.G.; Sachedina, M.A.; Friel, C.M.; Mize, J.; Bickston, S.J.; et al. Expression, Localization, and Functional Activity of TL1A, a Novel Th1-Polarizing Cytokine in Inflammatory Bowel Disease. J. Immunol. 2003, 171, 4868–4874. [Google Scholar] [CrossRef] [PubMed]
- Majd, M.; Hosseini, A.; Ghaedi, K.; Kiani-Esfahani, A.; Tanhaei, S.; Shiralian-Esfahani, H.; Rahnamaee, S.Y.; Mowla, S.J.; Nasr-Esfahani, M.H. MiR-9-5p and miR-106a-5p Dysregulated in CD4+ T-Cells of Multiple Sclerosis Patients and Targeted Essential Factors of T Helper17/Regulatory T-Cells Differentiation. Iran. J. Basic Med. Sci. 2018, 21, 277–283. [Google Scholar] [CrossRef]
- Tindemans, I.; Joosse, M.E.; Samsom, J.N. Dissecting the Heterogeneity in T-Cell Mediated Inflammation in IBD. Cells 2020, 9, 110. [Google Scholar] [CrossRef]
- Engel, T.; Ungar, B.; Yung, D.E.; Ben-Horin, S.; Eliakim, R.; Kopylov, U. Vedolizumab in IBD-Lessons From Real-World Experience; A Systematic Review and Pooled Analysis. J. Crohn’s Colitis 2018, 12, 245–257. [Google Scholar] [CrossRef]
- Sands, B.E.; Sandborn, W.J.; Panaccione, R.; O’Brien, C.D.; Zhang, H.; Johanns, J.; Adedokun, O.J.; Li, K.; Peyrin-Biroulet, L.; Van Assche, G.; et al. Ustekinumab as Induction and Maintenance Therapy for Ulcerative Colitis. N. Engl. J. Med. 2019, 381, 1201–1214. [Google Scholar] [CrossRef]
- Raza, A.; Shata, M.T. Letter: Pathogenicity of Th17 Cells May Differ in Ulcerative Colitis Compared with Crohn’s Disease. Aliment. Pharmacol. Ther. 2012, 36, 204. [Google Scholar] [CrossRef]
- Muljo, S.A.; Ansel, K.M.; Kanellopoulou, C.; Livingston, D.M.; Rao, A.; Rajewsky, K. Aberrant T Cell Differentiation in the Absence of Dicer. J. Exp. Med. 2005, 202, 261–269. [Google Scholar] [CrossRef]
- Sanctuary, M.R.; Huang, R.H.; Jones, A.A.; Luck, M.E.; Aherne, C.M.; Jedlicka, P.; de Zoeten, E.F.; Collins, C.B. miR-106a Deficiency Attenuates Inflammation in Murine IBD Models. Mucosal Immunol. 2019, 12, 200–211. [Google Scholar] [CrossRef] [PubMed]
- Simpson, L.J.; Patel, S.; Bhakta, N.R.; Choy, D.F.; Brightbill, H.D.; Ren, X.; Wang, Y.; Pua, H.H.; Baumjohann, D.; Montoya, M.M.; et al. A microRNA Upregulated in Asthma Airway T Cells Promotes TH2 Cytokine Production. Nat. Immunol. 2014, 15, 1162–1170. [Google Scholar] [CrossRef] [PubMed]
- Zhu, E.; Wang, X.; Zheng, B.; Wang, Q.; Hao, J.; Chen, S.; Zhao, Q.; Zhao, L.; Wu, Z.; Yin, Z. miR-20b Suppresses Th17 Differentiation and the Pathogenesis of Experimental Autoimmune Encephalomyelitis by Targeting RORγt and STAT3. J. Immunol. 2014, 192, 5599–5609. [Google Scholar] [CrossRef] [PubMed]
- Tian, T.; Zhou, Y.; Feng, X.; Ye, S.; Wang, H.; Wu, W.; Tan, W.; Yu, C.; Hu, J.; Zheng, R.; et al. MicroRNA-16 Is Putatively Involved in the NF-κB Pathway Regulation in Ulcerative Colitis through Adenosine A2a Receptor (A2aAR) mRNA Targeting. Sci. Rep. 2016, 6, 30824. [Google Scholar] [CrossRef]
- Yan, P.; Pang, P.; Hu, X.; Wang, A.; Zhang, H.; Ma, Y.; Zhang, K.; Ye, Y.; Zhou, B.; Mao, J. Specific MiRNAs in Naïve T Cells Associated with Hepatitis C Virus-Induced Hepatocellular Carcinoma. J. Cancer 2021, 12, 1–9. [Google Scholar] [CrossRef]
- Liu, X.; Su, X.; Xu, S.; Wang, H.; Han, D.; Li, J.; Huang, M.; Cao, X. MicroRNA in Vivo Precipitation Identifies miR-151-3p as a Computational Unpredictable miRNA to Target Stat3 and Inhibits Innate IL-6 Production. Cell. Mol. Immunol. 2018, 15, 99–110, Erratum in Cell. Mol. Immunol. 2020, 17, 110. [Google Scholar] [CrossRef]
- Hong, S.M.; Baek, D.H. Diagnostic Procedures for Inflammatory Bowel Disease: Laboratory, Endoscopy, Pathology, Imaging, and Beyond. Diagnostics 2024, 14, 1384. [Google Scholar] [CrossRef]
- Alfaifi, J.; Germain, A.; Heba, A.-C.; Arnone, D.; Gailly, L.; Ndiaye, N.C.; Viennois, E.; Caron, B.; Peyrin-Biroulet, L.; Dreumont, N. Deep Dive Into MicroRNAs in Inflammatory Bowel Disease. Inflamm. Bowel Dis. 2023, 29, 986–999. [Google Scholar] [CrossRef]
- Vermeire, S.; Van Assche, G.; Rutgeerts, P. Laboratory Markers in IBD: Useful, Magic, or Unnecessary Toys? Gut 2006, 55, 426–431. [Google Scholar] [CrossRef]
- Beattie, R.M.; Walker-Smith, J.A.; Murch, S.H. Indications for Investigation of Chronic Gastrointestinal Symptoms. Arch. Dis. Child. 1995, 73, 354–355. [Google Scholar] [CrossRef][Green Version]
- Fisher, K.; Lin, J. MicroRNA in Inflammatory Bowel Disease: Translational Research and Clinical Implication. World J. Gastroenterol. 2015, 21, 12274–12282. [Google Scholar] [CrossRef] [PubMed]
- Martin, M. Cutadapt Removes Adapter Sequences from High-Throughput Sequencing Reads. EMBnet. J. 2011, 17, 10–12. [Google Scholar] [CrossRef]
- Bolger, A.M.; Lohse, M.; Usadel, B. Trimmomatic: A Flexible Trimmer for Illumina Sequence Data. Bioinformatics 2014, 30, 2114–2120. [Google Scholar] [CrossRef] [PubMed]
- Lu, Y.; Baras, A.S.; Halushka, M.K. miRge 2.0 for Comprehensive Analysis of microRNA Sequencing Data. BMC Bioinform. 2018, 19, 275. [Google Scholar] [CrossRef]
- Griffiths-Jones, S.; Grocock, R.J.; van Dongen, S.; Bateman, A.; Enright, A.J. miRBase: microRNA Sequences, Targets and Gene Nomenclature. Nucleic Acids Res. 2006, 34, D140–D144. [Google Scholar] [CrossRef]
- Robinson, M.D.; McCarthy, D.J.; Smyth, G.K. edgeR: A Bioconductor Package for Differential Expression Analysis of Digital Gene Expression Data. Bioinformatics 2010, 26, 139–140. [Google Scholar] [CrossRef]
- Goksuluk, D.; Korkmaz, S.; Zararsiz, G.; Karaagaoglu, A.E. easyROC: An Interactive Web-Tool for ROC Curve Analysis Using R Language Environment. R J. 2016, 8, 213–230. [Google Scholar] [CrossRef]
- Ruopp, M.D.; Perkins, N.J.; Whitcomb, B.W.; Schisterman, E.F. Youden Index and Optimal Cut-Point Estimated from Observations Affected by a Lower Limit of Detection. Biom. J. 2008, 50, 419–430. [Google Scholar] [CrossRef]
- RPubs—Cross Validation Roc. Available online: https://rpubs.com/tenam01/CV (accessed on 24 November 2025).
- Breiman, L. Random Forests. Mach. Learn. 2001, 45, 5–32. [Google Scholar] [CrossRef]






| Characteristics | Patients with Ulcerative Colitis (UC) (n = 10) | Patients with Crohn’s Disease (CD) (n = 8) | Healthy Control (n = 9) |
|---|---|---|---|
| Demographics | |||
| Age (years ± SD) | 31.1 (±5.85) | 24.5 (±10.8) | 30.9 (±5.67) |
| Male, n (%) | 6 (60%) | 4 (50%) | 5 (55.6%) |
| Female, n (%) | 4 (40%) | 4 (50%) | 4 (44.4%) |
| Illness severity score (±SD) | |||
| Colitis Clinical Score (CDAI) | 232.2 (±89.15) | ||
| Crohn Clinical Score (eMAYO) | 2 (0) | ||
| PCDAI | 23.33 (±2.88) | ||
| PUCAI | 20 (0) | ||
| Comorbidities | |||
| Diarrhea every day | 9 (90%) | 4 (50%) | |
| Diarrhea (n/day ± SD) | 3.80 (±5.65) | 3.12 (±3.83) | |
| Laboratory parameters (±SD) | |||
| WBC (g/L) | 7.04 (±2.50) | 11.08 (±5.73) | |
| HGB (g/L) | 141.17 (±25.71) | 120.13 (±27.35) | |
| Neutrophils (%) | 64.65 (±10.56) | 72.25 (±7.09) | |
| Lymphocytes (%) | 24.40 (±9.33) | 14.64 (±5.83) | |
| Monocytes (%) | 7.72 (±2.17) | 9.15 (±4.50) | |
| Eosinophils (%) | 0.80 (±0.38) | 2.91 (±2.71) | |
| Basophils (%) | 0.30 (±0.18) | 0.23 (±0.18) | |
| CRP (mg/L) | 3.74 (±3.12) | 62.44 (±71.19) |
| CD and UC Groups | UC and Control Groups | CD and Control Groups |
|---|---|---|
| hsa-miR-10395-3p | hsa-miR-6837-3p | hsa-miR-6509-3p |
| hsa-miR-1248 | hsa-miR-1246 | |
| hsa-miR-195-3p | hsa-miR-374c-5p |
Disclaimer/Publisher’s Note: The statements, opinions and data contained in all publications are solely those of the individual author(s) and contributor(s) and not of MDPI and/or the editor(s). MDPI and/or the editor(s) disclaim responsibility for any injury to people or property resulting from any ideas, methods, instructions or products referred to in the content. |
© 2025 by the authors. Licensee MDPI, Basel, Switzerland. This article is an open access article distributed under the terms and conditions of the Creative Commons Attribution (CC BY) license (https://creativecommons.org/licenses/by/4.0/).
Share and Cite
Szilagyi-Tolnai, E.; Szilagyi-Racz, A.A.; Kadenczki, O.; Balajthy, A.; David, P.; Fidler, G.; Fauszt, P.; Gal, K.; Remenyik, J.; Palatka, K.; et al. Interplay Between Dysregulated Immune System and the Footprints of Blood-Borne miRNAs in Treatment Naive Crohn’s Disease and Ulcerative Colitis Patients. Int. J. Mol. Sci. 2025, 26, 12042. https://doi.org/10.3390/ijms262412042
Szilagyi-Tolnai E, Szilagyi-Racz AA, Kadenczki O, Balajthy A, David P, Fidler G, Fauszt P, Gal K, Remenyik J, Palatka K, et al. Interplay Between Dysregulated Immune System and the Footprints of Blood-Borne miRNAs in Treatment Naive Crohn’s Disease and Ulcerative Colitis Patients. International Journal of Molecular Sciences. 2025; 26(24):12042. https://doi.org/10.3390/ijms262412042
Chicago/Turabian StyleSzilagyi-Tolnai, Emese, Anna Anita Szilagyi-Racz, Orsolya Kadenczki, Andras Balajthy, Peter David, Gabor Fidler, Peter Fauszt, Kristof Gal, Judit Remenyik, Karoly Palatka, and et al. 2025. "Interplay Between Dysregulated Immune System and the Footprints of Blood-Borne miRNAs in Treatment Naive Crohn’s Disease and Ulcerative Colitis Patients" International Journal of Molecular Sciences 26, no. 24: 12042. https://doi.org/10.3390/ijms262412042
APA StyleSzilagyi-Tolnai, E., Szilagyi-Racz, A. A., Kadenczki, O., Balajthy, A., David, P., Fidler, G., Fauszt, P., Gal, K., Remenyik, J., Palatka, K., Panyi, G., Paholcsek, M., & Tajti, G. (2025). Interplay Between Dysregulated Immune System and the Footprints of Blood-Borne miRNAs in Treatment Naive Crohn’s Disease and Ulcerative Colitis Patients. International Journal of Molecular Sciences, 26(24), 12042. https://doi.org/10.3390/ijms262412042

